Скачать Методическое пособие. Пособие по проектированию защиты от коррозии бетонных и железобетонных строительных конструкций

Дата актуализации: 01.01.2021

Методическое пособие. Пособие по проектированию защиты от коррозии бетонных и железобетонных строительных конструкций

Статус:действует
Название рус.:Методическое пособие. Пособие по проектированию защиты от коррозии бетонных и железобетонных строительных конструкций
Дата добавления в базу:01.01.2019
Дата актуализации:01.01.2021
Область применения:Пособие распространяется на проектирование защиты от коррозии бетонных и железобетонных строительных конструкций, как вновь возводимых, так и реконструируемых зданий и сооружений. Пособие разработано для применения широким кругом специалистов, чья деятельность связана с проектированием защиты от коррозии бетонных и железобетонных конструкций: проектных организаций, государственных и иных органов экспертизы и согласования; надзорных служб в сфере природопользования, охраны водных ресурсов, защиты прав потребителей и благополучия человека; органов лицензирования и сертификации; организаций — изготовителей материалов, применяемых для первичной и вторичной защиты бетона
Оглавление:Введение
Область применения
1. Нормативные ссылки
2. Общие положения
3. Степень агрессивного воздействия сред
4. Требования к материалам и конструкциям
5. Защита от коррозии поверхностей бетонных и железобетонных конструкций
6. Особенности защиты железобетонных конструкций от электрокоррозии
7. Защита от коррозии конструкций специального назначения
   7.1. Емкостные сооружения
   7.2. Дымовые, газодымовые и вентиляционные трубы
   7.3. Подземные трубопроводы
8. Требования безопасности и охраны окружающей среды
9. Пожарная безопасность
10. Технико-экономические обоснования выбора эффективных решений антикоррозионной защиты
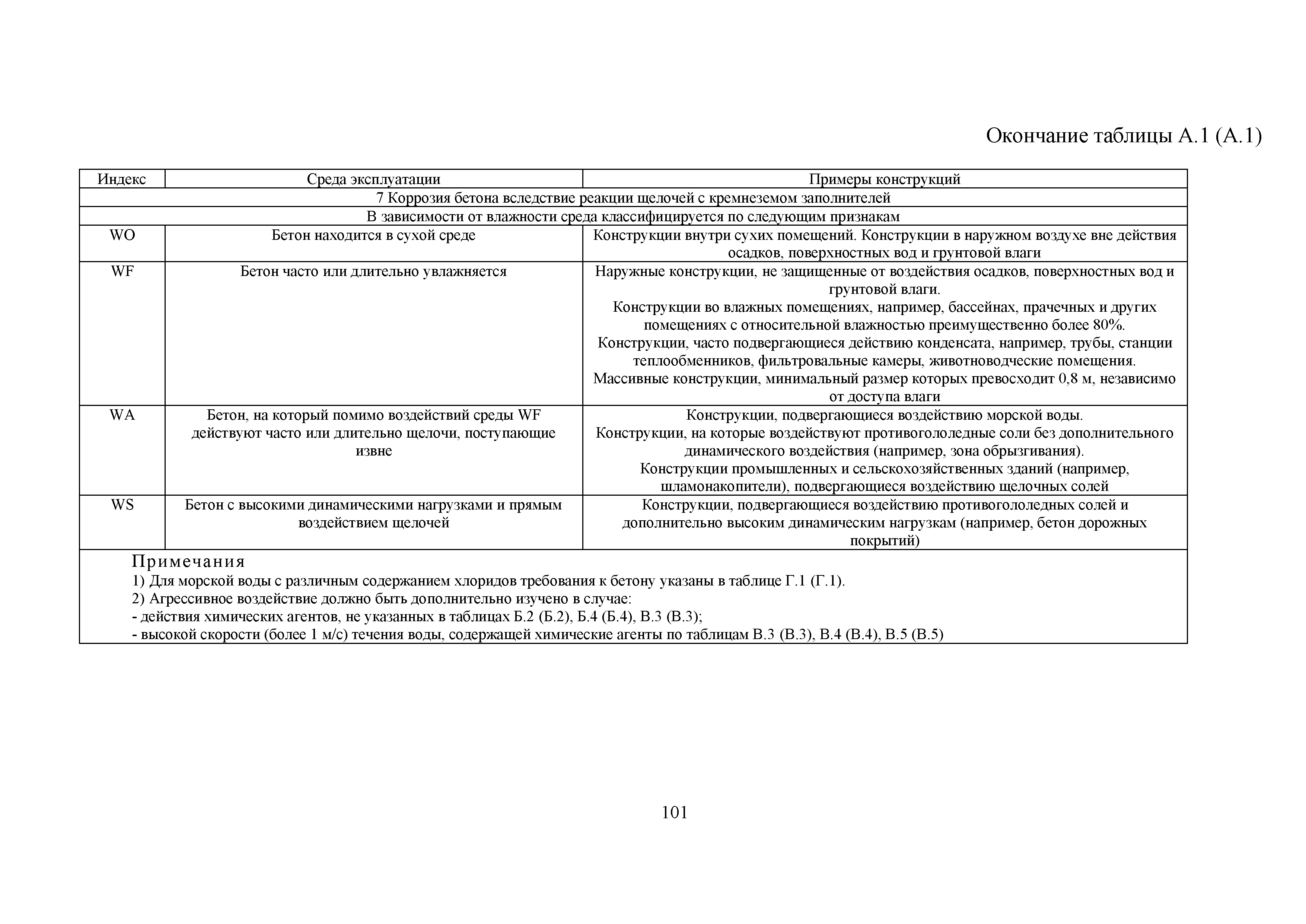
Приложение А (справочное). Классификация сред эксплуатации
Приложение Б (обязательное). Классификация агрессивности сред
Приложение В (обязательное). Степень агрессивного воздействия сред
Приложение Г (обязательное). Агрессивное воздействие хлоридов
Приложение Д (справочное). Показатели проницаемости бетона
Приложение Е (рекомендуемое). Метод определения агрессивной углекислоты
Приложение Ж (справочное). Показатели качества бетона для различных классов сред эксплуатации
Приложение И (обязательное). Требования к бетонам и железобетонным конструкциям
Приложение К (справочное). Область применения некоторых химических добавок
Приложение Л. Требования к защите ограждающих конструкций
Приложение М (справочное). Условия воздействия среды на закладные детали и соединительные элементы в зданиях с наружными стенами из трехслойных стеновых панелей
Приложение Н (справочное). Способы защиты закладных деталей и соединительных элементов в наружных стенах
Приложение П (рекомендуемое). Ускоренное определение способности пористого заполнителя связывать гидроксид кальция
Приложение Р (рекомендуемое). Требования к выбору покрытий в зависимости от условий эксплуатации конструкций
Приложение С (обязательное). Виды защиты конструкций
Приложение Т (справочное). Требования к изоляции различных типов
Приложение У (обязательное). Требования к потенциальным источникам блуждающих токов отделений электролиза
Приложение Ф (справочное). Схема электрозащиты блочной железобетонной конструкции
Библиография
Разработан: ФАУ Федеральный центр нормирования, стандартизации и оценки соответствия в строительстве
АО НИЦ Строительство НИИЖБ им. А.А. Гвоздева
Утверждён: Министерство строительства и жилищно-коммунального хозяйства Российской Федерации
Издан: Сайт https://www.faufcc.ru (2018 г. )
Нормативные ссылки: