Скачать Методическое пособие. Руководство по проектированию монолитных водонепроницаемых конструкций из напрягающего бетона

Дата актуализации: 01.01.2021

Методическое пособие. Руководство по проектированию монолитных водонепроницаемых конструкций из напрягающего бетона

Статус:действует
Название рус.:Методическое пособие. Руководство по проектированию монолитных водонепроницаемых конструкций из напрягающего бетона
Дата добавления в базу:05.05.2017
Дата актуализации:01.01.2021
Область применения:В Руководстве изложены основные принципы проектирования наиболее массовых конструкций из тяжелого напрягающего бетона, а также приведены подробные данные о материалах, конструированию основных узлов сопряжения конструкций. В Руководстве приведены способы конструирования и расчеты монолитных конструкций без деформационно-усадочных швов при отказе от любой гидроизоляции.
Оглавление:Введение
1. Основные положения и область применения
2. Нормативные ссылки
3. Основные понятия, термины и обозначения
4. Требования к используемым материалам для изготовления и возведения монолитных конструкций из напрягающего бетона
5. Общие принципы проектирования водонепроницаемых конструкций из напрягающего бетона
6. Расчет монолитных конструкций с элементами из напрягающего бетона
   6.1. Определение величины напряжений в бетоне и арматуре в процессе самонапряжения конструкции
   6.2. Расчет элементов самонапряженных железобетонных конструкций
   6.3. Расчет размеров вставок из напрягающего бетона
7. Расчет монолитных конструкций из напрягающего бетона без использования гидроизоляции
   7.1. Основные расчетные положения
   7.2. Расчет самонапряженных вставок по прочности
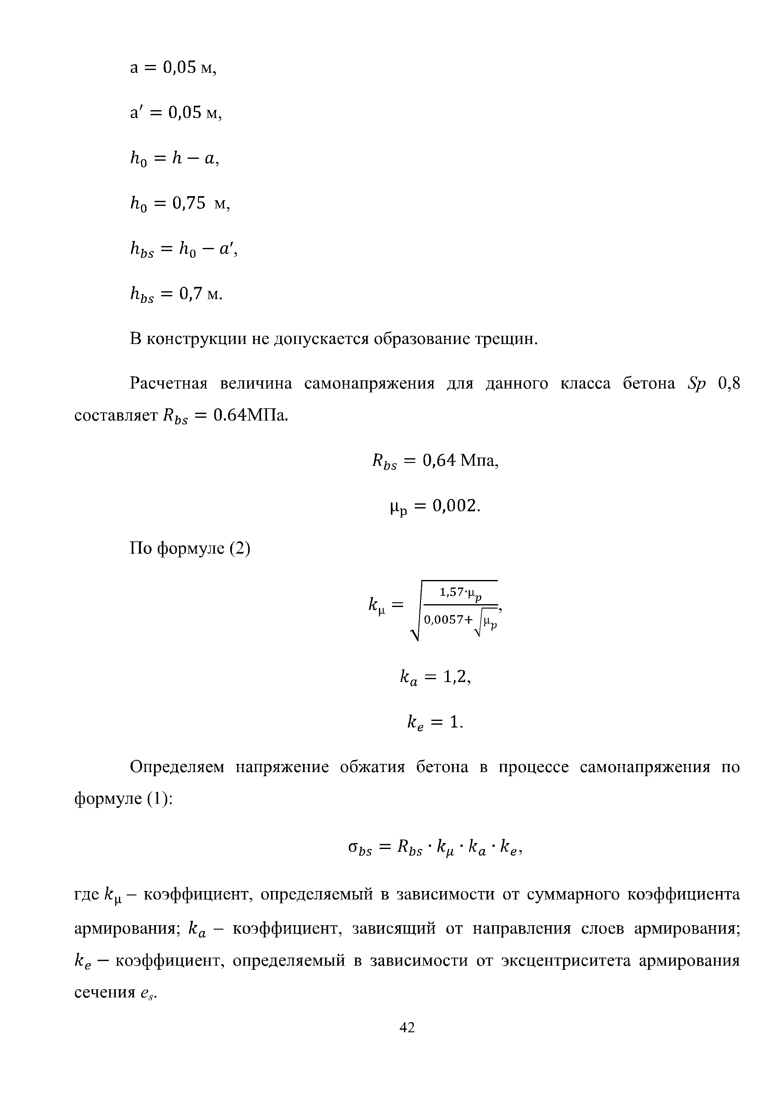
   7.3. Расчет самонапряженных вставок по раскрытию трещин. Определение расчетной величины самонапряжения
Библиография
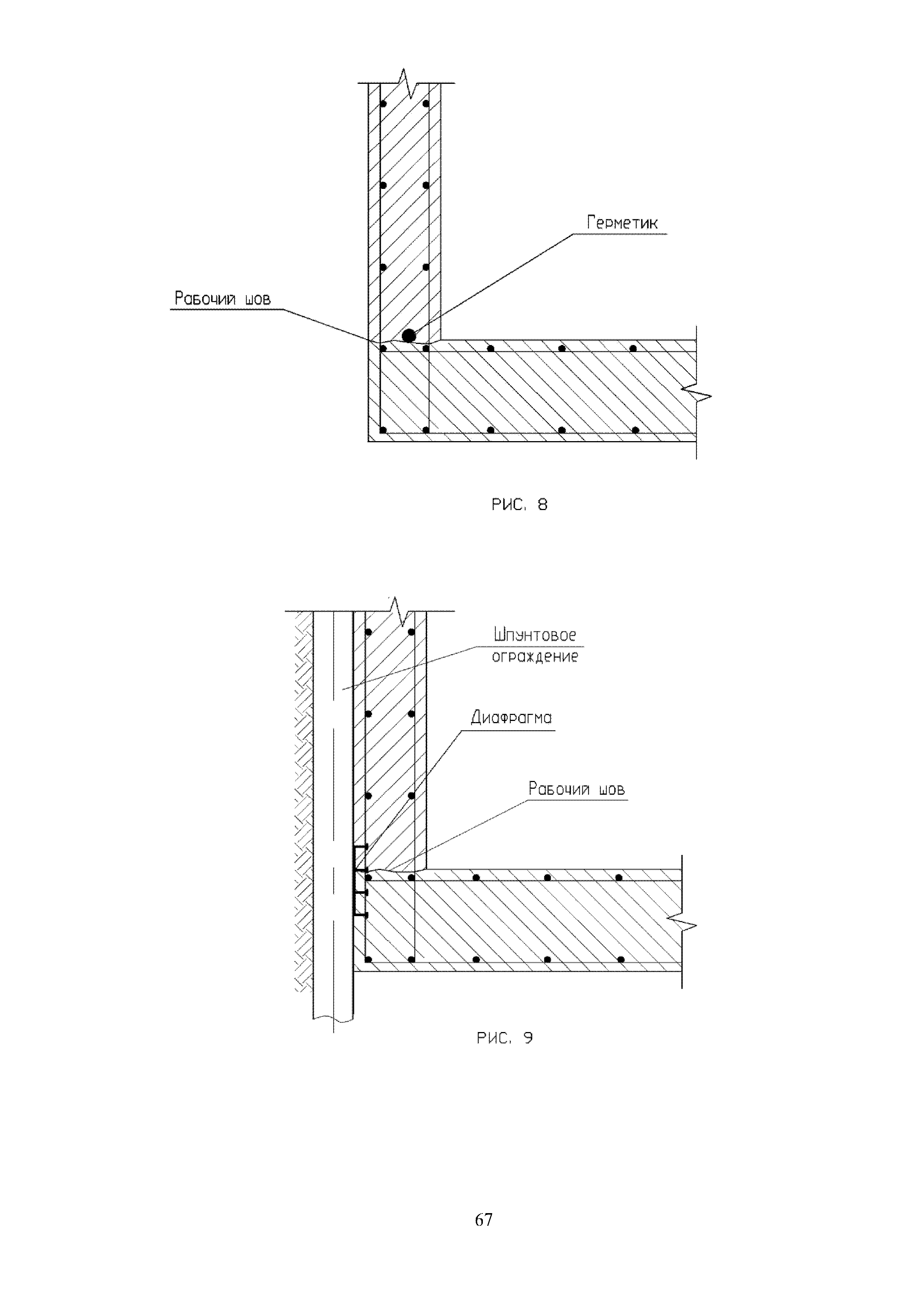
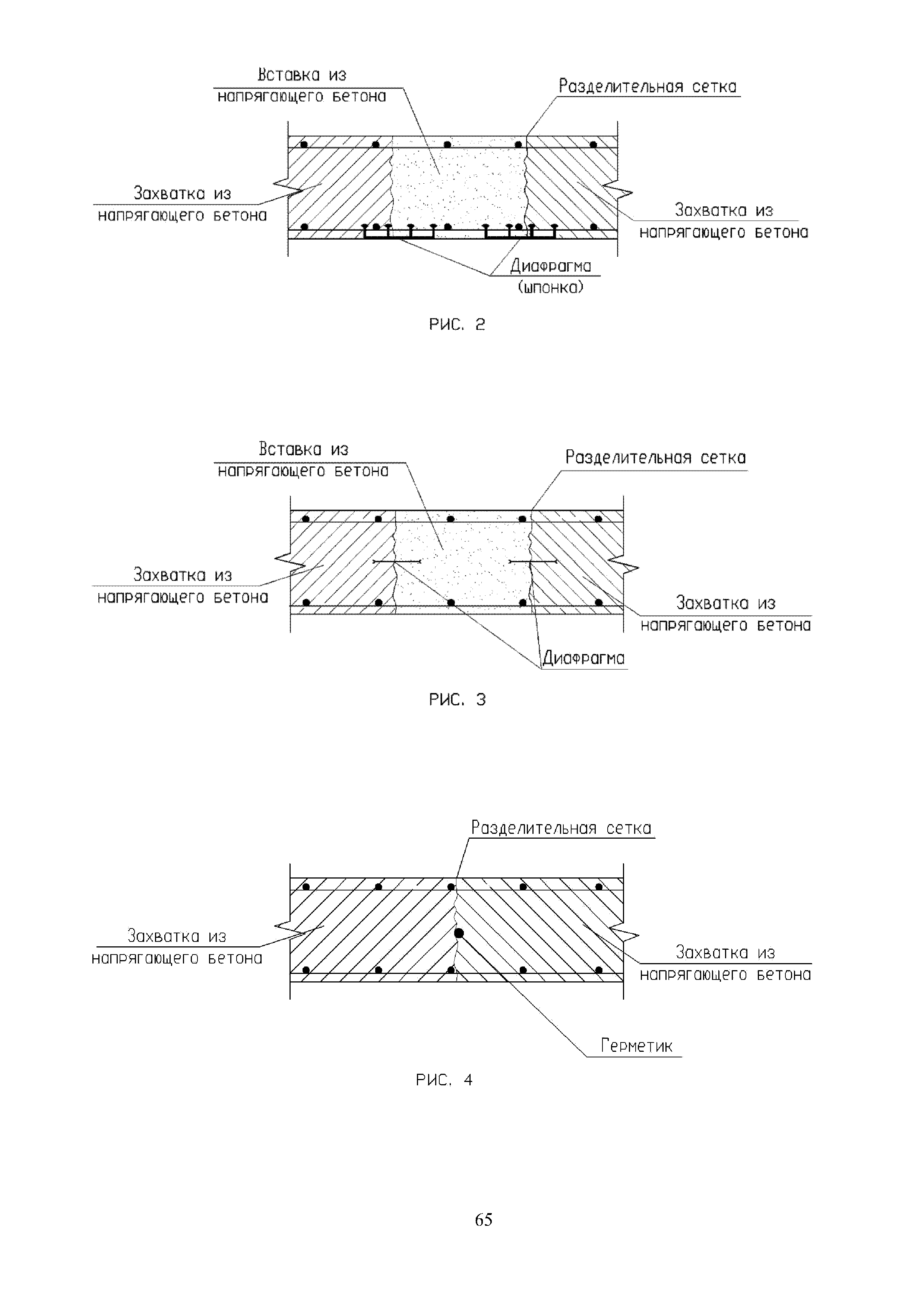
Приложение А. Основные типы монолитных бесшовных конструкций, узлы сопряжения их элементов и гидроизоляционные шпонки
Приложение Б. Разработка математической модели оценки развития усадки и расширения бетонов с компенсированной усадкой и напрягающих бетонов
Приложение В. Методика определения самонапряжения бетона
Приложение Г. Применение напрягающих бетонов на объектах г. Москвы и МО
Приложение Д. Требования к изготовлению, возведению и эксплуатации самонапряженных железобетонных конструкций
Приложение Е. Контроль качества самонапряженных конструкций
Приложение Ж. Устранение дефектов конструкций
Разработан: НИИЖБ им. А.А. Гвоздева АО НИЦ Строительство
Нормативные ссылки: