Главная // Актуальные документы // Актуальные документы (обновление с 03.11.2025 по 29.11.2025) // Акт (форма)СПРАВКА
Источник публикации
Екатеринбург: ТД "УралЮрИздат", 2025
Примечание к документу
В соответствии с
Распоряжением ОАО "РЖД" от 08.06.2016 N 1097р данный документ введен в действие с 01.10.2016.
Название документа
"787-2015 ПКБ ЦВ. Положение о допуске грузового вагона на инфраструктуру ОАО "РЖД" после плановых видов ремонта"
(утв. Распоряжением ОАО "РЖД" от 08.06.2016 N 1097р)
(ред. от 01.08.2024)
"787-2015 ПКБ ЦВ. Положение о допуске грузового вагона на инфраструктуру ОАО "РЖД" после плановых видов ремонта"
(утв. Распоряжением ОАО "РЖД" от 08.06.2016 N 1097р)
(ред. от 01.08.2024)
| | ИС МЕГАНОРМ: примечание. В официальном тексте документа, видимо, допущена опечатка: Распоряжение ОАО "РЖД" N 1097р издано 08.06.2016, а не 13.06.2016. | |
от 13 июня 2016 г. N 1097р
ПОЛОЖЕНИЕ
О ДОПУСКЕ ГРУЗОВОГО ВАГОНА НА ИНФРАСТРУКТУРУ
ОАО "РЖД" ПОСЛЕ ПЛАНОВЫХ ВИДОВ РЕМОНТА
N 787-2015 ПКБ ЦВ
| | Список изменяющих документов (В ред. Распоряжений ОАО "РЖД" от 30.12.2016 N 2818р, от 29.04.2022 N 1205/р, от 04.10.2023 N 2507/р, от 01.08.2024 N 1851/р) | |
1. ТЕРМИНЫ, ОПРЕДЕЛЕНИЯ И СОКРАЩЕНИЯ
1.1. В настоящем Положении используются следующие сокращения:
АБД - автоматизированный банк данных ГВЦ ОАО "РЖД";
АБД ПВ - автоматизированный банк данных парка грузовых вагонов;
АС ЭТД - автоматизированная система электронного технологического документооборота;
ГВЦ ОАО "РЖД" - главный вычислительный центр - филиал ОАО "РЖД";
ДИ - дирекция инфраструктуры - структурное подразделение Центральной дирекции инфраструктуры - филиала ОАО "РЖД";
ИВЦ ЖА - информационно - вычислительный центр железнодорожных администраций;
ПКБ ЦВ - проектно-конструкторское бюро вагонного хозяйства;
ПТЭ -
Правила технической эксплуатации железных дорог Российской Федерации, утвержденные приказом Минтранса России от 23 июня 2022 г. N 250;
(в ред. Распоряжения ОАО "РЖД" от 04.10.2023 N 2507/р)
РД - ремонтная документация;
ТУ - технические условия на продукцию (изделия, материалы, вещества и т.п.), оформленные в соответствии с требованиями
ГОСТ 2.114-95;
ТРА станции - Техническо - распорядительный акт железнодорожной станции; (В ред. Распоряжения ОАО "РЖД" от 24.07.2017 N 1448р)
ЦВ - Управление вагонного хозяйства Центральной дирекции инфраструктуры-филиала ОАО "РЖД";
ЦДИ - центральная дирекция инфраструктуры - филиал ОАО "РЖД";
ВЧДЭ - вагонное эксплуатационное депо - структурное подразделение региональной дирекции инфраструктуры - филиала ОАО "РЖД"; (Абзац введен Распоряжением ОАО "РЖД" от 24.07.2017 N 1448р)
ВРП - структурное подразделение филиала ОАО "РЖД", подконтрольное ОАО "РЖД" общество или иные организации, осуществляющие ремонт грузовых вагонов; (в ред. Распоряжения ОАО "РЖД" от 29.04.2022 N 1205/р)
Акт допуска вагона к эксплуатации на железнодорожных путях общего пользования после плановых видов ремонта формы ВУ-104М или формы ВУ-104 (далее - Акт ф. ВУ-104М или Акт ф. ВУ-104) - документ, на основании которого вагон допускается к эксплуатации на инфраструктуре ОАО "РЖД" после плановых видов ремонта. Акт
ф. ВУ-104М или Акт
ф. ВУ-104 оформляется в соответствии с приложением Б и приложением Б1 к настоящему Положению;
(в ред. Распоряжения ОАО "РЖД" от 27.05.2020 N 1116/р)
Акт ф. ВУ-104М - Акт допуска вагона к эксплуатации на железнодорожных путях общего пользования после плановых видов ремонта (на бумажном носителе);
(абзац введен Распоряжением ОАО "РЖД" от 27.05.2020 N 1116/р)
Акт ф. ВУ-104 - Акт допуска вагона к эксплуатации на железнодорожных путях общего пользования после плановых видов ремонта;
(абзац введен Распоряжением ОАО "РЖД" от 27.05.2020 N 1116/р)
АС УКВ - Автоматизированная система учета комплектации грузовых вагонов в межремонтном периоде (совокупность программных, технических и технологических средств, необходимых для поддержания в реальном режиме времени учета комплектации грузового вагона ходовыми частями в эксплуатации после изготовления и/или всех видов ремонта и межгосударственных станциях передачи вагонов, входящих в данную систему); (абзац введен Распоряжением ОАО "РЖД" от 27.05.2020 N 1116/р)
АСОУП - автоматизированная система оперативного управления перевозками; (Абзац добавлен Распоряжением ОАО "РЖД" от 25.09.2018 N 2094р)
ИБМУ - информационная база межгосударственного уровня; (Абзац добавлен Распоряжением ОАО "РЖД" от 25.09.2018 N 2094р)
ВУ-36 ЭТД - уведомление о приемке грузовых вагонов из ремонта по ф. ВУ-36 ЭТД (в электронном виде); (Абзац добавлен Распоряжением ОАО "РЖД" от 25.09.2018 N 2094р)
ВУ-36 М - уведомление о приемке грузовых вагонов из ремонта по
ф. ВУ-36 М (на бумажном носителе);
(Абзац добавлен Распоряжением ОАО "РЖД" от 25.09.2018 N 2094р)
ДР - деповской ремонт; (абзац введен Распоряжением ОАО "РЖД" от 27.05.2020 N 1116/р)
КР - капитальный ремонт; (абзац введен Распоряжением ОАО "РЖД" от 27.05.2020 N 1116/р)
Листок комплектации - расширенный
листок учета комплектации грузового вагона (приложение 2 к форме первичного учета ВУ-36 ЭТД (ВУ-36 М), утвержденный распоряжением ОАО "РЖД" от 12 февраля 2021 г. N 278/р).
(в ред. Распоряжения ОАО "РЖД" от 04.10.2023 N 2507/р)
Пример расширенного
листка учета комплектации грузового вагона приведен в приложении Е к Положению.
(введен Распоряжением ОАО "РЖД" от 04.10.2023 N 2507/р)
ЭП - электронная подпись. (Абзац добавлен Распоряжением ОАО "РЖД" от 25.09.2018 N 2094р)
1.2. В настоящем Положении приведены следующие термины и определения:
грузовые вагоны - вагоны, предназначенные для перевозки грузов, такие как крытые вагоны, полувагоны, платформы, вагоны-цистерны, вагоны бункерного типа, изотермические вагоны, зерновозы, контейнеровозы. [
Правила технической эксплуатации железных дорог Российской Федерации];
допуск грузовых вагонов на инфраструктуру ОАО "РЖД" после плановых видов ремонта - оценка соответствия грузового вагона действующим ремонтным и конструкторским документам по установленным критериям с предоставлением права выхода грузового вагона после плановых видов ремонт на инфраструктуру ОАО "РЖД"; (В ред. Распоряжения ОАО "РЖД" от 25.09.2018 N 2094р)
железнодорожные пути общего пользования - железнодорожные пути на территориях железнодорожных станций, открытых для выполнения операций по приему и отправлению поездов, приему и выдаче грузов, багажа и грузобагажа, по обслуживанию пассажиров и выполнению сортировочной и маневровой работы, а также железнодорожные пути, соединяющие такие станции - [Федеральный
закон N 17-ФЗ от 10.01.2003 г];
железнодорожные пути необщего пользования: железнодорожные подъездные пути, примыкающие непосредственно или через другие железнодорожные подъездные пути к железнодорожным путям общего пользования и предназначенные для обслуживания определенных пользователей услугами железнодорожного транспорта на условиях договоров или выполнения работ для собственных нужд - [Федеральный
закон N 17-ФЗ от 10.01.2003 г.];
инфраструктура железнодорожного транспорта общего пользования (далее - инфраструктура) - технологический комплекс, включающий в себя железнодорожные пути общего пользования и другие сооружения, железнодорожные станции, устройства электроснабжения, сети связи, системы сигнализации, централизации и блокировки, информационные комплексы и систему управления движением и иные обеспечивающие функционирование этого комплекса здания, строения, сооружения, устройства и оборудование - [Федеральный
закон N 17-ФЗ от 10.01.2003 г.];
место допуска - выделенный участок пути ВРП или участок пути на железнодорожной станции, к которой примыкают пути вагоноремонтного предприятия в зависимости от местных условий, отвечающий требованиям охраны труда для обеспечения безопасного проведения работ по осмотру вагона; (В ред. Распоряжения ОАО "РЖД" от 25.09.2018 N 2094р)
плановый ремонт - ремонт, постановка на который осуществляется в соответствии с требованиями нормативно-технической документации
[ГОСТ 18322-2016];
(В ред. Распоряжения ОАО "РЖД" от 25.09.2018 N 2094р)
инспектор вагонов в депо (включая старшего) - представитель ОАО "РЖД", уполномоченное лицо на право допуска грузовых вагонов на инфраструктуру ОАО "РЖД" после плановых видов ремонта; (в ред. Распоряжения ОАО "РЖД" от 29.04.2022 N 1205/р)
предприятия холдинга ОАО "РЖД" - филиалы, структурные подразделения а также дочерние и зависимые общества ОАО "РЖД";
пункт контроля вагонов (ПКВ) - производственный участок ВРП или ВЧДЭ, расположенный на месте допуска и предназначенный для допуска грузовых вагонов на инфраструктуру ОАО "РЖД"; (В ред. Распоряжения ОАО "РЖД" от 25.09.2018 N 2094р)
| | ИС МЕГАНОРМ: примечание. В официальном тексте документа, видимо, допущена опечатка: стандарт имеет номер ГОСТ 18322-2016, а не ГОСТ 18322-2. | |
ремонт - комплекс операций по восстановлению исправности или работоспособности изделий или их составных частей -
[ГОСТ 18322-2];
(В ред. Распоряжения ОАО "РЖД" от 25.09.2018 N 2094р)
ремонтные документы (РД) - документы, которые предназначены для подготовки ремонтного производства, ремонта и контроля отремонтированных изделий и их составных частей -
[ГОСТ 2.602-2013];
руководство по ремонту - документ, содержащий указания по организации ремонта, правила и порядок выполнения капитального (среднего) ремонта, контроля, регулирования, испытания, консервации, транспортирования и хранения изделия после ремонта, монтажа и испытания изделия на объекте, значение показателей и норм, которым должно удовлетворять изделие после ремонта -
[ГОСТ 2.602-2013];
структурное подразделение - структурное подразделение регионального подразделения филиала ОАО "РЖД", непосредственно участвующее в перевозочном процессе; (В ред. Распоряжения ОАО "РЖД" от 25.09.2018 N 2094р)
вагон-транспортер - грузовой вагон, предназначенный для перевозки крупногабаритных и тяжеловесных грузов
(ГОСТ Р 55057-2012);
(В ред. Распоряжения ОАО "РЖД" от 25.09.2018 N 2094р)
Базовые доказательные документы - перечень документов, составляющих доказательную базу и подтверждающих возможность осуществления ВРП функций по ремонту грузовых вагонов, в том числе: (В ред. Распоряжения ОАО "РЖД" от 25.09.2018 N 2094р)
условный номер клеймения, полученный на соответствующие виды работ; (Абзац введен Распоряжением ОАО "РЖД" от 24.07.2017 N 1448р)
удостоверение, подтверждающее, что колесно-роликовый участок располагает всеми необходимыми условиями для осуществления работ по ремонту колесных пар грузовых вагонов; (Абзац введен Распоряжением ОАО "РЖД" от 24.07.2017 N 1448р)
удостоверение, подтверждающее, что контрольный пункт (отделение) по ремонту автосцепного устройства располагает всеми необходимыми условиями для осуществления работ по ремонту автосцепного устройства подвижного состава; (Абзац введен Распоряжением ОАО "РЖД" от 24.07.2017 N 1448р)
удостоверение, подтверждающее, что тележечное отделение располагает всеми необходимыми условиями для осуществления работ по ремонту тележек грузовых вагонов; (Абзац введен Распоряжением ОАО "РЖД" от 24.07.2017 N 1448р)
удостоверение, подтверждающее, что контрольный пункт автотормозов и автоматных отделений располагает всеми необходимыми условиями для осуществления работ по ремонту тормозного оборудования. (Абзац введен Распоряжением ОАО "РЖД" от 24.07.2017 N 1448р)
2.1. Положение о допуске грузовых вагонов на инфраструктуру ОАО "РЖД" после плановых видов ремонта (далее Положение) разработано в соответствии с
пунктом 6 приложения N 5 ПТЭ, утвержденных приказом Министерства транспорта Российской Федерации от 21 декабря 2010 г. N 286, и устанавливает единый порядок допуска грузовых вагонов на инфраструктуру ОАО "РЖД" после плановых видов ремонта за счет последовательного выполнения необходимых процедур и использования базовых доказательных документов, подтверждающих возможность безопасной эксплуатации железнодорожного подвижного состава на инфраструктуре ОАО "РЖД".
(в ред. Распоряжения ОАО "РЖД" от 25.09.2018 N 2094р)
2.2. Настоящее Положение определяет организацию и порядок проведения работ по допуску грузовых вагонов на инфраструктуру ОАО "РЖД" после плановых видов ремонта, проведенных ВРП любой формы собственности, осуществляющих ремонт грузовых вагонов, и распространяется на структурные подразделения ОАО "РЖД" и указанные ВРП. (В ред. Распоряжения ОАО "РЖД" от 25.09.2018 N 2094р)
2.3. Настоящее Положение разработано в соответствии с требованиями нормативных документов, указанных в
Приложении Г:
(В ред. Распоряжения ОАО "РЖД" от 25.09.2018 N 2094р)
2.4. ВРП имеют право на проведение плановых видов ремонта грузовых вагонов для допуска их на инфраструктуру ОАО "РЖД" при условии:
наличия актуализированных учтенных копий документов по ремонту грузовых вагонов;
Ответственность за соответствие грузового вагона (вагона-транспортера), прошедшего плановый вид ремонта, требованиям ремонтной документации, и предоставление документов, подтверждающих проведение ремонта в соответствии с
пунктами 1.5,
1.16,
2.12,
2.14,
2.41 и
2.45 приложения А к настоящему Положению, возлагается на предприятие, оформившее уведомление
ф. ВУ-36М или ф. ВУ-36 ЭТД, что является основанием для последующего проведения процедуры допуска грузового вагона на инфраструктуру ОАО "РЖД" после плановых видов ремонта.
(в ред. Распоряжения ОАО "РЖД" от 29.04.2022 N 1205/р)
прошедших аттестацию тележечных отделений, в соответствии с
Положением об аттестации тележечных отделений, утвержденным Советом по железнодорожному транспорту государств - участников Содружества,
протокол от 21 - 22 октября 2014 г. N 61;
прошедших аттестацию контрольных пунктов автосцепки в соответствии с "
Положением об аттестации контрольного пункта (отделения) по ремонту автосцепного устройства", утвержденного Советом по железнодорожному транспорту государств-участников Содружества,
протокол от 21 - 22 октября 2014 г., N 61;
прошедших аттестацию колесно-роликовых участков в соответствии с "
Положением об аттестации колесно-роликовых участков", утвержденного Советом по железнодорожному транспорту государств - участников Содружества,
протокол от 21 - 22 октября 2014 г., N 61;
прошедших аттестацию контрольных пунктов автотормозов в соответствии с "
Положением об аттестации контрольных пунктов автотормозов и автоматных отделений", утвержденного Советом по железнодорожному транспорту государств - участников Содружества,
протокол от 21 - 22 октября 2014 г. N 61.
(В ред. Распоряжения ОАО "РЖД" от 25.09.2018 N 2094р)
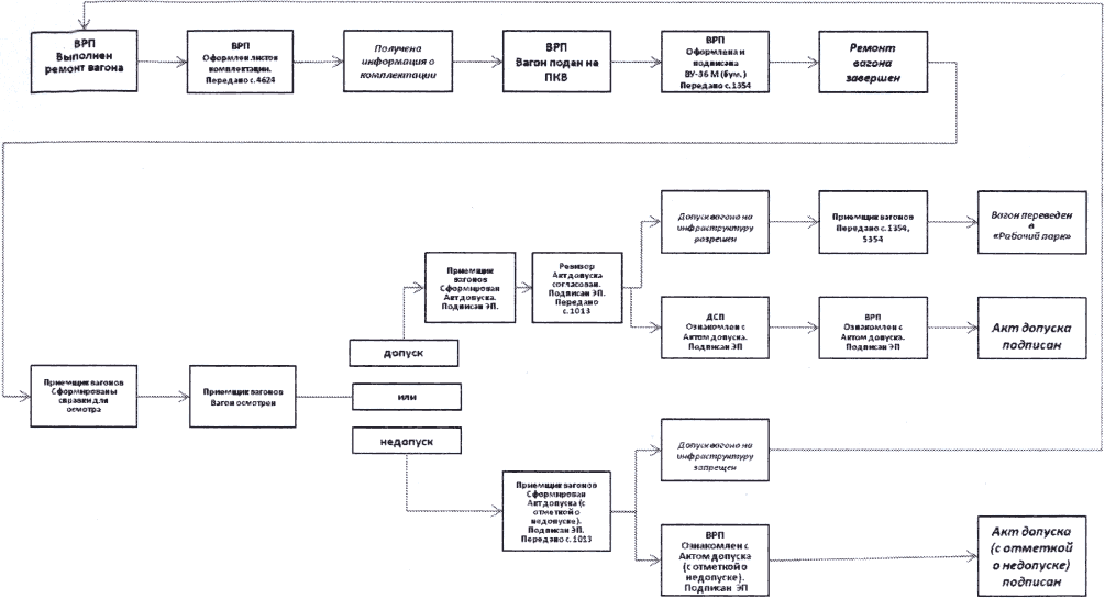
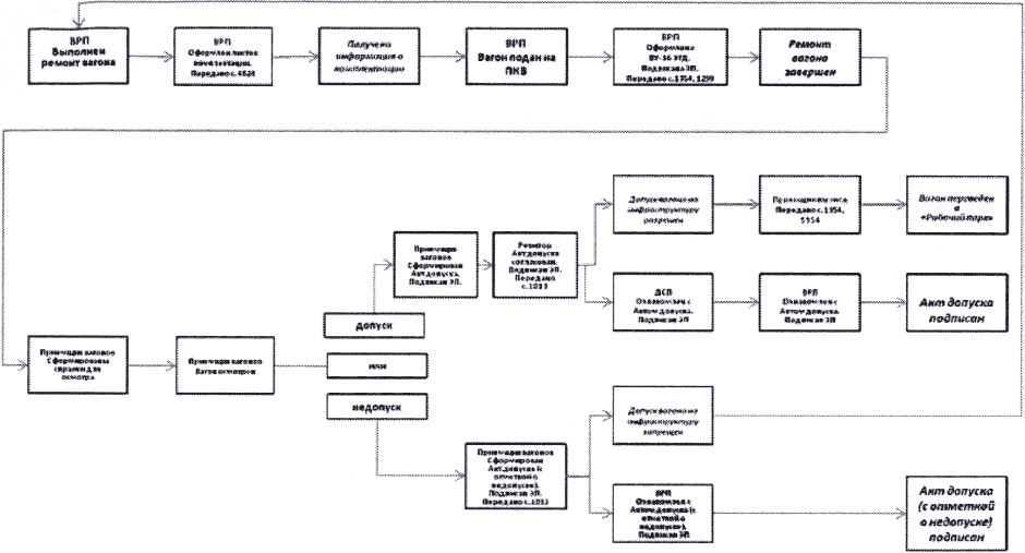
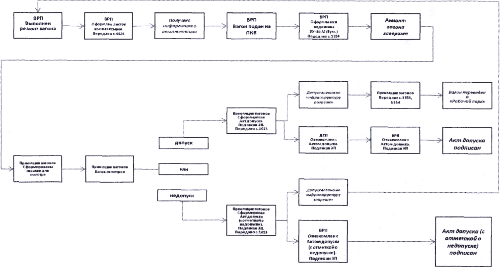
2.5. Схемы процедуры допуска на инфраструктуру ОАО "РЖД" грузовых вагонов после плановых видов ремонта приведены на
рисунках 1,
2,
3 и
4.
Рисунок 1 - Схема допуска грузового вагона на инфраструктуру
ОАО "РЖД после плановых видов ремонта (для
ВУ-36 М)
Рисунок 2 - Схема допуска грузового вагона
на инфраструктуру ОАО "РЖД после плановых видов
ремонта (для
ВУ-36 М на вагоны-транспортеры)
Рисунок 3 - Схема допуска грузового вагона на инфраструктуру
ОАО "РЖД после плановых видов ремонта (для ВУ-36 ЭТД)
Рисунок 4 - Схема допуска грузового вагона
на инфраструктуру ОАО "РЖД после плановых видов
ремонта (для ВУ-36 ЭТД на вагоны-транспортеры) <*>
--------------------------------
<*> Качество рисунка соответствует оригиналу (прим. ред.)
(Пункт 2.5 дан в ред. Распоряжения ОАО "РЖД"
от 25.09.2018 N 2094р)
3. ПОРЯДОК ОРГАНИЗАЦИИ ДОПУСКА НА ИНФРАСТРУКТУРУ ОАО "РЖД"
ГРУЗОВОГО ВАГОНА ПРОШЕДШЕГО ПЛАНОВЫЙ ВИД РЕМОНТА
(Раздел дан в ред. Распоряжения ОАО "РЖД"
от 25.09.2018 N 2094р)
3.1. Передача комплектации вагона.
При завершении ремонта грузовых вагонов (вагонов-транспортеров) ВРП оформляет "Расширенный
листок учета комплектации грузового вагона" (приложение к ф. ВУ-36М), формирует в информационных системах ВРП сообщение 4624 "Комплектация грузовых вагонов" и передает в информационные системы ОАО "РЖД".
(в ред. Распоряжения ОАО "РЖД" от 04.10.2023 N 2507/р)
В случае положительной обработки сообщения 4624, оно записывается в базу данных комплектации, автоматически формируется сообщение 4634 и передается в базу данных ИБМУ. В случаях неприема сообщения 4624 (отрицательна обработка сообщения 4624 с указанием ошибок), ВРП устраняет ошибки и сообщение 4624 передается повторно.
3.1.1 При устранении несоответствий (после оформленного Акта
ф. ВУ-104М или Акта
ф. ВУ-104 с отметкой о недопуске), если комплектация вагона не изменилась, сообщение 4624 повторно не передается.
(в ред. Распоряжения ОАО "РЖД" от 04.10.2023 N 2507/р)
Если комплектация вагона изменилась, оформляется отмена сообщения 4624 (с признаком "1" - удаление ранее переданного сообщения), ВРП формирует и передает скорректированное сообщение 4624 в информационные системы ОАО "РЖД".
3.2. Подача на ПКВ и оформление ф. ВУ-36 М или ф. ВУ-36 ЭТД.
После передачи сообщения 4624 ВРП подает грузовой вагон (вагон-транспортер) на ПКВ для осмотра и оформляет уведомление по
ф. ВУ-36 М (на бумажном носителе) или по ф. ВУ-36 ЭТД.
Ответственность за соответствие грузового вагона (вагона-транспортера), прошедшего плановый вид ремонта, требованиям ремонтной документации, и предоставление документов, подтверждающих проведение ремонта в соответствии с
пунктами 1.5,
1.16,
2.12,
2.14,
2.41 и
2.45 приложения А к настоящему Положению, возлагается на предприятие, оформившее уведомление
ф. ВУ-36М или ф. ВУ-36 ЭТД, что является основанием для последующего проведения процедуры допуска грузового вагона на инфраструктуру ОАО "РЖД" после плановых видов ремонта.
(в ред. Распоряжения ОАО "РЖД" от 29.04.2022 N 1205/р)
При оформлении уведомления по
ф. ВУ-36 М (на бумажном носителе) ВРП формирует сообщение 1354 и передает в информационные системы ОАО "РЖД" (АСОУП).
При оформлении уведомления по ф. ВУ-36 ЭТД ВРП подписывает первой ЭП и передает сообщение 1354. После этого ВРП подписывает ф. ВУ-36 ЭТД второй ЭП и передает сообщение 1299.
Сообщения 1354 и 1299 фиксируются в информационных системах ОАО "РЖД" (АСОУП), однако вагон не переводится в категорию "рабочий парк". Вагон числится в категории "нерабочий парк" как в информационных системах ОАО "РЖД", так и в информационных системах межгосударственного уровня.
Дата и время предъявления грузового вагона (вагона-транспортера) к осмотру соответствует дате и времени окончания работ, указанным в сообщении 1354.
3.3. Осмотр вагона на ПКВ.
3.3.1. На основании сообщения 1354 инспектор вагонов в депо (включая старшего) формирует в автоматизированной системе приемщика вагонов список вагонов (вагонов-транспортеров) для осмотра и справочную информацию об их комплектации. (в ред. Распоряжения ОАО "РЖД" от 29.04.2022 N 1205/р)
3.3.2. В течение 12 часов (при условии, что до окончания смены остается не менее 1 час. 20 мин.) после предъявления грузового вагона к допуску инспектор вагонов в депо (включая старшего), аттестованный и назначенный согласно
п. 5.1 настоящего Положения, должен приступить к осмотру грузовых вагонов и провести:
(в ред. Распоряжения ОАО "РЖД" от 29.04.2022 N 1205/р)
проверку соответствия технического состояния вагонов, узлов и деталей (элементов) вагонов критериям, установленным
Приложением А к настоящему Положению;
(в ред. Распоряжения ОАО "РЖД" от 27.05.2020 N 1116/р)
сверку технических и эксплуатационных характеристик грузового вагона с указанными в паспорте (техническом паспорте формы ВУ-4 ЖА
(ВУ-4М) или формуляре (при наличии);
(в ред. Распоряжения ОАО "РЖД" от 04.10.2023 N 2507/р)
сверку идентификационных номеров составных частей, определенных данными информационных систем учета железнодорожного подвижного состава по оперативным запросам справки "Сведения по узлам и деталям вагона" с их фактическим наличием на грузовом вагоне. (в ред. Распоряжения ОАО "РЖД" от 04.10.2023 N 2507/р)
Пример справки "Сведения по узлам и деталям вагона" приведен в
приложении Ж к Положению.
(введен Распоряжением ОАО "РЖД" от 04.10.2023 N 2507/р)
Время осмотра одного грузового вагона (вагона-транспортера) не должно превышать 1 час. 20 мин.
Для обеспечения бесперебойного перевозочного процесса и с учетом выполняемых объемов ремонта ВРП разрабатывает местную инструкцию по организации допуска грузовых вагонов на инфраструктуру ОАО "РЖД" после плановых видов ремонта с включением графика проведения осмотра грузового вагона и вагона-транспортера инспектором вагонов в депо (включая старшего). (в редакции Распоряжения ОАО "РЖД" от 01.08.2024 N 1851/р)
3.3.3 Утратил силу - Распоряжение ОАО "РЖД" от 01.08.2024 N 1851/р
3.4. Оформление Акта ф. ВУ-104М или Акта ф. ВУ-104 и перевод вагона в категорию учета "рабочий парк". (в ред. Распоряжения ОАО "РЖД" от 27.05.2020 N 1116/р)
3.4.1. На ПКВ инспектор вагонов в депо (включая старшего) осуществляет натурный осмотр грузового вагона.
В случае отсутствия несоответствий требованиям, изложенным в
пункте 3.3.2 Положения, инспектор вагонов в депо (включая старшего) в "Автоматизированной системе приемщика вагонов" формирует на каждый осмотренный грузовой вагон Акт
ф. ВУ-104 М или Акт
ф. ВУ-104 и подписывает ЭП.
(в редакции Распоряжения ОАО "РЖД" от 01.08.2024 N 1851/р)
При формировании Акта
ф. ВУ-104 в "Автоматизированной системе приемщика вагонов", оформление Акта допуска на бумажном носителе не требуется;
(абзац введен Распоряжением ОАО "РЖД" от 27.05.2020 N 1116/р)
Допускается подписывать Акт
ф. ВУ-104 или
ф. ВУ-104М дежурным по железнодорожной станции посредством направления его через факс или электронную почту.
(абзац введен Распоряжением ОАО "РЖД" от 27.05.2020 N 1116/р)
После подписания инспектором вагонов в депо (включая старшего) Акта
ф. ВУ-104М или Акта
ф. ВУ-104 ЭП автоматически формируется сообщение 1013 и передается в АСОУП.
(в ред. Распоряжения ОАО "РЖД" от 27.05.2020 N 1116/р)
При получении сообщения 1013 в АСОУП с признаком "допуск вагона" грузовой вагон переводится в категорию учета "рабочий парк" (сообщения 1354, 5354 автоматически формируются и передаются в смежные информационные системы ОАО "РЖД" и системы межгосударственного уровня).
Дата и время допуска вагона на инфраструктуру ОАО "РЖД" соответствует дате и времени подписания Акта
ф. ВУ-104М или Акта
ф. ВУ-104, указанным в сообщении 1013.
В случаях неприема сообщения 1013 (отрицательная обработка сообщения 1013 с указанием ошибок) инспектор вагонов в депо (включая старшего) повторно формирует и подписывает ЭП Акт
ф. ВУ-104М или Акт
ф. ВУ-104. Сообщение 1013 передается в АСОУП повторно.
(в ред. Распоряжения ОАО "РЖД" от 27.05.2020 N 1116/р)
После подписания Акта
ф. ВУ-104М или Акта
ф. ВУ-104 инспектором вагонов в депо (включая старшего) он передается на ознакомление и подписание ДСП и ВРП.
3.4.2. На ПКВ инспектор вагонов в депо (включая старшего) осуществляет натурный осмотр вагона-транспортера.
В случае отсутствия несоответствий требованиям, изложенным в
пункте 3.3.2. Положения, инспектор вагонов в депо (включая старшего) в "Автоматизированной системе приемщика вагонов" формирует на каждый осмотренный вагон-транспортер Акт
ф. ВУ-104М или Акт
ф. ВУ-104, подписывает ЭП и передает на подписание представителю ревизорского аппарата в "Информационную систему ревизора".
(в редакции Распоряжения ОАО "РЖД" от 01.08.2024 N 1851/р)
Представитель ревизорского аппарата в информационной системе ревизора согласовывает Акт
ф. ВУ-104М или Акт
ф. ВУ-104 и подписывает ЭП. После подписания представителем ревизорского аппарата Акта
ф. ВУ-104М или Акта
ф. ВУ-104 ЭП автоматически формируется сообщение 1013 и передается в АСОУП.
Заместитель начальника железной дороги - главный ревизор по безопасности движения поездов своим приказом на постоянной основе назначает представителя(ей) ревизорского аппарата, уполномоченного(ых) подписывать Акт
ф. ВУ-104М или Акт
ф. ВУ-104 вагонов-транспортеров.
При получении сообщения 1013 в АСОУП с признаком "допуск вагона" вагон-транспортер переводится в категорию учета "рабочий парк" (сообщения 1354, 5354 автоматически формируются и передаются в смежные информационные системы ОАО "РЖД" и системы межгосударственного уровня).
Дата и время допуска вагона-транспортера на инфраструктуру ОАО "РЖД" соответствует дате и времени подписания Акта
ф. ВУ-104М или Акта
ф. ВУ-104, указанным в сообщении 1013.
После подписания Акта
ф. ВУ-104М или Акта
ф. ВУ-104 представителем ревизорского аппарата он передается на ознакомление и подписание ДСП и ВРП.
3.5. Подача вагона на пути общего пользования.
Подача вагона, переведенного после ремонта в "рабочий парк", на пути общего пользования осуществляется установленным порядком.
Моментом передачи исправного вагона с путей ВРП и подачи его на пути общего пользования является время, указанное в
графе "Время выполнения операции" "уборка" памятки формы ГУ-45.
3.6.1. При выявлении у грузового вагона инспектором вагонов в депо (включая старшего) в процессе осмотра на ПКВ несоответствий критериям, изложенным в
Приложении А к настоящему Положению, он в автоматизированной системе приемщика вагонов формирует Акт
ф. ВУ-104М или Акт
ф. ВУ-104 с указанием причин недопуска, на основании которых грузовой вагон возвращается на повторный плановый ремонт, и подписывает его ЭП.
3.6.2. При совместном выявлении инспектором вагонов в депо (включая старшего) и представителем ревизорского аппарата в процессе допуска вагона-транспортера несоответствий критериям, изложенным в
Приложении А к настоящему Положению, инспектор вагонов в депо (включая старшего) в автоматизированной системе приемщика вагонов формирует Акт
ф. ВУ-104М или Акт
ф. ВУ-104 с указанием причин недопуска, на основании которых вагон-транспортер возвращается на повторный плановый ремонт, и подписывает его ЭП. Ответственность за оформление Акта
ф. ВУ-104М или Акта
ф. ВУ-104 возлагается на инспектора вагонов в депо (включая старшего).
3.6.3. После подписания инспектором вагонов в депо (включая старшего) ЭП Акта
ф. ВУ-104М или Акта
ф. ВУ-104 с указанием причин недопуска автоматически формируется сообщение 1013 с причинами недопуска и передается в АСОУП.
При получении сообщения 1013 с причинами недопуска в АСОУП грузовой вагон (вагон-транспортер) остается в категории учета "нерабочий парк". Вагон возвращается на ВРП для устранения несоответствий и передачи информационных сообщений (начиная с
п. 3.1.1) и повторно предъявляется к осмотру для допуска на инфраструктуру ОАО "РЖД" в соответствии с
пунктами 3.1 -
3.5 настоящего Положения.
(в ред. Распоряжения ОАО "РЖД" от 04.10.2023 N 2507/р)
В случаях неприема сообщения 1013 с причинами недопуска (отрицательна обработка сообщения 1013 с указанием ошибок) инспектор вагонов в депо (включая старшего) повторно формирует и подписывает ЭП Акт
ф. ВУ-104М или Акт
ф. ВУ-104 с указанием причин недопуска. Сообщение 1013 с причинами недопуска передается в АСОУП повторно.
После подписания инспектором вагонов в депо (включая старшего) Акта
ф. ВУ-104М или Акта
ф. ВУ-104 с указанием причин недопуска он передается на ознакомление и подписание ВРП.
4. ТРЕБОВАНИЯ К МЕСТУ ДОПУСКА
(Раздел 4 введен Распоряжением ОАО "РЖД"
от 24.07.2017 N 1448р)
4.1. В соответствии с требованиями
пункта 2.8.4 Инструкции по ремонту и обслуживанию автосцепного устройства подвижного состава железных дорог, утвержденной решением Совета по железнодорожному транспорту государств-участников Содружества от 20 - 21 октября 2010 г.,
протокол N 53, местом допуска для проведения работ по осмотру грузового вагона является выделенный прямой участок пути (превышение одного рельса над другим не более 2 мм, отклонение любого рельса от прямолинейности не более 4 мм, ширина колеи 1520 +/- 2 мм).
(в редакции Распоряжения ОАО "РЖД" от 01.08.2024 N 1851/р)
4.2. Место допуска определяет комиссия в составе представителя ДИ, начальника железнодорожной станции и представителя вагоноремонтного предприятия.
4.3. Место допуска грузовых вагонов на инфраструктуре ОАО "РЖД" может находиться:
на путях вагоноремонтного предприятия;
на путях в цехах вагоноремонтного предприятия;
на путях железнодорожной станции, к которой примыкают пути ВРП, в случае передачи вагона нерабочего парка с пути необщего пользования на пути общего пользования установленным порядком. (Абзац дан в ред. Распоряжения ОАО "РЖД" от 25.09.2018 N 2094р)
4.4. Для осуществления допуска грузовых вагонов на инфраструктуру ОАО "РЖД" в месте допуска, расположенном на территории вагоноремонтного предприятия организуется пункт контроля вагонов, отвечающий следующим требованиям:
(Абзац дан в ред. Распоряжения ОАО "РЖД" от 25.09.2018 N 2094р)
охраны труда, для обеспечения безопасного проведения работ;
средняя освещенность в горизонтальной плоскости для ПКВ на железнодорожных путях станций, подъездных/тракционных путях ВРП на открытом воздухе должна соответствовать требованиям Свод правил
СП 52.13330.2016 "Естественное и искусственное освещение" и
ГОСТ Р 54984-2012 "Освещение наружное объектов железнодорожного транспорта и составлять 5 лк, а освещенность в производственных участках с искусственным освещением (расположенных в цехах) должна быть не менее 200 лк в соответствии с
таблицей 5.25 СанПиН 1.2.3685-21 "Гигиенические нормативы и требования к обеспечению безопасности и (или) безвредности для человека факторов среды обитания;
(в ред. Распоряжения ОАО "РЖД" от 04.10.2023 N 2507/р)
обеспечивает исправность технических средств и инвентаря;
ограждение вагонов на путях ПКВ производится в соответствии с
Правилами технической эксплуатации железных дорог Российской Федерации, местным технологическим процессом и местной инструкцией по охране труда при производстве маневровой работы, согласованной и утвержденной в порядке, установленном на железной дороге;
(в ред. Распоряжения ОАО "РЖД" от 04.10.2023 N 2507/р)
ограждение путей места допуска должно быть централизовано. При отсутствии централизованного ограждения, переносные сигналы ограждения должны устанавливаться на оси пути на расстоянии 50 м от крайних вагонов. Если расстояние от вагона до предельного столбика менее 50 м, то переносной сигнал ограждения с этой стороны устанавливают на том пути против предельного столбика. Стрелочные переводы на путях запираются на замок, ключи от которого должны храниться у лица, ответственного за производство маневровых работ;
для прохода работников к местам выполнения работ и обратно определяются маршруты движения, обозначенные указателями "Служебный проход". В ночное время маршруты движения должны освещаться.
Для допуска грузовых вагонов на инфраструктуру ОАО "РЖД" после плановых видов ремонта руководитель ВРП организует пункт контроля грузовых вагонов на путях или в цехах ВРП. (Абзац дан в ред. Распоряжения ОАО "РЖД" от 25.09.2018 N 2094р)
Установить порядок проведения ежеквартальных комиссионных проверок ПКВ и места допуска грузовых вагонов на инфраструктуру ОАО "РЖД" с участием ВЧДр, ВЧДэ, ПЧ, ДС и принятием мер по устранению выявленных недостатков, с регистрацией в журнале
формы ДУ-46.
(абзац введен Распоряжением ОАО "РЖД" от 27.05.2020 N 1116/р)
4.5. При осуществлении допуска грузовых вагонов на инфраструктуру ОАО "РЖД" с путей железнодорожной станции примыкания к вагоноремонтному предприятию начальником станции определяется место допуска вагона на инфраструктуру ОАО "РЖД" с учетом местных условий, технологических особенностей, норм и правил по охране труда.
ДИ, на выделенном участке пути железнодорожной станции организует пункт контроля грузовых вагонов для допуска их на инфраструктуру ОАО "РЖД" после плановых видов ремонта, отвечающий требованиям охраны труда, для обеспечения безопасного проведения работ по осмотру вагона и
пункту 4.4 настоящего Положения.
(Абзац дан в ред. Распоряжения ОАО "РЖД" от 25.09.2018 N 2094р)
Передача грузовых вагонов нерабочего парка на пути железнодорожной станции, к которой примыкают пути ВРП, для допуска на инфраструктуру ОАО "РЖД" осуществляется установленным порядком. (Абзац дан в ред. Распоряжения ОАО "РЖД" от 25.09.2018 N 2094р)
4.6. В случае изменения мест допуска начальник железнодорожной станции, к которой примыкают пути ВРП, и представитель ДИ обеспечивают своевременное внесение изменений в ТРА станции по установлению мест допуска грузовых вагонов на инфраструктуру ОАО "РЖД. (В ред. Распоряжения ОАО "РЖД" от 25.09.2018 N 2094р)
5. ОРГАНИЗАЦИЯ РАБОТЫ ИНСПЕКТОРА ВАГОНОВ В ДЕПО
(ВКЛЮЧАЯ СТАРШЕГО) УПОЛНОМОЧЕННОГО НА ПРАВО
ДОПУСКА ВАГОНОВ К ЭКСПЛУАТАЦИИ
(в ред. Распоряжения ОАО "РЖД" от 29.04.2022 N 1205/р)
5.1. Допуск грузовых вагонов на железнодорожные пути общего пользования инфраструктуры ОАО "РЖД" после плановых видов ремонта производится инспектором вагонов в депо (включая старшего), назначенными приказом начальника ДИ и прошедшими квалификационные испытания (проверку знаний нормативных правовых актов Российской Федерации и иных документов, необходимых для исполнения своих должностных обязанностей) в комиссии при начальнике службы вагонного хозяйства региональной ДИ.
(в ред. Распоряжения ОАО "РЖД" от 27.05.2020 N 1116/р)
| | ИС МЕГАНОРМ: примечание. В официальном тексте документа, видимо, допущена опечатка: имеется в виду п. 14 Положения о проведении аттестации работников, производственная деятельность которых связана с движением поездов и маневровой работой на железнодорожных путях общего пользования ОАО "РЖД", утв. Распоряжением ОАО "РЖД" от 17.01.2015 N 66р, а не п. 12. | |
В соответствии с
пунктом 12 Положения о проведении аттестации работников, производственная деятельность которых связана с движением поездов и маневровой работой на железнодорожных путях общего пользования ОАО "РЖД", утвержденное распоряжением ОАО "РЖД" от 17 января 2015 г. N 66р периодическая аттестация инспекторов вагонов в депо (включая старшего) должна проводиться один раз в пять лет. Срок проведения периодической аттестации исчисляется с даты проведения первичной, последней периодической или внеочередной аттестации.
(абзац введен Распоряжением ОАО "РЖД" от 27.05.2020 N 1116/р)
5.2. По итогам проверки знаний инспектору вагонов в депо (включая старшего) выдается удостоверение на право осуществления допуска грузовых вагонов к эксплуатации на железнодорожных путях общего пользования инфраструктуры ОАО "РЖД" за подписью начальника службы вагонного хозяйства региональной ДИ. (Пункт 5.2 дан в ред. Распоряжения ОАО "РЖД" от 25.09.2018 N 2094р)
5.3. Инспектор вагонов в депо (включая старшего) при осуществлении допуска грузовых вагонов к эксплуатации на железнодорожных путях общего пользования инфраструктуры ОАО "РЖД" осуществляет оценку соответствия грузового вагона по установленным критериям, отремонтированного на ВРП, выполняющем ремонт грузовых вагонов, и в соответствии с нормативными документами, регламентирующими проведение плановых видов ремонта, а также настоящего Положения.
ПКБ ЦВ осуществляет мониторинг наличия у ВРП актуальных учтенных копий нормативных технических документов, необходимых для осуществления плановых видов ремонта грузовых вагонов, а при отсутствии таковых информирует службу вагонного хозяйства региональной дирекции. (в ред. Распоряжения ОАО "РЖД" от 04.10.2023 N 2507/р)
ПКБ ЦВ не реже одного раза в полгода отслеживает ВРП, производившие плановые виды ремонта грузовых вагонов, для выявления наличия на этих предприятиях актуальных учтенных копий вышеуказанных документов. (введен Распоряжением ОАО "РЖД" от 04.10.2023 N 2507/р)
5.4. Пункт утратил силу. - Распоряжение ОАО "РЖД" от 29.04.2022 N 1205/р.
5.5. Инспектор вагонов в депо (включая старшего) обеспечивается по месту выполнения своих должностных обязанностей: рабочим местом с возможностью пользования необходимыми информационными ресурсами, оборудованного телефонной связью, канцелярскими принадлежностями, инвентарем, средствами измерений и допускового контроля приборами, спецодеждой, нормативно-технической документацией.
5.6. Инспектор вагонов в депо (включая старшего) организует свою работу в соответствии с графиком работы, утвержденным начальником службы вагонного хозяйства региональной ДИ. (в ред. Распоряжения ОАО "РЖД" от 27.05.2020 N 1116/р)
5(1). ПОРЯДОК ПРИМЕНЕНИЯ ВИДЕОРЕГИСТРАТОРОВ
ПРИ ПРОВЕДЕНИИ ПРОЦЕССА ДОПУСКА ГРУЗОВОГО ВАГОНА
НА ИНФРАСТРУКТУРУ ОАО "РЖД"
(раздел 5(1) введен Распоряжением ОАО "РЖД"
от 04.10.2023 N 2507/р)
5(1).1. Цели и назначение видеорегистраторов
5(1).1.1. Целью применения видеорегистраторов является контроль ДИ за выполнением требований настоящего Положения при выполнении работ по допуску грузовых вагонов к эксплуатации на железнодорожных путях общего пользования инфраструктуры ОАО "РЖД", а также контроль начальника службы вагонного хозяйства ДИ за выполнением должностных обязанностей работником, осуществляющим допуск, что позволит снизить влияние человеческого фактора на процесс допуска и исключить допуск на инфраструктуру ОАО "РЖД" потенциально опасной продукции, в соответствии с Техническим заданием по применению видеофиксации в процессах допуска вагонов на инфраструктуру ОАО "РЖД", утвержденным Управлением вагонного хозяйства Центральной дирекцией инфраструктуры - филиала ОАО "РЖД" от 11 ноября 2022 г. N ЦДИ-4362.
5(1).2. Порядок применения видеорегистраторов
5(1).2.1. Перед заступлением на смену инспектор вагонов в депо (включая старшего), осуществляющий допуск грузового вагона на инфраструктуру ОАО "РЖД", проверяет работоспособность видеорегистратора и прикрепляет его к верхней одежде так, чтобы камера находилась в зоне видимости рабочего процесса и была устойчиво закреплена.
5(1).2.2. После предъявления грузового вагона к допуску инспектор вагонов в депо (включая старшего), включает видеосъемку на видеорегистраторе и начинает запись с фиксации номера вагона, а далее осуществляет осмотр вагона, в ходе которого проводит:
проверку соответствия технического состояния грузового вагона, его узлов и деталей (элементов) критериям, установленным
Приложением А к Положению;
сверку технических и эксплуатационных характеристик грузового вагона с указанными в паспорте (техническом паспорте формы ВУ-4 ЖА
(ВУ-4М) или формуляре (при наличии);
сверку идентификационных номеров составных частей, определенных данными информационных систем учета железнодорожного подвижного состава с их фактическим наличием на грузовом вагоне.
5(1).2.3. Схема последовательности контроля технического состояния грузового вагона по критериям допуска на инфраструктуру ОАО "РЖД" после плановых видов ремонта представлена на
рисунке 5.
Рисунок 5 - Схема последовательности контроля технического
состояния грузового вагона по критериям допуска
на инфраструктуру ОАО "РЖД" после плановых видов ремонта
Позиции контроля грузового вагона указаны в ТК-446 "Комплект документов на типовой технологический процесс организации допуска грузового вагона на инфраструктуру ОАО "РЖД" после плановых видов ремонта", утвержденном Центральной дирекцией инфраструктуры от 7 декабря 2017 г.
5(1).2.4. При осуществлении процесса допуска грузового вагона на инфраструктуру ОАО "РЖД" инспектор вагонов в депо (включая старшего) должен комментировать выявленные несоответствия контролируемых параметров.
5(1).2.5. При завершении процесса допуска грузового вагона видеосъемку следует ставить на паузу и далее включать видеорегистратор в процессе последующих осмотров вагонов в течение рабочей смены.
5(1).2.6. По окончании рабочей смены инспектору вагонов в депо (включая старшего), производившему допуск, необходимо сохранить видеозапись на персональный компьютер и зарядить видеорегистратор до полного заряда аккумулятора.
5(1).2.7. Инспектор вагонов в депо (включая старшего) несет ответственность за сохранность и техническое состояние применяемого им видеорегистратора при осуществлении процесса допуска грузового вагона на инфраструктуру ОАО "РЖД" после плановых видов ремонта.
5(1).3. Срок хранения видеозаписей должен составлять не менее одного года.
5(1).4. Ежемесячно начальник службы вагонного хозяйства ДИ проводит анализ записей, полученных с применением видеорегистраторов, в том числе использует их при проведении служебных расследований отказов технических средств и нарушений безопасности движения.
5(1).5. Результаты анализа записей с применением видеорегистраторов рассматриваются на соответствующих комиссиях и заседаниях у первого заместителя начальника железной дороги, ДИ, Управления вагонного хозяйства Центральной дирекции инфраструктуры - филиала ОАО "РЖД.
6. ТРЕБОВАНИЯ К ИНСПЕКТОРУ ВАГОНОВ В ДЕПО (ВКЛЮЧАЯ СТАРШЕГО)
(в ред. Распоряжения ОАО "РЖД" от 29.04.2022 N 1205/р)
6.1. Инспектор вагонов в депо (включая старшего) должен быть аттестован на право допуска грузовых вагонов для эксплуатации на железнодорожных путях общего пользования в соответствии с
п. 5.1. настоящего Положения и производить осмотр вагонов с учетом местных условий в соответствии с критериями изложенными в
Приложении А, в порядке указанном в
разделе 3 настоящего Положения после получения уведомления о приемке грузовых вагонов из ремонта
формы ВУ-36М (на бумажном носителе) или ВУ-36 ЭТД, а также на основании информации, полученной по оперативному запросу с помощью сообщения 4618, справки 2612 (краткие сведения о техническом состоянии вагона) по оперативному запросу с помощью сообщения 4618, справки 2612 (краткие сведения о техническом состоянии вагона).
(в ред. Распоряжения ОАО "РЖД" от 27.05.2020 N 1116/р)
6.2 Инспектор вагонов в депо (включая старшего), ежемесячно проводит анализ качества ремонта грузовых вагонов. Принимает участие в расследовании событий, связанных с нарушением безопасности движения поездов. (в редакции Распоряжения ОАО "РЖД" от 01.08.2024 N 1851/р)
Абзац исключен - Распоряжение ОАО "РЖД" от 01.08.2024 N 1851/р)
Для усиления контроля качества ремонта грузовых вагонов, их узлов и деталей, выполнения требований действующей нормативной документации и соблюдения технологии при проведении плановых видов ремонта инспектор вагонов в депо (включая старшего) проводит проверки ВРП (непосредственно на производственных участках) в порядке установленным в ОАО "РЖД". (пункт 6.2 дан в ред. Распоряжения ОАО "РЖД" от 04.10.2023 N 2507/р)
7. ОТВЕТСТВЕННОСТЬ ИНСПЕКТОРА ВАГОНОВ В ДЕПО
(ВКЛЮЧАЯ СТАРШЕГО) И ВАГОНОРЕМОНТНОГО ПРЕДПРИЯТИЯ
(в ред. Распоряжения ОАО "РЖД" от 29.04.2022 N 1205/р)
7.1. Инспектор вагонов в депо (включая старшего) в процессе допуска несет ответственность за:
выявление всех несоответствий критериям, изложенным в
Приложении А к Положению (кроме скрытых дефектов, расположенных вне зоны доступа);
(в ред. Распоряжения ОАО "РЖД" от 01.08.2024 N 1851/р) своевременное оформление Акта
ф. ВУ-104М или Акта
ф. ВУ-104;
(в ред. Распоряжения ОАО "РЖД" 01.08.2024 N 1851/р
анализ качества ремонта; (Абзац добавлен Распоряжением ОАО "РЖД" от 25.09.2018 N 2094р)
своевременное предоставление сведений о недопущенных грузовых вагонах к эксплуатации на инфраструктуре ОАО "РЖД" после плановых видов ремонта, проводимых на ВРП (на основании Акта
ф. ВУ-104 М или
ф. ВУ-104);
(в ред. Распоряжения ОАО "РЖД" от 04.10.2023 N 2507/р)
учет допущенных и не допущенных грузовых вагонов на инфраструктуру ОАО "РЖД";
анализ не допущенных на инфраструктуру ОАО "РЖД" грузовых вагонов по установленным критериям настоящего Положения;
своевременное предоставление сведений дежурному по станции о допуске вагонов для эксплуатации на железнодорожные пути общего пользования инфраструктуры ОАО "РЖД;
допуск на инфраструктуру ОАО "РЖД" прошедшего ремонт грузового вагона и принятого им в результате приемки. (Абзац дан в ред. Распоряжения ОАО "РЖД" от 25.09.2018 N 2094р)
7.2. В случае расположения выставочных путей на путях необщего пользования руководитель ВРП:
(в ред. Распоряжения ОАО "РЖД" от 04.10.2023 N 2507/р)
разрабатывает технологический процесс о порядке допуска на инфраструктуру ОАО "РЖД" грузовых вагонов, прошедших плановый вид ремонта на вагоноремонтном предприятии и согласовывает со службой вагонного хозяйства; (в ред. Распоряжения ОАО "РЖД" от 29.04.2022 N 1205/р)
организует работу в соответствии с требованиями
пункта 4 Положения;
обеспечивает разработку и согласование регламентов взаимодействия между причастными организациями;
содержит выставочные пути в состоянии, обеспечивающем безопасное производство работ по осмотру вагонов, в том числе по очистке пути и междупутий от растительности, осадков в виде снега, засорителей (посторонних предметов, остатков перевозимого груза и т.д.); (в ред. Распоряжения ОАО "РЖД" от 04.10.2023 N 2507/р)
исключает проведение маневровых работ на выставочных путях при выполнении инспекторами вагонов в депо (включая старшего) работ по осмотру грузовых вагонов для допуска на инфраструктуру ОАО "РЖД";
при наличии своего тягового подвижного состава организует постановку грузовых вагонов на выставочные пути, а также производит выводку вагонов на пути общего пользования, только при наличии на них Акта
ф. ВУ-104М или Акта
ф. ВУ-104, подписанных инспектором вагонов в депо (включая старшего);
обеспечивает беспрепятственный доступ на ПКВ представителей ОАО "РЖД" для проверки организации процесса допуска грузовых вагонов и исполнения должностных обязанностей инспекторов вагонов в депо (включая старшего). (пункт 7.2 дан в ред. Распоряжения ОАО "РЖД" от 27.05.2020 N 1116/р)
7.2.(1) Руководитель ВРП по запросу инспектора вагонов в депо (включая старшего) обеспечивает предоставление запрашиваемой документации на основании требования
абзаца второго пункта 2.4. Положения.
(пункт 7.2.(1) введен Распоряжением ОАО "РЖД" от 04.10.2023 N 2507/р)
7.3. Начальник железнодорожной станции примыкания к вагоноремонтному предприятию обеспечивает:
выполнение маневровой работы по постановке/уборке вагона на пункте контроля вагонов. (Абзац дан в ред. Распоряжения ОАО "РЖД" от 25.09.2018 N 2094р)
(обязательное)
КРИТЕРИИ ДОПУСКА ГРУЗОВОГО ВАГОНА НА ЖЕЛЕЗНОДОРОЖНЫЕ ПУТИ
ОБЩЕГО ПОЛЬЗОВАНИЯ ИНФРАСТРУКТУРЫ ОАО "РЖД" ПО ТЕХНИЧЕСКОМУ
СОСТОЯНИЮ ПРИ ВЫПУСКЕ ИЗ ПЛАНОВЫХ ВИДОВ РЕМОНТА
(В ред. Распоряжений ОАО "РЖД" от 04.10.2023 N 2507/р,
от 01.08.2024 N 1851/р)
N п/п | Код причины недопуска | Наименование неисправности | Метод контроля | Средства контроля | Критерий оценки | Нормативный документ |
1. Осмотр вагона с торцов |
0 | 1999 | Вагон не выставлен на ПКВ | | | | |
1.1 | 1101 | Наличие излома, ослабление крепления или нетиповое крепление кронштейнов расцепного рычага | Визуальный (с отстукиванием) элементов крепления) | Молоток массой 0,2 кг ГОСТ 2310-77, с ручкой длиной 0,6 - 0,7 м (черт 1352.003) | Не допускается | Инструкция по ремонту и обслуживанию автосцепного устройства подвижного состава железных дорог |
1.2 | 1102 | Отсутствие или нарушение (ослабление) крепления лестниц, подножек, поручней | Визуальный (с отстукиванием элементов крепления) | Молоток массой 0,2 кг ГОСТ 2310-77, с ручкой длиной 0,6 - 0,7 м (черт 1352.003) | Не допускается | п. 9.1.4 Грузовые вагоны железных дорог колеи 1520 мм. Руководство по деповскому ремонту РД 32 ЦВ 169-2017; Руководящий документ. Руководство по капитальному ремонту грузовых вагонов РД 32 ЦВ 168-2017 |
1.3 | 1103 | Наличие дефектов рычага расцепного привода. Несоответствие конструкций расцепного рычага и валика подъемника механизма корпуса автосцепки. | Визуальный | - | Не допускается | пп. 2.6.1 и 2.6.4 Инструкция по ремонту и обслуживанию автосцепного устройства подвижного состава железных дорог |
1.4 | 1104 | Наличие нетипового крепления, ослабления крепления поддерживающей планки поглощающего аппарата | Визуальный (с отстукиванием элементов крепления) | Молоток массой 0,2 кг ГОСТ 2310-77, с ручкой длиной 0,6 - 0,7 м (черт 1352.003) | Не допускается | пп. 2.3.9 и 2.4.4 Инструкция по ремонту и обслуживанию автосцепного устройства подвижного состава железных дорог |
| 1105 | Несоответствие комплектации грузового вагона данным информационных систем учета железнодорожного подвижного состава. Отсутствие в информационных системах железнодорожного подвижного состава данных о проведении КР поглощающим аппаратам сроком службы 16 лет и более | Визуальный | - | Не допускается. Сверка идентификационных номеров составных частей, определенных данными информационных систем учета железнодорожного подвижного состава с их фактическим наличием на грузовом вагоне. Не допускаются поглощающие аппараты со сроком службы 16 лет и более непрошедшие капитальный ремонт | Раздел IX п. 2.2.20 Инструкция по ремонту и техническому обслуживанию автосцепного устройства подвижного состава железных дорог |
1.6 | 1106 | Несоответствие расстояния между упорными поверхностями корпуса автосцепки и ударной розетки, несоответствие зазора между верхней плоскостью хвостовика головки автосцепки и потолком ударной розетки на расстоянии 15 - 20 мм от наружной кромки у отдельно стоящих вагонов | Инструментальный обмер | Линейка металлическая 150 мм | Не допускается | Инструкция по ремонту и обслуживанию автосцепного устройства подвижного состава железных дорог |
Наличие отклонения автосцепки вниз более 10 мм, вверх более 3 мм у отдельно стоящих вагонов. Несоответствие положения оси автосцепки над уровнем головки рельсов у отдельно стоящих вагонов. | Устройство для измерения высоты автосцепки над головками рельсов. Т1339.00.000. |
1.7 | 1107 | Наличие нетипового крепления клина (валика) тягового хомута | Визуальный | - | Не допускается | Инструкция по ремонту и обслуживанию автосцепного устройства подвижного состава железных дорог |
1.8 | 1108 | Несоответствие класса энергоемкости (Т0, Т1, Т2, Т3) поглощающего аппарата установленным требованиям. | Визуальный | - | Не допускается. На вагоны, прошедшие капитальный ремонт после 2013 г. должны быть установлены поглощающие аппараты не ниже класса Т1. На вагоны - цистерны, прошедшие капитальный ремонт после 2013 г. должны быть установлены поглощающие аппараты не ниже класса Т2 | Раздел 5 Грузовые вагоны железных дорог колеи 1520 мм. Руководство по деповскому ремонту РД 32 ЦВ 169-2017; Руководящий документ. Руководство по капитальному ремонту грузовых вагонов РД 32 ЦВ 168-2017 |
1.9 | 1109 | Наличие неисправных запорных и блокировочных устройств, механизма закрывания двери или их отсутствие | Визуальный | - | Не допускается | п. 9.2.5.10 Грузовые вагоны железных дорог колеи 1520 мм. Руководство по деповскому ремонту РД 32 ЦВ 169-2017; п. 9.2.16 Руководящий документ. Руководство по капитальному ремонту грузовых вагонов РД 32 ЦВ 168-2017 |
1.10 | 1110 | Сдвиг колеса на оси | Визуальный | - | Не допускается разрыв краски у ступицы колеса по всему периметру соединения колеса с осью; появление коррозионной полосы (ржавчины) или масла из-под ступицы с внутренней стороны колеса. | Руководящий документ по ремонту и техническому обслуживанию колесных пар с буксовыми узлами грузовых вагонов магистральных железных дорог колеи 1520 (1524 мм) РД ВНИИЖТ 27.05.01-2017 |
1.11 | 1111 | Истекающий срок службы в межремонтный период и наличие дефектов соединительного рукава (надрывы, расслоения, трещины, неправильная постановка стяжных хомутов), отсутствие уплотнительного кольца или установка бывшего в употреблении кольца в соединительной головке рукава Р-17Б | Визуальный | - | Не допускается | п. 10.1.3 Общее руководство по ремонту тормозного оборудования вагонов. N 732-ЦВ-ЦЛ |
1.12 | 1112 | Ослабление или нетиповое крепление планок против истирания на хребтовой балке | Визуальный (с отстукиванием элементов крепления) | | Не допускается | п. 2.4.7 Инструкция по ремонту и техническому обслуживанию автосцепного устройства подвижного состава железных дорог |
1.13 | 1113 | Несоответствие технического состояния соединения между магистральным тройником и двухкамерным резервуаром | Визуальный; инструментальный обмер | | Не допускается у вагонов с тормозным воздухопроводом, выполненным из безрезьбовых труб резьбовое соединение между разобщительным краном и воздухораспределителем. У вагонов с тормозным воздухопроводом, выполненным из резьбовых труб размер от торца контргайки до торца шестигранника ниппеля 26300-Н должен быть от 9 мм до 17 мм | п. 3.15 Общее руководство по ремонту тормозного оборудования вагонов. N 732-ЦВ-ЦЛ |
1.14 | 1114 | Несоответствие срока службы автосцепки, установленной на вагон | Визуальный | - | При КР не более 30 лет | п. 5.5 Руководящий документ. Руководство по капитальному ремонту грузовых вагонов РД 32 ЦВ 168-2017 |
1.15 | 1115 | Отсутствие на вагоне модернизации расцепного привода по проекту М1695; М 1761 (усовершенствование расцепного привода для автосцепного устройства подвижного состава, позволяющее предотвратить саморасцеп) после капитального ремонта | Визуальный | - | Не допускается после КР | п. 5.4 (кроме 8-ми осных цистерн) Руководящий документ. Руководство по капитальному ремонту грузовых вагонов РД 32 ЦВ 168-2017 Код модернизации 4402 |
| 1116 | Несоответствие состояния литых деталей тележек и колесных пар с данными полученными из автоматизированной системы АС УКВ | Визуальный | - | Не допускается | Порядок признания деталей грузового вагона годными для эксплуатации на инфраструктуре ОАО РЖД", утвержденный распоряжением ОАО "РЖД" от 3 сентября 2020 г. N 1893/р |
Отсутствие модернизации тележки тип 2 по ГОСТ 9246 при передаче в АБД ПВ соответствующего кода | Не допускается при ДР и КР, за исключением отремонтированных ДР при нормативе пробега 110,0 тыс. км" | Ремонт тележек грузовых вагонов тип 2 по ГОСТ 9246-2013 с боковыми скользунами зазорного типа. Общее руководство по ремонту. РД 32 ЦВ 052-2009. |
1.17 | 1117 | Отсутствие на вагоне номера, таблички завода-изготовителя грузового вагона, даты и места постройки | Визуальный | - | Не допускается. Соответствие с данными в справке 2651 (ИВЦ ЖА) | Раздел IX |
1.18 | 1118 | Наличие трещин на узлах и деталях грузового вагона в том числе на кузове и раме | Визуальный | - | Не допускается | п. 9.1.2 Грузовые вагоны железных дорог колеи 1520 мм. Руководство по деповскому ремонту РД 32 ЦВ 169-2017 Руководящий документ. Руководство по капитальному ремонту грузовых вагонов РД 32 ЦВ 168-2017 |
1.19 | 1119 | Неисправности фитинговых упоров и их крепления на раме вагона | Визуальный | - | Не допускается | п. 11.4.10 Грузовые вагоны железных дорог колеи 1520 мм. Руководство по деповскому ремонту РД 32 ЦВ 169-2017; п. 11.2.1 Руководящий документ. Руководство по капитальному ремонту грузовых вагонов РД 32 ЦВ 168-2017 |
2 Осмотр с боковых сторон вагона |
2.1 | 1201 | Наличие бывшей в употреблении тормозной колодки, тормозных колодок разного типа и конструкции. Несоответствие колодки конструкции ФРИТЕКС Контакт установленным техническим параметрам | Визуальный; инструментальный обмер | | Не допускается. При ДР - толщина колодки конструкции ФРИТЕКС не менее 38 мм; при КР - замена. Тормозные колодки на одном триангеле не должны различаться по толщине не более чем на 5 мм и должны иметь равномерный износ | Общее руководство по ремонту тормозного оборудования вагонов N 732-ЦВ-ЦЛ |
2.2 | 1202 | Нарушение монтажа узлов и деталей тормозного оборудования. Ослабление крепления, нетиповое крепление тормозного оборудования | Визуальный (с отстукиванием элементов крепления) | Молоток массой 0,2 кг ГОСТ 2310-77, с ручкой длиной 0,6 - 0,7 м (черт 1352.003) | Не допускается | Общее руководство по ремонту тормозного оборудования вагонов. N 732-ЦВ-ЦЛ |
| | ИС МЕГАНОРМ: примечание. Здесь и далее в официальном тексте документа, видимо, допущена опечатка: стандарт имеет номер ГОСТ 7502-98, а не ГОСТ 7502-92. | |
|
2.3 | 1203 | Несоответствие регулировки тормозной рычажной передачи. Несоответствие расстояния "А" и "а" при регулировке тормозной рычажной передачи | Инструментальный обмер | | Не допускается. Зазор между тормозными колодками и колесами от 5 до 8 мм. Размер "а" составляет не менее 500 мм - для регуляторов 574Б, РТРП-675, РТРП-675-М; не менее 250 мм - для регуляторов РТРП-300, 6581. | Общее руководство по ремонту тормозного оборудования вагонов. N 732-ЦВ-ЦЛ |
2.4 | 1204 | Наличие трещин в узлах крепления тормозного оборудования | Визуальный | - | Не допускается | п.п. 6.2, 7.2 и 8.2 Общее руководство по ремонту тормозного оборудования вагонов. N 732-ЦВ-ЦЛ |
2.5 | 1205 | Неправильная установка или отсутствие на тележках модели 18-194-1 устройств для равномерного отвода колодок | Визуальный | - | Не допускается | п. 2.4.7 Тележка двухосная модель 18-194-1. Руководство по ремонту 194.00.000-1 РК |
2.6 | 1206 | Наличие расслоений, надрывов, подрезов резинового пылезащитного уплотнения тормозного цилиндра | Визуальный | - | Не допускается | п. 8.2 Общее руководство по ремонту тормозного оборудования вагонов. N 732-ЦВ-ЦЛ |
2.7 | 1207 | Ослабление крепления или нарушение установки авторежима: - несоответствие зазора между упором авторежима и контактной планкой; - несоответствие расстояния от упора авторежима до края контактной планки | Инструментальный обмер | Приспособление для замера зазоров между скользунами (набор щупов) черт. Т 914.21.000СБ; | а) зазор между упором авторежима и контактной планкой должен быть: - на вагонах с тарой до 27 т от 1 до 3 мм; - на вагонах с тарой более 27 т зазор не допускается; б) расстояния от упора авторежима до края контактной планки не должно быть менее 50 мм | п. 14.7 Общее руководство по ремонту тормозного оборудования вагонов. N 732-ЦВ-ЦЛ |
2.8 | 1208 | Отсутствие штурвала, тяги или механизма привода стояночного тормоза. Неисправность механизма привода стояночного тормоза | Визуальный | - | Не допускается | Общее руководство по ремонту тормозного оборудования вагонов. N 732-ЦВ-ЦЛ |
2.9 | 1209 | Отсутствие бирки ремонтного предприятия на тормозном оборудовании вагона Отсутствие клейма ремонтного предприятия на узкой стороне распорки выдержавшего испытание триангеля | Визуальный | - | Не допускается | Общее руководство по ремонту тормозного оборудования вагонов. N 732-ЦВ-ЦЛ |
2.10 | 1210 | Неприлегание планки фрикционной подвижной к неподвижной Неприлегание неподвижной фрикционной планки к привалочной поверхности боковой рамы | Инструментальный обмер | Приспособление для замеров зазоров Т914.21.000 | Местный зазор не более 1 мм | п. 18.5.1 Ремонт тележек грузовых вагонов тип 2 по ГОСТ 9246-2013 с боковыми скользунами зазорного типа. Общее руководство по ремонту. РД 32 ЦВ 052-2009 |
2.11 | 1211 | Несоответствие радиуса изгиба трубы магистрального воздухопровода, подводящих труб. Отсутствие на цилиндрической части запасного резервуара надписи о проведении гидравлических испытаний, содержащую дату, пункт осмотра и испытания резервуара Отсутствие на вагоне надписи о проведении гидравлических испытаний запасного резервуара | Инструментальный обмер | Специальное приспособление | Радиус изгиба трубы магистрального воздухопровода (по продольной оси трубы) не менее - 500 мм; подводящих труб не менее - 100 мм | Общее руководство по ремонту тормозного оборудования вагонов. N 732-ЦВ-ЦЛ |
| 1212 | Отсутствие акта взвешивания вагона | Визуальный | - | При КР не допускается | п. 16.1 Руководящий документ. Руководство по капитальному ремонту грузовых вагонов РД 32 ЦВ 168-2017 |
2.13 | 1213 | Наличие ослабления или нетиповое крепление предохранительных устройств от выпадения валика подвески тормозного башмака | Визуальный | - | Не допускается | п. 4.10. Общее руководство по ремонту тормозного оборудования вагонов. N 732-ЦВ-ЦЛ |
| 1214 | Отсутствие протокола отчета и т.п., распечатки с электронного носителя о проведении вибродиагностического контроля буксовых узлов колесных пар, испытаний главной и магистральной частей воздухораспределителя, авторежима/ов, авторегулятора/ов (при выходном контроле) допускается пересылать в электронном виде | Визуальный | - | Не допускается | Руководящий документ по ремонту и техническому обслуживанию колесных пар с буксовыми узлами грузовых вагонов магистральных железных дорог колеи 1520 (1524 мм) РД ВНИИЖТ 27.05.01-2017; |
2.15 | 1215 | Наличие ослабления крепления предохранительных скоб тормозной рычажной передачи | Визуальный (с остукиванием элементов крепления) | Молоток массой 0,2 кг ГОСТ 2310-77, с ручкой длиной 0,6 - 0,7 м (черт. 1352.003) | Не допускается | Общее руководство по ремонту тормозного оборудования вагонов. N 732-ЦВ-ЦЛ |
2.16 | 1216 | Наличие тонкого обода колеса (толщина менее допускаемой) | Инструментальный обмер | Толщиномер Т447.07.000 | Обод не соответствует требованиям: Выпуск на пробег 110 тыс. км: ДР менее 27 мм; КР менее 30 мм. Выпуск на пробег 150 тыс. км: ДР менее 35 мм; КР менее 40 мм. Выпуск на пробег 160 тыс. км: ДР менее 35 мм; КР менее 40 мм. Выпуск на пробег 210 тыс. км: ДР менее 45 мм; КР менее 55 мм | Руководящий документ по ремонту и техническому обслуживанию колесных пар с буксовыми узлами грузовых вагонов магистральных железных дорог колеи 1520 (1524 мм) РД ВНИИЖТ 27.05.01-2017 |
2.17 | 1217 | Наличие тонкого гребня колеса (толщина менее допускаемой) | Инструментальный обмер | Абсолютный шаблон Т447.05.000 | Гребень не соответствует требованиям: 29 - 33 мм. | Таблица 22.1 Руководящий документ по ремонту и техническому обслуживанию колесных пар с буксовыми узлами грузовых вагонов магистральных железных дорог колеи 1520 (1524 мм) РД ВНИИЖТ 27.05.01-2017 |
2.18 | 1218 | Наличие ослабления, отсутствие болта крепления крепительной и/или смотровой крышки буксового узла. Наличие дефектов смотровой крышки (забоины, риски, задиры, вмятины, отсутствие окраски) | Визуальный (с отстукиванием элементов крепления) | Молоток массой 0,2 кг ГОСТ 2310-77, с ручкой длиной 0,6 - 0,7 м (черт 1352.003) | Не допускается | Руководящий документ по ремонту и техническому обслуживанию колесных пар с буксовыми узлами грузовых вагонов магистральных железных дорог колеи 1520 (1524 мм) РД ВНИИЖТ 27.05.01-2017 |
2.19 | 1219 | Наличие переворота, перекоса корпуса буксы, выхода лабиринта | Визуальный | - | Не допускается | Руководящий документ по ремонту и техническому обслуживанию колесных пар с буксовыми узлами грузовых вагонов магистральных железных дорог колеи 1520 (1524 мм) РД ВНИИЖТ 27.05.01-2017 |
2.20 | 1220 | Отсутствие клейм, наличие нечитаемых клейм ремонтного предприятия нанесенных: - на деталях автосцепного и ударно тягового устройства; - на деталях тележки; - на колесной паре; - на торец пятника ударным способом; - на лесных стойках | Визуальный | - | Не допускается | Инструкция по ремонту и обслуживанию автосцепного устройства подвижного состава железных дорог; п. 16.1. Ремонт тележек грузовых вагонов тип 2 по ГОСТ 9246-2013 с боковыми скользунами зазорного типа. Общее руководство по ремонту. РД 32 ЦВ 052-2009; п. 26.6 Руководящий документ по ремонту и техническому обслуживанию колесных пар с буксовыми узлами грузовых вагонов магистральных железных дорог колеи 1520 (1524 мм). РД ВНИИЖТ 27.05.01-2017; п. 8.7.5 Грузовые вагоны железных дорог колеи 1520 мм. Руководство по деповскому ремонту РД 32 ЦВ 169-2017; |
| | | | | | п. 11.3.5 Грузовые вагоны железных дорог колеи 1520 мм. Руководство по деповскому ремонту РД 32 ЦВ 169-2017. Съемное оборудование и отдельные его элементы, установленные на платформы для перевозки лесоматериалов 13-401, 13-4012, 23-469, имеющие механические повреждения, изгибы, трещины, отрывы по сварным швам, обрывы увязочных петель, обрывы или отсутствие увязочных цепей восстанавливают ремонтом или заменяют на новые в соответствии с проектами ПКБ ЦВ по переоборудованию платформ эксплуатационного парка М 1555, М 1736, М 1739, М 1742, М 1743 |
2.21 | 1221 | Наличие повреждений разгрузочных механизмов, несоответствие крепления и отсутствие люков | Визуальный | - | Не допускается | Грузовые вагоны железных дорог колеи 1520 мм. Руководство по деповскому ремонту РД 32 ЦВ 169-2017. п. 9.7.3 Руководящий документ. Руководство по капитальному ремонту грузовых вагонов РД 32 ЦВ 168-2017 |
2.22 | 1222 | Наличие завышения или занижения фрикционного клина относительно опорной поверхности надрессорной балки. Неприлегание фрикционного клина гасителя колебаний к наклонной плоскости надрессорной балки | Инструментальный обмер | Приспособление для определения положения клина относительно надрессорной балки Т914.18.000 | При ДР, КР завышение не допускается, Занижение: при ДР не более 12 мм; при КР на 4 - 12 мм. Занижение для тележек моделей 18-578, 18-9771 и 18-1277: при ДР не более 12 мм; при КР - 4 - 12 мм. Для тележки модели 18-2129: при ДР не более 20 мм; при КР - 4 - 20 мм. Примечание: Для тележек моделей 18-578, 18-9771, 18-1277 и 18-2129 размер определять как среднюю величину измерения уровней правого и левого клиньев рессорного комплекта относительно опорной плоскости надрессорной балки. | Ремонт тележек грузовых вагонов тип 2 по ГОСТ 9246-2013 с боковыми скользунами зазорного типа. Общее руководство по ремонту. РД 32 ЦВ 052-2009; п. 19.5 Тележки двухосные трехэлементные грузовых вагонов с боковыми скользунами постоянного контакта тип 2 по ГОСТ 9246. Общее руководство по ремонту РД 32 ЦВ 082-2021 |
2.23 | 1223 | Несоответствие зазоров между скользунами тележки и рамы вагона | Инструментальный обмер | Приспособление для замера зазоров между скользунами (набор щупов) черт. Т 914.21.000СБ; шаблон Т 1394.00.000 | Величина не соответствует требованиям: а) у тележек с бесконтактными скользунами все 4-х осные не менее 6 и не более 16 мм; цистерны, вагоны-хопперы для зерна, цемента, минеральных удобрений, окатышей, хоппер-дозаторов ЦНИИ-ДВЗ - 4 - 10 мм; хопперы других типов и думпкары - 6 - 12 мм. Отсутствие зазоров между скользунами, расположенными по диагонали, не допускается. Величина суммарного зазора по диагонали - не менее 6 мм. У восьмиосных вагонов на тележках модели 18-101: зазоры между скользунами соединительной балки и колпаками скользунов надрессорных балок тележек в сумме с обеих сторон каждой тележки при ДР - 4 - 10 мм; | Ремонт тележек грузовых вагонов тип 2 по ГОСТ 9246-2013 с боковыми скользунами зазорного типа. Общее руководство по ремонту. РД 32 ЦВ 052-2009 Скользуны постоянного контакта. Руководство по техническому обслуживанию и ремонту. РД 32 ЦВ 116-2011 Таблица 1 |
| | | | | при КР - 5 - 10 мм. Зазор между скользунами рамы вагона и соединительной балкой тележки в сумме с обеих сторон каждого конца вагона: при ДР - не менее 4 и не более 12 мм; при КР - 4 - 10 мм. б) у тележек с беззазорными скользунами: наличие зазора не допускается, должна обеспечиваться установочная высота скользуна модели: 1) ISB - 12C и CCB - 128-3+4 мм (для тележки модели 18-7020); 2) N M78217 (Preload Plus) - 128 +/- 2 мм (для тележки модели 18-9836); 3) N 453607.00.03.000 (SRB 20) - 128,0 +/- 1,5 мм (для тележки модели 18-9810; 18-9855); 4) NBM 003.000 (Вагонмаш) - 129-2+1 мм (для тележек моделей 18-578, 18-9771, 18-2129, 18-194, 18-555, 18-555-1); | |
| | | | | 5) N26B.503.00.00.000 - 142 мм (для тележки модели 18-9800); 6) тележки модели 18-194-1 - 124 +/- 2 мм | |
2.24 | 1224 | Наличие литых составных частей тележки с истекшим сроком службы | Визуальный | | Не допускается | Ремонт тележек грузовых вагонов тип 2 по ГОСТ 9246-2013 с боковыми скользунами зазорного типа. Общее руководство по ремонту. РД 32 ЦВ 052-2009 |
2.25 | 1225 | Наличие ослабления, неприлегания головки более 1 мм на 1/3 окружности, следы заварки, подтяжки и подчеканивания заклепок планки фрикционного гасителя колебаний | Инструментальный обмер | Приспособление для замера зазоров между скользунами (набор щупов) черт. Т 914.21.000СБ | Не допускается | п. 10.6 Ремонт тележек грузовых вагонов тип 2 по ГОСТ 9246-2013 с боковыми скользунами зазорного типа. Общее руководство по ремонту. РД 32 ЦВ 052-2009 |
2.26 | 1226 | Наличие трещины, излома, отсутствие износостойкой прокладки в буксовом проеме, неприлегание к боковой раме, отсутствие лапок износостойкой прокладки | Визуальный | | Не допускается | Ремонт тележек грузовых вагонов тип 2 по ГОСТ 9246 с боковыми скользунами зазорного типа. Общее руководство по ремонту. РД 32 ЦВ 052-2009 |
Наличие смешанной установки износостойких элементов в тележках тип 2 грузовых вагонов по ГОСТ 9246. | Не допускается смешанная установка износостойких элементов по разным проектам. |
Неправильная установка серьги мертвой точки | Не допускается неправильная установка серьги мертвой точки |
2.27 | 1227 | Срок очередного среднего ремонта колесных пар истекает в межремонтный период. | Визуальный | - | Не допускается При выпуске вагонов из всех видов ремонта под них должны подкатываться колесные пары, срок очередного среднего ремонта которых не истекает в межремонтный период вагонов. | Руководящий документ по ремонту и техническому обслуживанию колесных пар с буксовыми узлами грузовых вагонов магистральных железных дорог колеи 1520 (1524) мм РД ВНИИЖТ 27.05.01-2017 |
2.28 | 1228 | Наличие трещины, излома рессорного комплекта (в видимой зоне). Отсутствие пружины рессорного комплекта. Наличие трещины, излома листа рессоры рессорного комплекта тележки модели КВЗ-И2 (в видимой зоне). Наличие пружины рессорного комплекта, не соответствующей модели тележки | Визуальный. Инструментальный обмер | | Не допускается. Контроль по диаметру сечения прутка, из которого изготовлена пружина. Для тележек моделей: 18-100; 18-9801; 18-9896; 18-2128; 18-6941 Для тележек моделей: 18-578; 18-9791; 18-2129; 18-1277 РД 32 ЦВ 082-2021 | Ремонт тележек грузовых вагонов тип 2 по ГОСТ 9246-2013 с боковыми скользунами зазорного типа. Общее руководство по ремонту. РД 32 ЦВ 052-2009; Тележки двухосные трехэлементные грузовых вагонов с боковыми скользунами постоянного контакта тип 2 по ГОСТ 9246. Общее руководство по ремонту. РД 32 ЦВ 082-2021; п. 9.3 РД 32 ЦВ 099-2010 |
2.29 | 1229 | Несоответствие суммарных зазоров в буксовом проеме между корпусом буксы и боковой рамой | Инструментальный обмер | Приспособление для замера зазоров между скользунами (набор щупов) черт. Т 914.21.000СБ | Суммарные зазоры при ДР: вдоль тележки 5 - 14 мм; поперек тележки 5 - 13 мм. Суммарные зазоры при КР: вдоль тележки 5 - 12 мм; поперек тележки 5 - 11 мм | Ремонт тележек грузовых вагонов тип 2 по ГОСТ 9246 с боковыми скользунами зазорного типа. Общее руководство по ремонту. РД 32 ЦВ 052-2009 |
2.30 | 1230 | Несоответствие конструкции крепление пятника требованиям нормативной документации, ослабление, подтягивания или приварки заклепок (болтов) крепления | Визуальный (с отстукиванием элементов крепления) | Молоток массой 0,2 кг ГОСТ 2310-77, с ручкой длиной 0,6 - 0,7 м (черт. 1352.003) | Не допускается нетиповое крепление, подтягивание и приварка заклепок, а также их перемещение от удара молотком по головке заклепки (неплотное прилегание головки заклепки к раме и фланцу пятника) | Грузовые вагоны железных дорог колеи 1520 мм. Руководство по деповскому ремонту РД 32 ЦВ 169-2017 Раздел 7 ТИ-ТНП-2010 Ремонт сваркой и износостойкой наплавкой пятника рам грузовых вагонов. Технологическая инструкция |
2.31 | 1231 | Отсутствие или повреждение крышек люков, дверей Отсутствие крепежных болтов крепления крыши крытого вагона | Визуальный | - | Не допускается | Грузовые вагоны железных дорог колеи 1520 мм. Руководство по деповскому ремонту РД 32 ЦВ 169-2017 Руководящий документ. Руководство по капитальному ремонту грузовых вагонов РД 32 ЦВ 168-2017 |
2.32 | 1232 | Отсутствие или нарушение (ослабление) крепления увязочных скоб | Визуальный | - | Не допускается | В соответствии с требованиями конструкторской документации |
2.33 | 1233 | Отсутствие модернизации тормозной рычажной передачи: - модернизация узла крепления валика подвески тормозного башмака; - модернизация вертикального рычага (кроме тележки модель 18-194-1); - устройство по равномерному износу тормозных колодок | Визуальный | - | Не допускается | п. 4.10. Общее руководство по ремонту тормозного оборудования вагонов. N 732-ЦВ-ЦЛ |
2.34 | 1234 | Не произведена обязательная 100% замена упругих элементов тележки 18-194-1 на новые (в видимой зоне) | Визуальный | - | Не допускается | 194.00.000-1 РК Тележка двухосная модели 18-194-1. Руководство по ремонту |
2.35 | 1235 | Наличие боковых рам, изготовленных до 31.12.2014, у которых цифры клейма года изготовления (хотя бы одна) выполнены электросваркой или имеют исправления электросваркой более 50%; Наличие боковых рам, изготовленных с 01.01.2015, у которых знаки маркировки выполнены электросваркой или имеют любые исправления электросваркой | Визуальный | - | Не допускается. Утверждено решением Совета по железнодорожному транспорту государств - участников Содружества ( протокол заседания от 15 июня 2022 г. N 76) | Ремонт тележек грузовых вагонов тип 2 по ГОСТ 9246 с боковыми скользунами зазорного типа. Общее руководство по ремонту РД 32 ЦВ 052-2009 |
2.36 | 1236 | Невозвращение автосцепки при перемещении из среднего положения в крайнее (у отдельно стоящих вагонов) | Визуальный | Комбинированный шаблон 940р | Проверка свободного перемещения автосцепки из среднего положения в крайнее | Инструкция по ремонту и обслуживанию автосцепного устройства подвижного состава железных дорог |
Неисправность действия механизма автосцепки (у отдельно стоящих вагонов) | Инструментальный обмер | Автосцепка не отвечает требованиям проверки комбинированным шаблоном 940р |
2.37 | 1237 | Параметры тележек вагонов-цистерн при выпуске из деповского ремонта не соответствуют требованиям капитального ремонта | Визуальный | - | Не допускается при ДР | пункт 18.2. Ремонт тележек грузовых вагонов тип 2 по ГОСТ 9246 с боковыми скользунами зазорного типа. Общее руководство по ремонту РД 32 ЦВ 052-2009 |
Не произведена обязательная 100% замена прокладок на новые в сливных приборах вагонов-цистерн (в видимой зоне) | Не допускается при КР | пункт 8.1.12. Руководящий документ. Руководство по капитальному ремонту грузовых вагонов. РД 32 ЦВ 168-2017 |
2.38 | 1238 | Несоответствие клинового зазора между брусками и котлом цистерны | Инструментальный обмер | | Не допускается при КР Допускается клиновой зазор не более 3 мм, а со стороны торцев не более 5 мм на длине не более 50 мм | п. 8.1.13 Руководящий документ. Руководство по капитальному ремонту грузовых вагонов. РД 32 ЦВ 168-2017 |
2.39 | 1239 | Отсутствие или ослабление стяжных хомутов, отсутствие, ослабление или нетиповое крепление опор котла к раме цистерны. Наличие разработанной резьбы, трещин в хвостовиках стяжных хомутов, гаек, муфт | Визуальный | - | Не допускается | п. 12.1.5 Грузовые вагоны железных дорог колеи 1520 мм. Руководство по деповскому ремонту. РД 32 ЦВ 169-2017; п. 8.2.8 Руководящий документ. Руководство по капитальному ремонту грузовых вагонов. РД 32 ЦВ 168-2017 |
2.40 | | Отсутствие шкворня в узле пятник-подпятник | Визуальный (проверка наличия шкворня в узле пятник-подпятник через технологическое окно шкворневой балки) | - | Не допускается | п. 14.4 Ремонт тележек грузовых вагонов тип 2 по ГОСТ 9246 с боковыми скользунами зазорного типа. Общее руководство по ремонту. РД 32 ЦВ 052-2009 |
| | Отсутствие документов (акта проведения гидроиспытаний котла цистерны после электросварочных работ по ремонту котла цистерны), подтверждающих проведение гидроиспытания котла цистерны | Визуальный | - | Не допускается | Грузовые вагоны железных дорог колеи 1520 мм. Руководство по деповскому ремонту. РД 32 ЦВ 169-2017; |
Отсутствие акта о готовности цистерны для ремонта формы ВУ-19 | Руководящий документ. Руководство по капитальному ремонту грузовых вагонов. РД 32 ЦВ 168-2017 |
2.42 | | Отсутствие на вагоне-цистерне для перевозки сжиженного газа таблички из коррозионностойкого металла в легкодоступном для проверки месте со сведениями о котле | Визуальный | - | Не допускается | Приложение N 2 к СМГС. Правила перевозок опасных грузов |
2.43 | | Не очищены от остатков ранее перевозимых грузов кузов, рама (или тормозное оборудование, тележка, элементы колесных пар), которые не позволяют визуально контролировать наличие трещин, а также крепление узлов и деталей вагонов | Визуальный | - | Не допускается | п. 8.1 Грузовые вагоны железных дорог колеи 1520 мм. Руководство по деповскому ремонту. РД 32 ЦВ 169-2017; Руководящий документ. Руководство по капитальному ремонту грузовых вагонов. РД 32 ЦВ 168-2017; РД 32 ЦВ 052-2009; N 732-ЦВ-ЦЛ |
2.44 | | Наличие дефектов бруска котла цистерны (торцовые и пластевые сквозные трещины, гнилость) | Визуальный | - | Не допускается при КР | Руководящий документ. Руководство по капитальному ремонту грузовых вагонов. РД 32 ЦВ 168-2017; ГОСТ 3191-93 Межгосударственный стандарт. Вагоны железных дорог колеи 1520 мм. Детали из древесины и древесных материалов. Общие технические условия |
| | Несоответствие требованиям пунктов 2.4, 3.3.2, 4.1, 4.3, 4.4 и 7.2 Положения, в т.ч. несоответствие грузового вагона по техническим и эксплуатационным характеристикам, указанным в техническом паспорте формы ВУ-4 ЖА (ВУ-4М) | Визуальный | - | Не допускается | Положение о допуске грузового вагона на инфраструктуру ОАО "РЖД" после плановых видов ремонта N 787-2015 ПКБ ЦВ |
2.46 | | Неправильная установка или отсутствие адаптера относительно боковой рамы, вставок адаптера и устройств, исключающих выход колесной пары из буксового узла | Визуальный | - | Не допускается | п. 15.2 Тележки двухосные трехэлементные грузовых вагонов с боковыми скользунами постоянного контакта тип 2 по ГОСТ 9246. Общее руководство по ремонту РД 32 ЦВ 082-2021; 194.00.000-1 РК Тележка двухосная модели 18-194-1. Руководство по ремонту |
2.47 | | Истек срок среднего ремонта подшипников кассетного типа или превышен норматив пробега (при условии, что не производилась выкатка колесной пары из-под вагона после плановых видов ремонта) | Визуальный | - | Не допускаются подшипники кассетного типа прошедшие последний средний ремонт восемь лет и более или имеющие пробег 800 тыс. км и более. Соответствие с данными: Листка учета комплектации грузового вагона; Справка 2612 ГВЦ ЖА; Справка 2651 ГВЦ ЖА; Справка 2653 ГВЦ ЖА; Временный порядок контроля пробега колесных пар с подшипниками кассетного типа, утвержденный распоряжением ОАО "РЖД" от 31 октября 2022 г. N 2822/р | п. 12.5.1.7 Руководящий документ по ремонту и техническому обслуживанию колесных пар с буксовыми узлами грузовых вагонов магистральных железных дорог колеи 1520 (1524) мм РД ВНИИЖТ 27.05.01-2017 |
2.48 | | Отсутствие установки новых фрикционных клиньев в тележки грузовых вагонов тип 2 по ГОСТ 9246 с боковыми скользунами зазорного типа | Визуальный | - | Не допускается с 1 сентября 2024 г. при ДР: по комбинированному критерию на пробег 160,0 тыс. км; по единичному критерию (сроку) на 2 или 3 года | Письмо Минтранса России от 03.05.2024 N 9-626. |
3 Качество окраски и нанесение трафаретов |
3.1 | 1301 | Несоответствие знаков и надписей на вагоне требованиям Альбома "Знаки и надписи на вагонах грузового парка железных дорог колеи 1520 мм" 632-2011 ПКБ ЦВ | Визуальный | - | Не допускается при ДР и КР | Грузовые вагоны железных дорог колеи 1520 мм. Руководство по деповскому ремонту РД 32 ЦВ 169-2017. Руководящий документ. Руководство по капитальному ремонту грузовых вагонов. РД 32 ЦВ 168-2017 |
3.2 | 1302 | Отсутствие на цистернах для перевозки пищевых, химических, специализированных грузов окраски в установленный цвет с нанесением трафаретов о роде перевозимого продукта и знаков опасности в соответствии с требованиями " Правил перевозок опасных грузов по железным дорогам" | Визуальный | - | Не допускается при КР | Руководящий документ. Руководство по капитальному ремонту грузовых вагонов РД 32 ЦВ 168-2017 |
3.3 | 1303 | Несоответствие требований окраски при КР | Визуальный | - | При КР поверхности грузовых вагонов подвергают полной окраске | Руководящий документ. Руководство по капитальному ремонту грузовых вагонов РД 32 ЦВ 168-2017 |
4 Транспортеры |
4.1 | 1401 | Несоответствие зазоров между скользунами тележки и рамы на всех 4-осных и 8-осных сцепных транспортерах на тележках модели 18-100 | Инструментальный обмер | Приспособление для замера зазоров между скользунами (набор щупов) черт. Т 914.21.000СБ | При ДР и КР: суммарные зазоры в пределах от 4 до 12 мм. Отсутствие зазоров не допускается | п. 14.2.3 Руководство по капитальному ремонту транспортеров. РД 32 ЦВ 140-2013 Руководство по деповскому ремонту транспортеров. N 726-ЦВ-2009РД |
4.2 | 1402 | Несоответствие зазоров между скользунами тележки и концевой балкой на всех остальных типах транспортеров. | Инструментальный обмер | Приспособление для замера зазоров между скользунами (набор щупов) черт. Т 914.21.000СБ | При ДР и КР: в сумме с обеих сторон в пределах от 2 до 7 мм | п. 14.2.3 Руководство по капитальному ремонту транспортеров. РД 32 ЦВ 140-2013 |
Несоответствие зазоров между концевой и несущей балкой | При ДР и КР: от 4 до 12 мм | Руководство по деповскому ремонту транспортеров. N 726-ЦВ-2009РД |
4.3 | 1403 | Несоответствие на всех типах транспортера разности зазоров с каждой стороны | Инструментальный обмер | Приспособление для замера зазоров между скользунами (набор щупов) черт. Т 914.21.000СБ | При ДР и КР: - вдоль транспортера не более 2 мм; - поперек не более 1 мм | п. 14.2.3 Руководство по капитальному ремонту транспортеров. РД 32 ЦВ 140-2013 Руководство по деповскому ремонту транспортеров. N 726-ЦВ-2009РД |
4.4 | 1404 | Несоответствие зазора между скользунами концевой балки рамы и соединительной балки 2-осной тележки, а также зазора между скользунами промежуточной балки рамы и соединительными балками 4-осной тележки | Инструментальный обмер | Приспособление для замера зазоров между скользунами (набор щупов) черт. Т 914.21.000СБ | При ДР и КР: от 4 до 8 мм | п. 14.2.4 Руководство по капитальному ремонту транспортеров. РД 32 ЦВ 140-2013 Руководство по деповскому ремонту транспортеров. N 726-ЦВ-2009РД |
4.5 | 1405 | Несоответствие зазоров в скользунах надтележечной и надрессорной балок | Инструментальный обмер | Приспособление для замера зазоров между скользунами (набор щупов) черт. Т 914.21.000СБ | При ДР и КР от 2 до 8 мм | п. 14.2.3 Руководство по капитальному ремонту транспортеров. РД 32 ЦВ 140-2013 Руководство по деповскому ремонту транспортеров. N 726-ЦВ-2009РД |
4.6 | 1406 | Наличие завышения или занижения фрикционных клиньев относительно опорной поверхности надрессорной балки | Инструментальный обмер | Приспособление Т 914.18.000 | Не допускается. Занижение при ДР и КР на 4 - 12 мм | п. 14.2.6 Руководство по капитальному ремонту транспортеров. РД 32 ЦВ 140-2013 Руководство по деповскому ремонту транспортеров. N 726-ЦВ-2009РД |
4.7 | 1407 | Несоответствие разности толщин гребней на одной колесной паре | Инструментальный обмер | Шаблон абсолютный вагонный Т447.05.000 | При ДР - не более 2 мм; При КР не более 3 мм | п. 14.2.7 Руководство по капитальному ремонту транспортеров. РД 32 ЦВ 140-2013 Руководство по деповскому ремонту транспортеров. N 726-ЦВ-2009РД |
4.8 | 1408 | Несоответствие суммарного продольного зазора в буксовом проеме для тележек модели 18-100 | Инструментальный обмер | Приспособление для замера зазоров между скользунами (набор щупов) черт. Т 914.21.000СБ | При ДР: 5 - 14 мм; При КР: 5 - 12 мм | п. 14.2.7 Руководство по капитальному ремонту транспортеров. РД 32 ЦВ 140-2013 Руководство по деповскому ремонту транспортеров N 726-ЦВ-2009РД |
4.9 | 1409 | Несоответствие суммарного поперечного зазора в буксовом проеме | Инструментальный обмер | Приспособление для замера зазоров между скользунами (набор щупов) черт. Т 914.21.000СБ | При ДР: 5 - 13 мм; При КР: 5 - 11 мм | п. 14.2.7 Руководство по капитальному ремонту транспортеров. РД 32 ЦВ 140-2013 Руководство по деповскому ремонту транспортеров. N 726-ЦВ-2009РД |
5 Изотермические вагоны |
5.1 | 1501 | Наличие ослабления, нетиповое крепление, отсутствие шпинтонной гайки | Визуальный | - | Не допускается | п. 8.10 Руководящий документ. Ремонт тележек КВЗ-И2 рефрижераторных вагонов и вагонов-термосов. РД 32 ЦВ 099-2010 |
5.2 | 1502 | Несоответствие зазоров между горизонтальными скользунами, расположенными на раме тележки и раме вагона с каждой стороны тележки модели КВЗ-И2 | Инструментальный обмер | Приспособление для замера зазоров между скользунами (набор щупов) черт. Т 914.21.000СБ | При ДР и КР: от 2 до 4 мм, в сумме с двух сторон не более 6 мм | п. 17.3 Руководящий документ. Ремонт тележек КВЗ-И2 рефрижераторных вагонов и вагонов-термосов. РД 32 ЦВ 099-2010 |
5.3 | 1503 | Несоответствие зазора между нижней частью опорного кольца буксовой пружины и верхней частью крыла буксы тележки модели КВЗ-И2 | Инструментальный обмер | Приспособление для замера зазоров между скользунами (набор щупов) черт. Т 914.21.000СБ | При ДР и КР: не менее 8 мм | п. 17.4 Руководящий документ. Ремонт тележек КВЗ-И2 рефрижераторных вагонов и вагонов-термосов. РД 32 ЦВ 099-2010 |
5.4 | 1504 | Отсутствие стопорных болтов в автосцепках сцепленных вагонов рефрижераторных секций | Визуальный | - | Не допускается | п. 2.1.41 Инструкция по ремонту и обслуживанию автосцепного устройства подвижного состава железных дорог |
5.5 | 1505 | Нарушение целостности резинового уплотнения внутренних дверей и плотности прилегания резиновых уплотнений двери к дверному проему | Визуальный | - | Не допускается | п. 3.10 Вагон-термос. Руководство по деповскому ремонту N 594-ЦВ-2007 РД |
(обязательное)
(в ред. Распоряжения ОАО "РЖД" от 04.10.2023 N 2507/р)
| Форма ВУ-104 М | |
УТВЕРЖДЕНА от 21 июня 2023 г. N 1545/р |
допуска вагона к эксплуатации на железнодорожных путях общего пользования после выпуска из ремонта Железнодорожная станция ________________ "__" ___________ 20__ г. Настоящий акт составлен по результатам проверки технического состояния железнодорожного подвижного состава на соответствие требованиям Правил технической эксплуатации железных дорог Российской Федерации, утвержденные приказом Минтранса России от 23 июня 2022 г. N 250 и критериям допуска на железнодорожные пути общего пользования, прошедшего ремонт на _________________________________________________________________________________________ (наименование предприятия, условный номер клеймения) ______________________________________ серия (модель) ___________ заводской номер ___________ (вид железнодорожного подвижного состава) |
номер вагона ______________________________ ______________________________ (по данным пономерного учета) | дата постройки вагона _____________________ г. _____________________ |
по окончании _____________________________________________________________________________ (вид ремонта) проведенного по __________________________________________________________________________ (вид и реквизиты документа, по которому выполнены работы) |
признан ______________________________________ (технически исправным/технически неисправным) | и _______________________________________ (допускается/не допускается) |
на железнодорожные пути общего пользования. Причина отказа ___________________________________________________________________________ Дата и время "__" ___________ 20__ г. __час. __мин. предъявления вагона представителям инфраструктуры ОАО "РЖД", осуществляющим допуск. Уполномоченный представитель владельца инфраструктуры |
___________________/ (должность) | _______________________/ (подпись) | _______________________________________ (инициалы, фамилия) |
Дата и время "__" ___________ 20__ г. __ час. __ мин. Представитель ревизорского аппарата (для вагонов-транспортеров) |
___________________/ (должность) | _______________________/ (подпись) | _______________________________________ (инициалы, фамилия) |
Дата и время "__" ___________ 20__ г. __ час. __ мин. |
Оборотная сторона акта ф. ВУ-104 М
Перечень несоответствий, выявленных в ходе осмотра вагона
Наименование несоответствия(ий), выявленного(ых) при осмотре вагона | Метод контроля (визуальный/инструментальный обмер/по данным отчетно-учетной документации) |
| |
| |
Настоящий акт вручен дежурному по железнодорожной станции: Дата и время "__" ___________ 20__ г. __ час. __ мин. Дежурный по железнодорожной станции |
___________________________________________ (подпись) | ___________________________________________ (инициалы, фамилия) |
Дата и время "__" ___________ 20__ г. __ час. __ мин. Уполномоченный представитель предприятия, производившего ремонт вагона: |
_____________________/ (должность) | ___________________/ (подпись) | _________________________________________ (инициалы, фамилия) |
Дата и время "__" ___________ 20__ г. __ час. __ мин. |
(обязательное)
(в ред. Распоряжения ОАО "РЖД" от 04.10.2023 N 2507/р)
| Форма ВУ-104 | |
УТВЕРЖДЕНА от 21 июня 2023 г. N 1545/р |
допуска вагона к эксплуатации на железнодорожных путях общего пользования после выпуска из ремонта Железнодорожная станция ________________ "__" ___________ 20__ г. Настоящий акт составлен по результатам проверки технического состояния железнодорожного подвижного состава на соответствие требованиям Правил технической эксплуатации железных дорог Российской Федерации, утвержденные приказом Минтранса России от 23 июня 2022 г. N 250 и критериям допуска на железнодорожные пути общего пользования, прошедшего ремонт на _________________________________________________________________________________________ (наименование предприятия, условный номер клеймения) ______________________________________ серия (модель) ___________ заводской номер ___________ (вид железнодорожного подвижного состава) номер вагона ______________________________ дата постройки вагона _______________________ г. (по данным пономерного учета) по окончании ____________________________________________________________________________ (вид ремонта) проведенного по __________________________________________________________________________ (вид и реквизиты документа, по которому выполнены работы) |
признан ______________________________________ (технически исправным/технически неисправным) | и _______________________________________ (допускается/не допускается) |
на железнодорожные пути общего пользования. Причина отказа ___________________________________________________________________________ Дата и время "__" ___________ 20__ г. __ час. __ мин. предъявления вагона представителям инфраструктуры ОАО "РЖД", осуществляющим допуск. Уполномоченный представитель владельца инфраструктуры |
___________________/ (должность) | _______________________/ (подпись) | _______________________________________ (инициалы, фамилия) |
Дата и время "__" ___________ 20__ г. __ час. __ мин. Представитель ревизорского аппарата (для вагонов-транспортеров) |
___________________/ (должность) | _______________________/ (подпись) | _______________________________________ (инициалы, фамилия) |
Дата и время "__" ___________ 20__ г. __ час. __ мин. |
Оборотная сторона акта ф. ВУ-104
Перечень несоответствий, выявленных в ходе осмотра вагона
Наименование несоответствия(ий), выявленного(ых) при осмотре вагона | Метод контроля (визуальный/инструментальный обмер/по данным отчетно-учетной документации) |
| |
| |
Настоящий акт вручен дежурному по железнодорожной станции: Дата и время "__" ___________ 20__ г. __ час. __ мин. Дежурный по железнодорожной станции |
___________________________________________ (подпись) | ___________________________________________ (инициалы, фамилия) |
Дата и время "__" ___________ 20__ г. __ час. __ мин. Уполномоченный представитель предприятия, производившего ремонт вагона: |
_____________________/ (должность) | ___________________/ (подпись) | _________________________________________ (инициалы, фамилия) |
Дата и время "__" ___________ 20__ г. __ час. __ мин. |
(рекомендуемое)
ФОРМА УДОСТОВЕРЕНИЯ НА ПРАВО ПРОИЗВОДСТВА ДОПУСКА
ГРУЗОВЫХ ВАГОНОВ ДЛЯ ЭКСПЛУАТАЦИИ НА ЖЕЛЕЗНОДОРОЖНЫХ
ПУТЯХ ОБЩЕГО ПОЛЬЗОВАНИЯ ИНФРАСТРУКТУРЫ ОАО "РЖД
ПОСЛЕ ПЛАНОВЫХ ВИДОВ РЕМОНТА
(В ред. Распоряжений ОАО "РЖД" от 24.07.2017 N 1448р,
от 25.09.2018 N 2094р)
Наименование региональной Дирекции инфраструктуры ________________________________________________________ Удостоверение N ________ Выдано ______________________________________________________________ (фамилия, имя, отчество) Место работы _________________________________________________________ (дорога, эксплуатационное вагонное депо) Должность ____________________________________________________________ |
Председатель комиссии ________________ (подпись) | _____________________________ расшифровка подписи |
МП
"__" ______________ 20__ г.
продолжение формы (лист 2)
В том, что он (она) выдержал (выдержала) квалификационные испытания и имеет право на производство допуска грузовых вагонов для эксплуатации на железнодорожных путях общего пользования инфраструктуры ОАО "РЖД после плановых видов ремонта
Дата | Подпись председателя комиссии |
| |
| |
(справочное)
ПЕРЕЧЕНЬ ИСПОЛЬЗОВАННОЙ НОРМАТИВНОЙ ТЕХНИЧЕСКОЙ ДОКУМЕНТАЦИИ
(В ред. Распоряжений ОАО "РЖД" от 24.07.2017 N 1448р,
от 25.09.2018 N 2094/р, от 29.04.2022 N 1205/р,
от 04.10.2023 N 2507/р)
ГОСТ 2.114-2016 Единая система конструкторской документации. Технические условия;
ГОСТ 12.1.005 Система стандартов безопасности труда. Общие санитарно-гигиенические требования к воздуху рабочей зоны;
ГОСТ 22235-2010 Вагоны грузовые магистральных железных дорог колеи 1520 мм. Общие требования по обеспечению сохранности при производстве погрузочно-разгрузочных и маневровых работ;
ГОСТ 16504-81 Испытания и контроль качества продукции. Основные термины и определения;
ГОСТ 18322-2016 Система технического обслуживания и ремонта техники. Термины и определения;
(В ред. Распоряжения ОАО "РЖД" от 25.09.2018 N 2094р)
ГОСТ 2.602-2013 Единая система конструкторской документации. Ремонтные документы;
ГОСТ 3191-93 Межгосударственный стандарт. Вагоны железных дорог колеи 1520 мм. Детали из древесины и древесных материалов. Общие технические условия; (абзац введен Распоряжением ОАО "РЖД" от 29.04.2022 N 1205/р)
ГОСТ 32894-2014 Продукция железнодорожного назначения. Инспекторский контроль. Общие положения;
ГОСТ 427-75 Линейки металлические измерительные. Технические условия;
ГОСТ 2310-77 Молотки слесарные стальные. Технические условия;
ГОСТ 7502-98 Рулетки измерительные металлические. Технические условия;
ГОСТ 25706-83 Лупы. Типы, основные параметры. Общие технические требования;
Федеральный
закон от 10 января 2003 г. N 18-ФЗ "Устав железнодорожного транспорта Российской Федерации";
Федеральный
закон от 10 января 2003 г. N 17-ФЗ "О железнодорожном транспорте в Российской Федерации";
Федеральный
закон от 27 декабря 2002 г. N 184-ФЗ "О техническом регулировании";
Правила перевозок опасных грузов. Приложение N 2 к
Соглашению о международном грузовом сообщении (СМГС), утвержденное Организацией сотрудничества железных дорог (ОСЖД) 1 ноября 1951 г.;
(абзац введен Распоряжением ОАО "РЖД" от 29.04.2022 N 1205/р)
Правила технической эксплуатации железных дорог Российской Федерации, утвержденные приказом Минтранса России от 23 июня 2022 г. N 250;
(в ред. Распоряжения ОАО "РЖД" от 04.10.2023 N 2507/р)
Положение об условных номерах клеймения железнодорожного состава и его составных частей, утвержденное Советом по железнодорожному транспорту государств-участников Содружества
протокол от 21 - 22 октября 2014 г. N 61;
Положение об аттестации контрольного пункта (отделения) по ремонту автосцепного устройства, утвержденное Советом по железнодорожному транспорту государств-участников Содружества,
протокол от 21 - 22 октября 2014 г. N 61;
Положение об аттестации тележечных отделений, утвержденное Советом по железнодорожному транспорту государств - участников Содружества,
протокол от 21 - 22 октября 2014 г. N 61;
Положение об аттестации колесно-роликовых участков, утвержденное Советом по железнодорожному транспорту государств - участников Содружества,
протокол от 21 - 22 октября 2014 г. N 61;
Положение об аттестации контрольных пунктов автотормозов и автоматных отделений, утвержденное Советом по железнодорожному транспорту государств - участников Содружества,
протокол от 21 - 22 октября 2014 г. N 61;
Грузовые вагоны железных дорог колеи 1520 мм.
Руководство по деповскому ремонту РД 32 ЦВ 169-2017, утвержденное Советом по железнодорожному транспорту государств-участников Содружества,
протокол от 18 - 19 мая 2011 г. N 54;
(В ред. Распоряжения ОАО "РЖД" от 25.09.2018 N 2094р)
Руководящий документ.
Руководство по капитальному ремонту грузовых вагонов РД 32 ЦВ 168-2017, утвержденное Советом по железнодорожному транспорту государств-участников Содружества,
протокол от 18 - 19 мая 2011 г. N 54;
(В ред. Распоряжения ОАО "РЖД" от 25.09.2018 N 2094р)
Общее
руководство по ремонту тормозного оборудования вагонов N 732-ЦВ-ЦЛ, утвержденное Советом по железнодорожному транспорту государств-участников Содружества,
протокол от 18 - 19 мая 2011 г. N 54;
Методические
положения по ведению автоматизированного банка данных парка грузовых вагонов, утвержденные Советом по железнодорожному транспорту государств-участников Содружества, протокол от 21 - 22 октября 2014 г. N 61;
Методические
указания по учету грузовых вагонов ОАО "РЖД", утвержденные распоряжением ОАО "РЖД" от 21 мая 2013 г. N 1151р;
Ремонт тележек грузовых вагонов тип 2 по ГОСТ 9246-2013 с боковыми скользунами зазорного типа. Общее руководство по ремонту.
РД 32 ЦВ 052-2009, утвержденное Советом по железнодорожному транспорту государств-участников Содружества (
протокол от 13 - 14 мая 2010 г);
(в ред. Распоряжения ОАО "РЖД" от 27.05.2020 N 1116/р)
Скользуны постоянного контакта. Руководство по техническому обслуживанию и ремонту. РД 32 ЦВ 116-2011, утвержденное
распоряжением ОАО "РЖД" от 20 февраля 2012 г. N 365р;
Инструкция по ремонту и обслуживанию автосцепного устройства подвижного состава железных дорог, утвержденная Советом по железнодорожному транспорту Государств-участников Содружества
протокол от 20 - 21 октября 2010 г. N 53;
Руководство по деповскому ремонту транспортеров N 726-ЦВ-2009 РД, утвержденное
распоряжением ОАО "РЖД" от 11 марта 2010 г. N 474р;
(В ред. Распоряжения ОАО "РЖД" от 25.09.2018 N 2094р)
Руководство по капитальному ремонту транспортеров РД 32 ЦВ 140-2013, утвержденное Управлением вагонного хозяйства Центральной дирекции инфраструктуры - филиал ОАО "РЖД" от 16 апреля 2014 г.;
Вагон-термос. Руководство по деповскому ремонту N 594-ЦВ-2007 РД, утвержденное Департаментом вагонного хозяйства 2007 г.; (В ред. Распоряжения ОАО "РЖД" от 25.09.2018 N 2094р)
Руководящий документ. Ремонт тележек КВЗ-И2 рефрижераторных вагонов и вагонов-термосов
РД 32 ЦВ 099-2010, утвержденный
распоряжением ОАО "РЖД" от 19 ноября 2010 г. N 2368р;
ТИ-ТНП-2010 Ремонт сваркой и износостойкой наплавкой пятника рам грузовых вагонов. Технологическая инструкция, утвержденная Комиссией Совета по железнодорожному транспорту полномочных специалистов вагонного хозяйства железнодорожных администраций, протокол от 20 - 22 апреля 2011 г., п. 2.1.5;
СП 52.13330.2016 Свод правил. Естественное и искусственное освещение;
(В ред. Распоряжения ОАО "РЖД" от 25.09.2018 N 2094р)
Классификатор "Условные коды дополнительных работ с грузовым вагоном", утвержденный на 40 заседании Комиссии специалистов по информатизации железнодорожного транспорта от 4 - 6 сентября 2008 г.
Руководящий документ по ремонту и техническому обслуживанию колесных пар с буксовыми узлами грузовых вагонов магистральных железных дорог колеи 1520 (1524) мм"
РД ВНИИЖТ 27.05.01-2017, утвержденный Советом по железнодорожному транспорту государств-участников Содружества,
протокол от 19 - 20 октября 2017 г. N 67.
(Абзац добавлен Распоряжением ОАО "РЖД" от 25.09.2018 N 2094р)
Тележки двухосные трехэлементные грузовых вагонов с боковыми скользунами постоянного контакта тип 2 по ГОСТ 9246. Общее руководство по ремонту
РД 32 ЦВ 082-2021, утвержденное Советом по железнодорожному транспорту государств-участников Содружества (
протокол заседания от 15 июня 2022 года N 76);
(абзац введен Распоряжением ОАО "РЖД" от 04.10.2023 N 2507/р)
СанПиН 1.2.3685-21 Гигиенические нормативы и требования к обеспечению безопасности и (или) безвредности для человека факторов среды обитания, утвержденные постановлением Главного Государственного санитарного врача Российской Федерации от 28 января 2021 года N 2;
(абзац введен Распоряжением ОАО "РЖД" от 04.10.2023 N 2507/р)
Руководство по ремонту "Тележка двухосная модель 18-194-1. Руководство по ремонту 194.00.000-1", утвержденное ОАО "Научно-производственная корпорация "Уралвагонзавод" от 18 сентября 2012 г.; (абзац введен Распоряжением ОАО "РЖД" от 04.10.2023 N 2507/р)
Техническое задание по применению видеофиксации в процессах допуска вагонов на инфраструктуру ОАО "РЖД", утвержденное Управлением вагонного хозяйства Центральной дирекции инфраструктуры - филиала ОАО "РЖД" от 11 ноября 2022 г. N ЦДИ-4362; (абзац введен Распоряжением ОАО "РЖД" от 04.10.2023 N 2507/р)
Временный порядок контроля пробега колесных пар с подшипниками кассетного типа, утвержденный распоряжением ОАО "РЖД" от 31 октября 2022 г. N 2822/р. (абзац введен Распоряжением ОАО "РЖД" от 04.10.2023 N 2507/р)
(обязательное)
(В ред. Распоряжений ОАО "РЖД" от 24.07.2017 N 1448р,
от 25.09.2018 N 2904/р, от 27.05.2020 N 1116/р,
от 29.04.2022 N 1205/р)
| Форма ВУ-36М | 0358829 | |
_____________________________ ж.д. наименование железной дороги | Утверждена от 03.07.2015 г. N 1661р Составляется: при модернизации в 5 экз., при деповском и капитальном ремонте - 3 экз. |
| | | | | | | |
о приемке грузовых вагонов из ____________________________ ремонта | | |
капитальный, деповской, текущий и т.д | код | |
на _______________________________________ | | | | | | | | |
предприятии, специально выделенном ремонтном пути | код предприятия |
N п/п | Номер вагона | Код собственника | Дата и время начала ремонта | Код модернизации |
число | месяц | час | мин | 1 | 2 | 3 | 4 | 5 | 6 | 7 | 8 | 9 | 10 |
1 | 2 | 3 | 4 | 5 | 6 | 7 | 8 | 9 | 10 | 11 | 12 | 13 | 14 | 15 | 16 | 17 |
00 | 00000000 | 00 | 00 | 00 | 00 | 00 | 0000 | 0000 | 0000 | 0000 | 0000 | 0000 | 0000 | 0000 | 0000 | 0000 |
| | | | | | | | | | | | | | | | |
| | | | | | | | | | | | | | | | |
| | | | | | | | | | | | | | | | |
N п/п | Номер вагона | Код собственника | Дата и время начала ремонта | Код модернизации |
число | месяц | час | мин | 1 | 2 | 3 | 4 | 5 | 6 | 7 | 8 | 9 | 10 |
1 | 2 | 3 | 4 | 5 | 6 | 7 | 8 | 9 | 10 | 11 | 12 | 13 | 14 | 15 | 16 | 17 |
00 | 00000000 | 00 | 00 | 00 | 00 | 00 | 0000 | 0000 | 0000 | 0000 | 0000 | 0000 | 0000 | 0000 | 0000 | 0000 |
| | | | | | | | | | | | | | | | |
| | | | | | | | | | | | | | | | |
Указанные вагоны отремонтированы в соответствии с Руководством по ремонту, техническими условиями, чертежами и признаны годными для эксплуатации.
Подписи: | Начальник _____________________________________________ ВЧД, ТЧ, ПТО, МВРП |
Инспектор вагонов в депо (включая старшего) | __________________________________________ |
М.П. | Начальник вагоносборочного цеха завода | _________________________ |
Начальник ОТК завода ________________________________________________ Инспектор-приемщик заводской ________________________________________ |
Уведомление вручено дежурному по станции
Дата: ________ число ________ месяц _______ год _______ час _________ мин.
Дежурный по станции ___________________________________________________
Ввод в ЭВМ - Дата: _______ число ________ месяц ______ год ______ час ___ мин.
(справочное)
(введен Распоряжением ОАО "РЖД" от 04.10.2023 N 2507/р)
| Приложение 2 к ф. ВУ-36 ЭТД (ВУ-36М) | |
Листок учета комплектации грузового вагона N
Номер вагона _________ | Дата составления _________ |
Код предприятия ремонта (постройки) ______ | Код вида работ с вагоном _______ |
Лист 1
Тележка |
N п/п | код модели | объем ремонта | левая сторона тележки | правая сторона тележки | сварная рама |
величина завышения или занижения фрикционного клина | суммарный продольный зазор между направляющими боковой рамы тележки и корпусом буксы, мм | суммарный поперечный зазор между направляющими боковой рамы тележки и корпусом буксы, мм | зазор между скользунами тележки и рамы вагона (соединительной балки, для 8-осных), мм | величина завышения или занижения фрикционного клина | суммарный продольный зазор между направляющими боковой рамы тележки и корпусом буксы, мм | суммарный поперечный зазор между направляющими боковой рамы тележки и корпусом буксы, мм | зазор между скользунами тележки и рамы вагона (соединительной балки, для 8-осных), мм | идентификационный номер |
код предприятия изготовителя | номер | год изготовления |
левый | правый | левый | правый | левый | правый | | левый | правый | левый | правый | левый | правый | |
1 | | | | | | | | | | | | | | | | | | | |
2 | | | | | | | | | | | | | | | | | | | |
Колесная пара |
N п/п | тип колесной пары | тип подшипника | код железнодорожной администрации собственника детали | месяц и год формирования | код предприятия формирования | месяц и год среднего ремонта | код предприятия среднего ремонта | месяц и год текущего ремонта | код предприятия текущего ремонта | идентификационный номер | правое колесо | левое колесо |
код предприятия изготовителя | номер | год изготовления | толщина обода, мм | толщина гребня, мм | прокат, мм | толщина обода, мм | толщина гребня, мм | прокат, мм |
1 | | | | | | | | | | | | | | | | | | |
2 | | | | | | | | | | | | | | | | | | |
3 | | | | | | | | | | | | | | | | | | |
4 | | | | | | | | | | | | | | | | | | |
Надрессорная балка |
N п/п | код железнодорожной администрации собственника детали | идентификационный номер | подпятник | данные о продлении срока службы | объем ремонта | код метода нанесения защитной маркировки |
код предприятия изготовителя | номер | год изготовления | глубина, мм | диаметр, мм | восстановление | год, до которого продлен срок службы | код предприятия продления |
1 | | | | | | | | | | | |
2 | | | | | | | | | | | |
Литые детали тележки |
боковая рама |
N п/п | код железнодорожной администрации собственника детали | идентификационный номер | база боковой рамы, размер м, мм | восстановление опорной поверхности буксового проема | данные о продлении срока службы | объем ремонта | код метода нанесения защитной маркировки |
код предприятия изготовителя | номер | год изготовления |
год, до которого продлен срок службы | код предприятия продления |
1 | | | | | | | | | | |
2 | | | | | | | | | | |
3 | | | | | | | | | | |
4 | | | | | | | | | | |
Соединительная балка |
N п/п | идентификационный номер | диаметр подпятника, мм | код метода нанесения защитной маркировки |
код предприятия изготовителя | номер | год изготовления |
1 | | | | | |
2 | | | | | |
Автосцепное устройство |
N п/п | автосцепка | тяговый хомут | поглощающий аппарат |
тип автосцепки | идентификационный номер | код метода нанесения защитной маркировки | идентификационный номер | код метода нанесения защитной маркировки | тип поглощающего аппарата | идентификационный номер | код метода нанесения защитной маркировки | код вида работ | код предприятия выполнения работ | дата выполнения работ |
код предприятия изготовителя | номер | год изготовления | код предприятия изготовителя | номер | год изготовления | код предприятия изготовителя | номер | год изготовления |
1 | | | | | | | | | | | | | | | | | |
2 | | | | | | | | | | | | | | | | | |
Автотормозное оборудование |
N п/п | авторегулятор | авторежим |
тип авторегулятора | идентификационный номер | код метода нанесения защитной маркировки | дата ремонта | код предприятия выполнения ремонта | тип авторежима | идентификационный номер | код метода нанесения защитной маркировки | дата ремонта | код предприятия выполнения ремонта |
код предприятия изготовителя | номер | год изготовления | код предприятия изготовителя | номер | год изготовления |
1 | | | | | | | | | | | | | | |
2 | | | | | | | | | | | | | | |
Автотормозное оборудование |
N п/п | тип воздухораспределителя | главная часть воздухораспределителя | магистральная часть воздухораспределителя |
идентификационный номер | код метода нанесения защитной маркировки | дата ремонта | код предприятия выполнения ремонта | идентификационный номер | код метода нанесения защитной маркировки | дата ремонта | код предприятия выполнения ремонта |
код предприятия изготовителя | номер | год изготовления | код предприятия изготовителя | номер | год изготовления |
1 | | | | | | | | | | | | | |
2 | | | | | | | | | | | | | |
(справочное)
ПРИМЕР СПРАВКИ "СВЕДЕНИЯ ПО УЗЛАМ И ДЕТАЛЯМ ВАГОНА"
(введен Распоряжением ОАО "РЖД" от 04.10.2023 N 2507/р)
ГВЦ ОАО "РЖД" СПРАВКА СВЕДЕНИЯ ПО УЗЛАМ И ДЕТАЛЯМ ВАГОНА
ДАТА И ВРЕМЯ ФОРМИРОВАНИЯ СПРАВКИ: 2023-04-07-11.34.28
----------------------------------------------------------------------
НОМЕР ВАГОНА 50332048 ДАТА ПОСТРОЙКИ 2006-03-06
ГОСУДАРСТВО-СОБСТВЕННИК 20 (РЖД)
СВЕДЕНИЯ О ПОСЛЕДНЕЙ РАБОТЕ С ВАГОНОМ:
ВИД ПОСЛЕДНЕЙ РАБОТЫ : 01 (ДЕПОВСКОЙ РЕМОНТ)
ДАТА ПОСЛЕДНЕЙ РАБОТЫ С ВАГОНОМ : 20221111
ПРЕДПРИЯТИЕ ПОСЛЕДНЕЙ РАБОТЫ С ВАГОНОМ: 0722 (ОП ВЧДР БУЗУЛУК)
----------------------------------------------------------------------
МАКЕТ 4624
----------------------------------------------------------------------
ДАТА ПЕРЕДАЧИ СООБЩЕНИЯ 20221111
ПРЕДПРИЯТИЕ ПЕРЕДАЧИ СООБЩЕНИЯ 722 ОП ВЧДР БУЗУЛУК
ВИД РАБОТЫ С ВАГОНОМ 1 (ДЕПОВСКОЙ РЕМОНТ)
----------------------------------------------------------------------
--------------------------- ДАННЫЕ ПО ТЕЛЕЖКЕ 1 --------------------
КОД МОДЕЛИ ТЕЛЕЖКИ 40
КОЛЕСНЫЕ ПАРЫ :
КОЛЕСНЫЕ ПАРЫ : ПЕРВАЯ КОЛЕСНАЯ ПАРА: ВТОРАЯ КОЛЕСНАЯ ПАРА:
КОД ЖЕЛ. АДМ. СОБСТВЕННИКА К.П. 20 20
МЕСЯЦ И ГОД ПОЛНОГО ОСВИДЕТ. К.П. 112022 112022
ПРЕДПРИЯТИЕ ПОЛНОГО ОСВИДЕТ. 0722 0722
ГОД ИЗГОТОВЛЕНИЯ ОСИ 2020 2020
ПРЕДПРИЯТИЕ-ИЗГОТОВИТЕЛЬ ОСИ 0005 0005
НОМЕР ОСИ 435061 433968
ТОЛЩИНА ОБОДА ПРАВОГО КОЛЕСА 65.0 63.0
ТОЛЩИНА ГРЕБНЯ ПРАВОГО КОЛЕСА 30.0 30.0
ПРОКАТ ПРАВОГО КОЛЕСА 0.0 0.0
ТОЛЩИНА ОБОДА ЛЕВОГО КОЛЕСА 65.0 63.0
ТОЛЩИНА ГРЕБНЯ ЛЕВОГО КОЛЕСА 30.0 30.0
ПРОКАТ ЛЕВОГО КОЛЕСА 0.0 0.0
ТИП КОЛЕСНОЙ ПАРЫ (ЧЕРНОВОЙ ОСИ) 2 2
ТИП ПОДШИПНИКА 1 1
МЕСЯЦ И ГОД ФОРМИРОВАНИЯ КП 082020 082020
КОД ПРЕДПРИЯТИЯ ФОРМИРОВАНИЯ КП 0607 0607
ПАСПОРТ КП ДА ДА
ПАСПОРТ ПЕРВОЙ КП:
ДАТА СОСТАВЛЕНИЯ 10112022
ДЕПО СОСТАВЛЕНИЯ 0722 ОП ВЧДР БУЗУЛУК
ДАТА ПРИЕМА В ГВЦ 10112022
ПАСПОРТ ВТОРОЙ КП:
ДАТА СОСТАВЛЕНИЯ 10112022
ДЕПО СОСТАВЛЕНИЯ 0722 ОП ВЧДР БУЗУЛУК
ДАТА ПРИЕМА В ГВЦ 10112022
РЕМОНТНАЯ КАРТОЧКА КП ДА ДА
РЕМ. КАРТОЧКА ПЕРВОЙ КП:
ДАТА СОСТАВЛЕНИЯ 10112022
ДЕПО СОСТАВЛЕНИЯ 0722 ОП ВЧДР БУЗУЛУК
КОД ОПЕРАЦИИ 0074 ПОДКАТКА КП, НАХОДИВШЕЙСЯ НА ХРАНЕНИИ, ПОД
ГРУЗОВОЙ ВАГОН 8-ЗН. НУМЕРАЦИИ
НОМЕР ВАГОНА 50332048
ДАТА ПРИЕМА В ГВЦ 10112022
РЕМ. КАРТОЧКА ВТОРОЙ КП:
ДАТА СОСТАВЛЕНИЯ 10112022
ДЕПО СОСТАВЛЕНИЯ 0722 ОП ВЧДР БУЗУЛУК
КОД ОПЕРАЦИИ 0074 ПОДКАТКА КП, НАХОДИВШЕЙСЯ НА ХРАНЕНИИ, ПОД
ГРУЗОВОЙ ВАГОН 8-ЗН. НУМЕРАЦИИ
НОМЕР ВАГОНА 50332048
ДАТА ПРИЕМА В ГВЦ 10112022
НАДРЕССОРНАЯ БАЛКА
КОД ЖЕЛ. АДМ. СОБСТВЕННИКА 20
ГОД ИЗГОТОВЛЕНИЯ 2015
ПРЕДПРИЯТИЕ-ИЗГОТОВИТЕЛЬ 0012
НОМЕР 91113
ГЛУБИНА ПОДПЯТНИКА 3.7
ДИАМЕТР ПОДПЯТНИКА 304.0
ВОССТАНОВЛЕНИЕ ПОДПЯТНИКА 0
ГОД ОКОНЧАНИЯ СРОКА СЛУЖБЫ 0000
ПРЕДПРИЯТИЕ ПРОДЛЕНИЯ СРОКА СЛУЖБЫ 0000
ОБЪЕМ РЕМОНТА 3
КОД МЕТОДА НАНЕСЕНИЯ ЗАЩ. МАРКИР. 1
ПАСПОРТ НБ ДА
ДАТА СОСТАВЛЕНИЯ 10112022
ДЕПО СОСТАВЛЕНИЯ 0722 ОП ВЧДР БУЗУЛУК
ДАТА ПРИЕМА В ГВЦ 10112022
РЕМОНТНАЯ КАРТОЧКА НБ НЕТ
ДАТА СОСТАВЛЕНИЯ -
ДЕПО СОСТАВЛЕНИЯ -
КОД ОПЕРАЦИИ -
НОМЕР ВАГОНА -
ДАТА ПРИЕМА В ГВЦ -
БОКОВЫЕ РАМЫ :
ПРАВАЯ: ЛЕВАЯ:
КОД ЖЕЛ. АДМ. СОБСТВЕННИКА 20 20
ГОД ИЗГОТОВЛЕНИЯ 2015 2015
ПРЕДПРИЯТИЕ-ИЗГОТОВИТЕЛЬ 0012 0012
НОМЕР 2892 53110
БАЗА БОКОВОЙ РАМЫ 2188 2190
ВОССТАНОВЛЕНИЕ ОПОРНОЙ
ПОВЕРХНОСТИ БУКСОВОГО ПРОЕМА 0 0
ГОД ОКОНЧАНИЯ СРОКА СЛУЖБЫ 0000 0000
ПРЕДПРИЯТИЕ ПРОДЛЕНИЯ СРОКА СЛУЖБЫ 0000 0000
ОБЪЕМ РЕМОНТА 3 3
КОД МЕТОДА НАНЕСЕНИЯ ЗАЩ. МАРКИР. 1 1
ПАСПОРТ БР ДА ДА
ПАСПОРТ ПРАВОЙ БР:
ДАТА СОСТАВЛЕНИЯ 10112022
ДЕПО СОСТАВЛЕНИЯ 0722 ОП ВЧДР БУЗУЛУК
ДАТА ПРИЕМА В ГВЦ 10112022
ПАСПОРТ ЛЕВОЙ БР:
ДАТА СОСТАВЛЕНИЯ 10112022
ДЕПО СОСТАВЛЕНИЯ 0722 ОП ВЧДР БУЗУЛУК
ДАТА ПРИЕМА В ГВЦ 10112022
РЕМОНТНАЯ КАРТОЧКА БР НЕТ НЕТ
РЕМ. КАРТОЧКА ПРАВОЙ БР:
ДАТА СОСТАВЛЕНИЯ -
ДЕПО СОСТАВЛЕНИЯ -
КОД ОПЕРАЦИИ -
НОМЕР ВАГОНА -
ДАТА ПРИЕМА В ГВЦ -
РЕМ. КАРТОЧКА ЛЕВОЙ БР:
ДАТА СОСТАВЛЕНИЯ -
ДЕПО СОСТАВЛЕНИЯ -
КОД ОПЕРАЦИИ -
НОМЕР ВАГОНА -
ДАТА ПРИЕМА В ГВЦ -
ХАРАКТЕРИСТИКА ТЕЛЕЖКИ
ОБЪЕМ РЕМОНТА ТЕЛЕЖКИ 3
ПРАВАЯ СТОРОНА: ЛЕВАЯ СТОРОНА:
ЗАВЫШЕНИЕ (ЗАНИЖЕНИЕ)
ЛЕВОГО ФРИКЦИОННОГО КЛИНА -3 -4
ЗАВЫШЕНИЕ (ЗАНИЖЕНИЕ)
ПРАВОГО ФРИКЦИОННОГО КЛИНА -4 -4
ПРОДОЛЬНЫЙ ЗАЗОР МЕЖДУ БОКОВОЙ
РАМОЙ И КОРПУСОМ БУКСЫ (ЛЕВЫЙ) 06 07
ПРОДОЛЬНЫЙ ЗАЗОР МЕЖДУ БОКОВОЙ
РАМОЙ И КОРПУСОМ БУКСЫ (ПРАВЫЙ) 07 05
ПОПЕРЕЧНЫЙ ЗАЗОР МЕЖДУ БОКОВОЙ
РАМОЙ И КОРПУСОМ БУКСЫ (ЛЕВЫЙ) 06 05
ПОПЕРЕЧНЫЙ ЗАЗОР МЕЖДУ БОКОВОЙ
РАМОЙ И КОРПУСОМ БУКСЫ (ПРАВЫЙ) 04 05
ЗАЗОР МЕЖДУ СКОЛЬЗУНАМИ
ТЕЛЕЖКИ И РАМЫ 04 04
СВАРНАЯ РАМА
НЕТ СВЕДЕНИЙ О СВАРНОЙ РАМЕ
--------------------------- ДАННЫЕ ПО ТЕЛЕЖКЕ 2 --------------------
КОД МОДЕЛИ ТЕЛЕЖКИ 40
КОЛЕСНЫЕ ПАРЫ :
КОЛЕСНЫЕ ПАРЫ : ПЕРВАЯ КОЛЕСНАЯ ПАРА: ВТОРАЯ КОЛЕСНАЯ ПАРА:
КОД ЖЕЛ. АДМ. СОБСТВЕННИКА К.П. 20 20
МЕСЯЦ И ГОД ПОЛНОГО ОСВИДЕТ. К.П. 112022 112022
ПРЕДПРИЯТИЕ ПОЛНОГО ОСВИДЕТ. 0722 0722
ГОД ИЗГОТОВЛЕНИЯ ОСИ 2020 2020
ПРЕДПРИЯТИЕ-ИЗГОТОВИТЕЛЬ ОСИ 0029 0029
НОМЕР ОСИ 733826 742373
ТОЛЩИНА ОБОДА ПРАВОГО КОЛЕСА 60.0 65.0
ТОЛЩИНА ГРЕБНЯ ПРАВОГО КОЛЕСА 30.0 30.0
ПРОКАТ ПРАВОГО КОЛЕСА 0.0 0.0
ТОЛЩИНА ОБОДА ЛЕВОГО КОЛЕСА 60.0 65.0
ТОЛЩИНА ГРЕБНЯ ЛЕВОГО КОЛЕСА 30.0 30.0
ПРОКАТ ЛЕВОГО КОЛЕСА 0.0 0.0
ТИП КОЛЕСНОЙ ПАРЫ (ЧЕРНОВОЙ ОСИ) 2 2
ТИП ПОДШИПНИКА 1 1
МЕСЯЦ И ГОД ФОРМИРОВАНИЯ КП 082020 082020
КОД ПРЕДПРИЯТИЯ ФОРМИРОВАНИЯ КП 0607 0607
ПАСПОРТ КП ДА ДА
ПАСПОРТ ПЕРВОЙ КП:
ДАТА СОСТАВЛЕНИЯ 10112022
ДЕПО СОСТАВЛЕНИЯ 0722 ОП ВЧДР БУЗУЛУК
ДАТА ПРИЕМА В ГВЦ 10112022
ПАСПОРТ ВТОРОЙ КП:
ДАТА СОСТАВЛЕНИЯ 10112022
ДЕПО СОСТАВЛЕНИЯ 0722 ОП ВЧДР БУЗУЛУК
ДАТА ПРИЕМА В ГВЦ 10112022
РЕМОНТНАЯ КАРТОЧКА КП ДА ДА
РЕМ. КАРТОЧКА ПЕРВОЙ КП:
ДАТА СОСТАВЛЕНИЯ 10112022
ДЕПО СОСТАВЛЕНИЯ 0722 ОП ВЧДР БУЗУЛУК
КОД ОПЕРАЦИИ 0074 ПОДКАТКА КП, НАХОДИВШЕЙСЯ НА ХРАНЕНИИ, ПОД
ГРУЗОВОЙ ВАГОН 8-ЗН. НУМЕРАЦИИ
НОМЕР ВАГОНА 50332048
ДАТА ПРИЕМА В ГВЦ 10112022
РЕМ. КАРТОЧКА ВТОРОЙ КП:
ДАТА СОСТАВЛЕНИЯ 10112022
ДЕПО СОСТАВЛЕНИЯ 0722 ОП ВЧДР БУЗУЛУК
КОД ОПЕРАЦИИ 0074 ПОДКАТКА КП, НАХОДИВШЕЙСЯ НА ХРАНЕНИИ, ПОД
ГРУЗОВОЙ ВАГОН 8-ЗН. НУМЕРАЦИИ
НОМЕР ВАГОНА 50332048
ДАТА ПРИЕМА В ГВЦ 10112022
НАДРЕССОРНАЯ БАЛКА
КОД ЖЕЛ. АДМ. СОБСТВЕННИКА 20
ГОД ИЗГОТОВЛЕНИЯ 2020
ПРЕДПРИЯТИЕ-ИЗГОТОВИТЕЛЬ 0012
НОМЕР 7376
ГЛУБИНА ПОДПЯТНИКА 3.7
ДИАМЕТР ПОДПЯТНИКА 303.0
ВОССТАНОВЛЕНИЕ ПОДПЯТНИКА 0
ГОД ОКОНЧАНИЯ СРОКА СЛУЖБЫ 0000
ПРЕДПРИЯТИЕ ПРОДЛЕНИЯ СРОКА СЛУЖБЫ 0000
ОБЪЕМ РЕМОНТА 3
КОД МЕТОДА НАНЕСЕНИЯ ЗАЩ. МАРКИР. 1
ПАСПОРТ НБ ДА
ДАТА СОСТАВЛЕНИЯ 10112022
ДЕПО СОСТАВЛЕНИЯ 0722 ОП ВЧДР БУЗУЛУК
ДАТА ПРИЕМА В ГВЦ 10112022
РЕМОНТНАЯ КАРТОЧКА НБ НЕТ
ДАТА СОСТАВЛЕНИЯ -
ДЕПО СОСТАВЛЕНИЯ -
КОД ОПЕРАЦИИ -
НОМЕР ВАГОНА -
ДАТА ПРИЕМА В ГВЦ -
БОКОВЫЕ РАМЫ :
ПРАВАЯ: ЛЕВАЯ:
КОД ЖЕЛ. АДМ. СОБСТВЕННИКА 20 20
ГОД ИЗГОТОВЛЕНИЯ 2017 2017
ПРЕДПРИЯТИЕ-ИЗГОТОВИТЕЛЬ 0012 0012
НОМЕР 25321 72333
БАЗА БОКОВОЙ РАМЫ 2188 2188
ВОССТАНОВЛЕНИЕ ОПОРНОЙ
ПОВЕРХНОСТИ БУКСОВОГО ПРОЕМА 0 0
ГОД ОКОНЧАНИЯ СРОКА СЛУЖБЫ 0000 0000
ПРЕДПРИЯТИЕ ПРОДЛЕНИЯ СРОКА СЛУЖБЫ 0000 0000
ОБЪЕМ РЕМОНТА 3 3
КОД МЕТОДА НАНЕСЕНИЯ ЗАЩ. МАРКИР. 1 1
ПАСПОРТ БР ДА ДА
ПАСПОРТ ПРАВОЙ БР:
ДАТА СОСТАВЛЕНИЯ 10112022
ДЕПО СОСТАВЛЕНИЯ 0722 ОП ВЧДР БУЗУЛУК
ДАТА ПРИЕМА В ГВЦ 10112022
ПАСПОРТ ЛЕВОЙ БР:
ДАТА СОСТАВЛЕНИЯ 10112022
ДЕПО СОСТАВЛЕНИЯ 0722 ОП ВЧДР БУЗУЛУК
ДАТА ПРИЕМА В ГВЦ 10112022
РЕМОНТНАЯ КАРТОЧКА БР НЕТ НЕТ
РЕМ. КАРТОЧКА ПРАВОЙ БР:
ДАТА СОСТАВЛЕНИЯ -
ДЕПО СОСТАВЛЕНИЯ -
КОД ОПЕРАЦИИ -
НОМЕР ВАГОНА -
ДАТА ПРИЕМА В ГВЦ -
РЕМ. КАРТОЧКА ЛЕВОЙ БР:
ДАТА СОСТАВЛЕНИЯ -
ДЕПО СОСТАВЛЕНИЯ -
КОД ОПЕРАЦИИ -
НОМЕР ВАГОНА -
ДАТА ПРИЕМА В ГВЦ -
ХАРАКТЕРИСТИКА ТЕЛЕЖКИ
ОБЪЕМ РЕМОНТА ТЕЛЕЖКИ 3
ПРАВАЯ СТОРОНА: ЛЕВАЯ СТОРОНА:
ЗАВЫШЕНИЕ (ЗАНИЖЕНИЕ)
ЛЕВОГО ФРИКЦИОННОГО КЛИНА -4 -4
ЗАВЫШЕНИЕ (ЗАНИЖЕНИЕ)
ПРАВОГО ФРИКЦИОННОГО КЛИНА -5 -4
ПРОДОЛЬНЫЙ ЗАЗОР МЕЖДУ БОКОВОЙ
РАМОЙ И КОРПУСОМ БУКСЫ (ЛЕВЫЙ) 05 08
ПРОДОЛЬНЫЙ ЗАЗОР МЕЖДУ БОКОВОЙ
РАМОЙ И КОРПУСОМ БУКСЫ (ПРАВЫЙ) 07 04
ПОПЕРЕЧНЫЙ ЗАЗОР МЕЖДУ БОКОВОЙ
РАМОЙ И КОРПУСОМ БУКСЫ (ЛЕВЫЙ) 05 05
ПОПЕРЕЧНЫЙ ЗАЗОР МЕЖДУ БОКОВОЙ
РАМОЙ И КОРПУСОМ БУКСЫ (ПРАВЫЙ) 05 06
ЗАЗОР МЕЖДУ СКОЛЬЗУНАМИ
ТЕЛЕЖКИ И РАМЫ 04 04
СВАРНАЯ РАМА
НЕТ СВЕДЕНИЙ О СВАРНОЙ РАМЕ
----------------------------------------------------------------------
ДАННЫЕ ПО АВТОСЦЕПНОМУ УСТРОЙСТВУ 1
----------------------------------------------------------------------
АВТОСЦЕПКА
ТИП АВТОСЦЕПКИ 1
ГОД ИЗГОТОВЛЕНИЯ 2007
ПРЕДПРИЯТИЕ-ИЗГОТОВИТЕЛЬ 0012
НОМЕР 6661
КОД МЕТОДА НАНЕСЕНИЯ ЗАЩ. МАРКИР. 1
ЗАМЕНЕННАЯ АВТОСЦЕПКА
КОД ПРИЧИНЫ ЗАМЕНЫ 0
ТИП ЗАМЕНЕННОЙ АВТОСЦЕПКИ 0
ГОД ИЗГОТОВЛЕНИЯ 0000
ПРЕДПРИЯТИЕ-ИЗГОТОВИТЕЛЬ 0000
НОМЕР 0
КОД МЕТОДА НАНЕСЕНИЯ ЗАЩ. МАРКИР. 0
ТЯГОВЫЙ ХОМУТ
ГОД ИЗГОТОВЛЕНИЯ 2001
ПРЕДПРИЯТИЕ-ИЗГОТОВИТЕЛЬ 0005
НОМЕР 8289
КОД МЕТОДА НАНЕСЕНИЯ ЗАЩ. МАРКИР. 1
ЗАМЕНЕННЫЙ ТЯГОВЫЙ ХОМУТ
КОД ПРИЧИНЫ ЗАМЕНЫ 0
ГОД ИЗГОТОВЛЕНИЯ 0000
ПРЕДПРИЯТИЕ-ИЗГОТОВИТЕЛЬ 0000
НОМЕР 0
КОД МЕТОДА НАНЕСЕНИЯ ЗАЩ. МАРКИР. 0
ПОГЛОЩАЮЩИЙ АППАРАТ
ТИП ПОГЛОЩАЮЩЕГО АППАРАТА 18
ДАТА ИЗГОТОВЛЕНИЯ 2017-12-01
ПРЕДПРИЯТИЕ-ИЗГОТОВИТЕЛЬ 1415
НОМЕР 24536
КОД МЕТОДА НАНЕСЕНИЯ ЗАЩ. МАРКИР. 1
КОД ВИДА РАБОТ 3
КОД ПРЕДПРИЯТИЯ ВЫПОЛНЕНИЯ РАБОТ 0722
МЕСЯЦ И ГОД ВЫПОЛНЕНИЯ РАБОТ 112022
ЗАМЕНЕННЫЙ ПОГЛОЩАЮЩИЙ АППАРАТ
КОД ПРИЧИНЫ ЗАМЕНЫ 0
ТИП ЗАМЕНЕННОГО ПОГЛ. АППАРАТА 0
ДАТА ИЗГОТОВЛЕНИЯ 0001-01-01
ПРЕДПРИЯТИЕ-ИЗГОТОВИТЕЛЬ 0000
НОМЕР 0
КОД МЕТОДА НАНЕСЕНИЯ ЗАЩ. МАРКИР. 0
КОД ВИДА РАБОТ 0
КОД ПРЕДПРИЯТИЯ ВЫПОЛНЕНИЯ РАБОТ 0000
МЕСЯЦ И ГОД ВЫПОЛНЕНИЯ РАБОТ 010001
----------------------------------------------------------------------
ДАННЫЕ ПО АВТОСЦЕПНОМУ УСТРОЙСТВУ 2
----------------------------------------------------------------------
АВТОСЦЕПКА
ТИП АВТОСЦЕПКИ 1
ГОД ИЗГОТОВЛЕНИЯ 2007
ПРЕДПРИЯТИЕ-ИЗГОТОВИТЕЛЬ 0012
НОМЕР 6557
КОД МЕТОДА НАНЕСЕНИЯ ЗАЩ. МАРКИР. 1
ЗАМЕНЕННАЯ АВТОСЦЕПКА
КОД ПРИЧИНЫ ЗАМЕНЫ 0
ТИП ЗАМЕНЕННОЙ АВТОСЦЕПКИ 0
ГОД ИЗГОТОВЛЕНИЯ 0000
ПРЕДПРИЯТИЕ-ИЗГОТОВИТЕЛЬ 0000
НОМЕР 0
КОД МЕТОДА НАНЕСЕНИЯ ЗАЩ. МАРКИР. 0
ТЯГОВЫЙ ХОМУТ
ГОД ИЗГОТОВЛЕНИЯ 1984
ПРЕДПРИЯТИЕ-ИЗГОТОВИТЕЛЬ 0012
НОМЕР 169485
КОД МЕТОДА НАНЕСЕНИЯ ЗАЩ. МАРКИР. 1
ЗАМЕНЕННЫЙ ТЯГОВЫЙ ХОМУТ
КОД ПРИЧИНЫ ЗАМЕНЫ 0
ГОД ИЗГОТОВЛЕНИЯ 0000
ПРЕДПРИЯТИЕ-ИЗГОТОВИТЕЛЬ 0000
НОМЕР 0
КОД МЕТОДА НАНЕСЕНИЯ ЗАЩ. МАРКИР. 0
ПОГЛОЩАЮЩИЙ АППАРАТ
ТИП ПОГЛОЩАЮЩЕГО АППАРАТА 18
ДАТА ИЗГОТОВЛЕНИЯ 2017-12-01
ПРЕДПРИЯТИЕ-ИЗГОТОВИТЕЛЬ 1415
НОМЕР 24663
КОД МЕТОДА НАНЕСЕНИЯ ЗАЩ. МАРКИР. 1
КОД ВИДА РАБОТ 3
КОД ПРЕДПРИЯТИЯ ВЫПОЛНЕНИЯ РАБОТ 0722
МЕСЯЦ И ГОД ВЫПОЛНЕНИЯ РАБОТ 112022
ЗАМЕНЕННЫЙ ПОГЛОЩАЮЩИЙ АППАРАТ
КОД ПРИЧИНЫ ЗАМЕНЫ 0
ТИП ЗАМЕНЕННОГО ПОГЛ. АППАРАТА 0
ДАТА ИЗГОТОВЛЕНИЯ 0001-01-01
ПРЕДПРИЯТИЕ-ИЗГОТОВИТЕЛЬ 0000
НОМЕР 0
КОД МЕТОДА НАНЕСЕНИЯ ЗАЩ. МАРКИР. 0
КОД ВИДА РАБОТ 0
КОД ПРЕДПРИЯТИЯ ВЫПОЛНЕНИЯ РАБОТ 0000
МЕСЯЦ И ГОД ВЫПОЛНЕНИЯ РАБОТ 010001
----------------------------------------------------------------------
ДАННЫЕ ПО АВТОТОРМОЗНОМУ ОБОРУДОВАНИЮ 1
----------------------------------------------------------------------
ВОЗДУХОРАСПРЕДЕЛИТЕЛЬ
ТИП ВОЗДУХОРАСПРЕДЕЛИТЕЛЯ 2
ГЛАВНАЯ ЧАСТЬ ВОЗДУХОРАСПРЕДЕЛИТЕЛЯ
ГОД ИЗГОТОВЛЕНИЯ 1989
ПРЕДПРИЯТИЕ-ИЗГОТОВИТЕЛЬ 0006
НОМЕР 28104
КОД МЕТОДА НАНЕСЕНИЯ ЗАЩ. МАРКИР. 1
ЗАМЕНЕННАЯ ГЛАВНАЯ ЧАСТЬ ВОЗДУХОРАСПРЕДЕЛИТЕЛЯ
КОД ПРИЧИНЫ ЗАМЕНЫ 0
ГОД ИЗГОТОВЛЕНИЯ 0000
ПРЕДПРИЯТИЕ-ИЗГОТОВИТЕЛЬ 0000
НОМЕР 0
КОД МЕТОДА НАНЕСЕНИЯ ЗАЩ. МАРКИР. 0
МЕСЯЦ И ГОД ВЫПОЛНЕНИЯ РЕМОНТА 010001
КОД ПРЕДПРИЯТИЯ ВЫПОЛНЕНИЯ РЕМОНТА 0000
МАГИСТРАЛЬНАЯ ЧАСТЬ ВОЗДУХОРАСПРЕДЕЛИТЕЛЯ
ГОД ИЗГОТОВЛЕНИЯ 2020
ПРЕДПРИЯТИЕ-ИЗГОТОВИТЕЛЬ 0006
НОМЕР 3337
КОД МЕТОДА НАНЕСЕНИЯ ЗАЩ. МАРКИР. 1
ЗАМЕНЕННАЯ МАГИСТРАЛЬНАЯ ЧАСТЬ ВОЗДУХОРАСПРЕДЕЛИТЕЛЯ
КОД ПРИЧИНЫ ЗАМЕНЫ 0
ГОД ИЗГОТОВЛЕНИЯ 0000
ПРЕДПРИЯТИЕ-ИЗГОТОВИТЕЛЬ 0000
НОМЕР 0
КОД МЕТОДА НАНЕСЕНИЯ ЗАЩ. МАРКИР. 0
МЕСЯЦ И ГОД ВЫПОЛНЕНИЯ РЕМОНТА 010001
КОД ПРЕДПРИЯТИЯ ВЫПОЛНЕНИЯ РЕМОНТА 0000
АВТОРЕЖИМ ПЕРВЫЙ
ТИП АВТОРЕЖИМА 0
ГОД ИЗГОТОВЛЕНИЯ 0000
ПРЕДПРИЯТИЕ-ИЗГОТОВИТЕЛЬ 0000
НОМЕР
КОД МЕТОДА НАНЕСЕНИЯ ЗАЩ. МАРКИР. 0
ЗАМЕНЕННЫЙ АВТОРЕЖИМ
КОД ПРИЧИНЫ ЗАМЕНЫ 0
ТИП ЗАМЕНЕННОГО АВТОРЕЖИМА 0
ГОД ИЗГОТОВЛЕНИЯ 0000
ПРЕДПРИЯТИЕ-ИЗГОТОВИТЕЛЬ 0000
НОМЕР 0
КОД МЕТОДА НАНЕСЕНИЯ ЗАЩ. МАРКИР. 0
МЕСЯЦ И ГОД ВЫПОЛНЕНИЯ РЕМОНТА 010001
КОД ПРЕДПРИЯТИЯ ВЫПОЛНЕНИЯ РЕМОНТА 0000
АВТОРЕГУЛЯТОР 4
ТИП АВТОРЕГУЛЯТОРА 0
ГОД ИЗГОТОВЛЕНИЯ 0000
ПРЕДПРИЯТИЕ-ИЗГОТОВИТЕЛЬ 0000
НОМЕР
КОД МЕТОДА НАНЕСЕНИЯ ЗАЩ. МАРКИР. 0
ЗАМЕНЕННЫЙ АВТОРЕГУЛЯТОР
КОД ПРИЧИНЫ ЗАМЕНЫ 0
ТИП ЗАМЕНЕННОГО АВТОРЕГУЛЯТОРА 0
ГОД ИЗГОТОВЛЕНИЯ 0000
ПРЕДПРИЯТИЕ-ИЗГОТОВИТЕЛЬ 0000
НОМЕР 0
КОД МЕТОДА НАНЕСЕНИЯ ЗАЩ. МАРКИР. 0
МЕСЯЦ И ГОД ВЫПОЛНЕНИЯ РЕМОНТА 010001
КОД ПРЕДПРИЯТИЯ ВЫПОЛНЕНИЯ РЕМОНТА 0000
*****************************************