Скачать СА 03-004-07 Расчет на прочность сосудов и аппаратовДата актуализации: 01.01.2021
|
| Обозначение: | СА 03-004-07 |
| Обозначение англ: | 03-004-07 |
| Статус: | организационно-ограниченного применения |
| Название рус.: | Расчет на прочность сосудов и аппаратов |
| Дата добавления в базу: | 01.10.2014 |
| Дата актуализации: | 01.01.2021 |
| Область применения: | Стандарт Ассоциации устанавливает методы расчета на прочность и устойчивость сосудов и аппаратов (в том числе колонного типа), работающих под внутренним избыточном давлением, вакуумом или наружным давлением или без давления (под налив), а также под действием внешних нагрузок. Стандарт Ассоциации разработан для использования при проектировании, реконструкции и диагностике сосудов и аппаратов в нефтеперерабатывающей, химической, нефтехимической, нефтяной, газовой и других смежных отраслях промышленности. |
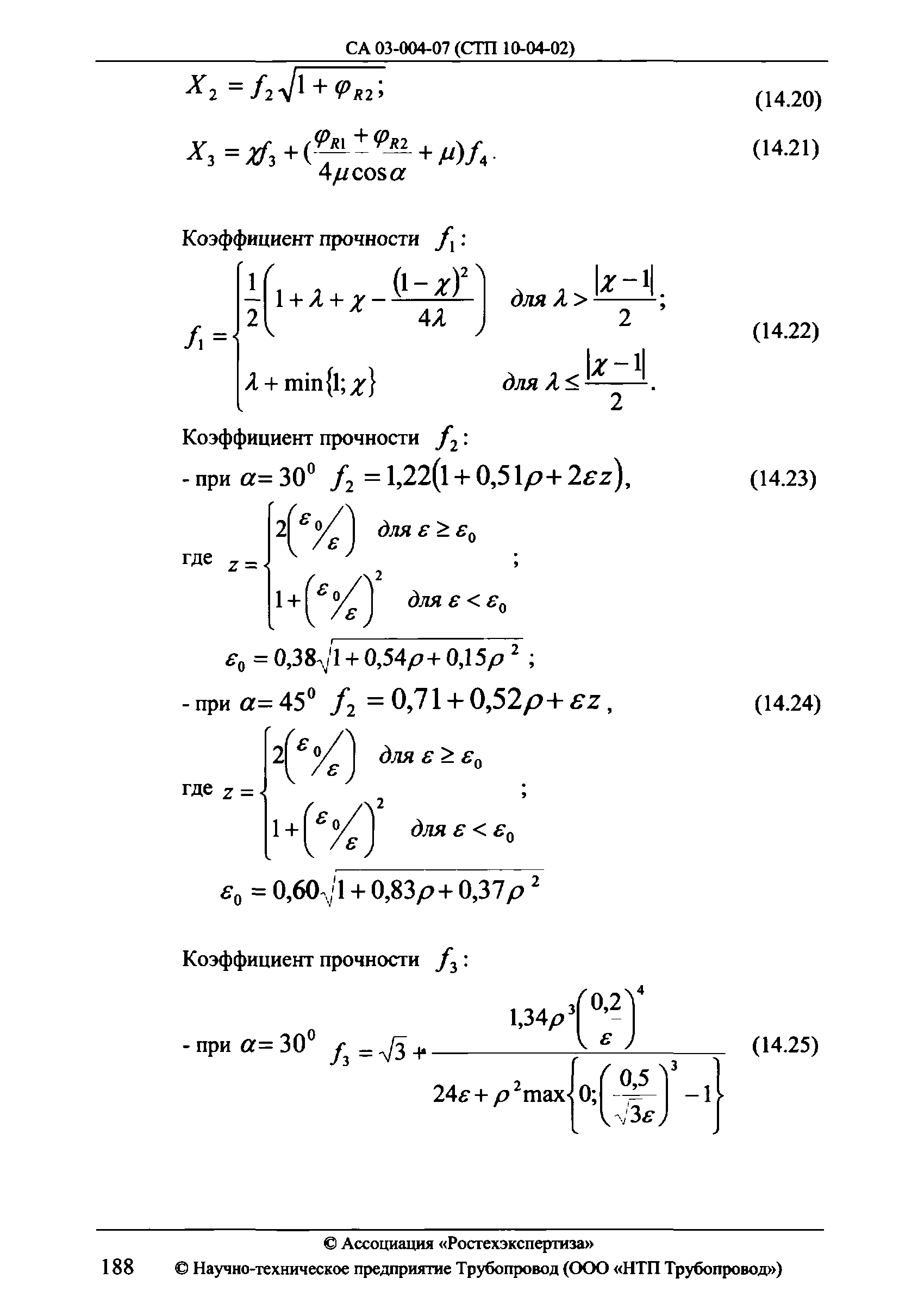
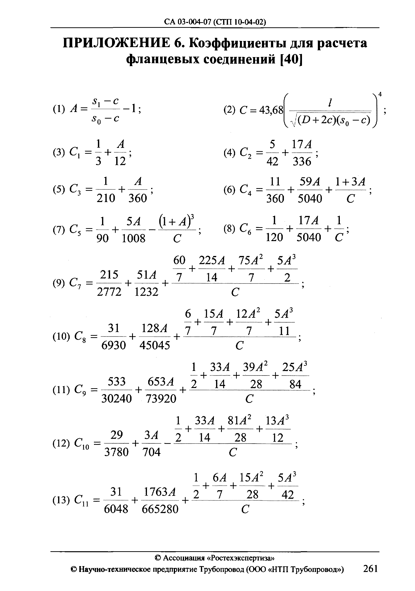
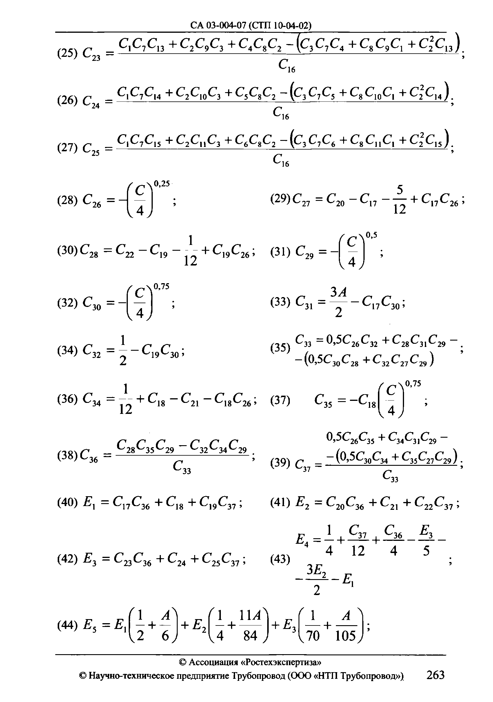
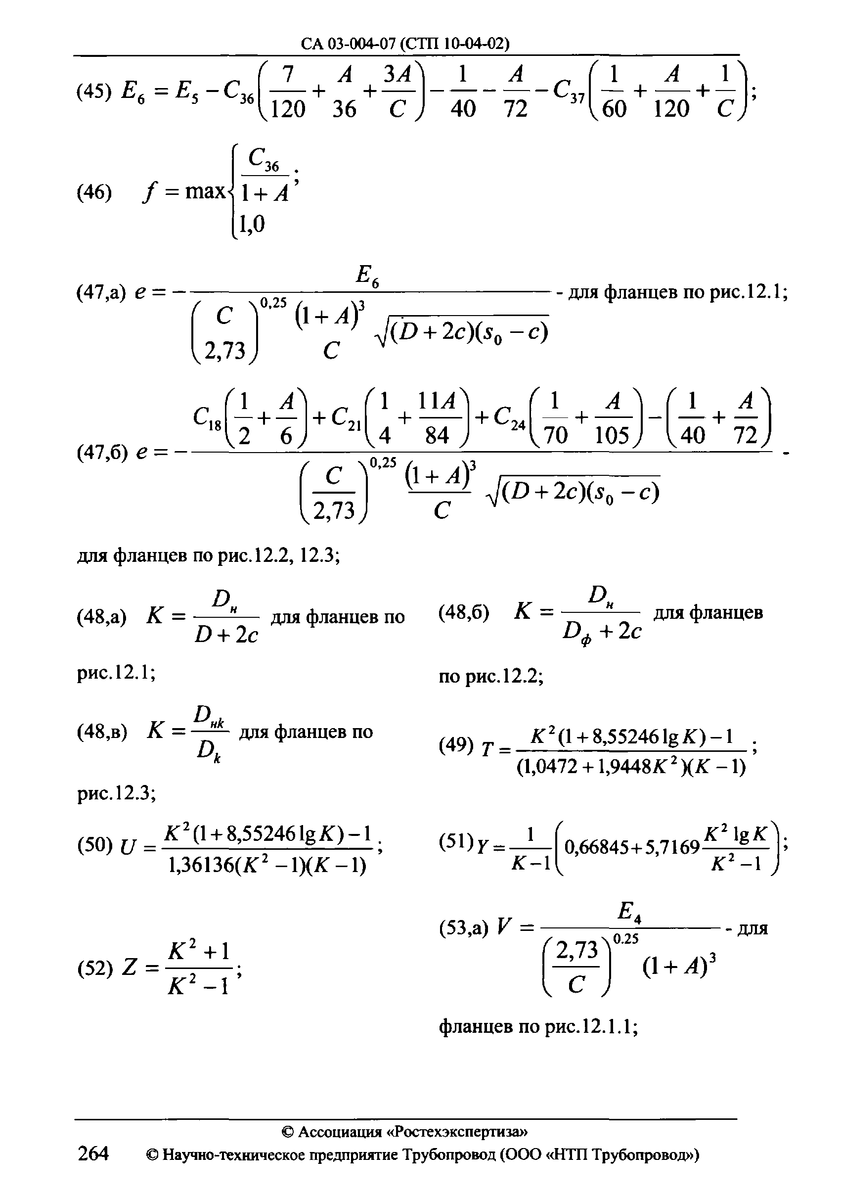
| Оглавление: | Введение Том 1. Расчет вертикальных и горизонтальных сосудов 1. Основные условные обозначения 2. Общие требования 2.1. Расчетные давления, усилия и моменты 2.2. Допускаемые напряжения, коэффициенты запаса прочности и устойчивости 2.3. Прибавки к расчетным толщинам 2.4. Коэффициенты прочности сварных швов 3. Цилиндрические обечайки 3.1. Расчетные схемы 3.2. Гладкие обечайки (без колец жесткости) 3.2.1. Обечайки, нагруженные внутренним избыточным давлением 3.2.2. Обечайки, нагруженные наружным давлением 3.2.3. Обечайки, нагруженные осевым растягивающим усилием 3.2.4. Обечайки, нагруженные осевым сжимающим усилием 3.2.5. Обечайки, нагруженные изгибающим моментом 3.2.6. Обечайки, нагруженные поперечным усилием 3.2.7. Обечайки, работающие под совместным действием наружного давления, осевого сжимающего усилия, изгибающего момента и поперечного усилия 3.2.8. Обечайки, работающие под совместным действием внутреннего давления, осевого растягивающего усилия и изгибающего момента 3.3. Обечайки, подкрепленные кольцами жесткости 3.3.1. Расчетные величины колец жесткости 3.3.2. Обечайки, нагруженные внутренним избыточным давлением 3.3.3. Обечайки, нагруженные наружным давлением 3.3.4. Обечайки, нагруженные осевым растягивающим или сжимающим усилием, изгибающим моментом или поперечным усилием как раздельно, так и совместно 4. Выпуклые днища 4.1. Расчетные схемы 4.2. Эллиптическое днище 4.2.1. Эллиптическое днище, нагруженное внутренним избыточным давлением 4.2.2. Эллиптическое днище, нагруженное наружным давлением 4.3. Полусферическое днище 4.3.1. Полусферическое днище, нагруженное внутренним избыточным давлением 4.3.2. Полусферическое днище, нагруженное наружным давлением 4.4. Торосферическое днище 4.4.1. Торосферическое днище, нагруженное внутренним избыточным давлением 4.4.2. Торосферическое днище, нагруженное наружным давлением 5. Плоские днища и крышки 5.1. Плоские днища, нагруженные внутренним или наружным давлением 5.2. Плоские крышки с дополнительным краевым моментом нагруженные внутренним давлением 5.3. Плоские днища с радиальными ребрами жесткости 6. Сферические неотбортованные днища и крышки 6.1. Расчетные схемы 6.2. Сферические неотбортованные днища и крышки, нагруженные внутренним избыточным давлением 6.3. Сферические неотбортованные днища и крышки, нагруженные наружным давлением 7. Конические обечайки и соединении 7.1. Расчетные схемы 7.2. Гладкие конические обечайки 7.2.1. Конические обечайки, нагруженные внутренним избыточным давлением 7.2.2. Конические обечайки, нагруженные наружным давлением 7.2.3. Конические обечайки, нагруженные осевой растягивающей силой 7.2.4. Конические обечайки, нагруженные осевой сжимающей силой 7.2.5. Конические обечайки, нагруженные изгибающим моментом 7.2.6. Конические обечайки, нагруженные совместным действием внутреннего давления, осевого растягивающего усилия и изгибающего момента 7.2.7. Конические обечайки, нагруженные совместным действием наружного давления, осевого сжимающего усилия и изгибающего момента 7.3. Соединение конических обечаек без тороидального перехода 7.3.1. Соединение, нагруженное внутренним или наружным давлением 7.3.2. Соединение, нагруженное осевой растягивающей или сжимающей силой 7.3.3. Соединение, нагруженное изгибающим моментом 7.3.4. Соединение, нагруженное совместным действием нагрузок 7.4. Соединение конических обечаек с тороидальным переходом 7.4.1. Соединение, нагруженное внутренним или наружным давлением 7.4.2. Соединение, нагруженное осевой растягивающей или сжимающей силой 7.4.3. Соединение, нагруженное изгибающим моментом и совместным действием нагрузок 7.5. Соединение конических обечаек с укрепляющим кольцом 7.5.1. Соединение, нагруженное внутренним или наружным давлением 7.5.2. Соединение, нагруженное осевой растягивающей или сжимающей силой 7.5.3. Соединение, нагруженное изгибающим моментом и совместным действием нагрузок 7.6. Соединение штуцера или внутреннего цилиндрического корпуса с конической обечайкой 7.6.1. Соединение, нагруженное внутренним или наружным давлением 7.6.2. Соединение, нагруженное осевой растягивающей или сжимающей силой 7.6.3. Соединение, нагруженное изгибающим моментом и совместным действием нагрузок 8. Конические днища 8.1. Расчетные схемы 8.2. Коническое днище с тороидальным переходом 8.2.1. Коническое днище, нагруженное внутренним избыточным давлением 8.2.2. Коническое днище, нагруженное наружным давлением 8.3. Коническое днище с укрепляющим кольцом 8.3.1. Коническое днище, нагруженное внутренним избыточным давлением 8.3.2. Коническое днище, нагруженное наружным давлением 8.4. Коническое днище без тороидального перехода и укрепляющего кольца 8.4.1. Коническое днище, нагруженное внутренним избыточным давлением 8.4.2. Коническое днище, нагруженное наружным давлением 9. Воздействие опорных нагрузок 9.1. Горизонтальные сосуды и аппараты на Седловых опорах 9.1.1. Определение расчетных усилий и моментов 9.1.2. Несущая способность обечайки в области опорного узла 9.1.3. Несущая способность обечайки сосуда между опорными узлами 9.2. Вертикальные сосуды и аппараты на опорных лапах 9.2.1. Расчетная схема 9.2.2. Определение расчетных усилий 9.2.3. Несущая способность обечайки 9.3. Вертикальные сосуды и аппараты на опорных стойках 9.3.1. Расчетные схемы 9.3.2. Выпуклое днище на опорных стойках круглого сечения 9.3.3. Эллиптическое днище на опорах-стойках 9.3.4. Коническое днище на опорах-стойках 10. Укрепление отверстий 10.1. Расчетные схемы 10.2. Определение расчетных размеров и коэффициентов 10.2.1. Расчетные диаметры 10.2.2. Расчетные толщины стенок 10.2.3. Расчетные длины штуцеров 10.2.4. Расчетная ширина 10.3. Расчет укрепления отверстия 10.4. Учет взаимного влияния отверстий в сосудах и аппаратах, нагруженных внутренним давлением 10.5. Укрепление отверстий в сосудах и аппаратах, нагруженных наружным давлением 10.6. Минимальные размеры сварных швов 11. Прочность и герметичность фланцевых соединений сосудов и аппаратов 11.1. Расчетные схемы 11.2. Допускаемые напряжения 11.3. Расчет вспомогательных величин 11.4. Коэффициенты жесткости фланцевого соединения 11.5. Нагрузки, действующие на болты (шпильки) 11.6. Расчет болтов (шпилек) 11.7. Расчет прокладок 11.8. Расчет фланцев 11.8.1. Фланцы приварные встык 11.8.2. Фланцы плоские приварные, под зажимы и приварные кольца 11.8.3. Фланцы свободные на приварных кольцах 11.8.4. Фланцы контактирующие 11.9. Жесткость фланцев 12. Прочность и герметичность фланцевых соединений арматуры и трубопроводов 12.1. Расчетные схемы 12.2. Допускаемые напряжения 12.3. Расчет вспомогательных величин 12.4. Коэффициенты жесткости фланцевого соединения 12.5. Нагрузки, действующие на болты (шпильки) 12.6. Моменты, действующие на фланцы 12.7. Расчет болтов (шпилек) 12.8. Расчет прокладок 12.9. Расчет фланцев 12.9.1. Фланцы приварные встык и плоские приварные интегрального типа 12.9.2. Фланцы свободные на приварных кольцах и плоские приварные свободного типа 12.10.Жесткость фланцев 13. Прочность и жесткость мест врезки штуцеров 13.1. Расчетная схема 13.2. Условия применения 13.3. Прочность места врезки штуцера 13.3.1. Общие положения 13.3.2. Цилиндрическая обечайка 13.3.3. Патрубок штуцера, соединенный с цилиндрической обечайкой 13.3.4. Сферическая оболочка 13.3.5. Патрубок штуцера, соединенный со сферической оболочкой 13.4. Жесткость места соединения штуцера 13.4.1. Общие положения 13.4.2. Цилиндрическая обечайка 13.4.3. Сферическая обечайка 14. Сосуды с рубашками 14.1. Расчетные схемы 14.2. Сосуды с 11-образной рубашкой 14.2.1. Цилиндрические обечайки 14.2.2. Днища 14.2.3. Сопряжение рубашки с корпусом сосуда при помощи конуса 14.2.4. Сопряжение рубашки с корпусом сосуда при помощи кольца 14.2.5. Нагрузка от собственного веса 14.3. Сосуды с цилиндрическими рубашками 14.3.1. Цилиндрические обечайки 14.3.2. Сопряжение при помощи конуса 14.3.3. Сопряжение при помощи кольца 14.3.4. Нагрузка от собственного веса сосуда или рубашки 14.4. Сосуды, частично охваченные рубашками, сопряженными с корпусом анкерными трубами и отбортовками 14.4.1. Цилиндрическая обечайка 14.4.2. Днища 14.4.3. Плоские участки 14.5. Сосуды с каналами 14.5.1. Цилиндрическая обечайка 14.5.2. Полоса обечайки под каналами 14.5.3. Днища 14.5.4. Каналы 14.5.5. Распределительные каналы в сосудах с регистровыми каналами 15. Расчет элементов сосудов и аппаратов, работающих в коррозионно-активных сероводородсодержащих средах 15.1. Условия применения 15.2. Допускаемые напряжения, коэффициенты запаса прочности 15.3. Расчет обечаек и днищ 15.4. Расчет укрепления отверстий 15.5. Прочность места врезки штуцера 15.6. Расчет фланцевых соединений 16. Расчет сосудов и аппаратов методом конечных элементов 16.1. Общие положения 16.2. Расчет прочности и жесткости места соединения штуцера с сосудом (аппаратом) при статическом нагружении 16.2.1. Допускаемые нагрузки на штуцер 16.2.2. Жесткость врезки 16.3. Примеры расчета прочности и устойчивости сосудов и резервуаров Том 2. Расчет аппаратов колонного типа 1. Основные условные обозначения 2. Определение расчетных усилий 2.1. Расчетная схема 2.2. Определение периода собственных колебаний 2.3. Определение расчетного изгибающего момента от ветровой нагрузки 2.4. Определение расчетного изгибающего момента от сейсмической нагрузки 3. Расчет на прочность и устойчивость 3.1. Расчетные сечения 3.2. Расчетные нагрузки 3.2.1. Расчетные давления 3.2.2. Нагрузки от собственного веса 3.2.3. Расчетные изгибающие моменты 3.2.4. Сочетание нагрузок 3.3. Корпус аппарата 3.3.1. Проверка прочности 3.3.2. Проверка устойчивости 3.4. Опорная обечайка 3.5. Элементы опорного узла 3.6. Анкерные болты Нормативно-технические документы Приложение 1. Допускаемые напряжения для сталей [2] Приложение 2. Механические характеристики сталей [2] Приложение 3. Приведенные нагрузки и расстояния до центра тяжести отдельных элементов сосудов (аппаратов) Приложение 4. Поперечное усилие и изгибающий момент от распределенной нагрузки в обечайке Приложение 5. Свойства материалов болтов (шпилек) для расчета фланцевых соединений сосудов и аппаратов [11] Приложение 6. Коэффициенты для расчета фланцевых соединений [40] Приложение 7. Свойства материалов болтов (шпилек) для расчета фланцевых соединений арматуры и трубопроводов [10, 25] Приложение 8. Коэффициенты для расчета укрепления отверстий сосудов и аппаратов, работающих в коррозионно-активных сероводородсодержащих средах [16] Приложение 9. Перемещения в элементах колонного аппарата от весовых нагрузок Приложение 10. Геометрические характеристики поперечного сечения опорной обечайки, ослабленной отверстиями |
| Разработан: | ООО НТП Трубопровод |
| Утверждён: | 29.12.2004 ЗАО ИПН 29.12.2004 НТС ООО НТП Трубопровод (19) |
| Принят: | 27.11.2006 Федеральная служба по экологическому, технологическому и атомному надзору (КЧ-50/1220) |
| Издан: | ЗАО ГРАНП Полиграф (2007 г. ) |
| Нормативные ссылки: |
|





















































































































































































































































































