Скачать Методическое пособие. Несущие и ограждающие конструкции зданий с применением кладочных изделий на основе модифицированного силикатобетона, в том числе из крупных блоков с пазогребневым соединениемДата актуализации: 01.01.2021 |
| Статус: | действует |
| Название рус.: | Методическое пособие. Несущие и ограждающие конструкции зданий с применением кладочных изделий на основе модифицированного силикатобетона, в том числе из крупных блоков с пазогребневым соединением |
| Дата добавления в базу: | 05.05.2017 |
| Дата актуализации: | 01.01.2021 |
| Область применения: | В документе приведены также требования к конструкциям зданий различного назначения в части обеспечения нормативных параметров акустической среды в производственных, жилых и общественных зданиях; дан порядок расчетов индекса звукоизоляции внутренних стен и перегородок. |
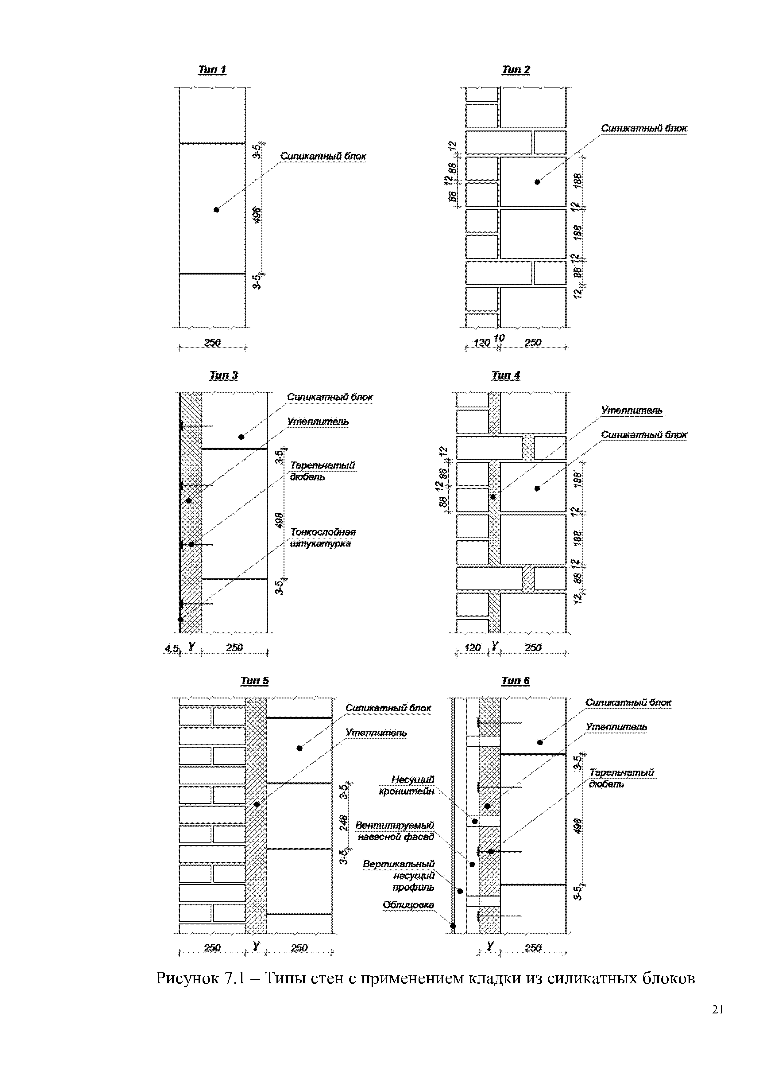
| Оглавление: | Введение 1 Область применения 2 Общие положения 3 Материалы для конструкций из модифицированных силикатных бетонов 4 Физико-механические свойства кладки, возводимой с применением кладочных изделий из модифицированных силикатных бетонов, в том числе с пазогребневым соединением вертикальных швов 5 Расчет по первой группе предельных состояний конструкций, возводимых из кладочных изделий, выполненных из модифицированных силикатных бетонов 6 Расчет по второй группе предельных состояний конструкций, возводимых из кладочных изделий, выполненных из модифицированных силикатных бетонов 7 Конструктивные требования к элементам каменных конструкций, возводимых с применением кладочных изделий, выполненных из модифицированных силикатных бетонов Приложение А. Нормативные ссылки, основные понятия, термины и определения Приложение Б. Расчет на горизонтальные нагрузки конструкций стен, возведенных е применением кладочных изделий, выполненных из модифицированных силикатных бетонов Приложение В. Требования к огнестойкости стен, возведенных с применением кладочных изделий, выполненных из модифицированных силикатных бетонов Приложение Г. Теплотехнические требования к ограждающим конструкциям стен, возведенных е применением кладочных изделий, выполненных из модифицированных силикатных бетонов Приложение Д. Защита от шума |
| Нормативные ссылки: |
|











































































































