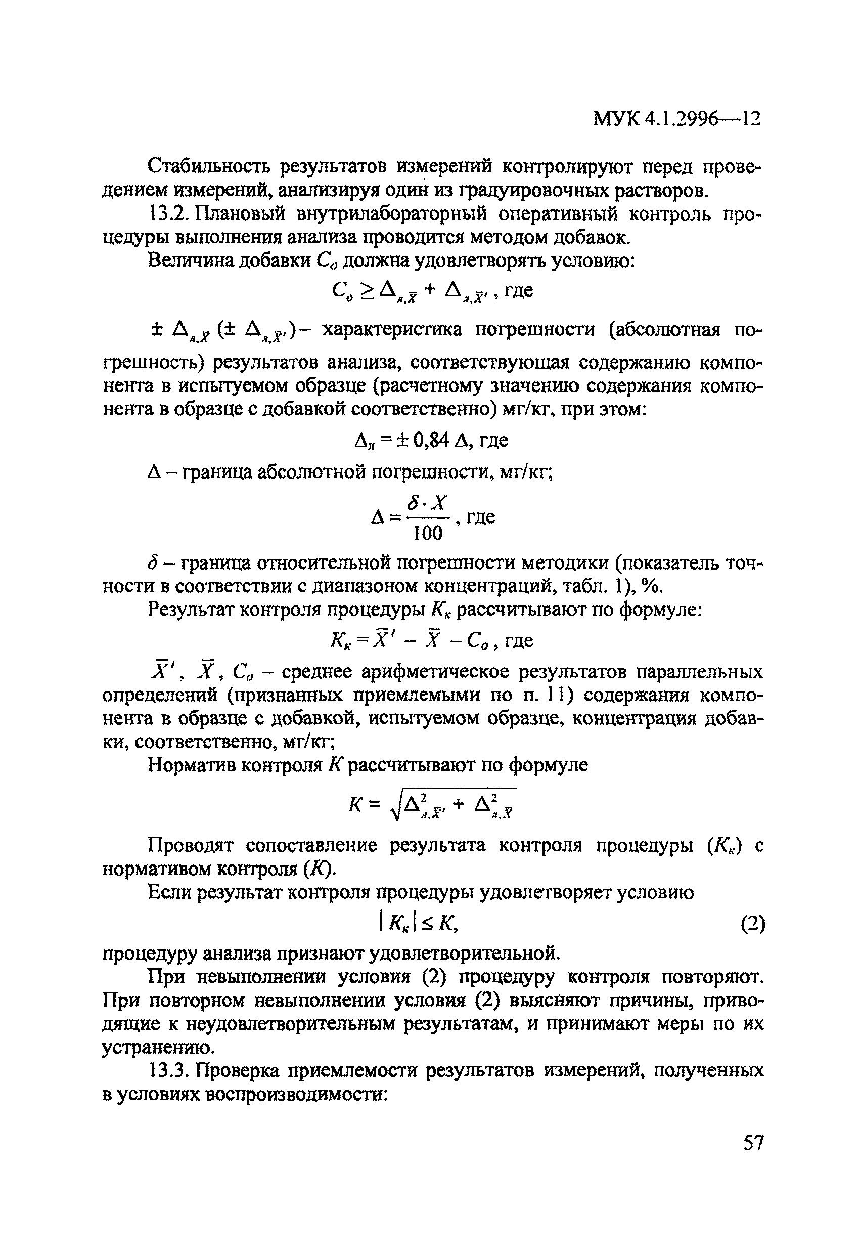
Скачать МУК 4.1.2996-12 Определение остаточных количеств флуопирама в плодовых семечковых (яблоня, груша), плодовых косточковых (персик, нектарин, абрикос, вишня, слива), ягодах (клубника), томатах, перце, огурцах, бананах, винограде, виноградном соке, орехах методом капиллярной газожидкостной хроматографииДата актуализации: 01.01.2021 МУК 4.1.2996-12
Определение остаточных количеств флуопирама в плодовых семечковых (яблоня, груша), плодовых косточковых (персик, нектарин, абрикос, вишня, слива), ягодах (клубника), томатах, перце, огурцах, бананах, винограде, виноградном соке, орехах методом капиллярной газожидкостной хроматографии| Обозначение: | МУК 4.1.2996-12 | | Обозначение англ: | MUK 4.1.2996-12 | | Статус: | введен впервые | | Название рус.: | Определение остаточных количеств флуопирама в плодовых семечковых (яблоня, груша), плодовых косточковых (персик, нектарин, абрикос, вишня, слива), ягодах (клубника), томатах, перце, огурцах, бананах, винограде, виноградном соке, орехах методом капиллярной газожидкостной хроматографии | | Дата добавления в базу: | 01.09.2013 | | Дата актуализации: | 01.01.2021 | | Дата введения: | 19.03.2012 | | Область применения: | Методические указания устанавливают метод капиллярной газожидкостной хроматографии для определения остаточных количеств флуопирама в плодовых семечковых (яблоня, груша), плодовых косточковых (персик, нектарин, абрикос, вишня, слива), ягодах (клубника), томатах, перце, огурцах, бананах, винограде, виноградном соке, орехах в диапазоне 0,01 — 0,1 мг/кг. | | Оглавление: | 1 Погрешность измерений 2 Метод измерений 3 Средства измерений, вспомогательные устройства, реактивы и материалы 3.1 Средства измерений 3.2 Реактивы 3.3 Вспомогательные устройства и материалы 4 Требования безопасности 5 Требования к квалификации операторов 6 Условия измерений 7 Подготовка к выполнению измерений 7.1 Очистка органических растворителей 7.2 Приготовление градуировочных растворов и растворов внесения 7.3 Установление градуировочной характеристики 7.4 Приготовление смеси ацетонитрил-вода для экстракции (объемное соотношение 9:1) 7.5 Приготовление смесей гексан-этилацетат для очистки экстрактов на колонке с флоризилом 7.6 Подготовка колонки с флоризилом для очистки экстрактов 7.7 Проверка хроматографического поведения флуопирама на колонке с флоризилом 7.8 Приготовление раствора гидроксида калия с молярной концентрацией 2 моль/дм3 (2 М раствор) 7.9 Приготовление раствора марганцово-кислого калия с массовой долей 0.1 % (0,1-й раствор) 8 Отбор и хранение проб 9 Выполнение определения 9.1 Экстракция 9.2 Очистка экстракта перераспределения в системе несмешивающихся растворителей 9.3 Очистка экстракта на колонке с флоризилом 9.4 Очистка экстракта окислением и перераспределением в системе несмешивающихся растворителей 9.5 Условия хроматографирования 10 Обработка результатов анализа 11 Проверка приемлемости результатов параллельных определений 12 Оформление результатов 13 Контроль качества результатов измерений 15 Разработчики | | Разработан: | ФБУН Федеральный центр гигиены им. Ф.Ф. Эрисмана Роспотребнадзора
| | Утверждён: | 19.03.2012 Главный государственный санитарный врач Российской Федерации
| | Издан: | Роспотребнадзор (2012 г. )
| | Нормативные ссылки: |   ГОСТ 12.0.004-90 «Система стандартов безопасности труда. Организация обучения безопасности труда. Общие положения»  ГОСТ 12.1.004-91 «Система стандартов безопасности труда. Пожарная безопасность. Общие требования»  ГОСТ 12.1.007-76 «Система стандартов безопасности труда. Вредные вещества. Классификация и общие требования безопасности»  ГОСТ 12.1.019-79 «Система стандартов безопасности труда. Электробезопасность. Общие требования и номенклатура видов защиты»  ГОСТ 12.4.009-83 «Система стандартов безопасности труда. Пожарная техника для защиты объектов. Основные виды. Размещение и обслуживание»  ГОСТ 28498-90 «Термометры жидкостные стеклянные. Общие технические требования. Методы испытаний»  ГОСТ 450-77 «Кальций хлористый технический. Технические условия»  ГОСТ 9293-74 «Азот газообразный и жидкий. Технические условия»  ГОСТ 4233-77 «Реактивы. Натрий хлористый. Технические условия»  ГОСТ 24104-2001 «Весы лабораторные. Общие технические требования»  ГОСТ 7328-2001 «Гири. Общие технические условия»  ГОСТ Р ИСО 5725-1-2002 «Точность (правильность и прецизионность) методов и результатов измерений. Часть 1. Основные положения и определения»  ГОСТ Р ИСО 5725-2-2002 «Точность (правильность и прецизионность) методов и результатов измерений. Часть 2. Основной метод определения повторяемости и воспроизводимости стандартного метода измерений»  ГОСТ Р ИСО 5725-3-2002 «Точность (правильность и прецизионность) методов и результатов измерений. Часть 3. Промежуточные показатели прецизионности стандартного метода измерений»  ГОСТ Р ИСО 5725-4-2002 «Точность (правильность и прецизионность) методов и результатов измерений. Часть 4. Основные методы определения правильности стандартного метода измерений»  ГОСТ Р ИСО 5725-5-2002 «Точность (правильность и прецизионность) методов и результатов измерений. Часть 5. Альтернативные методы определения прецизионности стандартного метода измерений»  ГОСТ Р ИСО 5725-6-2002 «Точность (правильность и прецизионность) методов и результатов измерений. Часть 6. Использование значений точности на практике» ГОСТ 12794-80 «Метил хлористый технический. Технические условия» ГОСТ 13908-68 «Перец сладкий свежий. Технические условия» ГОСТ 16270-70 «Яблоки свежие ранних сроков созревания. Технические условия» ГОСТ 16525-70 «Орехи каштана съедобного» ГОСТ 16830-71 «Орехи миндаля сладкого. Технические условия» ГОСТ 16831-71 «Ядро миндаля сладкого. Технические условия» ГОСТ 16832-71 «Орехи грецкие. Технические условия» ГОСТ 16833-71 «Ядро ореха грецкого. Технические условия» ГОСТ 16834-81 «Орехи фундука. Технические условия» ГОСТ 16835-81 «Ядра орехов фундука. Технические условия» ГОСТ 17111-88 «Арахис. Требования при заготовках и поставках» ГОСТ 1725-85 «Томаты свежие. Технические условия» ГОСТ 1726-85 «Огурцы свежие. Технические условия» ГОСТ 1770-74 «Посуда мерная лабораторная стеклянная. Цилиндры, мензурки, колбы, пробирки. Общие технические условия» ГОСТ 20490-75 «Реактивы. Калий марганцовокислый. Технические условия» ГОСТ 21122-75 «Яблоки свежие поздних сроков созревания. Технические условия» ГОСТ 21713-76 «Груши свежие поздних сроков созревания. Технические условия» ГОСТ 21714-76 «Груши свежие ранних сроков созревания. Технические условия» ГОСТ 21832-76 «Абрикосы свежие. Технические условия» ГОСТ 21833-76 «Персики свежие. Технические условия» ГОСТ 21920-76 «Слива и алыча крупноплодная свежие. Технические условия» ГОСТ 21921-76 «Вишня свежая. Технические условия» ГОСТ 22300-76 «Реактивы. Эфиры этиловый и бутиловый уксусной кислоты. Технические условия» ГОСТ 25336-82 «Посуда и оборудование лабораторные стеклянные. Типы, основные параметры и размеры» ГОСТ 25896-83 «Виноград свежий столовый. Технические условия»  ГОСТ 2603-79 «Реактивы. Ацетон. Технические условия» ГОСТ 26313-84 «Продукты переработки плодов и овощей. Правила приемки, методы отбора проб» ГОСТ 27572-87 «Яблоки свежие для промышленной переработки. Технические условия» ГОСТ 28472-90 «Виноград свежий ручной уборки для консервирования. Требования при заготовках и поставках» ГОСТ 29048-91 «Пряности. Мускатный орех. Технические условия»  ГОСТ 29227-91 «Посуда лабораторная стеклянная. Пипетки градуированные. Часть 1. Общие требования» ГОСТ 4166-76 «Реактивы. Натрий сернокислый. Технические условия» ГОСТ 4204-77 «Реактивы. Кислота серная. Технические условия» ГОСТ 4221-76 «Реактивы. Калий углекислый. Технические условия» ГОСТ 5531-70 «Орехи лещины» ГОСТ 6828-89 «Земляника свежая. Требования при заготовках, поставках и реализации»  ГОСТ 83-79 «Реактивы. Натрий углекислый. Технические условия»  ГОСТ 9147-80 «Посуда и оборудование лабораторные фарфоровые. Технические условия» ГОСТ 9737-93 «Посуда лабораторная стеклянная. Шлифы сферические взаимозаменяемые»  ПБ 03-576-03 «Правила устройства и безопасной эксплуатации сосудов, работающих под давлением»  ГН 2.2.5.1313-03 «Предельно допустимые концентрации (ПДК) вредных веществ в воздухе рабочей зоны» ГОСТ Р 51810-2001 «Томаты свежие, реализуемые в розничной торговой сети. Технические условия»  ГОСТ Р 52501-2005 «Вода для лабораторного анализа. Технические условия»  ГН 2.2.5.2308-07 «Ориентировочные безопасные уровни воздействия (ОБУВ) вредных веществ в воздухе рабочей зоны» ГОСТ Р 52827-2007 «Орехи кедровые очищенные. Технические условия» ГОСТ Р 53216-2008 «Орехи фисташковые неочищенные. Технические условия»  «Унифицированные правила отбора проб сельскохозяйственной продукции, пищевых продуктов и объектов окружающей среды для определения микроколичеств пестицидов»  ПБ 03-581-03 «Правила устройства и безопасной эксплуатации стационарных компрессорных установок, воздухопроводов и газопроводов»  МУК 4.1.2986-12 «Определение остаточных количеств кломазона в капусте методом капиллярной газожидкостной хроматографии»  МУК 4.1.2989-12 «Определение остаточных количеств ципродинила в томатах методом капиллярной газожидкостной хроматографии»  МУК 4.1.2993-12 «Определение остаточных количеств клофентезина в цитрусовых методом капиллярной газожидкостной хроматографии»  МУК 4.1.3006-12 «Определение остаточных количеств ципродинила в моркови методом капиллярной газожидкостной хроматографии»
|
                    
|