Скачать ГОСТ Р МЭК 60601-1-2-2014 Изделия медицинские электрические. Часть 1-2. Общие требования безопасности с учетом основных функциональных характеристик. Параллельный стандарт. Электромагнитная совместимость. Требования и испытания

Дата актуализации: 01.01.2021

ГОСТ Р МЭК 60601-1-2-2014

Изделия медицинские электрические. Часть 1-2. Общие требования безопасности с учетом основных функциональных характеристик. Параллельный стандарт. Электромагнитная совместимость. Требования и испытания

Обозначение: ГОСТ Р МЭК 60601-1-2-2014
Обозначение англ: GOST R IEC 60601-1-2-2014
Статус:введен впервые
Название рус.:Изделия медицинские электрические. Часть 1-2. Общие требования безопасности с учетом основных функциональных характеристик. Параллельный стандарт. Электромагнитная совместимость. Требования и испытания
Название англ.:Medical electrical equipment. Part 1-2. General requirements for basic safety and essential performance. Collateral standard. Electromagnetic compatibility. Requirements and tests
Дата добавления в базу:01.11.2014
Дата актуализации:01.01.2021
Дата введения:01.03.2015
Область применения:Стандарт применяют к основной безопасности и основным функциональным характеристикам медицинских электрических изделий и медицинских электрических систем, в дальнейшем именуемых «МЕ ИЗДЕЛИЯ» и «МЕ СИСТЕМЫ». Настоящий параллельный стандарт применяют к электромагнитной совместимости МЕ ИЗДЕЛИЙ и МЕ СИСТЕМ.
Оглавление:1 Область применения, цель и родственные стандарты
   1.1 *Область применения
   1.2 Цель
   1.3 Родственные стандарты
2 Нормативные ссылки
3 Термины и определения
4 Общие требования
   4.1 Общие требования к ЭЛЕКТРОМАГНИТНОЙ СОВМЕСТИМОСТИ МЕ ИЗДЕЛИЙ и МЕ СИСТЕМ
   4.2 *УСЛОВИЕ ЕДИНИЧНОГО НАРУШЕНИЯ для МЕ ИЗДЕЛИЯ
5 Идентификация, маркировка и документация
   5.1 Маркировка на наружных поверхностях МЕ ИЗДЕЛИЯ или частей МЕ ИЗДЕЛИЯ
   5.2 ЭКСПЛУАТАЦИОННЫЕ ДОКУМЕНТЫ
6 ЭЛЕКТРОМАГНИТНАЯ СОВМЕСТИМОСТЬ
   6.1 ЭЛЕКТРОМАГНИТНАЯ ЭМИССИЯ
   6.2 ПОМЕХОУСТОЙЧИВОСТЬ
Приложение А (справочное) Общее руководство и обоснования
Приложение В (справочное) Руководство по маркировке и требования к ней для МЕ ИЗДЕЛИЙ и МЕ СИСТЕМ
Приложение С (справочное) Примеры заполнения таблиц 1 - 8
Приложение D (справочное) Руководство для классификации изделий в соответствии с СИСПР 11
Приложение Е (справочное) Руководство для применения МЭК 60601-1-2 при разработке частных стандартов
Приложение F (справочное) Электромагнитная обстановка
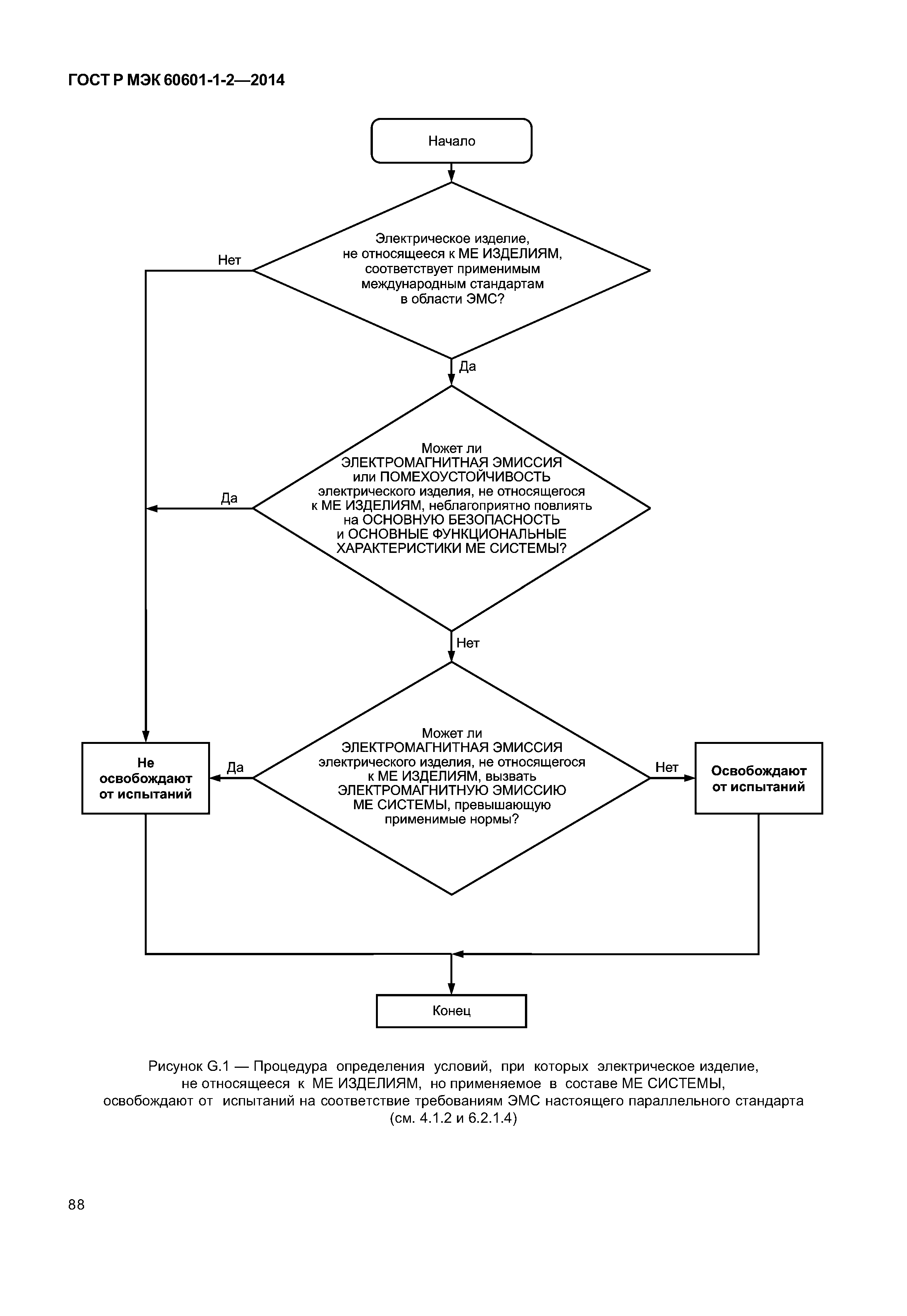
Приложение G (справочное) Руководство для определения условий, при которых электрическое изделие, не относящееся к МЕ ИЗДЕЛИЯМ, но применяемое в составе МЕ СИСТЕМЫ, освобождают от испытаний на соответствие требованиям ЭМС настоящего параллельного стандарта
Приложение Н (справочное) Связь между элементами второго издания МЭК 60601-1-2 с изменением и МЭК 60601-1-2:2007
Приложение ДА (справочное) Сведения о соответствии ссылочных международных стандартов национальным стандартам Российской Федерации (и действующим в этом качестве межгосударственным стандартам)
Библиография
Указатель определений терминов, примененных в настоящем параллельном стандарте
Разработан: ТК 30 Электромагнитная совместимость технических средств
НИЦ САМТЭС
Утверждён:26.02.2014 Федеральное агентство по техническому регулированию и метрологии (45-ст)
Издан: Стандартинформ (2014 г. )
Нормативные ссылки:
ГОСТ Р МЭК 60601-1-2-2014ГОСТ Р МЭК 60601-1-2-2014ГОСТ Р МЭК 60601-1-2-2014ГОСТ Р МЭК 60601-1-2-2014ГОСТ Р МЭК 60601-1-2-2014ГОСТ Р МЭК 60601-1-2-2014ГОСТ Р МЭК 60601-1-2-2014ГОСТ Р МЭК 60601-1-2-2014ГОСТ Р МЭК 60601-1-2-2014ГОСТ Р МЭК 60601-1-2-2014ГОСТ Р МЭК 60601-1-2-2014ГОСТ Р МЭК 60601-1-2-2014ГОСТ Р МЭК 60601-1-2-2014ГОСТ Р МЭК 60601-1-2-2014ГОСТ Р МЭК 60601-1-2-2014ГОСТ Р МЭК 60601-1-2-2014ГОСТ Р МЭК 60601-1-2-2014ГОСТ Р МЭК 60601-1-2-2014ГОСТ Р МЭК 60601-1-2-2014ГОСТ Р МЭК 60601-1-2-2014ГОСТ Р МЭК 60601-1-2-2014ГОСТ Р МЭК 60601-1-2-2014ГОСТ Р МЭК 60601-1-2-2014ГОСТ Р МЭК 60601-1-2-2014ГОСТ Р МЭК 60601-1-2-2014ГОСТ Р МЭК 60601-1-2-2014ГОСТ Р МЭК 60601-1-2-2014ГОСТ Р МЭК 60601-1-2-2014ГОСТ Р МЭК 60601-1-2-2014ГОСТ Р МЭК 60601-1-2-2014ГОСТ Р МЭК 60601-1-2-2014ГОСТ Р МЭК 60601-1-2-2014ГОСТ Р МЭК 60601-1-2-2014ГОСТ Р МЭК 60601-1-2-2014ГОСТ Р МЭК 60601-1-2-2014ГОСТ Р МЭК 60601-1-2-2014ГОСТ Р МЭК 60601-1-2-2014ГОСТ Р МЭК 60601-1-2-2014ГОСТ Р МЭК 60601-1-2-2014ГОСТ Р МЭК 60601-1-2-2014ГОСТ Р МЭК 60601-1-2-2014ГОСТ Р МЭК 60601-1-2-2014ГОСТ Р МЭК 60601-1-2-2014ГОСТ Р МЭК 60601-1-2-2014ГОСТ Р МЭК 60601-1-2-2014ГОСТ Р МЭК 60601-1-2-2014ГОСТ Р МЭК 60601-1-2-2014ГОСТ Р МЭК 60601-1-2-2014ГОСТ Р МЭК 60601-1-2-2014ГОСТ Р МЭК 60601-1-2-2014ГОСТ Р МЭК 60601-1-2-2014ГОСТ Р МЭК 60601-1-2-2014ГОСТ Р МЭК 60601-1-2-2014ГОСТ Р МЭК 60601-1-2-2014ГОСТ Р МЭК 60601-1-2-2014ГОСТ Р МЭК 60601-1-2-2014ГОСТ Р МЭК 60601-1-2-2014ГОСТ Р МЭК 60601-1-2-2014ГОСТ Р МЭК 60601-1-2-2014ГОСТ Р МЭК 60601-1-2-2014ГОСТ Р МЭК 60601-1-2-2014ГОСТ Р МЭК 60601-1-2-2014ГОСТ Р МЭК 60601-1-2-2014ГОСТ Р МЭК 60601-1-2-2014ГОСТ Р МЭК 60601-1-2-2014ГОСТ Р МЭК 60601-1-2-2014ГОСТ Р МЭК 60601-1-2-2014ГОСТ Р МЭК 60601-1-2-2014ГОСТ Р МЭК 60601-1-2-2014ГОСТ Р МЭК 60601-1-2-2014ГОСТ Р МЭК 60601-1-2-2014ГОСТ Р МЭК 60601-1-2-2014ГОСТ Р МЭК 60601-1-2-2014ГОСТ Р МЭК 60601-1-2-2014ГОСТ Р МЭК 60601-1-2-2014ГОСТ Р МЭК 60601-1-2-2014ГОСТ Р МЭК 60601-1-2-2014ГОСТ Р МЭК 60601-1-2-2014ГОСТ Р МЭК 60601-1-2-2014ГОСТ Р МЭК 60601-1-2-2014ГОСТ Р МЭК 60601-1-2-2014ГОСТ Р МЭК 60601-1-2-2014ГОСТ Р МЭК 60601-1-2-2014ГОСТ Р МЭК 60601-1-2-2014ГОСТ Р МЭК 60601-1-2-2014ГОСТ Р МЭК 60601-1-2-2014ГОСТ Р МЭК 60601-1-2-2014ГОСТ Р МЭК 60601-1-2-2014ГОСТ Р МЭК 60601-1-2-2014ГОСТ Р МЭК 60601-1-2-2014ГОСТ Р МЭК 60601-1-2-2014ГОСТ Р МЭК 60601-1-2-2014ГОСТ Р МЭК 60601-1-2-2014ГОСТ Р МЭК 60601-1-2-2014ГОСТ Р МЭК 60601-1-2-2014ГОСТ Р МЭК 60601-1-2-2014ГОСТ Р МЭК 60601-1-2-2014ГОСТ Р МЭК 60601-1-2-2014ГОСТ Р МЭК 60601-1-2-2014ГОСТ Р МЭК 60601-1-2-2014ГОСТ Р МЭК 60601-1-2-2014ГОСТ Р МЭК 60601-1-2-2014ГОСТ Р МЭК 60601-1-2-2014ГОСТ Р МЭК 60601-1-2-2014ГОСТ Р МЭК 60601-1-2-2014ГОСТ Р МЭК 60601-1-2-2014ГОСТ Р МЭК 60601-1-2-2014ГОСТ Р МЭК 60601-1-2-2014ГОСТ Р МЭК 60601-1-2-2014ГОСТ Р МЭК 60601-1-2-2014