Скачать Рекомендации по расчету, конструированию и технологии строительства фибробетонных слоев усиления цементобетонных покрытий аэродромов авиации ВС

Дата актуализации: 01.01.2021

Рекомендации по расчету, конструированию и технологии строительства фибробетонных слоев усиления цементобетонных покрытий аэродромов авиации ВС

Статус:введен впервые
Название рус.:Рекомендации по расчету, конструированию и технологии строительства фибробетонных слоев усиления цементобетонных покрытий аэродромов авиации ВС
Дата добавления в базу:01.09.2013
Дата актуализации:01.01.2021
Область применения:Документ предназначен для использования при проектировании и устройстве фибробетонных слоев усиления монолитных бетонных, армобетонных и железобетонных покрытий аэродромов Вооруженных Сил Российской Федерации.
Оглавление:1. Общие положения
2. Требования к материалам
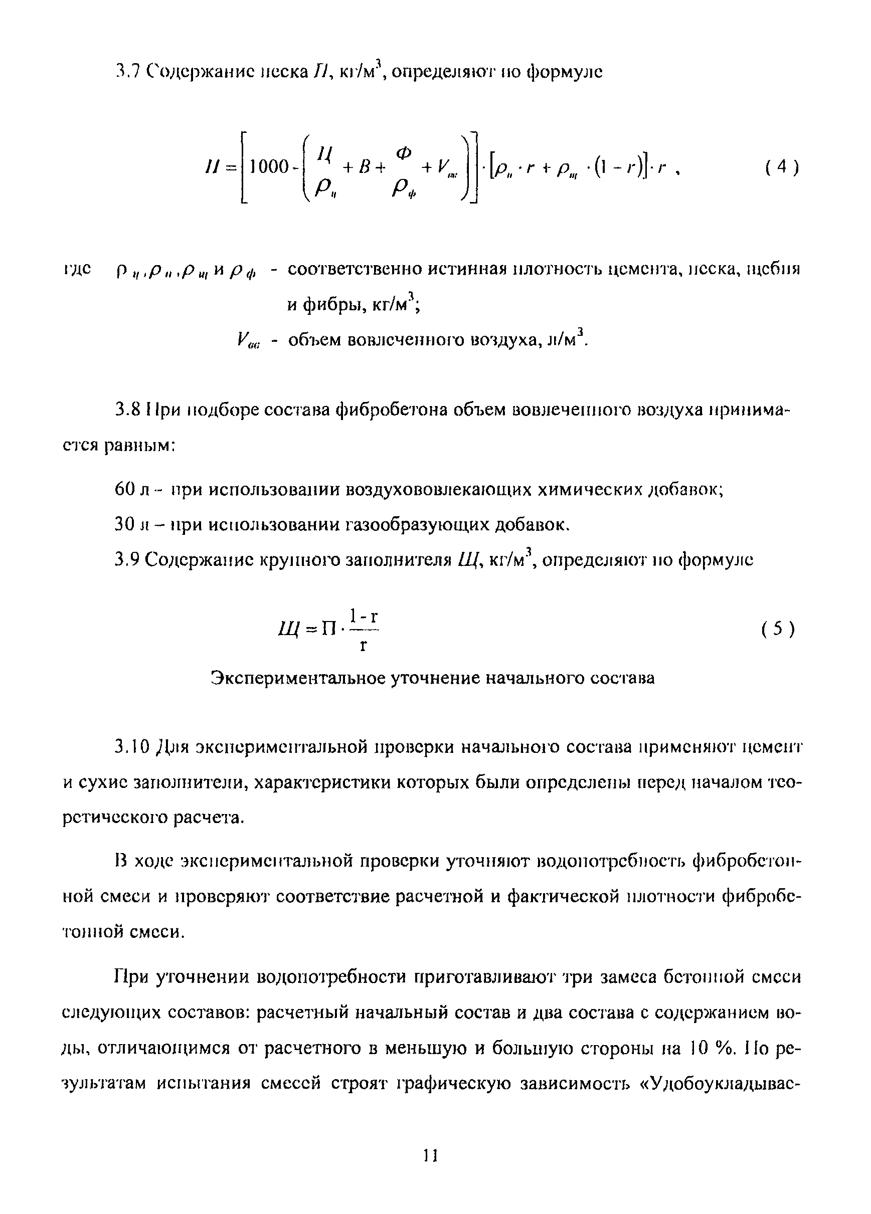
3. Методика подбора состава фибробетона
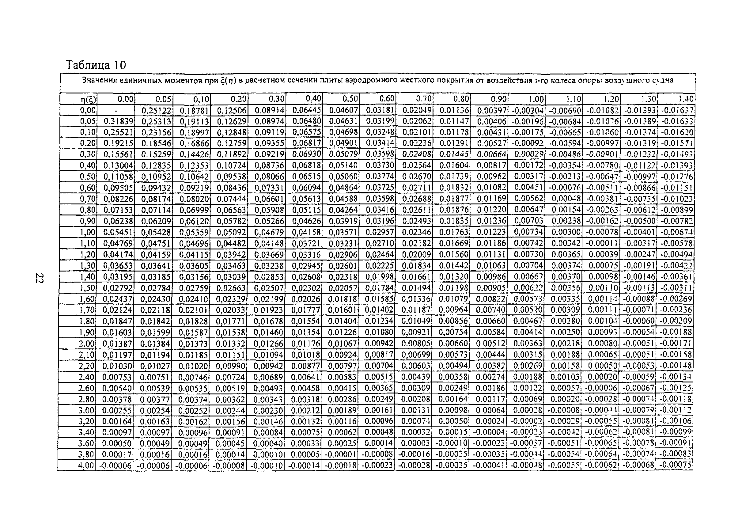
4. Конструирование и расчет фибробетонных слоев усиления
5. Технология устройства фибробетонных слоев усиления
6. Контроль качества работ
Приложение А. Пример подбора состава фибробетона
Приложение Б. Перечень основных нормативно-методических документов, использованных при разработке "Рекомендаций"
Разработан: 26 ЦНИИ Минобороны РФ
Утверждён:24.12.2003 Министерство обороны РФ (Russian Federation Ministry of Defense )
Нормативные ссылки: