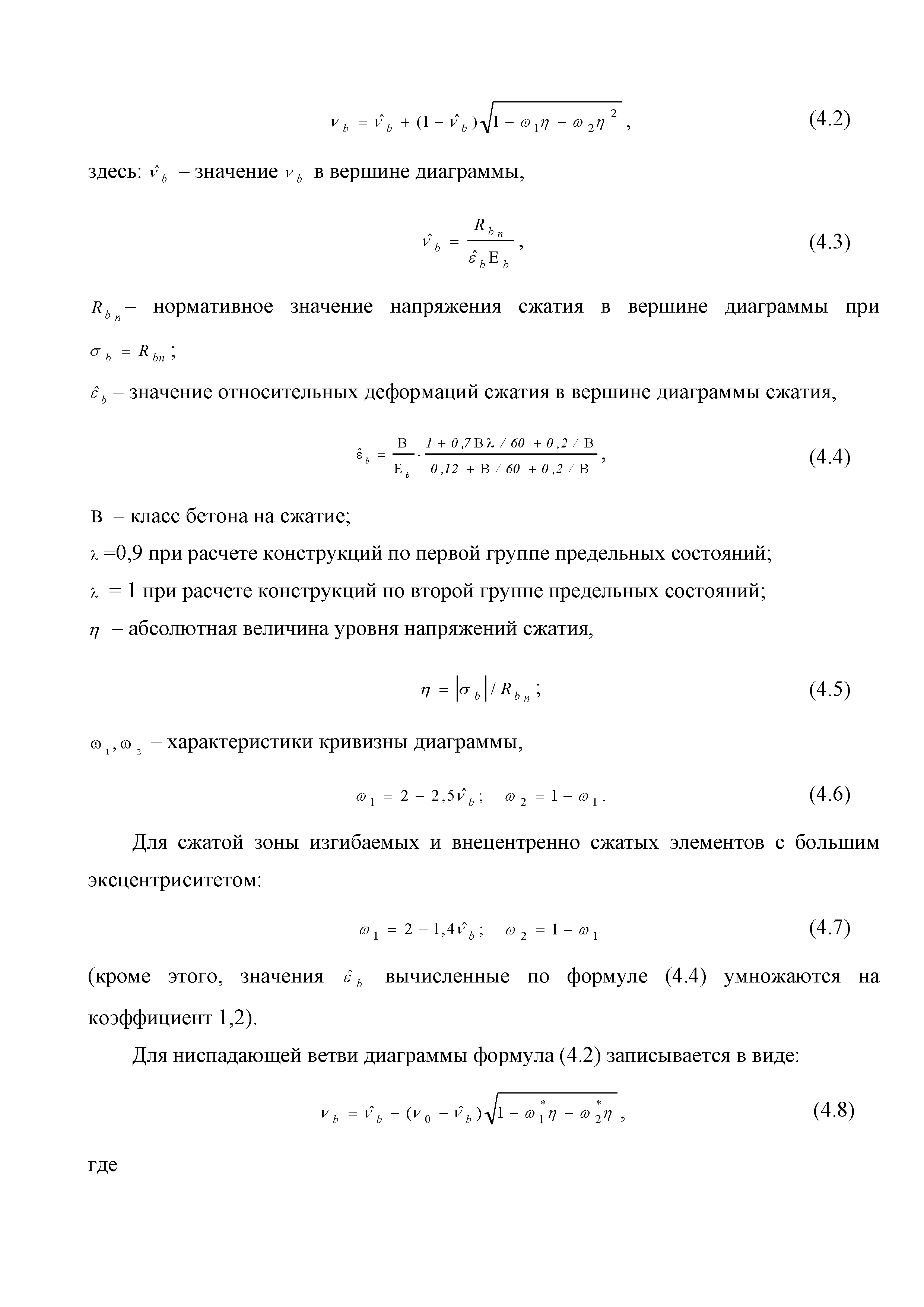
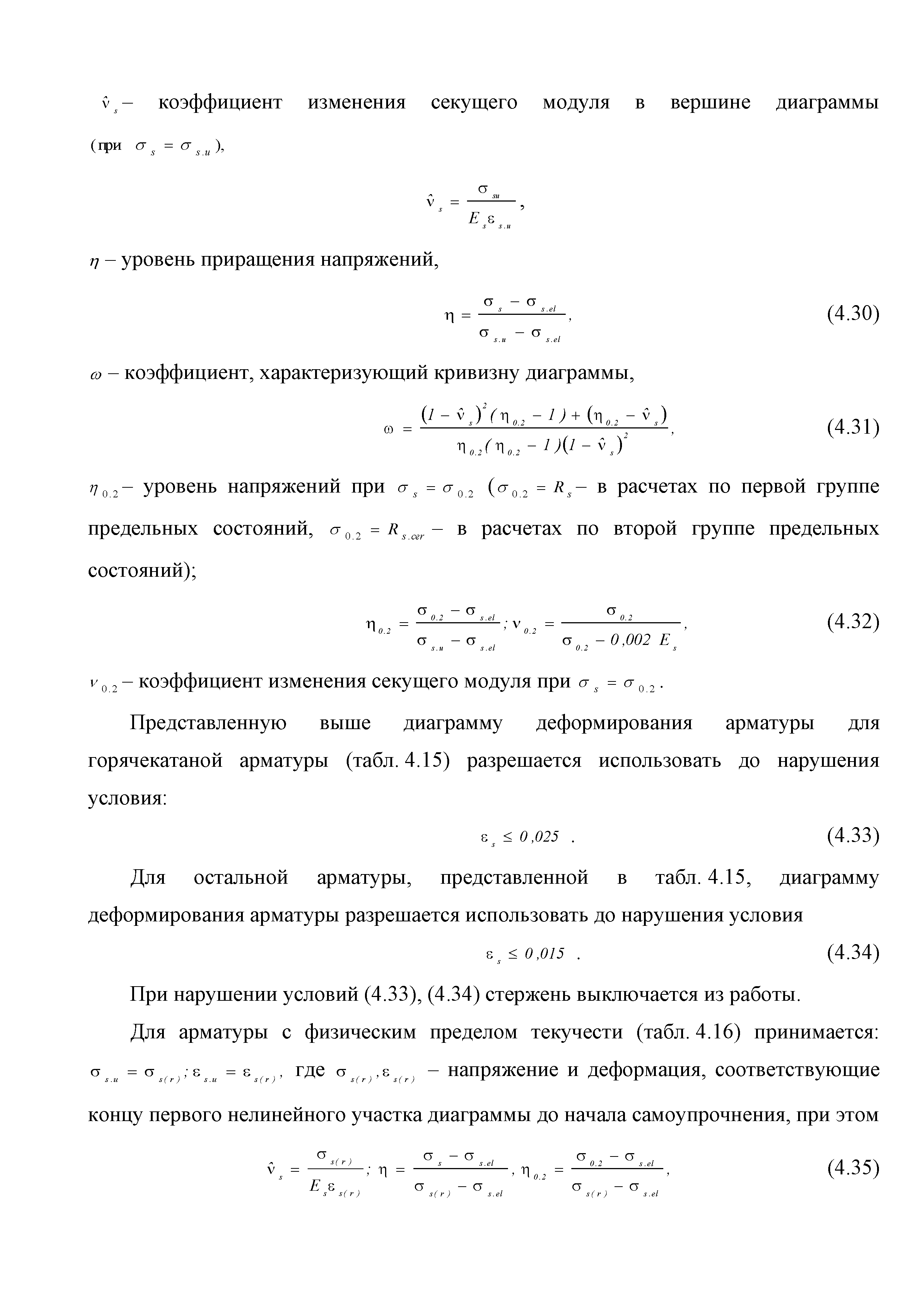
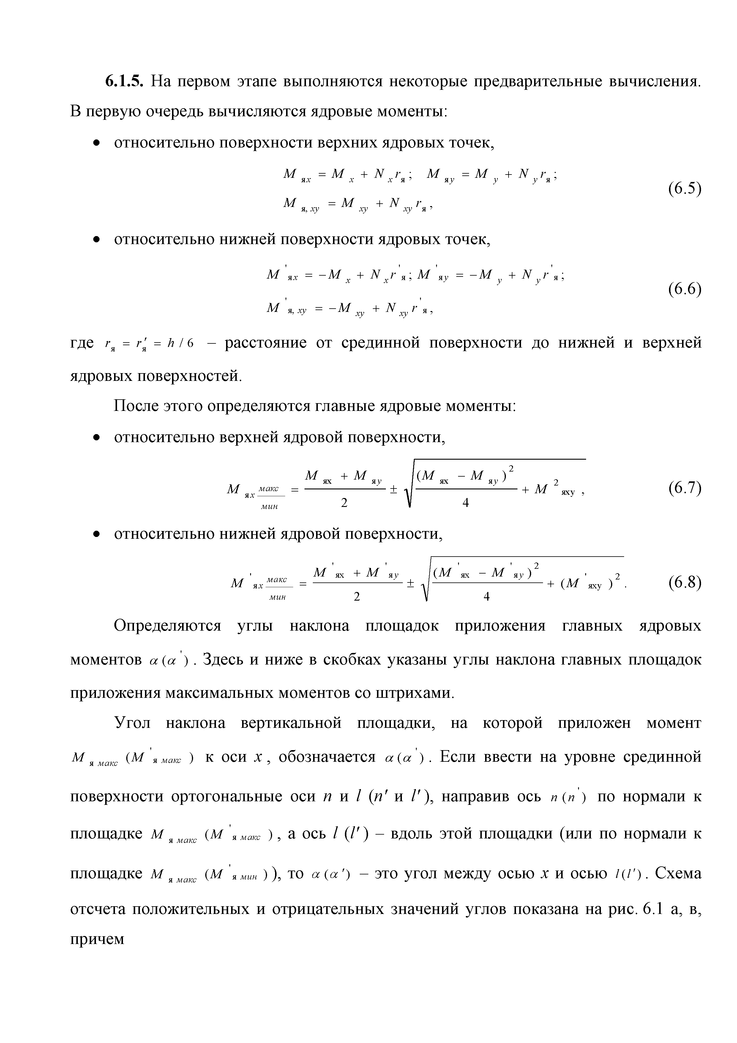
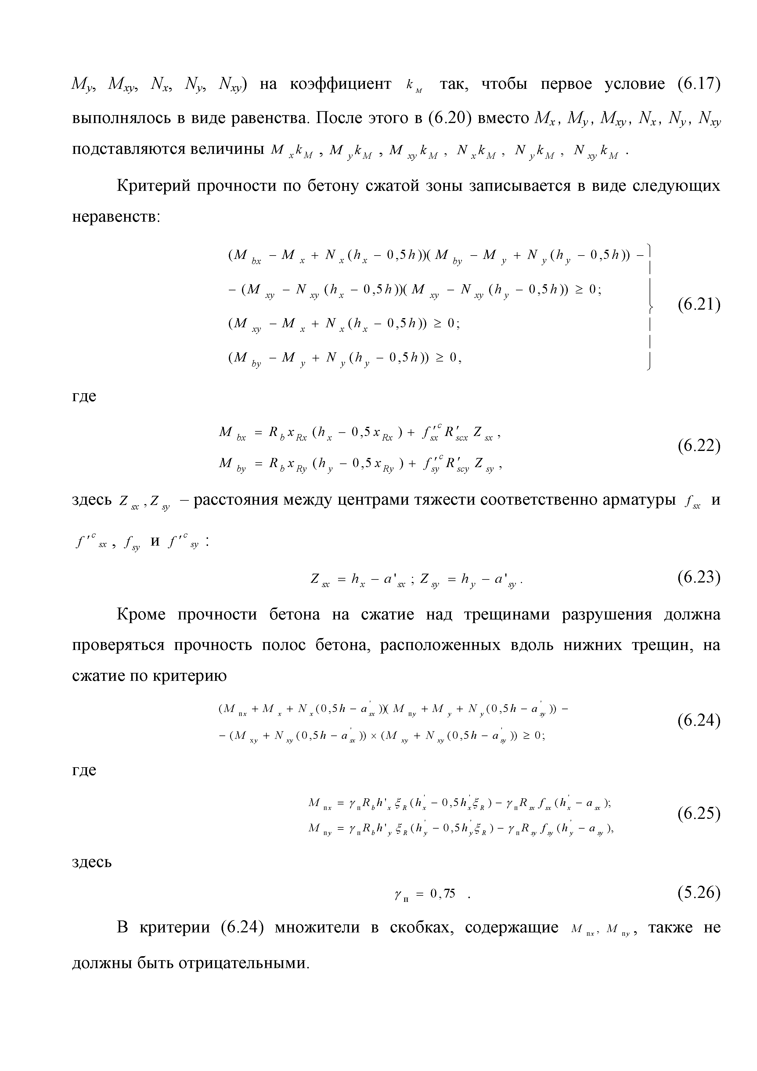
Скачать Методическое пособие. Инструкция по расчету и проектированию конструкций из высокопрочных тяжелых бетонов классов В60 - В90 и мелкозернистых бетонов классов В50 - В90Дата актуализации: 01.01.2021 |
| Статус: | действует |
| Название рус.: | Методическое пособие. Инструкция по расчету и проектированию конструкций из высокопрочных тяжелых бетонов классов В60 - В90 и мелкозернистых бетонов классов В50 - В90 |
| Дата добавления в базу: | 01.02.2017 |
| Дата актуализации: | 01.01.2021 |
| Область применения: | Методическое пособие предназначено для расчета несущих конструкций высотных зданий и зданий повышенной этажности, высоконагруженных зданий, выполненных с применением высокопрочных бетонов классов В50-В90. |
| Оглавление: | Введение 1. Область применения 2. Общие положения 3. Общие принципы проектирования и расчета железобетонных конструкций из высокопрочных тяжелых и мелкозернистых бетонов 4. Определение физико-механических и реологических (усадка, ползучесть) характеристик высокопрочных бетонов 4.1. Общие положения 4.2. Нормативные сопротивления бетона 4.3. Расчетные сопротивления бетона 4.4. Кратковременные деформационные характеристики бетона 4.5. Диаграммы состояния бетона 4.6 Учет деформаций ползучести 4.7. Учет усадки бетона 4.8. Общие требования к арматуре 4.9. Диаграммы состояния арматуры 5. Особенности расчета железобетонных конструкций из высокопрочных бетонов по двум группам предельных состояний 5.1. Общие положения 5.2. Общие условия нелинейной диаграммной модели 5.3. Основные уравнения деформационной диаграммной модели 5.4. Расчет конструкций по прочности (по первой группе предельных состояний) 5.5. Расчет деформаций, перемещений и напряжений конструкций на длительное действие нагрузки (по второй группе предельных состояний) 5.6. Расчет приращений деформаций, перемещений и напряжений конструкций на действие кратковременной нагрузки (по второй групп предельных состояний) 5.7. Определение полных деформаций, перемещений и напряжений от действия кратковременной и длительной нагрузки 5.8. Учет деформаций усадки 6. Общие критерии прочности железобетонных плоских и оболочечных элементов при совместном действии изгибающих и крутящих моментов, нормальных и касательных сил 6.1. Общие положения 6.2. Критерии прочности для схем разрушения "Н" 6.3. Критерии прочности для схем разрушения "В" 6.4. Критерии прочности для случая 1В 6.5. Критерии прочности для случая 2В 6.6. Критерии прочности элементов для схем разрушения "НВ" 6.7. Критерии прочности элементов для схемы разрушения "С" 6.8. Критерий прочности элементов для схемы "С" в случае 1 6.9. Критерии прочности для схемы "С" в случае 2 7. Дополнительные рекомендации по конструированию 7.1. Требования к поперечному и продольному армированию 7.2. Требования к соединениям арматуры внахлест и их расположению 7.3. Требования к механическим соединениям арматуры и их расположению 8. Требования к материалам для производства бетонных смесей тяжелых и мелкозернистых модифицированных бетонов классов В50-В100 Приложение. Основные понятия, термины и определения Приложение. Перечень нормативной документации |
| Разработан: | НИИЖБ НИИСФ РАА и СН |
| Нормативные ссылки: |
|
































































