Скачать ОДМ 218.3.041-2014 Методические рекомендации по армированию асфальтобетонных слоев дорожных одежд стальными сетками

Дата актуализации: 01.01.2021

ОДМ 218.3.041-2014

Методические рекомендации по армированию асфальтобетонных слоев дорожных одежд стальными сетками

Обозначение: ОДМ 218.3.041-2014
Обозначение англ: ODM 218.3.041-2014
Статус:заменен
Название рус.:Методические рекомендации по армированию асфальтобетонных слоев дорожных одежд стальными сетками
Дата добавления в базу:12.02.2016
Дата актуализации:01.01.2021
Область применения:Отраслевой дорожный методический документ устанавливает рекомендации по усилению нежестких дорожных одежд и цементобетонных покрытий автомобильных дорог с асфальтобетонными слоями, армированными стальными сетками. Методические рекомендации содержат основные требования к стальной сетке, предназначенной для армирования асфальтобетонных слоев и ее технические характеристики, описание технологии армирования при строительстве и ремонте автомобильных дорог. Особое внимание уделено вопросам подготовки основания для укладки стальной сетки и ее закрепления, а также контролю качества работ.
Оглавление:1 Область применения
2 Нормативные ссылки
3 Термины и определения
4 Требования к стальной сетке для армирования асфальтобетонных слоев дорожных одежд
5 Способы усиления нежёстких дорожных одежд асфальтобетонными слоями со стальными сетками
6 Способы усиления цементобетонных покрытий автомобильных дорог армированными асфальтобетонными слоями
7 Проектирование дорожных одежд со стальными сетками
8 Подготовка асфальтобетонных покрытий к армированию стальными сетками
9 Подготовка к усилению цементобетонных покрытий автомобильных дорог
10 Технология армирование асфальтобетонных слоев стальными сетками
11 Контроль качества работ при армировании асфальтобетонных слоев стальными сетками
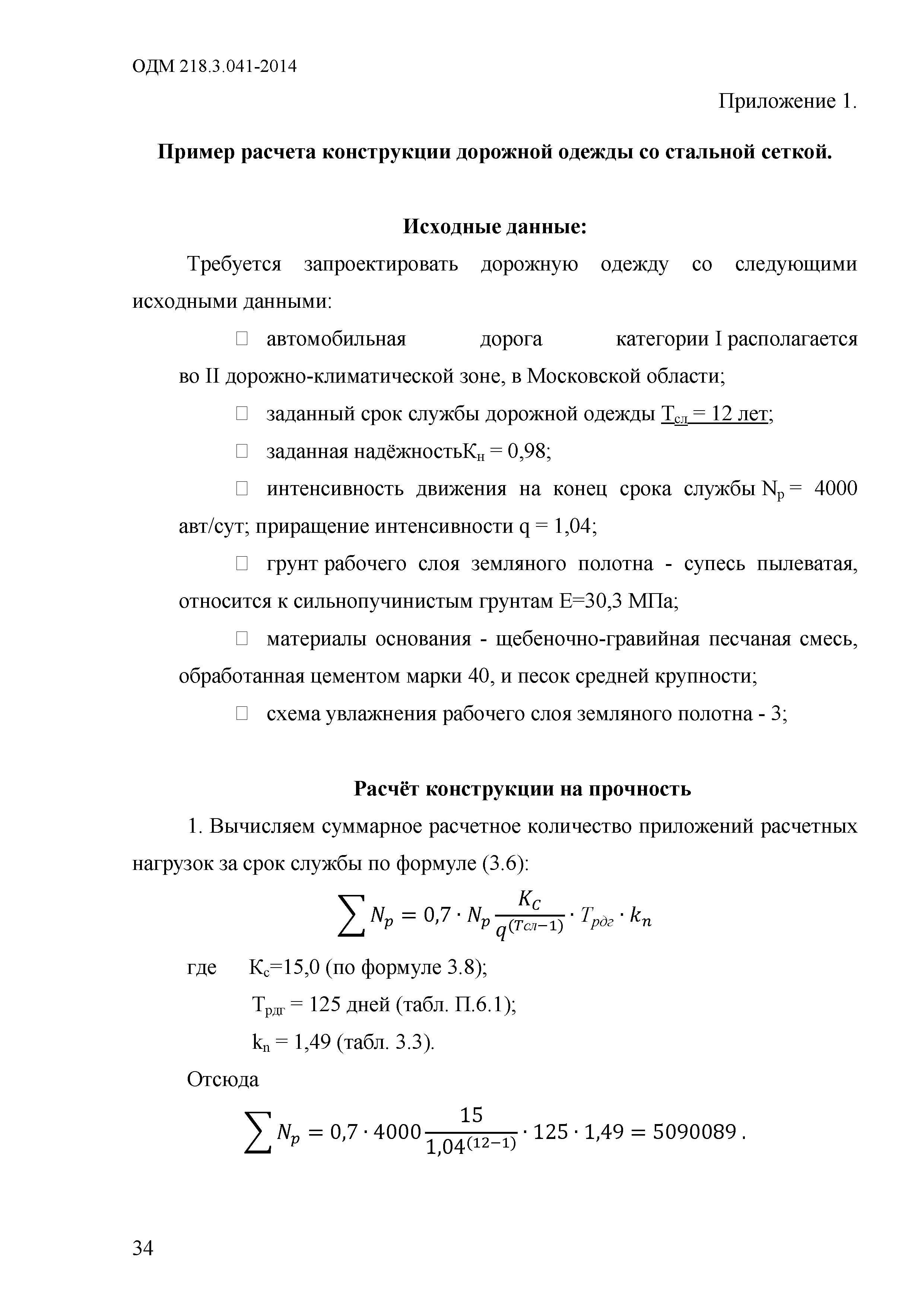
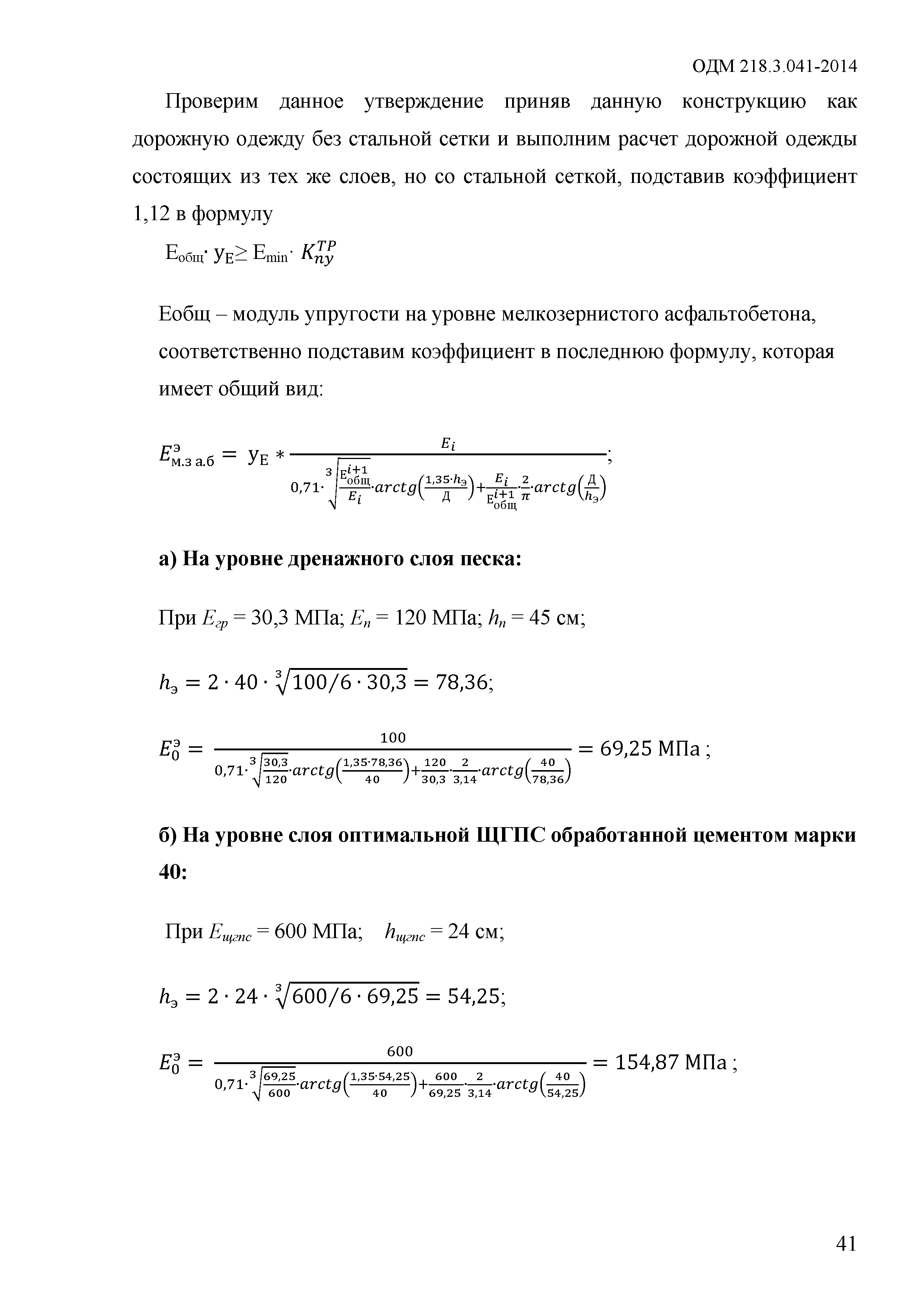
Приложение 1. Пример расчета конструкции дорожной одежды со стальной сеткой
Приложение 2. Коэффициенты армирования
Библиография
Разработан: ЗАО Группа Битум РУС
Утверждён:10.12.2015 Федеральное дорожное агентство Росавтодор (2413-р)
Нормативные ссылки:
ОДМ 218.3.041-2014ОДМ 218.3.041-2014ОДМ 218.3.041-2014ОДМ 218.3.041-2014ОДМ 218.3.041-2014ОДМ 218.3.041-2014ОДМ 218.3.041-2014ОДМ 218.3.041-2014ОДМ 218.3.041-2014ОДМ 218.3.041-2014ОДМ 218.3.041-2014ОДМ 218.3.041-2014ОДМ 218.3.041-2014ОДМ 218.3.041-2014ОДМ 218.3.041-2014ОДМ 218.3.041-2014ОДМ 218.3.041-2014ОДМ 218.3.041-2014ОДМ 218.3.041-2014ОДМ 218.3.041-2014ОДМ 218.3.041-2014ОДМ 218.3.041-2014ОДМ 218.3.041-2014ОДМ 218.3.041-2014ОДМ 218.3.041-2014ОДМ 218.3.041-2014ОДМ 218.3.041-2014ОДМ 218.3.041-2014ОДМ 218.3.041-2014ОДМ 218.3.041-2014ОДМ 218.3.041-2014ОДМ 218.3.041-2014ОДМ 218.3.041-2014ОДМ 218.3.041-2014ОДМ 218.3.041-2014ОДМ 218.3.041-2014ОДМ 218.3.041-2014ОДМ 218.3.041-2014ОДМ 218.3.041-2014ОДМ 218.3.041-2014ОДМ 218.3.041-2014ОДМ 218.3.041-2014ОДМ 218.3.041-2014ОДМ 218.3.041-2014ОДМ 218.3.041-2014ОДМ 218.3.041-2014ОДМ 218.3.041-2014ОДМ 218.3.041-2014ОДМ 218.3.041-2014ОДМ 218.3.041-2014ОДМ 218.3.041-2014