Скачать Методическое пособие. Ремонт и усиление железобетонных конструкций

Дата актуализации: 01.01.2021

Методическое пособие. Ремонт и усиление железобетонных конструкций

Статус:действует
Название рус.:Методическое пособие. Ремонт и усиление железобетонных конструкций
Дата добавления в базу:05.05.2017
Дата актуализации:01.01.2021
Область применения:Методическое пособие распространяется на проектирование ремонта и усиления железобетонных конструкций зданий и сооружений различного назначения путем устройства внешнего армирования из композиционных материалов на основе углеродных, арамидных и стеклянных волокон. Методическое пособие содержит рекомендации по проектированию ремонта и усиления железобетонных конструкций, изготовленных из тяжелого и мелкозернистого бетонов, на которые распространяются требования СП 63.13330.2012
Оглавление:Введение
1. Область применения
2. Нормативные ссылки
3. Термины и определения
4. Оценка технического состояния железобетонных конструкций для последующего их усиления
5. Общие требования к проектированию
6. Материалы
7. Композиционные системы для внешнего армирования
8. Расчет параметров реконструкции и усиления железобетонных конструкций
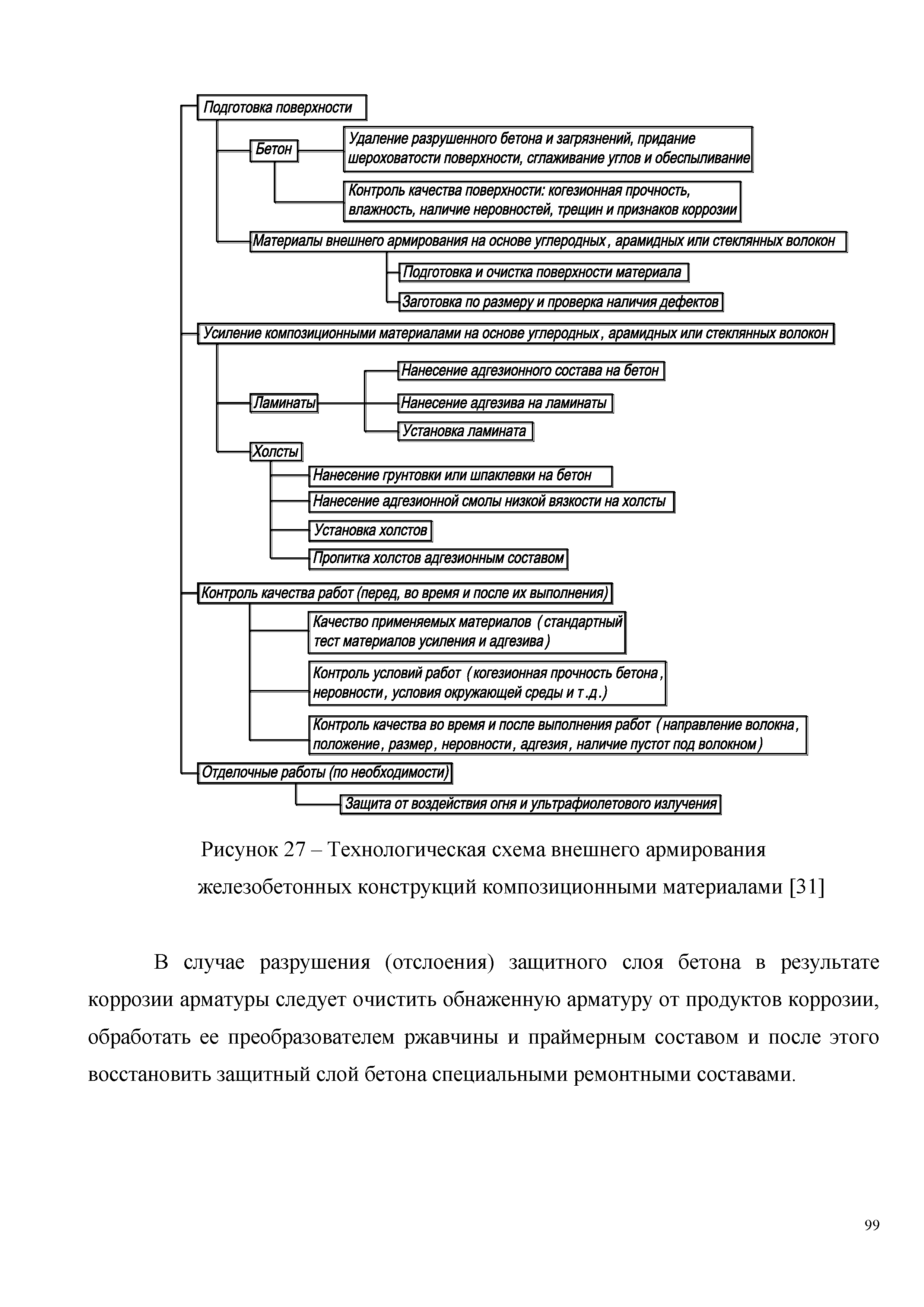
9. Технология производства работ
10. Контроль качества и приемка выполненных работ
11. Техника безопасности при производстве работ
12. Охрана окружающей среды
Приложение А. Основные буквенные обозначения
Приложение Б. Пример расчета изгибаемой железобетонной конструкции
Приложение В. Пример расчета железобетонных колонн
Приложение Г. Пример расчета свода железобетонного купола, усиленного сеткой на основе углеродных волокон
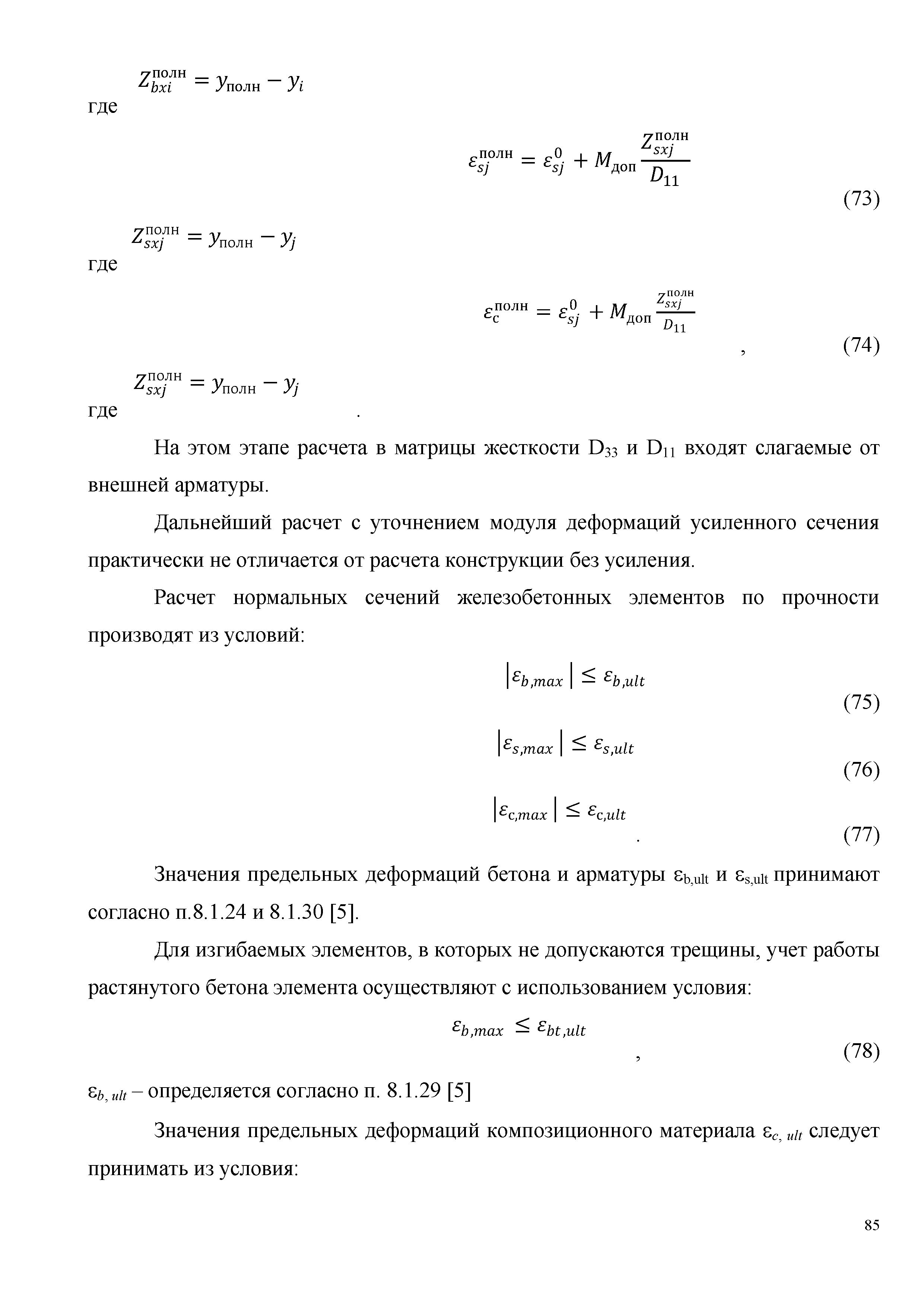
Нормативные ссылки: