Главная // Актуальные документы // ГОСТ Р (Государственный стандарт)СПРАВКА
Источник публикации
М.: Стандартинформ, 2021
Примечание к документу
Документ
введен в действие с 01.09.2021.
Название документа
"ГОСТ Р 59266-2020 (ИСО 19901-9:2019). Национальный стандарт Российской Федерации. Нефтяная и газовая промышленность. Сооружения нефтегазопромысловые морские. Управление конструктивной целостностью"
(утв. и введен в действие Приказом Росстандарта от 15.12.2020 N 1324-ст)
"ГОСТ Р 59266-2020 (ИСО 19901-9:2019). Национальный стандарт Российской Федерации. Нефтяная и газовая промышленность. Сооружения нефтегазопромысловые морские. Управление конструктивной целостностью"
(утв. и введен в действие Приказом Росстандарта от 15.12.2020 N 1324-ст)
Утвержден и введен в действие
агентства по техническому
регулированию и метрологии
от 15 декабря 2020 г. N 1324-ст
НАЦИОНАЛЬНЫЙ СТАНДАРТ РОССИЙСКОЙ ФЕДЕРАЦИИ
НЕФТЯНАЯ И ГАЗОВАЯ ПРОМЫШЛЕННОСТЬ
СООРУЖЕНИЯ НЕФТЕГАЗОПРОМЫСЛОВЫЕ МОРСКИЕ
УПРАВЛЕНИЕ КОНСТРУКТИВНОЙ ЦЕЛОСТНОСТЬЮ
Petroleum and natural gas industry.
Offshore oil and gas field structures.
Structural integrity management
(ISO 19901-9:2019,
Petroleum and natural gas industries -
Specific requirements for offshore structures -
Part 9: Structural integrity management, MOD)
ГОСТ Р 59266-2020
(ИСО 19901-9:2019)
Дата введения
1 сентября 2021 года
1 ПОДГОТОВЛЕН филиалом Общества с ограниченной ответственностью "ЛУКОЙЛ-Инжиниринг" "ВолгоградНИПИморнефть" (ООО "ВолгоградНИПИморнефть") на основе официального перевода на русский язык англоязычной версии указанного в
пункте 4 стандарта, который выполнен ФГУП "Стандартинформ"
2 ВНЕСЕН Техническим комитетом по стандартизации ТК 23 "Нефтяная и газовая промышленность"
3 УТВЕРЖДЕН И ВВЕДЕН В ДЕЙСТВИЕ
Приказом Федерального агентства по техническому регулированию и метрологии от 15 декабря 2020 г. N 1324-ст
4 Настоящий стандарт является модифицированным по отношению к международному стандарту ИСО 19901-9:2019 "Нефтяная и газовая промышленность. Специальные требования к морским сооружениям. Часть 9. Менеджмент прочности конструкции" (ISO 19901-9:2019 "Petroleum and natural gas industries - Specific requirements for offshore structures - Part 9: Structural integrity management", MOD) путем внесения технических отклонений, объяснение которых приведено во введении к настоящему стандарту.
Сведения о соответствии ссылочных национальных стандартов международным стандартам, использованным в качестве ссылочных в примененном международном стандарте, приведены в дополнительном
приложении ДА.
Сопоставление структуры настоящего стандарта со структурой указанного международного стандарта приведено в дополнительном
приложении ДБ
5 ВВЕДЕН ВПЕРВЫЕ
Правила применения настоящего стандарта установлены в статье 26 Федерального закона от 29 июня 2015 г. N 162-ФЗ "О стандартизации в Российской Федерации". Информация об изменениях к настоящему стандарту публикуется в ежегодном (по состоянию на 1 января текущего года) информационном указателе "Национальные стандарты", а официальный текст изменений и поправок - в ежемесячном информационном указателе "Национальные стандарты". В случае пересмотра (замены) или отмены настоящего стандарта соответствующее уведомление будет опубликовано в ближайшем выпуске ежемесячного информационного указателя "Национальные стандарты". Соответствующая информация, уведомление и тексты размещаются также в информационной системе общего пользования - на официальном сайте Федерального агентства по техническому регулированию и метрологии в сети Интернет (www.gost.ru)
Настоящий стандарт разработан в дополнение комплекса действующих национальных стандартов в области морской нефтегазодобычи, устанавливающих требования к проектированию и строительству морских нефтегазопромысловых сооружений (МНГС).
Формирование комплекса стандартов по МНГС в соответствии с основами национальной стандартизации и принципами гармонизации документов национальной системы стандартизации с международной осуществляется на основе применения международных стандартов, отражающих передовой зарубежный опыт, новейшие мировые практики и современные методики проектирования. При этом для повышения научно-технического уровня комплекса национальных стандартов, учета особенностей объекта и аспекта стандартизации, которые характерны для Российской Федерации в силу климатических и географических факторов, а также для учета накопленного отечественного опыта проектирования, строительства и эксплуатации МНГС техническое содержание национальных стандартов модифицировано по отношению к применяемым международным стандартам.
При разработке настоящего стандарта также использована модифицированная форма применения международного стандарта, которая определена необходимостью внесения технических отклонений, изменения структуры и их идентификации.
Целью разработки настоящего стандарта является фактическая реализация мер, относящихся к проектированию, инспектированию, техническому обслуживанию, мониторингу и восстановительным мероприятиям, которые необходимы, чтобы продемонстрировать пригодность к эксплуатации МНГС в соответствии с их предназначением на протяжении полного срока службы, а также предотвратить тяжелые или катастрофические происшествия в отношении промышленной безопасности, охраны окружающей среды.
Настоящий стандарт является модифицированным по отношению к международному стандарту ИСО 19901-9:2019 "Нефтяная и газовая промышленность. Специальные требования к морским сооружениям. Часть 9. Менеджмент прочности конструкции" (ISO 19901-9:2019 "Petroleum and natural gas industries - Specific requirements for offshore structures - Part 9: Structural integrity management"), разработан в развитие требований нормативных положений ГОСТ Р 54483 "Нефтяная и газовая промышленность. Платформы морские для нефтегазодобычи. Общие требования" и в целях обеспечения безопасности при выполнении работ по освоению морских месторождений на континентальном шельфе (в том числе на акваториях с ледовым режимом), внутренних морских водах, территориальном море, прилежащей зоне Российской Федерации и в российском секторе Каспийского моря.
В целях улучшения понимания пользователями некоторых положений настоящего стандарта, а также для учета требований российских нормативных правовых актов, нормативных документов и отечественной специфики проектирования, строительства и эксплуатации МНГС в текст настоящего стандарта внесены изменения и дополнения, выделенные курсивом.
Настоящий стандарт устанавливает общие требования к управлению конструктивной целостностью морских нефтегазопромысловых сооружений (МНГС), устанавливаемых на континентальном шельфе (в том числе на акваториях с ледовым режимом), внутренних морских водах, территориальном море, прилежащей зоне Российской Федерации и в российском секторе Каспийского моря.
Требования следует применять при планировании, проектировании и проведении работ:
- по созданию баз данных по управлению конструктивной МНГС;
- инспекциям в процессе эксплуатации и мероприятиям по управлению конструктивной целостностью новых и действующих МНГС;
- оценке состояния действующих МНГС;
- оценке состояния МНГС перед повторным использованием на новых площадках установки;
- оценке состояния МНГС для определения мероприятий по их демонтажу.
Установленные настоящим стандартом требования определены в отношении стационарных и мобильных МНГС, эксплуатирующихся как на морском дне, так и на плаву.
При проектировании и эксплуатации МНГС под техническим наблюдением Российского морского регистра судоходства в дополнение к требованиям настоящего стандарта следует руководствоваться требованиями [1] и [2].
В настоящем стандарте использованы нормативные ссылки на следующие стандарты:
ГОСТ 30247.0 (ИСО 834-75) Конструкции строительные. Методы испытаний на огнестойкость. Общие требования
ГОСТ 31438.1 (EN 1127-1:2007) Взрывоопасные среды. Взрывозащита и предотвращение взрыва. Часть 1. Основополагающая концепция и методология
ГОСТ 33715 Краны грузоподъемные. Съемные грузозахватные приспособления и тара. Эксплуатация
ГОСТ Р 12.3.047 Система стандартов безопасности труда (ССБТ). Пожарная безопасность технологических процессов. Общие требования. Методы контроля
ГОСТ Р 52649 Такелаж из стальных канатов для лесосплава типов "КФ" и "КР". Общие технические условия
ГОСТ Р 54483-2011 (ИСО 19900:2002) Нефтяная и газовая промышленность. Платформы морские для нефтегазодобычи. Общие требования
ГОСТ Р 57123 (ИСО 19901-2:2004) Нефтяная и газовая промышленность. Сооружения нефтегазопромысловые морские. Проектирование с учетом сейсмических условий
ГОСТ Р 57148-2016 (ИСО 19901-1:2015) Нефтяная и газовая промышленность. Сооружения нефтегазопромысловые морские. Проектирование и эксплуатация с учетом гидрометеорологических условий
ГОСТ Р 57555-2017 (ИСО 19901-3:2014) Нефтяная и газовая промышленность. Сооружения нефтегазопромысловые морские. Верхние строения
ГОСТ Р 58036-2017 (ИСО 19901-5:2016) Нефтяная и газовая промышленность. Сооружения нефтегазопромысловые морские. Контроль нагрузки масс при проектировании и строительстве
ГОСТ Р ЕН 1363-2-2014 Конструкции строительные. Испытания на огнестойкость. Часть 2. Альтернативные и дополнительные методы
Примечание - При пользовании настоящим стандартом целесообразно проверить действие ссылочных стандартов в информационной системе общего пользования - на официальном сайте Федерального агентства по техническому регулированию и метрологии в сети Интернет или по ежегодному информационному указателю "Национальные стандарты", который опубликован по состоянию на 1 января текущего года, и по выпускам ежемесячного информационного указателя "Национальные стандарты" за текущий год. Если заменен ссылочный стандарт, на который дана недатированная ссылка, то рекомендуется использовать действующую версию этого стандарта с учетом всех внесенных в данную версию изменений. Если заменен ссылочный стандарт, на который дана датированная ссылка, то рекомендуется использовать версию этого стандарта с указанным выше годом утверждения (принятия). Если после утверждения настоящего стандарта в ссылочный стандарт, на который дана датированная ссылка, внесено изменение, затрагивающее положение, на которое дана ссылка, то это положение рекомендуется применять без учета данного изменения. Если ссылочный стандарт отменен без замены, то положение, в котором дана ссылка на него, рекомендуется принять в части, не затрагивающей эту ссылку.
В настоящем стандарте применены термины по
ГОСТ 19179, ГОСТ 33715, ГОСТ Р 52649, а также следующие термины с соответствующими определениями:
3.1 анализ (evaluation): Проверка состояния конструкций по сравнению с состоянием в ходе последней оценки и других параметров, оказывающих влияние на техническое состояние и уровни риска, для подтверждения актуальности имеющейся оценки технического состояния.
3.2 база данных по массе (weight database): Обновляемый документ, в котором содержатся значения неизменной и меняющейся масс, а также данные по центру тяжести для опорной части и верхнего строения морских нефтегазопромысловых сооружений, с разбивкой по секциям и разделам проектирования.
3.3
верхнее строение (topside): Конструкции и оборудование, установленные на опорную часть, обеспечивающие функционирование сооружения по его назначению. Примечания 1 Для плавучих сооружений палуба не является частью верхнего строения. 2 Для самоподъемной плавучей буровой установки корпус не является частью верхнего строения. 3 Отдельно изготовленная несущая палуба является частью верхних строений. |
3.4 готовность к эксплуатации (fit-for-service): Выполнение требований конструктивной целостности и эксплуатационных требований.
3.5 дефект (defect): Неоднородность, повреждение или трещина элемента конструкции.
3.6
инспекция (inspection): Виды деятельности, такие как измерения, обследования, испытания, проверка одной или нескольких характеристик изделия или услуги и сравнение результатов с техническими требованиями для определения соответствия. |
3.7 клиренс (air gap): Расстояние по вертикали между уровнем поверхности воды или льда в период экстремальных воздействий окружающей среды и самой нижней частью конструкции верхнего строения, которая не рассчитывается на воздействие волнения и ледяных образований.
3.8
конструктивная целостность (structural integrity): Способность конструктивных систем, входящих в состав сооружения, сохранять свои прочностные свойства и пространственное положение в пределах, позволяющих сооружению выполнять свое функциональное назначение с заданным уровнем безопасности и надежности. |
3.9 аудит (assurance): Процесс, подтверждающий, что управление конструктивной целостностью выполняется в соответствии с методиками, изложенными в регламентирующих документах и письменных указаниях касательно управления конструктивной целостности, и отвечает требованиям действующего законодательства.
3.10 методика (practice): Официальный документ, устанавливающий технические критерии, методы и процессы.
3.11
мобильное морское нефтегазопромысловое сооружение (mobile offshore structure): Плавучее или стационарное морское нефтегазопромысловое сооружение, временно привлекающееся для выполнения работ по обустройству и/или эксплуатации месторождения. Примечание - Мобильные морские нефтегазопромысловые сооружения привлекаются для выполнения геолого-разведочных, буровых, строительно-монтажных работ, ремонтно-технических работ в скважинах и т.д. |
3.12 мониторинг (monitoring): Система наблюдения и контроля, проводимая по определенной программе, утверждаемой заказчиком, для выявления объектов, на которых произошли значительные изменения напряженно-деформированного состояния несущих конструкций или крена МНГС и для которых необходимо обследование их технического состояния (изменения напряженно-деформированного состояния характеризуются изменением имеющихся и возникновением новых деформаций или определяются путем инструментальных измерений).
3.13 неизбыточный (non-redundant): Платформа, общая производительность которой достигается, когда один из основных элементов конструкции достигает максимальной производительности.
3.14 непрерывное улучшение (continual improvement): Постоянное внедрение новых сведений или результатов актуализации устаревших данных для совершенствования процесса управления конструктивной целостностью.
3.15 обрушение (collapse): Состояние несущей способности морских нефтегазопромысловых сооружений, при котором металлоконструкции опорной части и верхнего строения больше не могут выдерживать вертикальную нагрузку.
3.16
обследование технического состояния сооружения: Комплекс мероприятий по определению и оценке фактических значений контролируемых параметров, характеризующих работоспособность объекта обследования и определяющих возможность его дальнейшей эксплуатации, реконструкции или необходимость восстановления, усиления, ремонта, и включающий в себя обследование грунтов основания и строительных конструкций на предмет выявления изменения свойств грунтов, деформационных повреждений, дефектов несущих конструкций и определения их фактической несущей способности. |
3.17
ослабление (mitigation): Действие, предпринятое для снижения последствий опасного события. |
3.18 остаточная прочность (residual strength): Временное сопротивление конструктивного элемента (конструкции) в поврежденном состоянии.
3.19
отказ (failure): Событие, происходящее с элементом или системой и вызывающее один или оба следующих эффекта: потеря элементом или системой своих функций или ухудшение работоспособности до степени существенного снижения безопасности установки, персонала или окружающей среды. |
3.20 отклонение (anomaly): Выход какого-либо параметра технического состояния морских нефтегазопромысловых сооружений, его составной части, элемента за границы допускаемых проектом значений в процессе постройки, монтажа, эксплуатации.
3.21 оценка (assessment): Детальное качественное или количественное определение компонентов или прочностных характеристик конструкции.
3.22 оценка конструктивной целостности (structural assessment): Толкование имеющейся информации, включая результаты анализа, используемые для подтверждения целостности сооружения.
3.23 план действий в чрезвычайных и аварийных ситуациях (emergency response plan): Письменный документ организации, устанавливающий порядок действий, направленных на защиту людей, окружающей среды и имущества от неблагоприятных последствий аварийных ситуаций.
3.24 последствие (consequence): Результат аномального, например гидрометеорологического, сейсмического, ледового воздействия на персонал, окружающую среду или на морские нефтегазопромысловые сооружения.
3.25 предшествующее воздействие (prior exposure): Предыдущее по отношению к рассматриваемому моменту воздействие на сооружение гидрометеорологического, сейсмического или иного фактора.
3.26 пригодность (конструкции) к эксплуатации (fitness-for-service): Состояние конструкции, характеризующееся конструктивной целостностью ее частей и элементов, отказ которых приводит к отказу конструкции в целом.
3.27 программа инспекции (inspection program): Программа производства работ по выполнению обследования технического состояния морских нефтегазопромысловых сооружений с целью определения состояния конструкций.
3.28 продленный срок службы (continued service): Обоснованный и утвержденный решением эксплуатирующей организации период эксплуатации сооружения сверх его расчетного срока службы.
3.29
процедура (procedure): Установленный способ осуществления деятельности или процесса. |
3.30 рассмотрение (review): Процесс, используемый для определения способов улучшения процессов управления конструктивной целостностью на основе корпоративного и внешнего опыта и наилучших отраслевых методик.
3.31
расчетный срок службы (design service life): Принятый период времени, в течение которого конструкцию будут использовать по назначению с предусмотренным техническим обслуживанием. [ГОСТ Р 54483-2011, статья 3.30] |
3.32
резервирование (redundancy): Способ обеспечения надежности объекта за счет использования дополнительных средств и (или) возможностей, избыточных по отношению к минимально необходимым для выполнения требуемых функций. |
3.33 руководящие принципы (policy): Намерение и указание эксплуатирующей организации в отношении процессов и мероприятий, относящихся к управлению структурной целостностью.
3.34
самоподъемная плавучая буровая установка (self-elevating floating drilling unit, jack-up): Плавучая буровая установка, оснащенная подъемными механизмами, предназначенными для установки ее корпуса в рабочем положении над поверхностью воды на колоннах, опирающихся на грунт морского дна. |
3.35 стандарт эффективности работы (performance standard): Перечень требуемых характеристик системы, элемента оборудования или процедуры, которые используются в качестве основы для управления опасностями на протяжении срока службы морских нефтегазопромысловых сооружений.
3.36 стратегия (strategy): Процесс обеспечения конструктивной целостности, согласующийся с руководящими методиками управления конструктивной целостностью.
3.37 стратегия инспекции (inspection strategy): Системный подход по совершенствованию методик проведения инспекции за состоянием конструкции.
3.38 структурный анализ (structural analysis): Вычисления с целью прогнозирования поведения сооружения, как правило, по отношению к указанным нормативным требованиям.
3.39 техническое обслуживание (maintenance): Содержание в соответствующем состоянии конструкции за счет упреждающих действий на основе результатов анализа конструкции.
3.40 управление информацией (information management): Процесс по сбору, передаче и хранению документации, данных и информации.
3.41 управление конструктивной целостностью (structural integrity management): Деятельность по обеспечению контроля, оценки, сохранения и восстановления конструктивной целостности сооружения на протяжении его срока службы.
3.42 уровень эффективности работы (performance level): Показатель, определяющий степень достижения заданной цели.
3.43
эксплуатационная надежность (robustness): Способность конструкции выдерживать случайные и аномальные ситуации без получения повреждений, которые непропорциональны их причине. |
В настоящем стандарте применены следующие обозначения:
A - площадь палубы (deck area);
Cc - поправочный коэффициент, применимый к спектральному ускорению с целью учета неопределенности, не отраженной на кривой сейсмической опасности;
Cd - коэффициент сопротивления (drag coefficient);
Cm - коэффициент уменьшения момента (moment reduction factor);
Cr - сейсмический коэффициент запаса (seismic reserve capacity factor);
CoG - центр тяжести (centre of gravity);
CoV - коэффициент вариации (coefficient of variance);
CoVR - коэффициент вариации сопротивления (resistance coefficient of variance);
D - диаметр (diameter);
E - воздействие окружающей среды (environmental action);
ERP - гидрометеорологическое воздействие (metocean action);
Ee - экстремальное воздействие окружающей среды (extreme environmental action);
F - суммарная вероятность смертельных исходов (cumulative probability of fatalities);
Fint - недопустимое количество смертельных исходов (intolerable number of fatalities);
G - постоянное воздействие (permanent action);
Hs - характерная высота волны (significant wave height);
L - протяженность или длина (span or length);
Lcalc - расчетная усталостная стойкость (calculated fatigue life);
N - количество летальных исходов (number of fatalities);
Pf - вероятность отказа (probability of failure);
p-y - боковое сопротивление грунта в зависимости от локального смещения свай (lateral soil resistance versus local pile displacement);
Q - меняющееся воздействие (variable action);
q-z - несущая способность конца сваи по сравнению со смещением наконечника сваи (pile end bearing resistance versus pile tip displacement);
r - решающий вектор (resolving vector);
RP - повторяемость (return period);
RPC - повторяемость потери прочности на смятие (return period at collapse);
S - внутреннее усилие (internal force);
Sa - среднее спектральное ускорение, связанное с периодом колебаний осциллятора с одной степенью свободы T, полученное при выполнении ВАСО;
t-z - передача усилий сдвига сваи в грунте по сравнению с локальным смещением сваи (soil pile shear transfer versus local pile displacement);
T - толщина элемента конструкции или плиты (undamental period of vibration);
Tdom - доминирующий модальный период колебаний сооружения;
U - скорость течения (current speed);
WiDA - воздействие волн на палубу (wave-in-deck action);
WiJA - воздействие волн на внешние цилиндры (wave-in-jacket action);

- коэффициент относительной устойчивости (partial resistance factor);

- отклонение с индексами для эффектов различных элементов (deflection with subscripts for various component effects).
В настоящем стандарте применены следующие сокращения:
БЛА - беспилотный летательный аппарат;
ВАСО - вероятностный анализ сейсмической опасности;
ВО - визуальный осмотр;
ВС - верхнее строение;
МНГС - морские нефтегазопромысловые сооружения;
НК - неразрушающий контроль;
НКТ - насосно-компрессорная труба;
ОЧ - опорная часть;
ПМ - переходной мост;
ППБУ - полупогружная плавучая буровая установка;
ППЗ - пассивная противопожарная защита;
РМРС - федеральное автономное учреждение "Российский морской регистр судоходства";
СпБУ - самоподъемная буровая установка;
СПК - скважинный предохранительный клапан;
ТБ, ПБ и ООС - техника безопасности, промышленная безопасность и охрана окружающей среды;
УД - ультразвуковая дефектоскопия;
УКЦ - управление конструктивной целостностью;
УОИ - управление организационными изменениями;
ALIE - сейсмическое воздействие аномального уровня;
ALS - аварийное или аномальное предельное состояние;
CFD - расчетная гидродинамика;
CS - основные элементы конструкции;
DLM - метод уровня проектирования;
EER - эвакуация, покидание и спасание;
ELIE - сейсмическое воздействие экстремального уровня;
FMD - обнаружение заводненного элемента конструкции;
IRPA - индивидуальный риск в год;
LJF - гибкость локальной муфты;
NTE - не должно превышать;
NT - нормализованная и закаленная сталь;
MAH - опасность возникновения крупномасштабных аварий;
PA - ликвидировать (скважину);
ROV - дистанционно управляемый аппарат;
RP - повторяемость;
SECE - элемент с особыми требованиями к соблюдению техники безопасности или охраны окружающей среды;
SMR - усиление, восстановление и/или ремонт;
TA - временно законсервировать (скважину);
TRIF - частота повреждений временного убежища;
UR - коэффициент использования;
USM - метод расчета по предельным нагрузкам.
6 Основные принципы управления конструктивной целостностью
УКЦ должно быть непрерывным процессом подтверждения готовности сооружения к эксплуатации с момента установки и до момента демонтажа. УКЦ должно учитывать последствия износа, повреждений, изменения нагрузки и случайной перегрузки. Кроме того, УКЦ используется для установления рамок планирования инспекций, технического обслуживания, а также ремонта одного или нескольких МНГС.
6.2 Оценка пригодности к эксплуатации
Настоящий стандарт содержит требования и рекомендации для проведения оценки пригодности МНГС к эксплуатации в присутствии опасного воздействия на морском месторождении. При оценке пригодности к эксплуатации определяется приблизительная вероятность возникновения отказа при опасном воздействии на МНГС, которое в сочетании с категорией последствий формирует оценку риска. Это позволяет спланировать проведение инспекции на основе оценки риска, которая может варьироваться по времени и объему проводимых мероприятий.
Подход к оценке пригодности к эксплуатации структурирован таким образом, что повреждение или обрушение МНГС не увеличит риск гибели людей, а также неблагоприятного воздействия на окружающую среду. Тем не менее подход может создать экономическое препятствие для эксплуатирующей организации с точки зрения потерь на нефтепромысловом объекте, а также производственных потерь. Определение приемлемого уровня финансового риска ложится на эксплуатирующую организацию. Для эксплуатирующей организации может быть полезным выполнить детальный анализ рисков применительно к эффективности затрат в дополнение к использованию уровней эффективности работы с точки зрения пригодности к эксплуатации, которые рекомендованы в настоящем стандарте.
Причины для проведения оценок пригодности к эксплуатации устанавливают до выбора метода оценки. Основную идею обуславливают соответствием нормативным требованиям в отношении уровня эффективности работы, стремлением оптимизировать программу инспекций и/или потребностью понять соотношение затрат и выгод при определении эффективности стратегии минимизации последствий.
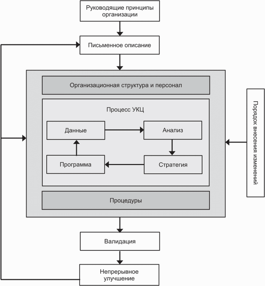
6.3 Схема управления конструктивной целостностью
Эксплуатирующая организация должна разработать схему УКЦ МНГС, соответствующую требованиям органов государственного контроля (надзора) (Ростехнадзор, РМРС), и организовать ее выполнение в целях обеспечения безопасной эксплуатации сооружения в течение всего срока службы.
Схема УКЦ относится к комплексным системам, рабочим процессам и документации, которые используются вместе с процессом УКЦ для обеспечения конструктивной целостности.
Инфраструктуру УКЦ следует согласовывать с ТБ, ПБ и ООС и задачами бизнеса, а также она должна включать следующие взаимосвязанные элементы:
- руководящие принципы организации, которые устанавливают цели и указания эксплуатирующей организации в отношении УКЦ;
- письменное описание конструктивной целостности, какие документы, процессы и процедуры приняты эксплуатирующей организацией в отношении УКЦ;
- организационная структура и персонал, которые формируют порядок подчиненности, подотчетность, функции и сферы ответственности, а также профессионализм, необходимый для персонала;
- процесс УКЦ, применяемый для МНГС, которые готовы к эксплуатации;
- процедуры для реализации требуемых мероприятий;
- управление организационными изменениями, которое используется для определения и мониторинга изменений;
- валидация, которая используется для измерения и проверки технических данных по сравнению с исходными показателями;
- непрерывное улучшение, которое периодически проверяет процесс и вносит необходимые изменения.
Основой инфраструктуры управления является процесс УКЦ (см.
раздел 7), как показано на
рисунке 1. Другие элементы в основном поддерживают этот процесс.
Рисунок 1 - Схема управления конструктивной целостностью
6.4 Уровень эффективности работы
До внедрения процесса УКЦ эксплуатирующая организация должна определить уровни эффективности работы для одного или нескольких МНГС в отношении каждой операционной опасности. Уровень эффективности работы включает количественное выражение прочностных характеристик конструкций МНГС и должен:
a) использоваться при определении стратегии реализации конструктивной целостности;
b) способствовать ликвидации возможных последствий после наступления воздействия;
c) способствовать ликвидации всех опасностей.
Процесс УКЦ должен быть выработан на этапе проектирования и включать системный и итеративный процессы анализа рисков. Связи между проектированием, эксплуатацией, инспекцией и техническим обслуживанием должны быть выработаны на этапе проектирования МНГС.
Эксплуатирующая организация должна определить основные угрозы МНГС и связанные с ними риски, а затем разработать стратегию управления этими рисками, а именно: определение требований к инспекциям, технического обслуживания и мониторинга, а также устранение неисправностей конструкции МНГС.
Перед началом эксплуатации нового или повторно используемого МНГС данные УКЦ, разработанные в ходе проектирования или полученные от предыдущей эксплуатирующей организации, должны быть доступны для группы эксплуатации, которая отвечает за конструктивную целостность МНГС. Переход к основным эксплуатационным мероприятиям должен включать:
- данные по проектированию, изготовлению и монтажу;
- проектную документацию основных элементов конструкций для ОЧ и ВС;
- выполнение начальной оценки рисков;
- начальные планы инспекции, технического обслуживания и мониторинга на длительную перспективу.
При проектировании новых МНГС или при реконструкции существующих сооружений необходимо учитывать извлеченный опыт УКЦ, а именно:
- критерии условий окружающей среды на площадке установки;
- повреждение существующих конструкций и причины повреждения;
- активность судоходства в регионе;
- требования законодательства;
- требования и нормы вывода из эксплуатации;
- общий опыт эксплуатации, связанный с конструктивными характеристиками, включая взаимное влияние конструктивных элементов.
УКЦ охватывает конструкцию ВС с упором на конструктивные элементы, которые обеспечивают безопасность персонала в случае нештатной ситуации. Кроме того, УКЦ ВС учитывает взаимодействие с другими программами целостности по конкретным разделам проектирования.
Для МНГС УКЦ конструкции ВС следует согласовывать с теми принципами процесса УКЦ, которые используются для несущей конструкции. Различия между ними заключаются в том, как они меняются со временем и какие мероприятия выполняются для сохранения в исправном состоянии различных компонентов с целью живучести МНГС. На конструктив ВС чаще всего действует коррозия из-за повреждения лакокрасочных и других покрытий, увеличения нагружения элементов из-за дополнительных нагрузок на ВС и/или доработок конструкций ВС, а также из-за износа/повреждения в результате проведения ежедневных операций.
6.7 Продление срока эксплуатации
По мере старения конструктивных элементов срок службы МНГС приближается к окончанию расчетного срока эксплуатации, определенного в первоначальной стадии проекта, или ресурса, согласованного в настоящее время; эксплуатирующая организация подтверждает пригодность к эксплуатации сооружения (т.е. работает в рамках приемлемых уровней риска) в течение продленного срока службы.
Для продолжения эксплуатации МНГС на срок, превышающий проектный срок эксплуатации, эксплуатирующая организация принимает соответствующее решение и привлекает организацию, которая проводит обследование технического состояния сооружения. Проведение данной оценки зависит не от фактического срока, в течение которого эксплуатируется МНГС, а от момента возникновения решения со стороны эксплуатирующей организации продлить срок эксплуатации данного МНГС, что может произойти в любой момент.
6.8 Зоны обследования конструктивной целостности
Для МНГС определяются особые зоны обследования, которые необходимо учитывать в рамках процесса УКЦ. К данным зонам относят:
- точки соединения ОЧ и ВС;
- зону периодического смачивания ОЧ;
- обследования, выполняемые в рамках других инспекций (например, внутренняя инспекция кессона) или инспекции изготовителей оборудования.
Точки соединения ОЧ и ВС, обследуемые в рамках УКЦ, могут отличаться у разных типов МНГС.
Кроме того, процесс УКЦ может потребовать взаимодействия со следующими специалистами:
- инженерами-геологами;
- специалистами по гидрометеорологии;
- сейсмологами;
- специалистами по оценке рисков;
- специалистами по документообороту.
7 Процесс управления конструктивной целостностью
Процесс УКЦ включает периодический анализ данных по МНГС с целью определения стратегий минимизации последствий и программы и состоит из четырех основных элементов, как это иллюстрируется на
рисунке 2:
а) данные;
б) анализ;
в) стратегия;
г) программа.
Рисунок 2 - Процесс управления конструктивной целостностью
Система управления данными в процессе эксплуатации, которая содержит данные УКЦ, создается и поддерживается в течение срока службы МНГС. Данные включают следующее: информацию из первоначального проекта сооружения, данные по изготовлению и монтажу, выводы инспекций, результаты повреждений и износа, анализ конструкций, перегрузку конструкций и/или элементов конструкций, а также текущие изменения в нагружении и/или применении конструкций и/или элементов конструкций. Кроме того, данные должны включать проекты разработки технологий или эксплуатационный опыт аналогичных сооружений в отрасли.
Данные должны быть объединены в систему управления данными по завершении проектирования, изготовления и монтажа МНГС. Тем не менее признается, что для многих ранее построенных МНГС данные четко комплектуются на этапе эксплуатации МНГС.
Проектные данные по МНГС должны собираться и храниться эксплуатирующей организацией в течение срока службы сооружения. Проектные данные являются исходной информацией об архитектурно-строительных и объемно-планировочных решениях по МНГС и должны комплектоваться начиная с этапа проектирования в целях предоставления исходных данных для этапов изготовления и монтажа.
Другие проектные данные, которые эксплуатирующая организация должна получить при и по окончании строительства для поддержания в течение срока службы, являются компьютерными проектными моделями. Модели могут использоваться для оценки будущих изменений в течение срока службы либо тех, которые будут включены в программу действий при аварии для оценки основных повреждений в результате нештатных ситуаций, штормов или износа.
8.3 Данные об изготовлении и монтаже
Процесс изготовления дает большое количество информации о конструкции МНГС и ее прогнозируемой реакции на нагрузку (изменения нагрузок). Инспекционные данные по изготовлению и монтажу предоставляют информацию о первоначальном состоянии сооружения, и от них напрямую зависит стратегия инспекций в ходе эксплуатации.
8.4 Данные о состоянии морских нефтегазопромысловых сооружений
Данные о состоянии МНГС должны включать изменения основных технических характеристик, которые могут возникнуть в течение срока службы МНГС и представлять текущее состояние и возможное будущее состояние МНГС.
Данные о состоянии следует подразделять на две категории:
- данные о модернизации, касающиеся изменений, внесенных в МНГС;
- данные текущего состояния, относящиеся к исследуемому состоянию МНГС.
8.5 Эксплуатационные данные морских нефтегазопромысловых сооружений
Эксплуатационные данные по МНГС должны включать информацию о фактических прочностных характеристиках сооружения и выступать в качестве критерия для понимания некоторых допущений и неопределенностей, используемых в конструкции МНГС.
Эксплуатационные данные должны содержать следующую информацию:
- изменения нагрузок на ВС и палубы;
- подверженность МНГС действию штормов, землетрясений и других природных явлений;
- подверженность МНГС воздействию аварийных ситуаций;
- рабочие параметры, используемые в оборудовании МНГС.
Технические данные должны включать информацию по методам, решениям и параметрам, используемым для подтверждения того, что конструктивные аспекты МНГС пригодны к эксплуатации. Технические данные должны включать документацию по работам, выполненным с целью подтверждения пригодности для эксплуатации, и могут включать исследования по опасностям, оценку рисков, расчеты, анализ, структурный анализ и/или структурные модели.
Если данные по МНГС отсутствуют или они неточные, то это может заставить использовать взвешенные допущения в ходе планирования инспекций или технической оценки. Это может привести к ненужным инспекциям или, наоборот, не допустить выполнение работ по реконструкции и тем самым несправедливо противодействовать потенциальным разработкам.
Если первоначальные проектные данные или исполнительные чертежи отсутствуют, то данные оценки могут быть получены в результате натурных наблюдений конструкции МНГС.
На МНГС, в которых не выполнялся учет масс конструкций и оборудования, необходимо выполнить контроль нагрузки масс с целью подтверждения фактической нагрузки масс и положения центра тяжести конструкций и оборудования.
Базы данных по массе ВС должны вестись и актуализироваться, а также отслеживаться изменения центра тяжести конструкций, элементов конструкции и оборудования (т.е. добавления, перестановки и удаления). Предлагаемые изменения массы и/или центра тяжести элемента ВС (конструкции и/или оборудования) должны быть собраны и доведены до сведения специалистом, ответственным за конструктивную целостность. Модель конструкции и базы данных по массе ВС должны соответствовать друг другу.
Управление данными должно быть распределено между ответственными специалистами, участвующими в управлении данными организации, и включает:
- разработку обустройства месторождения от концепции до ввода в эксплуатацию;
- разработку концепции обустройства месторождения;
- разработку проектной документации;
- разработку рабочей документации;
- изготовление;
- монтаж и подключение коммуникаций;
- пусконаладочные работы и испытания;
- периодическую инспекцию и мониторинг;
- вывод из эксплуатации (ликвидация объектов обустройства).
Кроме того, управление данными должно быть интегрировано по разделам проектирования, включая:
- технологическое и устьевое оборудование - контроль веса;
- целостность трубопровода/стояка (водоотделяющей колонны) - конструктивную целостность опор вспомогательного оборудования;
- бурение и работы по капитальному ремонту скважин.
9 Анализ данных целостности МНГС
Анализ данных целостности МНГС выполняется по мере сбора новой информации/данных. В ходе анализа проверяют новую информацию/данные для выявления аномальных условий и определяют необходимость детальной оценки или уменьшение риска для подтверждения пригодности для эксплуатации.
Анализ выполняют на протяжении всего срока службы МНГС и используют для подтверждения того, что конструктивная целостность МНГС, стратегии минимизации последствий и установленные уровни рисков по-прежнему действительны для достижения уровней эффективности работы. Анализ может охватывать конструкцию МНГС в целом или ее элементы, где возникло опасное событие.
Выводы по итогам анализа используются в качестве основы для поддержки или адаптации стратегии целостности, а также программы целостности и включают:
- в период между инспекциями проведение текущего планового технического обслуживания/мониторинга/инспекции МНГС (с указанием объема работ);
- необходимость проведения восстановительных мероприятий (незамедлительно или в более отдаленной перспективе).
Результаты анализа могут включать технические решения, эксплуатационный опыт, исследовательские данные, качественный скрининговый анализ и методы прогнозирования для оценки воздействия новых данных на стратегию УКЦ.
Анализ основывается на качественном исследовании МНГС и может включать рассмотрение конструкторской документации предыдущих расчетов конструкции МНГС или структурного анализа оценки МНГС без выполнения детальной оценки.
Анализ должен учитывать следующую информацию/данные:
a) первоначальные критерии проектирования;
b) основные технические данные [например, срок службы МНГС, несущие конструкции, фермы и их элементы (количество и конфигурация), высотные отметки палуб/площадок МНГС];
c) проектные данные (например, запас прочности и остаточная прочность МНГС);
d) данные о состоянии МНГС на основе выводов инспекции в ходе эксплуатации (например, эффективность системы защиты от коррозии, износ конструкции и/или ухудшение конструктивных характеристик);
e) данные о состоянии МНГС на основе непрерывного мониторинга;
f) эксплуатационные данные (например, данные о контроле нагрузки масс);
g) данные об изготовлении (например, качество сварных соединений при изготовлении и доработке конструкции);
h) данные о транспортировке/монтаже (например, данные о забивке свай, наличие повреждений);
j) данные усиления, восстановления и/или ремонта (например, конструктивные изменения МНГС и/или ремонт/усиление конструкции МНГС);
k) аналитические данные (например, результаты анализа и предположения о состоянии и критериях, используемых в первой проверке конструкции МНГС или предыдущих оценках);
l) данные по несущей способности (например, обновленные результаты о несущей способности грунта и результаты испытаний трубных соединений);
m) обновленные данные по геотехническим методам определения несущей способности грунта;
n) данные по критериям (например, уточненные данные гидрометеорологических, сейсмических или ледовых условий);
o) данные об аварийной ситуации [например, пожар, взрыв, столкновение, случай падающего объекта (груза) или гидрометеорологические, сейсмические, экстремально ледовые и аномальные явления];
p) опыт аналогичных МНГС.
Когда рекомендуемая для включения, как часть анализа, информация отсутствует, анализ выполняют с учетом всех неопределенностей и допущений. Однако отсутствующая информация может влиять на анализ и стратегию УКЦ для МНГС. Если отсутствуют основные технические данные либо информация по состоянию устарела, то анализ может содержать рекомендацию исследовать конструкцию МНГС с целью сбора необходимой информации.
Анализ содержит возможные опасности, которые могут привести к полному или частичному обрушению МНГС или прорыву водоотделяющих колонн, трубопроводов/стояков, содержащих углеводороды. Сценарий частичного обрушения следует использовать для определения категорий элементов конструкций МНГС, которые критичны при ограничении риска для безопасности персонала, риска для окружающей среды или для финансового риска.
Выявление опасностей должно быть основано на профессиональной оценке, экспертных знаниях и опыте рассматриваемой МНГС. Опасности представляют собой природные явления и случайные события, и для МНГС они, как правило, включают в себя:
- гравитационное воздействие;
- гидрометеорологические условия;
- сейсмические условия;
- ледовые условия;
- столкновение (например, с проходящим судном, судов снабжения, СПБУ, опрокидывание близко расположенных СПБУ или МНГС);
- пожар и/или взрыв;
- упавший и/или качающийся объект;
- неустойчивость морского дна (например, грязевые оползни, вулканы на дне моря).
Коррозия металла, усталость металла, морской размыв и частичная потеря прочности грунтов являются механизмами ухудшения, а не опасностями. Опасности формируют воздействие на МНГС, в то время как механизмы ухудшения снижают способность МНГС противостоять такому воздействию.
9.4 Основные элементы конструкции
Основные элементы конструкции являются частью МНГС, чей отказ повлечет за собой определенные последствия для безопасности жизни персонала, загрязнение окружающей среды или финансовые затраты. Основными элементами конструкций, как правило, являются несущие конструкции с набором, опорные и раскрепляющие конструкции ферменного, башенного или колонного типа и другие типы конструкций, используемые для предотвращения события, которое вызывает негативные последствия в случае инцидента.
Эксплуатирующая организация должна определить конструктивное исполнение МНГС с учетом последствий отказа основных элементов конструкции при формировании стратегии УКЦ на базе оценки рисков, которые приведены в настоящем стандарте.
9.5.1 Общие сведения
Эксплуатирующая организация должна принять подходы на основе оценки рисков с целью УКЦ МНГС. Риск для МНГС или основных элементов конструкции должен быть определен и использован для оптимизации мероприятий по инспекции, мониторингу или технического обслуживания, которые необходимы при эксплуатации. Для принятия подхода на основе оценки рисков эксплуатирующая организация устанавливает допустимый с количественной или качественной точки зрения уровень риска применительно к риску безопасности персонала, экологическому загрязнению и финансовому риску.
Риски для МНГС оценивают на основе произведения потенциального последствия отказа (см.
9.5.2) и вероятности возникновения отказа (см.
9.5.3), которое должны учитывать воздействия, созданные опасностями для МНГС, а также механизмы ухудшения, вызывающие уменьшение способности противостоять этим воздействиям.
9.5.2.1 Общие сведения
Риск для МНГС должен учитывать риск для здоровья и безопасности, экологического загрязнения, финансовый риск и репутационный риск, которые могут возникнуть при отказе МНГС или отказе основных элементов конструкции в ходе опасного события.
Отказ конструкции определяется на основе оценки несущей способности основных элементов конструкции. Отказ конструкции может возникнуть при отказе отдельного конструктивного элемента, который приводит к потере несущей способности основных элементов конструкции без обрушения или может являться причиной общего отказа системы, приводящей к разрушению основных элементов конструкции.
9.5.2.2 Оценка последствий при отказе МНГС на безопасность персонала
a) Общие сведения
Последствия для безопасности персонала при возникновении отказа должны быть отнесены либо к событиям с присутствием обслуживающего персонала, либо без его присутствия в условиях одного или нескольких летальных исходов при полном или частичном отказе конструкции МНГС. При таких событиях возникает риск летальных исходов не только персонала МНГС, но и персонала рядом расположенных других сооружений обустройства.
Локальный отказ конструкции включает в себя разрушение опорных, ограждающих и несущих элементов конструкции временного убежища или жилого модуля, которое может привести к разрушению или сдвигу/опрокидыванию временного убежища или жилого модуля МНГС. Кроме того, категория угрозы безопасности персонала должна учитывать распространение последствий аварии из-за выброса нефти или газа и возникновение опасности пожара или взрыва по причине:
- локального смятия конструкции МНГС, вызвавшего разрыв водоотделяющих колонн от ОЧ, стояков, поддерживаемых нижней палубой, клапана системы аварийного останова на МНГС, поддерживаемых нижней палубой и направлениями;
- разрыва водоотделяющих колонн или направлений из-за прямо направленного воздействия;
- разрыва водоотделяющих колонн, обвязки или направлений из-за потери механической целостности.
Последствия для безопасности персонала, указанные в настоящем стандарте, не являются функцией числа потенциальных летальных исходов. Эксплуатирующая организация или региональный регулирующий орган может потребовать использования кривой FIN в тех случаях, когда последствия для безопасности персонала являются функцией числа потенциальных летальных исходов.
b) Категория последствий для МНГС с присутствием обслуживающего персонала
Категория последствий для безопасности жизни при наличии обслуживающего персонала относится к МНГС (или рядом стоящему сооружению, которое может подвергнуться воздействию от аварии МНГС), на котором постоянно (или временно) размещен и проживает персонал и с которого эвакуация персонала не начинается, пока гидрометеорологические условия не достигнут допустимого уровня. Опасности, по которым эвакуация недопустима до наступления опасного события, включают зимние штормы, внезапные ураганы и землетрясения.
c) Категория последствий для МНГС без присутствия обслуживающего персонала
В настоящем стандарте не используется категория сооружений "с эвакуируемым обслуживающим персоналом" в качестве последствия отказа для безопасности персонала.
d) Категория сооружений без обслуживающего персонала
Категория последствий для безопасности персонала на необслуживаемом сооружении относится к МНГС, которое посещают время от времени для инспекций, технического обслуживания и модификаций.
МНГС можно отнести к категории необслуживаемых, если:
- посещения МНГС делаются только для целей плановой инспекции, технического обслуживания или модификации самого МНГС;
- не предполагается, что посещения превышают по продолжительности 24 ч в течение сезона, когда могут возникнуть предварительно определенные гидрометеорологические опасности;
- на МНГС отсутствуют жилые помещения для постоянного проживания;
- на МНГС имеются аварийные убежища.
9.5.2.3 Последствия от загрязнения окружающей среды
a) Общие сведения
Последствие, связанное с загрязнением окружающей среды, подразделяется на категории сильного загрязнения или незначительного загрязнения окружающей среды, при этом должны учитывать причину возникновения последствия (вследствие конструктивного отказа МНГС), которое может привести к загрязнению нефтью или высокосернистым газом.
Уровни воздействия на окружающую среду (атмосферу) определяют в соответствии с
[3].
Уровни воздействия на окружающую среду (гидросферу) определяют в соответствии с
[4].
b) Последствие от сильного загрязнения окружающей среды
Последствие в виде сильного загрязнения окружающей среды относится к МНГС с крупным ВС, содержащим эксплуатационно-технологический комплекс, или к МНГС, которые имеют высокий дебит скважины для добычи нефти или высокосернистого газа в случае отказа МНГС. Кроме того, сюда включаются МНГС, на которых остановка добычи нефти или высокосернистого газа не планируется или считается нецелесообразной до возникновения опасности (например, сейсмической опасности). МНГС, которые поддерживают линии транспорта нефти или на которых предусмотрены хранилища для периодической отгрузки нефти, признаются имеющими высокий риск отказа.
c) Последствие от незначительного загрязнения окружающей среды
Последствие в виде незначительного загрязнения окружающей среды относится к МНГС, на которых добыча будет остановлена в период проектных работ. Скважины в режиме свободного фонтанирования в случае отказа МНГС должны оборудоваться СПК, которые изготавливают и испытывают в соответствии с применимыми спецификациями. Хранение нефти ограничено только технологическим оборудованием и перегрузочными резервуарами для транспортировки продукции по трубопроводу. Данные МНГС могут поддерживать транспорт продукции с МНГС с использованием внутрипромысловых трубопроводов малой пропускной способности. Хранение нефти ограничено только технологическим оборудованием.
9.5.2.4 Финансовые последствия
a) Общие сведения
Финансовые последствия подразделяются на значительные или незначительные финансовые последствия и должны учитывать предполагаемые потери для эксплуатирующей организации и других организаций в отрасли. Финансовые последствия должны включать возможные затраты на ремонт, упущенную прибыль от добычи и затраты на очистку от загрязнения окружающей среды. Определяющим фактором для отнесения финансовых последствий к категориям может служить возможный ущерб для региона, который будет нести значительные финансовые потери в результате перерыва в добыче.
Разбивка на категории финансовых последствий основана на допущении о том, что эксплуатирующая организация определяет категорию финансовых потерь, чтобы приспособить допустимую величину риска с достижением соглашения с регулирующим органом, если это необходимо.
b) Значительные финансовые последствия
Примерами МНГС, которые должны быть отнесены к категории значительного финансового последствия, являются:
- МНГС с высоким дебитом или с большой емкостью хранения продукции;
- МНГС с эксплуатационно-технологическими комплексами, которые поддерживают магистральные линии транспорта нефти, или на МНГС предусмотрены хранилища для периодической отгрузки нефти;
- МНГС, которые при возникновении отказа могут повредить рядом стоящее МНГС или инфраструктуру со значительными последствиями.
c) Незначительные финансовые последствия
Примерами МНГС, которые должны быть отнесены к категории незначительного финансового последствия, являются:
- МНГС с низкими темпами добычи или ограниченными возможностями хранения продукции;
- МНГС, которые при возникновении отказа оказывают малую вероятность причинения ущерба рядом стоящим МНГС со значительными последствиями.
9.5.3 Риск возникновения отказа
9.5.3.1 Общие сведения
Данные УКЦ оценивают для определения риска возникновения отказа на МНГС или локального отказа основных элементов конструкции. Риск того, что на МНГС возникнет отказ в результате воздействия нештатных или случайных опасностей (гидрометеорологических, ледовых, сейсмических, столкновения или некоторых других прогнозируемых опасностей), является функцией эксплуатационной надежности сооружения.
У каждого МНГС существует риск возникновения отказа с учетом основных технических характеристик (например, высота палуб, эксплуатационная надежность, количество основных стоек, конструкция раскосов и основных элементов конструкции). Повреждение или износ может указывать на то, что прочность МНГС снизилась, и это повышает риск возникновения отказа.
Риск возникновения отказа на МНГС определяют с использованием количественного метода. Для нескольких МНГС также могут применять качественные или полуколичественные методы.
9.5.3.2 Качественный метод
Риск отказа МНГС может быть определен с помощью качественного метода, в котором используются обоснование, опыт и знание конструктивных аспектов МНГС, чтобы отнести МНГС или основные элементы конструкции к какой-либо категории.
9.5.3.3 Полуколичественный метод
Риск отказа МНГС может быть определен с помощью полуколичественного метода, который позволяет отнести МНГС к категории на основе правил, применимых к другим МНГС. Система ранжирования должна определять риски в баллах на основе ключевой информации по МНГС, которая учитывает прочность МНГС, а также экстремальное воздействие.
Система отнесения риска к категории должна определять характеристики МНГС, которые отрицательно воздействуют на прочностные нагрузки МНГС [например, тип МНГС (буровая, добывающая, эксплуатационная), год проектирования, количество основных стоек, конструктивный набор, глубина моря]. Факторы, указывающие на то, что прочность снизилась или не соответствует нынешним стандартам, повышают риск. Кроме того, факторы, указывающие на то, что экстремальные нагрузки МНГС могут участиться или стать более сильными, также повышают риск возникновения отказа.
9.5.3.4 Количественный метод
Риск возникновения отказа МНГС можно определить количественным методом, в котором используются фактические или потенциальные факторы разрушения конструкции, с помощью методов расчетного уровня на основе кодов, чтобы отнести к соответствующей категории МНГС, или основных элементов конструкции.
9.5.4 Представление риска
Риск может быть представлен разными способами для передачи результатов анализа специалистам, принимающим решения, а также специалистам, планирующим инспекции. Одной из целей определения риска является передача результатов в общепринятом формате, который понятен всем заинтересованным сторонам. Этого можно достигнуть за счет представления риска в форме матрицы. Представление риска должно дифференцировать между типом опасности и типом последствий.
Типичные матрицы для последствий для безопасности персонала, финансовые последствия и последствия для окружающей среды приведены в
таблицах 1 и
2. В этих таблицах категория последствий и категория вероятности скомпонованы таким образом, что наивысший риск находится в верхнем правом углу. Эксплуатирующая организация может принять более подробную оценку рисков или более сложные матрицы для дальнейшей разбивки по категориям последствий и/или вероятности для МНГС. Категории риска, как правило, присваиваются ячейкам на матрице рисков, как это показано в
таблицах 1 и
2.
Таблица 1
Пример матрицы риска безопасности жизни
Вероятность отказа/год | Последствие отказа |
Обслуживаемая матрица | Необслуживаемая матрица |
Низкая <= 10-4 | Риски 3 уровня | Данные отсутствуют |
Средняя > 10-4 и <= 4·10-4 | Риски 2 уровня | Данные отсутствуют |
Высокая > 4·10-4 | Риски 1 уровня | Данные отсутствуют |
Таблица 2
Пример матрицы риска загрязнения окружающей среды
Вероятность отказа/год | Последствие отказа |
Обслуживаемая матрица | Необслуживаемая матрица |
Низкая <= 10-4 | Риски 3 уровня | Данные отсутствуют |
Средняя > 10-4 и <= 4·10-4 | Риски 2 уровня | Данные отсутствуют |
Высокая > 4·10-4 | Риски 1 уровня | Данные отсутствуют |
Матрицы риска и уровни последствий приведены в
таблицах 1 и
2 и дают приемлемые базовые значения для представления риска. Тем не менее определение риска должно быть подкреплено дополнительной оценкой, если уровень риска слишком приблизительный или общий для учета особых опасений, аспектов работы или отдельных компонентов. Матрицы риска могут быть представлены как симметричные или асимметричные (т.е. последствию при отказе МНГС или основных элементов конструкции присваивают более высокий вес, чем категории вероятности).
9.6 Уровень эффективности работы
9.6.1 Общие сведения
Настоящий стандарт устанавливает минимальные уровни эффективности работы, которые определяют допустимые последствия, связанные с обеспечением безопасности персонала и загрязнением окружающей среды в результате отказа основных элементов конструкции МНГС. Уровни эффективности работы не зависят от оставшегося срока службы МНГС и измеряются, как риск в год.
Уровни эффективности работы устанавливаются на эквивалентном уровне или более неблагоприятном уровне, чем минимальные требования согласно
таблице 3, и должны включать:
a) законодательные требования;
b) корпоративные руководящие принципы эксплуатирующей организации;
c) отраслевые стандарты.
Таблица 3
Минимальный уровень эффективности работы
Безопасность жизни | Загрязнение окружающей среды <c> |
Типы МНГС | Период повторяемости, лет <a> | Последствия | Уровень последствия | Период повторяемости, лет <a> | Последствия |
МНГС с присутствием персонала | | Возможен смертельный исход | Высокий | 1000 | Сильное загрязнение окружающей среды |
МНГС без присутствия персонала | Отсутствует | Смертельный исход отсутствует | Низкий | | Незначительное загрязнение окружающей среды |
<a> Период повторяемости, используемый для уровня эффективности работы, пригодности к эксплуатации, - это период повторяемости события. <b> Если процедуры минимизации последствий риска для безопасности жизни присутствуют для эвакуации с МНГС до прогнозирования предварительно определенного гидрометеорологического события (например, урагана или тайфуна), то минимальный уровень эффективности работы может быть основан на случайном шторме. Если имеются процедуры минимизации последствий риска для безопасности жизни персонала с целью его эвакуации до прогноза предварительного состояния моря (Hs), то минимальный уровень эффективности работы может быть основан на предварительно определенном состоянии моря (Hs). Если отсутствуют процедуры минимизации последствий риска для безопасности жизни персонала, уровень эффективности работы гидрометеорологических опасностей должен быть основан на любом прогнозе шторма. <c> Уровень эффективности работы финансовых потерь должен определяться эксплуатирующей организацией вместе с возможными требованиями федерального регулирующего органа. <d> Уровень эффективности работы определен применительно к минимизации последствий возможного воздействия на риск для безопасности жизни и загрязнения окружающей среды в случае обрушения МНГС. Использование незначительных последствий для окружающей среды может привести к установлению экономического запрета на эксплуатирующую организацию. |
Минимальные допустимые требования к эффективности работы установлены в ГОСТ Р 54483, однако эксплуатирующая организация может выбрать более строгие требования.
При определении уровня эффективности работы необходимо оценить способы предотвращения риска и минимизации последствий.
9.6.2 Обеспечение безопасности людей
Уровень эффективности обеспечения безопасности персонала включает как индивидуальные, так и групповые риски. Показатель среднегодового индивидуального риска включает опасности, которым может быть подвержен персонал на МНГС, а также суммарные эксплуатационные риски (например, риски транспортировки персонала вертолетом, взрыва углеводородов, пожара), риски отказа конструкций при определении допустимых уровней обеспечения безопасности персонала МНГС. Показатель среднегодового группового риска измеряется с помощью показателей повреждений жилых помещений или помещений для временного пребывания персонала и включает опасности, которым может быть подвержен персонал в жилых помещениях или помещениях для временного пребывания персонала, включая проникновение дыма и газа, возникновение пожара и затопление помещений в результате частичного или полного разрушения МНГС.
Если планируется, что МНГС будет обслуживаемым в период опасного события, то эксплуатирующая организация подтверждает, что основные элементы конструкции, как минимум, достигают следующих уровней эффективности обеспечения безопасности персонала на МНГС:
a) МНГС не обрушается в ходе опасного события;
b) жилые помещения или помещения для временного пребывания персонала не разрушаются, не сдвигаются и не опрокидываются с МНГС в ходе опасного события.
В некоторых регионах эксплуатирующая организация и специализированная надзорная организация на основании экстремальных погодных условий, которые превышают допустимые показатели, принимают решение об эвакуации персонала с МНГС. В этом случае эксплуатирующая организация представляет доказательства, что среднегодовая вероятность недостижения показателя минимального уровня эффективности обеспечения безопасности персонала на МНГС для пригодности к эксплуатации при обитаемом режиме эксплуатации МНГС меньше, чем данный параметр, рекомендованный в
таблице 3.
9.6.3 Загрязнение окружающей среды
Когда на МНГС имеются емкости для хранения продукции скважин, эксплуатирующая организация должна обеспечить их целостность при возникновении опасного события.
9.6.4 Финансовые потери
По требованию региональной специализированной организации эксплуатирующая организация должна определить уровень финансовых потерь. Финансовые риски измеряют в среднегодовом исчислении или на оставшийся период эксплуатации МНГС.
Финансовые потери должны быть определены эксплуатирующей организацией вместе с возможными требованиями регионального регулирующего органа. Финансовый риск может быть измерен в год или в течение оставшегося срока службы.
МНГС, независимо от места их эксплуатации, подвержены усталостным повреждениям. Для большинства районов установки сооружений усталостная прочность конструкций является основным критерием проектирования вследствие экстремальных внешних условий окружающей среды.
Оценка усталости должна выполняться с учетом конструктивных особенностей сооружения, гидрометеорологических и геологических условий площадки установки, учитывать расчетный срок службы МНГС и, как минимум, должна осуществляться на основе ежегодных инспекций, а также при смене эксплуатирующей организации, после аварий, ремонтов или модернизаций.
На тех участках конструкций, где ВО и НК уже проведены, а выявленные повреждения оценены и по ним выполнены ремонтные работы, оценка усталости может не проводиться до следующей инспекции.
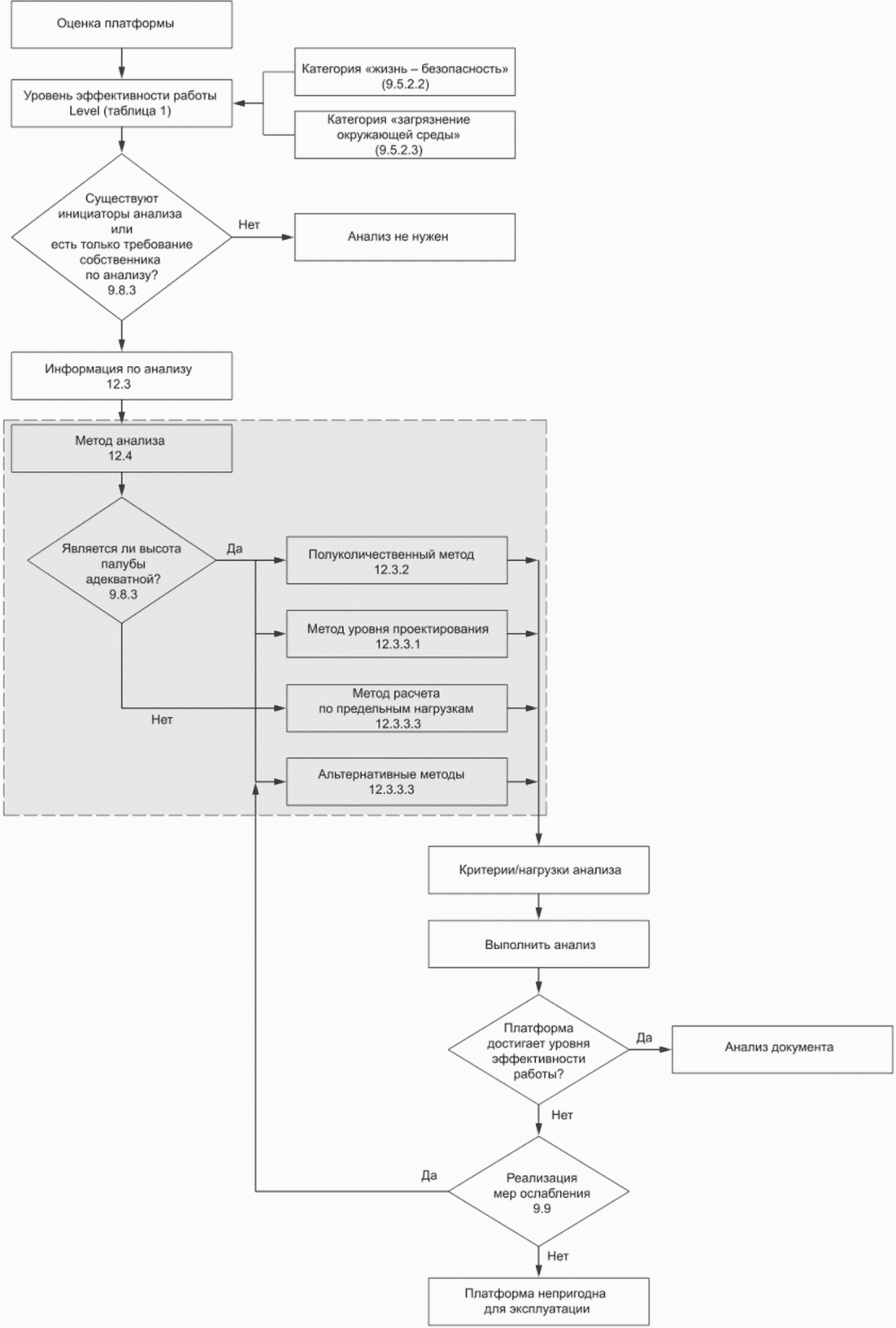
9.8 Оценка пригодности к эксплуатации МНГС
9.8.1 Общие сведения
Если технический анализ определяет, что риск эксплуатации МНГС существенно изменился, то необходимо выполнить техническую оценку соответствующего уровня, чтобы определить, достигает ли МНГС уровня эффективности работы с точки зрения прочности конструкций. Оценка является частью анализа, как это показано на
рисунке 3. Рекомендуемые методы оценки приведены в требованиях к оценке (см.
раздел 12).
Рисунок 3 - Оценка в процессе управления
конструктивной целостностью
В оценке следует использовать количественные методы для подтверждения того, что по каждой опасности, которой подвержена конструкция, рабочие параметры основных элементов конструкции или систем конструкций МНГС достигают необходимого уровня эффективности работы. Оценка, как правило, пошаговая, с повышающейся сложностью, обычно сопровождается проведением структурного анализа системы или компонента конструкции.
Оценка МНГС на предмет пригодности к эксплуатации определяет несущую способность конструкции и сравнивает ее с необходимыми уровнями эффективности работы. Оценка может состоять из сравнения фактического сопротивления или экстремального/аномального воздействия с уровнем эффективности работы.
Если анализ показывает, что эксплуатационный риск МНГС увеличился, то оценка должна выполняться для того, чтобы определить, что МНГС достигает уровня эффективности работы (см.
9.6), либо требуется принять меры по процедуре минимизации последствий риска.
9.8.2 Причины выполнения оценки пригодности к эксплуатации МНГС
Причины выполнения оценки пригодности к эксплуатации МНГС следует определять до начала оценки. На выбор метода оценки влияет мотивированная причина, которая может включать:
a) результаты анализа МНГС, которые выявили необходимость проведения оценки конструктивной прочности;
b) результаты определения риска отказа МНГС;
c) определение критических конструкций МНГС, которые должны быть подвергнуты инспектированию;
d) определение пороговых значений показателей воздействий, влияющих на конструктивную целостность, которые необходимо контролировать при инспектировании;
e) формирование стратегии минимизации последствий для МНГС, которая может включать:
- эвакуацию персонала МНГС до наступления прогнозируемых событий,
- возврат персонала на МНГС после окончания опасного события,
- готовность к экстремальным условиям окружающей среды,
- запуск мониторинга предельных значений показателей воздействий;
f) определение вероятности обрушения МНГС.
9.8.3 Предпосылки для проведения оценки МНГС
9.8.3.1 Общие сведения
Анализ должен содержать рекомендации по проведению оценки изменений, которые могут повысить эксплуатационный риск МНГС, включая изменения:
- условий эксплуатации (см.
9.8.3.6).
Структурная оценка выполняется в соответствии с
разделом 12.
9.8.3.2 Изменения состояния
Должно периодически проверяться состояние конструктивных элементов МНГС с целью определения снижения конструктивной прочности МНГС ниже уровня, когда подтверждалось соответствие конструкции уровню эффективности работы. В оценке следует рассматривать состояние, использованное в проекте платформы, или наиболее актуальную оценку по сравнению с состоянием нового сооружения.
Анализ должен учитывать процессы ухудшения свойств и/или повреждения конструкции. Процессы необходимо разделить на следующие категории:
- зависимые от времени, когда ухудшение свойств конструкции можно наблюдать и измерять в ходе инспекции (например, коррозию);
- не зависимые от времени, когда ухудшение свойств конструкции быстро прогрессирует вследствие повреждения и инспекция является неэффективной (например, механическое повреждение).
Оценка прочности системы конструкций МНГС или элементов системы по сравнению с уровнем эффективности работы УКЦ выполняется, если анализ показывает, что состояние МНГС характеризуется минимизацией последствий конструкционной прочности МНГС. Оценка должна быть проведена для имеющегося и ожидаемого ухудшения в конце планового срока службы.
9.8.3.3 Изменения в воздействии
Анализ должен периодически проверять действия, используемые для подтверждения того, что конструкция достигает уровня эффективности работы. При анализе следует проверять воздействия, используемые в проекте МНГС или в наиболее актуальных оценках по сравнению с предполагаемыми новыми воздействиями.
Оценку системы конструкций МНГС или элементов системы в зависимости от уровня эффективности работы УКЦ следует выполнять, если анализ показывает, что воздействия на МНГС увеличились.
9.8.3.4 Изменения в критериях
При анализе следует периодически проверять критерии опасности или критерии данных по грунтам морского дна, используемые для подтверждения того, что конструкция МНГС достигает уровня эффективности работы. Критерии опасности могут меняться по мере того, как отраслевые знания и способность улучшать точность кривых опасности повышаются. Анализ должен учитывать следующие факторы, используемые в конструкции МНГС или в наиболее актуальной оценке по сравнению с новыми критериями, как минимум:
- гидрометеорологические условия;
- сейсмические условия;
- ледовые условия;
- столкновения;
- геотехнические условия.
Оценка конструктивной прочности системы или элемента конструкции МНГС по сравнению с уровнем эффективности работы УКЦ должна быть выполнена, если анализ показывает, что новый критерий является более точным.
9.8.3.5 Изменения в последствиях
В оценке необходимо периодически анализировать последствия отказа МНГС. Если анализ показывает, что последствие отказа МНГС более ограничивающее, чем то, которое использовалось для определения уровня эффективности работы платформы в проекте или при более актуальной оценке, то оценка конструктивной прочности системы конструкций МНГС или элементов системы должна быть выполнена.
Анализ, как минимум, должен рассматривать следующие конструктивные изменения:
- добавление жилых помещений или иных помещений;
- добавление технологического или иного оборудования (например, дополнительных трубопроводов, дополнительных скважин или увеличение в ВС товарных запасов углеводородов).
9.8.3.6 Изменения условий эксплуатации
Оценка конструктивной прочности системы конструкций МНГС или элементов системы по сравнению с уровнем эффективности работы должна быть выполнена, если анализ показал, что имеются планы изменения условий эксплуатации МНГС. Использование уровня эффективности работы с низким уровнем загрязнения окружающей среды (т.е. 100-летний период повторяемости) не должно применяться для принятия решений о целесообразности изменения использования МНГС. МНГС без постоянно присутствующего персонала в случае аварийной ситуации имеют минимальные экологические последствия, и целесообразность изменения использования должна быть основана на оценке финансовых рисков.
Примерами изменения функционального назначения МНГС являются прокладка трубопровода через препятствия к существующему МНГС, использование существующего плавучего МНГС с пространственными системами позиционирования для глубоководного объекта и преобразование существующего МНГС в резервуарный парк для сжиженного природного газа или других видов деятельности, не связанных с разведкой недр и добычей. В этих случаях использование морских сооружений меняется, поскольку МНГС теперь может иметь другие функцию, предполагаемый срок службы и последствия отказа. Например, усталость должна быть оценена заново, так как у сооружения увеличился срок использования при других условиях нагружения по сравнению с первоначальным проектом.
9.9 Мероприятия по снижению рисков аварийных ситуаций
9.9.1 Общие сведения
Если сооружение не достигает уровня эффективности работы для пригодности к эксплуатации (см.
9.6), то принимают меры по снижению риска. Снижение риска следует рассматривать на каждом этапе оценки и/или вместо более сложной оценки.
Мероприятия по снижению рисков могут включать изменения конструкции или эксплуатационных процедур, которые снижают действующие нагрузки и/или последствия отказа. Изменение программ инспекции и мониторинга может быть реализовано как средство выявления дальнейшего ухудшения состояния сооружения.
Мероприятия по снижению рисков, которые снижают вероятность отказа элементов конструкции, могут быть реализованы отдельно или в совокупности. Выбор мероприятий и их объем будут зависеть от источника рисков по отношению к конструктивной целостности, а также от их величины.
9.9.2 Уменьшение последствий
9.9.2.1 Безопасность для персонала
Мероприятия по снижению рисков для безопасности персонала должны постоянно включать эвакуацию с МНГС или временную эвакуацию персонала с МНГС в ходе прогнозируемых экстремальных событий.
9.9.2.2 Окружающая среда
Мероприятия по снижению рисков последствий отказа МНГС должны включать следующее:
- установку СПК;
- удаление или уменьшение хранилищ углеводородов или товарного запаса;
- удаление или изменение направления основных нефтепроводов;
- удаление или изменение направления крупных внутрипромысловых газопроводов;
- ликвидацию и/или консервацию скважин;
- изолирование трубопровода для снижения потенциального объема выброса углеводородов.
9.9.2.3 Готовность к аномальным метеоклиматическим условиям
Следует использовать предварительное планирование для снижения рисков аномальных метеоклиматических условий, а также совершенствование мер ликвидации последствий аномальных метеоклиматических условий. Планы подготовки к аномальным метеоклиматическим условиям должны быть разработаны, охватывая общую подготовленность к этим условиям, а также мероприятия применительно к конкретной конструкции. Контрольные перечни и руководства применительно к конкретным МНГС могут помочь в ходе эвакуации.
9.9.3 Уменьшение вероятности отказа МНГС
9.9.3.1 Общие сведения
Методы по снижению вероятности отказа МНГС могут включать:
- более частые инспекции и/или мониторинг;
- удаление обнаруженных поврежденных элементов;
- снижение нагрузки;
- локализованное усиление и/или ремонт;
- усиление, восстановление и/или ремонт.
Усиление конструкции ОЧ может быть эффективным средством уменьшения вероятности отказа МНГС. Усиление конструкции ОЧ должно быть спроектировано для повышения нагрузки на систему МНГС до того уровня, который необходим для достижения уровня рабочих параметров в соответствии с
9.5.2. В качестве альтернативы можно изменить конструкцию, чтобы увеличить нагружение.
Пригодность к эксплуатации МНГС должна быть подтверждена для выбранного метода уменьшения вероятности отказа.
9.9.3.2 Увеличение количества инспекций и/или мониторинга
Изменения или дополнения к плану инспекций и мониторинга для обнаружения отклонений могут быть использованы для снижения риска. Частая инспекция участка, на котором имеется повреждение или где повреждение возникнет, позволит выявить повреждение и реализовать меры по снижению рисков аварийной ситуации еще до возникновения отказа. Аналогичным образом может быть использован повышенный уровень инспекций (например, частичный визуальный осмотр вместо общего визуального осмотра или неразрушающий контроль вместо частичного визуального осмотра), чтобы обеспечить более высокий уровень понимания истинного положения основных элементов конструкции и обнаружения отклонений.
Мероприятия по мониторингу могут использоваться для помощи поддержания уровня понимания состояния основных элементов конструкции в период между инспекциями. Мониторинг может выявить аномальные условия, которые могут увеличить вероятность отказа таким образом, что могут быть реализованы меры (например, дополнительная инспекция, ремонт) для предотвращения отказа.
9.9.3.3 Усиление, восстановление и/или ремонт
Методы проектирования мероприятий по усилению, восстановлению и/или ремонту конструкции МНГС не предусмотрены нормативными положениями действующих стандартов. При разработке оценки должны быть определены требования по выбору снижения нагрузки и/или варианты усиления. Усиление и ремонт существующих конструкций МНГС требуют от проектировщиков предоставить экономические решения, которые могут быть эффективно и безопасно реализованы.
Выбор методов усиления, восстановления и/или ремонта, которые пригодны для снижения вероятности отказа МНГС, представлен на
рисунке 4.
┌──────────────────────────────────────┐
│ Выбор │
│усиления, восстановления и/или ремонта│
└───────────────────┬──────────────────┘
┌─────────────┬────────────────┴───────────┬─────────────────┐
┌─────┴─────┐ ┌────┴───┐ ┌──────────┴───────┐┌────────┴──────┐
│Устранение │ │Снижение│ │Локальное усиление││Общее усиление │
│повреждений│ │нагрузки│ │ или ремонт ││ или ремонт │
└┬──────────┘ └┬───────┘ └─┬────────────────┘└┬──────────────┘
│┌───────────┐ │┌─────────────────┐ │┌─────────────┐ │┌─────────────┐
││Устранение │ ││ Нагрузка от │ ││Бетонирование│ ││Бетонирование│
├┤ элемента │ ├┤собственного веса│ ├┤ элемента │ ├┤пространства │
││конструкции│ ││ конструкций │ ││ конструкции │ ││ между сваей │
│└───────────┘ │└─────────────────┘ │└─────────────┘ ││ и свайной │
│┌───────────┐ │┌─────────────────┐ │┌───────┐ ││направляющей │
││Устранение │ ││Гидродинамическая│ ││Заливка│ │└─────────────┘
└┤ трещин │ └┤ нагрузка │ ├┤ швов │ │┌─────────┐
└───────────┘ └┬────────────────┘ │└───────┘ ││ Внешние │
│ │┌─────────────┐ └┤крепления│
│┌───────────┐ ││ Специальный │ └─────────┘
││Устранение │ ││ элемент │
├┤ детали │ ├┤крепления для│
││конструкции│ ││ ремонта │
│└───────────┘ ││ раскосов ОЧ │
│┌───────────┐ │└─────────────┘
││Устранение │ │┌─────────┐
├┤обрастаний │ ├┤Сварочные│
│└───────────┘ ││ работы │
│┌──────────┐ │└─────────┘
││Возвышение│ │┌──────────┐
└┤ палубы │ ├┤ Болтовые │
└──────────┘ ││соединения│
│└──────────┘
│┌──────────┐
││ Клеи и │
├┤эпоксидные│
││ смолы │
│└──────────┘
│┌────────┐
││Холодная│
└┤ гибка │
└────────┘
Рисунок 4 - Методы усиления, восстановления и/или ремонта
9.9.3.4 Факторы
Существует большое количество методов усиления, модификации и/или ремонта, которые могут быть использованы, как показано на
рисунке 4. Оценка МНГС (см.
раздел 12) должна определить необходимость усиления конструкции и/или ремонта МНГС, чтобы достигнуть уровня эффективности работы МНГС. Если необходимо выполнить усиление конструкции и/или ремонт МНГС, то должна быть использована модель оценки для разработки вариантов усиления. Как только решение принято в пользу усиления, модификации и/или ремонта, должен быть выполнен анализ имеющихся методов.
При выборе и проектировании метода усиления, модификации и/или ремонта необходимо учитывать следующее:
a) безопасность при погружении в воду, обеспечение водолазных работ, строительного и эксплуатационного персонала;
b) потенциал использования методов, не применяющих водолазные работы;
c) трудность изготовления, технического обслуживания и монтажа;
d) трудность при размещении буровой установки;
e) наличие и доступность вспомогательных судов;
f) допустимые отклонения при сборке;
g) сопряжение с направлениями, элементами ОЧ и принадлежностями (например, сточные резервуары, кессоны, аноды);
h) риск столкновения с существующими водоотделяющими колоннами;
j) требования к предпроектной инспекции и натурным обследованиям технического состояния сооружения;
k) оборудование с элементами крепления;
l) необходимые окна погоды.
Снижение нагрузки можно достигнуть за счет исключения объектов, которые влияют на весовую нагрузку МНГС, а также объектов с нагрузкой от гидрометеорологических воздействий. Данная процедура наиболее эффективна в поверхностном слое воды, где наблюдаются наиболее интенсивные волновые воздействия.
Локальное усиление или ремонт можно использовать, чтобы непосредственно усилить или восстановить элемент конструкции, не меняя траекторию действия нагрузки внутри конструкции. Проектировщик должен осознавать, что дополнительная нагрузка может быть применена к элементу конструкции после усиления, восстановления и/или ремонта или за счет увеличения гидродинамических воздействий.
Варианты локального усиления или ремонта включают:
- заполнение раствором - элементов или соединений;
- зажимы - ненагруженные, цементируемые, нагруженные, механические, или обшитые эластомером;
- сварку при одной атмосфере, подводную и гипербарическую сварки;
- улучшение сварных швов, механическую зачистку, дробеструйную обработку и зачистку границы лицевой или наружной поверхности шва;
- удаление элемента конструкции в качестве отдельного метода ремонта;
- систему механического ремонта (например, болтовую или обжим);
- композитные материалы.
При проведении усиления, восстановления и/или ремонта необходимо учитывать, чтобы часть нагрузки на поврежденный элемент конструкции или элемент с пониженной прочностью была перераспределена на другие элементы конструкции.
Эксплуатирующая организация должна разработать стратегию УКЦ, которая определяет процесс обеспечения конструктивной целостности ее активов вместе с руководящими принципами УКЦ и необходимым уровнем эффективности работы. Стратегия УКЦ определяет минимизацию последствий, мониторинг и инспекции, которые будут включены в непрерывные требования по уменьшению риска в отношении конструктивных элементов, критичных для целостности конструкций.
Стратегия УКЦ должна быть интегрирована в действующий документ, который периодически рассматривается и обновляется, включая постоянно формирующиеся в ходе эксплуатации риски. Стратегия должна подробно описывать цели и задачи программы, которые должны быть достигнуты с целью подтверждения пригодности к эксплуатации и непрерывного уменьшения риска. Стратегия должна определить отдельные аспекты подотчетности и ответственности за представление пунктов программы.
Планы должны отражать общую философию УКЦ, которая меняется в зависимости от границ проектирования, срока жизни месторождения, типа конструкции и сложности локальной инфраструктуры. Эти факторы могут влиять на философский подход, а также на объем технического обслуживания в будущем и изменять степень зависимости между инспекциями и мониторингом для подтверждения пригодности к эксплуатации.
Для новой МНГС или повторного использования МНГС общая стратегия УКЦ должна быть разработана на ранних этапах концепции и/или выбора предпроектной стадии. Планы инспекции, мониторинга и технического обслуживания должны быть разработаны в ходе более поздних этапов проектирования для повторного использования МНГС, и идеальным вариантом будет их разработка на достаточно раннем этапе, чтобы вопросы потенциальной реализации плана, а также исполнения могли быть решены в рамках стадии проектирования. Кроме того, разработка планов должна включать участие в полном объеме группы эксплуатации для подтверждения того, что проект, стратегия УКЦ и программа УКЦ согласованы.
Стратегия УКЦ должна определить частоту и тип мероприятий, которые требуются для конструктивных элементов МНГС. Эти мероприятия должны быть основаны на поддержании конструктивной целостности элементов конструкции, определенных как ответственные в ходе оценки данных, и должны включать разработку:
- стратегии проведения инспекций (см.
10.2);
- стратегии технического обслуживания (см.
10.3);
- стратегий мониторинга (см.
10.4);
- стратегии эвакуации (см.
10.5);
- геотехнических исследований (см.
10.6).
10.2 Стратегия проведения инспекции
10.2.1 Общие сведения
Стратегию проведения инспекции разрабатывают для конструкций, обеспечивающих конструктивную целостность сооружения на весь срок службы МНГС. Стратегия проведения инспекции обеспечивает основу для осуществления исследований и должна учитывать взаимозависимость между этапами процесса УКЦ (см.
рисунок 2).
Стратегия инспекции может меняться по мере необходимости с учетом результатов инспекции или изменений конструкции МНГС (например, изменение веса ВС, обнаружение повреждения и/или добавление новых водоотделяющих колонн).
Стратегию проведения инспекции следует периодически пересматривать, а также обновлять по мере необходимости в ходе эксплуатации на основе получения новых данных/информации (как правило, посредством изменений после получения дополнительных отчетов инспекции, результатов повторного структурного анализа или оценки, а также других данных или информации, относящейся к конструктивной целостности).
Стратегия проведения инспекции должна быть разработана на основе технического анализа (см.
раздел 9), который после реализации может установить с определенной долей уверенности существование и степень ухудшения состояния конструкции, дефекта и повреждения.
Стратегия проведения инспекции включает в себя:
- основания для проведения инспекций (см.
10.2.2);
- метод проведения инспекции (см.
10.2.4);
- периодичность проведения инспекций (см.
10.2.5);
- объем работ инспекции (см.
10.2.6).
10.2.2 Основания для проведения инспекций
Стратегия проведения инспекции должна быть инициативной мерой обнаружения повреждения или ухудшения состояния, а также предоставлять информацию о состоянии конструкции, которая должна быть использована для подтверждения того, что конструктивные элементы остаются готовыми к эксплуатации.
Основания для проведения инспекции включают:
- выявление механических повреждений;
- выявление ухудшения состояния или износа конструкции;
- выявление повреждений в результате случайных событий;
- выявление факторов потенциальной экологической угрозы и перегрузочной нагрузки;
- выявление повреждений от случайных событий;
- мониторинг известных дефектов или эффективность ремонта;
- выполнение комплексной проверки перед сменой эксплуатирующей организации;
- выполнение нормативных требований;
- подтверждение состояния МНГС перед повторным использованием;
- подтверждение состояния МНГС перед выводом из эксплуатации;
- нормативные требования;
- корпоративную политику эксплуатирующей организации;
- другие государственные стандарты и практики.
10.2.3.1 Общие сведения
Стратегия инспекции УКЦ должна учитывать плановые и внеплановые инспекции.
10.2.3.2 Плановые инспекции
a) Общие сведения
Плановые инспекции должны включать:
- инспекции проверки исходных данных;
- периодические инспекции;
- специальные инспекции.
b) Инспекции проверки исходных данных
Инспекции проверки исходных данных следует проводить с целью определения начального состояния конструкции, чтобы использовать это как критерий для сравнения в отношении изделий, не включенных в инспекции изготовления и монтажа, а также для обнаружения повреждений в ходе транспортировки и монтажа, а также раннего появления дефектов или износа.
c) Периодические инспекции
Периодические инспекции следует проводить с целью предоставления информации/данных по текущему состоянию МНГС путем выполнения исследований с целью обнаружения износа, дефектов и разрушения конструктивных элементов МНГС. Стратегия инспекции должна определить интервалы между инспекциями и объем работ периодических инспекций, которые могут меняться в зависимости от результатов периодического анализа.
Периодические подводные инспекции МНГС следует проводить с целью обнаружения, измерения и регистрации дефектов, износа или аномалий МНГС, которые влияют на конструктивную целостность. Износ МНГС может включать коррозию сварных швов и элементов конструкции, повреждение сварных швов/соединений (включая деформацию из-за перегрузки и растрескивания в результате усталостного повреждения), а также механические повреждения в виде вмятин, отверстий, изгибов и пробоин. Аномалии могут включать неработающие или неэффективные системы защиты от коррозии, водную эрозию, неустойчивость морского дна, опасные или вредные строительные отходы и обрастание подводной части МНГС.
В период отсутствия льда на акватории площадки установки МНГС следует проводить ежегодные инспекции ОЧ МНГС для определения последствий воздействия на нее ледовых образований.
d) Специальные инспекции
Специальные инспекции могут включать выполнение следующего:
- инспекции аномалий или повреждений с целью проверки состояния МНГС (например, мониторинг роста известных трещин на основных или критичных для безопасности концевых соединениях элементов либо подтверждение, что повреждение проанализировано в процессе оценки, как не требующее ремонта и которое не увеличилось в результате усталости, коррозии или другого механизма воздействия);
- инспекции наблюдения за усилением, модификации и/или ремонта для проверки результатов ремонтных работ конструктивных элементов и принадлежностей (например, неразрушающий контроль подводных сварных швов "мокрым" способом, подтверждение степени затяжки болтов в напряженных незалитых зажимах или инспекция штампованных либо механических соединений);
- инспекции для выполнения предпроектной оценки для получения информации по состоянию конструкции или основных элементов конструкции перед выполнением проектной оценки;
- инспекции перед выводом из эксплуатации для получения информации по состоянию конструкции или основных элементов конструкции перед их выводом из эксплуатации и для подтверждения того, что конструкция обладает достаточной эксплуатационной надежностью, чтобы выдерживать нагрузки при демонтаже конструкции;
- инспекции перед повторным использованием для получения информации по состоянию конструкции или основных элементов конструкции перед повторным использованием, а также для подтверждения того, что конструкция обладает достаточной эксплуатационной надежностью, чтобы выдерживать нагрузки при демонтаже и повторном монтаже.
10.2.3.3 Внеплановые инспекции
Внеплановые инспекции следует проводить для получения информации о состоянии конструкций МНГС после события потенциальной перегрузки или нештатной ситуации.
Внутрискважинные работы или техническое обслуживание могут увеличить вероятность случайных повреждений ВС. Поэтому эти события следует рассматривать как потенциальную перегрузку и можно заранее планировать инспекции после наступления события. Внеплановые инспекции после события должны быть разработаны на основе оценки имеющихся данных, включая отчеты о событии/происшествии.
10.2.4 Метод проведения инспекции
10.2.4.1 Общие сведения
Объем работ инспекции может включать один или несколько из следующих методов с целью уяснения состояния конструкции:
- общая визуальная инспекция (см.
10.2.4.2);
- частичная визуальная инспекция (см.
10.2.4.3);
- неразрушающий контроль (см.
10.2.4.4).
Выбор соответствующего метода для соответствующей задачи определяется квалифицированным персоналом на основе целей и задач инспекции, а также чувствительности, эффективности, надежности, затрат, а также доступности различных инструментов и методов.
10.2.4.2 Общая визуальная инспекция
Общая визуальная инспекция должна быть проведена для того, чтобы определить следующее:
- ухудшение состояния из-за коррозии основных несущих элементов конструкции, обшивки и набора;
- участки общей точечной коррозии;
- ржавчину от сварных швов (может указывать на разрушение сварного шва на поверхностях с покрытием);
- деформацию или разрывы из-за случайных либо аномальных событий;
- водную эрозию, неустойчивость морского дна и т.п.;
- новое образование усталостных трещин при визуальном осмотре с использованием вспомогательного судна;
- повреждение в ходе эксплуатации (например, вмятины, изгибы, трещины, износ, коробление или деформация обшивки, балок, трубных элементов, ребер жесткости или консолей);
- участки разрыва обшивки;
- мусор и строительные отходы на конструктивных элементах (или складируемый мусор на палубах), который может повредить покрытия или вызывать коррозию;
- спрессованные мягкие или жесткие обрастания подводной части;
- состояние оснастки;
- ухудшение состояния анода;
- ослабление крепления или иное повреждение трубных хомутов или других элементов конструкции;
- ослабление конструктивной облицовки или пассивной противопожарной защиты;
- участки стоячей воды на палубах;
- повреждение изделий, которые могут влиять на безопасность (например, трапы, люковые решетки, лестницы, двери/люки);
- отсутствующие болты;
- нарушенные участки обрастания подводной части.
Общая визуальная инспекция, как правило, не предполагает очистки осматриваемой поверхности и не требует, чтобы инспектор находился на расстоянии вытянутой руки от конструкции (т.е. чтобы не было доступа к тросам или временным подмосткам).
Выбранные элементы для проведения этого вида инспекции можно наблюдать перед собой или с помощью бинокля с безопасной выгодной позиции, например с пешеходной площадки, платформы обслуживания, шлюпки.
Общая визуальная инспекция должна включать измерение катодных потенциалов предварительно выбранных мест с помощью водолазов или дистанционно управляемого аппарата. Обнаружение серьезных конструктивных повреждений в ходе общей визуальной инспекции должно стать основой для организации проведения инспекции по частичной визуальной инспекции или неразрушающему контролю. Инспекции по частичному визуальному осмотру или неразрушающему контролю, при необходимости, выполняются, как только это позволят условия.
Общая визуальная инспекция может быть выполнена под водой водолазом или с помощью дистанционно управляемого аппарата. Она должна состоять из одиночного осмотра участка и, как правило, не требует очистки от обрастания инспектируемого участка.
10.2.4.3 Частичная визуальная инспекция
a) Общие сведения
Частичная визуальная инспекция должна быть направлена на четко определенные участок или деталь (например, конструктивный элемент, сварное или болтовое соединение) основных элементов конструкции, в ходе которой должно быть указано, какие из следующих недостатков нужно обнаружить:
- трещины;
- локальные повреждения покрытия;
- локальную коррозию;
- локальный износ.
Частичная визуальная инспекция может потребоваться для четкого понимания состояния конкретного конструктивного элемента, о котором в ходе общей визуальной инспекции выявлено, что он аномальный.
Обнаружение существенных повреждений конструкции в ходе частичной визуальной инспекции должно стать основой для инициирования проведения неразрушающего контроля в тех местах, где одна лишь визуальная инспекция не может определить серьезность повреждения. Неразрушающий контроль, если необходим, должен быть выполнен, как только это позволят условия.
b) Выше уровня воды
Для проведения частичной визуальной инспекции необходимо очистить конструктивный элемент от приставших отложений, однако нужно избегать повреждений или удаления покрытия. Обеспечивается доступ, который позволяет обеспечить физический контакт с интересующим участком (т.е. на расстоянии длины руки). Инспекции с помощью квалифицированных промышленных альпинистов, а также дистанционное наблюдение с помощью камер с высоким разрешением (HD) могут применяться для обследования технического состояния сооружения с высоты точек контроля.
c) Под водой
Частичная визуальная инспекция должна состоять из визуальной инспекции предварительно выбранных мест и/или на основе результатов частичной визуальной инспекции участков с известными или предполагаемыми повреждениями. Под водой такие участки должны быть очищены от обрастаний, чтобы иметь возможность провести инспекцию (например, сварной шов с подготовкой кромок без зазора для предварительно обработанных или литых узлов). Предварительный выбор участков исследований должен быть основан на техническом анализе участков, подверженных структурным повреждениям, или участков, где нужны повторяющиеся инспекции с целью мониторинга их состояния.
Обнаружение заводненного элемента конструкции может предоставить приемлемую альтернативу частичной визуальной инспекции предварительно выбранных участков. Инженерное обоснование должно быть использовано для определения оптимального применения FMD- и/или CVI-соединений. Должна быть включена частичная визуальная инспекция предварительно выбранных мест для мониторинга коррозии.
10.2.4.4 Неразрушающий контроль
Неразрушающий контроль должен состоять из исследования предварительно выбранных мест и быть основан на результатах частичного визуального осмотра участков с известными или предполагаемыми повреждениями. Частичная визуальная инспекция и/или неразрушающий контроль соединений, чувствительных к усталостным разрушениям, и мест, о которых известно, что они подвержены растрескиванию, могут быть использованы для обнаружения усталостного растрескивания на раннем этапе.
При наличии признаков трещин они должны быть оценены. Ложные сигналы должны быть уточнены в ходе второй инспекции на основе другого метода или путем неглубокой зачистки поверхности. Мониторинг чувствительных к усталостным разрушениям стыков и зафиксированные признаки повреждений наподобие трещин могут быть приемлемой альтернативой аналитической верификации. Если стало известно о признаках наличия трещин, их должен оценить квалифицированный инженер, знакомый с аспектами конструктивной целостности МНГС.
10.2.5 Периодичность проведения инспекций
10.2.5.1 Общие сведения
Стратегия инспекций УКЦ указывает на периодичность проведения следующих инспекций:
- инспекции проверки исходных данных (см.
10.2.5.2);
- периодической инспекции выше уровня воды (см.
10.2.5.3);
- периодической инспекции под водой (см.
10.2.5.4);
- внеплановых инспекций.
10.2.5.2 Инспекции проверки исходных данных
Инспекции проверки исходных данных следует проводить в течение одного года с момента монтажа.
10.2.5.3 Периодическая инспекция выше уровня воды
a) Общие сведения
Периодическую инспекцию выше уровня воды следует проводить с интервалами, которые согласуются со стратегией конструктивной целостности, принятой эксплуатирующей организацией. Инспекция выше уровня воды включает обследование технического состояния конструкции ВС и конструкции ОЧ выше ватерлинии.
Интервалы периодической инспекции выше уровня воды должны быть разработаны с использованием подхода на основе оценки рисков. Тем не менее программа инспекции на основе последствий обеспечивает предварительно определенную программу инспекции в ходе эксплуатации, которая может использоваться, если эксплуатирующая организация примет решение не реализовывать стратегию инспекции на основе оценки риска.
b) Интервал инспекций на основе последствий
При отсутствии стратегии инспекции в ходе эксплуатации на основе оценки рисков конструкция ВС и конструкция ОЧ выше уровня ватерлинии обследуются ежегодно с использованием общей визуальной инспекции.
Использование других методов инспекции (т.е. частичная визуальная инспекция и/или неразрушающий контроль) может быть включено с ежегодной инспекцией общего визуального осмотра и должно быть выбрано на основе типа предполагаемого ухудшения состояния, а также известного нынешнего состояния основных элементов конструкций ВС. Инспекцию частичного визуального осмотра и/или неразрушающего контроля следует проводить, когда в результате общей визуальной инспекции будет обнаружено ухудшение состояния и/или повреждение, которое требует проведения более тщательной инспекции с целью определения возможных причин.
c) Интервал инспекции на основе оценки риска
Когда эксплуатирующая организация приняла стратегию конструктивной целостности на основе оценки риска, то интервалы инспекции основных элементов конструкций ВС могут устанавливаться с учетом риска, связанного с возможным отказом основных элементов конструкций. Основные элементы конструкции могут быть подразделены на уровень системы, подсистемы или элемента, при необходимости.
Сроки проведения первой инспекции ВС на основе оценки рисков определяют по дате завершения инспекции проверки исходных данных.
Интервалы на основе оценки риска должны учитывать возможные механизмы отказа основных элементов конструкции, а также связанные механизмы ухудшения состояния при оценке риска. Интервалы на основе анализа риска должны учитывать следующие возможные механизмы ухудшения качества:
- нарушение покрытия;
- коррозию;
- усталостное разрушение;
- износ;
- эрозию;
- ухудшение качества пассивной противопожарной защиты;
- физическое повреждение (например, удар судна, упавший груз);
- ослабление/отказ болтов;
- ухудшение качества другого материала.
Качественная и/или количественная методики оценки риска могут использоваться для анализа уровня риска основных элементов конструкции в сочетании со сводными данными о состоянии основных элементов конструкции. Оценка риска основных элементов конструкции должна быть оптимизирована со временем по мере увеличения количества и повышения качества данных по инспекциям.
Показательные интервалы инспекции, которые могут использоваться для установления параметров состояния основных элементов конструкции ВС, даны в
таблице 4. Тип инспекции (т.е. общий визуальный осмотр, частичный визуальный осмотр и/или неразрушающий контроль), который будет использоваться с интервалом на основе оценки рисков, должен быть выбран с учетом типа предполагаемого ухудшения состояния/качества и нынешнего известного состояния основных элементов конструкции ВС.
Таблица 4
Основные элементы конструкции ВС МНГС - показательные
интервалы инспекции на основе оценки рисков
Последствие отказа | Интервал инспекции | Вероятность отказа |
Возможное происшествие с риском для безопасности для жизни | 1 - 2 года | 1 - 3 года | 1 - 5 лет | Низкая |
Возможное происшествие с сильным загрязнением окружающей среды | 1 год | 1 - 2 года | 1 - 3 года | Средняя |
Возможное происшествие со слабым загрязнением окружающей среды | 6 месяцев | 1 год | 1 - 2 года | Высокая |
10.2.5.4 Периодическая инспекция под водой
a) Общие сведения
Периодические инспекции под водой должны выполняться с интервалами, которые согласуются со стратегией конструктивной целостности, которую приняла эксплуатирующая организация. Интервалы инспекции под водой должны быть разработаны на основе подхода с оценкой рисков. Тем не менее программа инспекции на основе последствий обеспечивает предварительно определенную программу инспекции в ходе эксплуатации, которая может использоваться, если эксплуатирующая организация решит не реализовывать стратегию инспекции на основе оценки рисков.
b) Интервалы инспекции на основе последствий
При отсутствии стратегии инспекции в ходе эксплуатации на основе оценки рисков периодические инспекции под водой выполняют с интервалами, указанными в
таблице 5. Требования к интервалам инспекции на основе последствий учитывают лишь опасения в отношении защиты жизни персонала, а также защиты окружающей среды.
Таблица 5
Интервалы программы подводных инспекций
на основе последствий
Последствие отказа | Общий осмотр | Окончательный визуальный осмотр | Неразрушающий контроль |
Последствие обслуживаемого варианта МНГС или сильное загрязнение окружающей среды | 3 года | 5 лет | Определяется на основе выводов инспекции окончательного визуального осмотра |
Последствие необслуживаемого варианта МНГС или слабое загрязнение окружающей среды | 5 лет | 10 лет | Определяется на основе выводов инспекции окончательного визуального осмотра |
Требования на основе последствий не учитывают проектирование с недостаточным запасом прочности или ошибки проектирования, если только не проводится оценка (см.
раздел 12), а результаты оценки не включаются в стратегию инспекции. В сущности, интервалы инспекции на основе последствий предполагают, что МНГС спроектирована и построена с учетом отсутствия повреждений, которые не позволят ей достигнуть уровня эффективности работы, предусмотренной в настоящем стандарте.
c) Интервал инспекции на основе оценки рисков
Когда эксплуатирующая организация принимает стратегию конструктивной целостности на основе рисков, то должны использоваться интервалы инспекции, указанные в
таблице 6. Для МНГС с существенными последствиями могут потребоваться более частые инспекции, чем для интервалов на основе оценки рисков для конструкции. Кроме того, интервал на основе оценки рисков может потребовать корректировку с учетом срока службы или нынешнего состояния системы катодной защиты. Время проведения первой подводной инспекции на основе рисков определяют с даты окончания инспекции по проверке исходных данных.
Таблица 6
Интервалы подводной инспекции на основе оценки рисков
Последствие отказа | Интервал инспекции |
Безопасность персонала | Загрязнение окружающей среды | Вероятность возникновения отказа/год |
Низкая <= 10-4 | Средняя > 10-4 и <= 4 x 10-4 | Высокая > 4 x 10-4 |
Обслуживаемая | Сильное или незначительное | 6 - 10 лет | 3 - 5 лет | Нет |
Необслуживаемая | Сильное | 6 - 10 лет | 6 - 10 лет | 3 - 5 лет |
Необслуживаемая | Незначительное | 11 - 15 лет | 6 - 10 лет | 6 - 10 лет |
В случае принятия решения эксплуатирующей организацией о назначении периода проведения проверок для оценки рисков, равного один раз в 10 лет, необходимо предусмотреть следующее:
- МНГС должно быть необслуживаемым (без постоянного присутствия персонала);
- риск отказа МНГС определяется при помощи метода расчета по предельным состояниям;
- направления проведения инспекции определены;
- выполняется ежегодная проверка состояния антикоррозионной защиты.
10.2.5.5 Специальные инспекции
Время проведения специальных инспекций может быть, в зависимости от анализа, передвинуто на более ранний или более поздний срок, чтобы он совпал со сроком периодической инспекции. Может потребоваться отдельная программа инспекций, чтобы предоставить данные о состоянии конструкций МНГС либо позволить спроектировать и спланировать работы по упрочнению/ремонту, чтобы они совпали с периодом благоприятных погодных условий.
Инспекции мониторинга усиления, модификации и/или ремонта должны проводиться в течение одного года с момента ремонта, но также могут быть выполнены в ходе очередной периодической инспекции, если ремонт не является критичным для пригодности к эксплуатации конструкций.
10.2.5.6 Внеплановые инспекции
Внеплановые инспекции должны проводиться, когда это считается целесообразным после наступления природного события (например, экстремальные гидрометеорологические условия, землетрясения, оползни), превышающего по силе и масштабу событие, под которое конструкция спроектирована или оценена, либо после существенного случайного события (например, удара судна, упавшего объекта, взрыва).
10.2.6 Объем работ инспекции
10.2.6.1 Общие сведения
Стратегия инспекции предусматривает разработку объемов работ по каждому исследованию, которое указано как часть инспекции. Стратегия должна учитывать различные причины проведения инспекции и включать объемы работ:
- инспекции проверки исходных данных (см.
10.2.6.2);
- периодических инспекций выше уровня воды (см.
10.2.6.3);
- подводных периодических инспекций (см.
10.2.6.4);
Для каждого исследования, указанного как часть инспекции, должен быть разработан объем работ, в котором приведены требования по регистрации данных, а также по докладу о дефектах/аномалиях. Должна быть в наличии система доклада и документального оформления аномалий и дефектов, чтобы можно было собирать данные для проведения технического анализа.
10.2.6.2 Объем работ инспекции по проверке исходных данных
Минимальный объем работ для инспекции по проверке исходных данных должен включать:
a) визуальную инспекцию без очистки обрастания подводной части сооружения, которая охватывает конструкцию (элементы и соединения), направления, водоотделяющие колонны, различные принадлежности, а также анализ условий морского дна у ферменной конструкции, включая инспекцию наличия мусора и повреждений;
b) набор показаний катодных потенциалов, которые охватывают подводную конструкцию (элементы и соединения), направлений, водоотделяющих колонн и различных принадлежностей;
c) визуальное подтверждение наличия протекторных анодов, электродов и других материалов/оборудования антикоррозийной защиты;
d) измерение фактического среднего уровня водной поверхности по отношению к сооружению (в том положении, как оно смонтировано) с поправкой на приливные явления и состояние моря;
e) угол крена и ориентацию сооружения;
f) контакт водоотделяющей колонны с дном моря;
g) профиль морского дна.
Объем работ инспекции по проверке исходных данных должен учитывать тип и масштаб осмотра, который проводят в ходе изготовления и монтажа МНГС.
10.2.6.3 Объем работ периодической инспекции выше уровня моря
Объем работ инспекции выше уровня моря должен быть обусловлен причинами осмотра, и персонал должен в первую очередь сосредоточиться на обследовании повреждений, прямолинейности, наличии коррозии и модификациях.
Объем работ периодических инспекций выше уровня моря должен включать один или несколько следующих аспектов:
- визуальное обследование технического состояния сооружения конструктивных элементов в зоне периодического смачивания и выше уровня моря, концентрируя внимание на состоянии основных элементов конструкций ВС (т.е. ответственных участков, таких как стойки соединения с палубой, несущие балки, ферменная конструкция);
- визуальное обследование технического состояния сооружения с целью обнаружения ухудшения качества покрытий, чрезмерной коррозии, а также изгибов, отсутствующих или поврежденных элементов;
- проверку рабочих параметров системы катодной защиты ниже уровня моря;
- визуальное обследование технического состояния сооружения, принадлежностей, а также обследование средств защиты персонала;
- измерение уровня палубы относительно уровня моря;
- визуальное обследование сварных швов/стыков;
- обследование повреждений;
- дополнительные обследования.
В объеме работ инспекции выше уровня моря должны быть указаны частичный ВО и/или НК, которые будут использованы в тех случаях, когда с помощью визуального осмотра невозможно в полной мере определить масштаб повреждений.
Вторичные конструктивные элементы (например, поручни, трапы и лестницы, решетчатые настилы, а также ПМ) могут предоставлять аспекты безопасности персонала, которые должны быть учтены.
10.2.6.4 Объем работ подводных периодических инспекций
Объемы работ подводных инспекций следует разрабатывать с использованием подхода, основанного на оценке риска. Тем не менее вместо стратегии подводных инспекций на основе оценки рисков эксплуатирующая организация может принять объем работ на основе их последствий.
При отсутствии стратегии подводной инспекции на основе оценки рисков должен проводиться периодический подводный осмотр с использованием объема работ в соответствии с
таблицей 7. Объемы работ инспекций на основе последствий учитывают лишь проблемы защиты жизни персонала и охраны окружающей среды. Требования на основе последствий не учитывают спроектированные с недостаточным запасом прочности либо ошибки проектирования, если только не проведена оценка (см.
раздел 12) и результаты оценки включаются в стратегию инспекции.
Таблица 7
Объем работ подводной инспекции на основе последствий
Метод | Объем работ |
Общий визуальный осмотр | Визуальная инспекция вышеуказанных подводных частей конструкции. Показания катодных потенциалов по крайней мере одной конструктивной "ноги" с использованием метода drop cell или другого пригодного оборудования. Общее визуальное обследование всей конструкции, уделяя особое внимание элементам, соединениям, принадлежностям, а также соединениям с принадлежностями. Измерение обрастания на выбранных элементах в репрезентативном наборе возвышений от среднего уровня моря до дна. Для МНГС с протекторными анодами: оценка примерного истощения анодов, исходных или модифицированных, расположенных на конструкции. Для конструкций с системами подачи тока в систему катодной защиты: визуальное обследование состояния анодов и стандартные электроды. Диэлектрические поля должны инспектироваться, чтобы подтвердить отсутствие повреждений, отсутствие прерывания и то, что они удовлетворительно связаны с конструкцией |
Частичный визуальный осмотр | FMD следующих компонентов, если они расположены под водой и были спроектированы как незаводненные: - по крайней мере 50% основных конструктивных элементов, выбранных в качестве полной конструкции, а также обследование участков, потенциально склонных к повреждению/усталостному разрушению (например, направляющей рамы направляющей колонны в верхних конструктивных ячейках); - основные опорные элементы для водоотделяющих колонн, J-образных труб, направлений (только первый подводный уровень обвязки из арматуры), технологические кессоны и другие принадлежности. Вместо FMD может использоваться очистка от обрастания и ВО, выбрав наименьшее: - по крайней мере 20 концевых соединений основного элемента; - 5% всего набора концевых соединений основного элемента, включая не менее основных расчалок для соединения с "ногами". Если конфигурация конструкций препятствует применению FMD, то можно заменить на CVI. Периодическая инспекция НК может быть заменена на FMD |
Неразрушающий контроль | Очистка от обрастания (если требуется) и подробная инспекция репрезентативных сварных швов в узловых точках (концевые соединения элемента) и других критичных местах, как определено в программе инспекции |
10.2.6.5 Объем работ специальной инспекции
Объем работ специальной инспекции должен состоять из общего ВО, частичного ВО и/или неразрушающего контроля в соответствии с побудительными причинами инспекции.
10.2.6.6 Объем работ внеплановой инспекции
Внеплановая инспекция выполняется для установления масштаба повреждения, а также определения необходимых мер по процедуре минимизации последствий (например, эвакуация, ремонт и/или усиление). Минимальный объем работ по внеплановой инспекции включает:
a) визуальную инспекцию без очистки от обрастания подводной части конструкции, которая охватывает всю конструкцию начиная от дна моря до надводной части конструкции (элементы и соединения), направления, водоотделяющие колонны, а также различные принадлежности и включает проверку состояния морского дна у свайного фундамента, а также осмотр на предмет наличия мусора и повреждений;
b) визуальное подтверждение наличия протекторных анодов, электродов, а также другого антикоррозийного материала/оборудования.
Подводная инспекция сосредоточена на обнаружении повреждений и косвенных признаков повреждений (например, на тех участках, где отсутствует обрастание подводной части конструкции).
Инспекция выше уровня моря должна быть основана на анализе события. Инспекция может включать обследование соединений палубы/ноги/корпуса, а также поиск отказа в креплениях/оттяжках, мусора и повреждений.
10.2.7 Предварительно выбранные участки инспекции
Если в соответствии со стратегией конструктивной целостности требуется частичный визуальный осмотр и/или неразрушающий контроль, то выбор сварных швов, которые необходимо обследовать, включает анализ:
- данных, собранных в ходе базового обследования;
- информации о МНГС;
- результатов обследований аналогичных МНГС;
- элементов конструкции и соединений для несущей способности МНГС;
- эксплуатационной надежности МНГС и допустимых повреждений;
- напряжений в соединениях и элементах, а также концентрации напряжений;
- усталостной стойкости соединений.
В ходе проектирования и последующей оценки МНГС нагружение элементов конструкции и соединений должно фиксироваться и использоваться с целью определения требований для обследований МНГС в будущем.
10.3 Стратегия технического обслуживания
Программа технического обслуживания конструкций является критичным компонентом общей стратегии УКЦ, дополняя планы инспекции и мониторинга. Программы технического обслуживания для конструкций должны охватывать системы контроля коррозии, такие как покрытия и системы подачи тока в систему катодной защиты. Задачи и графики технического обслуживания должны быть разработаны на основе передового опыта, руководств производителей оборудования, а также критериев границ риска эксплуатирующей организации.
ВС имеют защиту от атмосферной коррозии посредством защитного слоя, который наносят в ходе изготовления или предпусковой подготовки. Нанесение защитного покрытия в процессе эксплуатации МНГС может приводить к снижению несущей способности конструкции. Программа технического обслуживания защитного покрытия на основе оценки рисков потребует, чтобы участки с более высоким риском ухудшения окрашивались в первую очередь.
Стратегия технического обслуживания должна учитывать следующее:
- программу обслуживания защитного покрытия;
- график замены решетчатого настила.
Техническое обслуживание должно указываться, учитывая его важность и применение, знания по износостойкости элементов, условия окружающей среды и защиты от внешнего воздействия. Конструктивные элементы, которые исключительно важны для устойчивости и прочности конструкции, должны быть, насколько это возможно, доступны для инспекции.
10.4 Стратегии мониторинга
10.4.1 Общие сведения
Мониторинг может быть использован в сочетании с планом инспекции для улучшения полноты и повышения качества данных о состоянии сооружения и эксплуатации, которые применяют для подтверждения пригодности. Если вместо плановых инспекций используется мониторинг, то программа мониторинга должна быть документально оформлена в рамках плана инспекций (т.е. выполнение по плану, своевременный анализ данных и компетенции персонала).
Могут быть реализованы различные типы стратегий мониторинга, чтобы отследить предполагаемое ухудшение качества как результат определенных механизмов. Стратегии мониторинга должны обеспечивать данные мониторинга в отношении степени ухудшения или признаков изменения риска, включая:
- контроль массы (см.
10.4.2);
- мониторинг уровня палубы относительно уровня моря (см.
10.4.3);
- мониторинг собственной частоты колебаний (см.
10.4.4);
- мониторинг защиты от коррозии (см.
10.4.5);
- гидрометеорологический мониторинг (см.
10.4.6).
Программы мониторинга часто предусматривают наличие специального оборудования, непрерывную запись данных, периодические калибровки приборов, специальное программное обеспечение и штат специалистов для оценки данных. В результате проектная группа и эксплуатационная группа подтверждают, что адекватная инфраструктура и поддержка могут быть обеспечены для поддержания программы мониторинга в долгосрочной перспективе.
Должно быть обеспечено методическое руководство по специальным мероприятиям, которые должны быть проведены, сроки проведения, какие нужно выполнить исследования, кто отвечает за регистрацию данных и их поддержание, кто анализирует, оценивает и доводит результаты до сведения по назначению.
Должны быть определены предельно допустимые значения, которые указывают на аномальное состояние и запускают проведение анализа.
Массу ВС следует контролировать с помощью процедуры контроля массы, которая обеспечивает основу для мониторинга и оценки величины, а также мест нагружения на МНГС.
Масса ВС в течение срока службы может изменяться из-за реконструкции и усовершенствований. Это должно быть отражено в результатах периодически проводимых проверок массы по итогам выполнения процедуры по контролю массы.
Мониторинг складских площадок выполняют с целью подтверждения того, что ограничения массы, указанные в исходном проекте или оценке, не превышены. Складские площадки не всегда входят в процедуру контроля массы.
10.4.3 Мониторинг уровня палубы относительно уровня моря
Непрерывный мониторинг высотных отметок палуб ВС относительно уровня моря может использоваться как часть стратегии конструктивной целостности. Это может включать радиолокационную или другую технологию отражающих сигналов.
10.4.4 Мониторинг собственной частоты колебаний
Непрерывный мониторинг собственной частоты колебаний МНГС может использоваться как часть стратегии конструктивной целостности. Частотные характеристики отклика необходимо сравнивать на протяжении определенного периода времени, а также определять, уменьшились ли собственные частоты или форма колебаний. Изменения массы МНГС и распределение массы на палубе являются стандартной частью операций на МНГС. Эти, а также другие воздействия обеспечивают фоновые вариации характеристик отклика. Если характеристики отклика изменились, то это может быть связано с определенным отказом конструкции.
Должны быть использованы следующие этапы при развертывании системы мониторинга конструкций:
a) введена в действие стратегия инспекций в соответствии с настоящим стандартом;
b) предварительный анализ обнаружения разрыва элемента ферменной конструкции ОЧ с помощью структурного анализа МНГС, который подтверждает, что изменения собственной частоты и формы колебаний после разрыва элемента конструкции могут быть измерены;
c) анализ конструктивной целостности ОЧ после отказа элемента;
d) базовые измерения реакции МНГС в том состоянии, в каком она построена, с целью определения исходной реакции конструкции;
e) конфигурирование автоматизированной системы мониторинга с регулярным анализом данных реакций либо начало регулярных и зависящих от возникновения событий измерительных кампаний с анализом и рассмотрением данных.
10.4.5 Мониторинг защиты от коррозии
Результаты исследований системы катодной защиты и анодов должны отслеживаться с целью определения функциональности системы защиты от коррозии, т.е. проверка работы системы в соответствии с проектными параметрами. Должны выполняться мониторинг и выяснение трендов защиты от коррозии с ранним выявлением аспектов за счет выделения аномальных показаний системы катодной защиты или увеличенного использования анода.
10.4.6 Гидрометеорологический мониторинг
Гидрометеорологические данные отслеживают для подтверждения того, что при анализе МНГС учитывают наиболее актуальную информацию.
Стратегию эвакуации персонала следует разрабатывать, если стандарт эффективности работы МНГС зависит от персонала, который перемещается до наступления прогнозируемого события. Стратегия эвакуации должна учитывать продолжительность, скорость развития, скорость перемещения и масштаб условий события.
Предварительное планирование позволяет уменьшить риски, а также улучшить реакцию после наступления события. Должны разрабатываться письменные планы готовности к эвакуации, охватывая мероприятия по общей готовности, и специальная реакция в зависимости от конкретной конструкции. Контрольные перечни и руководства для конкретных МНГС могут помочь при проведении эвакуации. МНГС с более высоким риском для безопасности персонала, окружающей среды и/или экономическим риском могут потребовать дополнительного изучения.
10.6 Геотехнические исследования
Геотехнические исследования выполняют в соответствии с положениями
ГОСТ Р 57123, также целесообразно использовать рекомендации согласно
[6] и
[7]:
- геотехническое исследование по конкретной площадке применительно к участкам, расположенным в сейсмических зонах 2 - 4;
- испытания по месту и в лаборатории с целью определения динамических характеристик грунта;
- оценку/устранение опасностей мелководья перед началом бурения скважины;
- пьезометрическое конусное зондирование на интересующей глубине;
- измерения по месту скорости поперечных и продольных волн;
- лабораторные измерения следующих свойств грунта:
- монотонную недренированную сдвиговую прочность при различной
скорости сдвига для количественного определения эффекта скорости,
- циклическую сдвиговую прочность для условий воздействия
землетрясения высокой или умеренной интенсивности,
- динамические свойства, такие как модуль сдвига и гистерезисное
демпфирование, используемые в отношении воздействий землетрясения;
- оценку потенциала для разжижения грунта на площадке;
- анализ реакции площадки для учета эффектов локальных почвенных условий на интенсивность, частоту и продолжительность сейсмических колебаний грунта за счет распространения сейсмических волн с "уровня горных пород (или крепкой породы)" до уровня дна (или других интересующих глубин).
Программа УКЦ представляет собой выполнение подробного объема работ и должна быть выполнена для завершения мероприятий, указанных в стратегии УКЦ. Программа УКЦ должна включать мероприятия, которые определены в рамках стратегии УКЦ на период срока службы МНГС, а также:
- программу инспекций (см.
11.2);
- программу технического обслуживания (см.
11.3);
- программу мониторинга (см.
11.4);
- повторное использование (см.
13);
- вывод из эксплуатации (см.
14).
Если выполнение программы УКЦ откладывается, то это должно происходить только на основе согласования со специалистом по конструктивной целостности после повторной оценки рисков из-за отсрочки.
Для завершения процесса УКЦ данные, собранные в ходе выполнения программы УКЦ, должны быть повторно загружены в систему управления данными, УКЦ. Данные по согласованности, точности и полноте инспекции, данные по техническому обслуживанию и мониторингу являются важными, поскольку эти данные образуют неотъемлемую часть процесса УКЦ. Специальные требования к выполнению объема работ, включая требования к регистрации и отчетности по данным, должны быть определены в рамках планов инспекции, мониторинга и технического обслуживания.
11.2.1 Общие сведения
Если в ходе осуществления программы инспекции будут обнаружены аномалии, которые могут потенциально отрицательно влиять на конструктивную целостность МНГС, направлений, водоотделяющих колонн и J-образных труб или принадлежностей, то персонал должен выполнить анализ с целью определения необходимости и времени проведения дополнительной инспекции и/или корректирующих мероприятий. Дополнительная инспекция может потребовать использования более тщательного метода исследования.
Если обнаружено повреждение выше уровня воды, то должны использоваться исследования НК в том случае, если с помощью визуального осмотра невозможно определить масштаб повреждений. Если проверка выше уровня воды показывает, что не исключено наличие повреждения под водой, то должно быть выполнено подводное обследование, как только это позволят условия.
11.2.2 Спецификации
Программа инспекции предусматривает составление спецификаций в отношении мероприятий по проверке, а также по установлению процедур обеспечения качества, контроля качества и валидации.
Спецификации инспекции, как минимум, должны включать следующее:
- требования к представлению отчетности об аномалиях;
- квалификацию водолаза и оператора дистанционно управляемого аппарата;
- квалификацию специалиста по НК;
- требования к уведомлению после обнаружения аномалии (например, заводненного элемента конструкции);
- процедуры измерений (например, вмятин, изгибов, отверстий);
- датчики и измерительные приборы;
- форматы и процедуры отчетности;
- процедуры регистрации на фото- и видеооборудовании.
11.2.3 Метод инспекции
11.2.3.1 Общие сведения
Выбор методов конкретной инспекции определяется квалифицированным персоналом на основе целей/задач инспекции и чувствительности, эффективности, надежности, затрат, а также наличия различных инструментов и оборудования.
11.2.3.2 Общая визуальная инспекция
Общая визуальная инспекция выполняется с целью определения состояния элементов конструкции, соединений или компонентов, выбранных для проведения инспекции.
Если обнаружено повреждение выше уровня воды, то повреждение должно быть зарегистрировано, чтобы технический персонал мог определить необходимость проведения ремонта или более тщательного обследования (например, НК).
Записи о повреждении должны включать измерения, фотодокументы и чертежи. Если в результате исследования выше уровня воды обнаружено, что могло произойти повреждение под водой (например, отсутствует посадочное устройство для шлюпки или незафиксированное повреждение), то должна быть выполнена подводная инспекция, как только это позволят условия.
11.2.3.3 Обследование защитного слоя (включая систему пассивной противопожарной защиты)
Обследование защитного слоя выполняется с целью обнаружения ухудшения качества защитных систем и наличия коррозии. В документах обследования должен быть указан тип защитного покрытия инспектируемых компонентов (обшивка из никелево-медного сплава или эластомеров на элементах зоны периодического смачивания ОЧ, лакокрасочные покрытия направлений) и зафиксированы места и протяженность ухудшения качества покрытия.
11.2.3.4 Обследование подводной системы катодной защиты
Обследование подводной части системы катодной защиты включает измерение ниже уровня воды на глубине установки системы катодной защиты при помощи оборудования НК.
11.2.3.5 Обследование принадлежностей и средств защиты персонала
a) Общие сведения
Объем инспекции ВС может включать обследование принадлежностей и средств защиты персонала на предмет наличия повреждений или ухудшения качества. Принадлежности и средства защиты персонала включают поручни, решетчатый настил, трапы, тросы для переброски персонала, посадочные устройства для шлюпок, вертолетную площадку, ПМ, опоры водоотделяющих колонн, спасательные суда для персонала, моторные отсеки кранов, стойки соединения с палубой мачт связи, а также конструктивные элементы путей эвакуации и временных убежищ.
b) Визуальное обследование направлений
Объем инспекции ВС может включать ВО состояния направлений на участке от зоны периодического смачивания и далее вверх. Направления должны инспектироваться с точки зрения состояния защитного слоя, степени коррозии, повреждения, наличия регулировочных прокладок, перемещения и эксплуатационного состояния (т.е. фонтанная эксплуатация скважин, мероприятия по глушению скважин, временная консервация или ликвидация скважин).
c) Обследование стояков
Объем инспекции ВС может включать ВО состояния стояков от зоны периодического смачивания и далее вверх. Стояки обследуются на предмет нарушения защитного слоя, степени коррозии, состояния несущих стальных конструкций и зажимов, а также режима работы (т.е. работающие или неработающие).
d) Изоляция фланцевых соединений трубопровода
Объем инспекции ВС может включать анализ эффективности изоляции стояка трубопровода. Данная инспекция предназначена для оценки состояния изоляции фланцев трубопроводов с целью определения, изолирован ли с электрической точки зрения стояк от конструкции. В целом обследование выполняется посредством проведения измерений (например, сопротивления) с любой стороны реального или потенциального изоляционного барьера. Идентичные измерения указывают на электрическую непрерывность, поскольку различные измерения показывают изолированность.
e) Точки крепления швартовного каната
Объем инспекции ВС может включать обследование путем осмотра оборудования, обеспечивающего безопасность персонала в случае аварийных ситуаций, таких как ударная нагрузка и сильная вибрация, создаваемые экстремальными или аномальными гидрометеорологическими или сейсмическими событиями либо случайными нагружениями.
Обход в основном представляет собой ВО и может совпадать со стандартной инспекцией ВС. Опорные конструкции могут быть постоянными или временными, и данные должны регистрироваться, чтобы технический персонал мог оценить возможность швартовочных канатов выдерживать боковые нагрузки.
f) Пути эвакуации
В ходе инспекции ВС выполняется ВО путей эвакуации персонала. Пути эвакуации включают открытые палубы, ПМ, трапы и площадки для посадки и высадки персонала. Пути эвакуации определяют и обследуют с целью подтверждения наличия свободного доступа к путям эвакуации от мест на конструкции. Штормтрап и сходня должны быть обследованы на предмет наличия признаков повреждения или ухудшения качества.
11.2.3.6 Обследование уровня палубы относительно уровня воды
В технологических зонах с известным или предполагаемым проседанием инспекция ВС включает обследование уровня между нижней палубой МНГС и средним уровнем моря. Для прочих зон высота палубы относительно среднего уровня моря должна измеряться периодически для обеспечения наиболее актуальной и точной информации. Измерения могут быть выполнены с помощью лота и должны регистрироваться с указанием времени измерения, чтобы позднее можно было согласовать с информацией о приливе или с изменениями среднего уровня моря. Предполагаемое проседание или дифференциальная осадка конструкции должны регистрироваться.
11.2.3.7 Визуальное обследование сварных швов/стыков с близкого расстояния
В объем работ инспекции ВС возможен ВО сварных швов/стыков с близкого расстояния. Визуальное обследование сварных швов/стыков с близкого расстояния должно использоваться для обнаружения и определения размеров визуальных трещин на сварном шве/стыке или вблизи сварного шва/стыка, а также подтверждать степень коррозии стальной поверхности и участков вблизи сварного шва/стыка.
11.2.3.8 Обследование повреждений
Если в ходе ВО обнаружено повреждение, то должно быть выполнено обследование с целью получения данных для анализа повреждения. Обследование должно включать определение местонахождения повреждения, выполнение замеров для определения таких количественных параметров, как размер и геометрия повреждения, непрямолинейность элемента, длина и глубина трещины, размер коррозионной язвы и т.п. Обследование должно быть расширено до инспекции в отношении сопутствующего ущерба (например, сильно вдавленный, изогнутый элемент конструкции, вздутый или деформированный, может иметь трещины на концах элемента).
11.2.3.9 Вспомогательные обследования
a) Общие сведения
Инспекция ВС может включать вспомогательные обследования с целью определения характеристик повреждений, как это указано в объеме работ (например, НК, отбор проб материала, измерения толщины стенок).
b) Инспекции болтовых соединений
Проверка затяжки болтов должна быть выполнена с целью подтверждения того, что гайки болтов, использующиеся для соединения и крепления компонентов ВС, не ослаблены.
c) Обследования дифференциального проседания
Обследование дифференциального проседания должно быть выполнено и документально оформлено в ходе плановой инспекции. Дифференциальное проседание может создавать напряжения в конструкциях палубы стационарного МНГС.
d) Обследования беспилотными летательными аппаратами
БЛА могут быть использованы для инспекции конструкций (например, факельных стрел и буровых вышек) с большой высоты. Тем не менее такие обследования должны быть проверены и сертифицированы на предмет надежности и годности к эксплуатации.
11.3 Программа технического обслуживания
Мероприятия по техническому обслуживанию должны соответствовать программе, указанной в стратегии технического обслуживания. Наиболее важными аспектами программы технического обслуживания являются инициативность и превентивность. Незавершенность заданий по техническому обслуживанию или связанных ремонтных работ может привести к "реактивной" программе, увеличивая риск отказов и уменьшение пригодности к эксплуатации конструкции.
Как часть анализа объема работ по плану инспекций и программы конструктивной целостности должны быть проведены проверки с целью подтверждения того, что критичное техническое обслуживание реально выполнено. Если техническое обслуживание не проведено, то соответствующие основные элементы конструкции должны рассматриваться как находящиеся в аномальном состоянии. Должны быть приняты меры, чтобы ликвидировать задолженность по техническому обслуживанию и подтвердить выполнение заданий в будущем.
11.4 Программа мониторинга
По мере сбора данных по мониторингу информация должна рассматриваться с целью определения существования аномальных условий, которые предусматривают проведение дальнейшего анализа. Анализ данных должен быть выполнен периодически на основе плана мониторинга.
Как часть рассмотрения объема работ по плану инспекций и программе конструктивной целостности должны быть проведены проверки с целью подтверждения выполнения основных элементов плана мониторинга (например, данные собраны, постобработаны). Если техническое обслуживание не проведено, то соответствующие основные элементы конструкции должны быть рассмотрены так, как будто они находятся в аномальном состоянии. Аналогичным образом, если устройство мониторинга повреждено или не работает, то соответствующие основные элементы конструкции должны быть рассмотрены так, как будто они находятся в аномальном состоянии. В любом случае должны быть приняты меры для восстановления плана мониторинга, а аномальное условие оценивается на основе процессов УКЦ, которые рекомендованы в настоящем стандарте.
В оценке должны использоваться количественные или полуколичественные методы с целью подтверждения того, что для каждой опасности, которой подвергается конструкция, рабочие характеристики основных элементов конструкции, а также фундаменты достигают необходимого уровня функционирования.
Оценка должна включать следующее:
- установление основных причин для проведения оценки (см.
9.8.2);
- установление уровня эффективности работы оценки (см.
таблицу 5);
- информацию по оценке (см.
12.2);
- метод оценки (см.
12.3);
- модель оценки (см.
12.4);
- определение того, достигает ли оценка уровня эффективности работы (см.
таблицу 5).
Оценка, как правило, на шаг отстоит от качественных методов (если применимо) и от методов количественного анализа с повышающейся сложностью, но уменьшающейся устойчивостью свойств. Если уровень эффективности работы не достигается, то оценка может быть выполнена повторно на основе более сложного аналитического метода, но с меньшей устойчивостью свойств.
Оценка должна подтверждать, что конструктивные параметры МНГС достигают уровня эффективности работы, рекомендованного в
таблице 5. Для МНГС, подверженных воздействию многих опасностей, суммарный риск является суммой 1/
RP для каждой опасности. Недоминирующие опасности могут потребовать оценки с более продолжительной
RP, чтобы можно было показать, что суммарный риск соответствует
таблице 5.
Для тех МНГС, которые не достигают уровня эффективности работы, рекомендованного в
таблице 5, инициируются варианты снижения риска, которые снижают вероятность отказа и/или последствия отказа.
12.2 Информация по оценке
12.2.1 Общие сведения
Оценка МНГС должна быть основана на его нынешнем состоянии, с учетом повреждений, ремонта, водной эрозии, осадки или других факторов, которые потенциально могут влиять на его годность к эксплуатации. Эксплуатирующая организация должна проверять, что сделанные допущения вполне приемлемые и что данные являются точными и понятными в отношении реальных состояний на момент оценки или для модификаций МНГС в будущем. Кривые опасностей и воздействий должны быть основаны на самых передовых отраслевых методах (например, воздействие волн на палубу ВС должно основываться на самых передовых отраслевых подходах по оценке годовой вероятности превышения высоты гребня волны).
12.2.2 Требования к информации
Необходимые данные оценки зависят от интересующей системы (например, ОЧ, ВС, ПМ) и типа оценки (т.е. упрощенной оценки, оценки риска или анализа системы). Тем не менее независимо от системы и типа оценки необходимы данные по состоянию конструкции и эксплуатационным данным, чтобы точно представить, сравнить, оценить или проанализировать конкретную систему.
Данные должны быть наиболее актуальными, чтобы отражать состояние МНГС на момент оценки. Эта информация должна быть получена от системы управления данными, УКЦ (см.
8.8).
12.2.3 Ограниченная или отсутствующая информация
Отсутствующие или ограниченные данные могут препятствовать проведению определенных типов оценки либо потребуется собрать дополнительную информацию на основе технических исследований или анализа до или в ходе оценки.
Отсутствие данных может усилить неопределенность оценки, аттестации или анализа. В этих случаях эксплуатирующая организация должна восполнить отсутствующие или утраченные данные. Это может потребовать выполнения дополнительных инспекций, сбора текущей информации (например, контроль массы или эксплуатационных характеристик) либо в некоторых случаях проведения дополнительных технических исследований для выработки информации для учета отсутствующих или утраченных данных.
Может потребоваться дополнительная надводная/подводная информация, которая будет отличаться от информации, полученной в ходе инспекции МНГС. Информация о местных грунтах может потребоваться, если МНГС спроектировано на основе данных по грунтам с другой площадки или общих данных по грунтам.
12.2.4 Информация выше уровня воды
Когда отсутствуют чертежи либо они неточные, то необходимо провести дополнительную инспекцию, осмотр конструкции и оборудования ВС для сбора необходимой информации (например, детали набора корпуса, фактическая компоновка и места размещения оборудования ВС).
Постоянные и меняющиеся воздействия, а также центр тяжести МНГС должны быть известны на протяжении всего срока эксплуатации. База данных по массе МНГС должна служить основным источником данных для эксплуатирующей организации и специалистов по УКЦ при выполнении оценки или повторного анализа конструкции.
12.2.5 Информация ниже уровня воды
В некоторых случаях для инженерной оценки требуется проведение дополнительных подводных инспекций (см.
10.2.6) для обследования предполагаемого повреждения, ухудшения качества, отсутствия приемных труб, модификаций, отсутствующих или неточных чертежей МНГС, записей инспекции плохого качества или аналитических выводов.
12.2.6 Геотехническая информация
Имеющиеся на площадке или вблизи нее инженерно-геологические скважины, а также геофизические данные должны быть проанализированы. Многие более старые платформы были смонтированы на основе информации по инженерно-геологическому бурению, которая получена после бурения на значительном расстоянии от места установки. Толкование почвенного профиля геотехническим специалистом может быть улучшено на основе последних исследований на площадке с помощью усовершенствованных методов отбора проб, а также испытаний по месту, выполненных для других соседних конструкций. Более поздние и оптимизированные геофизические данные могут быть коррелированы с данными инженерно-геологического бурения для создания усовершенствованной модели основания.
12.3.1 Общие сведения
В оценках могут быть использованы полуколичественные или количественные методы, в которых могут применяться:
- упрощенные процедуры;
- сходство МНГС;
- предыдущие оценки;
- предыдущее воздействие;
- методы уровня проектирования;
- методы конечной прочности;
- методы конструктивной надежности.
Примечание - Методы конструктивной надежности не требуются в соответствии с настоящим стандартом. Однако для тех конструкций, которые требуют более полной оценки, может использоваться конструктивная надежность.
Таблица 8
Выбор метода оценки на основе стимулятора оценки
Стимулятор оценки | Метод |
Полуколичественный | Количественный |
Уровень проектирования | Конечная прочность |
Упрощенная процедура | Сходство | Предыдущая оценка | Предшествующее воздействие | Расчет линейно-упругих тел <a>, <b> | Линейно-упругая избыточность | Статический нелинейный анализ | Динамический нелинейный анализ <c> | Анализ конструктивной надежности <d> |
Повышение сложности. Уменьшение устойчивости свойств |
Изменение состояния МНГС | - | - | - | - | Да | Да | Да | Да | Да |
Изменение оцененного воздействия <e> | Да | Да | Да | Да | Да | Да | Да | Да | Да |
Изменение критериев оценки | Да | Да | Да | Да | Да | Да | Да | Да | Да |
Изменение последствий для МНГС | - | - | - | - | Да | Да | Да | Да | Да |
Изменение эксплуатации МНГС | - | - | - | - | Да | Да | Да | Да | Да |
<a> Линейно-упругий анализ с нелинейными принципами. <b> Включает анализ спектра сейсмического отклика. <c> Включает анализ сейсмический записи во времени. <d> Не является требованием настоящего стандарта. <e> Изменение воздействия из-за влияния волн на палубу может потребовать использовать метод нелинейной оценки. |
Таблица 9
Выбор метода оценки на основе причины оценки
Основная причина оценки | Метод |
Полуколичественный | Количественный |
Уровень проектирования | Конечная прочность |
Упрощенная процедура | Сходство | Предыдущая оценка | Предшествующее воздействие | Расчет линейно-упругих тел <a>, <b> | Линейно-упругая избыточность | Статический нелинейный анализ | Динамический нелинейный анализ <c> | Анализ конструктивной надежности <d> |
Повышение сложности. Уменьшение устойчивости свойств |
Оценка поддержки | Да | Да | Да | Да | Да | Да | Да | Да | Да |
Определение категории вероятности отказа | Да | - | - | Да | - | - | Да | Да | Да |
Поддержка программы инспекции | - | - | - | - | - | - | Да | Да | - |
Стратегия уменьшения поддержки | - | - | - | - | - | - | Да | Да | - |
Определение вероятности разрушения | - | - | - | - | - | - | - | - | Да |
<a> Линейно-упругий анализ с нелинейными принципами. <b> Включает анализ спектра сейсмического отклика. <c> Включает анализ сейсмической записи во времени. <d> Не является требованием настоящего стандарта. |
12.3.2 Полуколичественные методы
12.3.2.1 Упрощенные процедуры
Упрощенные процедуры существуют для оценки пригодности к эксплуатации существующих МНГС. Использование этих процедур требует знания допущений, на основе которых они построены, а также понимание их применения и ограничений. Нагружения, используемые в упрощенной процедуре, должны быть проверены, так как являются консервативными по сравнению с рекомендуемыми количественными методами (см.
12.3.3).
12.3.2.2 Предыдущая оценка
Предыдущая оценка МНГС может быть использована, если анализ отражает текущее состояние МНГС, а также приложенные к МНГС воздействия, которые необходимы для подтверждения соответствия уровням эффективности работы. Если инициатором оценки затребован метод расчета по предельным нагрузкам, то предыдущий метод уровня проектирования не должен использоваться.
12.3.2.3 Предшествующее воздействие
Альтернативой количественной оценки является использование воздействия от предыдущего события при условии, что в результате обследования МНГС не выявлено существенного повреждения. Предварительное воздействие использует срок существования события, которое было более мощным, чем событие, которое обусловлено уровнем эффективности работы.
Для гидрометеорологических или сейсмических событий это должно выполняться путем сравнения предполагаемой максимальной горизонтальной силы в основании МНГС, по результатам измерений или калиброванных расчетов физических элементов для прошедших периодов времени, с необходимой горизонтальной силой в основании, чтобы МНГС могло достичь уровня эффективности работы системы. Сравнение должно подтвердить, что предварительное воздействие превышает уровень эффективности работы (см.
9.6).
Сравнение с предварительным воздействием должно учитывать:
- неопределенность предварительного воздействия;
- неопределенность предела прочности МНГС;
- степень, до которой самое слабое направление МНГС было испытано предварительным воздействием;
- возможные изменения в состоянии и/или массе ВС с момента последнего воздействия.
12.3.2.4 Сходство
Результаты оценки МНГС могут быть использованы для аналогичного МНГС при условии, что ОЧ МНГС однотипного исполнения (например, ферменная конструкция ОЧ, материал, свойство грунта, геометрия свай, конструктивного исполнения, массы и геометрии ВС, а также глубины моря и воздействий).
Оценка, основанная на сходстве, не использует конструкцию в качестве годной к эксплуатации на основе оценки за счет сходства.
12.3.3 Количественные методы
12.3.3.1 Метод расчетного уровня
Метод уровня проектирования представляет собой метод, который используется для проектирования новых МНГС. Уровни эффективности работы конструктивных элементов подтверждаются с помощью частных коэффициентов. Метод уровня проектирования может быть осуществлен для предельного состояния и/или аварийно-предельного состояния.
Вектор эталонного воздействия с факторами частного воздействия должен применяться вместе с характерным фактором использования, а также фактором относительной устойчивости, чтобы получить проектное воздействие и проектное использование. Если проектное использование превышает эффект проектного воздействия, то у компонента подтвержденный уровень эффективности работы.
12.3.3.2 Линейно-упругий метод резервируемости
В качестве альтернативы оценке метод расчета по предельным нагрузкам, такой как статический нелинейный анализ, может подтвердить, что оценка МНГС достигает уровня эффективности работы за счет использования линейно-упругого анализа, аналогичного оценке метода уровня проектирования, за исключением того, что типовые факторы безопасности, связанные с осевым, изгибающим, сдвиговым и другими условиями нагружения, удалены.
Линейно-упругий метод избыточности (резервируемости) предназначен для приблизительных рабочих параметров элементов конструкции МНГС, когда воздействия превышают допустимое напряжение, а также ниже предела текучести. Если все элементы конструкции МНГС могут быть показаны как имеющие нагружения меньше предела текучести, то, учитывая состояния полного напряжения, МНГС достигает уровня эффективности работы. Если нагружение элементов конструкции МНГС превышает предел текучести, то должен использоваться нелинейный анализ. Можно учитывать известные источники устойчивости свойств, такие как использование средних пределов текучести вместо номинальной текучести.
12.3.3.3 Метод расчета по предельным нагрузкам
a) Общие сведения
Метод расчета по предельным нагрузкам должен выполняться с использованием статического или динамического нелинейного анализа, который включает нелинейность материала и геометрическую нелинейность путем конечного перемещения, или теории конечной деформации с целью определения максимального воздействия, которое может выдерживать МНГС без разрушения.
Метод расчета по предельным нагрузкам предусматривает выполнение оценки возможности системы МНГС, противоположной оценке компонентов, которая используется в методе уровня проектирования. Локальный отказ структурных элементов конструкции, стыков или оснований является незначительным при условии того, что возможности системы МНГС достигают или превышают необходимый уровень эффективности работы.
Положения настоящего стандарта относительно метода расчета по предельным состояниям, как правило, относятся к тем МНГС, где статический анализ адекватно представляет конструктивную реакцию. В отношении динамически чувствительных конструкций могут быть использованы динамические анализы во временной области, нелинейные анализы на предельную прочность, а также анализ во временной области.
b) Статический нелинейный анализ
Нелинейные методы предназначены для подтверждения того, что МНГС имеет адекватную прочность и устойчивость, чтобы противостоять предельной прочностной нагрузке. Локальное перенапряжение и отказ элемента конструкции или стыка могут прогнозироваться без полного разрушения. На этом уровне анализа напряжения превысили линейные уровни, а моделирование элементов конструкции, стыков и оснований с перенапряжением должно адекватно распознавать предельную способность, а также поведение после прогиба, а не ограничения линейной нагрузки.
Предельная прочность МНГС, как правило, определяется с помощью программы нелинейного структурного анализа, которая применяет модель ступенчато возрастающей боковой нагрузки на МНГС до тех пор, пока не будет спрогнозировано разрушение. Боковое воздействие на МНГС должно быть изображено в момент разрушения.
c) Динамический нелинейный анализ
Динамический нелинейный анализ может быть выполнен в качестве более точной оценки по сравнению со статичным нелинейным анализом, когда динамическая реакция является важной либо когда повреждение прогнозируется в ходе возникшего опасного события (например, подтвердить, что разрушение не происходит в ходе наивысших и последующих волн в аномальные гидрометеорологические условия и последующих ускорений в аномальном землетрясении).
Динамический нелинейный анализ включает в себя выполнение анализа во временной области с использованием вектора воздействия с изменением во времени для указанного периода повторяемости опасности. Циклическое ухудшение способности элемента конструкции, стыка и грунта должно быть представлено прогрессирующим отношением усилия-деформации. Трещина элемента конструкции или стыка из-за малоцикловой усталости должна быть включена в прогрессирующее отношение усилия-деформации. Используется средняя мощность для конструктивных элементов и грунта.
d) Анализ конструктивной надежности
Анализ конструктивной надежности может быть использован для оценки рабочих параметров МНГС, включая влияние неопределенностей в воздействиях, сопротивлениях и моделировании. Присущая или физическая случайность в базовых переменных представлена вместе с эпистемологическими неопределенностями, вытекающими из недостатка знаний и понимания проблемы. Эпистемологические неопределенности могут быть уменьшены за счет сбора дополнительной информации и исследования по статистическим моделям и моделям воздействий.
12.3.4 Усталостный анализ
Динамический спектральный усталостный анализ, как правило, используется для определения усталостной стойкости стыковых швов труб и круговых швов на трубных элементах. Могут быть применены определенный усталостный анализ или усталость во времени.
Как часть процесса оценки для будущего срока службы должны учитываться совокупные эффекты ухудшения качества от усталости. Когда выполняются исследования частичного ВО и/или НК и известное повреждение оценивается и/или ремонтируется, то не требуется дополнительное аналитическое подтверждение будущей усталостной стойкости. Альтернативным образом усталостная стойкость может быть подтверждена посредством аналитической процедуры.
В некоторых случаях инспекция НК стыка может использоваться для "перезагрузки" накопленного ухудшения качества от усталости при отсутствии свидетельств поверхностного растрескивания. Такая информация может использоваться для установления интервала инспекции на основе оценки рисков (см.
таблицу 8). Мониторинг чувствительных к усталости стыков и/или зарегистрированных признаков трещин является приемлемой альтернативой аналитической проверке.
Кроме того, в целях избежания чрезмерно консервативных величин при расчете усталостной прочности необходимо учитывать следующие факторы:
- гибкость локальных стыков;
- для элементов конструкции, которые подвержены периодическому смачиванию вблизи водной поверхности, следует принимать реалистичные, а не консервативные нагрузки;
- приложение гидродинамической нагрузки к элементам конструкции, расположенным вблизи водной поверхности с помощью множественных вертикальных диагональных сегментов, чтобы точно смоделировать быстрое затухание гидродинамической нагрузки с глубиной;
- использование метода Макками-Фукса (см.
[8]) для определения коэффициента уменьшения момента
Cm, как функции частоты волн для основных стоек крупного диаметра.
Воздействия должны быть основаны на фактической конфигурации МНГС на момент оценки (например, фактическое число направлений или водоотделяющих колонн, буровая установка и положение). Должны оцениваться планируемые в будущем либо временные воздействия.
12.4.1 Общие сведения
Модель оценки должна точно воспроизводить конструктивный вид МНГС, а также учитывать настоящее состояние МНГС, как это известно из оценки состояния МНГС (см.
12.2).
12.4.2 Трубные элементы
Оценку сопротивления конструктивных трубных элементов целесообразно выполнять согласно
[5]. Кроме того:
a) трубные элементы ферменной конструкции ОЧ МНГС при нагрузке на трубчатое соединение (осевое или изгибное) должны быть спроектированы с учетом коэффициента гибкого соединения в дополнение к общей постоянной деформации соединения;
b) в узлах соединений элементов ферменных конструкций ОЧ МНГС, устанавливаемых в регионах с низкими температурами, должен быть дополнительно учтен критерий сопротивления к излому;
c) для метода нелинейного анализа должна быть применена методика сопротивления в узлах соединений элементов ферменных конструкций ОЧ МНГС, а также:
- вычисленная максимальная осевая нагрузка элементов конструкции с критической деформацией должна быть откалибрована,
- после действия максимальной осевой нагрузки на трубные элементы необходимо учитывать локальную потерю устойчивости в области пластической деформации.
12.4.3 Соединения
Могут быть использованы нелинейные модели оболочечных элементов, встроенные в модель балочного элемента МНГС.
12.4.4 Направления
Направления (пробуренные и цементированные или забитые) должны моделироваться с минимальным изгибом трубы при боковом сопротивлении грунта в зависимости от локального смещения и должны быть включены в модель оценки. Направления обеспечивают дополнительную боковую поддержку МНГС, а направляющая рама направляющих колонн должна моделироваться для учета нагрузки на ОЧ.
12.4.5 Повреждение
12.4.5.1 Общие сведения
Остаточная способность поврежденного компонента может быть определена с помощью упрощенных методов или детальных аналитических методов. Остаточная способность элемента конструкции может быть использована в анализе способности системы.
12.4.5.2 Трубные элементы с вмятинами
Осевая способность нагруженных элементов ферменной конструкции может быть снижена за счет наличия вмятины. В морских сооружениях элементы ферменной конструкции подвержены волновой нагрузке, особенно вблизи поверхности воды, где ударное воздействие волн в период шторма может создать боковое нагружение на эти элементы. Элементы ферменной конструкции подвержены вмятинам и изгибанию от ударного воздействия волн. Наиболее важным геометрическим параметром, влияющим на остаточную прочность, является глубина вмятины.
Влияние изгибания элемента на способность может быть учтено путем использования непрямолинейности поврежденного элемента. Для исходной оценки элемент с вмятиной следует рассматривать как неспособный нести нагрузку.
Помятые трубные элементы могут точно моделироваться с помощью нелинейного программного обеспечения с учетом имитации столкновения на основе модели оболочечного элемента или модели балочного элемента (если программное обеспечение способно представить вмятины в балочных элементах).
12.4.5.3 Равномерно корродированные трубные элементы
Уменьшение толщины элемента конструкции может быть использовано для моделирования снижения прочности из-за равномерной коррозии. Уменьшение толщины следует согласовывать с количеством материала, который был удален из-за коррозии. Необходимо оценить элемент конструкции как неповрежденный, но с уменьшенной толщиной стенок. Использование минимальной локальной толщины (т.е. усредненной в границах наихудшей арки в 60°) является консервативным, несмотря на то что уменьшение толщины непостоянно по длине элемента.
12.4.5.4 Локально корродированные трубные элементы
Статичная прочность на разрыв или на растяжение частично треснутого трубного стыка может быть оценена за счет уменьшения прочности стыка с трещиной на какую-то часть. При условии, что материал пластичный в эксплуатационных условиях, уменьшенная прочность стыка может оцениваться простыми методами на основе использования модуля участка или отрезка с уменьшенными параметрами пропорционально утраченной площади поверхности разрушения либо на основе более пространного численного анализа с применением моделей исследования методом конечных элементов или экспериментальных подтверждений.
Частично треснутые трубные стыки могут уменьшить несущую способность конструкции. Вместо оптимизированного анализа частично треснутый стык с зоной трещины, загруженной при сжатии, может рассматриваться в сходной манере, как для элемента с вмятиной (т.е. используя уменьшенную несущую способность). Для упругих нагрузок или изгибающего момента с растяжением может использоваться как часть оценки техническая оценка механики трещинообразования.
12.4.6 Отремонтированные и упрочненные элементы
Свойства элементов и стыков должны модифицироваться, чтобы учитывать полные или частичные эффекты ремонта/усиления.
12.4.7 Модель фундамента
12.4.7.1 Общие сведения
Сваи должны быть включены в модель оценки, используя подход, в котором грунты представляются с помощью нелинейных пружин (боковое сопротивление грунта в зависимости от локального смещения свай, передача усилий сдвига сваи в грунте по сравнению с локальным смещением сваи и несущая способность конца сваи по сравнению со смещением наконечника сваи). Модель оценки может учитывать эффекты старения применительно к несущей способности грунта, а также может использоваться непрерывная модель.
Модель сопротивления грунта для свайных фундаментов (пробуренных, цементированных или забитых) целесообразно принимать согласно
[6].
12.4.7.2 Несущая способность грунта
Должны быть выполнены анализы с использованием следующих аспектов:
a) характерная несущая способность грунта при выполнении линейно-упругого анализа;
b) наилучшая оценка (средняя) несущей способности грунта с соответствующими коэффициентами неравномерности при выполнении статического нелинейного или динамического нелинейного анализа.
Предельная несущая способность грунта должна быть суммой пружин t-z при совместимых смещениях z вниз по длине свай плюс несущее усилие q для совместимого z на наконечнике сваи. Сумма пикового t и пикового q переоценивает несущую способность грунта, если они не возникают при одном и том же смещении головки сваи.
12.4.7.3 Инженерно-геологическое бурение
Может использоваться инженерно-геологическая скважина, которая не была пробурена в месте нахождения МНГС или с использованием современных методов отбора проб и испытаний. Тем не менее должен привлекаться геотехнический специалист с целью определения действительности методов отбора проб, и он должен определить пригодность соседней инженерно-геологической скважины для участка расположения МНГС, иначе следует использовать бурение на месте.
12.4.7.4 Регистрация забивки свай
Данные по забивке свай могут использоваться для обеспечения дополнительной информации по профилям грунта на местах забивки свай, а также для определения несущего слоя грунта на конце сваи.
12.4.7.5 Сваи
Для того чтобы правильно представлять вертикальное смещение грунта вниз по длине сваи, должна быть смоделирована осевая гибкость сваи, а не жесткие сваи.
Для линейно-упругого анализа с нелинейными фундаментами, а также для статичного нелинейного анализа анализ должен включать статическое ухудшение качественных характеристик, а также усиление скорости нагружения.
Для динамического нелинейного анализа грунты должны быть представлены:
- с помощью упруго-пластичных деформаций p-y, t-z и q-z с гистерезисным демпфированием;
- радиационным демпфированием грунта, когда выполняется сейсмический анализ;
- циклическим разупрочнением грунта при развитии упруго-пластичных деформаций грунта p-y, t-z и q-z во времени.
12.4.7.6 Группы свай
При расчете предельной несущей способности группы свай необходимо учитывать вертикальную и горизонтальную несущую способность данной группы свай. Пружины грунта p-y, t-z и q-z определяются в отношении величин смещения, которые могут быть реализованы в анализе в виде погружения или поднятия свай.
12.4.7.7 Донная плита
Дополнительную несущую способность сваи получают от башмаков, и она может быть включена, но должна быть ограничена общей несущей способностью грунта из-за нагружения свай вместе с нагружением башмаков.
12.4.8 Прочность материала
Когда имеются адекватные данные, то фактический или средний предел текучести может использоваться вместо минимального предела текучести. Однако средний предел текучести не должен применяться, когда он выше фактического. В большинстве случаев средний предел текучести для давления 248 МПа стали оценивается на уровне 276 и не выше 317 МПа, когда в качестве усредненного значения используется давление 296 МПа.
12.5 Оценка гравитационной опасности
12.5.1 Общие сведения
Если записи о массе ВС отсутствуют, то должно использоваться расчетное постоянное воздействие на ВС. Факторы частичного воздействия калиброваны для коэффициента вариации 8% и 14% по постоянному воздействию и переменному воздействию соответственно. Должны использоваться усредненное постоянное воздействие и усредненное переменное воздействие на ВС. Совпадающие операционные воздействия, включая бурение, должны применяться в соответствии с
ГОСТ Р 58036.
12.5.2 Метод расчета по предельным состояниям
Статический нелинейный анализ может использоваться для подтверждения соответствия уровню эффективности работы по сравнению с опасностью гравитационных нагрузок на грунт и конструкцию в условиях стоячей воды на уровне системы, а не на уровне компонента, как в стоячей воде DLM. В статичном нелинейном анализе для стоячей воды постоянные, утратившие силу, воздействия, переменные воздействия, а также плавучесть в стоячей воде должны первоначально применяться, а за ними ступенчатые, потерявшие силу, постоянные воздействия и переменные воздействия, пока не наступит разрушение МНГС.
Статический нелинейный анализ должен выполняться, когда отношение потерявшего силу воздействия на критические компоненты конструкции к гидрометеорологическому воздействию составляет 80% или более, и эти компоненты имеют UR, превышающий единицу в линейно-упругом анализе для стоячей воды. Статический нелинейный анализ для стоячей воды следует использовать для подтверждения того, что уровень эффективности работы системы для опасности гравитационной нагрузки в стоячей воде может быть достигнут за счет локальной текучести и перераспределения напряжений, ограниченных образованием разрывов.
12.6 Оценка гидрометеорологической опасности
12.6.1 Общие сведения
Перед выполнением оценки конструкции, а также сложных анализов, таких как статический или динамический нелинейный анализ, должны быть оценены качество, методология и точность гидрометеорологического анализа (включая объем и качество необработанных гидрометеорологических данных).
В некоторых мелководных местах прочность МНГС с большими габаритами палуб может определяться ветровым воздействием, а не воздействием волн и/или течений. В таких случаях возможности МНГС следует оценивать по критерию максимального ветра в сочетании с соответствующими волнами, течениями и нагонными волнами.
12.6.2 Гидрометеорологические критерии
Гидрометеорологический анализ должен учитывать следующее:
- независимые крайние значения гидрометеорологических переменных (например, волну, ветер, течения и высоту волн);
- долгосрочное распределение гидрометеорологических процессов (т.е. годовое распределение состояний моря с пиками штормов);
- краткосрочное распределение гидрометеорологических процессов (т.е. распределение пиков состояния моря);
- соответствующие параметры, относящиеся к крайним значениям (т.е. скорость ветра, скорость и глубина течения, высота волн, периоды волн, кинематические факторы).
Независимые крайние значения следует определять в соответствии с подходами, которые рекомендованы в
ГОСТ Р 57148.
12.6.3 Высота волны
При оценке клиренса годовую вероятность превышения общей высоты водной поверхности следует определять с учетом:
- превышения уровня стоячей воды (включая штормовые нагоны, астрономические приливы);
- осадки морского дна;
- высоты нагонов волн, включая пространственную статистику для учета конечной площади палубы;
- изменения уровня воды.
Распределение высоты нагонов волн определяют в соответствии с ГОСТ Р 57148-2016
(раздел 9).
12.6.4 Вектор гидрометеорологического воздействия (ОЧ)
Вектор гидрометеорологического воздействия целесообразно вычислять согласно
[5]. Параметры волнения, течения и ветра должны определяться из реакции на основе гидрометеорологического анализа.
Гидрометеорологический анализ на основе реакции определяет существующие параметры волнения, течения и ветра, которые в случае использования в качестве входных данных в расчетах гидрометеорологического воздействия дадут наиболее реалистичную оценку превышения воздействия с необходимой повторяемостью. Другие формы гидрометеорологического анализа, включающие ввод в качестве входных параметров волнения, течения и ветра с определенными повторяемостями, как правило, дают в результате более сильное гидрометеорологическое воздействие, чем то, которое определено анализом на основе реакции.
Воздействие волн на МНГС является динамическим. Для большинства расчетных глубин эти воздействия могут быть адекватно представлены их статическими эквивалентами. Для более значительных глубин, более 122 м, или там, где МНГС более гибкие или повреждены, должно прикладываться инерционное воздействие либо должен быть выполнен динамический анализ. Инерционное воздействие целесообразно определять согласно
[5].
12.6.5 Вектор гидрометеорологического воздействия (палуба)
Если подтверждается, что клиренс достаточен, чтобы избежать удара волн о палубу (с необходимым уровнем эффективности работы, см.
таблицу 5), то оценка должна включать вектор гидрометеорологического воздействия для палубы.
Когда планируется, что МНГС будут обслуживаемыми в аномальных гидрометеорологических условиях, основной стратегией ослабления для воздействия волн на палубу является увеличение высоты палубы. Другие стратегии ослабления уменьшают либо вероятность, либо последствия (см.
9.9).
Воздействие волн на палубу учитывает следующее:
a) для подхода с регулярной расчетной волной не допускается уменьшать скорость в гребне волны для учета распространения волн;
b) анализ взаимодействия между волновым событием и конструкцией палубы (например, геометрическое моделирование обратной стороны палубы, включая балочные фермы, которые влияют на воздействия волн на палубу) путем использования:
- результатов прямых модельных испытаний,
- потока количества импульса, учитывающего пространственную и временную конвергенцию,
- расчетной гидродинамики, учитывающей пространственную и временную конвергенцию, а также возможные эффекты сжатого воздуха.
Когда выполняется статический нелинейный анализ, воздействия волн на палубу могут быть представлены путем идеализации временного графика от потока количества импульса или расчета гидродинамики для определения динамического коэффициента усиления с помощью аналогии с одной степенью свободы. Следует учитывать эффект усиленного воздействия на основания ниже палубы из-за нарушенной кинематики от волнового воздействия на палубу. В зависимости от геометрии нижней палубы скорости жидких частиц в приходящей волне могут существенно увеличиться из-за волнового удара о палубу.
Модельные испытания должны проверяться воздействием волн на палубу.
12.6.6 Направленность гидрометеорологических опасностей
В некоторых местах репрезентативные пути штормов и топографические объекты могут обеспечить нагонные ограничения по высоте волн в конкретных направлениях, либо приливные или общие круговые течения могут быть в преобладающем направлении. Для проектирования в таких ситуациях могут использоваться различные величины волнения, ветра и/или течения для различных направлений подхода при условии, что имеются достаточные надежные данные для их теоретического получения. Тем не менее эксплуатирующая организация подтверждает, что общая надежность конструкции не нарушается из-за использования таких более низких направленных природных условий.
12.6.7 Метод расчетного уровня
12.6.7.1 Предельное состояние
В предельном состоянии необходимо учитывать E100 для определения коэффициента использования, с характерными возможностями в отношении конструктивных элементов и грунта вместе с факторами частного воздействия и факторами сопротивления.
Для того чтобы достичь необходимого уровня эффективности работы, коэффициент использования элементов и стыков должен быть менее единицы.
Осевая несущая способность сваи приемлема, если несущая способность системы фундамента с коэффициентами частичного сопротивления может противостоять приложенным воздействиям. Кроме того, высота палубы должна превышать высоту гребня волны для волн с повторяемостью, равной годам.
12.6.7.2 Аварийное или аномальное предельное состояние
Аварийное или аномальное предельное состояние должно использовать ERP, чтобы определить UR с характерными возможностями в отношении конструктивных элементов и грунта, вместе с факторами частичного сопротивления и факторами частичного воздействия, равного единице. Не нужно, чтобы высота палубы превышала высоту гребня волны с повторяемостью, равной годам.
UR элементов и стыков должно быть менее единицы. Осевая несущая способность сваи является приемлемой, если несущая способность фундамента может противостоять приложенным воздействиям.
12.6.8 Линейно-упругий метод резервирования
Линейно-упругий метод избыточности аналогичен варианту ALS DLM, но выполняется за счет удаления элементов или стыков с UR > 1,0, пока UR оставшихся элементов и стыков менее единицы.
Другие эквивалентные линейные методы могут быть использованы при условии, что может быть обосновано, что они обеспечивают консервативные или сходные результаты в качестве нелинейных методов.
12.6.9 Метод расчета по предельным нагрузкам
12.6.9.1 Общие сведения
Метод расчета по предельным нагрузкам должен:
a) включать динамический коэффициент усиления;
b) использовать средние значения несущей способности для конструктивных элементов;
c) использовать усредненную несущую способность для прочности грунта.
12.6.9.2 Статический нелинейный анализ
Гидрометеорологический статический нелинейный анализ должен инициироваться путем ступенчатого применения
ERP, имеющим необходимую повторяемость уровня эффективности работы (см.
таблицу 5). Статический нелинейный анализ предусматривает отсутствие обрушения МНГС, когда прикладывается
ERP, а напряжения находятся в пределах границ разрыва.
Статический нелинейный анализ должен применяться для каждого направления волны или путем использования всенаправленного ERP. Значения наилучшей (средней) оценки должны применяться для параметров сопротивления конструктивных элементов и грунта в статическом нелинейном анализе.
12.6.9.3 Динамический нелинейный анализ
Гидрометеорологический динамический нелинейный анализ может выполняться для критических направлений сектора волн. Годовая вероятность обрушения МНГС является суммой вероятностей направленности обрушения МНГС.
При динамическом нелинейном анализе следует:
- выбрать пробную повторяемость;
- определить переменное во времени WiJA для выбранной повторяемости;
- определить соответствующее WiDA;
- применить переменное во времени факторированное WiJA вместе с равнобедренным переменным во времени факторизованным WiDA.
Подтверждение того, что МНГС имеет повторяемость обрушения, обуславливает то, что платформа не сминается в ходе динамического нелинейного анализа. Напряжения в элементе и стыках должны оставаться в рамках разрыва.
12.7 Оценка сейсмической опасности
12.7.1 Общие сведения
Перед выполнением оценки конструкции и сложного анализа, такого как динамический нелинейный анализ (или во временной области), должна быть выполнена оценка качества, методологии и точности ВАСО.
Кривые сейсмической опасности должны быть сформированы в ВАСО в соответствии с требованиями
ГОСТ Р 57123, которые дают величину спектрального ускорения как функции повторяемости опасности.
12.7.2 Сейсмические критерии
Ускорения должны рассчитываться и применяться по всей длине сваи. Если используются ускорения с несущественными изменениями, то должен равномерно вниз по всей длине сваи быть применен временной график уровня дна моря. Спектр отклика меняющейся глубины в естественный период интереса должен сравниваться, чтобы подтвердить, что временной график уровня дна моря обеспечивает наивысшие ускорения.
Гравитационные воздействия вследствие нормальных эксплуатационных условий, включая 75% отменяющихся воздействий Q1, применяются вместе с сейсмическими воздействиями.
Масса ВС должна быть представлена с правильными вертикальными и горизонтальными центрами тяжести. Масса ОЧ должна быть представлена с массой захваченной воды и добавленной гидродинамической массой (т.е. обрастания).
12.7.3 Вектор сейсмического воздействия
Вектор сейсмического воздействия следует вычислять с использованием процедур в соответствии с
ГОСТ Р 57123. Кривая сейсмической опасности (для доминантного естественного периода МНГС) должна определяться на основе специфичного для площадки ВАСО, как это рекомендуется в
ГОСТ Р 57123.
Выбор и масштабирование временного графика ускорения должны использовать:
- линейное масштабирование, согласование по спектру или условный средний спектр;
- интересующий период времени;
- ориентацию составляющих движений грунта;
- площадки, расположенные близко, для контролирования активных отказов.
Спектральное ускорение

, которое используется в качестве основы вектора воздействия для сейсмического анализа, должно выводиться в соответствии с требованиями
ГОСТ Р 57123, которое дает:

(1)
где Tdom - доминирующий модальный период колебаний сооружения;
Cc - поправочный коэффициент, применимый к спектральному ускорению с целью учета неопределенности, не отраженной на кривой сейсмической опасности;

- среднее спектральное ускорение, связанное с периодом колебаний осциллятора с одной степенью свободы
T, полученное при выполнении ВАСО;
Pf = 1/RP;
RP - повторяемость обрушения МНГС, а не повторяемость опасного события.
Для моделей МНГС с приблизительным представлением ВС временной график ускорения из ELERP или ALERP в опорных точках ВС может использоваться для создания спектра отклика для ввода в анализ спектра реакции подробной модели ВС.
12.7.4 Направленность сейсмических опасностей
Направленность горизонтальных движений по отношению к осям МНГС целесообразно выбирать в соответствии с
[9]. Требование
ГОСТ Р 57123 относительно того, что МНГС не подвергается обрушению в четырех из семи анализов по времени, позволяет регистрировать изменчивость записей в акселерограммах, а также изменчивость в акселерограммах компонента по отношению к осям МНГС.
12.7.5 Метод расчетного уровня
Минимальные уровни эффективности работы для параметра безопасности для жизни и загрязнения окружающей среды из-за сейсмических опасностей даны в
таблице 5 и соответствуют
ALERP. Кроме того, типичный минимальный уровень эффективности работы для финансового риска предусматривает, чтобы МНГС выдерживало и не получало или получало небольшое повреждение от сейсмических опасностей с периодами повторяемости порядка 200 лет, которые соответствуют
ELERP.
ОЧ, спроектированные с учетом текучести, такие, что если уровень эффективности работы ELE достигается в отношении воздействий, имеющих повторяемость порядка 200 лет, то уровень эффективности работы ALE будет достигнут в отношении воздействий, имеющих повторяемость порядка 3000 лет. Тем не менее современным МНГС необходимо достигнуть основного уровня или уровней эффективности работы (т.е. безопасность для жизни, загрязнение окружающей среды или финансовый).
Анализ спектра реакций может использоваться для оценки МНГС и для сейсмической опасности ELE. Характерные возможности конструктивных элементов и грунта вместе с коэффициентами частичного сопротивления применяются для определения UR элементов и стыков менее единицы. Осевая несущая способность сваи является приемлемой, если несущая способность фундамента с коэффициентами частичного сопротивления может противостоять прикладываемым нагрузкам.
Вектор сейсмического воздействия для анализа спектра реакций должен определяться непосредственно на основе спектрального ускорения S
a,ALE(
Tn) и коэффициента преобразования многомассовой системы в эквивалентную систему с одной степенью свободы для режима
nth,

, где
r является решающим коэффициентом косинуса угла между направлением ускорения грунта и направлением конструктивных степеней свободы.
12.7.6 Метод расчета по предельным нагрузкам
12.7.6.1 Общие сведения
Для тех конструкций, которые подвергаются основным возбуждениям от сейсмических событий, может использоваться один из следующих аналитических методов для подтверждения соответствия необходимому уровню эффективности работы:
a) статический нелинейный анализ или метод экстремального смещения;
b) динамический нелинейный анализ.
12.7.6.2 Статичный нелинейный анализ
Сейсмическую оценку с использованием статического нелинейного анализа рекомендуется выполнить согласно
[5].
12.7.6.3 Динамический нелинейный анализ
Вектор сейсмического воздействия для сейсмического динамического нелинейного анализа должен определяться посредством масштабирования акселерограмм семи зарегистрированных землетрясений, чтобы согласовать их спектральные ускорения со спектральным ускорением Sa,ALE(Tn).
Сейсмическую оценку с использованием динамического нелинейного анализа необходимо выполнять в соответствии с требованиями
ГОСТ Р 57123.
12.8 Оценка опасности столкновения
12.8.1 Общие сведения
Кинетическая энергия для аномальной и эксплуатационной ударной нагрузки должна определяться на основе кривой опасности в отношении указанной годовой вероятности превышения.
Воздействие посредством ударной нагрузки для аномальных и эксплуатационных столкновений оценивается в следующих местах:
- в посадочных площадках;
- с защитными ограждениями;
- с ферменной конструкцией;
- с ногами вышки или ОЧ;
- с водоотделяющими колоннами;
- с направлениями;
- со стойками или консольной конструкцией для временного убежища (или жилых отсеков).
Оценку ударной нагрузки следует выполнять с использованием следующих шагов:
- определения сценариев ударного усилия и энергии столкновения (массы и скорости);
- определения механизма деформации и расчета энергии, которая поглощается за счет упругой и пластичной деформации элементов МНГС, образования вмятин и изгибов элемента, с которым произошло столкновение, вместе с упругой и пластичной деформацией оставшейся части конструкции, а также деформацией судна на основе использования кривых воздействия-деформации;
- определения размера трещин элемента и проверки потенциального столкновения судна с критическими конструктивными или углеводородными стояками либо направлениями, которые следуют за первоначальной трещиной в ферменной конструкции ОЧ, используя оставшуюся кинетическую энергию судна;
- проверки того, что несущая способность стыка элемента может переносить ударные нагрузки;
- проверки того, что окружающие элементы обладают несущей способностью, чтобы выдерживать повторно распределенные силы от подвергнувшегося воздействию элемента вместе с постоянными воздействиями от МНГС;
- проверки того, что целостность МНГС не ухудшилась в ходе ударной нагрузки;
- проверки способности поврежденной МНГС выдерживать гравитационные гидрометеорологические и сейсмические воздействия в рамках указанной повторяемости.
Методология основана на исследовании каждого из этих механизмов поглощения энергии для установления их максимальной потенциальной способности поглощения и связанной ударной нагрузки, а также для выявления мешающих факторов, которые могут ограничить полную реализацию максимальной энергоемкости.
12.8.2 Зона столкновения
Вертикальную протяженность зоны столкновения оценивают на основе:
- осадки судна;
- максимальной высоты волны в режиме эксплуатации;
- максимальной и минимальной высоты прилива.
Пример зоны столкновения с судном показан на
рисунке 5.
1, 2 - координационные оси основных стоек ОЧ
12.8.3 Критерии столкновения
Должны формироваться кривые опасности столкновения, чтобы предоставить величину кинетической энергии судна как функцию повторяемости опасности.
Кривые опасности столкновения должны вычерчиваться для судов обеспечения МНГС, водолазных судов, аварийно-спасательных судов, рыболовецких судов и проходящих судов (с энергетическими установками и дрейфующих). Если у проходящих судов низкая вероятность столкновения, то опасность их столкновения оценивать не нужно.
12.8.4 Направленность опасностей столкновения
Данные по направлению столкновения могут быть использованы в линейном или нелинейном анализе столкновения. Применение данных всенаправленного столкновения является консервативным в линейных или нелинейных анализах.
12.8.5 Метод оценки столкновения
Столкновение должно выполняться с использованием метода расчета по предельным нагрузкам (т.е. посредством методик статического или динамического нелинейного анализа). Анализ должен быть выполнен с использованием модели, которая представляет состояние "как есть" МНГС на следующих этапах:
- применение воздействия по месту (масса ВС - условия стоячей воды);
- увеличение ударной нагрузки до необходимого уровня энергии;
- выполнение анализа после столкновения.
12.9 Оценка ледовой опасности
Кривую ледовой опасности и вектор воздействия целесообразно определять согласно
[10].
12.10 Оценка опасности взрыва
Оценку опасности взрыва на МНГС осуществляют в соответствии с требованиями
ГОСТ 31438.1.
12.11 Оценка опасности пожара
13 Повторное использование
Если эксплуатирующей организации необходимо переместить и повторно использовать МНГС, то должен применяться процесс УКЦ, чтобы подтвердить, что конструктивные аспекты МНГС готовы к эксплуатации на новом месте.
При повторном использовании МНГС нужно учитывать:
- усталость в повторно использующихся МНГС (см.
13.2);
- материалы в повторно использующихся МНГС (см.
13.3);
- инспекцию повторно используемых МНГС (см.
13.4);
- демонтаж и повторный монтаж МНГС (см.
13.5).
Повторно используемые МНГС должны соответствовать проектным требованиям.
13.2 Усталость в повторно использующихся морских нефтегазопромысловых сооружениях
Участки на повторно используемых МНГС, которые чувствительны к усталости (например, трубные стыки), инспектируются в соответствии с
10.2.6. Расчет повреждений от усталости включает допуски на усталостные повреждения, накопленные в ходе предыдущего периода эксплуатации и этапов транспортировки, в дополнение к расчетному сроку службы на новом месте. Сумма существующих накопленных усталостных повреждений
D1 и
D2 для предполагаемого периода повторного использования не должна превышать значения, равного 1,0, включая расчетные факторы усталостного повреждения для обоих периодов.
13.3 Материалы в повторно использующихся морских нефтегазопромысловых сооружениях
Тип и марка стали, которые используются в основных конструктивных элементах МНГС, перемещенных на новые места, определяются по первичным документам.
Если информация по типу и марке использованной стали отсутствует, то для расчетного анализа на новом месте должен применяться минимальный предел текучести 225 МПа, а также класс ударной вязкости NT. Кроме того, трубные секции из стали неизвестных типа и марки, с наружными диаметрами, типичными для бурильных труб (например, 5 1/2, 9 5/8, 13 3/8 дюймов), не должны использоваться или должны быть удалены из существующих конструкций. Повторно применяемые МНГС, имеющие трубные соединения, в которых приемные трубы с толстыми стенками изготовлены из стали класса иного, чем класс CV1 (или более высокий), должны быть проинспектированы, включая инспекцию с применением ультразвуковых приборов для обнаружения неприемлемых дефектов.
Химический состав и механические свойства материалов должны быть верифицированы на согласованность с допущениями, которые сделаны для расчетного анализа на новом месте. Свойства стали группы II или выше должны быть подтверждены.
Могут использоваться сертификат качества материалов и другая документация от первичного изготовителя с отслеживаемостью материала. Если сертификаты на материалы отсутствуют или имеется сомнение в корреляции сертификатов со стальными участками на сооружении, то должны быть отобраны образцы на сооружении, и они должны быть испытаны в лаборатории для подтверждения химических и механических свойств.
13.4 Инспекция повторно используемых морских нефтегазопромысловых сооружений
13.4.1 Общие сведения
Когда сооружения оценивают для повторного использования, то должны быть проведены инспекция и испытания, чтобы подтвердить пригодность применения по назначению. Ограничения инспекции по месту должны быть учтены, так как инспекторы способны тщательно проверить возможность появления повреждений в будущем при демонтаже и транспортировке.
Программы инспекций, подготовленные для оценки кандидатов на повторное использование, соответствуют объему работ инспекций, рекомендованному в
10.2.5.6. Кроме того, инспекция должна проводиться для верификации отсутствия повреждений, которые могут ухудшить способность сооружения выдерживать воздействия, возникающие на каждом этапе операций демонтажа и удаления с первоначального места.
Расчетные допущения должны быть верифицированы в ходе инспекции, включая состав и свойства материала, условия соединения и степень коррозии или другое ухудшение качества за счет предыдущего использования.
Оценка состояния использованных сооружений должна начинаться с обзорной проверки существующей документации, начиная со строительства сооружения, вместе с результатами обследований в ходе эксплуатации. Свидетельство повреждения или ремонта, по которым не проводились оценка и обследование, должно быть проанализировано и оценено в соответствии с требованиями к оценке
раздела 12. Такое повреждение может произойти в результате климатической перегрузки, столкновения с судном и эксплуатационных мероприятий. Должна быть выполнена валидация ремонтных систем и их состояния.
13.4.2 Оценка первоначального состояния конструктивных элементов и соединений
Объем, качество, сроки и выводы исследования НК, выполненного в ходе первоначального изготовления, а также в ходе периодических инспекций в ходе эксплуатации сооружения, должны быть проанализированы. Когда имеются документация и объем инспекции, а также когда качество сварных швов согласуется с нынешними критериями, инспекция может быть ограничена исследованием повреждения в ходе эксплуатации из-за перегрузки и усталости.
Когда документация исследований НК отсутствует, то должна быть выполнена первоначальная обзорная проверка сооружения для оценки, а также для помощи в составлении плана инспекции. Обзорная проверка должна включать общую визуальную инспекцию всего сооружения с целью обнаружения конструктивных повреждений (например, разделенных соединений, отсутствующих элементов, элементов с вмятинами или изгибами, коррозионными повреждениями). Конструктивные элементы и соединения, имеющие повреждения в ходе эксплуатации, инспектируются на 100% с использованием исследований НК.
13.4.3 Объем инспекции сварных швов
Объем инспекции сварных швов, выполненный на повторно используемом сооружении, должен быть определен на основе оценок коэффициентов использования элементов и стыков на сооружении в ходе предыдущего использования и повторного использования в будущем. Инспекция сварных швов на стыках, где они чувствительны к усталостному разрушению, должна быть направлена на участки с более высоким напряжением, где усталостные трещины появятся.
В случае принятия решения о повторном использовании сооружения необходимо выполнить инспекцию сварных швов при нахождении сооружения до вывода из эксплуатации. Однако требования к объему инспекции остаются прежними.
13.4.4 Системы защиты от коррозии
Целостность систем защиты от коррозии должна соответствовать положениям по верификации катодной защиты, рекомендованным в
10.2. Верификация должна включать оценку остающихся анодных материалов, анодных соединений, функциональности подаваемого тока и состояния защитных покрытий (например, изоляции и обшивки в зоне периодического смачивания), а также возможные скрытые повреждения под покрытиями.
13.5 Демонтаж и повторный монтаж морских нефтегазопромысловых сооружений
Вывод из эксплуатации и демонтаж целесообразно осуществлять в соответствии с положениями
[8].
Когда срок эксплуатации месторождения приближается к концу, то эксплуатирующая организация реализует план вывода из эксплуатации. В ходе срока службы МНГС используется процесс УКЦ для подтверждения того, что конструктивные аспекты МНГС остаются годными для вывода из эксплуатации. Процесс вывода из эксплуатации реализуется эксплуатирующей организацией, чтобы спланировать, получить одобрение и реализовать перенесение, утилизацию или повторное использование конструкции МНГС, оборудования, а также сопутствующих трубопроводов и скважин.
14.2 Процесс вывода из эксплуатации
Процесс вывода из эксплуатации включает прекращение операций в конце срока эксплуатации месторождения, включая ликвидацию скважин, утилизацию углеводородов и химических реагентов, обеспечение безопасности МНГС, демонтаж некоторых или всех объектов, а также их повторное использование или утилизацию.
Вывод из эксплуатации должен состоять из следующих этапов:
- сбор данных перед выводом из эксплуатации (см.
14.3);
- планирование и проектирование (см.
14.4);
- вывод скважин из эксплуатации (см.
14.5);
- вывод из эксплуатации объектов обустройства (см.
14.6);
- вывод из эксплуатации трубопроводов (см.
14.7);
- демонтаж направления (см.
14.8);
- вывод из эксплуатации МНГС (см.
14.9);
- очистка морской площадки (см.
14.10).
14.3 Сбор данных перед выводом из эксплуатации
Сбор данных перед выводом из эксплуатации должен выполняться с целью получения знаний о МНГС и сопутствующих объектах обустройства, скважинах, трубопроводах, водоотделяющих колоннах и подводном оборудовании, где оно есть. Стратегия УКЦ должна интегрироваться с процессом планирования вывода из эксплуатации, чтобы скоординировать инспекции по конструкции на позднем этапе срока службы и собрать данные о состоянии.
14.4 Планирование и проектирование
Данные, собранные в ходе мероприятий перед выводом из эксплуатации, должны использоваться для разработки плана вывода из эксплуатации. Проектирование должно выполняться, чтобы позволить выбрать наиболее предпочтительный план исполнения для проверки того, что риски для окружающей среды и безопасности для жизни учтены. План демонтажа сооружения должен включать основные компоненты, которые должны демонтироваться и использоваться повторно.
Демонтаж сооружения должен включать разрешения, которые отвечают требованиям контролирующего органа. Как правило, эти нормативные документы предусматривают удаление компонентов выше дна моря и удаление свай на глубине не менее 5 м от уровня дна.
Компоненты, которые оставлены выше уровня дна (например, элемент ОЧ, опирающийся на морское дно, вакуумные сваи с принадлежностями, обменные манифольды трубопроводов и подводное устьевое оборудование, которое ликвидировано), могут потребовать дополнительной установки навигационных средств для целей судоходства. Это должно быть частью плана удаления.
Демонтированные компоненты (элементы) могут транспортироваться на берег, но предварительно выполняется погрузка компонентов на грузовые баржи для последующей транспортировки.
На мелководье возможна буксировка опорной части платформы, при транспортировке на более глубоких участках акватории, при необходимости, производится погрузка (пересадка) ОЧ на грузовые баржи в горизонтальном положении.
В анализе плана удаления учитываются действия в процессе удаления и должен выполняться анализ с использованием линейно-упругих методов.
14.5 Вывод скважин из эксплуатации
Вывод из эксплуатации скважин включает ликвидацию стволов скважин и удаление направления в конечном итоге. Во многих случаях будет целесообразно ликвидировать скважины по мере того, как они становятся непродуктивными или нерентабельными, чтобы уменьшить потенциальные последствия для окружающей среды, последствия для безопасности для жизни либо финансовые последствия отказа МНГС.
14.6 Вывод из эксплуатации объектов обустройства
Вывод из эксплуатации объектов обустройства включает промывку, очистку или удаление технологического оборудования и объектов обустройства, а также удаление и безопасную для окружающей среды утилизацию отходов.
14.7 Вывод из эксплуатации трубопроводов
Выбор метода демонтажа зависит от диаметра, положения (заглубленный, незаглубленный трубопроводы), местоположения месторождения и окон погоды. Трубопроводы могут выводиться из эксплуатации по месту либо полностью удаляться. Для вывода из эксплуатации по месту трубопровод может быть отсоединен от МНГС и оставлен на месте после очистки от транспортированной продукции, глушения и заглубления.
14.8 Демонтаж направления
Направления на участке от фонтанной арматуры до уровня ниже уровня дна, как правило, отрезаются на приемлемом расстоянии ниже уровня дна, а верхняя часть удаляется до вывода из эксплуатации элементов ОЧ, опирающихся на морское дно. Планирование демонтажа направления должно интегрироваться в общую стратегию УКЦ, поскольку полное или частичное удаление может быть эффективным для снижения вероятности отказа МНГС (см.
9.5.3).
14.9 Вывод из эксплуатации морских нефтегазопромысловых сооружений
Перед выводом из эксплуатации элементов ОЧ, опирающихся на морское дно, фундаментные сваи должны быть обрезаны на приемлемом расстоянии ниже уровня дна. ОЧ и ВС могут быть демонтированы за один или несколько подъемов и транспортированы на берег для утилизации или повторного использования.
В соответствии с федеральным или региональным законодательством сооружение может быть уничтожено на месте, образуя искусственный риф, либо транспортировано и помещено на предварительно назначенной рифовой площадке. Оставление нижней части опорного основания на месте в качестве рифа может быть приемлемой альтернативой.
Мероприятия по выводу сооружения из эксплуатации должны интегрироваться со стратегией УКЦ для МНГС на позднем этапе срока службы, чтобы проверить, что конструктивная целостность МНГС согласуется с безопасным доступом для выполнения операций по выводу из эксплуатации.
14.10 Очистка морской площадки
После демонтажных работ морская площадка должна быть очищена от строительных и других отходов. Степень очистки зависит от глубины воды на акватории месторождения, целесообразности и безопасности выполнения работ и должна соответствовать требованиям действующего законодательства Российской Федерации.
(справочное)
ДОПОЛНИТЕЛЬНАЯ ИНФОРМАЦИЯ И РЕКОМЕНДАЦИИ
А.1 Область применения
Установленные настоящим стандартом требования определены в отношении стационарных и мобильных МНГС, эксплуатирующихся как на морском дне, так и на плаву:
- построенных в соответствии с любыми стандартами проектирования;
- проанализированных с достаточной степенью технической детализации;
- изготовленных с использованием любых процедур/спецификаций сварки;
- смонтированных в любом году (независимо от времени ввода в эксплуатацию);
- в соответствии с любой историей эксплуатации;
- возможно, содержащих конструктивные недостатки или дефекты изготовления;
- испытывающих ухудшение качества или имеющих повреждения от различных источников.
Основные принципы УКЦ применимы к любому сооружению, а принципы УКЦ для ППБУ и СпБУ концептуально не отличаются от тех, которые используются для стационарных сооружений. В частности, многие требования и рекомендации в отношении процессов УКЦ настоящего стандарта в разной степени применимы к ППБУ и СпБУ. Единственным исключением в применении является оценка пригодности к эксплуатации, которая не применима к корпусам, швартовкам и судовым системам.
Предполагается, что в будущем требования и рекомендации УКЦ будут расширены, чтобы предоставить специальные требования и рекомендации для стационарных и мобильных МНГС путем их включения либо в настоящий стандарт, либо в отдельный документ.
Для корпусов, швартовок и морских систем требуется дополнительно разработать требования и рекомендации с учетом сложности этих систем. Рекомендуется использовать подходы на основе оценки рисков с целью фокусирования мероприятий УКЦ на специальных и уникальных критичных аспектах каждого конкретного сооружения, которое, как правило, не достигается с использованием директивных критериев.
Эти требования и рекомендации применимы к существующим МНГС с пониманием того, что оценки должны дополнительно учитывать, как минимум, эффекты устойчивости корпуса, удержание, эффекты глобальных движений корпуса, а также локальные взаимодействия корпуса/ВС.
Процесс УКЦ при использовании предоставляет для эксплуатирующей организации средства для прогнозирования параметров сооружения при наличии повреждения или перегрузки за счет использования методов, включая анализ, испытания, мониторинг и т.п. Как только это поведение конструкции становится известным и понятным, то может быть составлена и реализована программа инспекции, адаптированная к сроку службы сооружения.
В дополнение к пригодности к эксплуатации УКЦ обеспечивает дополнительную информацию в отношении того, как конструктивная целостность влияет на принятие решений в отношении добавления персонала, оборудования, скважин и/или водоотделяющих колонн. УКЦ обеспечивает дополнительную информацию в отношении того, когда эксплуатирующей организации нужно уменьшить количество персонала, ликвидировать или временно законсервировать скважину, убрать оборудование, водоотделяющие колонны или другие принадлежности, чтобы уменьшить риск и/или последствия, связанные с поврежденными МНГС и скважинами.
Процесс УКЦ является непрерывным и используется как средство определения того, способна ли существующая МНГС выполнять необходимую функцию на основе философии пригодности к эксплуатации. Сущность подхода заключается в оценке МНГС, а также в подводном обследовании и планируемой программе технического обслуживания.
А.2 Нормативные ссылки
Указания отсутствуют.
А.3 Термины и определения
Указания отсутствуют.
А.4 Обозначения
Указания отсутствуют.
А.5 Аббревиатуры
Указания отсутствуют.
А.6 Основные принципы УКЦ
А.6.1 Общие положения
Указания отсутствуют.
А.6.2 Оценка пригодности к эксплуатации
Указания отсутствуют.
А.6.3 Инфраструктура управления
А.6.3.1 Общие положения
УКЦ предусматривает постановку четких задач/целей и регулярное выполнение оценок, а при отклонении от ожидаемых результатов выполняются корректирующие действия.
Инфраструктура управления является средством подтверждения того, что персонал (квалификация и должностные обязанности), руководящие принципы и процедуры компании, системы, процессы и ресурсы, которые обеспечивают конструктивную целостность, реально действуют, используются и выполняются, при необходимости, в течение всего срока службы актива.
УКЦ соотносится с ТБ, ПБ и ООС и бизнес-целями эксплуатирующей организации посредством системы управления с тремя взаимосвязанными элементами:
- управление элементами, которые определяют согласованный набор руководящих и бизнес-принципов, формирующих требования, которые достигают целевые установки конструктивной целостности. Эти требования не подлежат пересмотру;
- функциональные элементы, которые определяют неотъемлемые важные функции УКЦ. Каждый из этих функциональных элементов присутствует в определенной степени на каждом этапе жизненного цикла данного актива - от концептуальной проработки до вывода из эксплуатации;
- вспомогательные элементы, обеспечивающие важную системную поддержку функции конструктивной целостности в выполнении ее задач. Эту поддержку осуществляют лица и организации, а также руководство, которое прямо не осуществляется с помощью бизнес-процессов, влияющих на результаты конструктивной целостности.
А.6.3.2 Руководящие принципы
Законодательство во многих странах предусматривает наличие руководящих принципов по предотвращению серьезных происшествий и ущерба окружающей среде от добычи углеводородов, их обработки, хранения и сбыта на внешние рынки. В некоторых случаях нормативные документы носят предписывающий характер и предусматривают специальные мероприятия и регламенты. Руководящие принципы УКЦ эксплуатирующей организации предназначены для дополнения нормативных документов, поэтому работа эксплуатирующей организации в таких условиях должна соответствовать нормативным требованиям.
В руководящих принципах УКЦ выражены намерение и указание в отношении конструктивной целостности, относящейся к процессам и мероприятиям. Они согласуются со стратегическим планом эксплуатирующей организации и другими корпоративными принципами и включают:
- определение намерений и направленности организации в отношении УКЦ;
- интеграцию и согласование УКЦ с корпоративным бизнес-планом и другими руководящими принципами;
- периодический анализ и приверженность непрерывному улучшению процесса УКЦ;
- документальное оформление и доведение до сведения сторон, имеющих отношение к УКЦ;
- соответствие обязательству сделать ресурсы доступными для реализации руководящих принципов.
А.6.3.3 Письменное описание
Для удобства пользования письменное описание вкладывается в единый документ, в котором указываются технические и бюджетные обязательства, а также роль и управление внешними поставщиками. Письменное описание периодически анализируется и обновляется, чтобы отражать изменения в требованиях к мониторингу, процессам, персоналу и документации, как это требуется на протяжении срока службы МНГС или группы МНГС. Письменное описание, как правило, анализируется после слияний и приобретения дополнительных активов для подтверждения их дальнейшей пригодности.
Письменное описание предоставляет эксплуатирующей организации контролируемый механизм подхода к УКЦ и включает:
- описание активов, включенных в инфраструктуру, в том числе их функции, а также требования к рабочим параметрам и состоянию;
- организационную структуру а также функциональные обязанности, функциональное подчинение персонала, в соответствии с которым эксплуатирующая организация предоставляет стратегию УКЦ;
- определение процесса и обоснования, включенного в инспекцию, испытания и профилактическое техническое обслуживание, посредством которого эксплуатирующая организация предоставляет и обеспечивает конструктивную целостность;
- процедуры, относящиеся к УКЦ, а также форматы отчетности, с помощью которых эксплуатирующая организация проверяет выполнение процессов конструктивной целостности;
- определение процедуры оценки риска и управления риском;
- ссылку на стратегию ликвидации аварийных ситуаций;
- документацию по происшествиям с конструкциями, которые могут привести к ликвидации аварии;
- процесс, с помощью которого эксплуатирующая организация выполняет периодический анализ и непрерывное улучшение стратегии УКЦ;
- организационные мероприятия по овладению опытом на основе штатной работы конструкций и его использование в организации управления для осуществления непрерывного улучшения;
- ограничение и взаимодействие по конкретной обязанности в отношении конструктивных компонентов и конструктивной системы;
- правила и/или стандарты, которые необходимы в соответствии с местными нормативными документами, или правилами, и/или стандартами, в которых основу составляет УКЦ;
- подробности компьютеризированных информационных систем, которые будут использоваться для поддержки этих мероприятий.
А.6.3.4 Управление организационными изменениями
Эксплуатирующая организация должна поддерживать систему УОИ для временных и постоянных изменений, вносимых в процесс, оборудование, операции. Записи, процедуры и чертежи должны обновляться, чтобы отражать УОИ, а также доведение информации и обучения, проведенное вслед за этим. Системы УОИ должны создаваться, чтобы подтверждать, что действия выполнены. Когда проведены модификации, изменение массы, это должно быть записано в системе базы данных по массе.
Эксплуатирующая организация должна использовать УОИ для выявления и мониторинга изменений, имеющих отношение к УКЦ. Кроме того, практикующие специалисты по УКЦ должны участвовать в процессе УОИ путем осуществления поддержки связанных оценок рисков и утверждений изменений, относящихся к УКЦ.
УОИ должно использоваться для изменений, относящихся к конструктивной целостности, включая:
- задерживающиеся мероприятия;
- недостатки руководства;
- временные изменения;
- постоянные изменения;
- изменения в опасностях;
- изменения в нормативных положениях, стандартах и спецификациях.
Пункт УОИ в отношении временного, не соответствующего условиям ремонта должен быть закрыт после того, как будут закончены действия постоянного характера. Процесс должен отслеживать модификации на протяжении срока службы актива для подтверждения, что входные данные отражают операции на каждом этапе.
А.6.3.5 Процедуры
Процедуры обеспечивают критерии, которые могут быть измерены таким образом, что можно будет осуществлять мониторинг эффективности процедур, и включают:
a) процедуры по исследованиям с целью определения общих причин после происшествия с конструктивной целостностью. Выводы и рекомендации в результате расследования происшествия, которые затрагивают конструктивные компоненты МНГС, фиксируются в ходе периодического рассмотрения/обновления оценки рисков по активам и возвращаются в виде обратной связи в процесс УКЦ. Для уменьшения возможных происшествий в будущем выводы расследования происшествия общедоступны;
b) процедуры по аварийному реагированию и контролю готовности, которые взаимодействуют с планом эвакуации и спасения с МНГС (EER). Процесс чрезвычайного и аварийного реагирования устанавливает средства, с помощью которых персонал предупреждается об аварии в случае чрезвычайной и аварийной ситуаций. Процессы чрезвычайного и аварийного реагирования имеют доступ к информации о конструктивной целостности, включая:
- программное обеспечение по оценке,
- модели конструкции,
- специальные инспекции после события,
- ресурсы,
- поименованный персонал;
c) процедуры по поддержанию и повышению квалификации персонала, которым можно содействовать за счет введения в действие политики планирования найма, привлечения и преемничества в отношении персонала эксплуатирующей организации и персонала подрядчика, чтобы обеспечить последовательную смену персонала. Во многих случаях управление квалификации также распространяется на внешних подрядчиков:
- процедуры управления несоответствием, которые вводят в действие процесс отчетности с целью документального оформления того, что рекомендованные действия по разрешению несоответствия утверждены.
Процессы и документация, которые, как правило, составляют процедуру, включают в себя:
- нормативные требования и требования к отчетности эксплуатирующей организации;
- руководящие принципы УКЦ;
- управление рисками;
- документацию по защитным системам;
- проектные и эксплуатационные процедуры;
- управление поддержанием и повышением квалификации персонала;
- управление несоответствиями;
- управление изменениями;
- чрезвычайное и аварийное реагирование, относящееся к конструктивной целостности;
- оперативное вмешательство и ремонт;
- отчет о происшествиях и расследование;
- управление эффективностью деятельности;
- порядок отчетности;
- передачу данных по проекту;
- управление информацией и данными;
- анализ данных;
- оценку пригодности к эксплуатации;
- управление аномалиями;
- стратегию инспекции;
- программу инспекций;
- главные эксплуатационные показатели;
- положения по целостности;
- стандарты эффективности работы МНГС;
- фактическую процедуру контроля веса, включая основные принципы эксплуатации ВС;
- базу данных по контролю веса;
- ежегодный план контроля масс;
- итоговую суммарную сводку по целостности конструкции;
- модели конструктивной оценки;
- отчеты по контролю рабочих характеристик.
В целом вводится в действие отдельная система, которая:
- проверяет, что процедуры соответствуют современным требованиям и достоверны;
- поддерживает процедуры контроля документации;
- обеспечивает доступ к записям со стороны организации и третьих лиц;
- устанавливает срок хранения документов;
- проверяет, что документация разборчивая, легко извлекается и защищена от повреждения, порчи или утраты;
- соответствует законодательным и нормативным требованиям;
- показывает инфраструктуру и взаимозависимость между документами.
А.6.3.6 Расследование аварийной ситуации
Аварийная ситуация, относящаяся к конструктивной целостности, приведет к отказу МНГС. Каждый случай внезапного отказа, повреждения или сбоя при эксплуатации и перепада за пределами проектных допусков дает возможность узнать о конструктивной целостности МНГС.
А.6.3.7 Аварийное реагирование и контроль
Разработка планов действий в чрезвычайных и аварийных ситуациях для каждого режима конструктивного отказа является профилактическим средством предоставления эксплуатирующей организации быстрого отклика в случае возникновения аварии. Планы ликвидации аварии могут составляться, чтобы отражать выявленные опасности с помощью введенного в действие процесса периодического рассмотрения для подтверждения того, что планы учитывают изменения в рисках и/или вводят новые опасности, которые формируются в ходе срока эксплуатации МНГС.
А.6.3.8 Валидация
Периодическая валидация используется для подтверждения того, что процесс УКЦ выполняется в соответствии с процедурами, предусматриваемыми руководящими принципами УКЦ, а также письменным описанием, кроме того, что процесс УКЦ соответствует нормативным требованиям.
Валидация включает периодическое рассмотрение с целью выявления разницы между фактическими рабочими характеристиками и планом, а также разработку согласованных корректирующих мер. Рассмотрение состоит в большей степени из опроса персонала и анализа записей, относящихся к конструктивной целостности. Результаты рассмотрения документально оформляют и доводят до сведения как часть сводки.
В ходе периодического рассмотрения определяется выполнение следующих задач процесса УКЦ:
- решаются ли задачи, поставленные руководящими принципами и стратегией УКЦ;
- выполняются ли эксплуатирующей организацией договорные обязательства по отношению к УКЦ;
- осуществляется ли управление рисками конструктивной целостности;
- выполнен, поддерживается и регистрируется ли процесс;
- рассматриваются ли результаты ранее проведенных рассмотрений, а также принимаются ли меры с целью устранения несоответствий;
- предоставляется ли информация по результатам рассмотрений вышестоящему руководству.
Перед сдачей в эксплуатацию МНГС выполняют комплексную проверку для выяснения конструктивного состояния и статуса записей по эксплуатации и техническому обслуживанию. При ликвидации МНГС сохраняются данные о конструктивной целостности МНГС, и эти данные передаются новой эксплуатирующей организации.
Эксплуатирующая организация периодически проводит сравнительный анализ процесса конструктивной целостности по сравнению с письменным описанием. Цель сравнительного анализа - это выявление недостатков в существующих процессах конструктивной целостности, применяемых эксплуатирующей организацией. В промежуточной оценке сравниваются существующие процессы с будущими требованиями к конструктивной целостности, а также даются рекомендации по устранению недостатков.
Рассмотрение основано на результатах оценки рисков процесса конструктивной целостности, происшествий в ходе эксплуатации или непредвиденных технических характеристик, а также сведений на основе предыдущих данных. Рассмотрение может применяться (или запрашиваться) после происшествий и отказов. Там, где это возможно, рассмотрение выполняется персоналом (внутренним или внешним), который является независимым от тех лиц, которые несут прямую ответственность за проведение мероприятия.
Эксплуатирующая организация, как правило, рассматривает руководящие принципы конструктивной целостности и задачи процессов обеспечения конструктивной целостности, чтобы решить, гарантирует ли процесс включения подход верификации. Процессы конструктивной целостности, как правило, включают независимую валидацию для подтверждения того, что и надежность принятия решений валидирована.
А.6.3.9 Непрерывное улучшение
Поддержание конструктивной целостности представляет собой непрерывный процесс на протяжении срока жизни МНГС. Процессы ухудшаются со временем, и процессы управления не являются исключением. Процессы конструктивной целостности могут обеспечить возможности для эксплуатирующей организации по принятию подходов на основе оценки рисков, исключению малоценных работ, минимизации отказов и постоянному улучшению.
Непрерывный мониторинг и рассмотрение выполняются с целью подтверждения, что инфраструктура конструктивной целостности остается годной для эксплуатации. Изменения неизбежно произойдут в составе персонала, корпоративных структур, систем управления, а также в праве собственности на МНГС. Эти изменения могут влиять на способность организации поддерживать конструктивную целостность на необходимом уровне.
Непрерывное улучшение требует проведения измерений и сбора данных для определения системы мер в отношении принятых процессов конструктивной целостности. Данные по рабочим показателям анализируются, и выявляется тенденция отклонения со временем, чтобы предоставить в конкретный момент времени анализ и тенденции рабочих показателей. Показатели конструктивной целостности докладываются и рассматриваются на регулярной основе.
Выводы валидации процесса конструктивной целостности используются для совершенствования подхода к конструктивной целостности. Это включает в себя оценку рабочих показателей по сравнению с основными и отсталыми показателями результативности, которые определены. Плановые показатели фокусируются на управлении элементами рабочего процесса, а итоговые показатели - на результатах процессов. Сочетание обеспечивает производительность и эффективность.
Возможности для улучшения изыскиваются за счет упреждающего поиска, применения и совместного использования рациональных практик, характеристик и систем. Практикующие специалисты по конструктивной целостности делятся приобретенным опытом в отношении конструктивной целостности в рамках своей организации.
А.6.3.10 Организационная структура
Целью определения организационной структуры по конструктивной целостности является предоставление подотчетности отдельных лиц и указание их действий, взаимодействий, линий коммуникаций и границ контактов. Организационная структура охватывает все аспекты процесса конструктивной целостности и представляет подотчетность и подчиненность. Организационные мероприятия объединяются с конкретными функциями и обязанностями, а также квалификационными требованиями к лицам, вовлеченным в процесс конструктивной целостности. Организационная структура формируется таким образом, чтобы персонал знал и принимал свои обязанности и подотчетность.
А.6.3.11 Функции и обязанности
Эксплуатирующая организация, как правило, предоставляет инженерам по конструктивной целостности, а также практикующим специалистам должностные инструкции и квалификационные требования. В должностной инструкции указаны обязанности и мероприятия по конструктивной целостности, а также мероприятия, имеющие отношение, наряду с необходимыми определяющими признаками, к профессиональным качествам, квалификации, опыту работ, обучению и аттестации (где это требуют регулирующие органы). Как часть периодических оценок работы могут выполняться проверяемые самостоятельные оценки по сравнению с профилями должностных обязанностей.
Функции и обязанности могут варьироваться в зависимости от организационной структуры, сложности, количества МНГС и нормативных требований. Ответственный специалист конструктивной целостности определяется по должностной инструкции и полномочиям, а также на основе указания функций и обязанностей другого вспомогательного персонала, подрядчиков, специалистов и т.п.
Эксплуатирующая организация, как правило, проверяет, чтобы персонал, чья работа влияет на конструктивную целостность, определил свои функции и они были оценены как компетентные по отношению к задачам, которые перед ними стоят. Функции и обязанности персонала между группами эксплуатации, технического обслуживания и технической целостности, как правило, документально оформляют в письменном виде и доводят до сведения данного персонала.
А.6.3.12 Возможности и ресурсы
На протяжении срока службы МНГС эксплуатирующая организация может запросить необходимую документацию технического характера и подтверждение профессиональных компетенций для завершения мероприятий по конструктивной целостности, которые включают:
- проектирование конструкций;
- проектирование с учетом массовых характеристик;
- геотехническое проектирование;
- гидрометеорологию;
- морские операции;
- специалистов по управлению рисками;
- ответственного исполнителя инспекций.
Эксплуатирующая организация несет ответственность за конструктивную целостность, которая включает профессионализм его персонала, а также несет ответственность за профессионализм внешних подрядчиков. Управление профессиональной пригодностью расширяется до обеспечения профессиональной пригодности во внутренней организации, а также у внешних подрядчиков, участвующих в процессе конструктивной целостности. Знание полученного обучения проверяется, а их профессиональная пригодность оценивается с регулярными интервалами.
В широком понимании слово "профессиональный" означает обладание соответствующей квалификацией. Профессиональная пригодность - это необходимые способности или качества личности, которыми она обязана обладать в профессии, чтобы удовлетворять ожидания конструктивной целостности. Способности представляют собой сочетание профессиональных навыков, понимания, опыта, а также других качеств (отличительные черты, отношение и склонность), которые создают устойчивое поведение и способность выполнять задачи на уровне стандартов, которые ожидались при найме. Эти стандарты включают нормативные требования и отраслевые стандарты помимо стандартов эксплуатирующей организации, а также перечень процедур по эксплуатации и техническому обслуживанию.
Уровень профессионализма различается между функциями конструктивной целостности. Конструктивная целостность часто может быть одним навыком среди всего набора умений конкретного специалиста и может быть более или менее важным в зависимости от того, каковы рабочие требования. Для тех лиц, которые постоянно участвуют в процессе конструктивной целостности, "специалисты - практики по конструктивной целостности", их уровень знаний, как правило, выше и отражает широту всего процесса конструктивной целостности.
Опыт показал, что реализация процесса конструктивной целостности в рамках организации не может быть достигнута без привлечения опытных специалистов, включая специализированных специалистов и экспертов. Заинтересованные стороны, привлекаемые в мероприятия по конструктивной целостности, подтверждают, что у них введены в действие процессы управления профессиональной пригодностью персонала и оборудования.
Специалисты или группы специалистов, участвующие в процессе конструктивной целостности, как правило:
- знакомы с информацией по УКЦ на рассматриваемом МНГС;
- знакомы с процессами ухудшения качества и корректирующими мерами;
- имеют опыт в проектировании морских конструкций;
- знают разницу между проектированием и инженерной оценкой;
- имеют опыт по принятию проектных решений на основе оценки риска;
- имеют опыт планирования инспекций;
- знакомы и аттестованы по использованию инспекционного инструментария и методов;
- осведомлены об общих аспектах инспекции в морской отрасли.
А.6.4 Уровень эффективности работы
Уровни эффективности работы указывают на отклик конструкции МНГС (или ответственной конструкции) на повышение опасности. На стратегии конструктивной целостности в будущем может влиять предел, при котором МНГС превышает уровень эффективности работы (например, на МНГС, на котором только достигается уровень эффективности работы, может потребоваться проведение инспекции и ремонта, если механизмы ухудшения характеристик, скорее всего, еще больше снизят его способность).
Смертельный случай, загрязнение окружающей среды или финансовые потери могут возникнуть в том случае, если действия от опасности превышают способность МНГС, ее конструктивных элементов или водоотделяющих колонн, трубной обвязки или направлений.
Примеры уровней эффективности работы представлены в
таблице А.1.
Таблица А.1
Уровень эффективности работы
Уровень эффективности работы | Описание уровня эффективности работы |
В условиях эксплуатации | Возникает, когда авария вызывает вибрацию, смещения или движения, которые превышают ограничения, приемлемые для жизни и безопасности персонала, либо границы работоспособности при добыче и/или риск для безопасности жизни от оборудования |
Временная потеря добычи | Возникает, когда опасность приводит к временной остановке добычи для проведения инспекции после добычи и ремонта (в основном повреждение вторичных конструкций) |
Продолжительная потеря добычи | Возникает, когда авария вызывает существенную остановку в добыче для проведения серьезного ремонта под водой и ремонта ВС основной конструкции. Тем не менее требуется проведение ремонта, но он экономичный, и МНГС остается в эксплуатации. Возможно, сохранится неизменный угол наклона МНГС после события, но он не повлияет на операции в будущем, включая доступ к скважинам. Типичное повреждение заключается в отрезанных раскосах вышки, треснутых сварных швах на стыках или образовании дыр от оторванной стенки пояса балки |
Выход из строя МНГС без смертельных случаев | Возникает, когда авария приводит к повреждению, которое не может быть отремонтировано экономичным образом, и требуется вывод МНГС из эксплуатации. Тем не менее без разрушения МНГС сооружение выполняет свою функцию, чтобы не допустить получения смертельных травм. Может возникнуть в момент максимального воздействия в ходе опасности сейсмического события или серьезного шторма. Тем не менее при условии, если величина воздействия в оставшееся время воздействия не превышает способности повреждения МНГС, то не прогнозируется обрушение МНГС. Повреждение неремонтируемое, и нужен вывод МНГС из эксплуатации. Типичное повреждение включает множественные отрезанные раскосы вышки, отрыв ноги из-за локального пластического выпучивания, множественные треснутые сварные швы на стыках или образование дыр от оторванных стенок пояса балки и/или постоянный угол наклона МНГС, не позволяющий продолжать операции, включая доступ к скважинам |
Выход из строя МНГС со смертельными случаями | Возникает, когда авария приводит к разрушению МНГС в ходе опасного события со смертельными случаями, которые пропорциональны количеству персонала на борту |
Пример возможных уровней эффективности работы, которые могут быть установлены для стационарного МНГС, представлен на
рисунке А.1 в форме кривой нагрузки/смещения для типичной опасности. На рисунке иллюстрируются следующие пять возможных уровней эффективности работы:
1 - МНГС остается работоспособным;
2 - работа прерывается из-за проведения инспекции после события, а также проведения незначительных ремонтов с временной потерей добычи;
3 - работа прерывается из-за проведения инспекции и выполнения после события и крупного ремонта с продолжительной потерей добычи;
4 - МНГС остается в вертикальном положении, но утратило свою функциональность, и могут произойти смертельные случаи;
5 - происходят обрушение МНГС и смертельные случаи.
1 - работоспособная; 2 - временная потеря добычи;
3 - длительная потеря добычи;
4 - выход из строя МНГС со смертельными случаями;
5 - разрушение МНГС со смертельными случаями
Рисунок А.1 - Пример уровней эффективности работы
Уровни эффективности работы с 1 по 3 относятся к уровням финансового риска, в то время как уровень 5 относится к уровню риска для безопасности жизни персонала. Риск для окружающей среды относится к уровню 5 (либо в отношении обрушения МНГС, которое приводит к прорыву оборудования, содержащего нефть, или в отношении обрушения оборудования, содержащего нефть, в результате прямого воздействия).
А.6.5 Проектирование
Указания отсутствуют.
А.6.6 Верхние строения
Указания отсутствуют.
А.6.7 Продолжение эксплуатации
Концепция "продление срока службы" заключается в том, что имеется время или некое количество "ресурса", когда МНГС снимается с эксплуатации, но срок службы на основе конкретных процессов и критериев может быть продлен на определенный период без понижения границ ниже отметки "минимальные уровни эффективности работы".
Со временем конструкция, технологическая установка, системы безопасности и другие объекты обустройства, входящие в состав МНГС, подвергаются действию механизмов старения, которые могут привести к ухудшению состояния и снижению возможностей, с потенциальным воздействием на безопасность, функциональность и пригодность к эксплуатации в долгосрочной перспективе. Многие МНГС проектируются на заданный срок службы, который составляет 20 - 25 лет и который установлен для оценки инвестиций. Когда эффект старения медленный, или может быть ослаблен, или может управляться посредством инспекций, технического обслуживания и замены, появляется некоторый потенциал для продления срока службы.
А.6.8 Зоны обследования конструктивной целостности
В ходе инспекции конструкций ВС определяются особые области обследования, следует также учитывать, что пять из перечисленных ниже мероприятий требуют предварительной изоляции и/или остановки работы МНГС:
- моторный отсек крана и опора грузовой стрелы крана/кольцо вращения крана, кабина крановщика и стрела крана;
- опорные устройства грузоподъемного оборудования/кран-балки и портальные краны;
- опорные устройства водоотделяющих колонн/водоотделяющие колонны;
- буровая вышка/система перемещения буровой установки/повторная сертификация буровой установки;
- факельная башня/факельный оголовок и трубопроводы;
- шлюпбалки спасательных шлюпок/спасательная шлюпка и подъемное оборудование спасательной шлюпки;
- конструкция вертолетной площадки/сертификация вертолетной площадки;
- централизованные резервуары для хранения продукции/напорные системы;
- основные опоры для труб/трубопроводы;
- опоры основного оборудования/оборудование;
- инспекция внутреннего кессона/техническое обслуживание насоса;
- инспекция защитного покрытия/пассивная противопожарная защита (ППЗ).
А.7 Процесс УКЦ
А.7.1.1 Общие положения
После внедрения процесс УКЦ может использоваться для подтверждения поддержания технической целостности МНГС в течение предполагаемого срока эксплуатации. Таким образом, УКЦ может использоваться отдельными лицами или группами лиц, которые способствуют конструктивной целостности на протяжении жизненного цикла, начиная с проектирования, строительства и эксплуатации и вплоть до вывода из эксплуатации.
Конструктивная целостность может быть определена как способность МНГС эффективно и производительно выполнять необходимую функцию в соответствии с требованиями и допущениями, сделанными в ходе проектирования, при этом обеспечивая защиту здоровья персонала, безопасность и охрану окружающей среды.
Процесс УКЦ улучшает эксплуатационную эффективность за счет усовершенствованных показателей ТБ, ПБ и ООС и повышения рентабельности бизнеса благодаря улучшенной пригодности объекта. В процессе УКЦ происходит выявление опасностей, чтобы довести до сведения оператора и управлять конструктивным риском рентабельно и единообразно.
УКЦ обеспечивает возможность для эксплуатирующей организации, а также специалистов принять принципы риска для разработки стратегий УКЦ. Вероятность возникновения отказа в ходе экстремального события, такого как ураган, соответствует вероятности возникновения экстремального события в месте нахождения МНГС и будет достаточным по величине, чтобы преодолеть прочностные характеристики или сделать МНГС неработоспособным. Последствия возникновения отказа включают потенциальный смертельный случай, загрязнение окружающей среды, ремонтные работы, очистку, замену объекта, восстановительные работы на площадке, а также стоимость отсроченной добычи.
В случае ликвидации месторождения результирующие затраты будут включать недобытые запасы продукции, вывод из эксплуатации и восстановление площадки. В подходе на основе оценки рисков признается, что для МНГС с более высоким риском предусматривают более частое проведение более сфокусированных инспекций, чем для МНГС с меньшим риском. В ходе разработки стратегии инспекций может использоваться категория риска МНГС для установления интервалов обследований и объемов работ как части стратегии УКЦ.
В морской отрасли признают, что их эксплуатационная деятельность может негативно влиять на работу специалистов, подрядчиков, посетителей, на жизнь населения, а также на окружающую среду, которые конструктивная целостность призвана защитить. В подходе подразумевается, что эксплуатирующая организация систематически выявляет потенциальные эксплуатационные аварийные ситуации, которые могут возникнуть, оценивает их вероятность и последствия и способна подтвердить, что руководящие принципы, эксплуатационные процедуры, профилактические меры и безопасность, а также системы эвакуации и спасения введены в действие и понятны.
А.7.1.2 Преимущества
Потенциальные преимущества УКЦ включают:
- определение приоритетов в отношении источников инспекции - сооружения и компоненты могут быть расставлены по приоритетности на основе последствий, риска или надежности;
- улучшенное знание активов - УКЦ предусматривает оценку имеющихся данных и аналитических рассмотрений, которые обеспечивают знания в отношении состояния МНГС, прочности и сопротивления усталости;
- более эффективная система УОИ - записи могут рассматриваться и сохраняться, позволяя передавать знания и изучать в интересах эксплуатирующей организации, а также улучшать решения;
- плановое техническое обслуживание вместо проведения ремонтов на месте или модификаций;
- углубленные знания в отношении состояния МНГС, его прочности и усталостной стойкости могут обеспечить дополнительное время для специалиста на проведение ремонта. Рассмотрение оценки может выявить необходимость отложить либо вообще не проводить ремонт.
Следующие принципы относят к УКЦ:
- контроль опасных событий;
- конструктивную целостность элементов конструкции;
- резервируемость и альтернативные пути нагружения;
- смягчение последствий на персонал, окружающую среду или на морские нефтегазопромысловые сооружения;
- ликвидацию аварий;
- улучшение конструктивных элементов МНГС.
А.8 Данные
А.8.1 Общие сведения
Оценки и анализы точны в той мере, насколько это позволяет используемая инженерная методология, а также конкретные данные. Отсутствующие или неправильно оцененные данные могут привести к допущениям на основе консервативной инженерной оценки, которая может препятствовать осуществлению модификаций и таким образом несправедливо не допустить потенциального развития. Примером может служить ситуация, когда на участке с вмятинами замеры выполнены ненадлежащим образом. В этом случае инженер обязан предположить, что вмятина расположена в том месте, в котором вызовет наибольшее ослабление прочности. В некоторых случаях такая ошибка может препятствовать выполнению модификаций на МНГС или привести к принятию ошибочного решения о проведении более подробной оценки. Эксплуатирующая организация может разработать такие спецификации, в которых будут детально описаны методы подводных измерений, квалификация персонала, границы обследования, критерии аномалий и т.п.
Важными особенностями УКЦ являются действительность, объем и точность данных по МНГС, а также хронология проведения инспекций. Соответственно записи об анализах первоначальной конструкции, изготовлении, транспортировке, монтаже (включая забивку свай), а также инспекции в ходе эксплуатации, инженерных оценках, ремонтах и происшествиях должны сохраняться эксплуатирующей организацией в течение всего срока службы МНГС и передаваться новым эксплуатирующим организациям по мере необходимости.
Для процесса УКЦ необходима актуальная информация по МНГС. Информация по первоначальному проекту, изготовлению и монтажу (включая результаты структурного анализа), инспекциям в ходе эксплуатации, инженерным анализам, структурным оценкам, модификациям, упрочнению, ремонтам и эксплуатационным происшествиям составляет часть базы знаний по УКЦ.
А.8.2 Проектные данные
Типичными примерами проектных данных являются:
- данные о первоначальной и нынешней эксплуатирующей организациях;
- данные о первоначальном и сегодняшнем использовании и функции МНГС;
- данные о местонахождении, глубине моря и ориентации;
- данные о типе МНГС - кессонного типа, буровая тренога, 4/6/8 ног и т.п.;
- данные о количестве скважин, водоотделяющих колонн и дебита;
- другая информация по конкретным площадкам, штатная численность персонала и т.п.;
- данные о подрядчике по проектированию и дата проектирования;
- проектные чертежи и спецификации материалов;
- нормы проектирования;
- основы проектирования;
- критерии проектирования (например, гидрометеорологические, сейсмические, столкновение, ледовые, противопожарные и противовзрывные);
- клиренс;
- эксплуатационные критерии - нагружение палубы и размещение оборудования;
- данные по фундаментному основанию, включая данные по геоопасностям;
- информация по сваям и водоотделяющим колоннам - количество, размер и расчетное проникновение;
- информация по оснастке - количество, перечень размеров и проектное местонахождение.
А.8.3 Данные по изготовлению и монтажу
Типичными примерами данных по изготовлению могут быть:
- подробная информация подрядчиков по изготовлению;
- чертежи, утвержденные для строительства, или исполнительные чертежи;
- результаты инспекции после изготовления/строительства;
- спецификации по изготовлению, сварке и строительству;
- заводские сертификаты и документация по отслеживаемости материалов;
- записи по строительным допускам и соответствию/отклонению;
- записи об инспекциях сварных швов;
- записи об аномалиях, дефектах, ремонтах и мероприятиях по устранению;
- записи об обеспечении качества;
- ведомости материалов;
- отчеты о взвешивании.
Типичными примерами данных по монтажу могут быть данные:
- о подрядчике по монтажу и дата монтажа;
- забивке свай;
- забивке водоотделяющих колонн;
- цементировании свай (если применимо);
- модернизации на месте эксплуатации, повреждениях или ремонте;
- транспортировке (суровые погодные условия/качка).
А.8.4 Данные о состоянии
Примерами данных о состоянии за прошлые периоды могут быть данные:
- об инспекции после монтажа/инспекции по проверке исходных данных;
- по подводной инспекции в ходе эксплуатации и инспекции ВС;
- о техническом обслуживании конструкций в ходе эксплуатации - подводные (при наличии) и ВС;
- по катодной защите - потенциалы катодной защиты, марки анодов и подробная информация по переоборудованию анодов;
- упрочнению/модификации/ремонту - описания, анализы, чертежи и даты;
- мониторингу состояния;
- осадке/погружению МНГС (если применимо).
Типичными примерами данных по состоянию "как есть" могут быть:
- все палубы - реальный размер, местонахождение и высота;
- все палубы - существующее нагружение и размещение оборудования;
- клиренс;
- инвентарный список добычи и хранения;
- оснастка (т.е. перечень, размеры и места);
- скважины - количество, размер и место установки существующих направлений;
- результаты обследования выше уровня воды;
- результаты подводного обследования МНГС;
- УОИ конструкций;
- планы ослабления последствий;
- данные по техническому обслуживанию;
- объемы работ инспекций.
А.8.5 Эксплуатационные данные
Типичными примерами эксплуатационных данных могут быть:
- история эксплуатационного нагружения - записи о добавлении/удалении массы;
- история гидрометеорологического нагружения - экстремальные события, включая описания, даты и рабочие характеристики МНГС во время события;
- история сейсмического нагружения (если применимо) - описания, даты и рабочие характеристики МНГС во время события;
- история случайных нагружений - столкновения, падающие объекты и другие случайные нагрузки;
- операции по погрузке/разгрузке (например, зона действия крана, использованные борта МНГС);
- буровые конструкции и буровые операции в будущем;
- ограничения доступа (например, выпускные системы, факелы, участки под палубами);
- морские операции;
- вертолетные операции;
- трапы или мостовые/лестничные конструкции, а также их использование;
- извлечение кессонного насоса и операции по техническому обслуживанию;
- скважины/направления, используемые на МНГС;
- философия/стратегия внутрискважинных работ;
- вспомогательные модули, кессоны, направления;
- расширяющиеся или чрезмерно используемые зоны для складирования;
- замены кранов;
- удлинения с других МНГС или месторождений;
- данные по эксплуатационным происшествиям;
- план расположения оборудования;
- документация по управлению изменениями.
А.8.6 Технические данные
Типичными примерами технических данных могут быть:
- данные по оценке повреждений - описания, анализы и даты;
- анализ аварий;
- кривые аварий;
- данные по отбору технических оценок;
- реестр аномалий;
- основа оценки;
- модели оценки;
- реестры рисков;
- анализы затрат и выгод;
- анализы основных причин происшествий;
- уровни эффективности работы;
- модели конструкций.
А.8.7 Отсутствующие данные
Невозможно переоценить важность поддержания данных по конструкциям и инспекциям. Анализ и оценка настолько точны, насколько это позволяет инженерная методология, а также используемые данные. Отсутствующие или неправильно измеренные данные могут привести к консервативным допущениям в ходе инженерной оценки. Примером недостаточных данных, влияющих на потенциальную или воспринимаемую конструктивную целостность МНГС, может быть отсутствие:
- знаний о конструкции, которые могут помешать ввиду дополнительных объектов обустройства, если дополнительная мощность не может быть использована;
- информации о глубине и нахождении вмятины, которая требует допущения о том, что вмятина расположена в том месте, где она вызовет наибольшее снижение прочности.
А.8.8 Управление данными
Данные о предшествующих периодах являются фундаментальным элементом обеспечения конструктивной целостности и представляют собой системы для ссылки и архивирования документов, относящихся к процессу УКЦ, являясь средствами для соединения различных заинтересованных сторон.
А.9 Анализ
А.9.1 Общие сведения
По мере сбора новых данных (например, посредством периодических инспекций, в результате случайных событий, после плановых реконструкций) должен быть выполнен инженерный анализ данных.
Если анализ определяет, что риск эксплуатации МНГС или ответственной конструкции увеличился, то должна быть выполнена техническая оценка указанного уровня, чтобы определить готовность к эксплуатации МНГС или ответственной конструкции либо необходимость принятия мер по ослаблению риска.
Результаты анализа используют для разработки и реализации стратегии инспекции. Программа представляет собой реализацию объемов работ инспекции, технического обслуживания и ремонта, как это определено в стратегии УКЦ.
Оценка, как правило, включает в себя анализ системы конструкций (или самую последнюю оценку), который сводит к минимуму характерный консерватизм, используемый в проекте. Консервативный подход может быть результатом неопределенности, использованной для установления параметров проектирования, которые с учетом знаний, полученных при эксплуатации МНГС или технологических усовершенствований, могут быть обоснованно удалены.
Анализ является постоянным процессом, в котором рассматривается нынешнее состояние МНГС по сравнению с тем, которое было на момент предыдущей оценки, а также других параметров, влияющих на конструктивную целостность и уровни риска, для подтверждения, что уровни эффективности работы в отношении конструктивной целостности соответствуют требованиям. В ходе этого процесса выявляются требования к проведению ремонта или технического обслуживания с целью достижения уровней эффективности работы в отношении конструктивной целостности. При анализе риск, связанный с эксплуатацией МНГС, должен быть выявлен и дифференцирован между опасностями, которые могут привести к полному или частичному обрушению МНГС.
Анализ УКЦ представляет собой использование инженерного обеспечения для оценки эффекта новой информации/данных на пригодность к эксплуатации МНГС. Методы на основе оценки рисков могут быть целесообразными в ходе анализа, который позволяет вычислять риски и оказывать обратное действие на приемлемые значения. Это может обеспечить обоснование будущих мероприятий, приоритетов и сроков реализации.
По следующим аспектам можно различить оценку и анализ:
a) анализ - это постоянный процесс, в то время как оценка выполняется по инициативе определенных лиц;
b) анализ, как правило, является качественным, основанным на технических решениях, и иногда поддерживается простыми или приблизительными вычислениями;
c) анализ может содержать опыт эксплуатации, а также ссылку на исследовательские данные, качественный скрининговый анализ и прогнозные методики для оценки эффекта новых данных на стратегию конструктивной целостности.
Скрининговый анализ является обследованием конструкций МНГС на наличие дефектов (трещин, недопустимых прогибов, изменений геометрической формы конструкций), способных снизить несущую способность и ухудшить состояние МНГС в целом;
d) после получения данных инспекции выполняется анализ, даже если дефектов не обнаружено;
e) когда обнаруживают повреждения, дефекты или ухудшение качества, то выполняют анализ с целью определения необходимости проведения срочной дополнительной инспекции, чтобы точнее установить степень повреждения;
f) потенциальные преимущества осуществления мер по устранению недостатков могут быть качественно определены за счет анализа или, при необходимости, количественно определены с помощью оценки на основе одного из аналитических методов;
g) оценка позволяет использовать восстановительные меры вместо дополнительных более детальных анализов.
Анализ выполняется на протяжении всего срока службы МНГС и используется для подтверждения конструктивной целостности МНГС, стратегий ослабления и установленных уровней риска с точки зрения их действительности для достижения уровня эффективности работы. Анализ рассматривает всю конструкцию МНГС или ее частей в случае возникновения повреждения или неблагоприятных условий.
Выводы анализа используют в качестве основы для поддержки или корректировки стратегии целостности и программы целостности, которые могут быть учтены при заключении о том, что:
- МНГС или ответственная конструкция, годная к эксплуатации в период между инспекциями, требует проведения текущего планового технического обслуживания/мониторинга/инспекции (с конкретным объемом работ);
- требуется проведение восстановительных мер (немедленных или долгосрочных).
А.9.2 Факторы
Некоторые факторы, которые должны быть проанализированы с целью определения показателей прочности и усталости МНГС, приведены в
таблице А.2.
Таблица А.2
Фактор | Анализ |
Возраст, состояние МНГС, первоначальные расчетные условия и критерии и сравнение с нынешними расчетными ситуациями и критериями | Возможность продлить оставшийся срок службы МНГС. Консультация с эксплуатационным персоналом и персоналом технического обслуживания для определения условий (например, подтверждение коррозии, перемещение направляющих или водоотделяющей колонны/опор кессона, деформации или отклонения, необычные вибрации, изменение отклика МНГС на качку из-за волнения), которые требуют проведения анализа |
Результаты анализа и допущения в отношении первоначального проекта или предыдущего анализа | Вычисленные коэффициенты использования и усталостной стойкости. Первоначальные нормы проектирования и версия. Уровень сложности и консерватизм в анализах проекта/оценки. Степень консерватизма, используемая в проекте, по сравнению с необходимым уровнем эффективности работы. Намеренное проектирование с запасом на усталость, чтобы уменьшить требования к периодическим инспекциям. Спецификация материала |
Запас прочности конструкции и резервирование конструкции | - |
Чувствительность к усталости | - |
Степень консерватизма или неопределенности в указанных аномальных опасностях | Источник данных. Степень определенности или консерватизма в условиях аномальных опасностей (волны, течение, ветер) и проектные допущения (обрастание, спектр землетрясений). Чувствительность воздействий штормов к повторяемости. Например, разница в величине воздействия между событиями с повторяемостью 10, 100 и 1000 лет. Относительная степень серьезности состояний моря в отношении усталости и экстремальных/аномальных условий, поскольку усталость может быть важной в тех случаях, когда действующие состояния моря чуть слабее экстремальных/аномальных условий. Тип обрастания (жесткий, мягкий), процент охвата, толщина, вариация по глубине, шероховатость |
Объем инспекции в ходе изготовления и после транспортировки и монтажа | - |
Качество изготовления и случаи доработок или повторной сварки | Необычные или особые обстоятельства, доработки/повторная сварка, вибрация/усталость из-за ветра. Объем инспекции в ходе изготовления. Качество изготовления. Процедуры и спецификации сварки |
Повреждение (включая усталостное повреждение) в ходе транспортировки или монтажа | Объем инспекции после транспортировки. Суровость условий транспортировки и фактическое воздействие (например, трансокеанская по сравнению с местной буксировкой). Возникновение повреждений в ходе монтажа. Объем инспекции после монтажа. Объем отклонений от проектных допущений (например, клиренс между палубой и средним уровнем моря) |
Эксплуатационный опыт, включая результаты и опыт предыдущих инспекций в ходе эксплуатации других МНГС | Степень внимательности при отчете/анализе случайных событий. Размер отклонений от проектных допущений (например, состояния моря, обрастания, предназначение МНГС). Модификации и добавления водоотделяющих колонн, ОЧ, ВС и т.п. Возникновение повреждения. Абсолютное количество лет эксплуатации. Срок эксплуатации по сравнению с расчетным сроком службы. Погружение. Объем работ предыдущих инспекций. Использованные инструменты и методы. Выявленные аномалии. Выявленные тенденции. Случившиеся отказы или возникшие проблемы с конкретными элементами конструкции в определенных условиях. Эффективное использование аналогичных МНГС в той же местности/регионе |
Модификации, добавления, а также ремонты или упрочнения | Указанные ниже причины обуславливают проведение ремонта или упрочнения. Выполнение ремонта или упрочнение в ходе эксплуатации |
Возникновение случайных, экстремальных и аномальных событий | - |
Важность конструкции для других операций | - |
Местоположение сооружения (географическая область, глубина воды) | Опыт конкретного региона |
Данные по мониторингу конструкции, если имеются | - |
Намерение потенциального повторного использования или демонтаж | - |
Для более устаревших версий МНГС возраст конструкции информирует о наличии возможных недостатков или консерватизма проектных решений, которые помогают в разработке программы инспекции. По мере развития морской технологии получен опыт решения эксплуатационных проблем, а также новые экспериментальные данные и аналитические возможности, которые включены в обновленные версии различных норм проектирования. Например, выполнены усовершенствования по таким аспектам, как:
- проектные требования в отношении приемных труб;
- выбор материала;
- процедура расчета гидрометеорологического воздействия;
- кривые S-N.
Образование трещин, как правило, не происходит. Если образуются трещины, то, скорее всего, они возникнут:
- в стыках горизонтального крепления направления ниже уровня водной поверхности (как правило, возникает от усталости);
- основных стыках на участке раскосов, идущих к опорам вертикального крепления пространства между рамными шпангоутами выше дна моря (как правило, в результате экстремальных или аномальных гидрометеорологических/сейсмических событий);
- элементах по периметру вертикального крепления на первом уровне ниже уровня воды (как правило, результат столкновения);
- плохо спроектированных соединениях элементов конструкции, в которых доступность и количество металла сварного шва, необходимого для обеспечения качества шва, трудно обеспечить.
Степень определенности установления расчетных характеристик в отношении состояний моря, течения, ветра, обрастания, сейсмичности и интенсивности коррозии не является единой. Доля консерватизма, которая использовалась для учета возможного недостатка знаний, может варьироваться в различных регионах, даже среди разных эксплуатирующих организаций указанного региона. Специалисты по планированию инспекций должны понимать эти неопределенности и консерватизм.
Некоторые эксплуатирующие организации, осуществляющие операции в Северном море, приняли стратегию намеренного проектирования с запасом элементов конструкции в отношении усталости (таким образом, что расчетные сроки наступления усталости в 10 раз больше, чем проектный срок службы) с целью, чтобы снизить/исключить требование о проведении подводных обследований ВО и/или НК. Такие стратегии являются законной попыткой свести к минимуму стоимость инспекции на протяжении срока службы. Тем не менее обследования ВО и/или НК должны выполняться в отношении новых концепций конструкций, по крайней мере пока не будет получен опыт работы. Стратегия проектирования с запасом по параметру усталости не устраняет требования по проведению периодического надводного и подводного обследований общей визуальной инспекции.
Качество изготовления сооружения и объем инспекции в ходе изготовления и монтажа напрямую влияют на стратегию проведения инспекций в процессе эксплуатации. Одной из главных побудительных причин для проведения инспекции в ходе эксплуатации является обнаружение неизвестных дефектов изготовления (как правило, в сварных соединениях) либо повреждений при монтаже. Если сфера распространения таких дефектов может быть сужена посредством более частой инспекции в ходе изготовления/монтажа, использования материалов более высокого качества и более совершенных процедур сварки, то требования к инспекции в ходе эксплуатации могут быть снижены. У эксплуатирующей организации есть возможность принять более жесткие практики в этих сферах и тем самым снизить требования к инспекции в ходе эксплуатации.
Инспекции могут быть более эффективными и рентабельными, если спланированы на основе истории эксплуатации и с учетом особенностей проектирования/изготовления МНГС.
На требования к инспекции в ходе эксплуатации может положительно или отрицательно влиять опыт работы других МНГС. Такое знание формирует стимул у эксплуатирующей организации сотрудничать и совместно использовать технический опыт инспекций.
А.9.3 Опасности
Указания отсутствуют.
А.9.4 Ответственная конструкция
А.9.4.1 Общие сведения
Национальные надзорные органы требуют, чтобы были указаны основные элементы конструкции в отношении опасностей возникновения крупномасштабных аварий (MAHs), когда определяется MAH как событие, включающее серьезное повреждение конструкции установки с потенциальной возможностью привести к пяти или более смертельным травмам либо к происшествию, которое может или станет причиной серьезных негативных последствий для окружающей среды.
Часть конструкции платформы, чей отказ может вызвать либо существенно осложнить последствия крупной аварии, однако, является важным элементом для безопасности и охраны окружающей среды, так как это та часть, которая предназначена для предотвращения или ограничения воздействия крупной аварии.
Некоторые региональные регулятивные органы определяют это как одно из SECE-платформы. Региональный регулятивный орган, как правило, требует наличия схемы верификации для инспекции, технического обслуживания и ремонта каждого SECE.
А.9.4.2 Крупная авария
Примерами ответственных конструкций, которые могут подвергнуться обрушению и аварии (пять смертельных случаев травматизма или более), являются:
- ОЧ и свайный фундамент (отдельные элементы или стыки в ОЧ не являются ответственной конструкцией);
- основные стальные конструкции ВС, которые напрямую обеспечивают поддержку и устойчивость жилых помещений или временных убежищ (отдельные элементы или стыки ВС не являются ответственной конструкцией);
- временное убежище;
- вертолетная площадка и опорная конструкция вертолетной площадки;
- мостки и опорная конструкция мостков;
- площадки для самоходных спасательных капсул (TEMPSC) и опорная конструкция;
- проходы в места сбора и опорная конструкция.
А.9.4.3 Крупное экологическое событие
Примерами ответственных конструкций, которые могут привести к отказу и крупному экологическому событию, являются:
- направляющие;
- центраторы направлений;
- направляющие рамы направлений.
А.9.4.4 Предотвращение или ослабление крупной аварии
Примерами ответственных конструкций, которые предназначены для предотвращения или ограничения воздействия крупных аварий непосредственно или путем утраты барьеров по предотвращению или ослаблению, являются:
- путем прямого распространения:
- водоотделяющие колонны, хомуты водоотделяющих колонн, направляющие
водоотделяющих колонн и опоры клапана системы аварийного останова,
- опорные устройства углеводородной трубной обвязки,
- крепления технологического оборудования;
- путем распространения аварии при утрате барьера ослабления:
- защитные рамы водоотделяющей колонны и направления,
- пожарная перегородка и опорные устройства пожарной перегородки,
- взрывозащитная стенка и опорные устройства взрывозащитной стенки,
- кожухи пожарных насосов,
- кессоны и опорные устройства (или направляющие) пожарных насосов,
- защита от падающих объектов.
А.9.4.5 Безопасность персонала
Примерами ответственных конструкций, которые могут выйти из строя и привести к одному или нескольким смертельным случаям, являются:
- переходные мостки (включая их опорные конструкции), поручни и ступени лестниц;
- буровые установки (и мачты), подвышечное основание, крепления и рельсы буровой установки;
- вышки связи и опорные конструкции;
- моторные отсеки крана и опорная конструкция;
- дымовая труба и опорная конструкция;
- кран-балки, а также их соединения.
А.9.4.6 Финансовые потери
Примерами ответственных конструкций, которые могут выйти из строя и привести к серьезным финансовым потерям для эксплуатирующей организации, являются:
- факельная стрела и опорная конструкция;
- кессоны и опоры (иные, чем кессон пожарного насоса);
- основная конструкция ВС.
А.9.5 Риск
А.9.5.1 Общие положения
При разработке стратегии инспекций для флота одним из методов является отнесение к категориям на основе риска для эксплуатирующей организации каждой МНГС. Вероятность отказа - это функция конструктивных характеристик МНГС, в то время как последствия отказа - это функция воздействия на безопасность для жизни, окружающую среду, а также прерывание коммерческой деятельности.
В качественном подходе определение вероятности отказа предусматривает наличие информации по конфигурации конструкций МНГС для определения его "изначальной" подверженности возникновению отказа, а также его действительного состояния на основе инспекции, которая может воздействовать на изначальную вероятность (например, поврежденные элементы). Более новые модели МНГС проектируют в соответствии с улучшенными стандартами (например, включают приемные трубы) и имеют изначальную конфигурацию конструкций с многочисленным дублированием, поскольку у них 8 опор и X-образные раскосы. Тем не менее если в программе конструктивной целостности обнаруживается запись о повреждении у более нового МНГС (например, коррозия или усталостное растрескивание), то категория МНГС меняется на МНГС "с высокой вероятностью отказа".
Последствия отказа могут относиться к безопасности, окружающей среде и финансовым аспектам, которые могут возникнуть, если МНГС выйдет из строя позже. Это стандартные последствия, рассматриваемые в оценках рисков. В качестве примера обслуживаемое буровое и эксплуатационное МНГС будут иметь более серьезные последствия отказа для кустового бурения, чем необслуживаемое МНГС.
А.9.5.2 Последствие отказа
А.9.5.2.1 Общие сведения
Наиболее важными последствиями отказа являются категория последствий для безопасности для жизни, а затем последствия для окружающей среды или финансовые последствия.
А.9.5.2.2 Последствие для жизни-безопасности
А.9.5.2.2.1 Общие сведения
Категория последствий "безопасность для жизни" относится к персоналу на МНГС, а также к вероятности того, что персонал будет находиться на МНГС в момент возникновения опасного события.
А.9.5.2.2.2 Категория обслуживаемых МНГС
В местах, где принята стратегия эвакуации персонала до наступления прогнозируемого события, категория обслуживаемых МНГС по-прежнему может применяться в отношении тех МНГС, на которых есть возможность размещать персонал посуточно, который будет находиться в зоне риска от возникновения события, которое невозможно предсказать и/или при котором невозможно эвакуировать персонал.
А.9.5.2.2.3 Категория МНГС с обслуживающим персоналом и эвакуацией
В отрасли необходимо включать категорию "МНГС с обслуживающим персоналом и эвакуацией (L-2)" и использовать это для установления уровней эффективности работы и стратегий инспекций. Тем не менее использование категории "с обслуживаемым персоналом и эвакуацией" свидетельствует о том, что стратегия уже введена в действие с целью ослабления последствий в ходе опасного события, и это требует выполнения процедур эвакуации персонала.
Так как в варианте "МНГС с обслуживающим персоналом и эвакуацией" используются процедуры вместо прочностных характеристик МНГС для ослабления возможных последствий для безопасности для жизни, категория "МНГС с обслуживающим персоналом и эвакуацией" не рассматривается в настоящем стандарте для категоризации риска для МНГС, а устанавливаются уровни эффективности работы и/или стратегии инспекции.
А.9.5.2.2.4 Категория МНГС без обслуживающего персонала
Непродолжительное нахождение персонала на МНГС (т.е. лишь на непродолжительное время для проведения технического обслуживания, строительства, операций по капитальному ремонту, бурению или выводу из эксплуатации) может быть отнесено к категории "без обслуживающего персонала". Однако пребывание персонала на МНГС должно планироваться лишь на короткое время и полагаться на прогнозы, когда не прогнозируется возникновение аномальных гидрометеорологических событий.
А.9.5.2.3 Последствие - загрязнение окружающей среды
А.9.5.2.3.1 Общие сведения
Конструктивный отказ, который приводит к загрязнению окружающей среды, может возникнуть по следующей причине, если не установлен внутрискважинный клапан-отсекатель:
- полное или частичное разрушение, которое приводит к отрыву водоотделяющих колонн, закрепленных на ОЧ, водоотделяющие колонны, опирающиеся на нижнюю палубу МНГС или направления;
- из-за отрыва водоотделяющих колонн или направлений из-за нагрузок, прикладываемых непосредственно.
А.9.5.2.3.2 Хранимая продукция на ВС
В случае обрушения МНГС внезапный выброс жидких углеводородов из сосудов и труб невозможен. Из-за постоянной герметичности под давлением большинства сосудов, труб и клапанов наиболее вероятно, что небольшая часть запаса подвергнется выбросу наружу.
Так как лишь небольшая часть продукции может выйти наружу, то считается, что выброс значительного количества жидких углеводородов может стать проблемой в том случае, когда запас верхних строений включает большое количество герметизирующих сосудов.
А.9.5.2.3.3 Скважины
Выброс жидких углеводородов или сернистого нефтяного газа из скважин зависит от нескольких переменных. Основной переменной является надежность предохранительного внутрискважинного клапана-отсекателя, который приводится в действие иным образом, когда возникает аномальная ситуация с добычей.
Когда нормативные документы предусматривают использование и техническое обслуживание внутрискважинного клапана-отсекателя, то принимается решение о том, что неконтролируемый приток из скважин, как правило, не является критичным для оценки МНГС. Когда внутрискважинный клапан-отсекатель не используется и скважины могут свободно фонтанировать (т.е. без использования насосов), поток из скважин становится существенной проблемой. Жидкие углеводороды или сернистый нефтяной газ выше внутрискважинного клапана-отсекателя могут быть потеряны со временем аналогично разрыву трубопровода. Тем не менее количество пластовой продукции, скорее всего, будет небольшим и вряд ли окажет серьезное негативное воздействие на окружающую среду.
А.9.5.2.3.4 Трубопроводы
Потенциальный выброс жидких углеводородов или сернистого нефтяного газа из трубопроводов или водоотделяющих колонн является основной проблемой, поскольку существует большое количество возможных причин разрыва (например, разрушение МНГС, перемещение нижнего слоя грунта, недопустимая неподдерживаемая длина пролетов, а также непредвиденное препятствие для якоря). Обрушение МНГС, скорее всего, приведет к разрыву трубопроводов или водоотделяющих колонн вблизи или в границах конструкции. Применительно к гидрометеорологическим событиям, когда линии не фонтанируют, максимальный выброс жидких углеводородов или сернистого нефтяного газа, скорее всего, будет значительно меньше, чем количество в трубопроводе.
Количество выброшенной пластовой продукции зависит:
- от размера трубопровода;
- остаточного давления в трубопроводе;
- загазованности в жидком углеводороде;
- неровности трассы трубопровода;
- других вторичных параметров.
А.9.5.2.3.5 Смежные объекты
Смежными объектами являются объекты, расположенные относительно близко к МНГС, и существует высокая вероятность столкновения при обрушении МНГС.
В случае рассмотрения смежных объектов есть вероятность, что они были спроектированы с учетом более высокой категории загрязнения окружающей среды, чем было нужно. В таких случаях рассматриваемое МНГС может быть отнесено к такой категории, как у смежного объекта.
Вероятность серьезного непреднамеренного выброса углеводородов из скважин или соседних транспортных трубопроводов и/или объектов хранения считается серьезным последствием.
А.9.5.2.3.6 Последствие - серьезное загрязнение окружающей среды
Последствие при серьезном загрязнении окружающей среды относится к категории отказа и включает бурение и/или добычу, хранение или другие МНГС без ограничений по типу объекта. Большие глубоководные МНГС, а также МНГС, которые обеспечивают основные объекты обустройства, или трубопроводы с высоким расходом, как правило, относят к этой категории. Отнесение к категории последствий для окружающей среды включает МНГС, расположенные там, где невозможно или нецелесообразно останавливать скважины перед наступлением опасных событий (например, на участках с высокой сейсмичностью).
А.9.5.2.3.7 Последствие - незначительное загрязнение окружающей среды
Последствие, выражающееся в незначительном загрязнении окружающей среды, категории отказа включает стандартное бурение средних размеров и/или добычу, жилые помещения на МНГС или другие МНГС.
Хранение ограничивается технологическим запасом и резервуарами для перекачки по трубопроводам.
У МНГС этой категории очень низкий потенциал фонтанирования из скважин, и в случае возникновения отказа сработает внутрискважинный клапан-отсекатель перед проектным событием.
А.9.5.2.4 Финансовые последствия
А.9.5.2.4.1 Общие сведения
Серьезность негативных последствий, возникающих в результате обрушения МНГС, представляет собой оценку, которая помимо последствия безопасности для жизни основывается на важности МНГС для операций, репутации и уровня финансовых потерь эксплуатирующей организации, которые можно выдержать в результате обрушения МНГС. Кроме обрушения МНГС и сопутствующего оборудования, повреждений подсоединенных трубопроводов в категорию негативных последствий также включена утечка запасов, если впоследствии месторождение будет утрачено.
Расходы по ликвидации объекта включают реализацию обрушения МНГС, повторный вход в скважину и тампонажные работы в поврежденных скважинах, а также очистку морского дна на площадке. Если не планируется ликвидировать площадку, то включаются затраты на восстановление (например, замена конструкции и оборудования и/или повторный вход в скважины). Другие затраты включают ремонт, прокладку нового маршрута или подсоединение трубопровода в другом месте к новому МНГС. Кроме того, стоимость ослабления загрязнения окружающей среды и/или экологического ущерба включается в этих случаях там, где существует высокая вероятность выброса жидких углеводородов или сернистого нефтяного газа.
Когда подсчитывается стоимость ослабления загрязнения и экологического ущерба, то учитываются углеводороды, которые хранятся в технологических емкостях ВС, и возможная утечка из поврежденных скважин или трубопроводов, а также близость МНГС к береговой линии или к экологически чувствительным участкам. Потенциальное количество жидких углеводородов или нефтяного газа в выбросе из этих источников может быть меньше имеющегося запаса из каждого источника.
А.9.5.2.4.2 Значительные финансовые последствия
Указания отсутствуют.
А.9.5.2.4.3 Незначительные финансовые последствия
Указания отсутствуют.
А.9.5.3 Вероятность возникновения отказа
А.9.5.3.1 Общие сведения
Вероятность возникновения отказа учитывает следующее:
- характеристики опасного воздействия;
- уязвимость в отношении случайного нагружения;
- нынешнее состояние конструкций;
- механизмы ухудшения;
- историю обслуживания;
- запас прочности;
- структурное резервирование и альтернативные пути нагружения;
- чувствительность к усталости.
Конфигурация конструкций является фактором способности МНГС выдерживать повреждение элемента конструкции без потери конструктивной прочности системы. Допускаемое повреждение - это фактор при разработке стратегии инспекции/мониторинга УКЦ и связанных программ УКЦ.
X-образная или XH-образная конфигурация упрочняющей арматуры, как правило, обеспечивает эксплуатационную надежность по отношению к повреждению компонентов, когда они подвергаются аномальному воздействию по многим альтернативным путям передачи нагружения на фундамент. При отсутствии случайного нагружения эта конфигурация часто может позволить эксплуатирующей организации действовать более гибко при разработке и реализации программы инспекций за счет большой приемлемости повреждений элементов конструкции и/или перегрузки.
В отличие от этого D- или K-образная конфигурация упрочняющей конструкции не обеспечивает альтернативных путей нагружения, и она менее пластичная, когда подвергается аномальному воздействию. По существу, эта упрочняющая арматура МНГС не обеспечивает такой гибкости для разработки и реализации программы инспекции.
А.9.5.3.2 Качественный метод
Указания отсутствуют.
А.9.5.3.3 Полуколичественный метод
Указания отсутствуют.
А.9.5.3.4 Количественный метод
Указания отсутствуют.
А.9.5.4 Представление риска
Указания отсутствуют.
А.9.6 Уровень эффективности работы
А.9.6.1 Общие сведения
Минимальные уровни эффективности работы, представленные в настоящем стандарте, могут использоваться для подтверждения приемлемого ограничения риска для обеспечения безопасности жизни и риска загрязнения окружающей среды. Уровни эффективности работы для ограничения риска по обеспечению безопасности жизни и риска загрязнения окружающей среды не зависят от оставшегося срока службы (т.е. эти риски измеряются, как риски в год). Финансовый риск может измеряться в год или в течение оставшегося срока службы.
Использование низкого уровня экологической результативности (т.е. воздействие с повторяемостью 100 лет) может оставить МНГС, которое близко к этому уровню результативности, уязвимым к обрушению в ходе умеренного события. Уровень результативности с повторяемостью 100 лет указывает на то, что у МНГС будет примерно 10%-ная вероятность возникновения отказа в течение срока службы, равного 10 годам. Хотя последствия для обеспечения безопасности жизни и окружающей среды были ослаблены, однако эксплуатирующей организации необходимо оценить экономический риск при этом уровне эффективности работы.
Использование повторяемости в 2500 лет установлено в качестве базового уровня эффективности работы безопасность для жизни. Этот уровень эффективности работы согласуется в отношении аномальных сейсмических событий согласно
ГОСТ Р 57123.
Использование повторяемости гидрометеорологической опасности для подтверждения соответствия уровню эффективности работы может быть упрощением, когда пытаются установить надежную оценку истинной вероятности обрушения. Доказательство представлено в
[11] по неожиданным и ожидаемым отказам платформы в ходе экстремальных гидрометеорологических нагружений, и авторами предлагается, чтобы историческая практика проектирования платформ нашла свое отражение в тех платформах, которые имеют характерное смещение в сторону чрезмерной прочности. Такое смещение позволяет использовать повторяемость гидрометеорологических опасностей, а не повторяемость потери прочности на смятие платформы. Это противоречит сейсмической опасности, когда уровень эффективности работы противопоставляется вероятности потери прочности на смятие платформы. Поскольку при сейсмической опасности не было возможности анализировать ожидаемые и неожиданные отказы МНГС в ходе экстремального нагружения, чтобы выяснить возможное смещение отраслевой практики, разница в двух подходах к проектированию МНГС сохраняется.
В инженерной практике было известно, что, хотя существующие платформы не всегда отвечают современным стандартам проектирования, тем не менее сооружение по-прежнему может быть адекватным и эксплуатироваться. Примеры этого не только включают стационарные морские платформы, но также здания, мосты, дамбы и береговые установки подготовки.
Согласно требованиям ГОСТ Р 54483 подход к проектированию на основе частного коэффициента, присущий проектированию по предельным состояниям, не был разработан для каждого аспекта МНГС, и, следовательно, могут использоваться другие методы. Согласно требованиям ГОСТ Р 54483 подход на основе надежности можно применять для следующих целей:
- для определения частных коэффициентов воздействия и коэффициентов сопротивления в процессе, идентифицируемом как калибровка;
- подтверждения проектирования, обеспечивающего согласованность анализом конструктивной надежности с приемлемыми методиками проектирования.
А.9.6.2 Безопасность для жизни
А.9.6.2.1 Общие сведения
Уровень эффективности работы "безопасность для жизни", как правило, учитывает индивидуальные риски и групповые (или социальные) риски. Индивидуальные риски в год включают опасности, которым может подвергнуться персонал, и сумму эксплуатационных рисков (например, вертолетные перевозки, взрыв углеводородов и риск пожара) вместе с риском отказа конструкций в определении допустимого уровня эффективности работы.
В некоторых регионах эксплуатирующая организация и федеральные регулирующие органы имеют стратегию конструктивной целостности, которая предусматривает эвакуацию с конкретных МНГС при наличии прогноза о состоянии моря, превышающего предварительно определенную величину. В этих ситуациях эксплуатирующая организация подтверждает, что годовая вероятность не достигла уровня эффективности работы "безопасность для жизни" при нахождении персонала на МНГС меньше уровня эффективности работы, указанного в
таблице 5.
Риск в год может быть измерен с помощью частоты повреждений временного убежища и включает те опасности, которым может быть подвержен персонал во временном убежище (или в жилых помещениях), включая поступление дыма и газа, тепловой нагрузки, а также величины разрушения временного убежища (или жилых помещений) за счет полного обрушения МНГС.
Сценарии, которые могут привести к смертельным случаям, следующие:
- смертельные случаи из-за разрушения временного убежища (или жилых помещений) в результате внезапного обрушения МНГС (ВС, подвышечное основание или фундаменты) в ходе опасного события;
- смертельные случаи из-за разрушения временного убежища (или жилых помещений) в результате внезапного обрушения МНГС (ВС, подвышечное основание, или фундаменты) в результате серьезного повреждения в ходе опасного события, за которым последовали поступательные отказы элементов конструкции;
- смертельные случаи из-за разрушения временного убежища (или жилых помещений) в результате сдвига или опрокидывания при внезапном обрушении ВС в ходе опасного события;
- смертельные случаи из-за разрушения временного убежища (или жилых помещений) вследствие расширения выброса углеводородов в результате отказа конструкции водоотделяющих колонн, трубной обвязки, или направлений, или их опорных конструкций, идущих от подвышечного основания, нижней палубы или ВС;
- смертельные случаи из-за расширения вследствие утраты барьера от пожара и/или взрыва;
- смертельные случаи из-за расширения вследствие утраты защитных барьеров от столкновения с судами или от падающих/раскачивающихся объектов;
- смертельные случаи из-за утраты опорных конструкций для эвакуации и спасения.
А.9.6.2.2 Регулирующие органы
Федеральные регулирующие органы в настоящее время требуют различных уровней эффективности работы "безопасность для жизни". Тем не менее рекомендуют обязательную оценку мер ослабления риска, например:
a) в
[12] указано, что в отношении гидрометеорологических опасностей минимальная повторяемость воздействия
RPA, имеющая годовую вероятность превышения на уровне 1/
RPA, вызывает обрушение МНГС на основе средних значений параметров сопротивления;
b) в
[13] в отношении сейсмических опасностей определен необходимый минимум повторяемости в отношении обрушения МНГС
RPC. В вычислении
RPC учитывают неопределенность параметров сопротивления путем конволюции кривой опасности с наклоном кривой недолговечности. Если
E2500 является воздействием с годовой вероятностью превышения 1 в 2500 лет, то минимальное необходимое условие составляет
CC·
E2500 на основе средних значений параметров сопротивления;
c) в
[14] указывают минимальную повторяемость воздействия
RPA, имеющую годовую вероятность превышения на уровне 1/
RPA, которая вызывает обрушение МНГС на основе характерных значений параметров сопротивления.
Если обрушение МНГС не происходит, но остается повреждение при противодействии воздействию с периодом повторяемости RPA, то дальнейший уровень эффективности работы должен подтвердить, что МНГС не подвергнется обрушению в течение оставшегося времени опасного события, в котором произошло воздействие с повторяемостью RPA.
Это подтверждает то, что поврежденное МНГС не обрушается в ходе 2-го, 3-го и т.д. от сильного воздействия в течение оставшегося времени опасного события (например, гидрометеорологического или сейсмического) и включает требование о том, что учитывается последующее повреждение из-за отказов компонентов в ходе 2-го, 3-го и т.д. от сильного воздействия, а также из-за малоцикловой усталости в течение оставшегося времени опасного события. Минимальное необходимое условие составляет
CC·
ERP на основе средних значений параметров сопротивления и примерно равно требованию
ERP с учетом характерных значений параметров сопротивления. Поэтому указания
[14] совместимы с требованиями
ГОСТ Р 57123 и
[13];
d) в
[14] требуется, чтобы процедура останова и эвакуации определялась таким образом, чтобы верифицировать то, что конструктивная надежность объекта с персоналом на борту была не менее, чем на МНГС с персоналом
[14], а также целесообразно присваивать уровень эффективности работы в соответствии с требованием ALS
[15];
e) британский регулятивный орган требует, чтобы риски для жизни и безопасности отдельных лиц и групп на МНГС были менее 1/1000 в год.
IRPA (см.
[16]) - это вероятность смертельного исхода для отдельных лиц в год, и она учитывает сумму вероятностей гибели в результате следующих опасностей:
- обрушения МНГС или локального обрушения конструкции, которое ведет к опрокидыванию временного убежища (или жилых помещений) в момент нахождения отдельных лиц на МНГС,
- взрыва углеводородов в момент нахождения отдельного лица на МНГС,
- полета на вертолете отдельного лица на МНГС или с МНГС, а отдельное лицо выполняет свои функции на МНГС (профессиональный риск);
- TRIF (см.
[16]) - это вероятность летального исхода в год группы лиц на МНГС, и она учитывает сумму вероятностей смертельного случая из-за следующих опасностей:
- обрушения МНГС, приводящего к затоплению временного убежища (или жилых помещений) или локальному разрушению конструкции, приводящему к обрушению временного убежища (или жилых помещений),
- поступления дыма или газа во временные убежища (или жилые помещения),
- теплового воздействия на персонал во временном убежище (или жилых помещений),
- смятия из-за столкновения судов со временным убежищем (или жилым помещением) упавших объектов или опрокидывания буровой вышки либо факельной стрелы.
А.9.6.2.3 Кривая F/N
Кривая
F/
N (см.
рисунок А.2) показывает недопустимую совокупную вероятность смертельных исходов
F как функцию количества летальных исходов
N. Кривая
F/
N МНГС по смертельным случаям из-за опасностей, не имеющих отношения к конструкции, суммируется с кривой
F/
N МНГС в отношении опасностей, приводящих к смертельным случаям из-за обрушения МНГС, а затем сравнивается с требованиями
F/
N эксплуатирующей организации и/или федерального регулирующего органа. Недопустимые
F,
Fint указаны как
Fint·
Nm, постоянная величина, когда включено избегание риска
m более 1,0 (как правило,
m = 1,5), как показано на рисунке A.6.5.3.2-1
[17]. Если происходит обрушение в аномальный шторм, то количество летальных случаев
N, вероятно, равно количеству персонала на борту, так как маловероятно спасение персонала в воде.

- граница неприемлемого социального риска для рабочих;

- граница неприемлемого социального риска
для широкой публики;
N - летальные исходы; F - совокупная частота N
больше летальных исходов (1/год)
Рисунок А.2 - Кривая
F/
N уровня "безопасность для жизни"
А.9.6.2.4 Ослабление риска за счет эвакуации
Если стратегия конструктивной целостности МНГС включает эвакуацию персонала при получении прогноза, то влияние неопределенности в прогнозировании погоды учитывают при установлении порогового значения Hs, которое инициирует эвакуацию. Пороговое значение Hs, которое инициирует эвакуацию, определяют путем учета финансовых затрат по останову, эвакуации персонала, повторной доставке персонала и повторному пуску в дополнение к требованию соответствия, по крайней мере, минимальному уровню эффективности работы.
А.9.6.3 Загрязнение окружающей среды
Когда известно, что на МНГС имеется емкость для хранения нефти, которая может вылиться в ходе события, то эксплуатирующая организация должна подтвердить, что ответственная конструкция, поддерживающая трубы с нефтью (например, водоотделяющие колонны, которые опираются на нижнюю палубу, или подвышечное основание, клапаны аварийного останова, опирающиеся на нижнюю палубу, трубная обвязка, опирающаяся на палубу или направления), достигает минимального экологического уровня эффективности работы.
Разрыв труб, содержащих нефть, может быть вызван воздействием от действующей трубы непосредственно на трубу опасности или может быть следствием больших деформаций их креплений либо из-за обрушения МНГС.
А.9.6.4 Финансовые потери
Указания отсутствуют.
А.9.7 Усталость
Если возникают трещины, то, скорее всего, они будут встречаться на стыках в первой горизонтальной упрочняющей арматуре направления ниже уровня воды как результат усталостного разрушения. Усталостное растрескивание в сварных швах в первой горизонтальной упрочняющей арматуре ниже уровня воды может возникнуть от вертикального волнового нагружения. Это исторически обнаружено там, где обшивка лестницы направления не была учтена при проектировании или где высота рамы направления была смонтирована ближе к водной поверхности (т.е. из-за отсутствия прогнозируемого проникновения бетонной подготовки при монтаже или ошибочного измерения глубины моря).
Усталостные трещины могут возникнуть на основном раскосе, идущем к стыкам основных стоек в вертикальной упрочняющей арматуре на первом отрезке между двумя рамными шпангоутами выше границы ила, как правило, из-за гидрометеорологического воздействия (т.е. малоцикловой усталости). Усталостные трещины в упрочняющей арматуре направления образуются из-за вертикальных "пульсирующих" нагрузок от воздействия волн на арматуру направления (т.е. рама ведет себя как элемент, в котором напряжения не перераспределяются).
Расчетная проектная усталостная стойкость основных конструктивных рамных элементов, как правило, консервативная из-за гибких стыков. Кроме того, историческая практика оценки усталостной прочности конструктивных элементов конструкции и/или опор принадлежностей (т.е. кессоны и/или водоотделяющие колонны) традиционно не была консервативной. Отказ таких элементов не приведет к общему обрушению конструкций, но может вызвать негативные последствия, которые могут стать причиной потенциального происшествия (т.е. разрыва трубопровода или водоотделяющей колонны), либо возможного прерывания операций (т.е. утрате работоспособности пожарного кессона с водой).
Общепринято, что спектральный анализ усталости дает наиболее точные и менее консервативные результаты. Для обеспечения точности спектральный анализ усталости должен соответствовать установленным процедурам и учитывать следующее:
- локальную гибкость стыков;
- реалистичные, а не консервативные нагрузки для элементов конструкции в зоне периодического смачивания;
- приложение гидродинамической нагрузки на элементы, находящиеся возле поверхности воды с помощью множественных сегментов, чтобы точно моделировать быстрое затухание гидродинамического нагружения с глубиной;
- использование метода Макками-Фукса
[8] для определения
Cm для основных стоек большого диаметра;
- кривая
S-
N и вероятность отказа (см. рекомендации
[5],
[19] и/или
[20]).
При выполнении усталостного анализа предпочтительно моделировать конструктивные элементы с целью минимизации консерватизма, присутствующего в типичных анализах усталости проектного типа. Изменения в модели для исследования конструкции (для учета гибкости локальных стыков) могут значительно уменьшить момент изгиба на стыках, как это показано на
рисунке А.3.

- гибкий стык;

- жесткий стык;
x - положение вдоль элемента; y - изгибающее напряжение, МПа
Рисунок А.3 - Изгибающее напряжение
Пример консоли представлен на
рисунке А.4 и показывает жесткий стык, который имеет напряжение изгибающего момента на подсоединенном конце и не имеет напряжения на свободном конце. Аналогичное распределение напряжения наблюдается для смоделированного гибкого стыка, а единственным различием являются расчетные отклонения.

- гибкий стык;

- жесткий стык;
x - положение вдоль элемента; y - изгибающее напряжение, МПа
Рисунок А.4 - Изгибающее напряжение
Небольшое уменьшение в номинальном напряжении на стыке может привести к существенному улучшению усталости стыка. На
рисунке А.5 иллюстрируется влияние на усталостную стойкость при 50%-ном уменьшении напряжения. Кроме того, выполнение пространственно-временного усталостного анализа для более суровых состояний моря может уменьшить расчетный консерватизм.

- кривая
S-N;
a - 50%-ное уменьшение диапазона
напряжения; b - 2660%-ное увеличение допустимых циклов
(усталостная стойкость 10 лет > 266-летней усталости);
N - допустимые циклы нагружения; S - диапазон циклического
напряжения местного перегрева, МПа
Рисунок А.5 - Напряжение по сравнению
с усталостной стойкостью
А.9.8 Оценка
А.9.8.1 Общие сведения
Оценка пригодности к эксплуатации МНГС определяет способность конструкции и сравнивает его с необходимыми уровнями эффективности работы.
Оценка может состоять из сравнения фактически выдерживаемой нагрузки или экстремальных/аномальных воздействий с уровнем эффективности работы. Однако это часто возможно только тогда, когда преобладает финансовый риск и требование уровня эффективности работы с повторяемостью обрушения порядка 100 лет. МНГС с требованием уровня эффективности работы с повторяемостью обрушения порядка нескольких 1000 лет, вероятнее всего, не испытывали необходимую максимальную допускаемую нагрузку с момента их монтажа.
Существует много методов, которые получили развитие и могут использоваться для выполнения оценки, будучи доступными в применении. Тем не менее надо быть осторожными при использовании таких методов, включая предварительное тестирование, верификацию метода для подтверждения подхода и применимости метода для оценки.
А.9.8.2 Побудительные причины проведения оценки
Указания отсутствуют.
А.9.8.3 Инициаторы проведения оценки
А.9.8.3.1 Общие сведения
Указания отсутствуют.
А.9.8.3.2 Изменения в состоянии
Указания отсутствуют.
А.9.8.3.3 Изменения в нагрузке
Несоответствующая высота второй палубы считается инициирующим фактором, поскольку многие исторические отказы МНГС связаны с воздействием волн на вторую палубу МНГС, что приводило к сильному последовательному повышению нагружения. В ряде подобных случаев это заключение основано на ураганных волнах, результатах ретроспективного прогноза штормовых нагонов волн, указывающих на условия на МНГС, которые включают расчетную высоту гребня волны, превышающую нижнюю поверхность основных балок второй палубы МНГС.
Вторая палуба имеет массивную конструкцию, вынуждающую существенно повышать волновое нагружение ступенчато после того, как волна достигнет палубы.
Несоответствующая высота второй палубы может привести к возникновению следующих обстоятельств:
- высота второй палубы МНГС обусловлена ограничениями по оборудованию;
- высота второй палубы МНГС определена только для противостояния расчетной волне, которая ниже по высоте;
- вторая палуба морского основания смонтирована в полевых условиях;
- МНГС смонтировано на более глубоководном участке, чем указано в первоначальном проекте;
- к осадке фундамента.
В некоторых случаях высота второй палубы может превышать рекомендуемую высоту гребня для уровня эффективности работы. Однако меньшие по размеру палубы ниже второй палубы, такие как эстакада, котлован или спайдерная палуба, тоже могут испытывать воздействие волн. У этих палуб будет небольшой профиль, и прогнозируемое волновое нагружение не прогнозируется на уровне, достаточном, чтобы вызвать отказ МНГС.
Тем не менее в анализе следует учитывать гидродинамическое нагружение на эти палубы и связанное оборудование для анализа DLM или USM.
А.9.8.3.4 Изменение критериев
Указания отсутствуют.
А.9.8.3.5 Изменение последствий
Указания отсутствуют.
А.9.8.3.6 Изменение использования
Указания отсутствуют.
А.9.9 Меры ослабления последствий
А.9.9.1 Общие сведения
Ослабление последствий может помочь продлить срок службы МНГС или повысить его шансы на выживание при возникновении аномального или случайного события, если принять меры на раннем этапе. Ослабление, как правило, включает в себя уменьшение нагрузок на конструкцию и может представлять собой удаление неиспользуемых водоотделяющих колонн, залитых раствором, и демонтированных направлений, принадлежностей, а также увеличить высоту палубы либо прочность МНГС.
Ослабление может включать активные программы минимизации последствий повреждения или отказа, такие как установка пробок и ликвидация неиспользуемых скважин, либо удаление бездействующего технологического оборудования. Ослабление может состоять из переноса критического оборудования и систем для минимизации последствий повреждения или отказа.
Для тех МНГС, которые не достигают минимального уровня эффективности работы, а также пригодности к эксплуатации, требуется ослабление и/или снижение вероятности последствий. Это может включать в себя реконструкции или эксплуатационные процедуры, которые уменьшают нагрузки, повышают способность либо снижают последствия возникновения отказа. Ослабление последствий и уменьшение вероятности могут рассматриваться на любом этапе процесса анализа.
Меры ослабления риска могут включать:
- изменение эксплуатационных процедур (например, рабочих процедур для судна снабжения);
- критерии эвакуации персонала;
- инспекцию других компонентов или аналогичных конструкций;
- более подробную или частую инспекцию дефектов или повреждений;
- ремонтное шлифование признаков трещин;
- ремонт выявленных повреждений или дефектов;
- снижение нагрузок (например, удаление обрастания);
- упрочнение.
А.9.9.2 Уменьшение последствий
А.9.9.2.1 Безопасность для жизни
Указания отсутствуют.
А.9.9.2.2 Окружающая среда
Указания отсутствуют.
А.9.9.2.3 Готовность к аномальному шторму
Примерами готовности к аномальному шторму могут быть:
a) планирование эвакуации, включая приоритетную эвакуацию МНГС, у которых высокий риск возникновения отказа и которые дальше расположены от берега. Начальная эвакуация персонала, не являющегося ключевым для МНГС, должна начаться заранее;
b) планирование эвакуации применительно к экстремальным штормам, возникающим внезапно, которое может включать эвакуацию с наиболее надежных находящихся в эксплуатации МНГС;
c) разработка опережающих планов по доступу на МНГС после шторма, если из-за повреждения отсутствует нормальный доступ к системам безопасности;
d) установление рекомендаций и процедур по анализу для зависящей от обстоятельств безопасной доставки персонала на борт поврежденного МНГС. Должен быть установлен минимальный уровень эффективности работы для доступа на МНГС;
e) выявление ответственных за конструктивную целостность элементов и стыков для проведения инспекций после окончания шторма.
А.9.9.3 Уменьшение вероятности
А.9.9.3.1 Общие сведения
Указания отсутствуют.
А.9.9.3.2 Усиленные инспекции и/или мониторинг
Указания отсутствуют.
А.9.9.3.3 Упрочнение, модификация и/или ремонт
А.9.9.3.3.1 Общие сведения
Тип ремонта, как правило, используемый на МНГС, варьируется от сварки в водной среде или сварки в кессоне, цементной заливки, а также зажимов и до шлифования и сброса гидростатического давления. Цементную заливку применяют для усиления элементов и стыков, а также для предотвращения локального искривления из-за вмятин и отверстий; шлифование - как правило, для улучшения усталостной стойкости и удаления трещин. Используется несколько типов зажимов, таких как фрикционные, цементируемые и зажимы с болтовым соединением. Упрочнение МНГС может быть достигнуто путем добавления боковых раскосов, чтобы улучшить способность нагружения основных элементов конструкции, а также путем добавления твердосплавных пластин или консольных свай для улучшения свайного фундамента.
А.9.9.3.3.2 Устранение повреждения
Удаление элемента конструкции
Удаление повреждения путем выреза поврежденного элемента конструкции. Если можно, то это стоит показать в ходе анализирования того, что элемент больше не нужен для поддержки состояния сооружения по месту.
Удаление трещин
Удаление трещин можно выполнить восстановительной шлифовкой. Если трещины вызваны только усталостными нагрузками (т.е. не в совокупности с дефектами изготовления), то включаются другие методы упрочнения, модификации и/или ремонта в дополнение к шлифовке.
А.9.9.3.3.3 Уменьшение гравитационной нагрузки
В процессе эксплуатации МНГС фактическое нагружение ВС может быть меньше, чем нагрузки, использованные в проекте МНГС. Эксплуатационные процедуры могут быть реализованы для уменьшения и контроля нагрузок на ВС, например, посредством:
- удаления ненужного оборудования и/или конструкций;
- процедур управления массой на основе определенных ограничений массы;
- использования легких буровых установок или операций без применения буровых установок;
- использования самоподъемного основания с консолью для выполнения буровых операций.
В результате снижения нагрузок будут уменьшены напряжения на основные стойки и сваи, а также реакции свай. Уменьшенная масса, как правило, благоприятно отражается на динамике МНГС (не обязательно для отклика на землетрясение), хотя во многих случаях этот эффект, скорее всего, будет незначительным. В отношении МНГС с наконечниками свай, закладываемыми в песчаные слои, прочность на растяжение свай верифицируется. Одним потенциальным преимуществом удаления оборудования является возможное уменьшение поверхности, подверженной ветровой нагрузке.
А.9.9.3.3.4 Уменьшение гидродинамических нагрузок
Удаление компонентов
Уменьшения нагрузки можно достигнуть за счет удаления предметов, которые притягивают гидрометеорологические нагрузки. Такое уменьшение нагрузки будет наиболее выгодным в верхнем столбе воды, где кинематика волн наивысшая.
Удаление неосновных или неработающих элементов конструкции (например, защитные брусья баржи, посадочные площадки, сходни, лестницы или водоотделяющие колонны) может уменьшить нагрузку. Посадочные площадки, переходные мосты, сходни и лестницы можно удалять только после верификации, так как они больше не являются частью путей эвакуации на МНГС.
Удаление направлений может уменьшить нагрузку. Однако направления могут влиять на несущую способность фундамента МНГС. Это подтверждено в ходе оценки. Если направления увеличивают несущую способность фундамента МНГС, то удаление верхней части с целью уменьшения гидродинамических нагрузок может быть вариантом.
Удаление или перенос оборудования на нижнюю (по высоте) палубу может уменьшить нагрузки на МНГС в случае затопления волнами палубы.
Удаление обрастания
Снижения нагрузки можно достигнуть за счет удаления участков аномального обрастания. Тем не менее требуемую величину снижения нагрузки оценивают до реализации. Снижение нагрузки может быть достаточным (в сочетании с мерами по снижению других нагрузок), чтобы МНГС могло соответствовать уровню эффективности работы оценки.
Принимают меры для подтверждения того, что возврат обрастания не вызывает превышения гидродинамического нагружения сверх уровня эффективности работы, который требуется в оценке. Такие меры могут включать установку скользящей системы защиты от обрастания и/или добавление периодического удаления обрастания в программу УКЦ для МНГС.
Увеличение клиренса
Для тех МНГС, где гребень волны по прогнозам затопит палубу, увеличение клиренса для превышения гребня волны может снизить основное гидродинамическое нагружение. Тем не менее оценивают конструктивную устойчивость увеличенных по длине опор палубы.
Вследствие стоимости и эксплуатационного эффекта от подъема высоты палубы рентабельность такой операции определяют исходя из конкретного случая. Альтернативой поднятия палубы являются удаление и перенесение оборудования, а также неосновных конструкций с палуб, расположенных ниже. Это приводит к меньшим гидродинамическим нагрузкам и может снизить уровень повреждения оборудования от прямого воздействия волн.
Использование палубного решетчатого настила вместо обшивки может иметь преимущества при снижении вертикальных нагрузок на внутреннюю сторону палубы за счет рассеивания наступающей воды и захваченного воздуха.
В определенных местах оседание месторождений привело к общему проседанию морского дна. Альтернативные варианты ослабления в этом случае часто опираются на методы регулирования пластового давления (например, закачка воды или газа в пласт). Тем не менее этот подход не восстанавливает утраченной высоты, но может использоваться для замедления осадки в будущем.
Некоторые МНГС с низкими палубами упрочнены за счет прямого придания жесткости современным сооружениям. Это позволяет размещать технологическое и контрольное оборудование на новой, более высокой палубе.
Гидродинамическая блокировка и экранирование
Для МНГС с интенсивной упрочняющей арматурой могут быть использованы гидродинамические исследования для обоснования более слабых гидродинамических сил, чем те, которые указаны в первоначальном проекте. Интенсивная упрочняющая арматура способствует выработке внутреннего экранирования элементов и может приводить к более низким основным нагрузкам.
А.9.9.3.3.5 Локализованное упрочнение или ремонт
Цементирование элементов конструкции
Цементирование элементов конструкции, которое включает заполнение трубных элементов цементным раствором, может использоваться для усиления его осевой сжимающей способности.
Эта процедура не является надежной, если только не обеспечивается цементирование элемента конструкции по его длине (т.е. избегая пустот на конце элемента). Для прочности на изгиб, которая увеличивается вблизи средней части, наличие небольших пустот на концах элемента не критично.
Кроме того, испытания показали, что способность, равная первоначальной, может быть получена цементированием помятой части от всей длины помятого элемента конструкции. Тем не менее влияние увеличенных гравитационных нагрузок и динамической массы, а также возможное влияние вывода из эксплуатации оценивают перед цементированием.
Цементирование стыков
Заполнение цементным раствором трубных хордовых элементов конструкции может быть использовано для улучшения статической прочности стыка и, при необходимости, может повысить усталостную выносливость соединений на стыке. Преимуществом метода ремонта является отсутствие привнесения дополнительных гидрометеорологических нагрузок на МНГС.
Тем не менее увеличившаяся жесткость пояса ограничивает овализацию стыка и таким образом увеличивает несущую способность стыка в отношении сжимающих и растягивающих нагрузок. В некоторых случаях цементирование может увеличить момент на стыках, и это должно оцениваться.
Цементирование может быть контрпродуктивным для сейсмически нагруженных конструкций, где цементирование приводит к жесткости стыка и уменьшению его податливости. Тем не менее влияние возросших гравитационных нагрузок и динамической массы, а также воздействие возможного вывода из эксплуатации следует оценивать перед цементированием.
Конструктивные зажимы
Конструктивные зажимы могут быть использованы:
- для ремонта элементов раскосов или стыков конструкции ОЧ;
- соединения внешних раскосов с дополнительными сваями в схеме полного упрочнения;
- добавления новых элементов в конструкциях для увеличения резервируемости;
- увеличения несущей способности существующих элементов конструкции или стыков;
- восстановления способности поврежденных элементов конструкции или стыков.
Напряженные зажимы опираются на натяжение болтов для создания кольцевого напряжения вокруг элемента конструкции или стыка для сопротивления осевым и изгибающим нагрузкам в конструкции. Во многих случаях зажим изготавливается большим по размеру для адаптации к допускам недостаточной подгонки, а также к кольцевому пространству между зажимом и конструкцией и заполняется раствором; перед затягиванием болта цементный раствор действует как среда передачи нагрузки. Ненапряженные залитые раствором зажимы могут использоваться для неповрежденных или поврежденных элементов раскосов для увеличения осевой и несущей способности, а также стойкости элемента конструкции к изгибу.
Конструкция конструктивного болта требует наличия контроля прочности болта, длины болта, расчета на усталость и деталировки, чтобы избежать потери обжима под давлением на срок службы ремонта. Крепко затянутые допуски при изготовлении нужны для того, чтобы избежать проблем с подгонкой в ходе изготовления и монтажа, и они способствуют продолжительности работы.
Сварка под водой
Сварка часто считается наилучшим методом упрочнения или ремонта и будет использоваться даже чаще, чем раньше, если не будет эксплуатационных препятствий для этого. Существует несколько методов сварки под водой, которые можно использовать:
- сварка сухим способом на водной поверхности или под водой при одной атмосфере с использованием кессона или прочной камеры;
- сварка в кессоне с использованием естественной среды;
- сварка в водной среде.
Ремонт с помощью сварки с использованием кессона или гипербарической обитаемой сварочной камеры доказал свою эффективность и способен обеспечить высококачественные сварные соединения. Недостатками обоих методов являются высокая стоимость и удлиненный график выполнения, связанный с проектированием, изготовлением и развертыванием кессона или гипербарической сварочной камеры, а также сопутствующие опасные водолазные работы.
Сварка в водной среде - это подводная сварка, когда дуга работает в непосредственном контакте с водой. Принципиальным преимуществом этого вида сварки по сравнению с обычными видами является способность сваривания под водой без использования кессона или сварочной камеры. При условии, что сварной шов предназначен для низкого напряжения, соединение под сварку может быть обеспечено, а основной металл испытывается для подтверждения совместимости, поэтому сварка в водной среде может быть соответствующим решением.
Болтовое соединение
Болты являются неотъемлемой частью стальных ремонтных зажимов, и их можно увидеть в водоотделяющей колонне и других опорных конструкциях для труб на МНГС.
Они используются для ремонта ВС, где болтовые соединения могут быть установлены на опасных участках без необходимости останова операций на МНГС.
Поддержание длительного натяжения болтов критично для безопасной конструкции болта. Доказательство приложенного натяжения во время установки болта является типичным стандартом приемки и указывается с помощью приложенного давления в гидравлическом оборудовании. Рациональная инженерная практика предусматривает расчет потери натяжения болтом посредством передачи нагрузки и упругой релаксации. Дополнительные долгосрочные потери натяжения болтом могут возникнуть путем ползучести в напряженных, залитых раствором и покрытых эластомерами зажимах.
Физические ограничения накладывают на размер болта, расстояние друг от друга и номер группы, когда используются натяжные устройства. Кроме того, коррозия материалов, из которых изготавливаются болты, стала проблемой, и должен оцениваться выбор материалов для болтов на МНГС.
Удаление элемента конструкции
Удаление конструктивного элемента может представлять собой этап в схеме более крупного ремонта или самостоятельный ремонт. В любом случае анализируют структурную обстановку, чтобы годность к эксплуатации в условиях предлагаемого нагружения и пересмотренной структурной конфигурации была обеспечена.
Затопление элемента конструкции
Намеренное затопление конструктивных элементов, которые подвержены комбинированному конструктивному и гидростатическому нагружениям, может быть использовано в качестве метода для увеличения несущей способности нагрузки элемента конструкции. Тем не менее влияние увеличенных гравитационных нагрузок и динамической массы, а также возможного вывода из эксплуатации оценивают перед затоплением элементов.
Связующие вещества и эпоксидные растворы
Смолы могут использоваться в качестве:
- связующих веществ;
- раствора;
- вяжущего материала в композитных материалах;
- холодной гибки.
Существуют две широкие категории методов холодной гибки: механические соединители и обжим. Обжатое соединение между двумя концентрическими трубными элементами формируется, когда внутренний элемент расширяется (за счет внутреннего давления) и пластически деформируется в обработанные канавки другого элемента. Метод использовался для изготовления соединений свая-втулки.
Преимущества обжатых или механических соединений, которые потенциально могут быть использованы в УКЦ, следующие:
- соединения могут быть выполнены быстро;
- полная прочность достигается непосредственно при монтаже;
- они удобны для постоянного или временного упрочнения, модификации или ремонта (некоторые соединители многократного использования);
- они могут быть установлены с помощью дистанционно управляемого аппарата.
А.9.9.3.3.6 Усиление, восстановление и/или ремонт
Цементирование кольцевого пространства нога-свая
Цементирование кольцевого пространства между ногами опорного основания и сваями представляет собой метод, используемый для повышения несущей способности сооружения. Цементный раствор заставляет сваю и ногу опорного основания действовать как нечто составное. Эффект четко виден на опорном основании, которое имеет окаймляющие сваи, поскольку увеличенная жесткость ноги будет стремиться забрать нагрузку от окаймляющих свай и перенести ее на основные сваи опорного основания.
Цементирование кольцевого пространства между ногами опорного основания и сваями имеет дополнительное преимущество, которое заключается в локальном упрочнении стыков опорного основания в отношении скрепляющих нагрузок. Цементный раствор, по существу, мобилизует профиль сваи и заставляет ногу опорного основания и сваю действовать в качестве составных частей одного целого в противовес овализации стыка, тем самым увеличивая способность стыка на сжатие и растяжение.
Монтаж может быть трудным, если участок между ногой опорного основания и сваей не герметизирован. Кроме того, цементационные головки могут быть герметизированы, чтобы не допустить утечки. Однако воздействие увеличившихся гравитационных нагрузок и динамической массы, а также возможный вывод из эксплуатации оценивают перед цементированием основных свай.
Установка внешних раскосов
Небольшие платформы, особенно консольные устьевые кессоны, могут быть полностью упрочнены путем добавления наружных раскосов к дополнительным сваям. Внешние раскосы могут крепиться к сооружению с помощью сварных соединений или зажимов. Этот метод может применяться и на более крупных сооружениях с помощью дополнительных внешних раскосов и свай или иногда путем установки новой смежной конструкции с собственным свайным фундаментом для придания жесткости имеющемуся сооружению.
А.9.9.3.4 Факторы
Указания отсутствуют.
А.10 Стратегия
А.10.1 Общие сведения
Две различные стратегии конструктивной целостности могут быть использованы как часть процесса УКЦ, а именно:
- предписывающий подход на основе последствий отказа на МНГС;
- подход на основе оценки рисков с учетом вероятности отказа на МНГС и последствий отказа.
Каждый подход действителен при различных обстоятельствах, и выбор стратегии зависит:
a) от законодательных требований;
b) корпоративной политики эксплуатирующей организации;
c) характеристики оборудования на конструкциях эксплуатирующей организации;
d) инженерной оценки;
e) гибкости планирования, включая:
- интервалы между периодическими инспекциями,
- своевременность инспекций после события и после происшествия,
- возможности корректировки инспекций на смежных МНГС;
f) стоимости, способности и наличия оборудования и услуг, включая:
- инструменты и специальное оборудование,
- персонал,
- развертывание вспомогательных судов и оборудования,
- сезонные погодные окна;
g) региональных отличий, включая:
- суровость и частоту штормов,
- условия для формирования усталости,
- уровни сейсмичности,
- скорости ветра и/или наличие льда и айсбергов;
h) надежности и применимости методов инспекций (например, вероятность обнаружения и точность определения размеров).
А.10.2 Стратегия инспекции
А.10.2.1 Общие сведения
Разработка стратегии инспекции обеспечивает основу для гибкости в отношении объема и планирования программы периодических инспекций для указанного МНГС. Проверка объемов работ, инструментов и методик, а также процедур выполнения может обеспечить согласованное качество и отчетность.
Стратегия инспекций учитывает состояние МНГС посредством проведения анализа имеющихся данных по инспекциям, а также анализа тенденций вместе с результатами прочностного и усталостного анализа. Стратегия, как правило, достаточно обширная по объему для учета непредсказуемых аномалий (например, повреждения от упавших предметов).
Предназначение структурной инспекции в ходе эксплуатации - определить с приемлемой степенью уверенности наличие и степень ухудшения, дефекты или повреждения. Данные, собранные в ходе инспекции, должны верифицировать конструктивную целостность МНГС.
Две различные стратегии инспекции могут быть использованы как часть стратегии конструктивной целостности с подходом, который действителен в следующих отличных друг от друга обстоятельствах:
- ориентация на постоянное проведение инспекций в ходе эксплуатации с целью уменьшения вероятности проведения крупных ремонтов (замена зажимов, элементов конструкции) в будущем. Этот подход основан на раннем обнаружении повреждения и дефектов с быстрой реализацией сравнительно недорогих ремонтов и профилактических мер. Раннее обнаружение дефектов, как правило, требует более активного использования методов НК;
- минимизация объема инспекций в ходе эксплуатации, когда принимаются меры по снижению риска повреждения, дефектов и порчи, которые потребуют проведения крупных ремонтов в будущем. Этот подход предполагает, что инспекция в ходе эксплуатации без использования методов НК сможет обнаружить повреждение, дефект до появления угрозы конструктивной целостности, а также может применяться для прочных конструкций, которые способны выдержать повреждение и перегрузку.
А.10.2.2 Устойчивость к разрушению
Каждое МНГС имеет запас и/или остаточную прочность, которые напрямую относятся к способности МНГС обеспечивать дополнительные пути нагружения после отказа элемента конструкции. Такая резервируемость в конструктивной системе, прежде всего, связана с расположением раскосов в системе. Снижение способности элемента конструкции не обязательно свидетельствует о том, что прочность системы не соответствует уровню эффективности работы, рекомендованному в настоящем стандарте. Это зависит от того, участвует или не участвует элемент конструкции в последовательности отказа, которая создает разрушение системы, либо нужен механизм конструктивной целостности элемента конструкции, чтобы высвободить механизм отказа.
Применительно к надежной конструкции повреждение может привести к небольшому немедленному риску для МНГС. Для других менее надежных конструкций даже небольшое событие, связанное с повреждением, может серьезно ухудшить несущую способность МНГС, которая приводит к высокорискованной ситуации, оправдывая немедленный отклик (например, эвакуация людей с МНГС, останов МНГС или аварийный ремонт). Эксплуатационная надежность полезна для планирования инспекций. Прочные конструкции, как правило, не требуют проведения большого количества инспекций, как этого требуют другие конструкции, поскольку они более устойчивы к повреждениям. Информация по эксплуатационной надежности МНГС может использоваться для выявления участков МНГС, которые критичны с точки зрения вторичных путей нагружения. На этих участках должно быть сосредоточено внимание инспекций.
В течение срока службы МНГС на эксплуатационные расходы и уровни риска может оказывать существенное влияние конфигурация упрочняющей арматуры, которая принята на начальном этапе. Например, МНГС с минимальным количеством раскосов, как правило, не имеет альтернативных путей нагружения для перераспределения усилий, если возникнет повреждение элемента конструкции либо если приложенные нагрузки выше, чем предполагалось вначале. Как следствие, отказ отдельного элемента конструкции может быть критичным для общей конструктивной целостности, поэтому может потребоваться сравнительно интенсивная инспекция для мониторинга конструктивного состояния критичных путей нагружения, и объем работ по реконструкции МНГС для усиленных объектов обустройства может быть очень маленьким на более поздней стадии, если только негативно не влиять на уровни безопасности. В то же время надежная конструкция с альтернативными путями нагружения может быть более устойчивой к повреждению или увеличенным нагрузкам, обеспечивая большую эксплуатационную гибкость и менее частые инспекции для обеспечения того же уровня безопасности. Упрочняющая арматура поэтому напрямую влияет на безопасность и экономические параметры на протяжении жизненного цикла конструкций ОЧ.
А.10.2.3 Принадлежности МНГС
Процесс УКЦ применим к компонентам МНГС, которые необходимы для эксплуатации МНГС. Эти компоненты включают:
- систему защиты от коррозии;
- пожарные кессоны;
- экспортные водоотделяющие колонны и направления.
Подтверждения на основе обследований или аналитических исследований по этим компонентам могут предложить другую стратегию УКЦ для МНГС. Например, рабочие характеристики пожарного кессона в ходе эксплуатации могут выявить усталостную слабость в компоненте, в отношении которого требуется более частый мониторинг и нужны изменения в стратегии УКЦ для МНГС или групп МНГС.
А.10.2.4 Обследования МНГС
В эффективной стратегии УКЦ используются выводы обследований выше и ниже уровня водной поверхности. Повреждение компонентов выше уровня водной поверхности может свидетельствовать о структурном повреждении ниже уровня воды. Кроме того, обследование выше уровня водной поверхности можно использовать для определения эффективности подводной системы защиты от коррозии.
А.10.2.5 Усталостные аспекты
По мере приобретения опыта эксплуатации МНГС становится очевидным, что количество обнаруженных появившихся усталостных трещин на МНГС не такое большое, как ожидалось по результатам анализа. Изучение опыта осуществления проектов в Северном море и Мексиканском заливе США привело к документальному оформлению результатов более чем 3200 подводных инспекций. Результаты показывают, что существующее усталостное разрушение изолировано известными подверженными усталости элементами. Причина недостатка взаимодействий между прогнозируемыми и наблюдаемыми усталостными показателями МНГС является степенью консерватизма обычной процедуры проектирования с учетом усталости. Такой консерватизм сослужил хорошую службу в отрасли и позволил и дальше безопасно эксплуатировать многие МНГС после окончания проектного срока службы.
Стандартные методы проектирования с учетом усталости занижают ресурс МНГС по сравнению с опытом, полученным на основе инспекций. Исторически это означало, что МНГС более устойчивы к повреждению, их реальный ресурс больше, в итоге изменения пользования или повторного использования отличаются от предполагавшихся вначале.
Результаты усталостного разрушения в первую очередь возникают от колебательных гидрометеорологических нагрузок в результате волнения, которое воздействует на МНГС, а также от нагрузок кранов и вращающегося оборудования. Напряжения в результате волнового нагружения и соответствующего структурного динамического отклика, как правило, носят случайный характер, включая усталостную прочность металла в конструктивных элементах. Поэтому усталостное прогнозирование МНГС - очень сложная задача, включающая многочисленные факторы, такие как неопределенности, связанные:
- со статистическим разбросом гидрометеорологических данных;
- прогнозированием волновой нагрузки;
- прогнозированием отклика номинального рабочего напряжения в элементах конструкции;
- оценкой факторов концентрации локального максимума напряжений в сварных соединениях;
- операциями по изготовлению и сборке;
- моделями усталостного разрушения и роста трещин.
Поэтому в ходе проектирования МНГС, как правило, учитывают неопределенности и некоторые консервативные варианты. Номинальную усталостную стойкость вычисляют на основе кривых усталости S-N, которые прогнозируют с точки зрения безопасности характерную усталостную прочность, оцениваемую как "средняя прочность" на основе лабораторных исследований минус два стандартных отклонения.
При использовании теоретической усталостной стойкости при установлении объема и частоты проведения объединенной инспекции следует учитывать фактические рабочие параметры соединения обследуемого элемента/стыка, влияние общей гибкости на усталостную стойкость, а также влияние каждого соединения на общую безопасность МНГС. Исторические данные по инспекциям показывают, что объединенная усталость не является общей для сложных многоплоскостных соединений более старых МНГС. Однако усталость может быть более распространенной в стационарных МНГС с более жесткими соединениями на стыках.
А.10.2.6 Побудительные причины инспекции
В
таблице А.3 даны примеры побудительных причин инспекций (основные причины проведения инспекций).
Таблица А.3
Примеры побудительных причин инспекции
Побудительная причина | Описание предельного состояния |
Дефекты изготовления или повреждение при монтаже | Дефекты сварки (серьезные или незначительные), брак материала, вмятины, деформации |
Ухудшение свойства или износ | Коррозия, усталость, обнажение, оседание, неустойчивость морского дна |
Неопределенности или ошибки при проектировании | Приближения (например, океанографические и сейсмические данные), неопределенности анализа (например, усталость), проектирование с недостаточным запасом прочности, обрастание |
Перегрузка по условиям окружающей среды | Шторм, землетрясение, грязевой оползень, цунами, льды |
Случайные события | Столкновение с судном, падающие объекты, взрыв, истирание, плавающий мусор, повреждение водоотделяющей колонны волочением якоря по трубопроводу |
Модификации на основе первоначального предназначения | Добавление персонала, оборудования ВС, вспомогательной упрочняющей арматуры, водоотделяющих колонн или направлений, продление срока службы конструкций |
Ремонтные работы | Зажимы, сварные швы в водной среде, болтовые соединения, связующие вещества |
А.10.2.7 Тип инспекции
А.10.2.7.1 Общие сведения
Плановые инспекции используют для рассмотрения побудительных причин инспекций, однако имеется гибкость в отношении изменения объема работ при обнаружении неожиданных повреждений или износа. Внеплановые инспекции выполняют в минимально целесообразные сроки после наступления происшествия или события. В
таблице А.4 представлено, как различные типы инспекции решают ситуацию с побудительными причинами инспекций.
Таблица А.4
Побудительная причина инспекции | Тип инспекции |
Проверка исходных данных | Периодическая | Специальная | после события | после происшествия |
Обнаружение ухудшения свойств | S | S | - | - | - |
Обнаружение дефектов изготовления или монтажа | S | P | P | P | - |
Обнаружение повреждения из-за неопределенностей или ошибок проектирования | P | P | P | P | - |
Обнаружение повреждения из-за перегрузки по условиям окружающей среды | - | S | - | P | - |
Обнаружение повреждения из-за случайного события | - | S | - | - | P |
Изменение функции МНГС или в постоянных воздействиях из-за модификаций | - | P | - | - | - |
Мониторинг известных дефектов или эффективности ремонта | - | P | - | - | - |
Изменение права собственности | - | - | P | - | - |
Повторное использование | - | - | P | - | - |
Вывод из эксплуатации | - | P | P | - | - |
Федеральные или региональные нормативные акты | По мере необходимости |
Примечание - P - основная цель инспекции; S - второстепенная цель инспекции. |
Стратегия инспекции признает, что появление дефектов имеет тенденцию следовать по классической U-образной кривой (т.е. концентрированная в начале срока службы, затем затишье, а за ним постоянно увеличивающиеся эффекты ухудшения). Тем не менее может быть трудно определить, где на U-образной кривой сооружение находится и как региональные отличия влияют на кривую.
А.10.2.7.2 Плановые инспекции
А.10.2.7.2.1 Общие сведения
Указания отсутствуют.
А.10.2.7.2.2 Инспекция проверки исходных данных
Когда отсутствуют данные по инспекции проверки исходных данных для разработки долгосрочной стратегии инспекции, то могут быть применены штрафные санкции. Поэтому должны быть выполнены анализ, сохранение и передача данных инспекции по проверке исходных данных и данных изготовления.
Для того чтобы способствовать мониторингу трендов конструктивных условий, инспекция по проверке исходных данных устанавливает следующее оборудование для последующих периодических инспекций:
- измерительные станции катодных потенциалов;
- станции измерения кавитационной эрозии;
- станции измерения обрастания.
А.10.2.7.2.3 Периодическая инспекция
Основными механизмами ухудшения свойств и износа являются коррозия и усталость. Коррозия, как правило, не представляет проблему при условии, что система катодной защиты спроектирована и поддерживается. Усталостные трещины могут возникнуть в случае циклических воздействий (например, в точках концентрации напряжения). Такие трещины можно обнаружить с помощью методов НК или с использованием обнаружения заводненного элемента конструкции (когда образуются сквозные трещины, которые открыты для затопления).
Улучшение качества посредством хорошей осведомленности и эффективности может быть достигнуто, когда разработана стратегия периодических инспекций для группы конструкций. Когда группа конструкций обладает аналогичными характеристиками и историей инспекций, то уменьшенные объемы работ могут быть обоснованы (сопоставлены с теми, которые необходимы, если бы конструкции инспектировались по отдельности). Самое большое преимущество реализуется, когда интервалы между инспекциями и объемами работ периодически рассматриваются и корректируются на основе выводов последних инспекций для группы конструкций, а также общего отраслевого опыта.
Основными целями настоящего стандарта являются охрана жизни и защита окружающей среды. Требования инспекции по умолчанию основаны на реализации двух указанных целей. Однако у эксплуатирующей организации есть обязанность и исключительное право отстаивать экономические и имущественные интересы при решении вопроса о том, нужна ли дополнительная инспекция для достижения необходимого уровня структурной надежности и задач управления рисками. Такие экономические интересы могут включать предотвращение потерь добычи углеводородов в результате останова МНГС.
Национальные стандарты и/или законодательные требования могут предусматривать более жесткие требования к инспекциям, которые отражают особые федеральные или региональные интересы либо приоритеты по защите человеческой жизни и окружающей среды, минимизацию растрачивания природных ресурсов, предотвращение общего экономического спада и т.п.
А.10.2.7.2.4 Специальные инспекции
Специальные инспекции по выводу из эксплуатации и повторной эксплуатации используют для подтверждения состояния основных структурных элементов и существующих точек подъема, кранов и других конструкций ВС, а также жилых отсеков, и, как правило, они включают:
- обследование ВС и подвышечного основания для определения состояния точек подъема и проушин;
- обследование МНГС для выявления оставленного мусора;
- обследование морского дна вокруг МНГС с целью определения объема очистки площадки;
- обследование состояния кранов МНГС и жилых отсеков.
А.10.2.7.3 Внеплановые инспекции
Инспекции после возникновения событий используются для определения степени повреждений, в основном посредством общего визуального осмотра. Отсутствующие элементы могут быть выявлены с помощью смежных элементов конструкции, которые обследованы на предмет попутного ущерба. Степень повреждения соединений количественно определяется аналитическими методами. Если поврежден элемент конструкции, то инспектируют его соединительные элементы и последующие элементы конструкции. Иногда место повреждения может быть установлено при обследовании участков соединений конструкции в водной среде.
Инспекции после происшествий сосредоточены на участках, которые являются локальными по отношению к участкам фактических или возможных столкновений (например, инспекция элементов на пути упавшего объекта либо участков выше и ниже поверхности воды на участке удара). В случае столкновения судна может возникнуть скрытое повреждение на обратной стороне элементов, когда судно поднято волной или морским валом.
Стратегия инспекции после события должна:
- установить порог для запуска инспекции;
- определить номинальный объем работ инспекции или объем работ по умолчанию (в соответствии с модификацией на основе начального анализа при возникновении события);
- указать метод для измерения или оценки величины и суровости природного события, учитывая необходимую точность и скорость предоставления информации.
Эти пункты должны быть выполнены перед началом операций на МНГС и основаны на инженерной оценке УКЦ.
Типичные методы определения величины или степени природного события включают в себя:
- в целом на основе наблюдений персонала на МНГС или с соседних МНГС и результатов ретроспективного анализа;
- для волнения от отметок полной воды, волномеров, судовых наблюдений;
- ветра от анемометров;
- землетрясения от акселерометров по шкале Рихтера и расстояния от эпицентра до МНГС;
- течения от измерителей течений.
Пороговые значения и объемы работ для событий/происшествий на конкретном МНГС должны быть установлены заранее (предпочтительно в ходе проектирования), чтобы избежать ненужных инспекций и реализовать быстрое выполнение мероприятий инспекции. Стратегия инспектирования должна обеспечивать гибкость сочетания объемов работ инспекций после события и регулярных инспекций, а также корректировать интервал в отношении следующей периодической инспекции.
Стратегия инспекций после происшествий должна включать следующее:
- быстрый доклад о происшествиях - эксплуатирующие организации должны установить форму и процедуру уведомления;
- раннее привлечение персонала для оценки потенциальной важности происшествия и разработки объема работ инспекции;
- консультации с персоналом в ходе выполнения инспекции на море, рассмотрение результатов и оценку требований к проведению ремонта, ослабления последствий, мониторинга в будущем и т.п.
Для МНГС с обслуживающим персоналом происшествия, как правило, регистрируют и докладывают оператору. Однако для МНГС без обслуживающего персонала происшествия в определенных случаях не регистрируют и не докладывают. Эта возможная разница в докладе о происшествиях может потребовать уметь отличать стратегии для МНГС с обслуживающим персоналом от стратегии для МНГС без обслуживающего персонала (например, установка датчиков с автоматическим докладом или более частые периодические инспекции на МНГС без обслуживающего персонала).
Более вероятно, что в ходе инспекции будут более эффективно выработаны данные, необходимые для анализа, если персонал УКЦ знаком с МНГС и сможет интегрировать объем работ после происшествия с другими мероприятиями по инспекции для МНГС или группы аналогичных МНГС.
А.10.2.8 Метод инспекции
А.10.2.8.1 Общие сведения
Стратегия инспекции учитывает диапазон методов инспекции, методы развертывания и цель каждой инспекции. В
таблице А.5 показано, как методики могут выполнить требование различных типов инспекции. В
таблице А.6 перечислены ряд методик инспекции и применимые системы развертывания.
Таблица А.5
Побудительные причины проведения инспекции
Инструмент или способ | Тип инспекции |
Проверка исходных данных | Периодическая | Специальная | после события | после происшествия |
Измерение воздушного зазора | Начальная | Тренды | b | a | - |
Показания катодных потенциалов | Начальная | Тренды | b | | - |
Состояние протекторного анода - визуальный | Проверка наличия | Проверка срабатывания | | Проверка наличия | - |
Измерение обрастания | - | - | b | - | - |
Визуальный - без очистки | Размыв, повреждение, дефекты. Мусор | Размыв, повреждение, дефекты. Мусор | b | Размыв, повреждение, дефекты. Мусор | Повреждение |
Обнаружение заводненного элемента | Повреждение | Повреждение | a, b | Повреждение | Повреждение |
Ультразвуковая дефектоскопия (УД) | a | a | a, b | a | a |
Визуальный - с очисткой обрастания | a | Выбранные места | a, b | a | a |
Неразрушающего контроля | a | Выбранные места | a, b | a | a |
a - Используется, если гарантируется на основе доказательств по инспекции, анализу. b - Использование зависит от того, что подвергается мониторингу: параметры ремонта, известные дефекты или повреждение, зоны, чувствительные к размыву, локальная коррозия, высокие/низкие показания катодных потенциалов, проседание, чрезмерное обрастание и т.п. |
Таблица А.6
Возможности инспекций и методы развертывания
Способ инспекции | Пригодность | Возможные методы развертывания |
Использование на поверхности | Водолазные работы | Дистанционно управляемый аппарат |
Воздушное погружение | Погружение насыщением | Водолазный костюм с поддержанием атмосферного давления |
Измерение клиренса | Когда инструменты для измерения клиренса правильно настроены, откалиброваны и обслужены, то непрерывные измерения высоты волн и прилива могут предоставить очень полезную информацию по условиям окружающей среды. Когда это можно сочетать с данными по направленности и с методом оценки воздействия (например, тензометры), то данные могут использоваться в анализе и оценке дефектов и оставшегося ресурса, возможно уменьшив консерватизм. Способы наблюдения со спутников часто могут использоваться для определения уровней | X | - | - | - | - |
Регистрация обрастания | Обрастание имеет разные формы, в целом подразделяясь на жесткое (в общем смысле животные, такие как моллюски и усоногие) и мягкое (водоросли и ламинарии). Жесткие обрастания в целом тоньше (менее эффективно увеличивают диаметр элемента), но грубее (увеличение коэффициента сопротивления Cd), чем мягкие обрастания. Измерения обрастаний слишком ненадежные, особенно мягких обрастаний и для отдельных оценок крупных элементов. Обрастание варьирует в зависимости от места и глубины (см. ГОСТ Р 57148). Требования по оценке длины, типа и степени обрастания зависят от устойчивости сооружения к дополнительным воздействиям обрастания. У некоторых сооружений есть противообрастающая обшивка, которая надежно проработала более 20 лет | - | X | X | X | X |
Визуальная инспекция без удаления обрастания | Пригодна для обнаружения общего повреждения (например, значительные деформации, оторванные соединения, отсутствующие элементы), косвенных признаков общего повреждения (например, зазоров или отслаивания обрастания либо защитного слоя) и мусора. Когда выполняется работа с помощью дистанционно управляемого аппарата, разрешение должно быть таким, чтобы различать линию 20/20 на видеоизображении. Фотокамера, предпочтительно цифровая, и стереофотограмметрия обеспечивают максимальную детализацию и точность | X | X | X | X | X |
Визуальная инспекция с удалением обрастания | Как правило, используется после обнаружения повреждения без очистки (например, коррозия, видимые трещины, вмятины, выемки, истирания, деформации) или как целевая инспекция выбранных мест. Обычно степень очистки ограничена тем, что нужно для инспекции. Когда выполняется работа с помощью дистанционно управляемого аппарата, разрешение должно быть таким, чтобы различать линию 20/20 на видеоизображении. Фотокамера, предпочтительно цифровая, и стереофотограмметрия обеспечивают максимальную детализацию и точность | X | X | X | X | X |
Линейные измерения | Обычно используются для измерения толщины обрастания, глубины размыва на морском дне, размера вмятины, непрямолинейности, длины трещины, размера коррозионной язвы и т.п., как правило, выполняются водолазами с помощью измерительной ленты или дистанционно управляемого аппарата, масштабной линейки и камеры или фотограмметрии | - | X | X | X | X |
Показания катодных потенциалов | Измеряются параметры работы системы катодной защиты. Имеются два типа датчиков (бесконтактные датчики близости и контактные датчики). Для обоих типов нужна калибровка по месту. Датчики близости позволяют быстро и эффективно снимать показания. Для оценки эффективности катодных потенциалов часто дополнительно проводится визуальная инспекция для определения изношенности анода и его взаимозависимости с измерениями потенциалов | - | X | X | X | X |
Обнаружение заводненного элемента конструкции | Может определять затопление элемента. Пригодно для обнаружения сквозных трещин или других повреждений. Сквозное повреждение на стороне основной стойки соединений, где основная стойка намеренно затоплена или зацементирована. Эффективность зависит от глубины, размера трещины и пористости трещины, т.е. какую часть времени трещина открыта и как долго занимает ее затопление. Трещина открыта лишь несколько секунд в каждый шторм и может расти без существенного затопления элемента, особенно для элементов на небольшой глубине. Обнаружение причины затопления требует дальнейших исследований с помощью других способов инспекции. Процедура довольно быстрая, особенно с помощью дистанционно управляемого аппарата. Процедура является отличным инструментом для быстрого отбора конструктивных элементов применительно к общему повреждению | - | X | X | X | X |
Обнаружение заводненного элемента конструкции | Ультразвуковой способ со сравнительно большим объемом водолазных операций требует точного размещения датчиков для получения надежных показаний. Может использоваться для определения уровня воды в элементах и обеспечивает доказательство причины затопления | - | X | X | X | - |
Радиография, которая быстро развертывается даже с небольших дистанционно управляемых аппаратов и позволяет быстро охватить много компонентов. Источник и детектор смонтированы на U-образной раме, чтобы обеспечить быструю и точную установку | - | - | - | - | X |
Ультразвуковой: - P-волна | В основном используется для измерения толщины стенок и обнаружения расслоения. Способ простой и ясный, а также надежный для такого применения. Обычно выполняется водолазом, хотя можно использовать дистанционно управляемый аппарат | X | X | X | - | X |
- S-волна, ползучая волна и обнаружение времени пробега (TOFD) | Используется для обнаружения внутренних объемных признаков, а также трещин, применяется для признаков размеров, обнаруженных другими (поверхностными) способами НК. Для проведения требуется квалифицированный инспектор ультразвукового испытания, если операция выполняется дистанционно (например, если датчик управляется водолазами с помощью манипуляторов, квалифицированный инспектор НК осуществляет мониторинг на экране дисплея, и это сильно повышает надежность) | X | X | X | - | - |
Порошковая магнитная дефектоскопия | Используется для обнаружения дефектов нарушения поверхности. Обычно требуется очистка поверхности или удаление защитного слоя перед началом процедуры порошковой магнитной дефектоскопии. Тем не менее очистка до белого металла не всегда требуется под водой. Имеются различные типы оборудования порошковой магнитной дефектоскопии, включая поворотные держатели, постоянные магниты, катушки и электроды. Поворотные держатели считаются наиболее быстрыми и точными | X | X | X | X | - |
Падение напряжения | В целом используется для определения размеров дефектов, обнаруженных другими способами НК, вдоль длины трещины требуются множественные измерения, которые разнесены (как правило, 5 - 10 мм) в зависимости от необходимого разрешения. Требуется очистка до чистого металла и обученный водолаз | - | X | X | X | - |
Эксплуатационные измерения переменного тока | Используются для определения местоположения и размера (длины и глубины) поверхностных дефектов. Очистка до белого металла не нужна, может работать через защитный слой. Требуется обучение, чтобы избежать низкой надежности. Эксплуатационные измерения переменного тока не могут находить признаки в некоторых геометрических формах, таких как грани углового крепления, из-за краевого эффекта, создаваемого такой геометрией | - | X | X | X | - |
Токи Фуко (также обозначаемые как ET) | Используются для определения местоположения и размера (длины поверхностных трещин). Очистка до белого металла не нужна, может работать через защитный слой. Может применяться для инспекции подводных сварных швов. Операция выполняется водолазом и техником по инспекции на поверхности для определения показаний на экране. Требуется обучение | - | X | X | - | - |
Радиографическая дефектоскопия | Используется для обнаружения внутренних дефектов. Не является стандартным средством проведения подводной инспекции МНГС из-за рисков для здоровья и безопасности | X | X | X | - | - |
Варианты размещения инструментов и способов инспекции рассматриваются при разработке программы инспекции. Имеющиеся системы используют, где показательные глубины погружения водолазов могут варьироваться с отраслевыми критериями, применяемыми регионально, как то:
a) использование на поверхности
Методы проведения инспекции на поверхности, которые постоянно используются для проведения инспекций выше уровня водной поверхности;
b) погружение на малые и средние глубины
Большинство систем и инструментов инспекции и НК имеются в конфигурациях с использованием водолазных работ. Тренированные водолазы адаптированы и имеют навыки реализации сложных заданий, а также могут выполнять оценки на основе осязательной обратной связи и стереоскопического зрения, которого лишены операторы дистанционно управляемого аппарата. Вес и размеры систем инспектирования не являются основополагающим аспектом, поскольку водолазы, при необходимости, могут оснащаться средствами поддержания плавучести.
Большинство инструментов может быть сконфигурировано для работы на глубине. Водолазные работы для малых и средних глубин осуществляются на глубине не более 50 м (пусть даже время работы и уменьшается с глубиной из-за требований декомпрессии) и имеют достаточно простые требования по поддержке. Подаваемая с поверхности газовая смесь может увеличивать глубину погружения. Водолазное дело является опасной профессией, и водолазы могут ощущать ухудшение здоровья длительное время. При работе в холодной воде сложность оборудования повышается, поскольку требуется использовать системы водяного обогрева.
Ограничениями водолазных работ являются их высокая стоимость (особенно со вспомогательным водолазным судном) и лимит времени работы из-за усталости водолазов;
c) глубоководное погружение
Аналогично погружению на малые средние глубины, за исключением того, что водолазы работают при давлении рабочей глубины значительное время (не более 28 дней) и живут в камерах с поддерживаемым давлением, за исключением времени работы. Водолазы, работающие с использованием газовой смеси, погружаются на глубину от 16 до 300 м и нормально работают с автономным дыхательным аппаратом. Длительное воздействие на здоровье увеличивается, а варианты помощи водолазу в нештатной ситуации крайне ограничены;
d) жесткий водолазный скафандр
Жесткий водолазный скафандр для одного человека доставляет человека на площадку, но требуется, чтобы пилот управлял манипуляторами. Жесткий водолазный скафандр имеет два манипулятора для развертывания инструментов. Системы нормально сконструированы либо для ориентации на дне, либо для работы на средней глубине. Интерфейсы инструментов сконструированы или адаптированы для согласования с манипуляторами. Жесткий водолазный скафандр в нормальных условиях выбирается для монтажа, технического обслуживания, вспомогательных операций бурения, а не для программ инспекции. Его основным ограничением является то, что манипулятор не может всегда работать между элементами с маленькими углами.
Преимуществами жесткого водолазного скафандра являются быстрое использование на глубине, возможность работы на глубине не более 750 м, а также то, что оператор (пилот) не подвержен гипербарическому воздействию и поэтому отсутствует долговременное воздействие на здоровье. Жесткий водолазный скафандр часто можно транспортировать по воздуху, а также использовать с некоторых МНГС. Однако в наличии таких систем немного;
e) дистанционно управляемый аппарат
Дистанционно управляемый аппарат не оказывает действия на здоровье человека и его безопасность, как у водолазов под водой. Дистанционно управляемый аппарат может использоваться для оказания помощи водолазам за счет обеспечения дополнительного света и камер, однако такой аппарат должен быть достаточно маленьким, чтобы не стать серьезной опасностью для водолазов. Продолжительность работы практически не ограничена, за исключением необходимого технического обслуживания, а ограничения по глубине начинаются свыше 900 м. Двигательные возможности и адаптируемость ограничены по сравнению с водолазами, в то время как инструменты для специальных задач часто разрабатывают до использования.
Самые маленькие системы дистанционно управляемого аппарата могут доставляться в район работ на вертолетах. Эти системы могут использоваться для размещения радиологического оборудования обнаружения заводненного элемента конструкции и других специальных систем в зависимости от полезной нагрузки. Дистанционно управляемые аппараты предпочтительны для радиологических исследований обнаружения заводненного элемента конструкции, так как меры радиологической защиты упрощены.
Более крупные системы могут быть оборудованы устройством контроля кабеля дистанционно управляемого аппарата, подводными доковыми станциями, манипуляторами, всасывающими манипуляторами или захватными приспособлениями для устойчивости на рабочей площадке, бортовыми гидравлическими силовыми блоками, возможностями удаления обрастания и очистки (гидромониторами высокого давления, вращающимися металлическими щетками). У более крупных дистанционно управляемых аппаратов могут возникать трудности при движении в замкнутых пространствах МНГС, и опыт пилота может быть решающим в таких ситуациях.
Дистанционно управляемые аппараты могут иметь возможность проведения НК сварных швов (например, порошковая магнитная дефектоскопия), а также возможность выполнения восстановительной шлифовки.
А.10.2.8.2 Общая визуальная инспекция
Указания отсутствуют.
А.10.2.8.3 Визуальная инспекция с близкого расстояния
Указания отсутствуют.
А.10.2.8.4 Неразрушающий контроль
Имеются различные методы НК, которые используются для инспекции сварных швов на наличие признаков поверхностного растрескивания. Эксплуатационные изменения переменного тока и дефектоскопия методом вихревых токов являются широко распространенными методами, которые дают возможность проведения инспекции сварных швов с покрытиями и легкой поверхностной пленкой. Для поверхностей без покрытия приемлемо легкое окисление, однако наросты нужно удалить. Эксплуатационные изменения переменного тока могут использоваться над поверхностью воды и под водой. Для подводных инспекций поверхность должна быть очищена от обрастания и отложений.
Когда эксплуатационные изменения переменного тока и дефектоскопия методом вихревых токов выявляют признаки трещины, порошковая магнитная дефектоскопия может использоваться для подтверждения и полной характеристики аномалии, для обнаружения трещин, а также предоставления полного описания размера трещин. Порошковая магнитная дефектоскопия имеет больше возможностей в ручном режиме, чем методы эксплуатационного изменения переменного тока и дефектоскопии методом вихревых токов, и для него нужен чистый оголенный металл. Для конструкций с покрытием покрытие должно быть удалено на рассматриваемом участке. Порошковая магнитная дефектоскопия может использоваться над и под водой.
Порошковая магнитная дефектоскопия, как и эксплуатационные изменения переменного тока и дефектоскопия методом вихревых токов, может лишь обнаруживать поверхностные трещины и не может предоставить информацию по глубине или простиранию трещин внутри. Имеются другие способы (например, ультразвуковое исследование на поперечных волнах), которые могут предоставить больше информации по трещинам ниже поверхности, но их трудно эффективно использовать, особенно в морской среде, где доступ затруднен.
А.10.2.9 Интервалы проведения инспекций
А.10.2.9.1 Общие сведения
Разработка на основе оценки рисков позволяет адаптировать стратегию инспекции к специальным свойствам МНГС, согласовывая обследование с выявленными рисками.
Риск может использоваться в качестве основы для разработки программы инспекции в процессе эксплуатации. Подход на основе оценки рисков позволяет эксплуатирующей организации определить приоритеты и оптимизировать использование ресурсов инспекции. Стратегия на основе оценки рисков для разработки объемов работ по инспекциям требует понимания состояния МНГС к повреждению и устойчивости к повреждениям.
А.10.2.9.2 Инспекция по проверке исходных данных
Указания отсутствуют.
А.10.2.9.3 Периодическая надводная инспекция
Указания отсутствуют.
А.10.2.9.3.1 Общие сведения
Указания отсутствуют.
А.10.2.9.3.2 Интервал инспекции на основе последствий
Указания отсутствуют.
А.10.2.9.3.3 Интервал проведения инспекций на основе оценки рисков
Концепция риска является основополагающей для установления интервалов инспекции ответственных конструкций ВС. Следует отметить, что риск определяется как произведение вероятности и последствий отказа. На этап организации методологии инспекции на основе оценки рисков для каждой МНГС оценка рисков выполняется для каждой структурной системы ВС. Этот метод основан на оценке вероятности отказа и последствиях такого отказа. Он используется прежде всего для определения планов инспекции для всех конструктивных элементов, однако также может использоваться как инструмент отбора для выбора элементов конструкции с более глубоким рассмотрением при появлении дополнительных данных.
Для некоторых более важных аспектов с большим объемом имеющихся данных могут использоваться более сложные методы анализа для количественной оценки вероятности возникновения отказа. Считается, что со временем, по мере появления дополнительных данных по анализу и инспекциям, может потребоваться использовать более сложные методы оценки в отношении других конструктивных систем.
Процесс планирования инспекции ответственных конструкций ВС может быть разбит на следующие мероприятия:
- выявление опасностей возникновения крупномасштабных аварий;
- выявление ответственных конструкций;
- определение стандартов эффективности работы;
- выявление механизмов ухудшения свойств элементов конструкции;
- оценка вероятности отказа для каждого элемента конструкции;
- оценка последствий отказа для каждого элемента конструкции;
- оценка категории риска и определение интервалов и способов инспекции;
- по мере получения данных по инспекции возвращение к началу цикла, чтобы скорректировать анализ.
В идеальном варианте для каждой ответственной конструкции в реестре рисков будет выполнен анализ с учетом следующих аспектов:
- режимов отказа и механизмов ухудшения свойств;
- оценки состояния;
- базы данных по ремонту и техническому обслуживанию;
- отраслевого опыта;
- эксплуатационной надежности и резервируемости;
- основ проектирования;
- результатов усталостного и прочностного анализа.
Когда отсутствует соответствующая информация или нецелесообразно проводить отдельное рассмотрение каждой ответственной конструкции в реестре рисков, то может быть выполнен анализ аналогичной "общей системы" для установления "стандартных параметров" для оценки риска и разработки последующих режимов инспекции.
А.10.2.9.4 Периодическая подводная инспекция
А.10.2.9.4.1 Общие сведения
Существуют следующие причины выбора планирования инспекций на основе оценки рисков:
- системный анализ МНГС достигается вместе с разбивкой рисков МНГС, который показывает определяющие факторы риска и действия по ослаблению риска;
- инспекция сфокусирована на аспектах, где риски в отношении безопасности, окружающей среды, а также финансовые риски определены как высокие и усилия направлены на снижение рисков;
- вероятностные методы могут использоваться в прогнозировании скорости и степени ухудшения качества, включая вариации и неопределенности при контроле параметров;
- последствия отказа учитываются, поэтому инспекция сфокусирована на том, где мероприятия будут иметь максимальный эффект. Неопределенности результатов могут моделироваться путем исследования различных вероятностей с использованием подхода "дерева событий";
- содействие инициативного подтверждения того, что общий риск МНГС не превышает границ допустимого риска, которые установлены органами власти и/или эксплуатирующей организацией;
- выявление оптимальных методов инспекции или мониторинга, которые необходимы для установления механизмов ухудшения свойств и износа.
А.10.2.9.4.2 Интервал инспекций на основе оценки последствий
Указания отсутствуют.
А.10.2.9.4.3 Интервал инспекции на основе оценки рисков
Указания отсутствуют.
А.10.2.9.5 Специальная инспекция
Указания отсутствуют.
А.10.2.9.6 Внеплановая инспекция
Указания отсутствуют.
А.10.2.10 Объем работ инспекции
А.10.2.10.1 Общие сведения
Указания отсутствуют.
А.10.2.10.2 Объем работ инспекции по проверке исходных данных
Указания отсутствуют.
А.10.2.10.3 Объем работ инспекции выше уровня водной поверхности
Цель указанной надводной периодической инспекции - обнаружение или верификация следующих аспектов:
- признаков перегрузки, износа систем защитных покрытий, коррозии и изгиба отсутствующих или поврежденных элементов конструкции в зоне периодического смачивания, а также выше уровня водной поверхности;
- повреждений или ухудшения принадлежностей и безопасности персонала, а также устройств покидания и эвакуации.
А.10.2.10.4 Объем работ подводной периодической инспекции
Задачей периодической инспекции является обнаружение ухудшения свойств, которое может снизить резервную пропускную способность МНГС в интервале между инспекциями. Отраслевой опыт показывает, что способы проведения общего визуального обследования адекватны в отношении стандартных стационарных стальных МНГС, которые инспектируются с интервалами, характерными для инспекций на основе оценки рисков. Общий визуальный подход следует использовать для подтверждения того, что МНГС не получило общего конструктивного повреждения (например, получило сильную деформацию или утратило конструктивные элементы). Общая стратегия визуальных инспекций должна включать обследования для подтверждения того, что система катодной защиты работает эффективно, т.е. степень коррозии, степень обрастания и степень размыва морского дна на предварительно размещенных участках находятся в пределах нормы.
МНГС, которые не годятся для применения общего визуального подхода, могут включать те, которые подвержены усталостному разрушению и/или не обладают достаточной эксплуатационной надежностью, чтобы безопасно противостоять незначительным повреждениям. В этом случае стратегия инспекции должна быть направлена на то, чтобы обнаружить наличие таких незначительных повреждений посредством детального визуального обследования, сопоставимого с пригодными способами НК.
В некоторых случаях обследования заводненного элемента конструкции могут быть альтернативой детальным визуальным обследованиям (например, рама направляющей направления и соединения принадлежностей, которые чувствительны к усталостному повреждению). Ставка на более широкое использование заводненного элемента конструкции вместо детальных визуальных обследований может быть спорным подходом в отношении некоторых МНГС (например, тех, которые имеют одиночное диагональное армирование с помощью раскосов, идущих к основным стойкам МНГС с помощью элементов, которые намеренно затопляются). В первом случае усталостные трещины, которые здесь возникают, часто характерны для стороны хорды (ноги) соединения. Эксплуатационный опыт показывает, что эти элементы, как правило, не затапливают раскос, даже после отделения раскоса, и будут сухими после исследования заводненного элемента конструкции.
Основными механизмами ухудшения свойств и износа морских ОЧ являются коррозия и случайные повреждения. Отраслевой опыт показывает, что для многоплоскостных стыков в ОЧ с большим количеством основных стоек эксплуатационное усталостное растрескивание не может качественно прогнозироваться аналитическими способами. Усталостное растрескивание произошло в более старых ОЧ, в основном из-за плакированных горизонтальных пролетов направления, но может возникнуть на МНГС из-за дефектов изготовления, повреждений в ходе монтажа, а также на соединениях принадлежностей, которые неправильно спроектированы (например, кессоны, колодцы, J-образные трубы). В этом качестве вероятностные методы на основе усталости могут обеспечить дополнительные средства для определения частоты инспекций и требований в отношении мест проведения инспекции сварных швов, но могут быть очень консервативными в прогнозировании трещин на концевых соединениях основных элементов в более новых конструкциях.
Коррозия под водой, как правило, не является проблемой при условии, что система катодной защиты надлежащим образом спроектирована и обслужена. Коррозия в зоне периодического смачивания широко распространена, т.к. краска и другие защитные покрытия изнашиваются и/или повреждаются.
А.10.2.10.5 Объем работ специальной инспекции
Указания отсутствуют.
А.10.2.10.6 Объем работ внеплановой инспекции
Указания отсутствуют.
А.10.2.11 Предварительно отобранные участки для инспекции
Эффективность каждого обследования зависит от выбора достаточного количества мест проведения инспекции, чтобы предоставить репрезентативные данные по состоянию всего сооружения конструкции.
Элементы ВС, отобранные для инспекции, могут основываться:
- на критичности элемента или стыка;
- влиянии на конструктивную целостность;
- последствии отказа;
- степени резервируемости;
- сложности напряженного состояния;
- уровнях прочности;
- степени пластической деформации;
- подверженности нагрузке, вызывающей усталость;
- рабочей температуре.
Компоненты ВС, которые часто предварительно выбирают для инспекции, включают в себя:
- опоры рабочей палубы;
- переходные элементы к подвышечному основанию;
- переходные рамы к бетонным гравитационным основаниям;
- балочные фермы модуля и опорные конструкции;
- жилой модуль;
- буровые установки;
- мостки;
- факельные стрелы и вентиляционные стояки;
- краны;
- вертолетные площадки;
- спасательные суда и другое оборудование эвакуации, покидания и спасения;
- площадки складирования;
- соединения корпуса с палубой;
- изменения в весе оборудования и места точек опор, а также нагрузку на палубу;
- ограждения для стояков.
А.10.3 Стратегия технического обслуживания
Указания отсутствуют.
А.10.4 Стратегия мониторинга
Указания отсутствуют.
А.10.4.1 Общие сведения
Указания отсутствуют.
А.10.4.2 Контроль нагрузки масс
Факторы частичного воздействия охватывают вариации интенсивности прямого воздействия указанных репрезентативных значений и, насколько это возможно, учитывают при прогнозировании внутренних сил.
Факторы частичного воздействия не допускают наличия серьезных ошибок в весе или неточности определения массы. Для снижения неопределенности в показаниях массы необходимо учитывать следующее:
- постоянную и переменную массу ВС с включенными буровыми модулями и находящимися в составе бурового оборудования;
- отсутствие серьезных постоянных или переменных погрешностей либо неточностей массы либо центра тяжести;
- отсутствие несогласованного консерватизма в оценке массы изделий.
Процесс контроля массы включает сбор данных из многих источников, включая входные данные по массе от главного подрядчика, подрядчика по бурению, подрядчика по размещению, а также продавцов оборудования. По существу, у одного человека не хватит времени, фоновой информации или умений в одиночку управлять всем процессом. Как правило, для эффективной реализации контроля массы нужна группа, обладающая необходимыми навыками и знаниями. Инженер или группа инженеров, вовлеченные в процесс, должны:
- быть знакомы с принципами и процедурами контроля массы;
- обладать знаниями о многопрофильных массовых характеристиках;
- знать об извлечениях и загрузке CAD;
- иметь представление о способах бурения и нагрузках;
- иметь представление о требованиях к складированию и хранению;
- знать требования к массе оборудования и модуля;
- знать требования контроля массы для морских инженеров по конструкциям.
А.10.4.3 Мониторинг высоты палубы
Указания отсутствуют.
А.10.4.4 Мониторинг естественной частоты
Мониторинг в режиме онлайн имеет преимущество обеспечения непрерывного анализа по конструктивной целостности и может дополнить инспекцию по месту. Способ основан на том принципе, что у конструкций с низкой резервируемостью в годовой вероятности отказа преобладают несколько критичных элементов. Существенное влияние критичных элементов на конструктивную прочность предполагает, что их отказ будет иметь сильное влияние на конструктивную жесткость и, как следствие, на отклик конструкции на периодическое нагружение (т.е. волновое нагружение). Отказ критичных элементов может быть обнаружен схемой мониторинга в режиме онлайн. Это позволит провести целевую оценку при повреждении, как только оно возникнет, и это снизит время, необходимое для ремонта, и таким образом сведет к минимуму повреждение смежных элементов из-за перераспределения нагрузки.
Включение мониторинга в режиме онлайн в УКЦ имеет многочисленные потенциальные преимущества. Для ВС эта методология может быть эффективной в зависимости от расчетной конфигурации и способности выявления, а также мониторинга критичных откликов.
Конструктивная целостность стационарных морских 04 может быть определена на базе измерений их характеристик конструктивного отклика. На основе измерений можно выявить и количественно определить естественные частоты, а также связанные формы колебаний фундаментальных нормальных режимов МНГС (т.е. по крайней мере двух независимых друг от друга поперечных колебаний и одной крутильной формы колебаний).
Мониторинг характеристик отклика можно выполнять непрерывно или путем повторяющихся измерений с регулярными интервалами. Изменение характеристик отклика со временем может указывать на ухудшение конструктивной целостности, поскольку такие изменения возникают по следующим причинам:
- отделение (например, сильные трещины в опорных основаниях с низкой резервируемостью) элемента ОЧ;
- снижение жесткости фундамента (например, из-за размыва);
- изменение массы или распределение массы на палубе МНГС.
Отклик МНГС может быть измерен с использованием датчиков, которые реагируют на динамическую силу или движения, чаще всего это акселерометры или тензометры. Сигналы могут записываться и сохраняться в компьютере для анализа и обработки данных. При настройке устройства мониторинга необходимо учитывать параметры шума, синхронизацию и калибровку сигналов. Частота замеров, при которой сигналы преобразуются в цифровой формат, должна быть установлена, чтобы позволить выполнить захват частот.
Чтобы избежать искажения и интерференции, нужна рациональная практика. Поскольку волновое воздействие на ОЧ, как правило, является доминирующей нагрузкой, то стоит регистрировать данные по высоте волн вместе с данными по отклику. Это обеспечивает дополнительные преимущества по обнаружению проседания МНГС вместе со смещением палубы на единицу волны.
А.10.4.5 Мониторинг защиты от коррозии
Указания отсутствуют.
А.10.4.6 Гидрометеорологический мониторинг
Указания отсутствуют.
А.10.5 Стратегия эвакуации
Стратегия эвакуации устанавливает процедуры по временному перемещению персонала с МНГС с обслуживающим персоналом на соседние МНГС или на берег до наступления прогнозируемого события (т.е. тайфуна или урагана, столкновения с проходящим судном, гидрометеорологического состояния моря).
На МНГС может быть в наличии стратегия эвакуации, если выполняются следующие требования:
- надежный прогноз превышения предварительно определенного гидрометеорологического порогового значения возможен с технической и эксплуатационной точек зрения, и погода в интервале между прогнозом и возникновением гидрометеорологического порогового значения вряд ли помешает эвакуации;
- введены в действие процедуры по получению прогнозов и проведению эвакуации до превышения предварительно определенного гидрометеорологического порогового значения, и эти процедуры включены в руководство по эксплуатации МНГС.
С учетом прогноза о превышении предварительно определенного гидрометеорологического порогового значения в имеющееся время и с помощью доступных ресурсов эвакуируется персонал с МНГС и смежных конструкций, на которые может отрицательно повлиять отказ МНГС, а также посредством других запросов на эти ресурсы (например, эвакуация с других МНГС с персоналом в данной местности).
При определении времени, которое нужно для проведения эвакуации, как правило, учитывают следующее:
- расстояния перемещения;
- количество персонала;
- способность и эксплуатационные ограничения оборудования для эвакуации;
- тип и размер швартовочных устройств/площадок для посадки и высадки персонала, дозаправки, объектов для эвакуации с МНГС;
- прогнозируемые гидрометеорологические условия в ходе проведения эвакуации.
А.10.6 Геотехнические исследования
Указания отсутствуют.
А.11 Программа
А.11.1 Общие сведения
Программа представляет собой выполнение мониторинга, инспекции и технического обслуживания, разработанных на основе стратегии конструктивной целостности. Подводные работы - это, как правило, только реакция на возникшие обстоятельства, как отклик на выводы инспекции, которые могут предусматривать упрочнение МНГС. Как правило, проведение регулярного технического обслуживания под водой не требуется из-за незначительной скорости коррозии.
А.11.2 Программа инспекции
А.11.2.1 Общие сведения
Программа инспекции содержит два основных элемента: ее спецификацию и исполнение. Необходимые квалификационные требования для элементов различаются, но дополняют друг друга.
Специалисты должны:
- консультировать при разработке объема работ и графика проведения работ;
- устанавливать спецификации по задачам инспекции;
- устанавливать процедуры обеспечения качества, контроля качества и валидации данных.
В отношении реализации программы инспекции сертификат сварщика представляет собой пример комплексной схемы проверки знаний и умений, а также сертификации отдельных лиц. Комитет по подводным инспекциям "Системы аттестации сварщиков и инспекторов" имеет представителей эксплуатирующих организаций МНГС, подрядчиков по водолазным работам, классификационных обществ и академии. В схеме рассматривается персонал для проведения подводных инспекций и инспекций ВС. Применяют следующие категории сертификации подводной инспекции:
a) категория 3.1U "Подводный (водолаз) инспектор" (визуальная, катодной защиты и ультразвуковая);
b) категория 3.2U "Подводный (водолаз) инспектор" (как и 3.1U плюс порошковая магнитная дефектоскопия, шлифование пяты сварного шва);
c) категория 3.3U "Инспектор ROV";
d) категория 3.4U "Подводный инспектор-контролер".
В
[16] представлен еще один пример уровней квалификации для лиц, ответственных за морские инспекции, а также за инспекции НК.
А.11.2.2 Спецификации
Наряду с планом инспекций целесообразно предоставить дополнительное подробное руководство по полевым операциям для каждого обследования. Дополнительное руководство по полевым операциям может состоять из пакетов работ (или контрольных перечней) по детальной инспекции, которые определяют каждое место проведения отдельных инспекций, методы инспекции обеспечивают средство документального оформления наблюдений. В полевом руководстве должна содержаться подробная информация в отношении необходимого доступа, очистки и оборудования, которое нужно для успешного проведения каждой инспекции в рамках обследования. Подробное полевое руководство эффективно передает ожидания эксплуатирующей организации группе инспекции, указывая, где и как инспектировать, и предоставляет согласованные средства для документального оформления наблюдений в ходе инспекции.
А.11.2.3 Метод инспекции
А.11.2.3.1 Общие сведения
Указания отсутствуют.
А.11.2.3.2 Общая визуальная инспекция
Основной задачей общей визуальной инспекции является подтверждение наличия элемента/компонента, а также его инспекции на предмет наличия дефектов, деформации или повреждения. Для проведения общей визуальной инспекции не требуется предварительной очистки от обрастания, или удаления краски с компонента, и они, как правило, выполняются в качестве первого шага программы инспекции и с наилучшего места.
Требования к инспекции в зоне периодического смачивания (уровень поверхности воды вплоть до опорной рамы модуля), как правило, изложены в стратегии инспекции ВС. Хотя имеются различные способы проведения инспекции на этом участке в отличие от методов подводной инспекции, общий процесс соответствия требованиям инспекции конструктивных элементов такой же, как и для подводных конструктивных элементов.
Режимы структурных нарушений и механизмы ухудшения свойств для элементов, находящихся в зоне периодического смачивания, которые могут потребовать проведения сфокусированной инспекции, включают в себя:
- повреждение в результате столкновения с судами, мусором и упавшими объектами;
- нарушение слоя краски и коррозию;
- разрушение элементов ОЧ вследствие усталости, а также разрушение принадлежностей из-за воздействия волновой нагрузки;
- защитные устройства (например, защитные ограждения водоотделяющей колонны);
- состояние опор водоотделяющей колонны и кессона;
- состояние устройств для спасения на море.
МНГС обычно проектируют с запасом на коррозию в зоне периодического смачивания. Защитный слой, который наносят в ходе изготовления конструкции, предотвращает быстрое изнашивание запаса на коррозию. Когда защитный слой начинает разрушаться, то необходимо осуществлять мониторинг конструкции в зоне смачивания, а также должна быть определена скорость коррозии. Это помогает определить риск для МНГС и оценить время, когда будет необходимо подготовить и осуществить ремонт.
А.11.2.3.3 Обследование защитного слоя (включая пассивную противопожарную защиту)
Указания отсутствуют.
А.11.2.3.4 Обследование подводной системы катодной защиты
Указания отсутствуют.
А.11.2.3.5 Обследование принадлежностей и устройств безопасности персонала
А.11.2.3.5.1 Общие сведения
Указания отсутствуют.
А.11.2.3.5.2 Визуальное обследование направления
Указания отсутствуют.
А.11.2.3.5.3 Обследование водоотделяющей колонны
Указания отсутствуют.
А.11.2.3.5.4 Изолирование фланцев трубопровода
Указания отсутствуют.
А.11.2.3.5.5 Точки крепления устройств
Указания отсутствуют.
А.11.2.3.5.6 Пути покидания
Указания отсутствуют.
А.11.2.3.6 Обследование высоты палубы
Указания отсутствуют.
А.11.2.3.7 Детальное визуальное обследование сварных швов/стыков
Указания отсутствуют.
А.11.2.3.8 Обследование повреждения
Указания отсутствуют.
А.11.2.3.9 Дополнительные обследования
А.11.2.3.9.1 Общие сведения
Указания отсутствуют.
А.11.2.3.9.2 Инспекции болтовых соединений
Указания отсутствуют.
А.11.2.3.9.3 Обследование неравномерной осадки
Неравномерная осадка МНГС может вызывать напряжения на палубе.
А.11.2.3.9.4 Обследования с воздуха
Указания отсутствуют.
А.11.3 Программа технического обслуживания
Указания отсутствуют.
А.11.4 Программа мониторинга
Указания отсутствуют.
А.12 Требования к оценке
А.12.1 Общие положения
Оценка является общей и формирует одну часть процесса УКЦ. Она включает в себя:
- сбор известных фактов о конфигурации, состоянии и нагружении МНГС;
- анализ МНГС на основе проверенных методов;
- сравнение результатов анализа с доказательствами, полученными в ходе обследования МНГС;
- корреляцию, уточняющий анализ и обследование.
Эта информация может использоваться для составления инженерной оценки по конструктивной целостности МНГС и ее пригодности к эксплуатации. Как следует из определения, оценка имеет отношение к реальным ситуациям в отличие от нового проекта, который имеет отношение к будущим, а также еще непостроенным объектам.
Краткая информация по процедуре соответствия требуемым уровням эффективности работы представлена в
таблице А.7.
Таблица А.7
Краткий обзор соответствия уровню эффективности работы
пригодности к эксплуатации
Стандарт эффективности работы | Безопасность для жизни | Окружающая среда | Метод | Набор параметров | Соответствие |
Утрата актива Этот уровень используется для определения полного отказа объекта, которого следует избегать, запаса прочности МНГС по отношению к условиям перегрузки, которые возникают очень редко в течение срока службы МНГС. Цель - ограничить повреждение до возникновения отказа, чтобы не подвергать опасности жилые отсеки, системы спасения и эвакуации, а также критичные для безопасности системы, т.е. эти системы должны оставаться функциональными достаточное время, чтобы позволить произвести эвакуацию и последовательно остановить скважины | С персоналом | Высокий или низкий | Метод расчетного уровня | Повторяемость - 2500 лет. Характерный минимальный предел прочности SMYS LF = 1,0; RF = 1,0; MF = 1,0 | Все UR >= 1,0 |
Метод расчета по предельным нагрузкам | Повторяемость - 2500 лет. Среднее сопротивление, средний предел текучести | LF >= 1,0 |
Анализ конструктивной надежности | | Pf <= 4·10-4 |
Снижение добычи Этот уровень используется для определения полезной прочности МНГС для экстремальных/ предельных состояний проектных условий. Применяется к условиям, которые возникают в течение срока службы МНГС. МНГС спроектировано, чтобы оставаться исправным в таких условиях без проведения крупного ремонта | Без персонала | Высокий | Метод расчетного уровня | Повторяемость - 1000 лет. Характерный минимальный предел прочности SMYS LF = 1,0; RF = 1,0; MF = 1,0 | Все UR <= 1,0 |
Низкий | Метод расчетного уровня | Повторяемость - 100 лет. Характерный минимальный предел прочности SMYS LF = 1,0; RF = 1,0; MF = 1,0 | Все UR <= 1,0 |
А.12.2 Информация по оценке
А.12.2.1 Общие сведения
Указания отсутствуют.
А.12.2.2 Требования к информации
Качество оценок конструктивной целостности определяется качеством имеющихся данных. Ниже кратко указаны данные, которые могут потребоваться и должны быть в наличии на основе данных УКЦ (см.
раздел 8).
a) Общая информация:
- первоначальная и нынешняя эксплуатирующая организации МНГС;
- первоначальная и нынешняя функция и использование МНГС;
- местонахождение, глубина моря и ориентация;
- тип МНГС;
- количество слотов под скважину, водоотделяющих колонн и дебит добычи;
- другая информация по конкретной скважине, количество персонала и т.п.;
- рабочие параметры в ходе последнего экстремального или аномального опасного события.
b) Первоначальная проектная информация:
- проектный подрядчик и дата проектирования;
- проектные чертежи и спецификации материалов;
- нормы проектирования и основы проектирования;
- расчетные гидрометеорологические, сейсмические или ледовые критерии;
- высота клиренса палубы;
- эксплуатационные данные (постоянные и переменные воздействия и схема размещения оборудования);
- данные грунтов;
- количество, размер и расчетная глубина погружения свай и направлений;
- принадлежности (перечень и местонахождение, как это спроектировано).
c) Строительная информация:
- подрядчики по изготовлению и монтажу, а также дата монтажа;
- исполнительные чертежи;
- спецификации на изготовление, сварку и строительство;
- записи по отслеживаемости материалов;
- записи по забивке направлений и свай;
- записи по цементированию свай, если это применимо.
d) Историческая информация по сооружению:
- история гидрометеорологического, сейсмического или ледового воздействия (например, тропические циклоны, сейсмические события);
- история оперативного воздействия (например, столкновения и другие случайные воздействия);
- записи об обследованиях и техническом обслуживании;
- ремонты (описания, анализы, чертежи и даты);
- модификации (описания, анализы, чертежи и даты).
e) Информация о нынешнем состоянии:
- размер, местонахождение и высота палуб;
- постоянные и переменные воздействия, а также схема размещения оборудования на палубах в настоящее время;
- текущие гидрометеорологические, сейсмические или ледовые критерии;
- измеренная в полевых условиях высота клиренса палубы;
- добытые и хранимые запасы;
- принадлежности (перечень, размеры и местонахождение);
- скважины (количество, размер и местонахождение существующих направлений);
- актуальная "надводная" инспекция;
- последняя инспекция подводной конструкции.
А.12.2.3 Ограниченная или отсутствующая информация
Если отсутствуют первоначальные проектные данные или исполнительная документация, то аналитические данные могут быть получены в результате полевых измерений габаритов и размеров конструктивных элементов и принадлежностей. Толщина трубных элементов может быть определена в результате ультразвукового обследования для всех элементов, кроме свай. Если толщина стенок и погружение свай определить невозможно, а фундамент является критичным элементом оценки пригодности к эксплуатации МНГС, то не всегда можно провести оценку. В этом случае может потребоваться понизить категорию МНГС применительно к последствиям отказа за счет снижения риска.
А.12.2.4 Информация по "надводной" ситуации
Когда чертежи отсутствуют или они неточные, то можно провести дополнительную обходную инспекцию конструкции ВС, объектов обустройства и корпуса, чтобы собрать необходимую информацию (например, фактическая компоновка и конфигурация ВС, подробная информация по упрочняющей арматуре конструкций, местонахождение оборудования и его масса). Сбор дополнительной надводной информации будет более эффективным при взаимодействии с морским эксплуатационным персоналом. Морской персонал часто способен ликвидировать пробелы в информации, а также предоставить фоновую информацию по потенциальным наблюдаемым нестыковкам.
А.12.2.5 Информация по "подводной" ситуации
В некоторых случаях инженерная оценка может вызвать необходимость проведения дополнительных подводных инспекций для верификации предполагаемого повреждения, ухудшения свойств из-за старения, крупных реконструкций, отсутствующих или неточных, чертежей конструкций, некачественных записей по инспекциям или аналитических выводов.
А.12.2.6 Геотехническая информация
Многие методы отбора проб и процедуры лабораторных испытаний использовались годами для разработки параметров прочности грунта. С учетом качественной инженерной оценки параметры, разработанные на основе менее актуальных методов, могут быть уточнены на основе опубликованных корреляций. Например, расчетные недренированные профили предела прочности на сдвиг, разработанные для многих МНГС, установленных до 1970 г., основывались на испытаниях на неограниченное сжатие образцов диаметром 57 мм (2,25 дюйма), отобранных на каротажном тросе. В сущности, испытания на неограниченное сжатие дают более низкие значения прочности и более высокий разброс значений, чем неконсолидированные недренированные испытания при сжатии, которые в настоящее время считаются отраслевым стандартом. Исследования показали, что пробоотборник диаметром 57 мм (2,25 дюйма) создает более высокое смещение, чем тонкостенный вдавливаемый пробоотборник диаметром 76 мм (3,0 дюйма), который в настоящее время используется в морских операциях.
Поэтому в зависимости от типа отбора проб и испытаний, связанных с имеющимися данными, целесообразно скорректировать соответствующим образом значения недренированной прочности на сдвиг.
Данные по забивке свай могут использоваться в качестве дополнительной информации по профилям грунта в каждом месте, где установлена свая, и делается вывод о высоте пород, вмещающих концы свай.
А.12.3 Метод оценки
А.12.3.1 Общие сведения
Оценка может быть выполнена последовательно по мере усложнения, и это приводит к уменьшению уровней консерватизма, когда наиболее простые методы являются наиболее консервативными, а методы расчета по предельным нагрузкам, а также методы обеспечения надежности наименее консервативные. Если МНГС не достигает уровня эффективности работы на основе простых методов, то оценку МНГС необходимо выполнять на основе метода DSM. Аналогичным образом если МНГС не достигает уровня эффективности работы на основе метода DSM, то должен использоваться метод расчета по предельным нагрузкам. В отличие от этого если МНГС достигает уровня эффективности работы на основе простых методов, то дальнейшая оценка не требуется, и это касается других уровней. В большинстве случаев отсутствует необходимость инициировать процесс оценки конструктивной целостности с метода оценки самого низкого уровня.
Исходя из опыта становится очевидным, что МНГС не достигнет уровня эффективности работы на основе использования более консервативного метода расчетного уровня, поэтому с самого начала следует применять метод расчета по предельным нагрузкам. Например, эксплуатирующая организация должна начать процесс с метода расчета по предельным нагрузкам, когда ясно, что МНГС не может достичь уровня эффективности работы с помощью других более консервативных подходов.
Схема процесса, которая может использоваться для выбора метода оценки, представлена на
рисунке А.6.
Рисунок А.6 - Выбор метода оценки
А.12.3.2 Полуколичественные методы
А.12.3.2.1 Упрощенная процедура
Указания отсутствуют.
А.12.3.2.2 Предыдущая оценка
Указания отсутствуют.
А.12.3.2.3 Предшествующее воздействие
Предварительное воздействие шторма может быть использовано при условии, что МНГС выдержало нагрузки без существенных повреждений. Процедура заключается в определении на основе измерений или калиброванного ретроспективного прогноза ожидаемой максимальной силы в основании, которую выдержало МНГС, затем следует подтвердить, что она превысила максимальную силу в основании, которая необходима для достижения уровня эффективности работы системы.
Допускаемый предел зависит от неопределенности волнового воздействия в ходе предварительного воздействия, предела прочности МНГС, а также от степени, до которой испытано самое слабое направление МНГС путем воздействий. Источники неопределенности (т.е. естественная изменчивость и неопределенность моделирования) следует учитывать. Допускаемый предел может быть обоснован расчетами, чтобы показать, что он соответствует требованиям уровня эффективности работы. Могут использоваться аналоговые процедуры для анализа существующих МНГС на основе предварительного воздействия сейсмической или ледовой нагрузки.
Предварительное воздействие полезно для сравнительно коротких периодов повторяемости (например, МНГС без персонала с незначительными последствиями для окружающей среды, когда рабочие показатели определяются финансовым риском). Это происходит из-за ошибочного круга в рассуждениях о том, что МНГС не подвергнется обрушению из-за опасного воздействия с некоторым периодом повторяемости, так как потребуется смонтировать МНГС на определенный период, чтобы это событие произошло.
При выполнении оценки по предварительному воздействию следует учитывать специальные гидрометеорологические условия в ходе экстремального события, как правило, определенные в ходе ретроспективного прогноза, а также то, как это соотносится с критериями уровня эффективности работы анализа. Должна рассматриваться направленность волн, ветра и течений и как это согласуется с каждым основным направлением сопротивляемости МНГС. Например, если МНГС испытывает воздействие волн выше, чем уровень эффективности работы категории "безопасность для жизни" в одном из ортогональных направлений, то это не означает, что МНГС прошло "контрольную проверку" в ходе предварительного воздействия. Направление нагружения должно согласовываться с самым слабым направлением сопротивляемости МНГС. Также нужно учитывать течения и ветер при анализе предварительного воздействия.
Таким образом, предварительное воздействие может быть полезным методом оценки, если оно выполняется тщательно и точно с учетом специального нагружения, действующего на МНГС в ходе урагана, а также конкретных характеристик прочности МНГС, включая ориентацию.
А.12.3.2.4 Сходство
Результаты анализа метода расчетного уровня или метода расчета по предельным нагрузкам конкретного МНГС могут использоваться для вынесения заключения о пригодности к эксплуатации аналогичных МНГС при условии, что их упрочняющая арматура, опоры фундамента, история работы, состояние конструкций и воздействия не сильно отличаются от проанализированного МНГС. Следующие критерии могут применяться для верификации того, что два МНГС "идентичны" с точки зрения оценки того, что:
- между ними не более 25 км;
- располагаются на одной и той же глубине;
- условия окружающей среды и сейсмические условия на площадке анализируемого МНГС не более суровые, чем условия на месте расположения проанализированного МНГС;
- компоновка ВС идентична, и масса ВС анализируемого МНГС не больше, чем масса проанализированного МНГС;
- МНГС имеют идентичную конструкцию (т.е. одинаковое количество основных стоек и аналогичную схему раскосов);
- свайный фундамент аналогичен (т.е. одинаковое количество и диаметр свай с одинаковым погружением в пределах 2,5 м);
- анализируемое МНГС не получило случайного повреждения;
- материалы и прочность сварных швов, а также пластичность оцениваемого МНГС, выше или равна тому МНГС, которое проанализировано;
- размер компонентов (диаметры, толщина и длина) у анализируемого МНГС равен размерам компонентов на МНГС, которое проанализировано, за исключением того, что они должны быть больше у анализируемого МНГС;
- грунтовые условия в месте установки анализируемого МНГС не менее прочные, чем условия на месте установки проанализированного МНГС;
- возраст МНГС отличается не более чем на 5 лет.
А.12.3.3 Количественные методы
А.12.3.3.1 Метод расчетного уровня
Гидрометеорологические критерии метода расчетного уровня откалиброваны для тех МНГС, у которых не было волнового нагружения на палубах. Поэтому отсутствует консерватизм и не стоит определять волновое нагружение на палубы на основе метода расчетного уровня, а нужно использовать метод расчета по предельным нагрузкам вместо него.
В целом более эффективно начинать с метода расчетного уровня, поскольку он, как правило, проще при реализации, чем метод расчета по предельным нагрузкам. Может существовать компьютерная модель МНГС, которая использовалась для проектирования, усовершенствования или других модернизаций, которые могут быть без всяких сложностей обновлены для оценки МНГС.
Если используется продолжающееся исследование для определения прочности элементов, то результаты исследования должны быть тщательно оценены, чтобы обеспечить применимость в отношении типа элемента и фактического состояния по месту, его уровня напряжения и уровня и степени уверенности в результатах. Например, использование меньших значений в отношении коэффициентов эффективной длины (K) может быть уместным для элементов, развивающих значительные концевые моменты и высокие уровни напряжения, но они могут не подходить для более низких уровней напряжения.
В результате наличия стали в ходе строительства и, возможно, по другим причинам, не относящимся к строительству, у трубных элементов может быть сталь с пределом текучести выше, чем указанный минимум. Если такие данные отсутствуют, то могут использоваться образцы для испытания на разрыв, чтобы определить фактический предел текучести. В ходе объединенных отраслевых исследований показано, что более высокие пределы текучести могут быть обоснованы статистически. Тем не менее это должно быть обосновано с учетом конкретного случая для конкретного МНГС или группы МНГС с аналогичными историями изготовления. Использование испытаний вдавливанием для определения предела текучести неприемлемо из-за более существенного разброса при корреляции значений предела прочности образцов для испытаний на разрыв.
Стыки считаются жесткими в основной конструктивной модели. Значительное перераспределение усилий элементов может произойти, если учитывается гибкость стыков, особенно для коротких раскосов, а также для основных стоек большого диаметра, где использованы окаймляющие сваи. Гибкость стыков может определяться на основе метода конечных элементов. Стальные стыки обладают более высокой прочностью, чем те, которые учтены в проекте. Аналогичным образом анализ прочности зацементированных стыков, а также оценка жесткости и прочности цементного раствора могут учитывать повышенные значения, а не те, которые обычно используются для проектирования. Должны использоваться валидированные методы для определения повышенной прочности стыков.
А.12.3.3.2 Линейно-упругий метод резервируемости
Указания отсутствуют.
А.12.3.3.3 Метод расчета по предельным нагрузкам
А.12.3.3.3.1 Общие сведения
В методах расчета по предельным нагрузкам конструктивные элементы моделируются так, чтобы они выдерживали нагрузки, которые соответствуют их предельным способностям, и даже свыше этого, в зависимости от их пластичности и поступругого поведения. Такие элементы могут показывать признаки повреждения, достигнув или превысив пределы скручивания, текучести или растяжения. В данном контексте имитируемое повреждение может считаться приемлемым, если основная прочность конструкции не ставится под угрозу.
Расчет предельной прочности конструктивных элементов представляет собой сложную задачу. Воздействие ухудшения свойств из-за циклического нагружения, а также эффекты ослабления в конструктивных элементах и грунтах, подпирающих фундамент, должны учитываться. Может использоваться увеличение прочности из-за уплотнения грунта, если его обосновать.
Имеется несколько методов нелинейного анализа для оценки конечной прочности конструктивных систем. В анализе МНГС широко используются два метода: статический нелинейный анализ (или анализ на предельную прочность), а также динамический нелинейный анализ (или анализ во временной области). Важно отметить, что вне зависимости от используемого метода дополнительный анализ не требуется, если в ходе анализа указывается, что МНГС достигает рекомендуемого уровня эффективности работы (т.е. анализ вплоть до обрушения не требуется).
Вне зависимости от аналитического метода необходимо точно моделировать все конструктивные элементы. Перед тем как выбрать тип элемента, рекомендуется выполнить детальный анализ результатов оценки метода расчетного уровня, чтобы выявить те элементы с очень высокими коэффициентами напряжения, которые, как предполагается, будут испытывать перегрузку. Так как обычно элементы выдерживают осевые усилия и двухосные изгибающие моменты, тип элемента должен быть основан на преобладающих напряжениях. Некоторые виды программного обеспечения будут отслеживать напряжения элементов по мере увеличения нагрузок и автоматически преобразовывать элемент в нелинейный элемент, чтобы отражать нелинейные рабочие характеристики при высоких нагрузках.
А.12.3.3.3.2 Статический нелинейный анализ
Статический нелинейный анализ (или анализ на предельную прочность) наиболее востребован при статическом нагружении, анализе пластичности или динамическом нагружении, который может быть обоснованно представлен эквивалентным статическим нагружением. Примерами такого нагружения являются волны, действующие на жесткие конструкции с естественными периодами менее 3 с, имеющие малые динамические эффекты или ледовое нагружение, которое не усиливается за счет возбуждения резонанса МНГС. Анализ отслеживает рабочие параметры МНГС, по мере того как уровень усилия возрастает, пока не достигает указанной предельной нагрузки.
По мере того как нагрузка неуклонно возрастает, конструктивные элементы, такие как элементы, стыки или сваи, проверяют на предмет неупругой деформации, чтобы валидировать моделирование. Этот метод широко используют для анализа землетрясения в пределах пластичности путем оценки резервной пластичности МНГС или для подтверждения того, что прочность МНГС превышает максимальное нагружение при экстремальных землетрясениях. Хотя циклический и гистерезисный эффекты не могут быть четко смоделированы на основе этого метода, тем не менее их эффекты можно распознать в модели в основном тем же способом, как эти эффекты оценивались в отношении отклика головки сваи на неупругое сопротивление грунта. Конструктивная модель должна распознавать потерю прочности и жесткости за пределами конечных значений.
А.12.3.3.3.3 Динамический нелинейный анализ
Динамический нелинейный анализ наиболее востребован при подробном динамическом анализе, в котором функция циклического нагружения может пошагово согласовываться с циклическим поведением сопротивления-деформации элементов. Примерами динамического нагружения, которое подходит для рассмотрения на основе метода во временной области, являются землетрясения или волны, воздействующие на МНГС с периодами 3 с или выше.
Этот метод позволяет точно включать нелинейные параметры, такие как сопротивление перемещению и гашению колебаний, в модель анализа. Выявление механизма обрушения или подтверждение, что оно не произойдет, может потребовать серьезного обоснования на основе данной оценки.
А.12.3.3.3.4 Анализ конструктивной надежности
Целью анализа конструктивной надежности является определение вероятности обрушения МНГС, которое возникает в ходе указанного базового периода, как правило, ежегодно, в отношении риска для безопасности для жизни, а также риска загрязнения окружающей среды. Может потребоваться выполнить анализы обеспеченности, чтобы помочь принять такие решения.
Анализ конструктивной надежности обычно выполняется как часть нового проекта, но может использоваться на начальном этапе процесса проектирования для предоставления сравнимых данных и в калибровке (повторной) коэффициентов частичного воздействия, а также коэффициента сопротивления применительно к специальным и нестандартным обстоятельствам, в анализах решений для поддержки программ инспекции и мониторинга и при оценке нынешних конструкций.
Анализ конструктивной надежности предусматривает выполнение нескольких нелинейных анализов с целью определения обрушения МНГС как функции гравитационной силы (пассивное и переменное воздействие), усилия волн на палубу и волн в ОЧ. Обрушение МНГС является функцией изменчивости способности элементов, участвующих в механизме обрушения (т.е. изменчивость способности из-за дефектов при изготовлении, прочности материала и несущей способности грунта). Моделирование методом Монте-Карло, методом обеспечения надежности 1-го порядка (FORM) или методом обеспечения надежности 2-го порядка (SORM) может использоваться для вычисления повторяемости обрушения МНГС.
Анализ конструктивной надежности зависит от точности статистических распределений для каждой переменной, которая достигает максимума неопределенности применительно к вероятности превышения опасности и воздействий в результате опасности, а также неопределенности в способностях критичных компонентов конструкций МНГС.
Вычисление анализа конструктивной надежности выполняется путем определения функции предельного состояния, которая представляет поверхность "отказа". Предельное состояние является функцией нескольких случайных переменных, которые определяют воздействия и способность и которые описаны их статистическими распределениями. Отказ определяется как обрушение МНГС, инициированное одним из следующих аспектов:
- разрушением ответственного элемента или стыка из-за сочетания сжимающего и изгибающего воздействий;
- разрывом ответственного элемента или стыка из-за сочетания растягивающего и изгибающего воздействий;
- выдергиванием или погружением сваи.
Первый прогиб в статическом нелинейном анализе, как правило, возникает в элементах ОЧ из-за осевой силы в сочетании с паразитными изгибающими моментами вследствие воздействия рамы с раскосами. Паразитные изгибающие моменты рассеиваются по мере нарастания воздействий, но способность МНГС сохраняется из-за эффективного поведения осевой несущей опоры и набора элементов рамы с раскосами. После смятия ответственного элемента перераспределение усилий, как правило, инициирует механизм потери обрушения МНГС.
Функция предельного состояния для гидрометеорологического анализа конструктивной надежности определяется как:

(А.1)
где

- функция предельного состояния с

, представляющего разрушение ответственного элемента, стыка или сваи, которая инициирует механизм обрушения МНГС;
G - постоянное воздействие, определенное нормальным распределением со смещением 1 на среднее постоянное воздействие и CoV = 8%;
Q - переменное воздействие, определенное нормальным распределением со смещением 1 на среднее переменное воздействие и CoV = 14%;
E - гидрометеорологическое воздействие, определенное кривой гидрометеорологической опасности (MH) для штормов направления

;
MH - кривая гидрометеорологической опасности (WiJA, ветер и, если применимо, WiDA), включая гносеологическую неопределенность:
a) по гидрометеорологической модели,
b) статистической экстраполяции в отношении необходимой повторяемости,
c) коэффициенту обрастания и гидродинамическому коэффициенту,
d) WiDA из-за гносеологической неопределенности по высоте гребня и кинематике.
Должна быть включена гносеологическая неопределенность в измеренной высоте палубы по отношению к среднему уровню поверхности воды (например, волноводного радара VORF v EM97 v). Должен использоваться "хвост" экспоненциального распределения или "хвост" логарифмического нормального распределения для представления кривой гидрометеорологической опасности с изменением уклона повторяемости, соответствующего периода повторяемости, где гребень является высотой стали палубы;
R - способность, которая определяется наименьшим из значений способности ОЧ и способности грунта для направления
;
RJ = XRXRmodelRJ, (А.2)
где RJ - срединная способность конструкции ОЧ;
XR - случайно выбранный множитель для учета гносеологической неопределенности предела текучести и способности изготовленного трубного элемента - логарифмически нормального распределения с медианой = 1 и следующего CoV:
CoVR = 5%;
CoVR = 10%, если механизм МНГС прогибается из-за ноги с D/T < 60;
CoVR = 15%, если механизм МНГС прогибается из-за ноги с D/T >= 60.
CoVS могут быть уменьшены до 5% и 10% соответственно, если имеются в наличии сертификаты на материалы, и они прослеживаются до той пластины, из которой был ответственный стык или трубный элемент изготовлен;
XRmodel - разница между моделью и действительностью. Тем не менее поскольку смятие платформы, как правило, определяется смятием конкретного элемента или сваи (в указанном направлении шторма), то способность ответственного элемента или сваи может быть откалибрована до срединного значения результатов тестов и XRmodel не нужен;
RS = XsoilRS, (А.3)
где RS - срединная способность грунта;
Xsoil - случайно выбранный множитель для учета гносеологической неопределенности по способности грунта логарифмически нормального распределения с медианой, равной 1, и
CoV = 15% (см.
[21]).
Форма функции предельного состояния основана на наблюдении, что если сопротивление уменьшено с помощью указанного пропорционального множителя, приложенного одинаково к элементам, участвующим в механизме отказа, то вся поверхность смятия МНГС сжимается радиально с помощью того же самого множителя. Это четко предполагает, что имеется только один механизм отказа и что надежность системы, влияющая на сопротивление материалов, связанное с альтернативными режимами обрушения, которые возможны для различных комбинаций, небольшая.
Это было показано как вариант для стационарных стальных МНГС, в которых воздействия штормов преобладают над надежностью, и когда оценивается одно направление волны за один раз.
А.12.3.4 Усталостный анализ
На
рисунке А.7 иллюстрируется вычисленная совокупная вероятность усталостного разрушения в отношении неопределенности данных
S-
N, которые соответствуют стандартному отклонению 0,20 по шкале логарифма
N. Предполагается нормальное распределение по логарифмической шкале. Неопределенность суммирования Майнера описывается как логарифмически нормальное с медианой 1,0 и
CoV 30%. Другие неопределенности по нагрузке и отклику принимаются как нормально распределенные с
CoV от 15% до 20%, а образование локального максимума напряжений - как нормально распределенное с
CoV от 5% до 10%.

- неопределенность только в кривой
S-
N;

- неопределенность в кривой
S-
N, Майнер, напряжение
CoVnorm = 0,15,
CoVhs = 0,05;

- неопределенность в кривой
S-
N, Майнер,
CoVnorm = 0,20,
CoVhs = 0,05;

- неопределенность в кривой
S-
N, Майнер, напряжение
CoVnorm = 0,15,
CoVhs = 0,10;

- неопределенность в кривой
S-
N, Майнер, напряжение
CoVnorm = 0,20,
CoVhs = 0,10;
x - срок эксплуатации, лет;
y - совокупная вероятность усталостного повреждения
Рисунок А.7 - Совокупная вероятность сквозной усталостной
трещины по сравнению с расчетной усталостной стойкостью
Неопределенности, связанные с расчетом усталостной стойкости, подразумевают, что потребуется выполнить инспекцию в процессе эксплуатации на предмет наличия усталостных трещин в ходе срока службы в зависимости от последствий усталостного разрушения и расчетной усталостной стойкости. На
рисунке А.7 представлена первая оценка периода времени до первой инспекции на основе нижнего графика на этом рисунке, если нормальные неопределенности связаны с расчетом усталостной стойкости.
Рисунок А.7 создан для расчетной усталостной стойкости, равной 20 годам. Для других вариантов расчетной усталостной стойкости
Lcalc числа на оси абсцисс могут быть масштабированы с помощью коэффициента
f =
Lcalc/20 для расчета времени до проведения первой необходимой инспекции.
Если усталостная трещина не приводит к серьезным отрицательным последствиям, то совокупная вероятность, равная 10
-2, может быть приемлемой и инспекция не потребуется в течение первых 6 лет в соответствии с
рисунком А.7. Если последствия появления усталостной трещины существенные, то совокупная вероятность усталостного повреждения будет менее 10
-4 и потребуется инспекция после 2 лет в соответствии с
рисунком А.7 в том случае, если расчетная усталостная стойкость
Lcalc составляет 20 лет.
После первой инспекции временной интервал до следующей инспекции может быть определен на основе механики трещины и вероятностного анализа с учетом неопределенности метода инспекции.
А.12.4 Модель оценки
А.12.4.1 Общие сведения
Указания отсутствуют.
А.12.4.2 Трубные элементы
А.12.4.2.1 Упругие элементы
Предполагается, что большинство элементов конструкции МНГС имеют напряжения ниже предела текучести и не должны достигнуть своей способности в ходе нелинейного анализа. Эти элементы должны моделироваться так же, как и на основе метода расчетного уровня, и необходимо отслеживать, чтобы их напряжения оставались в упругом диапазоне. Примерами таких элементов служат палубные балки и балочные фермы, которые контролируются гравитационным нагружением, а также имеют небольшое нагружение за счет гидрометеорологического воздействия, позволяя существенно его увеличивать перед достижением способности.
А.12.4.2.2 Элементы, нагруженные в осевом направлении
Элементы, нагруженные в осевом направлении, являются неповрежденными элементами с высокими отношениями KI/r и доминантными высокими осевыми нагрузками, которые, как предполагается, достигнут своей способности по мере того, как МНГС будет нагружено до своего предела прочности. Эти элементы должны моделироваться с использованием несущих опор. Примером таких элементов могут служить основные раскосы в горизонтальных уровнях и вертикальные торцы ОЧ, а также основной раскос палубы. Несущие опоры должны распознавать уменьшение изгибания и сопротивления после изгибания из-за прикладываемой инерции или гидродинамических изгибающих нагрузок. Эффекты вторичных (возбуждаемых рамой) моментов можно игнорировать, когда выбирается этот тип элемента. Некоторые элементы ОЧ, такие как горизонтали, не выдерживают высоких осевых нагрузок только после изгибания или существенной потери прочности основного раскоса вертикальной рамы.
А.12.4.2.3 Элементы сопротивления моменту
Предполагается, что элементы с низкими отношениями KI/r и доминантными высоко-изгибающими напряжениями будут формировать пластичные шарниры при экстремальных нагрузках. Примерами могут быть секции палубы без раскосов и ноги ОЧ, а также сваи.
А.12.4.3 Соединения
В объединенной модели должно быть определено, может ли стык создавать шарнир или не может, в зависимости от его отношения
D/
t и геометрии, и должна быть определена его характеристика деформации под действием нагрузки после создания шарнира. Уравнения конструкции соединения, которые приведены в
[20], 22-е издание, с удаленным коэффициентом безопасности являются обоснованной оценкой предела прочности соединения. Другие анализы прочности соединения могут быть приемлемыми, если они применимы и если подкрепляются соответствующей документацией.
А.12.4.4 Направления
Направления на участке ниже границы ила могут моделироваться с помощью соответствующих методов в отношении свай-грунта аналогично сваям. Испытания по выдергиванию направления предлагают альтернативное средство для оценки способности в состоянии забитой сваи "как смонтировано". В нелинейном анализе направления могут вносить свой вклад в боковое сопротивление МНГС после того, как ОЧ значительно отклонится, чтобы закрыть зазор между направляющими рамами направления и направлениями. Необходимо учитывать влияние близко расположенных смежных направлений на характеристики нагрузки и отклонения групп направлений аналогично группе свай.
А.12.4.5 Повреждение
А.12.4.5.1 Общие сведения
Морские стальные конструкции проектируются на основе традиционных методов проектирования строительных конструкций. Определяется совокупность нагрузок, которая действует на МНГС, а также внутренние силы в каждом раскосе. Каждый элемент и стык проверяют в отношении допустимых сопротивлений, указанных в нормах проектирования.
Считается, что МНГС достигло выбранных стандартов, если все отдельные компоненты удовлетворяют требованиям норм проектирования. Все нормы проектирования вне зависимости от того, основываются ли они на допустимом напряжении или на предельном состоянии, рассматривают конструкцию отдельных элементов и стыков с допустимым сопротивлением, которое в основном получено из обширной базы данных по испытаниям изолированных стыков и трубных сжато-изогнутых элементов. В рамках этой процедуры проектирования предполагается, что несоответствие одного элемента или стыка требованиям норм проектирования является невыполнением требований соответствующих норм проектирования. Тем не менее признается, что стационарные МНГС обычно имеют резервирование и ряд различных путей для нагрузки. Поэтому отказ одного элемента вряд ли приведет к катастрофическому обрушению конструкций при условии, что имеется адекватная резервируемость. Когда возникает повреждение, то в МНГС формируется новое распределение нагрузки. В зависимости от измененной формы, размеров и степени текучести (и соответственно жесткости) поврежденного участка и его отношения к оставшейся неповрежденной части конструкции пути нагружения в поврежденной части могут быть частично или полностью нарушены.
Дополнительная нагрузка, переданная из поврежденной зоны, будет действовать как новые нагружения в неповрежденной конструкции, уменьшая запас прочности неповрежденных компонентов. Это, в свою очередь, может уменьшить предельную несущую способность системы конструкций и потенциально привести к уменьшению усталостной стойкости МНГС.
Повреждение в зависимости от причины может представлять собой вмятины, изгибы, постоянные деформации, уменьшение толщины, выемки, трещины, срабатывания, отверстия и отрыв элементов. Эти виды повреждений могут возникать по одиночке или в сочетании. Повреждение может быть (а может и не быть) существенным для целостности МНГС. Это зависит от степени повреждения, нагрузок, которые несет поврежденный компонент, и степени резервируемости конструкции. Каждую ситуацию необходимо анализировать по отдельности, чтобы принимать взвешенные решения в отношении дальнейших действий (ремонта и/или упрочнения).
Тип повреждений МНГС начинается от вмятин, изгибов, отверстий, истираний и трещин до сильно корродированных или отсутствующих элементов и смятых стыков. Продолжаются теоретические исследования и экспериментальные работы для оценки влияния повреждений на конструктивную прочность и жесткость. Моделирование таких элементов должно обеспечить консервативную оценку их прочности даже за пределами их способности.
В
[22] указаны рекомендации по определению остаточной способности поврежденных компонентов.
А.12.4.5.2 Помятые трубные элементы
Указания отсутствуют.
А.12.4.5.3 Равномерно корродированные трубные элементы
Указания отсутствуют.
А.12.4.5.4 Локально корродированные трубные элементы
Указания отсутствуют.
А.12.4.5.5 Трубные элементы с трещинами
Указания отсутствуют.
А.12.4.6 Отремонтированные и упрочненные элементы
Указания отсутствуют.
А.12.4.7 Модель фундамента
А.12.4.7.1 Общие сведения
Когда свайный фундамент определяет несущую способность МНГС в нелинейном анализе, то чувствительность несущей способности фундамента к боковой и осевой (опрокидывающей) способности свай должна проверяться по отдельности. Если режим отказа находится в боковом направлении, то имеется много структурных факторов, которые становятся важными. Это такие факторы, как предел текучести стали, горизонтальные раскосы и направляющая рама направления. Если режим отказа осевой, то становятся важными геотехнические факторы, такие как стратиграфия грунта.
А.12.4.7.2 Несущая способность грунта
Несущая способность грунта, определяемая нелинейными пружинами p-y, t-z и q-z, должна быть определена методом ICP или его производными, такими как метод Норвежского геотехнического института (NGI), метод университета Западной Австралии (UWA) и метод Фугро. Метод ICP и его производные обеспечивают более точную оценку несущей способности грунта, чем эмпирические методы.
При анализе конечной прочности должны использоваться статические по сравнению с циклическими кривые p-y для боковой несущей способности грунта. Конечная боковая прочность фундаментной системы достигается при забивке свай под наклоном в грунт с ненарушенной структурой. Это отличается от конструкции новых МНГС, где используются ухудшенные циклические кривые.
В течение многих лет использовались различные способы отбора проб и лабораторных испытаний с целью разработки параметров прочности грунта. На основе детальной инженерной оценки параметры, разработанные на базе более ранних методов, могут быть улучшены с помощью опубликованных корреляций. Например, расчетные профили недренированной прочности на срез, разработанные для многих МНГС, установленных до 1970 г., основывались на испытаниях на неограниченное сжатие образцов, взятых пробоотборником диаметром 57 мм (2,25 дюйма), спускаемым на тросе. Испытания на неограниченное сжатие дают меньшие значения способности грунта и более значительный разброс значений, чем неконсолидированные, недренированные испытания на сжатие.
Повышение прочности на срез грунта с течением времени предложено в качестве источника дополнительной несущей способности фундамента. Тем не менее использование этого фактора должно быть обосновано в зависимости от конкретной ситуации. Анализ существующих свайных фундаментов в сейсмически активных и арктических регионах должен учитывать некоторые аспекты, а также специальные вопросы, связанные с землетрясением или ледовым нагружением.
А.12.4.7.3 Инженерно-геологическое бурение
Указания отсутствуют.
А.12.4.7.4 Записи по забивке свай
Данные по забивке свай, а также журналы инженерно-геологического бурения могут помочь в оценке осевой несущей способности свай. Хотя эти данные не всегда имеются, однако они могут оказаться полезными там, где есть вопросы по стратиграфии грунта и окончательной глубине забивки свай.
А.12.4.7.5 Сваи
Указания отсутствуют.
А.12.4.7.6 Группы свай
Осевая гибкость группы свай может быть представлена, чтобы правильно визуализировать вертикальное смещение грунта вниз по длине сваи.
А.12.4.7.7 Донная плита
Оценка может включать несущую способность свайного фундамента, обеспечиваемую донной плитой и горизонтальными элементами границы ила в дополнение к несущей способности за счет свай; при условии, что инспекция подтверждает целостность донной плиты и что опора на грунт под донной плитой и горизонталями не была подмыта в результате размыва. Горизонтальные элементы донной плиты и горизонтальных элементов границы ила могут рассматриваться как мелкие фундаменты (см. рекомендации
[6]).
А.12.4.8 Прочность материала
Исследование (см.
[23]) в отношении того, как другие морские и береговые нормы и стандарты рассматривают использование среднего предела текучести для анализа существующих МНГС. Мероприятия включали в себя сбор данных по испытаниям прочности стали от нескольких МНГС в Мексиканском заливе США, чтобы сформировать массив данных и определить соответствующий предел текучести стали. Исследование показало, что другие нормы и стандарты в целом рекомендуют использование средней прочности стали для анализа существующих МНГС. Данные по МНГС в Мексиканском заливе США показали четкое значение средней прочности на уровне 317 МПа (46 кфунт/дюйм
2), для стали с номинальной прочностью 248 МПа (36 кфунт/дюйм
2). Принципиальные рекомендации исследования обобщены ниже и могут использоваться для анализа конечной прочности:
a) должен использоваться фактически испытанный предел текучести для анализа в случае применения метода расчета по предельным нагрузкам. Наиболее эффективным подходом для анализа является использование реального предела текучести каждого элемента, поскольку это позволяет правильно установить путь нагружения, который определяет конечную прочность. Многие новейшие МНГС или старые МНГС с тщательно оформленной документацией по изготовлению имеют эти данные и должны их использовать;
b) если фактические значения прочности отсутствуют, то их можно аппроксимировать за счет использования расчетного предела текучести. Предлагаемый диапазон для стали с номинальной прочностью 248 МПа (36 кфунт/дюйм2) составляет от 276 до 317 МПа (от 40 до 46 кфунт/дюйм2). Более низкое значение, равное 276 МПа (40 кфунт/дюйм2), составляет увеличение примерно на 10% аналогично тому, что предлагают некоторые нормы для береговых сооружений в качестве минимального увеличения, и равно почти срединному значению минус одно стандартное отклонение данных по испытанию МНГС, или это означает, что около 85% всей стали на МНГС должно иметь прочность на уровне 276 МПа (40 кфунт/дюйм2) или более. Более высокое значение 317 МПа (46 кфунт/дюйм2) представляет среднее значение данных по испытанию МНГС, или 50% всей стали на МНГС должны обладать большей прочностью. Это примерно верхнее значение, предлагаемое некоторыми стандартами. Среднее значение 296 МПа (43 кфунт/дюйм2) для среднего предела текучести обеспечивает пригодную аппроксимацию этого диапазона. Отсутствовали данные для материала со значением 345 МПа (50 кфунт/дюйм2), и не дается специальных указаний. Тем не менее общеизвестно, что увеличение в процентах от номинального до срединного для стали с большей прочностью намного меньше, чем для материала со значением 248 МПа (36 кфунт/дюйм2);
c) в некоторых структурных анализах конечная прочность МНГС может зависеть от предела текучести нескольких ответственных элементов конструкции, например стоек палубы. В этих случаях рекомендуется отобрать образец стали и определить ее предел текучести при условии, что образец может быть отобран эффективно и безопасно.
А.12.5 Оценка гравитационной опасности
А.12.5.1 Общие сведения
Кривые гравитационной опасности, как это показано на
рисунке А.8, представляют графически величины постоянного и переменного воздействий как функции вероятности превышения для тех случаев, когда воздействия вычислены на основании показателей массы ВС, которые отсутствовали. Кривые гравитационной опасности могут вычерчиваться на основе вычисленных средних показателей массы с соответствующими значениями
CoVs 8% и 14% по постоянным и переменным воздействиям соответственно, для которых коэффициенты частичного воздействия откалиброваны, или путем использования
CoV по конкретным вариантам монтажа, где существует более высокая неопределенность по вычисленным массовым показателям ВС.
F - фактор средней массы ВС; Pf - вероятность превышения
Рисунок А.8 - Пример кривой гравитационной опасности
А.12.5.2 Метод расчетного уровня
Указания отсутствуют.
А.12.5.3 Метод расчета по предельным нагрузкам (USM)
Указания отсутствуют.
А.12.6 Оценка гидрометеорологической опасности
А.12.6.1 Общие сведения
Кривые гидрометеорологической опасности, как это показано на
рисунке А.9, графически отображают величину горизонтальной силы в основании МНГС или опрокидывающий момент как функцию повторяемости опасности. Формирование кривой гидрометеорологической опасности позволяет выполнить оценку в отношении различных периодов повторяемости, а также для периода повторяемости опасности, который нарушает уровень эффективности работы, который надо определить.
Примечание - Для конкретного сооружения и местоположения (палуба и естественный период) годовая вероятность превышения
WiJF +
WiDF, гидрометеорологическая неопределенность (
Hs и

) не включена.
Рисунок А.9 - Пример кривых направленной
гидрометеорологической опасности
А.12.6.2 Гидрометеорологические критерии
Указания отсутствуют.
А.12.6.3 Высота волны
Указания отсутствуют.
А.12.6.4 Вектор гидрометеорологического воздействия - ОЧ
Указания отсутствуют.
А.12.6.5 Вектор гидрометеорологического воздействия - палуба
Повреждение МНГС и опыт возникновения отказов в Мексиканском заливе США показывает, что МНГС более подвержены повреждению, если волны затапливают палубу МНГС. Тем не менее расчет волновых сил на палубу и оборудование палубы - непростая задача.
Существует несколько методов расчета воздействия волн на палубу, и они могут быть использованы при выполнении гидрометеорологической оценки в соответствии с настоящим стандартом. Методы с учетом усложнения включают в себя:
- силуэтный метод;
- поток импульса;
- моделирование CFD;
- испытания в бассейне.
Выбор метода для определения воздействия волн на палубу должен быть основан на оценке побудительной причины анализа, а также выбранной методике оценки. Менее сложные методики могут быть использованы для отбора группы и региона расположения МНГС и могут обеспечить предварительную оценку, пригодную для определения стратегии УКЦ по инспекции и мониторингу. Более сложные методы можно применять, когда требуется точная вероятность отказа МНГС. Ограничение по каждому методу должно быть понятно перед тем, как указывать используемый метод.
Силуэтный метод является самым простым в применении, и он исторически использовался исключительно для анализа МНГС в Мексиканском заливе США. Подход был сопоставлен с ожидаемыми и неожиданными отказами МНГС, и результативность метода подтверждена исследованиями после события.
Были сделаны попытки модифицировать существующие методы анализа воздействия волн на палубу (ненаправленные регулярные волны с CFD), чтобы приспособить гребни волн, кинематику, ударные волны и эффекты площади распространения в простой манере.
Большие волны в реалистичных состояниях моря распространяются направленно, неединообразно и нелинейно. В результате по сравнению с регулярными волнами Стокса они, как правило, более крутые, с более высокими скоростями в гребнях волн, менее продолжительным воздействием и уменьшенным пространственным распространением воздействия. Кроме того, существует возможность того, что в морях с крутыми волнами самые большие волны могут быть ударными. Более того, критерии проектирования обычно определяются на основе статистических данных в одной точке, и поэтому может быть недооценена вероятность воздействия на палубу по всей площади палубы в плане ("эффект площади распространения"). В настоящее время единственным методом, учитывающим эти эффекты, являются испытания в бассейне. Поэтому если для анализа МНГС применяются другие методы с использованием риска для безопасности жизни, то результаты должны быть валидированы по сравнению с испытаниями в бассейне волновой нагрузки на аналогичные МНГС с аналогичными уровнями затопления при аналогичных состояниях моря. Кроме того, должно быть показано, что когда включены эффекты и неопределенности, то динамическое воздействие регулярной волны с конкретной высотой гребня эквивалентно воздействию реалистичной аномальной волны с такой же высотой гребня.
Когда затопление незначительное, воздействие всенаправленной регулярной волны приведет к намного большему объему воды, поступающей на палубу, чем то количество, которое будет в действительности, и даст консервативную оценку нагрузок волн на палубу. Тем не менее в тех случаях, когда происходит сильное затопление, скорости регулярной волны будут сильно занижены по сравнению с реальными скоростями больших крутых, возможно ударных, нерегулярных волн, и поэтому нагрузки будут недооценены.
Даже если не прогнозируется, что воздействие волн на палубу запустит оценку МНГС, воздействие волн может оказываться на другие участки палубы, такие как колодец и спайдерные палубы, и поэтому должно быть определено воздействие волн на эти участки. Может произойти локальное воздействие волн выше максимального гребня из-за влияния, которое не учитывается в анализе, и такие воздействия должны учитываться в локальном анализе конструктивной целостности.
А.12.6.6 Направленность гидрометеорологических опасностей
Там, где используются направленные вариации параметров, сектора, как правило, не должны быть менее 45". Кроме того, гидрометеорологические условия должны быть масштабированы таким образом, чтобы комбинированное событие из всех секторов имело одинаковую вероятность превышения, как и у целевого периода повторяемости.
А.12.6.7 Метод расчетного уровня
А.12.6.7.1 Предельное состояние
Коэффициенты безопасности указываются посредством коэффициентов частичного воздействия и коэффициентов частичного сопротивления, применяемых в отношении характерных сопротивлений. Коэффициенты частичного воздействия определены с помощью анализа конструктивной надежности на основе типичных кривых опасности.
В ГОСТ Р 54483 указано определение предельного состояния как состояния, за пределами которого конструкция более не удовлетворяет соответствующим критериям проектирования, а также объясняется, что процедура проектирования на основе предельного состояния в сочетании с указаниями по строительству и эксплуатации должна привести к соответствию конструкции требованиям определенного уровня надежности.
Достижение уровня рабочих параметров для гидрометеорологической опасности, которая присуща предельному состоянию, подтвердит, что МНГС обладает вероятностью обрушения более низкой, чем уровень рабочих параметров, рекомендованных в
таблице 5, и согласно методу расчетного уровня четко показан метод предельного состояния. Это предполагает, что не возникает воздействия волн на палубу в этом периоде повторяемости.
Анализ метода расчетного уровня на основе предельного состояния, как правило, используется для сравнительно новых МНГС, где не предполагается ухудшение свойств, а гидрометеорологические критерии такие же, как и в первоначальном проекте, однако предлагается увеличение нагрузок в ВС либо добавляются дополнительные направления или принадлежности. Как правило, в ходе проектирования метод расчетного уровня применяется в отношении предельных состояний применительно к нагрузке ВС, которая не должна превышать в рамках конверта CoG. При условии, что предлагаемое увеличение нагрузки ВС по-прежнему в рамках NTE и конверт CoG используется в ходе проектирования, это может быть документально оформлено в оценке, и поэтому анализ не требуется.
В работах
[24] и
[25] показано, что МНГС, спроектированное в соответствии с процедурой на основе предельного состояния, будет иметь уровень надежности с точки зрения годовой вероятности потери прочности на смятие из-за гидрометеорологических опасностей порядка 10
-5 - 10
-4 при условии, что есть клиренс для определенной высоты гребня.
А.12.6.7.2 Аномальное предельное состояние
Указания отсутствуют.
А.12.6.8 Линейно-упругий метод резервирования
Указания отсутствуют.
А.12.6.9 Метод расчета по предельным нагрузкам
А.12.6.9.1 Общие сведения
Указания отсутствуют.
А.12.6.9.2 Статический нелинейный анализ
Указания отсутствуют.
А.12.6.9.3 Динамический нелинейный анализ
Указания отсутствуют.
А.12.7 Оценка сейсмической опасности
А.12.7.1 Общие сведения
Кривые сейсмической опасности, как это показано на
рисунке А.10, показывают величину доминантного спектрального ускорения МНГС как функцию повторяемости опасности. Формирование кривой сейсмической опасности позволяет выполнить оценку для различных периодов повторяемости, а также для повторяемости опасности, которая нарушает уровень эффективности работы, которые должны быть определены.
x - спектральное ускорение (1,0 = спектральное ускорение
превысило n раз в 100 лет) - фактор средней массы ВС;
y - годовая вероятность превышения
Рисунок А.10 - Пример кривой сейсмической опасности
При условии, что площадка МНГС не закрыта для контроля активных отказов, использование движений грунта в многочисленных возможных ориентациях не требуется, поэтому вполне приемлемо рассматривать одиночную произвольную ориентацию указанной горизонтальной пары компонентов ускорения. Например, анализ может быть выполнен с компонентом 1, который приложен в направлении +X без учета последствий применения этого компонента в направлениях -X, +Y, -Y или других. Поскольку целью анализа является оценка "средних" количественных показателей отклика, то может стать целесообразным рассмотреть наличие нежелательного смещения направления в выбранных и масштабированных движениях грунта. Например, в общем случае, когда контролирующий источник не должен формировать сильно направленный отклик, записи могут быть ориентированы на практике, поэтому середина спектра компонента 1 аналогична середине спектра компонента 2. Требуется "рассредоточить" сейсмическую опасность в тех редких случаях, когда сильно направленный отклик ожидается на площадках, близких к контролю активных отказов.
Анализ отклика площадки распространяет горизонтальные движения грунта от уровня основной породы до границы ила. Вертикальные движения грунта не испытывают воздействия локальных грунтов из-за постоянной скорости P-волны насыщенных грунтов.
А.12.7.2 Сейсмические критерии
Указания отсутствуют.
А.12.7.3 Вектор сейсмического воздействия
Указания отсутствуют.
А.12.7.4 Направленность сейсмических опасностей
Указания отсутствуют.
А.12.7.5 Метод расчетного уровня

представляет собой коэффициент частичного воздействия на векторе сейсмического воздействия и при умножении на коэффициент частичного сопротивления

дает совокупный коэффициент безопасности, близкий к единице, для компонентов с
UR = 1% и 100%, используемый в сейсмическом воздействии. Коэффициент частичного воздействия, равный 1,1, дает совокупный коэффициент безопасности 1,1·1,18 = 1,3 для элементов, 100% используемых в постоянных воздействиях, и 1,1·1,18·0,75 = 0,97 для элементов, 100% используемых в переменных воздействиях.
А.12.7.6 Метод расчета по предельным нагрузкам
Указания отсутствуют.
А.12.7.6.1 Статический нелинейный анализ
Указания отсутствуют.
А.12.7.6.2 Динамический нелинейный анализ
Одной из причин неопределенности к обрушению является то, что спектральное ускорение, связанное с движением грунта, которому МНГС может противостоять без обрушения, как правило, зависит от других характеристик движения грунта. В пределе это будет зависеть от всего временного графика ускорения формы колебаний движения грунта.
Поскольку форма волны неопределенная, то аналогичным является соответствующее спектральное ускорение, которому МНГС может сопротивляться без обрушения. Этот источник неопределенности часто называют "изменчивость записей". Анализ изменений во времени выполняется в отношении семи акселерограмм, которые масштабируются на основе семи реальных землетрясений, и поэтому их спектр отклика согласуется с необходимым спектром. Семь акселерограмм обеспечивают неопределенность изменчивости записей, которая затем вводится в анализ изменений во времени. Другой причиной того, что способность к обрушению неопределенная, является то, что спектральное ускорение, связанное с обрушением, зависит от подробностей строительства МНГС. Эти подробности неопределенные из-за того, что присутствует изменчивость качества строительства, свойств материалов, неструктурных компонентов, а также других характеристик МНГС, которые имеют отношение к обрушению. Поскольку источник неопределенности в основном обусловлен нехваткой информации (так называемая "гносеологическая неопределенность"), то его труднее количественно определить.
Как бы то ни было, он может внести существенный вклад в общую неопределенность способности потери прочности на смятие. Фактор CC представляет эту неопределенность в анализе изменений во времени.
Циклическая амплитуда грунта в сейсмических условиях существенно больше, чем обычно это представляется в ходе мониторинга естественной частоты. Корректировка пружин грунта для согласования вычисленных естественных периодов МНГС с измеренными значениями может быть выполнена путем коррекции только начальных тангенциальных модулей пружин грунта, поскольку измерения естественного периода, как правило, основаны на небольших смещениях. Удлинение периода МНГС в ходе сейсмического события может быть представлено путем развития ухудшения пружин грунта в ходе анализа изменений во времени.
А.12.8 Оценка опасности столкновения
А.12.8.1 Общие сведения
Кривые опасности столкновения, как это показано на
рисунке А.11, графически формируют величину кинетической энергии судна как функции повторяемости опасности. Формирование кривой опасности столкновения позволяет выполнить оценку различных периодов повторяемости, а также для повторяемости опасности, нарушающей уровень эффективности работы, который должен быть определен.
Рисунок А.11 - Пример кривой опасности столкновения судов
А.12.8.2 Зона столкновения
Указания отсутствуют.
А.12.8.3 Направленность опасностей столкновения
Указания отсутствуют.
А.12.9 Анализ ледовых опасностей
Кривые ледовых опасностей, как это показано на
рисунке А.12, графически отображают величину ледового воздействия как функцию повторяемости опасности. Построение кривой ледовой опасности позволяет выполнить оценку для различной повторяемости, а также для повторяемости опасности, нарушающей уровень эффективности работы, который должен быть определен.
z, Z - воздействие; P(Z > z) - годовая вероятность,
что воздействие Z превысит указанное значение z
(годовая вероятность превышения); zA - воздействие ALIE;
zE - воздействие ELIE; I - частые события;
II - редкие события; x - ледовое воздействие;
y - годовая вероятность превышения
Рисунок А.12 - Пример кривой ледовой опасности (см.
[10])
А.12.10 Оценка опасности взрыва
Указания отсутствуют.
А.12.11 Оценка опасности пожара
Указания отсутствуют.
А.13 Повторное использование
А.13.1 Общие сведения
МНГС, как правило, проектируются для изготовления, погрузки, транспортировки и монтажа на берегу. Если выполнить последовательность строительства в обратном порядке, то МНГС могут быть удалены, отправлены обратно, транспортированы, модифицированы и повторно смонтированы на другом месте.
МНГС или часть МНГС могут быть использованы повторно в зависимости от их пригодности и состояния. Необходимость повторно использовать МНГС с теми же ВС, или наоборот, отсутствует. Элементы могут быть обновлены или заменены (например, большинство свай, как правило, потребует капитального ремонта или замены).
Повторно используемые МНГС удаляют до повторного монтажа, и это позволяет провести упрочнение и ремонт в качестве целесообразных вариантов ослабления последствий. Повторно используемые МНГС должны быть проанализированы в соответствии с критериями проектирования, а не с критериями оценки, которые предусматривает настоящий стандарт.
А.13.2 Усталость в повторно используемых МНГС
Восстановительные работы (например, шлифование сварных швов, цементирование и армирование) могут улучшить усталостные показатели и могут быть полезны, когда МНГС предполагается использовать повторно.
А.13.3 Материалы в повторно используемых МНГС
Указания отсутствуют.
А.13.4 Инспекция повторно используемых МНГС
А.13.4.1 Общие сведения
Указания отсутствуют.
А.13.4.2 Оценка первоначального состояния конструктивных элементов и соединений
Указания отсутствуют.
А.13.4.3 Объем инспекции сварных швов
А.13.4.3.1 Общие сведения
Поскольку стоимость и значение инспекции для безопасности меньше, когда МНГС демонтировано, то инспекция МНГС в сухом доке должна быть проведена для сооружений, предназначенных для повторного использования.
Когда только частичные испытания требуются для сварных швов на участке, испытание сварных швов должно быть распределено таким образом, чтобы наиболее ответственные элементы были включены в инспекцию, и будут обследоваться участки сварных швов, наиболее подверженные образованию дефектов или повреждению в результате предыдущей эксплуатации.
Минимальная инспекция сварных швов на МНГС, предназначенном для повторного использования, должна включать:
- основные трубные элементы;
- основные трубные стыки;
- сваи;
- раскосы без резервирования и вспомогательные узлы;
- раскосы с резервированием и вспомогательные узлы;
- элементы палубы и соединения.
Минимальный объем инспекции сварных швов должен быть модифицирован в свете оценки конструктивной целостности состояния для повторного использования, а также истории предыдущей инспекции в ходе эксплуатации.
А.13.4.3.2 Основные трубные элементы
Объем инспекции основной конструкции должен определяться путем сопоставления проектных воздействий и напряжений (включая воздействия и напряжения при удалении и повторном монтаже) для новой площадки с теми, для которых предназначались сварные швы и/или которым подвергались.
Когда новые проектные воздействия и напряжения меньше или равны первоначальным проектным или фактическим воздействиям, то объем инспекции должен определяться на основе документации НК или результатов первоначального экспресс-осмотра.
Когда проектные воздействия и напряжения существенно выше первоначальных проектных или фактических воздействий или напряжений, либо когда невозможно провести сравнение с первоначальными проектными или фактическими воздействиями, то должны быть обследованы как минимум один раскос и один пролет между основными стойками на каждом уровне.
Дополнительная инспекция должна выполняться, когда известно или предполагается наличие повреждения в ходе эксплуатации.
Инспекция трубного элемента должна выполняться на основе ультразвукового испытания или порошковой магнитной дефектоскопии.
А.13.4.3.3 Основные трубные стыки
Сварные швы раскоса к хорде, а также раскоса к патрубку трубных стыков с высоким статическим или усталостным применением либо предрасположенные к случайным повреждениям должны быть на 100% инспектируемыми. Когда в ходе инспекции НК этих стыков обнаруживаются дефекты, то должна выполняться дополнительная инспекция других соединений.
Минимум одно соединение раскоса с хордой на каждом уровне, а также одно соединение X-образного раскоса между уровнями, если применимо, должны инспектироваться на 100%.
Инспекция трубного стыка должна выполняться с использованием метода ультразвукового испытания или порошковой магнитной дефектоскопии. Для трубных соединений, не имеющих стали класса CV2Z или выше в толстостенных приемных трубах, должны использоваться методы ультразвукового испытания или порошковой магнитной дефектоскопии.
А.13.4.3.4 Сваи
Не менее 10% каждого продольного и кругового шва на сваях, отобранных для повторного использования, должно быть проинспектировано с использованием ультразвукового испытания или порошковой магнитной дефектоскопии.
100% каждой предохранительной стыковой накладки на сваях должно быть обследовано с помощью ультразвукового испытания или порошковой магнитной дефектоскопии.
А.13.4.3.5 Раскосы без резервирования и вспомогательные узлы
Раскосы без резервирования и вспомогательные узлы (например, проушины, крепления для подъема, направляющая рама направления на уровне выше морского дна) должны быть на 100% обследованы с использованием ультразвукового испытания или порошковой магнитной дефектоскопии.
Присоединительные сварные швы, соединяющие раскосы без резервирования/вспомогательные узлы к основным элементам, должны быть на 100% обследованы с применением ультразвукового испытания или порошковой магнитной дефектоскопии.
А.13.4.3.6 Раскосы с резервированием и вспомогательные узлы
Не менее 10% каждого сварного шва на раскосах с резервированием и вспомогательных узлах (например, многоуровневая направляющая направления, вторичная зона периодического смачивания и раскосы на дне моря, площадки посадки-выгрузки) должно быть обследовано визуально.
Не менее 10% каждого присоединительного сварного шва, соединяющего раскосы с резервированием к основным элементам, должно быть обследовано визуально.
Элементы палуб и соединения
Повторное использование ВС должно выполняться согласно
ГОСТ Р 57555.
А.13.4.4 Системы защиты от коррозии
Указания отсутствуют.
А.13.5 Демонтаж и повторный монтаж МНГС
Аспекты демонтажа и повторного монтажа, которые не применяются при проектировании МНГС, включают в себя:
- демонтаж.
Конструкции, которые невозможно погрузить на баржи, могут быть удалены за счет контролируемой откачки балласта и перетаскивания конструкции обратно на баржу для спуска на воду. Такие операции требуют точного контроля балластировки баржи, а также позиционирования и согласования между конструкцией и баржой. Условия окружающей среды для демонтажа МНГС могут быть более жесткими, чем для монтажа;
- способность держаться на воде и придание плавучести.
Когда демонтаж с предыдущей площадки требует придания плавучести компонентам МНГС, то может потребоваться дополнительная способность держаться на воде помимо той, которая была обеспечена в момент первоначальной установки для компенсации потери плавучести и дополнительной массы, которая отсутствовала в ходе первоначального монтажа (например, зацементированные сваи);
- удаление обрастания.
При демонтаже МНГС с целью их повторного использования должно быть обеспечено оборудование для удаления обрастания из мест раскрепления. Если план удаления предусматривает волочение конструкции обратно на баржу для спуска на воду, то обрастание должно быть удалено с рельсовых направляющих спуска на воду, чтобы можно было прогнозировать коэффициент трения и усилия подъема на проушины и лебедки. Водоструйная или пескоструйная очистка от обрастания признана эффективной.
А.14 Вывод из эксплуатации
А.14.1 Общие сведения
Указания отсутствуют.
А.14.2 Процесс вывода из эксплуатации
А.14.2.1 Общие сведения
Процесс вывода из эксплуатации в целом подразделяется на отдельные мероприятия, перечисленные в
таблице А.8.
Таблица А.8
Мероприятия по выводу из эксплуатации
Мероприятие | Описание |
Обследование/сбор данных перед выводом из эксплуатации | Этап сбора информации нужен для приобретения знаний о существующем МНГС и его состоянии |
Проектирование и планирование | Разработка плана вывода из эксплуатации на основе информации, собранной в ходе обследований перед выводом из эксплуатации |
Вывод из эксплуатации скважин | Ликвидация стволов непродуктивных скважин |
Вывод из эксплуатации объектов обустройства | Останов технологического оборудования и объектов обустройства, удаление потоков отходов и связанных мероприятий для безопасного и экологически приемлемого демонтажа |
Вывод из эксплуатации сооружения | Удаление палубы, за которым следует демонтаж ОЧ. Все или части МНГС, как правило, удаляются с площадки для утилизации, переработки, использования в качестве искусственного рифа или повторного использования элементов МНГС |
Очистка площадки | Заключительная очистка от мусора на морском дне |
А.14.2.2 Планирование
План вывода из эксплуатации подготавливается для каждого МНГС. План должен включать в себя метод и процедуры, разработанные для вывода из эксплуатации скважин, объектов обустройства, демонтаж МНГС и очистку площадки. Основное внимание должно быть уделено разработке приемлемого плана природоохранных мероприятий и метода безопасной эксплуатации. В зависимости от сложности МНГС могут потребоваться более подробные указания для специальных аспектов (например, удаление направления, промывка трубопровода, обращение с опасными материалами, опрокидывание). Должны быть выявлены ограничения по операциям из-за гидрометеорологических условий, устойчивости баржи и/или конструктивной прочности (т.е. грузоподъемности).
А.14.2.3 Анализ вариантов
Должны быть разработаны, проанализированы и отобраны и запущен процесс планирования вариантов вывода из эксплуатации, который включает проектирование и подготовку мероприятий по безопасности. Наилучший вариант вывода из эксплуатации не всегда обеспечивает такое же решение для различных групп по интересам. Основными сферами специального интереса являются окружающая среда, здоровье и безопасность помимо групп коммерческих интересов и политического воздействия.
Вариант вывода из эксплуатации должен включать предварительное условие, которое заключается в том, чтобы:
- добыча была остановлена;
- скважины были ликвидированы;
- водоотделяющие колонны были отсоединены после промывки и очистки трубопровода;
- технологическая система была выведена из эксплуатации;
- запасы материалов были удалены с МНГС и МНГС оставалось в безопасном состоянии.
А.14.2.4 Риски
Безопасный вывод из эксплуатации, демонтаж и утилизация МНГС и трубопроводов зависят от анализа рисков, а также наблюдения за безопасными системами работы. Многие опасности и меры контроля рисков, связанные с выводом из эксплуатации, демонтажем и утилизацией МНГС, похожи на те, которые возникают при строительстве или техническом обслуживании, выполняемом на берегу или на море. Безопасность людей предусматривает анализ рисков получения травм или смертельных исходов в результате осуществления процесса вывода из эксплуатации. Риски для безопасности жизни в процессе вывода из эксплуатации должны учитывать:
- безопасность на море;
- морские операции;
- работы на берегу;
- остаточные риски для безопасности, возникающие из конечной точки различных вариантов утилизации;
- риски, связанные с отклонением от плана.
Должны анализироваться относительные воздействия на окружающую среду различных вариантов, включая:
- морское последствие;
- береговое последствие;
- использование энергии и выброс двуокиси углерода;
- используемые технологии резки;
- перемещение бурового шлама;
- искусственные рифы;
- эффекты переработки и повторной обработки.
А.14.2.5 Ответственность
Сторона, которая отвечает за выполнение каждого этапа работ, должна подготовить план выполнения для этого этапа, если эксплуатирующая организация не распорядилась иначе. Эксплуатирующая организация должна обеспечить процедуру координации и одобрения между сторонами.
А.14.2.6 Квалификация персонала
Вывод из эксплуатации и демонтаж должны выполняться персоналом, обладающим опытом и знаниями в области безопасности, производственных процессов, операций на МНГС, морской транспортировки, конструктивных систем, трубопроводных операций и вывода из эксплуатации.
А.14.2.7 Записи и документация
При завершении вывода из эксплуатации каждая сторона должна составить и представить эксплуатирующей организации журналы ежедневных сводок с указаниями отклонений от процедур и необычных гидрометеорологических условий, убрать мусор и т.п. Хранение этих записей должно выполняться в соответствии с требованиями эксплуатирующей организации и регулятивного органа.
А.14.3 Сбор данных перед выводом из эксплуатации
Информация по состоянию объекта должна быть собрана до начала вывода из эксплуатации. Это включает в себя поиск файлов/чертежей с информацией, включая палубу ВС и проект, изготовление и монтаж вспомогательных конструкций, а также реконструкции конструкций, которые выполнены после монтажа. Файлы по монтажу должны быть просмотрены на предмет полевых заметок/сведений по ОЧ, палубе и массовым показателям оборудования. Данные по монтажу, включая измерение глубины установки свай, а также фактические массовые показатели подъема компонентов, как правило, документально оформляются в файлах.
Должна быть выполнена инспекция площадки для определения запасов материальных средств, оценки массовых показателей оборудования, подготовки отчетов по показателям массы, определения конструктивной целостности МНГС и состояния конструкций, выяснения состояния морского дна и подводных конструкций (данные, как правило, можно найти в последнем отчете подводной инспекции). Перед использованием существующих проушин необходимо с помощью НК выяснить их состояние. Инспекция должна помочь понять порядок демонтажа палубы.
А.14.4 Планирование и проектирование
Проектирование должно соединить вместе собранную информацию для формирования логичного, планового подхода к безопасному выводу из эксплуатации. Должны быть проанализированы технические и инженерные аспекты варианта, включая повторное использование и утилизацию, а также воздействие, связанное с очисткой или удалением углеводородов и отходов на МНГС, пока оно находилось в море.
Техническая осуществимость предусматривает анализ вероятности предлагаемого варианта, подготовка которого заканчивается вместе с рисками и последствиями отклонений от намеченного плана действий.
Техническая осуществимость должна учитывать массу ОЧ, глубину моря, тип МНГС, количество основных стоек, количество свай, дату вывода из эксплуатации, наличие мостовых соединений, наличие интегрированной палубы, массу ВС, общую массу, количество и размер модулей, максимальную массу модуля, размер основания, наличие бурового шлама, наличие донной плиты для бурения/скважинных патрубков, осуществимость одиночной вертикальной установки, наличие и функционирование спасательных средств, а также количество и размер емкостей для хранения.
А.14.5 Вывод скважин из эксплуатации
Ликвидация скважин является одним из основных этапов программы вывода из эксплуатации объекта. Вывод из эксплуатации предусматривает изолирование продуктивных зон ствола скважины с помощью цементирования, удаления некоторой части или всех НК и установки цементной пробки на поверхности скважины, верхняя часть пробки должна находиться на определенном расстоянии вниз от границы ила. Колонна внутренних обсадных труб должна быть обследована, чтобы подтвердить, что внутренний диаметр и глубина позволяют спустить взрывчатые вещества или режущие инструменты. Должна быть разработана процедура ликвидации скважин для герметизации ствола и предотвращения утечек. Технологии, используемые при выполнении этой задачи, должны быть основаны на отраслевом опыте, научных исследованиях и соответствовать нормативным требованиям и стандартам.
А.14.6 Вывод из эксплуатации объектов обустройства
Останов и очистка объектов обустройства ВС представляют собой основной компонент вывода из эксплуатации. Этот этап критичен для эффективности программы и включает в себя заключительный останов, промывку и отсоединение технологического оборудования, в том числе механические и электрические компоненты, а также обрезку конструктивных и технологических труб и перемещение оборудования для минимизации мероприятий, которые необходимо выполнить, пока судно для перевозки тяжеловесных грузов находится на площадке.
ВС могут существенно различаться по размеру, функциональности и сложности, и поэтому количество вариантов вывода из эксплуатации следует оценивать при планировании проекта. Одна черта, характерная для всех вариантов вывода из эксплуатации, - это сбор и обращение с опасными и неопасными отходами в соответствии с законодательными требованиями.
Перед удалением должен быть разработан план по утилизации материалов с МНГС. В плане должны быть указаны материалы, которые перерабатываются (например, сталь, резина, алюминий), и включены положения по переработке. Для тех изделий, которые не отобраны для переработки, в плане вывода из эксплуатации должно быть рассмотрено влияние утилизации в месте сброса отходов в окружающую среду. Твердые отходы должны утилизироваться на берегу в соответствии с приемлемыми практиками утилизации.
Технологические системы на МНГС должны быть промыты, продуты и дегазированы, чтобы удалить остаточное давление и уловленные углеводороды/флюиды. Должны быть введены в действие процедуры по безопасности, связанные с навешиванием блокирующих устройств, предупредительных табличек, проведения огневых работ и работ в замкнутых объемах. Углеводороды и другие остатки должны быть удалены в той степени, пока они не перестанут воздействовать на огневые работы и другие операции в ходе обрезания и подъема.
А.14.7 Вывод из эксплуатации трубопровода
Все трубопроводы или выкидные линии, подсоединенные к МНГС, должны быть выведены из эксплуатации. Стоимость и сложность вывода из эксплуатации обусловлены диаметром труб, глубиной моря, глубиной заглубления трубопровода, а также в зависимости от конфигурации трубопровода "водоотделяющей колонны к водоотделяющей колонне" или соединения двух ниток трубопровода методом захлеста. Метод захлеста может потребовать проведения дополнительных подводных работ в ходе операций промывки, и это может увеличить стоимость вывода из эксплуатации. Вывод трубопровода из эксплуатации по месту включает промывку трубопровода, обрезку и установку пробок на концах трубопровода, а также заглубление концов в грунт, чтобы они не создавали препятствий на морском дне в будущем.
А.14.8 Демонтаж направления
После того как завершены операции по ликвидации скважин, необходимо демонтировать направления до указанной глубины ниже границы ила, как это предусмотрено местным законодательством. Направления могут быть обрезаны и удалены перед приходом судна для перевозки тяжеловесных грузов либо могут быть удалены с помощью этого судна. Обрезка, вытаскивание, удаление и хранение направления должны планироваться.
А.14.9 Вывод из эксплуатации МНГС
А.14.9.1 Общие сведения
Вопросы утилизации являются сложными и увязанными с отраслевыми мощностями, природоохранными факторами и руководящими принципами, влияющими на участок вывода из эксплуатации. Эти переменные величины сужают имеющийся выбор вариантов утилизации материалов палубы и ОЧ.
Существует три основных метода утилизации:
- восстановление и повторное использование;
- разборка на слом и переработка;
- утилизация на указанных полигонах для захоронения отходов.
А.14.9.2 Демонтаж сооружения
Существует много проблем при выводе МНГС из эксплуатации, которые обусловлены глубиной моря и массой конструкции МНГС. Имеются ограничения в отношении оборудования и способов, которые должны быть проанализированы, чтобы выбрать наилучшую комбинацию ресурсов и технологий и придерживаться эксплуатационных и гидрометеорологических критериев, установленных для вывода площадки из эксплуатации.
Удаление МНГС должно быть выполнено на основе методологии, которая является эффективной, при этом обеспечивая безопасность для рабочих, а также сводя к минимуму возможное влияние на окружающую среду.
А.14.9.3 Демонтаж палубы и модулей
Удаление палубы состоит из удаления интегрированной палубы или палубных модулей, а также вспомогательной рамы модуля. Данные позиции должны быть подготовлены для подъема на этапе вывода из эксплуатации объектов обустройства. Это может быть достигнуто одним из следующих методов:
- удаление как одно целое;
- удаление групп модулей вместе;
- удаление в порядке, обратном монтажу;
- удаление небольшими частями.
Во многих случаях удаление ВС, скорее всего, будет представлять процесс, обратный монтажу. Тем не менее процесс удаления более сложный, чем процесс монтажа, так как нужно учитывать конструктивные модификации и дополнение/демонтаж оборудования в течение срока службы МНГС.
Анализ с точки зрения безопасности методов удаления должен выполняться для каждого МНГС. Анализ конструктивной целостности поднимаемых частей и точек подъема должен быть выполнен, чтобы подтвердить безопасность операций подъема.
А.14.9.4 Демонтаж ОЧ
Удаление ОЧ может быть выполнено различными способами и с использованием ряда методологий. Операции по удалению ОЧ проводят после завершения вывода из эксплуатации трубопровода и удаления палубы. Существуют следующие варианты:
a) полное удаление (на берег для переработки или утилизации как мусора, транспортировка на площадку для искусственного рифа, повторное или иное использование);
b) частичное удаление (на берег для переработки или утилизации как мусора и оставление оставшейся части конструкции на месте в качестве искусственного рифа);
c) повторное или иное использование;
d) затопление или опрокидывание на площадке как части программы искусственного рифа;
e) оставление на месте там, где это разрешено;
f) проектирование конструкций корпуса, потенциальное повторное использование, наличие оборудования для удаления, метод утилизации, а также законодательные требования, распространяющиеся на место вывода из эксплуатации, должны определять метод удаления ОЧ.
Эти аспекты взаимосвязаны, непосредственно влияют на операции по удалению и могут влиять на выбор метода разрезания свай и направления скважины. Метод отрезания вне зависимости от того, будут ли использованы взрывчатые вещества, абразивно-отрезные устройства или механические режущие инструменты, будет определять результат удаления ОЧ;
g) ОЧ, которые первоначально были установлены с использованием подъемных операций, могут быть удалены с помощью процесса, который, по существу, будет демонтажем в порядке, обратном монтажу. ОЧ, которые были первоначально установлены путем спуска на воду и которые не могут быть подняты на баржи, могут быть удалены с использованием контролируемой дебалластировки и затаскивания на полозьях ОЧ обратно на баржу. Другой вариант удаления предусматривает подводное разрезание ОЧ на меньшие по размеру части для подъема. Должны быть решены вопросы погрузки и обращения с разрезанными частями.
| | ИС МЕГАНОРМ: примечание. Текст дан в соответствии с официальным текстом документа. | |
А.14.9.5 Демонтаж ОЧ - частичное
Перед частичным удалением должны быть определены оптимальные места разрезания ОЧ, чтобы свести к минимуму водолазные работы и использование режущих приспособлений на площадке. Глубина, на которой будет разрезаться ОЧ, должна быть определена на основе требований эксплуатирующей организации и надзорного органа.
В отношении ОЧ, которые запланированы для опрокидывания, должны быть вычислены усилия для каждой секции, чтобы подтвердить тот факт, что морское оборудование, выбранное для опрокидывания ОЧ, обладает необходимой способностью. Перед опрокидыванием могут быть использованы водолазы или дистанционно управляемый аппарат, чтобы верифицировать факт полного отрезания каждого стального элемента.
А.14.9.6 Демонтаж ОЧ - создание рифа на удалении
Создание рифа на удалении предусматривает подъем или восстановление плавучести и транспортировку ОЧ на новое место. Должны быть определены масса и плавучесть для установления необходимой подъемной нагрузки или добавленной плавучести. Подъемные проушины могут быть предварительно приварены к ОЧ в ходе этапа его подготовки к удалению.
Должен быть выбран маршрут буксировки, чтобы обойти подводные препятствия. Может быть выполнено исследование маршрута буксировки с целью определения соответствующего маршрута буксировки.
А.14.10 Очистка площадки
Должна быть выполнена очистка площадки для недопущения отрицательного воздействия мусора и нарушений морского дна за счет проведения нефтегазовых морских операций.
Могут быть использованы следующие типовые процедуры:
- съемка места работ локатором бокового обзора;
- инспекция и очистка места работ;
- траление места работ.
Существует много способов определения местонахождения и удаления мусора с помощью имеющегося на месте оборудования, на выбор которого будет также влиять и глубина моря. Должна выполняться предварительная съемка площадки с помощью сонара бокового обзора, чтобы представить целевой перечень и местонахождение мусора. Удаление мусора должно быть выполнено в указанном радиусе площадки вывода из эксплуатации. Мусор, удаляемый с морского дна, должен утилизироваться.
(справочное)
СВЕДЕНИЯ О СООТВЕТСТВИИ ССЫЛОЧНЫХ НАЦИОНАЛЬНЫХ
И МЕЖГОСУДАРСТВЕННЫХ СТАНДАРТОВ МЕЖДУНАРОДНЫМ СТАНДАРТАМ,
ИСПОЛЬЗОВАННЫМ В КАЧЕСТВЕ ССЫЛОЧНЫХ В ПРИМЕНЕННОМ
МЕЖДУНАРОДНОМ СТАНДАРТЕ
Таблица ДА.1
Обозначение ссылочного национального, межгосударственного стандарта | Степень соответствия | Обозначение и наименование ссылочного международного стандарта |
ГОСТ Р 54483-2011 (ИСО 19900:2002) | MOD | ISO 19900:2002 "Нефтяная и газовая промышленность. Платформы морские для нефтегазодобычи. Общие требования" |
(ИСО 19901-2:2004) | MOD | ISO 19901-2:2004 "Нефтяная и газовая промышленность. Сооружения нефтегазопромысловые морские. Часть 2. Проектирование с учетом сейсмических условий" |
(ИСО 19901-1:2015) | MOD | ISO 19901-1:2015 "Нефтяная и газовая промышленность. Сооружения нефтегазопромысловые морские. Часть 1. Геотехнический анализ и проектирование фундаментов" |
(ИСО 19901-3:2014) | MOD | ISO 19901-3:2014 "Нефтяная и газовая промышленность. Специальные требования, предъявляемые к морским платформам. Часть 3. Верхние конструкции" |
(ИСО 19901-5:2016) | MOD | ISO 19901-5:2016 "Нефтяная и газовая промышленность. Специальные требования к морским сооружениям. Часть 5. Контроль веса при проектировании и строительстве" |
| IDT | EN 1363-2:1999 "Испытания на огнестойкость. Часть 2. Альтернативные и дополнительные методы" |
Примечание - В настоящей таблице использованы следующие условные обозначения степени соответствия стандартов: - IDT - идентичные стандарты; - MOD - модифицированные стандарты. |
(справочное)
СОПОСТАВЛЕНИЕ СТРУКТУРЫ НАСТОЯЩЕГО СТАНДАРТА СО СТРУКТУРОЙ
ПРИМЕНЕННОГО В НЕМ МЕЖДУНАРОДНОГО СТАНДАРТА
Таблица ДБ.1
Структура настоящего стандарта | Структура международного стандарта ISO 19901-9:2017 |
| 1 Область применения |
| 2 Нормативные ссылки |
| 3 Термины и определения |
| 4 Обозначения |
| 5 Сокращения |
6 Основные принципы управления конструктивной целостностью (6) | 6 Основные принципы SIM |
| 6.1 Общие положения |
6.2 Оценка пригодности к эксплуатации (6.2) | 6.2 Оценка пригодности для эксплуатации |
6.3 Схема управления конструктивной целостностью (6.3) | 6.3 Инфраструктура управления |
6.4 Уровень эффективности работы | 6.4 Уровень эффективности |
| 6.5 Проектирование |
| 6.6 Верхние строения |
6.7 Продление срока эксплуатации (6.7) | 6.7 Продолжаемая эксплуатация |
6.8 Зоны обследования конструктивной целостности (6.8) | 6.8 Интерфейсы конструктивной целостности |
7 Процесс управления конструктивной целостностью (7) | 7 Процесс SIM |
| 8 Данные |
| 8.1 Общие положения |
| 8.2 Проектные данные |
8.3 Данные об изготовлении и монтаже | 8.3 Данные по изготовлению и монтажу |
8.4 Данные о состоянии морских нефтегазопромысловых сооружений (8.4) | 8.4 Данные о состоянии |
8.5 Эксплуатационные данные морских нефтегазопромысловых сооружений (8.5) | 8.5 Эксплуатационные данные |
| 8.6 Технические данные |
| 8.7 Отсутствующие данные |
| 8.8 Управление данными |
9 Анализ данных целостности МНГС (9) | 9 Оценка |
| 9.1 Общие положения |
| 9.2 Факторы |
9.3 Опасные факторы (9.3) | 9.3 Опасности |
9.4 Основные элементы конструкции (9.4) | 9.4 Существенная конструкция (CS) |
| 9.5 Риск 9.5.1 Общие положения 9.5.2 Последствия отказа 9.5.3 Вероятность возникновения отказа 9.5.4 Представление риска |
9.6 Уровень эффективности работы (9.6) | 9.6 Уровень эффективности работы 9.6.1 Общие положения 9.6.2 Жизнь-безопасность 9.6.3 Загрязнение окружающей среды 9.6.4 Финансовые потери |
9.7 Усталостный анализ (9.7) | 9.7 Усталость |
9.8 Оценка пригодности к эксплуатации МНГС (9.8) | 9.8 Оценка 9.8.1 Общие положения 9.8.2 Побудительные причины для выполнения оценки 9.8.3 Инициаторы оценки |
9.9 Мероприятия по снижению рисков аварийных ситуаций (9.9) | 9.9 Меры ослабления 9.9.1 Общие положения 9.9.2 Уменьшение последствий 9.9.3 Уменьшение вероятности |
| 10 Стратегия |
10.1 Общие сведения (10.1) | 10.1 Общие положения |
10.2 Стратегия проведения инспекции (10.2) | 10.2 Стратегия инспекции 10.2.1 Общие положения 10.2.2 Побудительные мотивы инспекции 10.2.3 Тип инспекции 10.2.4 Метод инспекции 10.2.5 Интервал инспекций 10.2.6 Объем инспекции 10.2.7 Предварительно выбранные участки инспекции |
10.3 Стратегии технического обслуживания | 10.3 Стратегия техобслуживания |
10.4 Стратегии мониторинга (10.4) | 10.4 Стратегия мониторинга 10.4.1 Общие положения 10.4.2 Мониторинг веса 10.4.3 Мониторинг высоты палубы 10.4.4 Мониторинг собственной частоты 10.4.5 Мониторинг защиты от коррозии 10.4.6 Гидрометеорологический мониторинг |
| 10.5 Стратегия эвакуации |
10.6 Геотехнические исследования (10.6) | 10.6 Геотехническое исследование |
| 11 Программа |
11.1 Общие сведения (11.1) | 11.1 Общие положения |
| 11.2 Программа инспекции 11.2.1 Общие положения 11.2.2 Спецификации 11.2.3 Метод инспекции |
11.3 Программа технического обслуживания (11.3) | 11.3 Программа техобслуживания |
11.4 Программа мониторинга | 11.4 Программа мониторинга |
| 12 Требования к оценке |
12.1 Общие сведения (12.1) | 12.1 Общие положения |
12.2 Информация по оценке | 12.2 Информация по оценке 12.2.1 Общие положения 12.2.2 Требования к информации 12.2.3 Ограниченная или отсутствующая информация 12.2.4 Информация выше уровня воды 12.2.5 Информация ниже уровня воды 12.2.6 Геотехническая информация |
| 12.3 Метод оценки 12.3.1 Общие положения 12.3.2 Полуколичественные методы 12.3.3 Количественные методы 12.3.4 Усталостный анализ |
| 12.4 Модель оценки 12.4.1 Общие положения 12.4.2 Трубные элементы 12.4.3 Соединения 12.4.4 Направления 12.4.5 Повреждение 12.4.6 Отремонтированные и упрочненные элементы 12.4.7 Модель фундамента 12.4.8 Прочность материала |
12.5 Оценка гравитационной опасности | 12.5 Оценка гравитационной опасности 12.5.1 Общие положения 12.5.2 Метод проектного уровня (DLM) 12.5.3 Метод расчета по предельным состояниям (USM) |
12.6 Оценка гидрометеорологической опасности | 12.6 Оценка гидрометеорологической опасности 12.6.1 Общие положения 12.6.2 Гидрометеорологические критерии 12.6.3 Высота гребня волны 12.6.4 Вектор гидрометеорологического воздействия - опорное основание 12.6.5 Вектор гидрометеорологического воздействия - палуба 12.6.6 Направленность гидрометеорологических опасностей 12.6.7 Метод проектного уровня (DLM) 12.6.8 Линейно-упругий метод избыточности 12.6.9 Метод расчета по предельным состояниям (USM) |
12.7 Оценка сейсмической опасности | 12.7 Оценка сейсмической опасности 12.7.1 Общие положения 12.7.2 Сейсмические критерии 12.7.3 Вектор сейсмического воздействия 12.7.4 Направленность сейсмических опасностей 12.7.5 Метод расчетного уровня (DLM) 12.7.6 Метод расчета по предельным состояниям (USM) |
12.8 Оценка опасности столкновения | 12.8 Оценка опасности столкновения 12.8.1 Общие положения 12.8.2 Зона столкновения 12.8.3 Критерии столкновения 12.8.4 Направленность опасностей столкновения 12.8.5 Метод оценки столкновения |
12.9 Оценка ледовой опасности | 12.9 Оценка ледовой опасности |
12.10 Оценка опасности взрыва (12.10) | 12.10 Оценка опасности взрыва |
12.11 Оценка опасности пожара (12.11) | 12.11 Оценка пожарной опасности |
13 Повторное использование | 13 Повторное использование |
13.1 Общие сведения (13.1) | 13.1 Общие положения |
13.2 Усталость в повторно использующихся морских нефтегазопромысловых сооружениях (13.2) | 13.2 Усталость в повторно используемых конструкциях |
13.3 Материалы в повторно использующихся морских нефтегазопромысловых сооружениях (13.3) | 13.3 Сталь в повторно используемых конструкциях |
13.4 Инспекция повторно используемых морских нефтегазопромысловых сооружений (13.4) | 13.4 Инспекция повторно используемых конструкций 13.4.1 Общие положения 13.4.2 Оценка начального состояния конструктивных элементов и соединений 13.4.3 Объем инспекции сварных швов 13.4.4 Системы защиты от коррозии |
13.5 Демонтаж и повторный монтаж морских нефтегазопромысловых сооружений (13.5) | 13.5 Перенесение и повторный монтаж |
| 14 Вывод из эксплуатации |
14.1 Общие сведения (14.1) | 14.1 Общие положения |
14.2 Процесс вывода из эксплуатации | 14.2 Процесс вывода из эксплуатации |
14.3 Сбор данных перед выводом из эксплуатации | 14.3 Сбор данных перед выводом из эксплуатации |
14.4 Планирование и проектирование | 14.4 Планирование и проектирование |
14.5 Вывод скважин из эксплуатации | 14.5 Вывод скважин из эксплуатации |
14.6 Вывод из эксплуатации объектов обустройства | 14.6 Вывод из эксплуатации объектов обустройства |
14.7 Вывод из эксплуатации трубопроводов | 14.7 Вывод из эксплуатации трубопроводов |
14.8 Демонтаж направления (14.8) | 14.8 Удаление направлений |
14.9 Вывод из эксплуатации морских нефтегазопромысловых сооружений (14.9) | 14.9 Вывод из эксплуатации сооружения |
14.10 Очистка морской площадки (14.10) | 14.10 Очистка площадки |
| Приложение А (справочное) Дополнительная информация и рекомендации |
Приложение ДА Сведения о соответствии ссылочных национальных и межгосударственных стандартов международным стандартам, использованным в качестве ссылочных в примененном международном стандарте | - |
Приложение ДБ Сопоставление структуры настоящего стандарта со структурой примененного в нем международного стандарта | - |
Примечание - После заголовков разделов (подразделов) настоящего стандарта приведены в скобках номера аналогичных им разделов (подразделов, пунктов) международного стандарта. |
| Правила классификации, постройки и оборудования плавучих буровых установок и морских стационарных платформ. РМРС - СПб, 2018 |
| Правила классификации, постройки и оборудования морских плавучих нефтегазодобывающих комплексов. РМРС - СПб, 2019 |
| Гигиенические нормативы | Предельно допустимые концентрации (ПДК) загрязняющих веществ в атмосферном воздухе городских и сельских поселений |
| Руководящий документ | Методические указания. Метод комплексной оценки степени загрязнения поверхностных вод по гидрохимическим показателям |
| ИСО 19902 | Нефтяная и газовая промышленность. Стационарные стальные морские сооружения (Petroleum and natural gas industries - Fixed steel offshore structures) |
| ИСО 19901-4 | Промышленность нефтяная и газовая. Специальные требования, предъявляемые к морским платформам. Часть 4. Геотехнический анализ и проектирование основания (Petroleum and natural gas industries - Specific requirements for offshore structures - Part 4: Geotechnical and foundation design considerations) |
| ИСО 19901-8 | Промышленность нефтяная и газовая. Специальные требования, предъявляемые к морским платформам. Часть 8. Исследование морского грунта (Petroleum and natural gas industries - Specific requirements for offshore structures - Part 8: Marine soil investigations) |
| Wave forces on piles: a diffraction theory. Tech. Memo, No. 69, US Army Corps of Engineers, Beach Erosion Board. MacCamy, R.C. and Fuchs, R.A. (1954) |
| FEMA P-1050, NEHRP Recommended Seismic Provisions for New Buildings and Other Structures, Volume I: Part 1 Provisions, Part 2 Commentary |
| ИСО 19906 | Нефтяная и газовая промышленность. Сооружения арктического шельфа (Petroleum and natural gas industries - Arctic offshore structures) |
| MMS, Assessment of Fixed Offshore Platform Performance in Katrina and Rita - MMS Project #578 - Final Report, May 2007 |
| API RP 2SIM | Structural Integrity Management of Fixed Offshore Structures |
| API RP 2EQ | API RP 2EQ, Seismic Design Procedures and Criteria for Offshore Structures |
| NORSOK N-006 | NORSOK N-006, Assessment of structural integrity for existing offshore load-bearing structures |
| NORSOK N-001 | NORSOK N-001, Structural Design |
| UK HSE, Guidance on Risk Assessment for Offshore Installations, 2006 http://www.hse.gov.uk/offshore/infosheets/is_index.htm |
| CCPS (Centre for Chemical Process Safety), Guidelines for developing quantitative safety risk criteria, Wiley, 2009 |
[18] | ЕН 473 | Неразрушающий контроль. Аттестация и выдача свидетельств персоналу, занимающемуся НК. Основные принципы (Non destructive testing - Qualification and certification of NDT personnel - General principles) |
| DNV-GL RP C203 | Fatigue design of offshore steel structures, 2014 |
| API RP 2A-WSD | Planning, Designing and Constructing Fixed Offshore Platforms - Working Stress Design |
| Overy R. The Use of ICP Design Methods for the Foundations of Nine Platforms Installed in the UK North Sea, Proceedings of the 6th International Offshore Site Investigation and Geotechnics Conference, 2007 |
| NORSOK N-004 | NORSOK N-004, Design of steel structures |
| Energo, Determination of Mean Yield Strength of Gulf of Mexico Fixed Steel Platforms for Ultimate Strength Assessment, Report to API, 2010 |
| Efthymiou M., van de Graaf J.W., Tromans P.S. and Hines I.M. Reliability Based Criteria for Fixed Steel Offshore Platforms, OMAE, 1997 |
| Efthymiou M. and van de Graaf J., W. Reliability and (re)assessment of fixed steel structures, OMAE, 2011 |
УДК 622.242.4:006.354 | |
Ключевые слова: сооружения нефтегазопромысловые морские, конструктивная целостность |