Скачать Пособие Пособие по проектированию земляного полотна автомобильных дорог на слабых грунтахДата актуализации: 01.01.2021
|
| Обозначение: | Пособие |
| Обозначение англ: | Handbook |
| Статус: | действует |
| Название рус.: | Пособие по проектированию земляного полотна автомобильных дорог на слабых грунтах |
| Дата добавления в базу: | 01.09.2013 |
| Дата актуализации: | 01.01.2021 |
| Дата введения: | 03.12.2003 |
| Область применения: | В Пособии рассмотрены вопросы инженерно-геологических изысканий и проектирования земляного полотна автомобильных дорог на участках распространения слабых грунтов. |
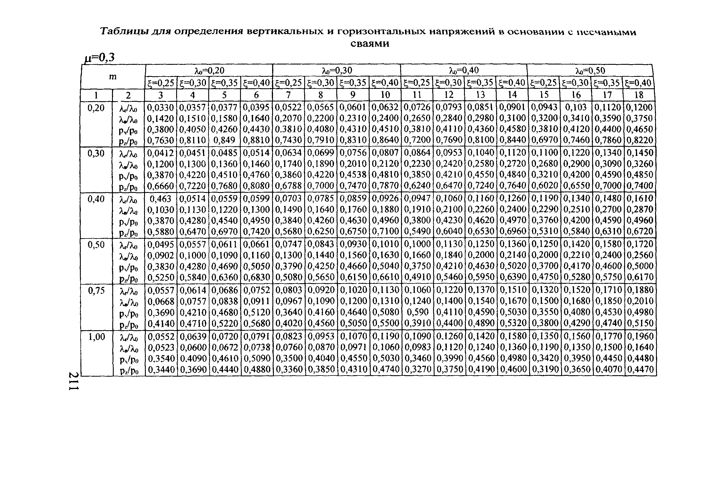
| Оглавление: | Предисловие 1 Общие положения 2 Особенности инженерно-геологических изысканий при проектировании автомобильных дорог на участках залегания слабых грунтов 3 Оценка устойчивости и прогноз осадки насыпи на слабом основании 4 Конструктивно-технологические решения при сооружении земляного полотна на слабых грунтах 5 Организация наблюдений за деформациями насыпи в процессе строительства и эксплуатации Приложение 1 (А). Динамический расчет земляного полотна Приложение 2 (Б). Особенности полевых и лабораторных испытаний слабых грунтов Приложение 3 (В). Методика выделения расчетных слоев Приложение 4 (Г). Графики для определения напряжений в основании насыпи трапецеидального очертания и функции бета Приложение 5 (Д). Примеры индивидуального проектирования насыпей автомобильных дорог Приложение 6 (Е). Таблицы для определения вертикальных и горизонтальных напряжений в основании с песчаными сваями Приложение 7 (Ж). Взаимные зависимости наиболее важных показателей грунтов Приложение 8 (З). Расчетные схемы и методы оценки устойчивости насыпей на слабых основаниях, армированных геосинтетическими материалами Приложение 9 (И). Расчет конструкции тонкослойной насыпи временной дороги на слабых грунтах с применением геосинтетических прослоек Приложение 10 (К). Примеры расчетов Приложение 11 (Л). Номенклатура слабых грунтов и их частные классификации |
| Разработан: | Тюменский инженерно-строительный институт МАДИ СоюздорНИИ |
| Утверждён: | 03.12.2003 Минтранс России (Russian Federation Mintrans ОС-1067-р) |
| Издан: | ФГУП Информавтодор (2004 г. ) |
| Нормативные ссылки: |
|



























































































































































































































































