Скачать ГОСТ Р 53195.5-2010 Безопасность функциональная связанных с безопасностью зданий и сооружений систем. Часть 5. Меры по снижению риска, методы оценкиДата актуализации: 01.01.2021
|
| Обозначение: | ГОСТ Р 53195.5-2010 |
| Обозначение англ: | GOST R 53195.5-2010 |
| Статус: | введен впервые |
| Название рус.: | Безопасность функциональная связанных с безопасностью зданий и сооружений систем. Часть 5. Меры по снижению риска, методы оценки |
| Название англ.: | Functional safety of building/erection safety-related systems. Part 5. Techniques and measures on risk reduction, estimation methods |
| Дата добавления в базу: | 01.09.2013 |
| Дата актуализации: | 01.01.2021 |
| Дата введения: | 01.01.2012 |
| Область применения: | Стандарт распространяется на связанные с безопасностью зданий и сооружений системы (далее - СБЗС-системы), аппаратные средства (далее - АС) и/или программное обеспечение (далее - ПО), являющиеся частями СБЗС-системы либо используемые для разработки СБЗС-систем в рамках областей применения ГОСТ Р 53195.1, ГОСТ Р 53195.2, ГОСТ Р 53195.3 и ГОСТ Р 53195.4. Стандарт применяется совместно с ГОСТ Р 53195.1, ГОСТ Р 53195.2, ГОСТ Р 53195.3 и ГОСТ Р 53195.4. Стандарт устанавливает основные методы/средства, используемые для выполнения требований ГОСТ Р 53195.3 и ГОСТ Р 53195.4, и методы оценки соответствия. Стандарт содержит краткие описания методов/средств, рекомендуемых в ГОСТ Р 53195.3 и ГОСТ Р 53195.4 и применяемых на различных стадиях жизненных циклов СБЗС-систем, их АС и ПО для снижения рисков, а также ссылки на источники с полным описанием этих методов/средств. Стандарт не распространяется на одиночные СБЗС-системы, способные осуществить необходимое снижение риска и требуемая полнота безопасности которых ниже самого низкого уровнем полноты безопасности (SIL1), определенного в таблицах 1 и 2 ГОСТ Р 53195.2. Он не распространяется также на здания и сооружения, оснащенные такими системами или не имеющие никаких связанных с безопасностью систем. |
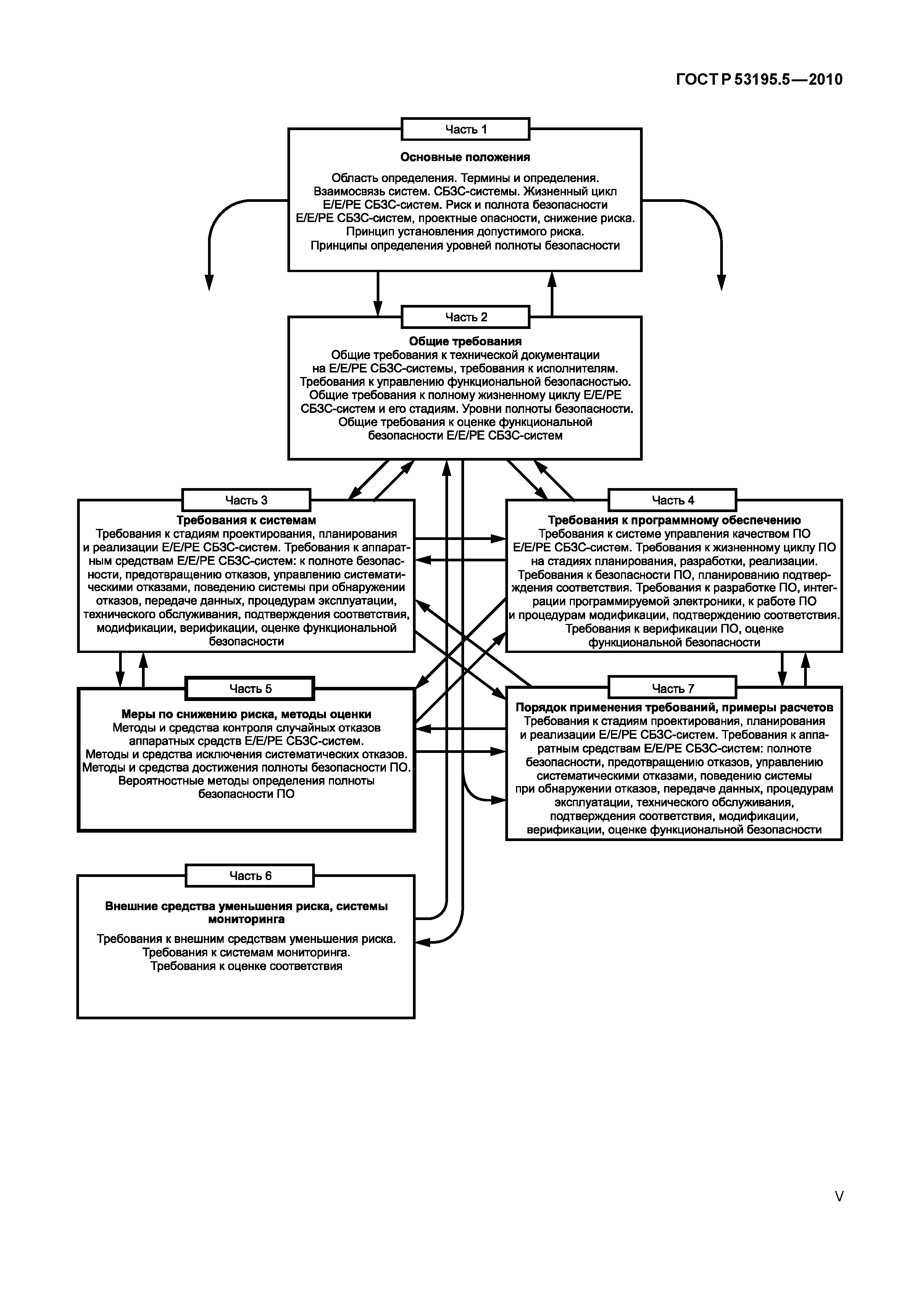
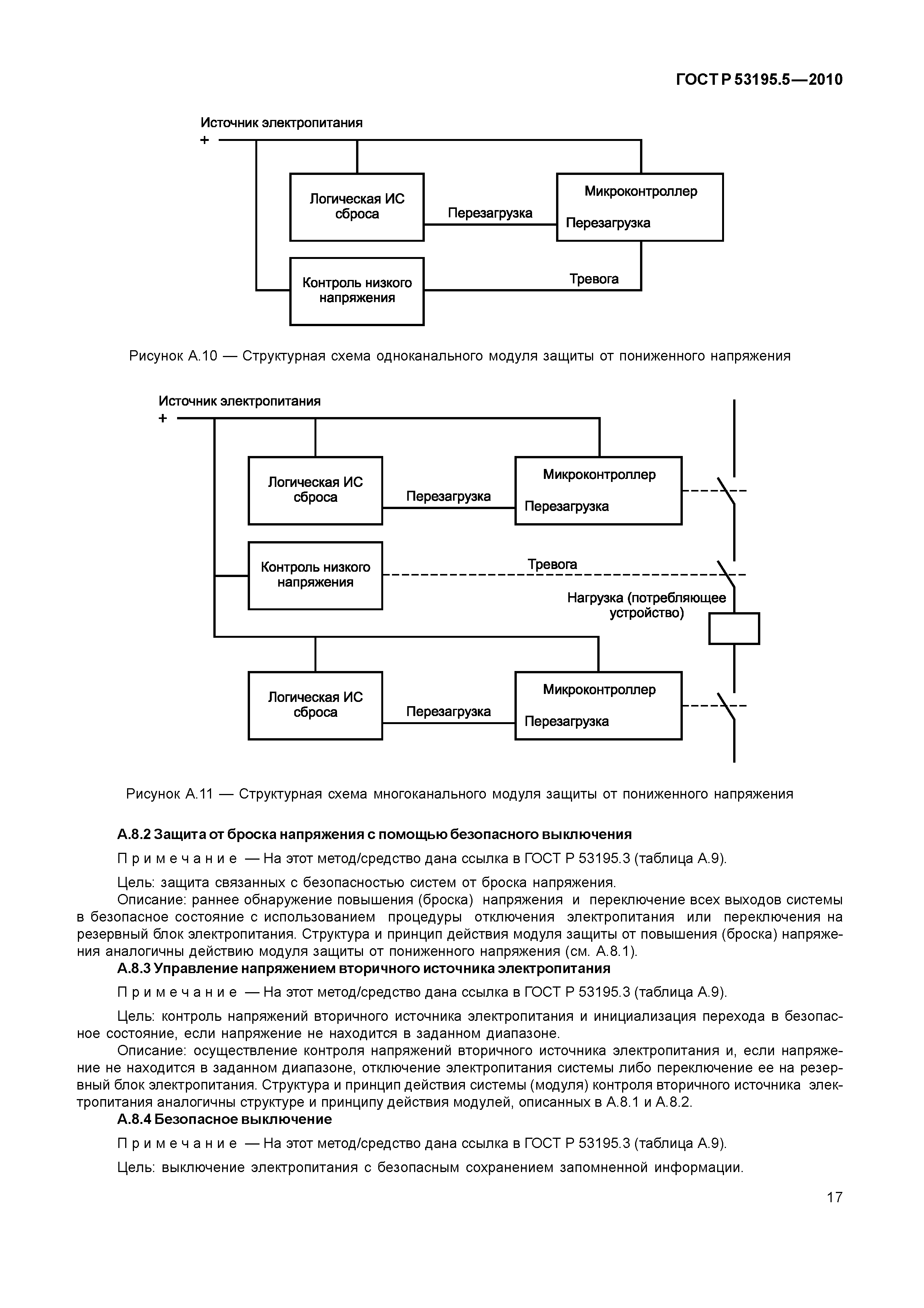
| Оглавление: | 1 Область применения 2 Нормативные ссылки 3 Термины и определения 4 Обозначения и сокращения 5 Меры (методы/средства) по снижению риска 6 Методы оценки Приложение А (справочное) Методы и средства для Е/Е/РЕ СБЗС-систем: контроль случайных отказов АС (см. ГОСТ Р 53195.3) Приложение Б (справочное) Методы/средства для исключения систематических отказов СБЗС систем (см. ГОСТ Р 53195.3 и ГОСТ Р 53195.4) Приложение В (справочное) Методы/средства для достижения полноты безопасности программного обеспечения (см. ГОСТ Р 53195.4) Приложение Г (справочное) Методы оценки. Вероятностный подход к определению полноты безопасности предварительно разработанных программных средств Библиография |
| Разработан: | Университет Комплексных Систем Безопасности и Инженерного Обеспечения |
| Утверждён: | 21.12.2010 Федеральное агентство по техническому регулированию и метрологии (821-ст) |
| Издан: | Стандартинформ (2011 г. ) |
| Нормативные ссылки: |
|




















































































