Скачать ГОСТ Р 53195.4-2010 Безопасность функциональная связанных с безопасностью зданий и сооружений систем. Часть 4. Требования к программному обеспечениюДата актуализации: 01.01.2021
|
| Обозначение: | ГОСТ Р 53195.4-2010 |
| Обозначение англ: | GOST R 53195.4-2010 |
| Статус: | введен впервые |
| Название рус.: | Безопасность функциональная связанных с безопасностью зданий и сооружений систем. Часть 4. Требования к программному обеспечению |
| Название англ.: | Functional safety of building/erection safety-related systems. Part 4. Software requirements |
| Дата добавления в базу: | 01.09.2013 |
| Дата актуализации: | 01.01.2021 |
| Дата введения: | 01.01.2012 |
| Область применения: | Стандарт распространяется на: - программное обеспечение (далее - ПО) программируемых электронных связанных с безопасностью зданий и сооружений систем (далее - Е/Е/РЕ СБЗС-систем), в дальнейшем именуемое СБЗС ПО, а также на системы, подсистемы и компоненты внутри Е/Е/РЕ СБЗС-систем, которые содержат хотя бы один программируемый электронный компонент; - любое программное обеспечение, являющееся частью СБЗС-системы, либо используемое для разработки системы, связанной с безопасностью, в рамках области применения ГОСТ Р 53195.1, ГОСТ Р 53195.2 и ГОСТ Р 53195.3. Такое программное обеспечение называется программным обеспечением систем, связанных с безопасностью зданий и сооружений (далее - СБЗС ПО). СБЗС ПО включает в себя операционные системы, системное программное обеспечение, программы, используемые в коммуникационных сетях, интерфейсы пользователей и обслуживающего персонала, инструментальные средства поддержки, встроенные программно-аппаратные средства, а также прикладные программы. Прикладные программы включают в себя программы высокого и низкого уровней, а также специальные программы на языках с ограниченной варьируемостью. Стандарт устанавливает: - требования к стадиям жизненного цикла СБЗС ПО и действиям, которые должны предприниматься на этих стадиях во избежание ошибок и отказов СБЗС ПО и для принятия необходимых мер при их возникновении; - минимальный состав информации, относящейся к подтверждению безопасности СБЗС ПО, необходимой для установки, ввода в действие, интеграции и подтверждения соответствия Е/Е/РЕ СБЗС-систем требованиям безопасности; - требования к подготовке информации и процедурам, относящимся к СБЗС ПО, необходимым пользователю для работы и поддержания Е/Е/РЕ СБЗС-систем в период эксплуатации; - требования, предъявляемые к действиям при выполнении модификации СПЗС ПО; - совместно с ГОСТ Р 53195.1, ГОСТ Р 53195.2, ГОСТ Р 53195.3 и ГОСТ Р 53195.5 требования к инструментальным средствам поддержки. Стандарт не распространяется на ПО одиночных СБЗС-систем, способных осуществить необходимое снижение риска, и требуемая полнота безопасности которых ниже самого низкого уровня полноты безопасности (SIL1), определенного в таблицах 1 и 2 ГОСТ Р 53195.2-2008. Стандарт должен применяться совместно с ГОСТ Р 53195.1, ГОСТ Р 53195.2, ГОСТ Р 53195.3 и ГОСТ Р 53195.5. |
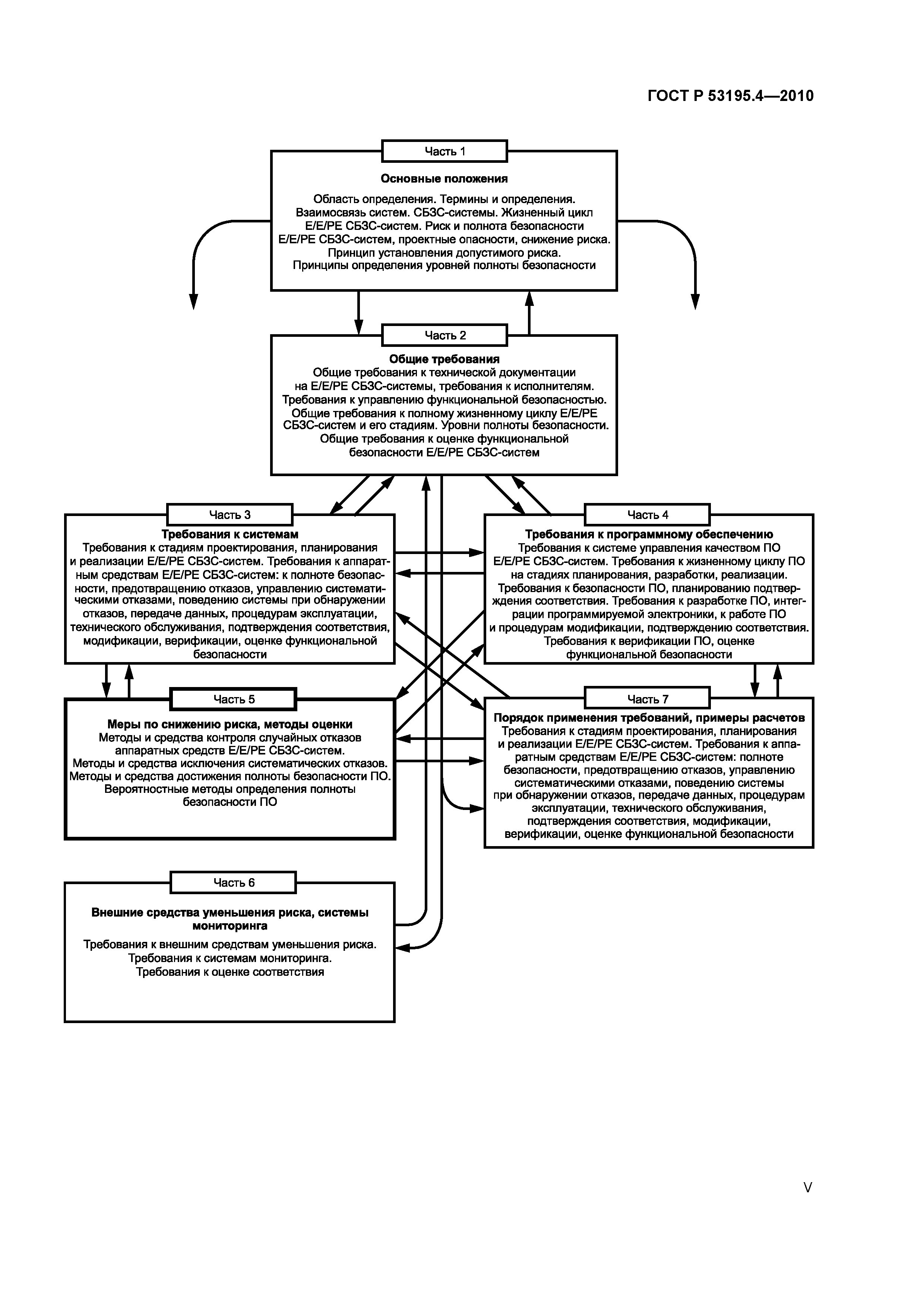
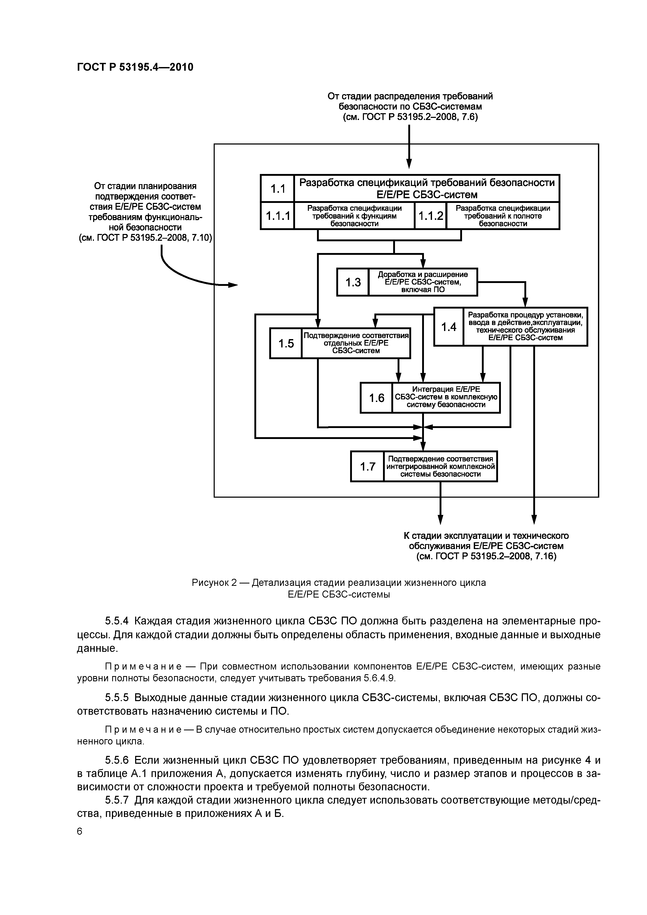
| Оглавление: | 1 Область применения 2 Нормативные ссылки 3 Термины и определения 4 Обозначения и сокращения 5 Требования 5.1 Соответствие требованиям стандарта 5.2 Требования к документации 5.3 Требования к управлению функциональной безопасностью 5.4 Общие требования к СБЗС ПО 5.5 Требования к жизненному циклу СБЗС ПО 5.6 Требования к обеспечению безопасности ПО 5.7 Ввод в действие, эксплуатация и модификация ПО 5.8 Верификация ПО 6 Оценка функциональной безопасности Приложение А (справочное) Руководство по выбору методов и средств Приложение Б (справочное) Подробные таблицы Библиография |
| Разработан: | Университет Комплексных Систем Безопасности и Инженерного Обеспечения |
| Утверждён: | 21.12.2010 Федеральное агентство по техническому регулированию и метрологии (820-ст) |
| Издан: | Стандартинформ (2011 г. ) Стандартинформ (2018 г. ) |
| Нормативные ссылки: |
|








































