Скачать Инструкция на проектирование, строительство, эксплуатацию и ремонт нефтепромысловых трубопроводов из стеклопластиковых трубДата актуализации: 01.01.2021 |
| Статус: | справочные материалы, мп, тпр |
| Название рус.: | Инструкция на проектирование, строительство, эксплуатацию и ремонт нефтепромысловых трубопроводов из стеклопластиковых труб |
| Дата добавления в базу: | 01.09.2013 |
| Дата актуализации: | 01.01.2021 |
| Область применения: | Инструкция распространяется на проектируемые, строящиеся и эксплуатирующийся промысловые трубопроводы из стеклопластиковых труб диаметром до 700 мм включительно с избыточным давлением среды не выше 40 МПа, предназначенные для транспортирования сырой нефти, нефтепродуктов скважин, минерализованной воды и водных растворов ингибиторов нефтяных месторождений ТНК. |
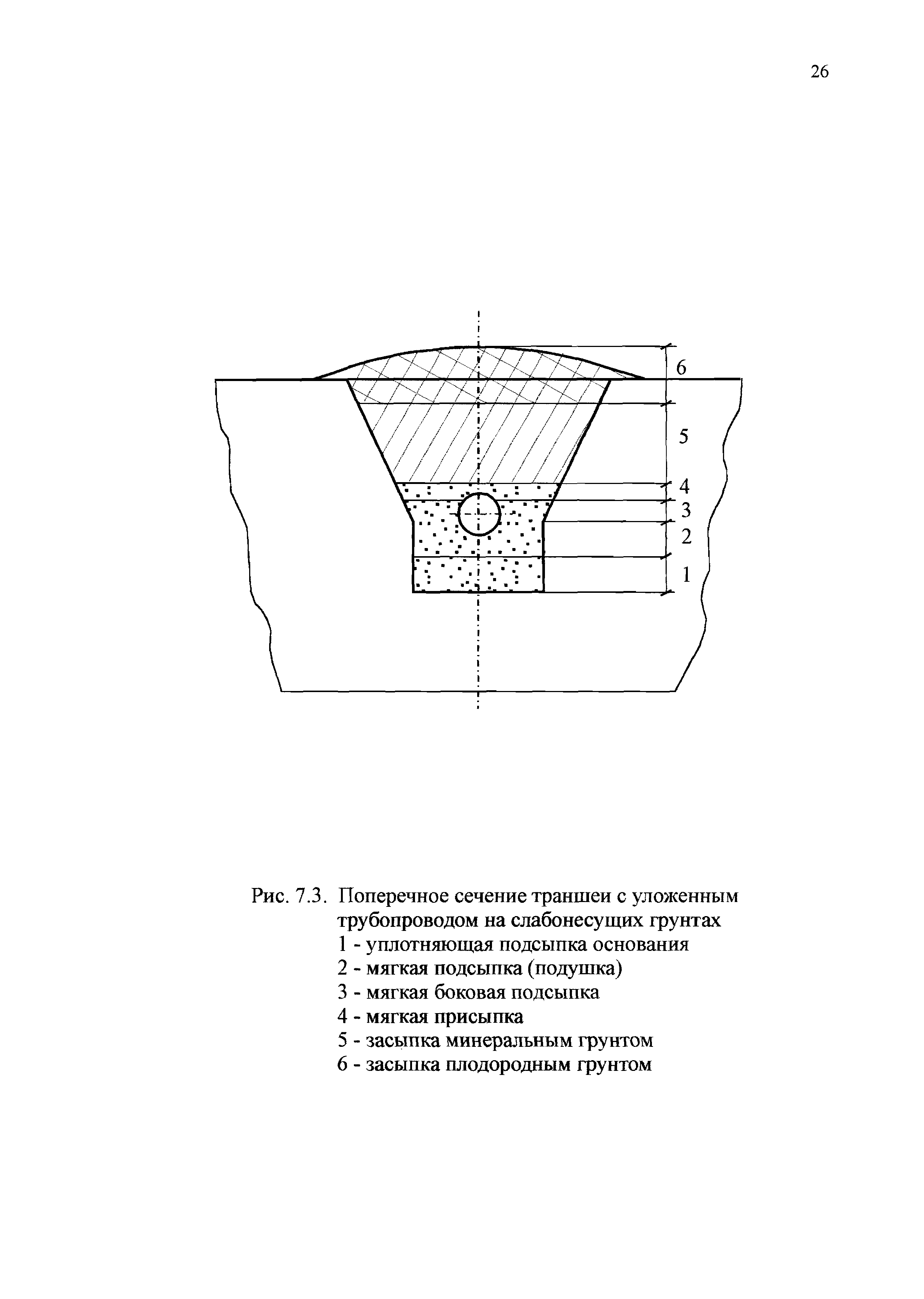
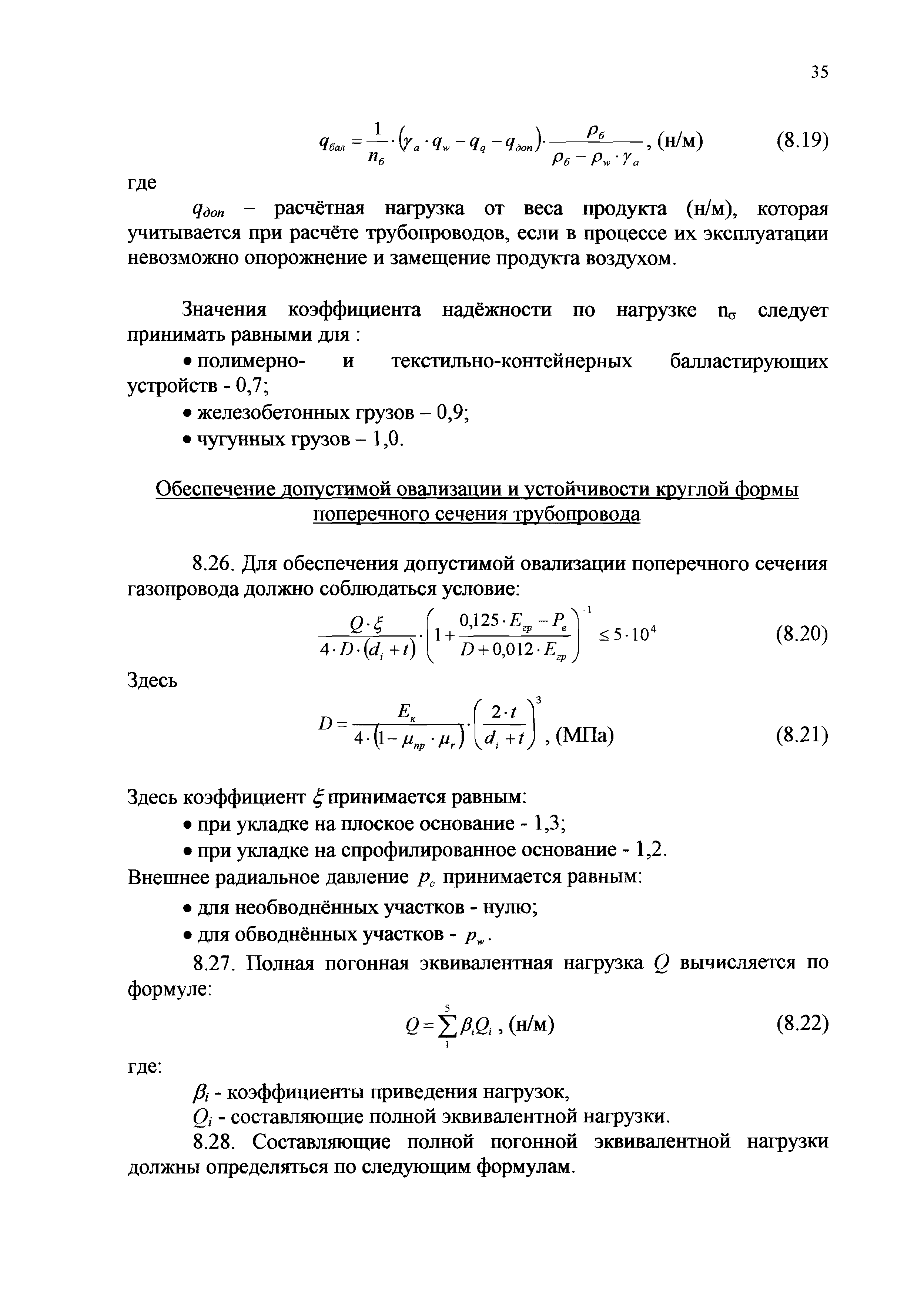
| Оглавление: | Введение 1. Область применения 2. Нормативные ссылки 3. Термины и определения Раздел I. Проектирование 4. Общие положения по проектированию 5. Материалы и изделия 6. Особенности гидравлического расчета трубопроводов 7. Конструктивные требования к трубопроводам 8. Расчет трубопроводов на прочность и устойчивость положения Раздел II. Производство строительно-монтажных работ 9. Общие положения по производству работ 10. Приемочный контроль труб и соединительных деталей 11. Транспортировка и складирование труб и деталей 12. Технология соединения труб и деталей и контроль качества 12.1. Аттестация технологии соединения труб и деталей 12.2. Подготовительные операции 12.3. Сборка фланцевых соединений 12.4. Сборка раструбных и муфтовых соединений 12.5. Сборка бугельных соединений 12.6. Сборка резьбовых соединений 12.7. Клеевое соединение 12.8. Монтаж захлестов и «катушек» 12.9. Контроль качества соединения труб и деталей 13. Земляные работы 13.1. Разработка траншеи, подготовка дна 13.2. Присыпка и засыпка трубопровода 13.3. Футеровка трубопровода 14. Укладка трубопровода в траншею 14.1. Опуск трубопровода в траншею 14.2. Балластировка трубопровода 15. Строительство трубопровода на переходах 15.1. Подземные переходы под дорогами 15.2. Искусственные преграды 15.3. Установка запорной арматуры 16. Очистка полости и испытание 17. Природоохранные мероприятия 18. Техника безопасности 19. Приемка в эксплуатацию 20. Пусконаладочные работы 21. Эксплуатация трубопровода 21.1. Эксплуатация трубопровода 21.2. Поддержание технологических режимов эксплуатации трубопровода 21.3. Контроль технического состояния трубопровода 22. Ремонт трубопровода Приложение 1. Буквенные обозначения величин и единицы их измерения |
| Разработан: | ОАО ВНИИСТ ОАО Северная нефть |
| Утверждён: | ОАО Тюменская нефтяная компания |
| Принят: | Госгортехнадзор России (Russian Federation Gosgortekhnadzor ) |
| Нормативные ссылки: |
|

























































































































