Скачать Методика проведения натурных теплотехнических испытаний по инструментальному определению энергетической эффективности и энергопотребления вводимых в эксплуатацию жилых и общественных зданийДата актуализации: 01.01.2021 |
| Статус: | проект |
| Название рус.: | Методика проведения натурных теплотехнических испытаний по инструментальному определению энергетической эффективности и энергопотребления вводимых в эксплуатацию жилых и общественных зданий |
| Дата добавления в базу: | 01.10.2014 |
| Дата актуализации: | 01.01.2021 |
| Область применения: | Методика регламентирует проведение натурных испытаний по инструментальному определению энергетической эффективности и энергопотребления систем отопления, систем вентиляции, ГВС и общедомового электропотребления, вводимых в эксплуатацию жилых и общественных зданий, законченных строительством, реконструкцией или капитальным ремонтом. |
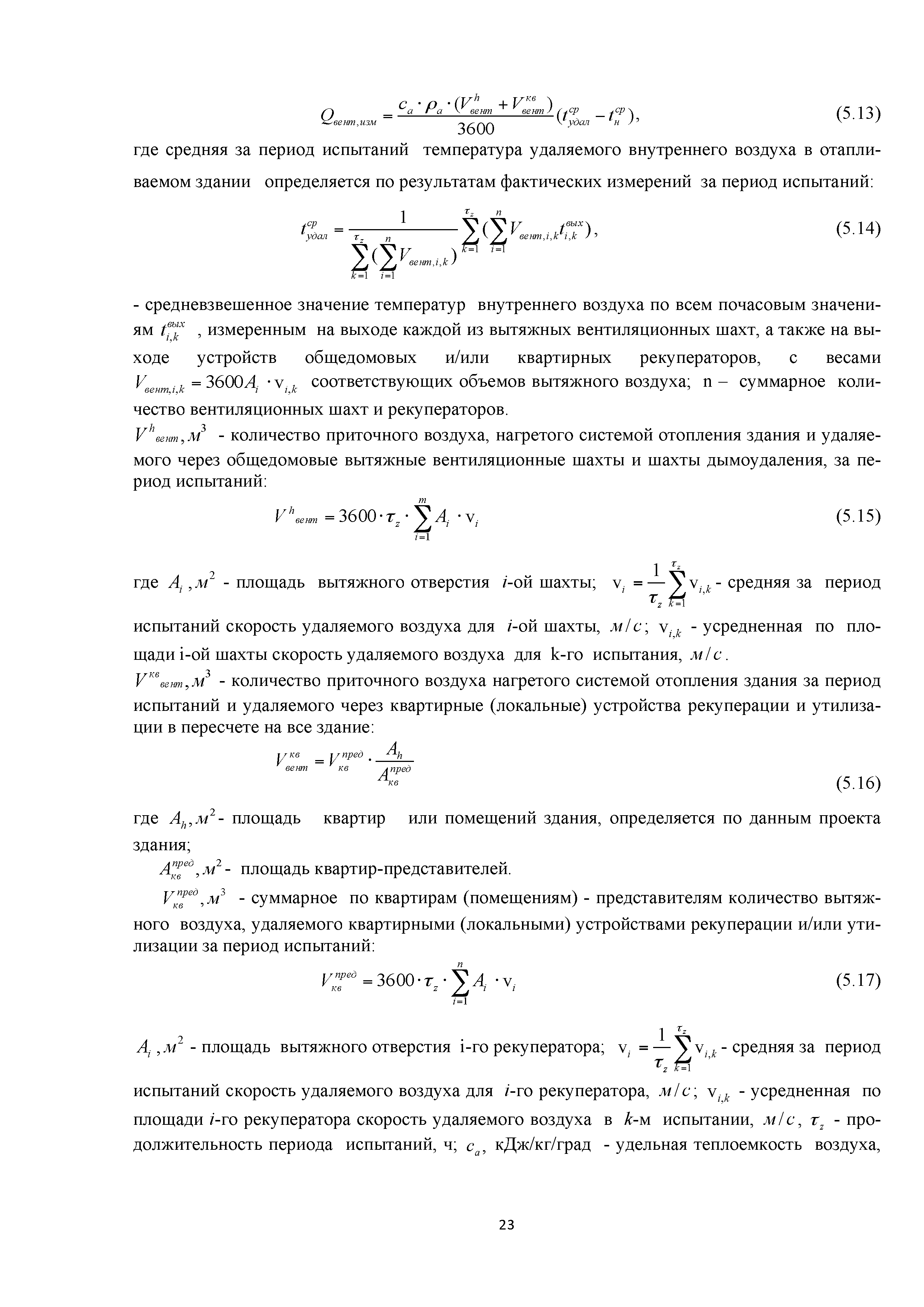
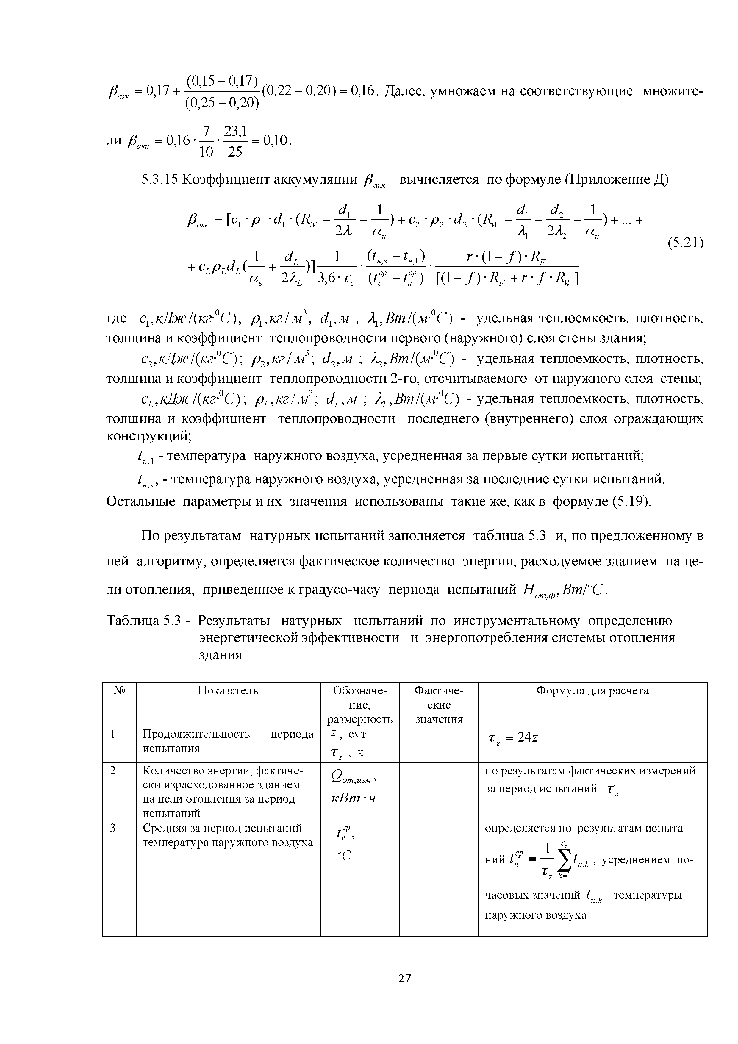
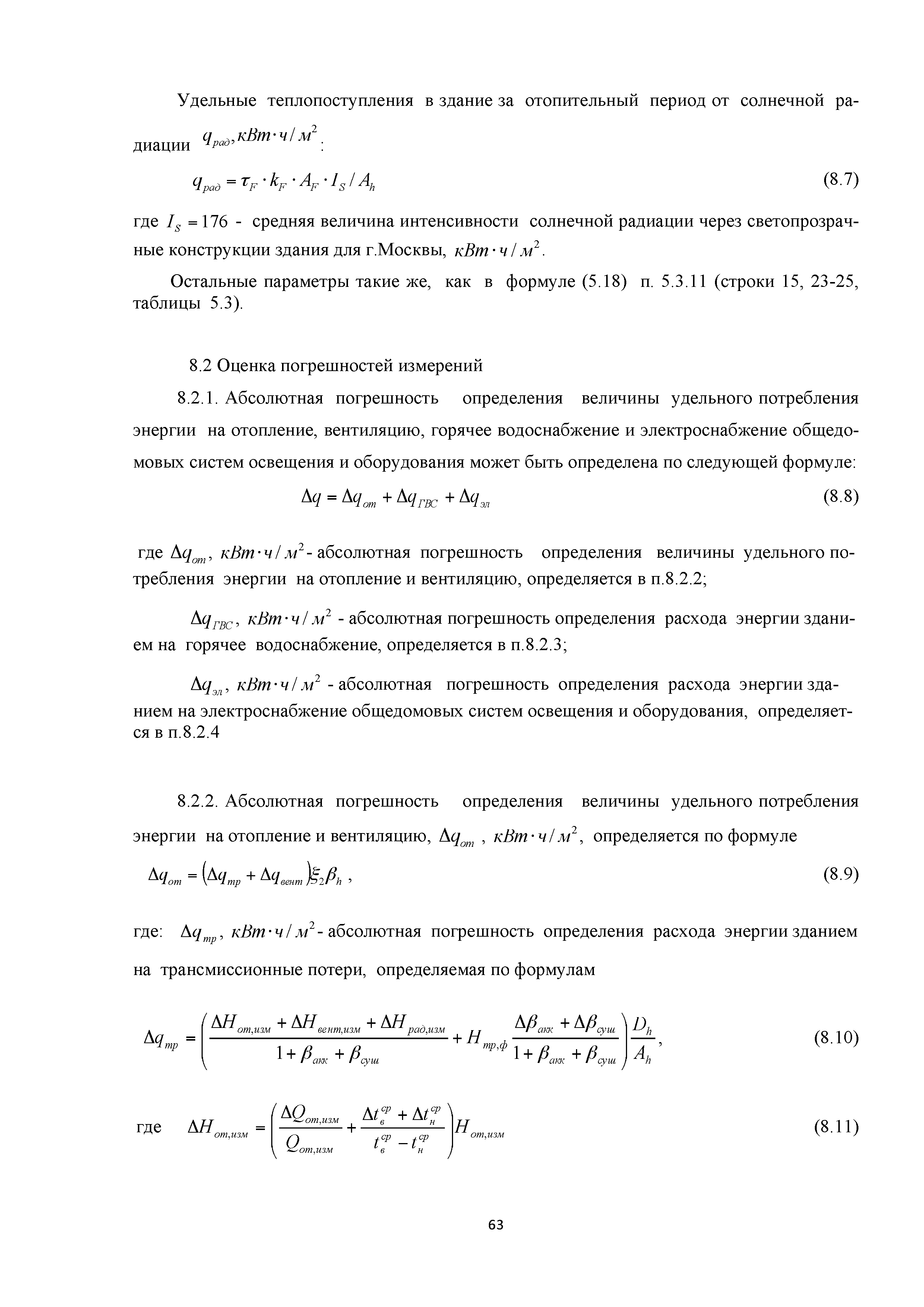
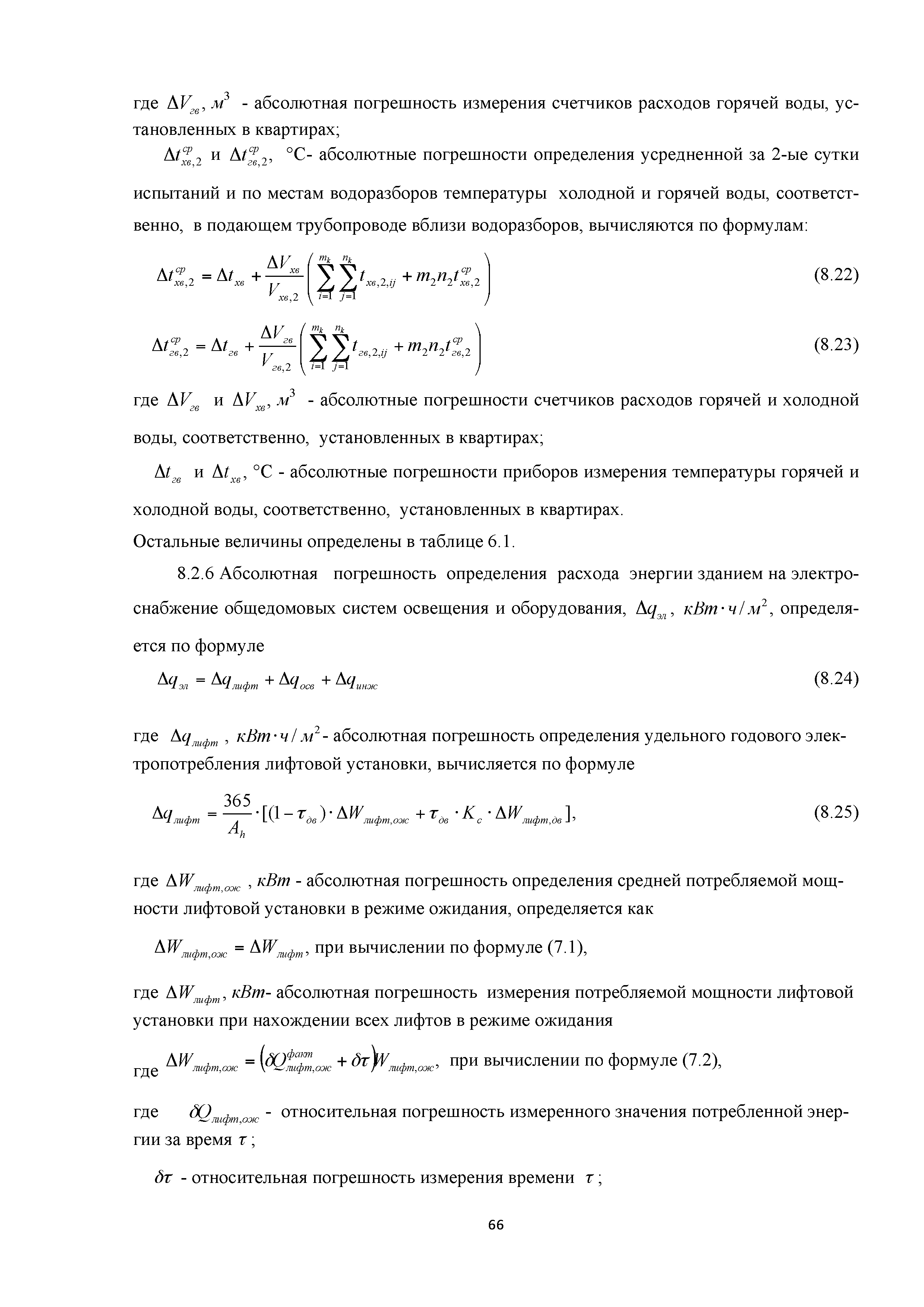
| Оглавление: | 1 Область применения 2 Общие положения 3 Нормативные ссылки 4 Термины, определения, символы и сокращения 5 Натурные теплотехнические испытания по инструментальному определениIо энергетической эффективности и энергопотребления систем отопления и вентиляции вводимых в эксплуатацию жилых и общественных зданий 6 Натурные теплотехнические испытания по инструментальному определению энергетической эффективности и энергопотребления систем горячего водоснабжения, вводимых в эксплуатацию жилых и общественных зданий 7 Натурные теплотехнические испытания по инструментальному определению энергетической эффективности и фактического электропотребления общедомового инженерного оборудования и систем освещения общедомовых помещений, вводимых в эксплуатацию жилых и общественных зданий 8 Оценка соответствия нормативным показателям энергетической эффективности и энергопотребления энергетической эффективности и энергопотребления вводимых в эксплуатацию жилых и общественных зданий Список использованных источников Приложение А Пример оформления протокола испытаний по инструментальному определению энергетической эффективности и энергопотребления систем отопления и вентиляции Приложение Б Пример оформления протокола испытаний по инструментальному определению энергетической эффективности и энергопотребления систем горячего водоснабжения Приложение В Пример оформления протокола испытаний по инструментальному определению энергетической эффективности и фактического электропотребления общедомового инженерного оборудования и систем освещения общедомовых помещений Приложение Г Пример обработки результатов натурных испытаний по инструментальному определению энергетической эффективности и энергопотребления системы отопления и вентиляции здания Приложение Д Коэффициенты сушки и аккумуляции Приложение Е Пример обработки результатов натурных испытаний по инструментальному определению энергетической эффективности и энергопотребления систем горячего водоснабжения здания Приложение Ж Пример обработки результатов натурных теплотехнических испытаний по инструментальному определению энергетической эффективности и фактического электропотребления общедомового инженерного оборудования и систем освещения общедомовых помещений |
| Разработан: | ГУП НИИМосстрой ОАО ИНСОЛАР-ИНВЕСТ НП АВОК ООО Термэк РЭА им. Г.В. Плеханова |
| Нормативные ссылки: |
|

























































































