Скачать НД 2-020101-077 Правила классификации и постройки морских судов. Том 1Дата актуализации: 01.01.2021
|
| Обозначение: | НД 2-020101-077 |
| Обозначение англ: | ND 2-020101-077 |
| Статус: | не действует |
| Название рус.: | Правила классификации и постройки морских судов. Том 1 |
| Дата добавления в базу: | 21.05.2015 |
| Дата актуализации: | 01.01.2021 |
| Дата введения: | 01.01.2014 |
| Дата окончания срока действия: | 01.01.2015 |
| Область применения: | В Правилах учтены унифицированные требования, интерпретации и рекомендации Международной ассоциации классификационных обществ (МАКО) и соответствующие резолюции Международной морской организации (ИМО). |
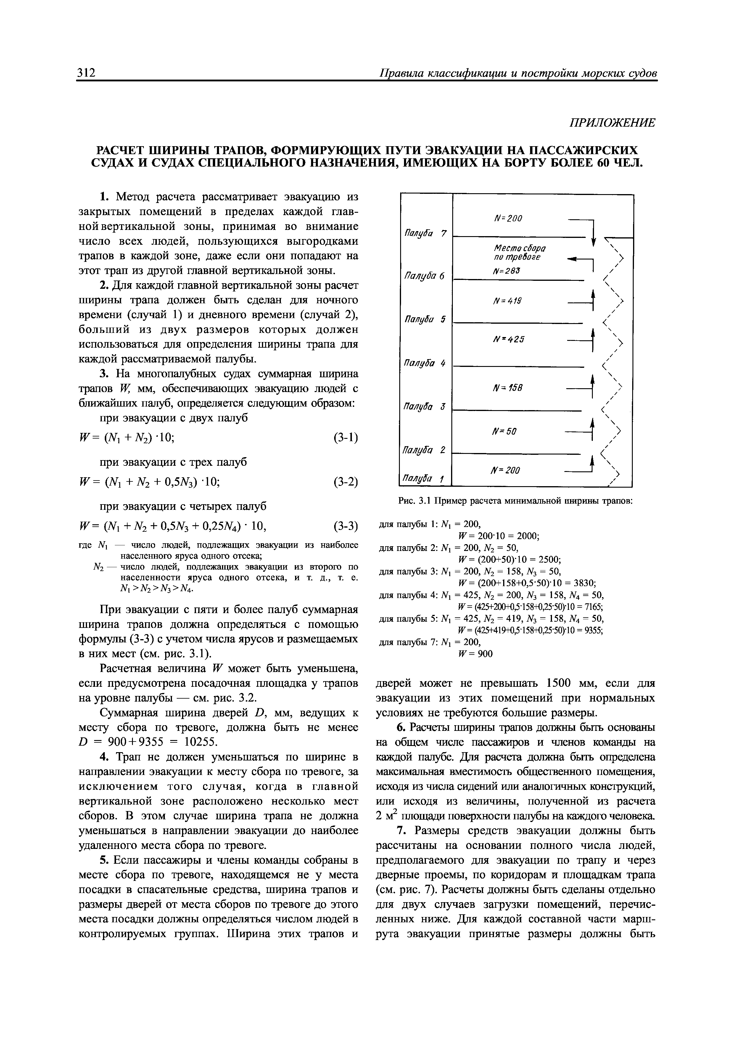
| Оглавление: | Общие положения о классификационной и иной деятельности 1 Общие положения 2 Освидетельствования Правила классификации и постройки морских судов Часть I. Классификация 1 Общие положения 2 Класс судна 3 Техническая документация 4 Классификация холодильных установок Часть II. Корпус 1 Принципы проектирования 2 Общие требования к конструкциям корпуса 3 Требования к конструкциям специализированных судов Приложение 1. Методы испытаний водонепроницаемости корпуса Приложение 2. Требования к приборам контроля загрузки судна Часть III. Устройства, оборудование и снабжение 1 Общие положения 2 Рулевое устройство 3 Якорное устройство 4 Швартовное устройство 5 Буксирное устройство 6 Сигнальные мачты 7 Устройство и закрытие отверстий в корпусе, надстройках и рубках 8 Устройство и оборудование помещений. Другие устройства и оборудование 9 Аварийное снабжение Приложение. Расчет ширины трапов, формирующих пути эвакуации на пассажирских судах и судах специального назначения, имеющих на борту более 60 чел Часть IV. Остойчивость 1 Общие положения 2 Общие требования к остойчивости 3 Дополнительные требования к остойчивости 4 Требования к остойчивости плавучих кранов, крановых судов, транспортных понтонов, доков и стоечных судов Приложение 1. Инструктивные указания по составлению Информации об остойчивости Приложение 2. Определение опрокидывающего момента для плавучего крана Таблица обозначений величин, принятых в части IV «Остойчивость» Часть V. Деление на отсеки 1 Общие положения 2 Вероятностная оценка деления судов на отсеки 3 Аварийная посадка и остойчивость 4 Специальные требования к судам типа В с уменьшенным надводным бортом и к судам типа А 5 Требования к судам, находящимся в эксплуатации Приложение 1. Руководство по оформлению расчетов деления на отсеки и аварийной остойчивости Приложение 2. Определение расчетной глубины повреждения b Часть VI. Противопожарная защита 1 Общие положения 2 Конструктивная противопожарная защита 3 Противопожарное оборудование и системы 4 Системы пожарной сигнализации 5 Противопожарное снабжение, запасные части и инструмент 6 Требования к противопожарной защите специализированных судов и специальным устройством на судах 7 Специальные требования к судам к судам, перевозящим опасные грузы в упаковке и навалом 8 Требования к противопожарной защите грузовых судов валовой вместимостью менее 500 Алфавитно-предметный указатель |
| Разработан: | Российский морской регистр судоходства |
| Утверждён: | 30.08.2013 Российский морской регистр судоходства |
| Издан: | Российский морской регистр судоходства (2014 г. ) |
| Список изменений: |
|
| Заменяет собой: |













































































































































































































































































































































































































































































































































































































Текстовое изменение Приложение










































































































































































































Текстовое изменение 314-6.3-597ц

Текстовое изменение 314-44-685ц
Текстовое изменение 313-07-691ц




Текстовое изменение 314-15-697ц
Текстовое изменение 313-08-700ц от 01.01.2014




























Текстовое изменение 313-39-701ц от 01.01.2014





Текстовое изменение 314-21-707ц от 01.01.2014
Текстовое изменение 314-15-715ц от 01.01.2014
Текстовое изменение 314-26-727ц от 01.07.2014



Текстовое изменение 314-15-730ц
Текстовое изменение 314-15-731ц от 01.01.2014
Текстовое изменение 314-15-735ц от 01.07.2014
Текстовое изменение 314-15-748ц
Текстовое изменение 314-14-759ц

Текстовое изменение 314-26-794ц




Текстовое изменение 314-26-796ц














Текстовое изменение 314-26-797ц





