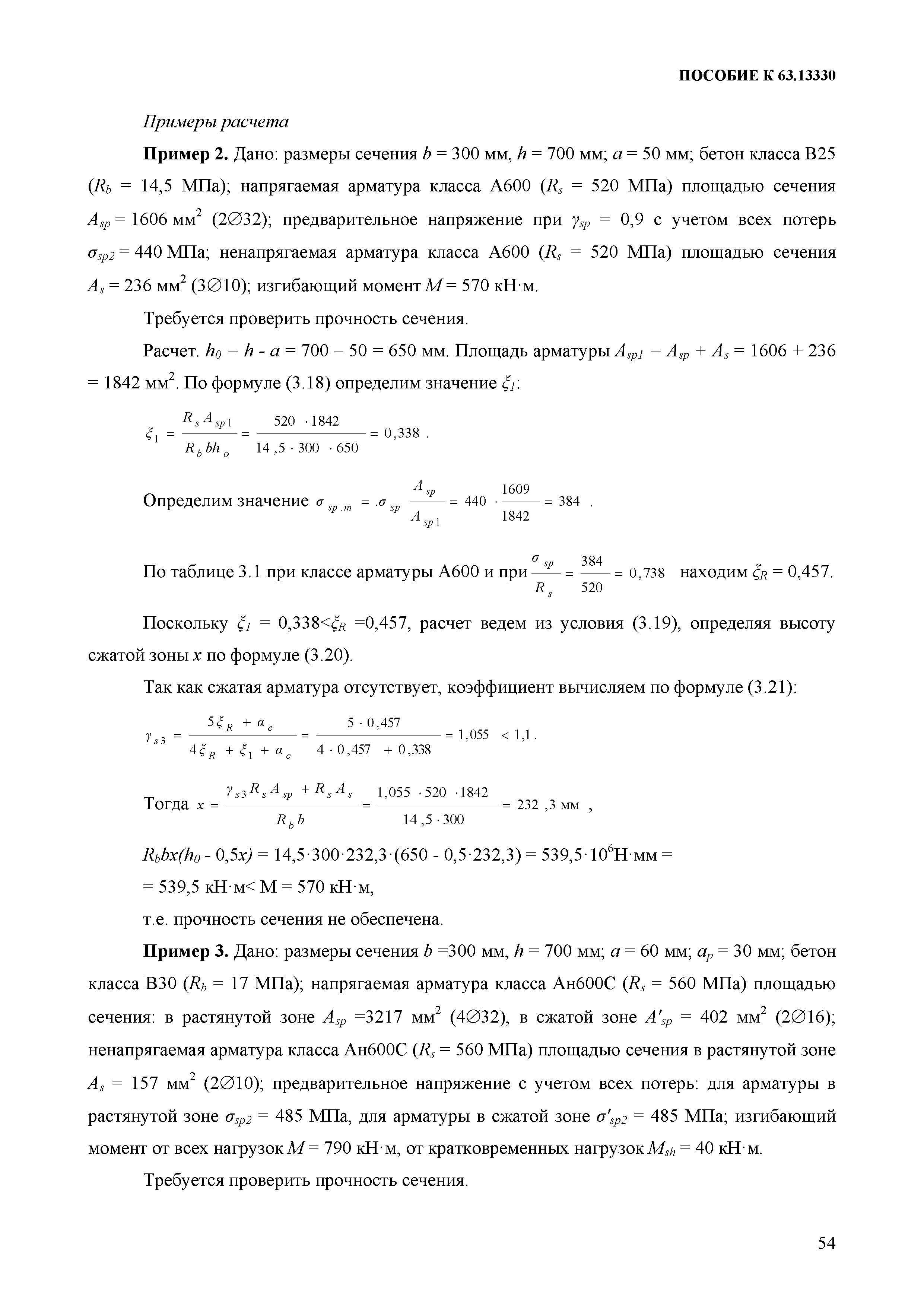
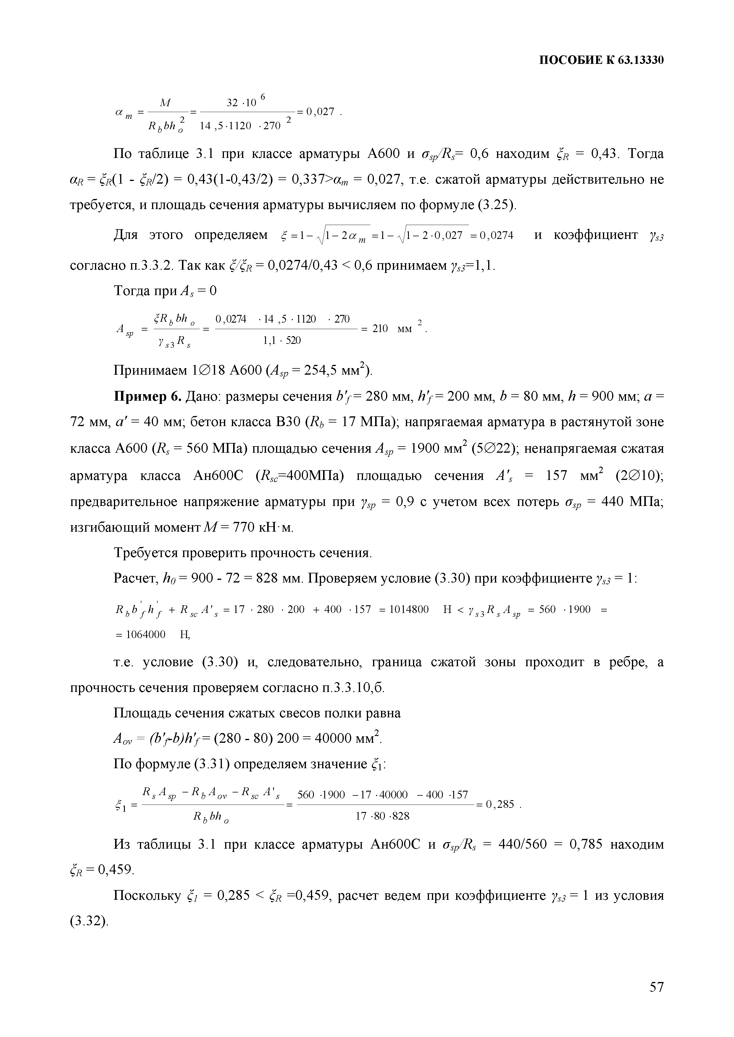
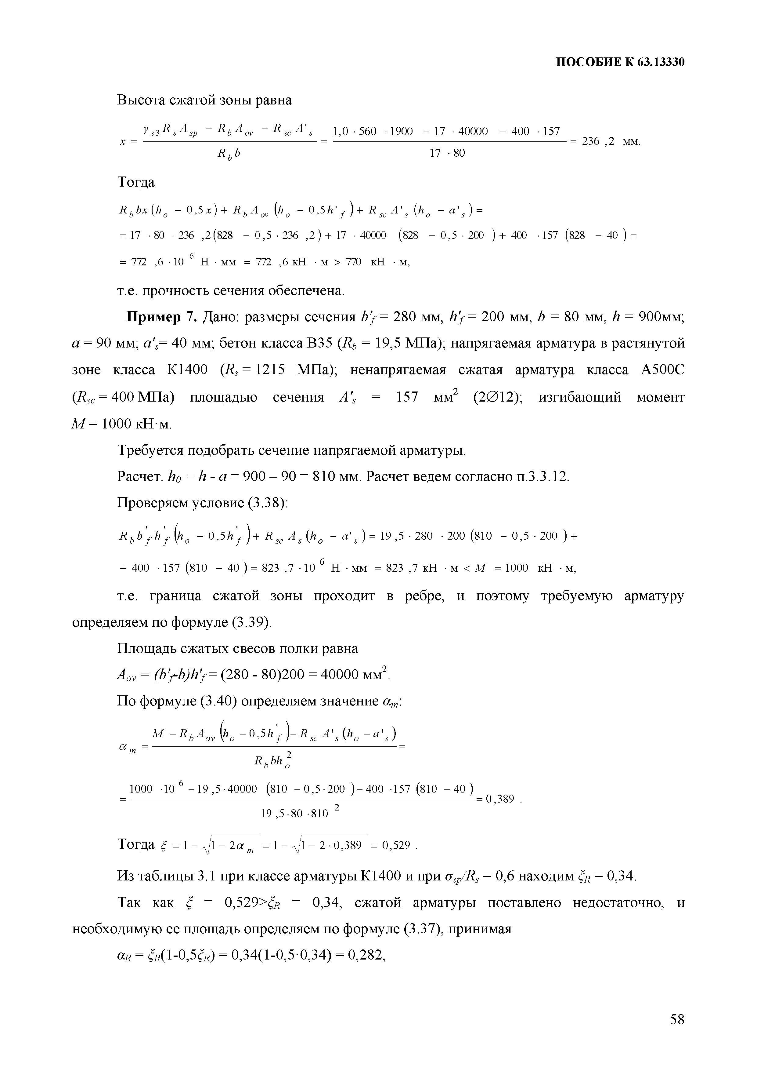
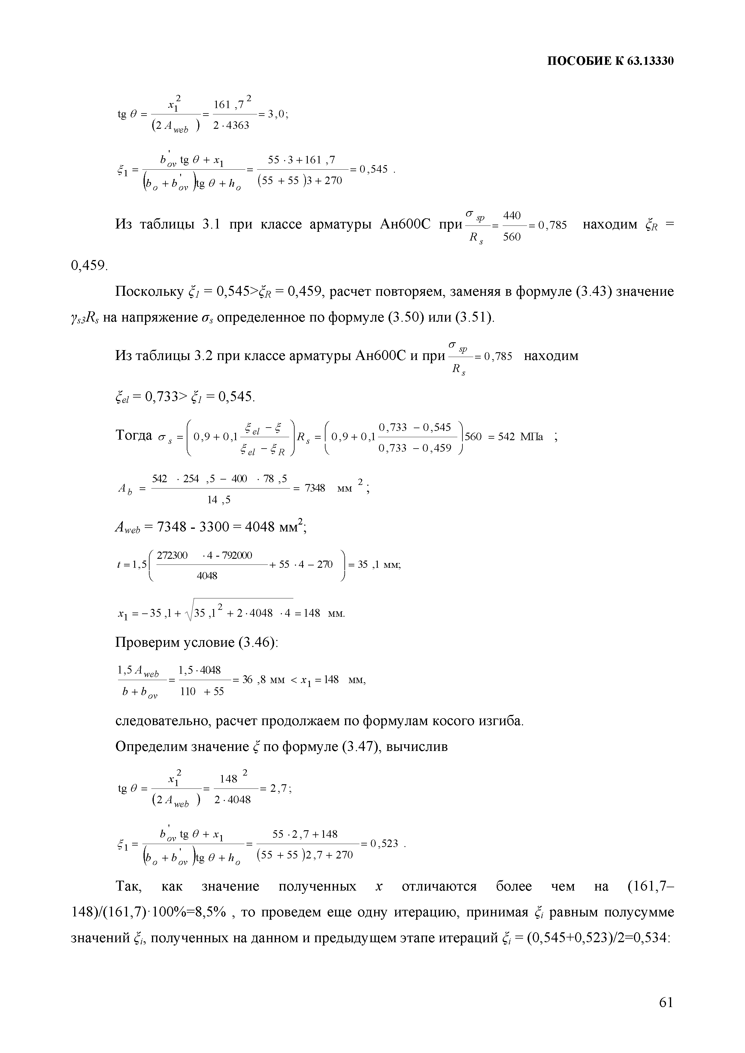
Скачать Методическое пособие по расчету предварительно напряженных железобетонных конструкцийДата актуализации: 01.01.2021 |
| Статус: | действует |
| Название рус.: | Методическое пособие по расчету предварительно напряженных железобетонных конструкций |
| Дата добавления в базу: | 01.02.2017 |
| Дата актуализации: | 01.01.2021 |
| Область применения: | Документ содержит указания к СП 63.13330.2012 по проектированию предварительно напряженных конструкций, положения, детализирующие эти указания, примеры расчета, а также рекомендации необходимые для проектирования. Для инженеров, проектировщиков, а также студентов строительных вузов. |
| Оглавление: | Введение Область применения 1 Общие положения 2 Материалы для железобетонных конструкций 2.1 Бетон Показатели качества бетона и их применение при проектировании Нормативные и расчетные характеристики бетона Деформационные характеристики бетона Диаграммы состояния бетона 2.2 Арматура Показатели качества арматуры Нормативные и расчетные характеристики арматуры Деформационные характеристики арматуры Диаграммы состояния арматуры 3 Расчет железобетонных конструкций с предварительным напряжением арматуры по предельным состояниям первой группы 3.1 Общие положения 3.2 Предварительные напряжения в арматуре и бетоне Примеры расчета 3.3 Изгибаемые элементы Примеры расчета 3.4 Расчет предварительно напряженных элементов в стадии предварительного обжатия Примеры расчета 3.5 Расчет предварительно напряженных элементов при действии поперечных сил Примеры расчета 3.6 Расчет нормальных сечений на основе нелинейной деформационной модели 4 Расчет железобетонных конструкций с предварительным напряжением арматуры по предельным состояниям второй группы 4.1 Расчет предварительно напряженных железобетонных элементов по раскрытию трещин Общие положения Определение момента образования трещин, нормальных к продольной оси элемента Определение ширины раскрытия трещин, нормальных к продольной оси элемента Примеры расчета 4.2 Расчет предварительно напряженных железобетонных элементов по деформациям Общие положения Расчет предварительно напряженных железобетонных элементов по прогибам Определение кривизны изгибаемых предварительно напряженных железобетонных элементов Примеры расчета 4.3 Расчет момента образования трещин нормальных сечений и определение кривизны на основе нелинейной деформационной модели 5 Конструктивные требования 5.1 Общие положения 5.2 Геометрические размеры конструкций 5.3 Армирование 5.4 Требования к железобетонным конструкциям Приложение 1 (обязательное). Нормативные ссылки Приложение 2 (обязательное). Термины и определения Приложение 3 (справочное). Сортамент арматуры Приложение 4 (справочное). Основные буквенные обозначения Приложение 5 (справочное). Соотношение класса и марки бетона Приложение 6 (справочное). Соотношение расчетных сопротивлений арматуры по старым и новым нормам Библиография |
| Разработан: | АО ЦНИИпромзданий НИИЖБ НИИСФ РАА и СН |
| Нормативные ссылки: |
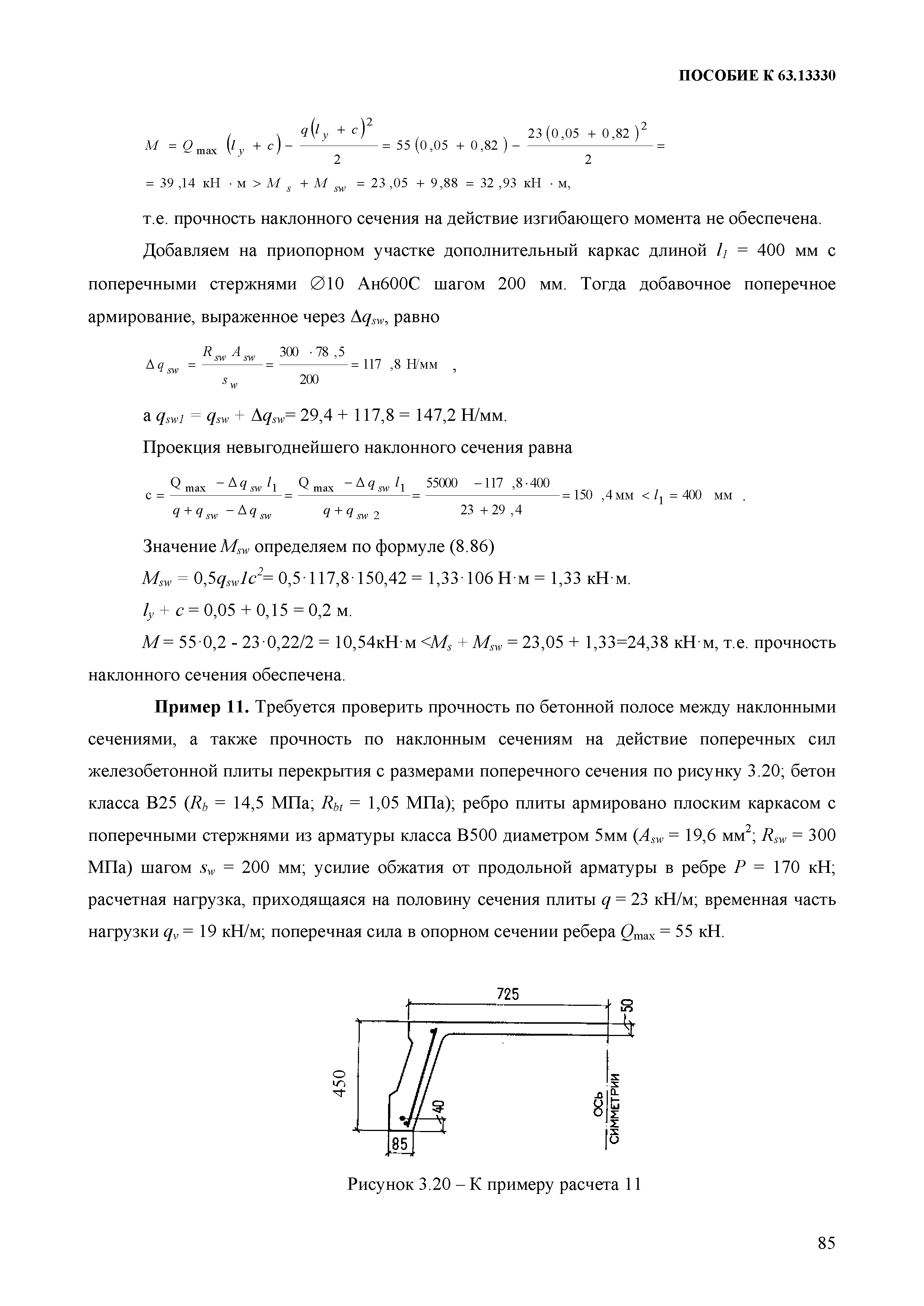
|








































































































































































