Скачать ГОСТ Р 58046-2017 Системы менеджмента качества предприятий авиационной, космической и оборонной отраслей промышленности. Перспективное планирование качества продукции. Руководство по анализу процессов измеренийДата актуализации: 01.01.2021
|
| Обозначение: | ГОСТ Р 58046-2017 |
| Обозначение англ: | GOST R 58046-2017 |
| Статус: | введен впервые |
| Название рус.: | Системы менеджмента качества предприятий авиационной, космической и оборонной отраслей промышленности. Перспективное планирование качества продукции. Руководство по анализу процессов измерений |
| Название англ.: | Quality management systems for aviation, space and defense organizations. Advanced product quality planning. Guide to analysis of measurement processes |
| Дата добавления в базу: | 01.01.2019 |
| Дата актуализации: | 01.01.2021 |
| Дата введения: | 01.06.2018 |
| Область применения: | Стандарт устанавливает требования к проведению анализа ПИ и содержит рекомендации по выбору и применению методов исследования и критерии приемлемости ПИ. Требования и рекомендации стандарта предназначены для организаций авиационной, космической и оборонной отраслей промышленности, участвующих в исследовании и обосновании разработки, разработке и производстве продукции независимо от вида и размера организаций. В стандарте приведены методы исследования и критерии приемлемости для ПИ, результатами измерений в которых являются количественные и альтернативные данные. Методы исследования и критерии приемлемости ПИ, приведенные в стандарте, не применимы для ПИ с невозможностью повтора измерений. Стандарт не устанавливает требования к измерительному оборудованию. Методы анализа и критерии приемлемости ПИ, приведенные в стандарте, не ограничивают организации авиационной, космической и оборонной отраслей промышленности в использовании иных методов и критериев. Применение стандарта не ограничено организациями авиационной, космической и оборонной отраслей промышленности. Методы, приведенные в стандарте, применимы для любых организаций, заинтересованных в развитии и непрерывном совершенствовании всех процессов системы менеджмента качества. |
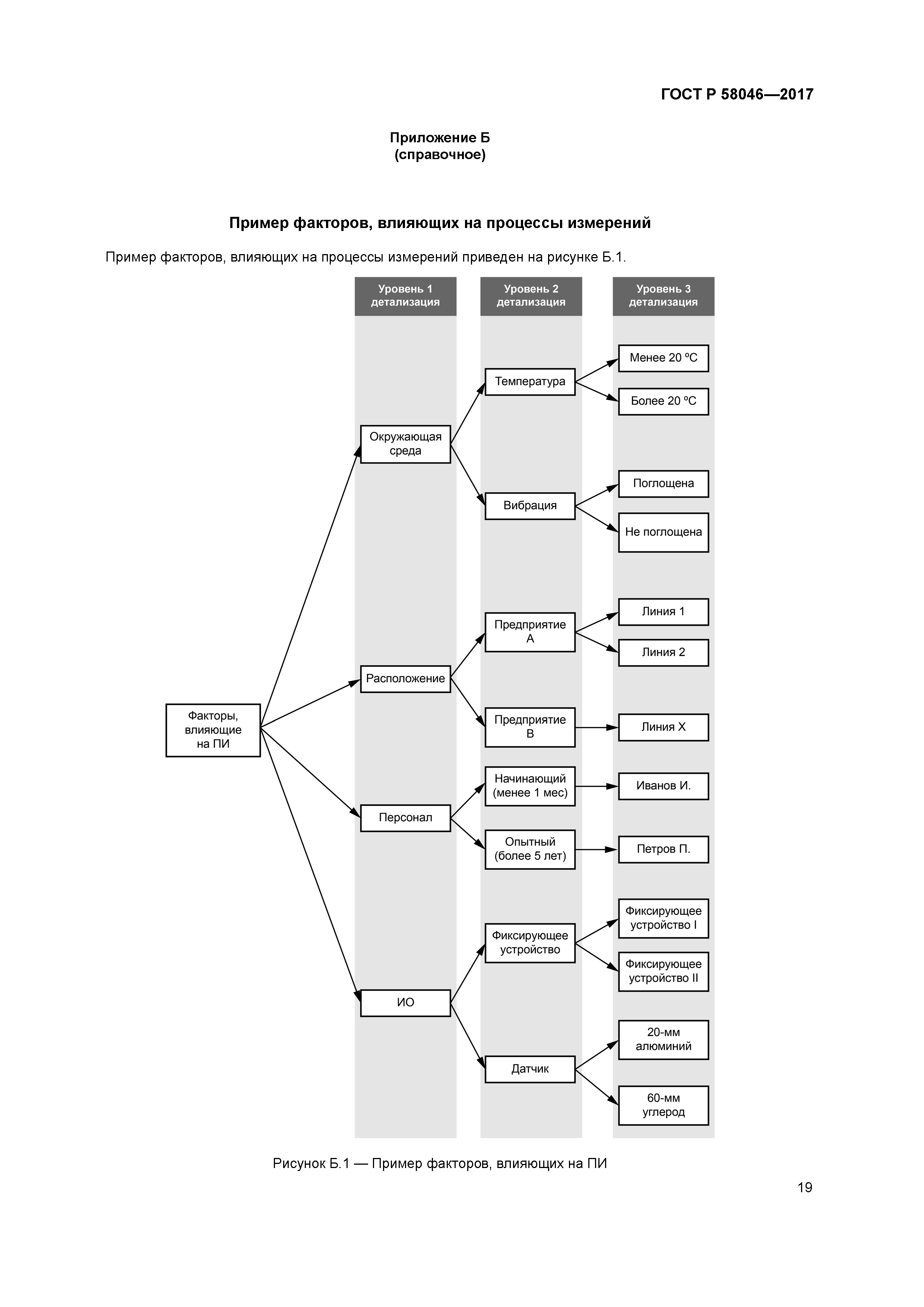
| Оглавление: | 1 Область применения 2 Нормативные ссылки 6 Термины, определения, обозначения и сокращения 4 Основные положения 5 Процесс анализа процессов измерений 6 Компетентность персонала 7 Планирование процесса анализа процессов измерений 8 Выполнение процесса анализа процессов измерений Приложение А (справочное) Чек-лист для анализа и улучшения процесса анализа процессов измерений Приложение Б (справочное) Пример факторов, влияющих на процессы измерений Приложение В (справочное) Пример исследования сходимости процесса измерений Приложение Г (справочное) Пример исследования сходимости и воспроизводимости процесса измерений Приложение Д (справочное) Пример исследования смещения процесса измерений Приложение Е (справочное) Пример исследования линейности процесса измерений Приложение Ж (справочное) Пример исследования стабильности процессов измерений Приложение И (справочное) Пример исследования процесса измерений при получении альтернативных данных Библиография |
| Разработан: | ФГБУ НИЦ Институт им. Н.Е. Жуковского ООО Центр Приоритет |
| Утверждён: | 29.12.2017 Федеральное агентство по техническому регулированию и метрологии (2126-ст) |
| Издан: | Стандартинформ (2018 г. ) |
| Нормативные ссылки: |
|







































