Скачать ГОСТ Р 58230-2018 Информационные технологии. Идентификационные карты. Биометрическое сравнение на идентификационной картеДата актуализации: 01.01.2021
|
| Обозначение: | ГОСТ Р 58230-2018 |
| Обозначение англ: | GOST R 58230-2018 |
| Статус: | введен впервые |
| Название рус.: | Информационные технологии. Идентификационные карты. Биометрическое сравнение на идентификационной карте |
| Название англ.: | Information technology. Identification cards. On-card biometric comparison |
| Дата добавления в базу: | 01.01.2019 |
| Дата актуализации: | 01.01.2021 |
| Дата введения: | 01.01.2019 |
| Область применения: | Стандарт устанавливает: - требования к выполнению сравнения биометрических образцов и принятию решения на идентификационной карте; - принципы обеспечения безопасности при биометрическом сравнении на идентификационной карте. Стандарт также устанавливает команды и правила для проведения предварительных вычислений, выполняющихся вне идентификационной карты. |
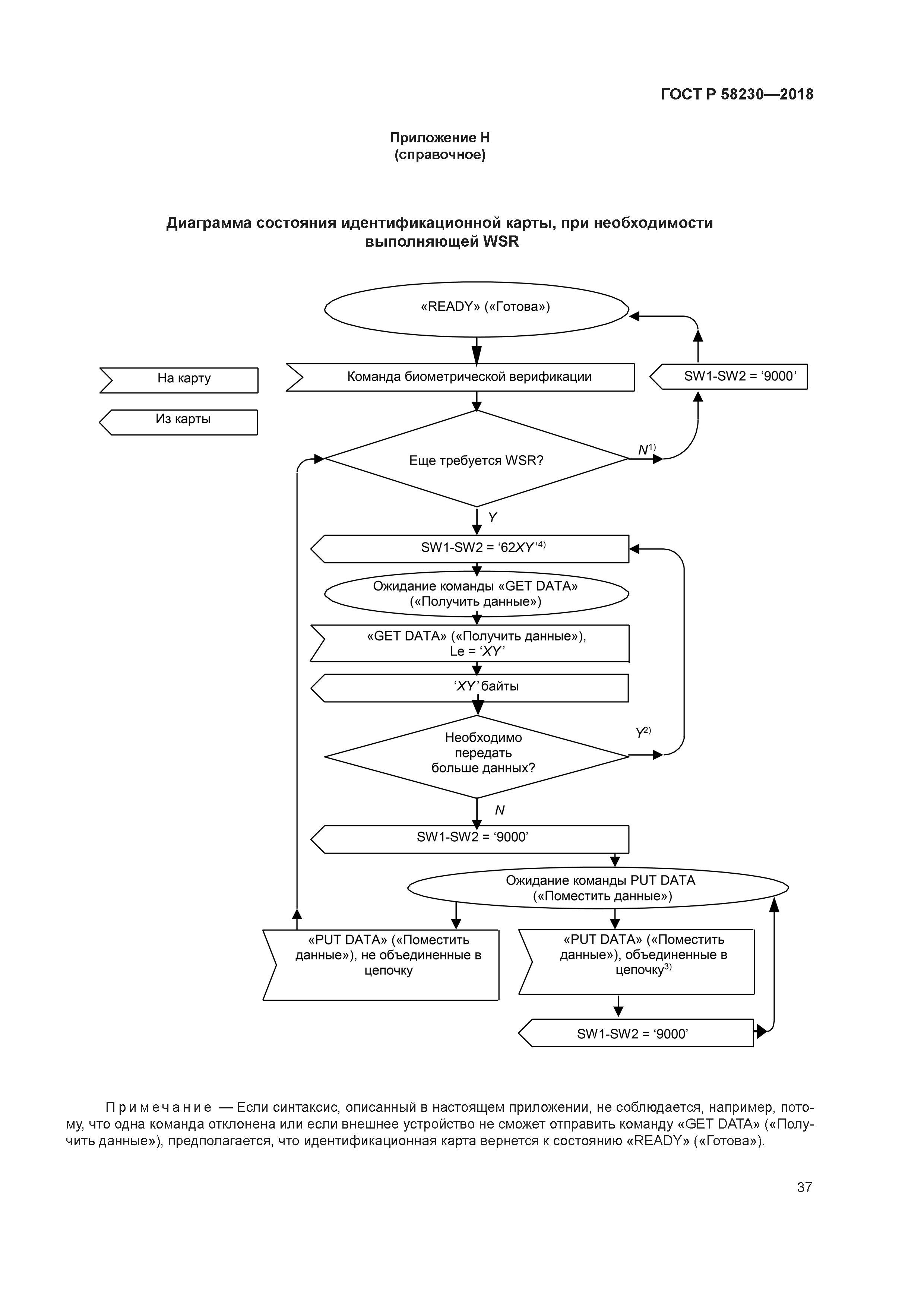
| Оглавление: | 1 Область применения 2 Соответствие 3 Нормативные ссылки 4 Термины и определения 5 Обозначения и сокращения 6 Структура биометрического сравнения с использованием IСС 6.1 Общие положения 6.2 Биометрическое сравнение вне идентификационной карты (техническая поправка Cor 1:2013) 6.3 Биометрическое сравнение на идентификационной карте (считыватель не встроен в карту) (техническая поправка Cor 1:2013) 6.4 Биометрическое сравнение на идентификационной карте с распределением нагрузки (техническая поправка Cor 1:2013) 6.5 Биометрическое сравнение в системе на идентификационной карте (техническая поправка Cor 1:2013) 7 Общая структура приложений биометрического сравнения на идентификационной карте (техническая поправка Cor 1:2013) 7.1 Данные для биометрического сравнения на идентификационной карте (техническая поправка Cor 1:2013) 7.2 Стандартный порядок биометрического сравнения на идентификационной карте (техническая поправка Cor 1:2013) 8 Распределение нагрузки 8.1 Механизм выполнения распределения нагрузки с использованием протокола WSR 8.2 Управление распределением нагрузки Приложение A (справочное) Программный разделяемый интерфейс для биометрического сравнения Приложение B (справочное) Типовой APDU для биометрического сравнения на идентификационной карте (техническая поправка Cor 1:2013) Приложение C (обязательное) Обобщенная структура TLV контрольного параметра файла Приложение D (обязательное) Принципы обеспечения безопасности для биометрического сравнения на идентификационной карте Приложение E (справочное) Рекомендации для механизмов обеспечения безопасности при биометрическом сравнении на идентификационной карте (техническая поправка Cor 1:2013) Приложение F (справочное) Примеры реализации механизмов биометрического сравнения на идентификационной карте Приложение G (справочное) Архитектура биометрического сравнения на идентификационной карте с распределением нагрузки (техническая поправка Cor 1:2013) Приложение H (справочное) Диаграмма состояния идентификационной карты, при необходимости выполняющей WSR Приложение ДА (справочное) Сведения о соответствии ссылочных национальных и межгосударственных стандартов международным стандартам, использованным в качестве ссылочных в примененном международном стандарте Библиография |
| Разработан: | ФГУП ВНИИНМАШ МГТУ им. Н.Э. Баумана АО Ангстрем-Т НП Русское биометрическое общество |
| Утверждён: | 25.09.2018 Федеральное агентство по техническому регулированию и метрологии (651-ст) |
| Издан: | Стандартинформ (2018 г. ) |
| Нормативные ссылки: |
|













































