Скачать ГОСТ 34262.1.4-2019 Приборы газовые бытовые для приготовления пищи. Часть 1-4. Безопасность приборов, имеющих одну или несколько горелок с системой автоматического управления горелкойДата актуализации: 01.01.2021
|
| Обозначение: | ГОСТ 34262.1.4-2019 |
| Обозначение англ: | GOST 34262.1.4-2019 |
| Статус: | введен впервые |
| Название рус.: | Приборы газовые бытовые для приготовления пищи. Часть 1-4. Безопасность приборов, имеющих одну или несколько горелок с системой автоматического управления горелкой |
| Название англ.: | Domestic gas cooking appliances. Part 1-4. Safety of the appliances having one or more burners with an automatic burner control system |
| Дата добавления в базу: | 01.02.2020 |
| Дата актуализации: | 01.01.2021 |
| Дата введения: | 01.05.2020 |
| Область применения: | Стандарт устанавливает требования к конструкции, эксплуатационные требования, требования и методы испытаний на безопасность, а также требования к маркировке газовых бытовых приборов для приготовления пищи, имеющих одну или несколько горелок с системой автоматического управления (далее — приборы), работающих на газе, согласно ГОСТ 33998—2016 (раздел 4). Стандарт включает специальные требования и методы испытаний, которые применимы к горелкам, имеющим систему автоматического управления горелкой, независимо от того, оснащен ли прибор вентилятором для подачи воздуха для горения и/или отвода продуктов сгорания от соответствующей горелки. Эти специальные требования и методы испытаний не относятся к горелкам, имеющим автоматический розжиг, которые подпадают под действие ГОСТ 33998. Стандарт предназначен для применения совместно с ГОСТ 33998 и, при необходимости, с ГОСТЗ4262.1.2 и ГОСТЗ4262.1.3, если приборы оснащены: - духовкой с принудительной конвекцией духовки и/или гриля; - стеклокерамической варочной панелью. Стандарт не охватывает все требования и методы испытаний на безопасность, характерные для приборов с принудительной конвекцией духовки и/или гриля и приборов со стеклокерамическими варочными панелями. Если специально не оговорено, стандарт распространяется на приборы или их составные части независимо от того, применяют их отдельно или в комбинации друг с другом, а также если другие нагревательные элементы прибора работают за счет электрической энергии (например, комбинированная газоэлектрическая плита). |
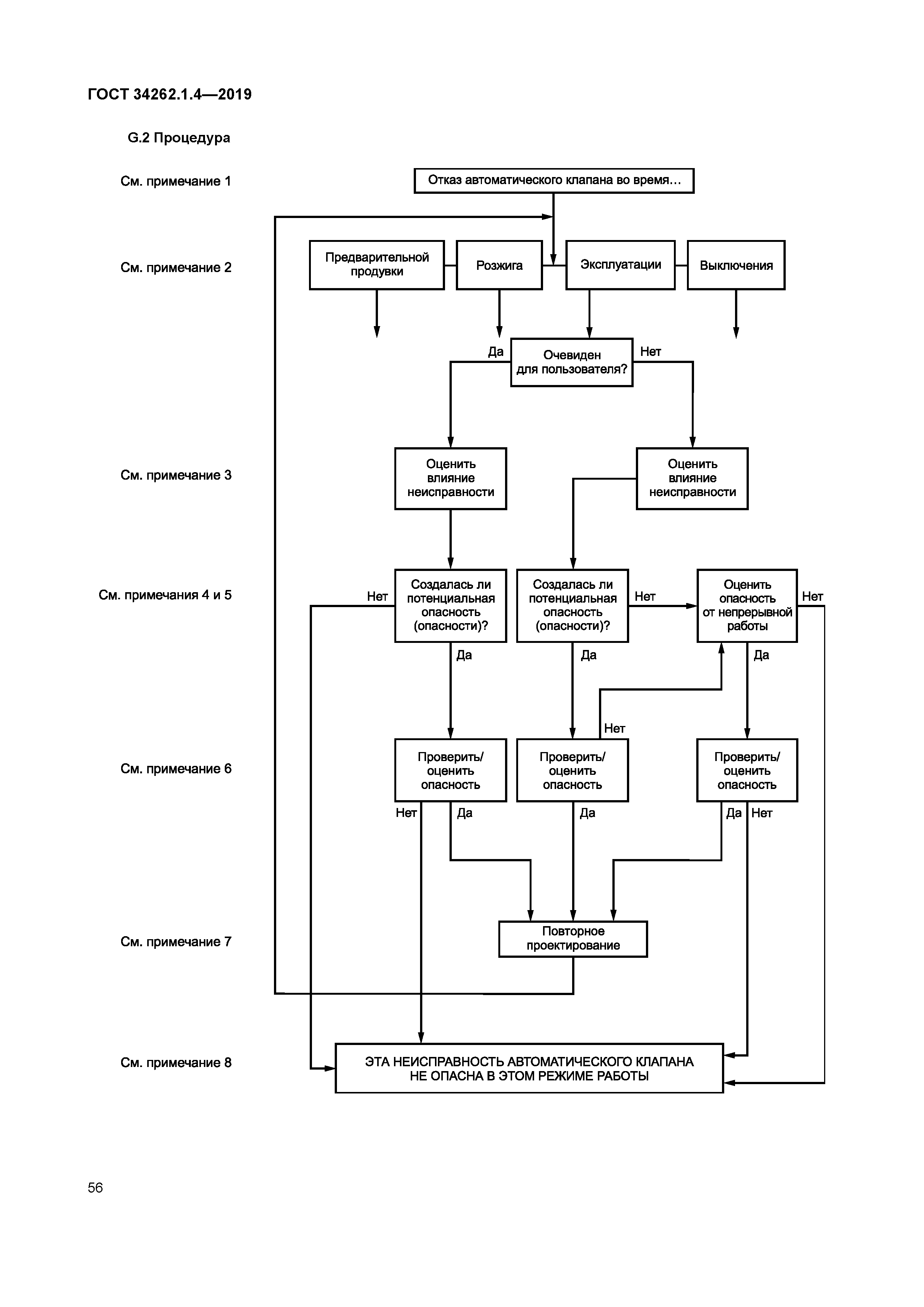
| Оглавление: | 1 Область применения 2 Нормативные ссылки 3 Термины и определения 3.1 Термины и определения, относящиеся к частям прибора 3.2 Специальные термины, относящиеся к приборам, имеющим горелки с системой автоматического управления 4 Классификация 5 Требования к конструкции 5.1 Общие требования 5.2 Специальные требования 5.3 Дополнительные требования к приборам, имеющим одну или несколько горелок с системой автоматического управления горелкой 5.4 Дополнительные требования к горелкам с системой автоматического управления горелкой 5.5 Дополнительные требования к приборам, имеющим одну или несколько горелок с дистанционным управлением 5.6 Дополнительные требования к приборам, включающим одну или несколько горелок варочной панели или гриля, позволяющие пользователю программировать окончание цикла приготовления 6 Эксплуатационные требования 6.1 Общие положения 6.2 Специальные требования к варочным панелям 6.3 Специальные требования к духовкам и излучающим грилям 6.4 Дополнительные требования к приборам, оснащенным горелками с системами автоматического управления горелкой 6.5 Специальные требования к горелкам варочной панели с системой автоматического управления 6.6 Специальные требования для горелок духовки и гриля, оснащенных системами автоматического управления горелкой 7 Методика испытаний 7.1 Общие положения 7.2 Контроль требований к конструкции 7.3 Контроль требований к режиму работы 7.4 Проверка требований к конструкции характерных частей прибора, имеющего горелки с системой автоматического управления горелкой 7.5 Проверка эксплуатационных требований, характерных для частей прибора, имеющих горелки с системой автоматического управления 8 Маркировка и инструкции 8.1 Маркировка прибора (включая любое ручное управление типа 2) 8.2 Маркировка на упаковке 8.3 Инструкции Приложение A (справочное) Национальные особенности Приложение B (справочное) Расширение области применения прибора Приложение C (обязательное) Сосуды для испытаний Приложение D (обязательное) Щуп для измерения температуры поверхностей Приложение E (обязательное) Нанесение символов на прибор и упаковку Приложение F (обязательное) Предупреждающий знак «Не закрывать крышку при работающих горелках» Приложение G (обязательное) Процедура анализа неисправностей для оценки безопасности прибора в случае отказа какого-либо одного автоматического отсечного клапана в системе управления горелкой Приложение H (обязательное) Требования к разрушению при испытаниях закаленного натриево-известкового стекла Приложение ДА (справочное) Сведения о соответствии ссылочных межгосударственных стандартов европейским и международным стандартам, использованным в качестве ссылочных в примененном европейском стандарте Библиография |
| Разработан: | ФГУП СТАНДАРТИНФОРМ |
| Утверждён: | 30.10.2019 Межгосударственный Совет по стандартизации, метрологии и сертификации (Inter-Governmental Council on Standardization, Metrology, and Certification 123-П) 30.10.2019 Федеральное агентство по техническому регулированию и метрологии (1177-ст) |
| Издан: | Стандартинформ (2019 г. ) |
| Нормативные ссылки: |
|

































































