Главная // Актуальные документы // ЗаключениеСПРАВКА
Источник публикации
М.: Бюро НДТ, 2022
Примечание к документу
Документ утратил силу с 01.01.2024 в связи с изданием
Приказа Росстандарта от 26.12.2023 N 2795. Взамен введен в действие
ИТС 1-2023.
Документ
введен в действие с 01.09.2023.
Название документа
"ИТС 1-2022. Информационно-технический справочник по наилучшим доступным технологиям. Целлюлозно-бумажное производство"
(утв. Приказом Росстандарта от 27.12.2022 N 3282)
"ИТС 1-2022. Информационно-технический справочник по наилучшим доступным технологиям. Целлюлозно-бумажное производство"
(утв. Приказом Росстандарта от 27.12.2022 N 3282)
от 27 декабря 2022 г. N 3282
ИНФОРМАЦИОННО-ТЕХНИЧЕСКИЙ СПРАВОЧНИК
ПО НАИЛУЧШИМ ДОСТУПНЫМ ТЕХНОЛОГИЯМ
ЦЕЛЛЮЛОЗНО-БУМАЖНОЕ ПРОИЗВОДСТВО
Production of Pulp, Paper and Board
ИТС 1-2022
Дата введения
1 сентября 2023 года
Настоящий справочник НДТ является документом по стандартизации, разработанным в результате анализа технологических, технических и управленческих решений, применяемых при производстве целлюлозы, механической (древесной) массы, макулатурной массы, бумаги, картона.
Краткое содержание справочника
Введение. Представлено краткое содержание справочника НДТ.
Предисловие. Указаны цель разработки справочника НДТ, его статус, законодательный контекст, краткое описание процедуры создания в соответствии с установленным порядком, а также взаимосвязь с аналогичными международными документами.
Область применения. Описаны основные виды деятельности, на которые распространяется действие справочника НДТ.
В
разделе 1 представлена информация о состоянии и уровне развития в Российской Федерации производства целлюлозы, механической (древесной) и макулатурной массы и на их основе бумаги и картона, а также приведен краткий обзор экономических и экологических аспектов.
В
разделе 2 представлены сведения о технологических процессах, применяемых в ЦБП на отдельных технологических участках, содержащие:
- краткое описание работы основного и вспомогательного оборудования;
- информацию об удельном расходе древесного сырья и химических реагентов;
- вопросы удельного энерго- и водопотребления, водоотведения;
- количественный и качественный состав сбросов и выбросов загрязняющих веществ;
- методы очистки сточных и оборотных вод и газовых выбросов;
- сбросы и выбросы загрязняющих веществ, образование отходов и пути их утилизации.
В
разделе 3 дана оценка потребления энергоресурсов и уровней эмиссий в окружающую среду, характерных для производства целлюлозы, механической (древесной) и макулатурной массы, бумаги и картона в Российской Федерации.
Раздел подготовлен на основе данных, представленных предприятиями Российской Федерации в рамках разработки справочника НДТ, а также различных литературных источников.
В
разделе 4 описаны особенности подходов, примененных при разработке данного справочника НДТ и в целом соответствующих
Правилам определения технологии в качестве наилучшей доступной технологии, а также разработки, актуализации и опубликования информационно-технических справочников по наилучшим доступным технологиям (Постановление Правительства Российской Федерации от 23 декабря 2014 года N 1458) и Методическим
рекомендациям по определению технологии в качестве наилучшей доступной технологии (приказ Министерства промышленности и торговли Российской Федерации от 23 августа 2019 года N 3134).
В
разделе 5 приведено краткое описание НДТ для производства целлюлозы, механической (древесной) массы, макулатурной массы, бумаги, картона, включая:
- системы экологического и энергетического менеджмента, контроля и мониторинга технологических процессов;
- технические и технологические решения для повышения энергоэффективности, ресурсосбережения, снижения выбросов и сбросов загрязняющих веществ, методы обращения с отходами и побочными продуктами производства.
В
разделе 6 приведены сведения о перспективных технологических и технических решениях, направленных на повышение энергоэффективности, ресурсосбережения, снижение выбросов и сбросов загрязняющих веществ, эффективное обращение с отходами, промежуточными и побочными продуктами, которые пока не применяются или реализованы на одном предприятии ЦБП России на момент подготовки справочника.
Заключительные положения и рекомендации. Приведены сведения о членах технической рабочей группы, принимавших участие в разработке справочника НДТ, рекомендации предприятиям по дальнейшим исследованиям экологических аспектов их деятельности.
Библиография. Приведен перечень источников информации, использованных при разработке справочника НДТ.
Термины, определения и сокращения, используемые в настоящем справочнике НДТ, составлены в соответствии с
[1],
[2] и приведены в
приложении А.
Цели, основные принципы и порядок разработки справочника НДТ установлены порядком определения технологии в качестве наилучшей доступной технологии, а также разработки, актуализации и опубликования информационно-технических справочников по наилучшим доступным технологиям (
Постановление Правительства Российской Федерации от 23 декабря 2014 года N 1458).
1 Статус документа
Настоящий информационно-технический справочник по наилучшим доступным технологиям "Целлюлозно-бумажное производство" (далее - справочник НДТ) является документом по стандартизации.
2 Информация о разработчиках
Справочник НДТ разработан технической рабочей группой "Производство целлюлозы, древесной массы, бумаги, картона" (ТРГ 1), состав которой утвержден приказом Минпромторга России от 15 марта 2022 года N 808 О создании технической рабочей группы "Производство целлюлозы, древесной массы, бумаги, картона" (в редакции Приказа Минпромторга России от 25 июля 2022 года N 3097).
Справочник НДТ представлен на утверждение Бюро наилучших доступных технологий (далее - Бюро НДТ) (www.burondt.ru).
3 Краткая характеристика
Справочник НДТ содержит описание применяемых при производстве целлюлозы, механической (древесной) и макулатурной массы, бумаги, картона технологических процессов, оборудования, технических способов, методов, в том числе позволяющих снизить негативное воздействие на окружающую среду, водопотребление, повысить экономичность, конкурентоспособность, энергоэффективность, ресурсосбережение. Из описанных технологических процессов, оборудования, технических способов, методов определены решения, являющиеся наилучшими доступными технологиями (НДТ). Для НДТ в справочнике установлены соответствующие технологические показатели.
4 Взаимосвязь с международными, региональными аналогами
Справочник НДТ разработан с учетом справочника Европейского союза по НДТ "Производство целлюлозы, древесной массы, бумаги, картона" (European Commission. Best Available Techniques (BAT), Reference Document for the Production of Pulp, Paper and Board, 2015)
[3] и особенностей производства целлюлозы, механической (древесной) массы, макулатурной массы, бумаги, картона в Российской Федерации.
5 Сбор данных
Информация о технологических процессах, оборудовании, технических способах, методах, применяемых при производстве целлюлозы, механической (древесной) и макулатурной массы, бумаги, картона в Российской Федерации, была собрана в процессе разработки справочника НДТ в соответствии с
Порядком сбора и обработки данных, необходимых для разработки и актуализации справочника НДТ, утвержденным приказом Минпромторга России от 18 декабря 2019 года N 4841.
6 Взаимосвязь с другими справочниками НДТ
Взаимосвязь настоящего справочника НДТ с другими справочниками НДТ, разрабатываемыми (актуализируемыми) в соответствии с
распоряжением Правительства Российской Федерации от 10 июня 2022 года N 1537-р "Об утверждении поэтапного графика актуализации информационно-технических справочников по наилучшим доступным технологиям", приведена в
разделе "Область применения". При этом следует учитывать, что межотраслевые ("горизонтальные") справочники НДТ носят методический характер, не содержат технологических показателей и не могут быть использованы для определения технологических нормативов для видов деятельности, на которые распространяется действие настоящего справочника НДТ.
7 Информация об утверждении, опубликовании и введении в действие
Справочник НДТ утвержден
приказом Росстандарта от 27 декабря 2022 г. N 3282.
Справочник НДТ введен в действие с 1 сентября 2023 года, официально опубликован в информационной системе общего пользования - на официальном сайте Федерального агентства по техническому регулированию и метрологии в сети Интернет (www.gost.ru).
Настоящий справочник НДТ распространяется на следующие основные виды деятельности: производство целлюлозы, механической (древесной) и макулатурной массы, бумаги, картона.
Вид деятельности включает следующие производства:
- производство целлюлозы (сульфатного и сульфитного способов варки), механической (древесной) и макулатурной массы;
- производство бумаги и (или) картона из целлюлозы (сульфатного и сульфитного способов варки);
- производство бумаги и (или) картона из полуцеллюлозы, целлюлозы высокого выхода, химико-механической и химико-термомеханической массы;
- производство бумаги и (или) картона из механической (древесной) массы и макулатурной массы.
- Справочник НДТ в рамках основного вида деятельности распространяется на следующие технологические процессы (производства):
- древесно-подготовительное производство;
- производство волокнистых полуфабрикатов из растительного сырья (древесины хвойных и/или лиственный пород), включая:

производство небеленой целлюлозы (сульфатного и сульфитного способов варки);

производство беленой целлюлозы (сульфатного и сульфитного способов варки);

производство растворимой целлюлозы;

производство полуцеллюлозы и целлюлозы высокого выхода;

производство древесной массы (ДМ);

производство химико-механической массы (ХММ);

производство термомеханической массы (ТММ);

производство химико-термомеханической массы (ХТММ), в том числе беленой химико-термомеханической массы (БХТММ);

производство макулатурной массы.
Справочник НДТ также распространяется на процессы, связанные с основными видами деятельности, которые могут оказать влияние на масштабы выбросов и сбросов загрязняющих веществ, образование отходов и ресурсную и энергетическую эффективность:
- процесс производства тепловой и электрической энергии на основе биотоплива и/или альтернативного топлива, образующихся в технологических процессах предприятий целлюлозно-бумажной промышленности;
- получение побочных продуктов сульфатцеллюлозного производства;
- получение побочных продуктов сульфитцеллюлозного производства;
- обращение со сточными водами (к сфере распространения справочника относится обращения с производственными сточными водами и сточными водами смешанного происхождения при условии, что объем сточных вод от основного вида деятельности составляет более пятидесяти процентов общего объема сточных вод).
Справочник НДТ может распространяться на следующие виды деятельности при условии использования для указанных видов деятельности сырья (полуфабрикатов, полупродуктов), полученных в технологических процессах собственного производства:
- производство бумаги и картона с покрытием или пропитанных;
- производство фильтровальной, крепированной бумаги;
- производство бумаги-основы (для обоев, печатной, санитарно-гигиенической продукции);
- производство специальных и технических видов бумаги и картона;
- производство изделий из волокнистых полуфабрикатов, включая макулатурную массу, бумаги, картона, включая:

санитарно-гигиенические и хозяйственно-бытовые изделия;

изделия тароупаковочные и агротехнического назначения;

канцелярские товары и изделия для сферы общественного питания;

обои;

прочие.
Дополнительные виды деятельности при производстве целлюлозы, механической (древесной) и макулатурной массы, бумаги, картона и соответствующие им справочники НДТ приведены в
таблице 1. При необходимости могут использоваться и другие действующие справочники НДТ, при этом следует учитывать, что межотраслевые ("горизонтальные") справочники НДТ носят методический характер, не содержат технологических показателей и не могут быть использованы для определения технологических нормативов для видов деятельности, на которые распространяется действие настоящего справочника НДТ.
Таблица 1
Дополнительные виды деятельности при производстве целлюлозы,
механической (древесной) и макулатурной массы, бумаги,
картона и соответствующие им справочники НДТ
Вид деятельности | Соответствующий справочник НДТ |
Выработка пара и электроэнергии на тепловых станциях | ИТС 38-2022 "Сжигание топлива на крупных промышленных предприятиях в целях производства энергии" |
Обращение с отходами | ИТС 9-2020 "Утилизация и обезвреживание отходов термическими способами" |
ИТС 15-2021 "Утилизация и обезвреживание отходов (кроме термических способов)" |
ИТС 17-2021 "Размещение отходов производства и потребления" |
Очистка выбросов вредных (загрязняющих) веществ в атмосферный воздух | ИТС 22-2016 "Очистка выбросов вредных (загрязняющих) веществ в атмосферный воздух при производстве продукции (товаров), а также при проведении работ и оказании услуг на крупных предприятиях" |
Очистка сточных вод | ИТС 8-2022 "Очистка сточных вод при производстве продукции (товаров), выполнении работ и оказании услуг на крупных предприятиях" |
ИТС 10-2019 "Очистка сточных вод с использованием централизованных систем водоотведения поселений, городских округов" |
Промышленные системы охлаждения | |
Производственный экологический контроль | ИТС 22.1-2021 "Общие принципы производственного экологического контроля и его метрологического обеспечения" |
Повышение энергетической эффективности | ИТС 48-2017 "Повышение энергетической эффективности при осуществлении хозяйственной и (или) иной деятельности" |
Справочник НДТ не распространяется на:
- лесозаготовительные работы;
- процессы хранения сырья на (в) объектах;
- производство электрической и тепловой энергии для основного вида деятельности, включая хранение и подготовку топлива;
- подготовку к транспортированию и хранение продукции;
- вопросы, касающиеся исключительно обеспечения промышленной безопасности или охраны труда.
Сфера распространения настоящего справочника НДТ по кодам
ОКПД и видам деятельности
ОКВЭД представлена в
таблице 2.
Таблица 2
Сфера распространения справочника НДТ
| Наименование продукции по ОКПД | Наименование вида деятельности по ОКВЭД "ОК 029-2014 (КДЕС, ред. 2) Общероссийский классификатор видов экономической деятельности" (утв. приказом Росстандарта от 31 января 2014 года N 14-ст) | |
| Продукция обрабатывающих производств |
| Бумага и изделия из бумаги | Производство бумаги и бумажных изделий: производство бумажной массы, бумаги или изделий из дополнительно обработанной бумаги | |
| Целлюлоза, бумага и картон | Производство целлюлозы, древесной массы, бумаги и картона | |
| Целлюлоза | Производство целлюлозы и древесной массы: производство отбеленной, не полностью отбеленной или неотбеленной бумажной древесной массы и целлюлозы механическим, химическим (растворение или неполное растворение), а также полухимическим методом переработки; производство целлюлозы из хлопкового пуха; очищение от чернил и типографской краски при производстве бумажной массы из макулатуры | |
| Бумага и картон | Производство бумаги и картона | |
Раздел 1 Общая информация о российской целлюлозно-бумажной промышленности
1.1 Анализ хозяйственной деятельности
1.1.1 Положение отрасли в мировом производстве продукции ЦБП
Российская Федерация располагает огромной лесосырьевой базой. Площадь земель лесного фонда составляет 1,1 млрд га, запас древесины составляет 79 млрд кубометров (более 20% мировых запасов древесины), при этом лесной комплекс занимает незначительное место в экономике страны (данные за 2020 год):
- 0,75% - в ВВП;
- 2,4% - в объеме промышленного производства;
- 2,1% - в объеме экспорта;
- 2,9% - в мировой торговле лесоматериалами;
- 3,5% - в валютной выручке от экспорта.
Если в 1992 году Россия занимала 10 место в мире по выпуску бумаги и картона, то в 2014 году уже 14 место, пропустив вперед такие страны, как Южная Корея, Бразилия, Индия и Индонезия. За указанный период объемы производства в данных странах выросли в 2, 2, 3 и 5 раз соответственно. За это же время Китай (1 место) увеличил объемы выпуска бумаги и картона в 4,8 раз. Рост производства бумаги и картона в России за четверть века составил 25%, удельный вес российской продукции в мировом объеме производства бумаги и картона снизился с 2,3 до 1,9%.
Однако в 2020 году Россия занимала уже 9 место по объемам производства бумаги и картона
(рисунок 1.1), продемонстрировав впечатляющий рост от 7,5 до 9,5 млн тонн (+ 27%). Это стало возможным благодаря интенсивному росту объемов сбора и переработки макулатурного сырья и увеличению производства макулатурных картонов для производства гофрокартона и транспортной тары. За это же время Китай нарастил объемы производства бумаги и картона на 12% (+ 12,3 млн тонн), Индия - на 70% (+ 7,1 млн тонн). Удельный вес российской продукции в мировом объеме производства бумаги и картона за 6 лет вырос с 1,9 до 2,4%.
Рисунок 1.1 - Производство бумаги и картона
ведущими странами в 2020 году, млн тонн
(источник - данные ФО ООН, ФТС России, РАО "Бумпром")
1.1.2 Основные экономические показатели отраслей лесопромышленного комплекса
ЦБП является наиболее экономически эффективной подотраслью и основой устойчивого развития всего лесного комплекса, что подтверждается мировой практикой и данными многолетних статистических наблюдений. Продукция целлюлозно-бумажной промышленности является результатом глубокой механической и химической переработки древесины на наиболее сложном и дорогостоящем технологическом оборудовании в лесном комплексе, своевременное внедрение наилучших доступных технологий передовыми предприятиями отрасли позволяет максимально повысить энерго- и ресурсосбережение, минимизировать образование отходов, сократить удельные объемы сбросов и выбросов загрязняющих веществ в окружающую среду. Работа на возобновляемом древесном сырье позволяет прогнозировать дальнейший рост потребления бумажно-картонной продукции в стране и в мире вследствие реализации глобальной стратегии перехода к зеленой и цикличной экономике.
Продукция ЦБП находит самое широкое применение во многих отраслях народного хозяйства - строительстве, пищевой, легкой, химической, мебельной промышленности, производстве транспортной тары и упаковки для различных потребительских товаров, сыпучих материалов и бытовой техники, поэтому ее роль в экономике страны значительно превышает удельные показатели по отрасли.
Таблица 1.1
Прибыль и рентабельность по предприятиям лесного комплекса
в 2019 году, млрд рублей
Показатель | Выручка от продажи товаров, продукции, работ, услуг | Себестоимость проданных товаров, продукции, работ, услуг | Валовая прибыль | Коммерческие и управленческие расходы | Прибыль | Рентабельность по валовой прибыли, % | Рентабельность по прибыли от продаж |
Всего по обследуемым видам экономической деятельности | 1 514,7 | 1 113,4 | 401,3 | 209,5 | 191,8 | 26,5 | 12,7 |
Лесозаготовки | 85,1 | 65,7 | 19,5 | 15,5 | 3,9 | 22,9 | 4,6 |
Обработка древесины и производство изделий из дерева и пробки, кроме мебели, производство изделий из соломки и материалов для плетения | 477,5 | 363,6 | 113,8 | 76,3 | 37,5 | 23,8 | 7,9 |
Производство бумаги и бумажных изделий (ЦБП) | 819,3 | 582,3 | 237,1 | 93,3 | 143,7 | 28,9 | 17,5 |
Производство целлюлозы и древесной массы | 140,8 | 80,4 | 60,4 | 17,1 | 43,3 | 42,9 | 30,8 |
Производство бумаги и картона | 332,3 | 227,1 | 105,2 | 44,8 | 60,4 | 31,7 | 18,2 |
Производство изделий из бумаги и картона | 346,3 | 274,8 | 71,4 | 31,4 | 40,0 | 20,6 | 11,5 |
Производство гофрированной бумаги и картона, бумажной и картонной тары | 220,8 | 177,9 | 42,9 | 18,2 | 24,7 | 19,4 | 11,2 |
Производство бумажных изделий хозяйственно-бытового и санитарно-гигиенического назначения | 50,4 | 39,3 | 11,0 | 6,2 | 4,8 | 21,9 | 9,6 |
Производство бумажных канцелярских принадлежностей | 9,0 | 7,3 | 1,7 | 1,0 | 0,8 | 19,3 | 8,5 |
Производство обоев | 29,3 | 22,2 | 7,0 | 2,6 | 4,5 | 24,0 | 15,2 |
Производство прочих изделий из бумаги и картона | 36,8 | 28,1 | 8,7 | 3,5 | 5,2 | 23,7 | 14,1 |
Производство мебели | 132,8 | 101,8 | 31,0 | 24,3 | 6,6 | 23,3 | 5,0 |
1.1.3 Основные промышленные технологические процессы в целлюлозно-бумажной промышленности
В России производство бумаги и картона основано на использовании волокнистых полуфабрикатов, получаемых химическими, механическими, термомеханическими и химико-термомеханическими методами переработки растительных полимеров (древесина, камыш, злаковая и рисовая солома и др.).
Различают сульфатный, сульфитный, нейтрально-сульфитный способы производства целлюлозы, а также механический, термомеханический, химико-термомеханический способы получения древесной массы. Кроме того, в процессе подготовки бумажной массы в композиции с первичным волокном активно используется регенерированное волокно, получаемое при переработке макулатуры.
Вторичное (макулатурное) волокно используется в российской ЦБП для производства таких видов продукции, как: тароупаковочные и другие виды бумаги и картона, санитарно-гигиенические бумаги, бумага для строительных изделий, формованные изделия и др. Вторичным сырьем для получения макулатурных волокон считается только сортированная и маркированная макулатура в соответствии с
ГОСТ 10700-97. Стадии подготовки и переработки макулатурного сырья включают в себя роспуск, сортирование, очистку и другие операции, последовательность и стадии которых зависят от вида и качества выпускаемой продукции и представлены в
п. 2.6 настоящего справочника.
Характерной особенностью отрасли является применение технологии регенерации химикатов, которая позволяет предотвращать загрязнение окружающей среды щелоками, образующимися в процессе варки целлюлозы. Современные технологии позволяют использовать процесс регенерации черного щелока со сжиганием лигнина в качестве дополнительного источника энергии, что резко повышает экономическую и экологическую эффективность сульфатного способа производства целлюлозы.
Также на предприятиях ЦБП в качестве источника энергии используются кора, сучья, отбракованная технологическая щепа, низкосортная древесина, пораженная гнилью и вредителями, подвергшаяся термическому разложению во время лесных пожаров; избыточный ил очистных сооружений и другие виды биотоплива. В соответствии с международной системой классификации, данные виды источников энергии относятся к возобновляемым (ВИЭ) и не должны учитываться в общем объеме составе выбросов парниковых газов предприятиями целлюлозно-бумажной промышленности.
1.1.4 Выпускаемая продукция
Целлюлозно-бумажные предприятия производят продукцию из возобновляемого древесного сырья, спрос на которую в мире и в России неуклонно растет на протяжении последних 18 лет. Значительно изменилась структура отечественного потребления бумаги и картона - сократились объемы реализации на внутреннем рынке газетной бумаги, технических и специальных бумаг. Более чем в два раза вырос спрос на тароупаковочную, санитарно-гигиеническую и хозяйственно-бытовую продукцию, мелованные и ламинированные бумаги, высококачественные офисные бумаги, значительно расширился ассортимент бумажно-беловых изделий.
В
таблице 1.2 приведен основной ассортимент продукции целлюлозно-бумажных предприятий России (тыс. тонн).
Таблица 1.2
Производство ЦБП в 2019 - 2021 гг. в разрезе видов продукции
(источник - данные Росстата)
Наименование продукции | Ед. изм. | 2019 | 2020 | 2021 | 20/19, % | 21/20/% |
Волокнистые полуфабрикаты, в том числе: | тыс. т | 8 245,0 | 8 765,0 | 8 825,0 | 106,3 | 100,7 |
- целлюлоза древесная, растворимые сорта | тыс. т | 0,3 | 0,3 | 0,2 | 100,0 | 52,7 |
- целлюлоза древесная натронная или сульфатная | тыс. т | 5 514,9 | 6 016,1 | 5 931,8 | 109,1 | 98,6 |
- целлюлоза древесная сульфитная | тыс. т | 359,4 | 349,8 | 355,4 | 97,3 | 101,6 |
- масса древесная, ТММ, ХТММ, полуцеллюлоза | тыс. т | 2 370,3 | 2 398,8 | 2 537,7 | 101,2 | 105,8 |
Бумага и картон, в том числе: | тыс. т | 9 149,8 | 9 536,5 | 10 372,7 | 104,2 | 108,8 |
- бумага газетная | тыс. т | 1 515,9 | 1 314,1 | 1 298,8 | 86,7 | 98,8 |
млн кв. м | 34,6 | 29,5 | 29,0 | 85,4 | 98,1 |
- бумага типографская | тыс. т | 20,3 | 21,6 | 20,8 | 106,3 | 96,2 |
млн кв. м | 0,3 | 0,4 | 0,4 | 104,2 | 97,5 |
- бумага офсетная | тыс. т | 435,3 | 418,6 | 359,8 | 96,2 | 86,0 |
млн кв. м | 5,9 | 5,6 | 4,7 | 96,0 | 83,0 |
- бумага писчая и тетрадная | тыс. т | 7,1 | 5,3 | 12,2 | 74,6 | 230,8 |
млн кв. м | 0,1 | 0,1 | 0,2 | 79,5 | 200,4 |
- картон тарный (крафт-лайнер) небеленый, немелованный | тыс. т | 1 639,0 | 1 954,1 | 1 982,9 | 119,2 | 101,5 |
млн кв. м | 10,6 | 12,9 | 13,3 | 121,8 | 103,0 |
- бумага для гофрирования из полуцеллюлозы | тыс. т | 378,5 | 359,1 | 386,5 | 94,9 | 107,6 |
- бумага для гофрирования регенерированная и прочая бумага для гофрирования | тыс. т | 1 417,9 | 1 628,3 | 2 061,3 | 114,8 | 126,6 |
- тест-лайнер (картон регенерированный для плоских слоев гофрированного картона) | тыс. т | 816,9 | 946,2 | 985,4 | 115,8 | 104,1 |
млн кв. м | 5,2 | 6,4 | 6,8 | 123,8 | 106,0 |
- бумага и картон для письма и печати мелованные | тыс. т | 109,1 | 103,3 | 116,6 | 94,7 | 112,9 |
Картон гофрированный в рулонах или листах | млн кв. м | 3 043,4 | 3 153,0 | 3 505,6 | 103,6 | 111,2 |
Мешки и сумки бумажные | млн шт. | 2 131,3 | 2 188,4 | 3 948,9 | 102,7 | 180,4 |
Ящики и коробки из гофрированной бумаги или гофрированного картона | тыс. т | 2 513,5 | 3 201,6 | 2 940,8 | 127,4 | 91,9 |
млн кв. м | 5 991,0 | 6 222,1 | 7 166,1 | 103,9 | 115,2 |
Ящики и коробки складывающиеся из негофрированной бумаги или негофрированного картона | тыс. т | 346,0 | 353,9 | 329,2 | 102,3 | 93,0 |
млн кв. м | 813,4 | 806,6 | 718,2 | 99,2 | 89,0 |
Бумага туалетная | млн рул. | 5 083,1 | 5 508,1 | 5 765,2 | 108,4 | 104,7 |
Скатерти и салфетки | млн шт. | 4 112,8 | 3 468,8 | 3 385,3 | 84,3 | 97,6 |
Полотенца санитарно-гигиенические и тампоны | млн шт. | 1 857,7 | 1 698,3 | 1 856,0 | 91,4 | 109,3 |
Подгузники и пеленки детские | млн шт. | 1 763,8 | 1 825,5 | 4 155,7 | 103,5 | 227,6 |
Принадлежности канцелярские бумажные (в факт. ценах), в том числе: | млн руб. | 8 055,3 | 6 709,4 | 12 979,2 | 83,3 | 193,4 |
- тетради школьные ученические | млн шт. | 865,2 | 797,5 | 992,5 | 92,2 | 124,5 |
- тетради общие | млн шт. | 233,8 | 258,1 | 347,3 | 110,4 | 134,5 |
Обои и аналогичные материалы | млн усл. куск. | 152,8 | 169,1 | 193,0 | 110,7 | 114,2 |
Ярлыки и этикетки из бумаги или картона | млрд шт. | 52,5 | 50,5 | 53,8 | 96,1 | 106,5 |
Потребление бумаги и картона в России в 2001 - 2020 гг., тыс. т, приведено на
рисунке 1.2.
Рисунок 1.2 - Потребление бумаги и картона в России
в 2001 - 2020 гг., тыс. т (источник - данные Росстата,
FAOSTAT DataBase, РАО "Бумпром")
Несмотря на большой потенциал, отечественный лесопромышленный комплекс не входит в число приоритетных отраслей экономики. В России ощущается нехватка мощностей по производству потребительских товаров из бумаги и картона, а возросший спрос на них удовлетворяется в основном за счет импорта.
На
рисунке 1.3. приведена структура потребления бумаги и картона в мире.
Рисунок 1.3 - Потребление бумаги и картона
в мире в 2001 - 2020 гг., млн тонн
(источник - ФТС, Росстат, РАО "Бумпром")
1.1.5 Производство и потребление бумаги и картона в России
Баланс потребления бумаги и картона в 2001 - 2020 годах приведен на
рисунке 1.4, сальдо внешнеэкономической деятельности по продукции ЦБП - на
рисунке 1.5. За указанные период наблюдался рост производства, экспорта и внутреннего потребления бумаги и картона. Изменение объемов импорта носило разнонаправленный характер, в зависимости от экономической ситуации в России и связанной с этим покупательной способности населения, колебаний курса рубля по отношению к основным валютам - доллару США и евро, ввода импортозамещающих мощностей отечественными предприятиями ЦБП (по мелованным и ламинированным бумагам и картонам, потребительской упаковке, санитарно-гигиеническим изделиям и т.д.).
Рисунок 1.4 - Производство, экспорт, импорт и потребление
бумаги и картона в России в 2001 - 2020 гг., тыс. тонн
(источник - данные ФАО ООН, Росстата,
ФТС России, РАО "Бумпром")
Рисунок 1.5 - Сальдо внешней торговли по
группе 48 ТН ВЭД
(бумага, картон и изделия из них) в 2001 - 2020 гг., млн US$
(источник - данные ФАО ООН, Росстата,
ФТС России, РАО "Бумпром")
Тенденция роста отрицательного сальдо внешнеторгового баланса по бумаге и картону изменилась в 2012 - 2013 годах, когда существенно сократилось потребление импортных высококачественных товаров (прежде всего мелованной бумаги, код
4810 ТН ВЭД). Были введены мощности на ЦБК "Кама" и на филиале АО "Группа "Илим" в г. Коряжме, благодаря чему продукция российских производителей за 2 года заняла около 25% внутреннего рынка. Одновременно с этим произошел скачок курса доллара и евро по отношению к рублю, из-за чего импорт в целом существенно сократился, однако экспортеры получили дополнительный стимул к продвижению своей продукции на внешние рынки.
1.1.6 Структура экспорта и импорта целлюлозно-бумажной продукции
Структура экспорта и импорта продукции ЦБП приведена на
рисунке 1.6.
Рисунок 1.6 - Чистый экспорт целлюлозно-бумажной
продукции в 2021 году, тыс. тонн
(источник - данные ФТС, РАО "Бумпром")
Главным объектом экспорта являются товары низких ценовых категорий - волокнистые полуфабрикаты, газетная бумага, крафт-бумага и крафт-лайнер. Импортируются в основном бумага и картон с мелованием, покрытием и пропиткой, санитарно-гигиенические изделия, обои, высококачественная потребительская упаковка.
Необходимость развития ЦБП России, внедрения наилучших доступных технологий (НДТ) и биотехнологий определяется большим потенциалом роста отечественного среднедушевого потребления бумаги и картона.
1.1.7 Среднедушевое потребление бумаги и картона в России
Среднедушевое потребление бумаги и картона приведено на
рисунке 1.7. На данном графике можно выделить три группы стран. Первая группа - со среднедушевым потреблением 125 - 200 кг/чел. по данным 2020 года - включает страны с развитой экономикой (США, Канаду, Японию, Финляндию и другие страны Европейского союза), для которых характерно снижение объемов потребления на протяжении последних лет. Вторая группа стран - потребление на уровне 35 - 85 кг/чел. (Китай, Россия, Латинская Америка), третья - Индия и страны Африки - на уровне 7 - 15 кг/чел. И эти страны располагают максимальным потенциалом для дальнейшего роста.
Рисунок 1.7 - Среднедушевое потребление бумаги и картона
в мире, кг/чел. (источник - данные ФАО ООН, РАО "Бумпром")
Таблица 1.3
Объемы и индексы среднедушевого потребления бумаги и картона
в 2001 - 2020 гг. (источник - данные ФАО ООН, РАО "Бумпром")
Страна, регион | 2001 | 2020 | 20/01, % |
США | 310,7 | 194,6 | 62,7 |
Япония | 242,2 | 172,4 | 71,2 |
Канада | 295,5 | 135,7 | 45,9 |
Финляндия | 374,6 | 126,6 | 33,8 |
Китай | 31,5 | 85,6 | 271,5 |
МИР | 51,5 | 52,7 | 102,3 |
Россия | 25,9 | 48,8 | 188,8 |
Лат. Америка | 33,4 | 37,0 | 110,8 |
Индия | 4,5 | 12,9 | 289,7 |
Африка | 5,9 | 5,6 | 94,4 |
В настоящее время среднедушевое потребление бумаги и картона в России отстает от среднемирового уровня примерно на 4 кг/чел. Для обеспечения растущего спроса отечественного рынка до указанного уровня необходимо нарастить внутреннее потребление на 560 тыс. тонн бумаги и картона. Если ориентироваться на уровень развитых стран - около 100 кг/чел., то России необходимо, как минимум, в два раза увеличить внутреннее потребление, т.е. достичь показателя в 25 млн тонн бумаги и картона в год. Однако это возможно только при условии сбалансированного развития всех отраслей промышленности и экономики России в целом, и в первую очередь при условии непрерывного на протяжении ряда лет роста благосостояния и покупательной способности населения.
Увеличение объемов отечественного производства востребованных российским рынком видов бумажно-картонной продукции может стать логичным направлением реализации программы импортозамещения потребительской продукции в Российской Федерации.
1.2 Характеристика российских предприятий ЦБП
1.2.1 Техническое и технологическое состояние российских целлюлозно-бумажных предприятий
Для российской целлюлозно-бумажной промышленности характерна значительная неоднородность. В настоящее время из 223 целлюлозно-бумажных предприятий производством целлюлозы и механической (древесной) массы по основному виду деятельности занимаются всего 10 комбинатов и заводов большой единичной мощности, выпускающих суммарно более 8,8 млн тонн волокнистых полуфабрикатов, свыше половины объема бумаги и картона (6,2 млн тонн) и отдельные виды потребительской продукции (офисная бумага в листах, тароупаковочные виды бумаг и картонов, санитарно-гигиенические изделия). Около 50 предприятий производят бумагу и картон (всего около 4,2 млн тонн), как из первичного волокна, так и из собираемой и перерабатываемой макулатуры, выпускают гофрокартон, тару и упаковку, специальные и технические виды бумаг и картонов, ряд наименований потребительской продукции. Остальные 160 предприятий занимаются конвертингом, выпуская широкий спектр потребительской продукции, - обои, декоративные виды бумаг и картонов, канцелярские и бумажно-беловые товары, потребительскую упаковку, санитарно-гигиенические и хозяйственно-бытовые товары, фильтровальные материалы и т.д.
Наибольший объем инвестиций в развитие ЦБП осуществляют крупные интегрированные предприятия, в основном за счет собственных средств. Эти предприятия являются градообразующими, выполняют важные социальные и инфраструктурные функции по отношению к моногородам и регионам, в которых осуществляют свою деятельность, включены в Перечень системообразующих предприятий, реализуют приоритетные инвестиционные проекты. В последние годы получила большое развитие поддержка проектов со стороны государства из средств Фонда развития промышленности со сроком окупаемости до 5 лет. Реализация крупных "greenfield" проектов в целлюлозно-бумажной промышленности рассчитана на значительно более долгий срок, поскольку в отрасли используется наиболее крупнотоннажное, капиталоемкое и сложное импортное оборудование, а также самые современные технологии, применяемые в мировой практике крупнейшими машиностроительными корпорациями. Из-за нехватки финансовых средств на фоне ужесточения требований природоохранного законодательства большинство малых и часть средних предприятий за три прошедших десятилетия не смогли ликвидировать накопившуюся техническую и технологическую отсталость и прекратили свою деятельность. Им на смену пришли более современные производства, выпускающие востребованную, конкурентоспособную и экологичную продукцию, объединившиеся в группы компаний и холдинги.
1.2.2 Географическое положение российских целлюлозно-бумажных предприятий и вопросы освоения лесосырьевой базы
Географическое расположение предприятий на карте страны говорит об основных приоритетах при выборе площадки - доступности сырьевой базы, энергии, водных ресурсов.
Из-за своей удаленности от основных рынков, отсутствия необходимой инфраструктуры (лесных дорог, доступности магистрального энергообеспечения, развитых сетей железнодорожного транспорта) малоосвоенными остаются лесные ресурсы Восточной Сибири и Дальнего Востока
(рисунок 1.8).
Рисунок 1.8 - Распределение производства
волокнистых полуфабрикатов, бумаги и картона
по федеральным округам в 2021 году, млн тонн
Основная часть предприятий, выпускающих целлюлозно-бумажную продукцию, находится в лесных районах Северо-Запада, центральной России, Поволжья, вблизи от крупных населенных пунктов со сформировавшимся потребительским спросом, а также крупных транспортных хабов для внешней торговли. Основная часть целлюлозы, производимой на предприятиях Сибирского ФО, экспортируется на рынки стран АТР.
Приоритетом развития предприятий лесного комплекса в XXI веке являются внедрение наилучших доступных технологий, снижение материалоемкости и энергоемкости производства, увеличение использования лесосечных, кородревесных материалов, побочных продуктов переработки древесины и других возобновляемых источников для производства энергии. Глобальная стратегия устойчивого развития перехода к модели "зеленой экономики" предполагает масштабное использование возобновляемых лесных ресурсов, и у российских предприятий лесного комплекса имеется огромный потенциал развития в данном направлении. Ведущие лесные компании России на протяжении трех десятилетий успешно адаптируют и внедряют наилучшие доступные технологии по модернизации действующего оборудования с целью повышения своей конкурентоспособности и удовлетворения растущего потребительского спроса на качественную и экологичную продукцию.
| | ИС МЕГАНОРМ: примечание. Нумерация пунктов дана в соответствии с официальным текстом документа. | |
1.2.4. Влияние деятельности предприятий ЦБП на окружающую среду, сформировавшиеся тенденции и перспективы
Таблица 1.4
Выбросы загрязняющих веществ от стационарных источников
в окружающую среду, их улавливание и обезвреживание
(у/о), тыс. тонн
Вид экономической деятельности | показатель | 2018 | 2019 | 2020 |
Всего | выбросы | 17 068 | 17 295 | 16 952 |
у/о | 46 749 | 52 014 | 44 126 |
сельское, лесное хозяйство, охота, рыболовство | выбросы | 220 | 334 | 422 |
у/о | 58 | 174 | 189 |
добыча полезных ископаемых | выбросы | 4 851 | 4 956 | 6 755 |
у/о | 1 934 | 1 721 | 8 850 |
обрабатывающие производства | выбросы | 3 756 | 5 866 | 3 901 |
у/о | 23 226 | 31 991 | 19 512 |
производство пищевых продуктов | выбросы | 142 | 208 | 259 |
у/о | 410 | 420 | 472 |
обработка древесины и производство изделий | выбросы | 85 | 125 | 128 |
у/о | 526 | 516 | 430 |
производство бумаги и бумажных изделий (ЦБП) | выбросы | 87 | 97 | 76 |
у/о | 385 | 432 | 364 |
производство кокса и нефтепродуктов | выбросы | 626 | 721 | 666 |
у/о | 222 | 554 | 379 |
производство химических веществ и химических продуктов | выбросы | 356 | 365 | 433 |
у/о | 3 340 | 3 766 | 3 852 |
производство металлургическое | выбросы | 1 798 | 3 696 | 1 500 |
у/о | 11 791 | 11 507 | 6 266 |
обеспечение электрической энергией, газом и паром; кондиционирование воздуха | выбросы | 2 710 | 3 004 | 2 891 |
у/о | 15 865 | 16 617 | 13 863 |
сбор и обработка сточных вод | выбросы | 65 | 103 | 67 |
у/о | 45 | 2 | 7 |
сбор, обработка и утилизация отходов; обработка вторичного сырья | выбросы | 503 | 558 | 623 |
у/о | 61 | 74 | 35 |
транспортировка и хранение | выбросы | 1 783 | 1 876 | 1 605 |
у/о | 328 | 448 | 233 |
Удельный вес выбросов в атмосферу загрязняющих веществ в целлюлозно-бумажном производстве значительно ниже, чем по сбросам в водные объекты. В 2020 году доля целлюлозно-бумажной промышленности в выбросах по РФ составила 0,45%, а в обрабатывающих производствах - 1,9%. Объем уловленных и обезвреженных ЗВ в ЦБП превышает уровень выбросов в 4,8 раза, в то время как в целом по РФ этот показатель составляет 2,6 раза.
Снижение физических объемов выбросов по отрасли в 2020 году составило 12,6% по сравнению с 2018 годом и 15,7% по сравнению с 2013 годом
(таблица 1.5).
Таблица 1.5
Сбросы загрязненных сточных вод в поверхностные
водные объекты, млн куб. метров
Вид экономической деятельности | 2018 | 2019 | 2020 |
Всего | 13 136 | 12 599 | 11 678 |
сельское, лесное хозяйство, охота, рыболовство и рыбоводство | 748 | 680 | 480 |
добыча полезных ископаемых | 785 | 688 | 500 |
обрабатывающие производства | 2 276 | 2 089 | 1 874 |
производство пищевых продуктов | 26 | 20 | 17 |
обработка древесины и производство изделий из дерева | 11 | 10 | 8 |
производство бумаги и бумажных изделий (ЦБП) | 796 | 817 | 699 |
производство кокса и нефтепродуктов | 96 | 106 | 88 |
производство химических веществ и химических продуктов | 499 | 480 | 463 |
производство прочей неметаллической минеральной продукции | 41 | 43 | 50 |
производство металлургическое | 637 | 448 | 405 |
обеспечение электрической энергией, газом и паром; | 889 | 933 | 808 |
забор, очистка и распределение воды | 4 916 | 4 656 | 4 524 |
сбор и обработка сточных вод | 3 182 | 3 262 | 3 241 |
Удельный вес объемов сбросов по целлюлозно-бумажной промышленности в 2020 году составили 37,3% по всем обрабатывающим производствам и 6,0% по России в целом. Снижение физических объемов сбросов по отрасли в 2020 году составило 14,4% по сравнению с 2019 годом и 12,2% по сравнению с 2018 годом.
Таблица 1.6
Образование отходов производства и потребления,
их утилизация и обезвреживание (у/о), тыс. тонн
Вид экономической деятельности | Показатель | 2018 | 2019 | 2020 |
Всего | образовано | 7 266 054 | 7 750 877 | 6 955 717 |
у/о | 3 818 363 | 3 881 872 | 3 429 014 |
сельское, лесное хозяйство, охота, рыболовство | образовано | 42 774 | 47 664 | 45 156 |
у/о | 36 209 | 39 062 | 33 717 |
добыча полезных ископаемых | образовано | 6 850 485 | 7 257 022 | 6 367 336 |
у/о | 3 585 214 | 3 561 595 | 2 970 827 |
обрабатывающие производства | образовано | 243 768 | 296 443 | 430 868 |
у/о | 128 270 | 177 419 | 230 643 |
производство пищевых продуктов | образовано | 19 278 | 17 481 | 168 709 |
у/о | 8 439 | 9 818 | 109 901 |
обработка древесины и производство изделий | образовано | 5 209 | 5 924 | 6 315 |
у/о | 3 893 | 4 247 | 4 803 |
производство бумаги и бумажных изделий (ЦБП) | образовано | 6 260 | 5 561 | 5 055 |
у/о | 5 726 | 5 470 | 4 919 |
производство кокса и нефтепродуктов | образовано | 1 224 | 993 | 929 |
у/о | 480 | 326 | 321 |
производство химических веществ и химических продуктов | образовано | 45 972 | 42 250 | 55 126 |
у/о | 19 126 | 22 611 | 26 779 |
производство металлургическое | образовано | 136 065 | 155 309 | 135 890 |
у/о | 72 953 | 76 745 | 65 468 |
обеспечение электрической энергией, газом и паром; кондиционирование воздуха | образовано | 20 105 | 20 185 | 17 476 |
у/о | 1 697 | 1 817 | 1 550 |
сбор и обработка сточных вод | образовано | 3 195 | 1 559 | 1 961 |
у/о | 2 552 | 3 026 | 3 434 |
сбор, обработка и утилизация отходов; обработка вторичного сырья | образовано | 5 679 | 7 278 | 3 649 |
у/о | 26 813 | 34 610 | 50 073 |
транспортировка и хранение | образовано | 2 881 | 2 404 | 5 492 |
у/о | 6 555 | 6 540 | 7 724 |
Таблица 1.7
Инвестиции в основной капитал, направленные
на охрану окружающей среды, млн рублей
(в фактически действовавших ценах)
Вид экономической деятельности | 2018 | 2019 | 2020 |
Всего | 157 651 | 175 029 | 195 962 |
сельское, лесное хозяйство, охота, рыболовство и рыбоводство | 1 606 | 2 947 | 2 301 |
добыча полезных ископаемых | 36 418 | 40 243 | 31 881 |
обрабатывающие производства | 63 657 | 68 826 | 78 698 |
производство пищевых продуктов | 1 216 | 1 189 | 1 589 |
обработка древесины и производство изделий из дерева | 145 | 726 | 397 |
производство бумаги и бумажных изделий (ЦБП) | 10 031 | 6 105 | 14 154 |
производство кокса и нефтепродуктов | 11 014 | 12 753 | 10 455 |
производство химических веществ и химических продуктов | 6 176 | 9 886 | 18 066 |
производство прочей неметаллической минеральной продукции | 1 292 | 1 055 | 1 068 |
производство металлургическое | 32 015 | 35 257 | 31 022 |
производство автотранспортных средств, прицепов | 113 | 139 | 189 |
производство прочих транспортных средств и оборудования | 632 | 964 | 949 |
обеспечение электрической энергией, газом и паром; кондиционирование воздуха | 13 411 | 13 411 | 17 075 |
забор, очистка и распределение воды | 24 991 | 25 654 | 29 553 |
сбор и обработка сточных вод | 1 499 | 420 | 375 |
сбор, обработка и утилизация отходов; обработка вторичного сырья | 843 | 712 | 2 599 |
транспортировка и хранение | 3 368 | 7 489 | 4 807 |
Доля инвестиций в охрану окружающей среды на предприятиях ЦБП в 2020 году составила 7,2% от общего объема инвестиций по РФ, доля инвестиций ЦБП в природоохранные мероприятия среди обрабатывающих производств достигла 18%.
По итогам наблюдений в течение 15 лет отмечается заметное снижение негативного влияния предприятий целлюлозно-бумажной промышленности на окружающую среду. При росте объемов производства целлюлозно-бумажной продукции на 10% объемы выбросов загрязняющих атмосферу веществ предприятиями отрасли снизились на 32%, а объемы сбросов сточных вод - на 37%
(рисунок 1.9). Причиной этого являются проведение предприятиями отрасли плановых модернизаций технологического оборудования в соответствии с долгосрочными стратегиями развития и повышения конкурентоспособности выпускаемой продукции на внутреннем и мировых рынках, внедрение энерго- и ресурсосберегающих решений, оптимизация расхода воды, сырья и химикатов.
Рисунок 1.9 - Индексы производства продукции ЦБП,
объемов сбросов и выбросов загрязняющих веществ
предприятиями ЦБП, % к уровню 2005 г.
1.3 Основные проблемы российской ЦБП и пути их решения
Целлюлозно-бумажная промышленность является наиболее энерго-, материало- и капиталоемкой подотраслью лесного комплекса, выпускающей продукцию глубокой химической переработки древесины. Технологические процессы целлюлозно-бумажного производства отличаются непрерывностью, многооперационностью, исключительно точным взаимодействием сложных технологических схем. Для оборудования ЦБП характерны высокая стоимость, трудоемкость его проектирования, монтажа и наладки, долгие сроки окупаемости вложенных средств и необходимость долгосрочного планирования экономических результатов от его запуска и модернизации.
Факторы, непосредственно влияющие на развитие российской ЦБП:
- гигантский, нерационально используемый потенциал лесных ресурсов Российской Федерации;
- неблагоприятный инвестиционный климат;
- несовершенное лесное и природоохранное законодательство;
- наличие разработанных и утвержденных отраслевых и межотраслевых (горизонтальных) справочников по наилучшим доступным технологиям, необходимость единой государственной политики по координации перехода на принципы НДТ в производстве и промышленной экологии предприятий;
- наличие высокоемких, быстрорастущих рынков лесной продукции в России и в странах АТР;
- влияние глобальных вызовов (борьба с изменением климата, сокращение антропогенных выбросов парниковых газов) и связанная с этим необходимость замены ископаемых энергоносителей возобновляемыми биоресурсами;
- устойчивое развитие лесной промышленности, замещение невозобновляемых продуктов новыми видами товаров из лесной биомассы становится приоритетным направлением в мире. Вопросы устойчивого развития приобретают все более важное значение и в российском ЛПК.
Развитие лесопромышленного комплекса страны осуществляется в основном за счет собственных средств крупных предприятий по глубокой механической и химической переработке древесины, которые для поддержания конкурентоспособности своих производств реализуют приоритетные инвестиционные проекты, связанные с модернизацией и техническим перевооружением своих производственных мощностей.
Пути решения проблем, стоящих перед целлюлозно-бумажной промышленностью России:
- создание для реализации приоритетных инвестиционных проектов условий гарантированного обеспечения древесным сырьем, энергоносителями, доступными кредитами отечественных банков;
- участие государства в совместном финансировании создания инфраструктуры крупных ПИП с выделением средств из федерального и региональных бюджетов в рамках единой стратегии развития лесного комплекса страны;
- создание условий для развития биотехнологий в ЛПК, включая производство биотоплива;
- кратное увеличение расходов на НИОКР в лесном комплексе, стимулирование разработки и внедрения инновационных технологий, направленных на снижение удельных затрат энергии, повышение экономической и экологической эффективности производства. Увеличение финансирования научно-технической деятельности по созданию и освоению массового производства востребованной, конкурентоспособной продукции в целях реализации программы импортозамещения;
- увеличение доли использования низкосортной древесины, степени переработки макулатуры для снижения удельного потребления качественного древесного сырья в основном производстве;
- совершенствование структуры лесопромышленного производства за счет освоения выпуска инновационных видов продукции в рамках технологической платформы "БиоТех-2030", в том числе бумаги и картона с экологически безопасными барьерными покрытиями, композиционных материалов с использованием технологий переработки побочных продуктов ЦБП и продуктов лесохимии.
Для развития лесного комплекса в масштабах всей страны необходима прозрачная, скоординированная, долгосрочная, неукоснительно проводимая государственная лесная политика. Освоение лесных богатств в необжитых районах, строительство новых современных предприятий возможны только при непосредственном участии государства в создании необходимой инфраструктуры при реализации крупных инвестиционных проектов, связанных с глубокой переработкой древесины.
1.4 Данные по переработке макулатуры в России и в мире
Вторичное волокно является незаменимым сырьем для бумажной промышленности, отличается меньшей стоимостью по сравнению с соответствующими сортами товарной целлюлозы и пригодно для выработки широкого спектра продукции. Использование макулатурного сырья стало общей практикой ресурсосбережения и переработки отходов во многих странах.
Общее производство бумаги и картона в мире в 2020 год достигло 401 млн тонн, Среднемировой уровень вторичной переработки бумаги и картона - 59,7% (в Северной Америке - 68%, в Азии - 55,3%, Латинской Америке - 48,7%, Африке - 37,6%) <1>. Объем сбора и переработки отходов бумаги и картона в мире составил 228,5 млн тонн. Производство бумаги и картона из макулатуры - 198,7 млн тонн
(рисунок 1.10).
--------------------------------
<1> https://www.cepi.org/wp-content/uploads/2022/09/DRAFT_EPRC-Monitoring-Report-2021_20220909.pdf

Производство бумаги из вторичного сырья, тонн

Производство бумаги, тонн

Доля бумаги из вторичного сырья, %
Рисунок 1.10 - Динамика производства бумаги из вторичного
сырья в общем объеме мирового производства
Европейский уровень производства бумаги и картона - 99 млн тонн <2>. Объем образования отходов бумаги и картона составил 80 млн тонн (учитывающий объемы производства, экспорт, импорт, включая упаковку экспортируемых и импортируемых товаров). Объем сбора и переработки отходов бумаги и картона в Европе (Евросоюз + Норвегия, Великобритания, Швейцария) в 2021 году составил 57,1 млн тонн, уровень вторичной переработки - 71,4% <3>.
--------------------------------
<2> Food and Agriculture Organization of the United Nations https://www.fao.org/home/en
<3> https://www.cepi.org/press-release-the-paper-value-chain-reached-a-71-4-recycling-rate-in-2021/
В качестве основных причин вторичной переработки бумаги и картона можно обозначить меньшую стоимость макулатурного сырья, экологичность технологии переработки, а также снижение расхода энергии на 30%, что обеспечивает сокращение затрат на производство бумажно-картонной продукции.
Переработка макулатуры в России
По данным Центра системных решений (ЦСР) <4> общий объем потребления бумаги и картона в РФ составляет 7,9 млн тонн в год, в том числе пригодные для переработки отходы бумаги и картона - 7,2 млн тонн в год (выбывают из оборота 0,7 млн тонн в год специальные виды бумаги и картона). Объем образования макулатуры в коммерческом сегменте (производство, торговля, офисы) составляет 4,3 млн тонн (60%) и 2,9 млн тонн (40%) домашние хозяйства (смешанные сорта макулатуры). Уровень сбора макулатуры в коммерческом сегменте превышает 95%, потери составляют 0,2 млн тонн, в то время как в сегменте домашних хозяйств сбор составляет не более 20%, потери составляют 2,4 млн тонн. Данный сегмент не привлекателен для заготовителей в силу слабого развития инфраструктуры раздельного сбора отходов - макулатура образуется в малых объемах, и требуется дополнительное накопление отходов бумаги и картона, при этом они смешиваются с другими видами отходов и приходят в негодность. Даже раздельно собираемые отходы бумаги и картона требуют дополнительной сортировки.
--------------------------------
<4> Центр системных решений (ЦСР): аналитика в целлюлозно-бумажной отрасли России http://centr-sr.com/
| | ИС МЕГАНОРМ: примечание. В официальном тексте документа, видимо, допущена опечатка: имеется в виду рисунок 1.11, а не 11. | |
По данным Центра системных решений на
рисунке 11 представлено распределение сбора и потребления макулатуры в 2021 году по федеральным округам РФ. Основные мощности по сбору и предприятия по переработке макулатуры сосредоточены в Европейской части РФ - это Центральный, Северо-Западный и Приволжский ФО.
ЦФО
СЗФО
ПФО
СФО
ЮФО
ДВФО
УФО
СКФО
Рисунок 1.11 - Объемы сбора и потребления макулатуры
по федеральным округам РФ, тыс. тонн
От собираемой в коммерческом сегменте 86% (3,8 млн. тонн) составляет макулатура марки МС-5Б, используемая для производства тароупаковочных видов картона и формованных изделий. Также к основным маркам макулатуры в этом сегменте относится макулатура марок МС-2А, МС-6Б, МС-7Б, МС-9В.
Макулатура марки МС-5Б является основной экспортируемой маркой, что обусловлено ее композиционным составом по волокну и малым количеством циклов переработки в целом. Растущий спрос на внутреннем рынке на макулатуру данной марки свел экспорт к минимуму и в 2021 году составил 26 тыс. тонн. Основными странами-экспортерами, на долю которых приходится 84% экспорта, являются Узбекистан, Казахстан, Вьетнам и Беларусь (данные ЦСР).
По данным Лиги переработчиков макулатуры <5> на 2022 год, дефицит предложения макулатуры всех марок в России превышает 1 млн тонн. Соотношение установленной мощности по переработке макулатуры и ее сбора по федеральным округам представлено на
рисунке 1.12.
--------------------------------
<5> Лига переработчиков макулатуры: https://www.liga-pm.ru/

Установленные мощности по переработке макулатуры

Сбор макулатуры
Рисунок 1.12 - Объемы сбора и мощностей по переработке
макулатуры по федеральным округам РФ (данные ЦСР)
Импорт остается низким в силу технологических и законодательных барьеров, в 2021 году в Россию импортировалось 32 тыс. тонн. Основными странами-импортерами на долю которых приходится 78% импорта, являются Латвия, Беларусь, Эстония (данные ЦСР).
Цена тонны макулатуры марки МС-5Б в России выше, чем в ЕС. Изменение цен имеет схожую динамику
(рисунок 1.13) (Анализ данных ЦИ ЦСР, RISI).

ТЛ (РФ), EXW

TL-2 (ЕС), DDP

TL-3 (ЕС), DDP

OCC (ЕС), DDP

МС-5Б (РФ), DDP
Рисунок 1.13 - Ценовые показатели тест лайнера (ТЛ)
и макулатуры марки МС-5Б (OCC)
Основным драйвером роста сбора макулатуры в РФ является неуклонный рост производства бумаги и картона из вторичного сырья. Динамика изменений начиная с 2000 года представлена на
рисунке 1.14.
Рисунок 1.14 - Доля бумаги из макулатуры в российском
производстве бумаги и картона (источник - FAO STAT <6>)
--------------------------------
<6> Food and Agriculture Organization of the United Nations: https://www.fao.org/faostat/
По состоянию на 2022 год насчитывается 79 предприятий переработчиков макулатуры, крупнейшие из которых представлены в
таблице 1.8.
Таблица 1.8
Перечень предприятий переработчиков макулатуры по сегментам
выпускаемой продукции (по данным ЦСР, 2022 год)
Сегмент по виду выпускаемой продукции из макулатурного сырья | Предприятие - переработчик макулатуры |
Наименование | % от объема сегмента |
I. Макулатурные тарные картоны (2950 тыс. тонн/год) | - SFT Group (ООО "Алексинская БКФ", АО "Каменская БКФ", АО "Картонтара"); - Объединенные Бумажные Фабрики (ООО "Сухонский КБК", ООО "Полотняно-заводская БМ", ООО "Балахнинская КФ"); - ООО "Пермская ЦБК" (ООО "Прикамский картон"); - ЗАОр НП "Набережно-Челнинский КБК"; - ООО "Л-Пак"; - ООО "Завод Николь-Пак"; - ОАО "Маяк"; - ООО "ПП Гофрокомбинат"; - ООО "Окуловская БФ"; - ООО "Воронежская Бумага" (ООО "Эколайнер"); - Кондровский филиал ООО "Геопак"; - АО "Марийский ЦБК"; - ООО "Кировпейпер"; - ООО "Алатырская БФ"; - АО "Ярославская Бумага"; - ЗАО "МПК "КРЗ"; - Группа компаний "ДАФ" (ООО "КБК"); - ООО "Атлас-Маркет"; - ООО "Компания "Капитал"; - АО "БФ "Коммунар"; - ООО "Гофротара"; - ООО "Донская Гофротара" | 86 |
II. Санитарно-гигиеническая макулатурная бумага (220 тыс. тонн/год) | - Сыктывкар Тиссью Груп (ОАО "Сыктывкар Тиссью Груп", Ростовский филиал ОАО "Сыктывкар Тиссью Груп"); - ООО "Эссити"; - ЗАОр НП "Набережно-Челнинский КБК"; - ООО "Тверь Тиссью"; - ООО "Бумажная Фабрика" (Чалтырь); - ЗАО "Уральская Бумага" | 88 |
III. Бумага и картон для строительных изделий (300 тыс. тонн/год) | - АО "Кнауф Петроборд"; - ЗАО "МПК "КРЗ"; - ООО "Экодомстрой" (ЗАО "Алтайкровля"); - ЗАО "Завод "Картонтоль"; - ОАО "Омсккровля"; - АО "Мягкая Кровля" (Самара) | 94 |
IV. Упаковка из формованных изделий (100 тыс. тонн/год) | - АО "Хартманн-Рус" (ранее АО "Готэк-Литар"); - ООО "Хухтамаки С.Н.Г."; - АО "СОЭМЗ"; - ООО "Картонно-Бумажный Комбинат" (Туймазы); - ООО "Окуловская Бумажная Фабрика"; - ООО "ЭКО Пэкэджинг Интернейшнл Компани" | 80 |
Из макулатуры марок МС-1А, МС-3А производятся не только санитарно-гигиенические, но и упаковочные виды бумаг, на долю которых в общем объеме производства приходится около 19%. На изготовление писчепечатных видов продукции из макулатуры приходится менее 1% от общего объема производства в данном сегменте.
1.4.1 Классификация макулатурного сырья
В разных странах количество установленных сортов макулатурного сырья различно, что отражает конкретные условия производства бумажно-картонной продукции в стране, организацию ее сбора в виде макулатуры и глубину ее переработки, определяемую целью выпуска конкретных видов продукции.
В Российской Федерации в соответствии с Федеральным
Законом от 14 июля 2022 года N 268-ФЗ "О внесении изменений в Федеральный закон "Об отходах производства и потребления" и отдельные законодательные акты Российской Федерации" введены термины "вторичные ресурсы и вторичное сырье".
Вторичный ресурс - это отходы, которые или части которых могут быть повторно использованы для производства товаров, выполнения работ, оказания услуг или получения энергии и которые получены в результате раздельного накопления, сбора или обработки отходов либо образованы в процессе производства.
Вторичное сырье - вид продукции, полученной из вторичных ресурсов непосредственно (без обработки) или в соответствии с технологическими процессами, методами и способами, предусмотренными документами в области стандартизации Российской Федерации, которая может использоваться в производстве другой продукции и (или) иной хозяйственной деятельности.
На основании данных терминов, а также на основании
п. 1. ГОСТ 10700-97 макулатура, сортированная и классифицированная по маркам в соответствии с
ГОСТ 10700-97, может являться вторичным сырьем.
В зависимости от композиционного состава, цвета, степени загрязненности и роспуска в соответствии с
ГОСТ 10700-97 "Макулатура бумажная и картонная. Технические условия" (введен в действие Постановлением Госстандарта РФ от 23 августа 2002 года N 311-ст) макулатура делится на три группы:
группа А - высокого качества (4 марки);
группа Б - среднего качества (3 марки),
группа В - низкого качества (6 марок), а в группах - на марки
(таблица 1.9).
Таблица 1.9
Группа | Марка |
Группа А | МС-1А Отходы производства белой бумаги (кроме газетной): бумага для печати, писчая, чертежная, рисовальная, основа светочувствительной бумаги и другие виды белой бумаги |
МС-2А Отходы производства всех видов белой бумаги в виде обрезков с линовкой и черно-белой или цветной полосой: бумага для печати, писчая, диаграммная, рисовальная |
МС-3А Отходы производства бумаги из сульфатной небеленой целлюлозы: упаковочной, шпагатной, электроизоляционной, патронной, мешочной, основы абразивной, основы для клеевой ленты, а также перфокарты, бумажный шпагат, отходы производства электроизоляционного картона |
МС-4А Использованные мешки бумажные невлагопрочные (без битумной пропитки, прослойки и армированных слоев) |
Группа Б | МС-5Б Отходы производства и потребления гофрированного картона, бумаги и картона, применяемых в его производстве |
МС-6Б Отходы производства и потребления картона всех видов (кроме электроизоляционного, кровельного и обувного) с черно-белой и цветной печатью |
МС-7Б Использованные книги, журналы, брошюры, проспекты, каталоги, блокноты, тетради, записные книжки, плакаты и другие виды продукции полиграфической промышленности и бумажно-беловых товаров с однокрасочной и цветной печатью, без переплетов, обложек и корешков, изданные на белой бумаге |
Группа В | МС-8В Отходы производства и потребления газет и газетной бумаги |
МС-9В Бумажные гильзы, шпули (без стержней и пробок), втулки (без покрытия и пропитки) |
МС-10В Литые изделия из бумажной массы |
МС-11В Отходы производства и потребления бумаги и картона с пропиткой и покрытием: влагопрочные, битумированные, ламинированные, а также бумажные мешки, изготовленные из бумаги указанных видов |
МС-12В Отходы производства и потребления бумаги и картона черного и коричневого цветов, бумага с копировальным слоем, для вычислительной техники, бумага-подложка с нанесенным дисперсным красителем разных оттенков, а также кровельный картон |
МС-13В Отходы производства и потребления различных видов картона, белой и цветной бумаги (кроме черного и коричневого цветов), обложечной, светочувствительной, в том числе запечатанной на аппаратах множительной техники, афишной, обойной, пачечной, шпульной и др. |
В странах Евросоюза, согласно стандарта PN-EN 643 EN 643 "European List of Standard Grades of Paper and Board for Recycling", макулатура делится на 5 групп, включающих 57 марок <7>:
--------------------------------
<7> Контроль качества макулатуры - традиции и направления развития. Дулькин Д.А., Дернова Е.В. Материалы межд. науч.-техн. конференции "Проблемы механики целлюлозно-бумажных материалов", 2021 г. https://www.elibrary.ru/item.asp?id=47448302&pff=1
Группа 1 - обычного качества (11 марок):
- Смесь различных сортов бумаги и картона без ограничения содержания короткого волокна.
Группа 2 - среднего качества (12 марок):
- Газеты, журналы, книги (без обложек) и другие виды бумаг, содержащие древесную массу.
Группа 3 - Высокого качества (19 марок):
- Белые, малозапечатанные виды бумаги и картона с ограниченным содержанием древесной массы.
Группа 4 - "крафт-качества" (8 марок):
- Продукция и отходы использованных и неиспользованных бумаги и картона, содержащих преимущественно сульфатную небеленую целлюлозу (гофрокартон, мешочная бумага, мешки и т.д.).
Группа 5 - специального качества (7 марок):
- Различные виды влагопрочной бумаги и картона, а также картонно-бумажная продукция с различными покрытиями.
Классификация, охватывающая широкий спектр макулатурного сырья для каждой категории макулатуры, также предложена FAO (Food and Agricultural Organisation) при Организации Объединенных Наций и делит макулатуру на четыре основные группы: газетно-журнальная; использованная картонная упаковка; бумага, не содержащая древесную массу и другие заменители целлюлозного волокна; смешанная макулатура.
Количество марок макулатурного сырья в целом обусловлено ростом видов бумажно-картонной продукции, которую необходимо утилизировать.
1.4.2 Проблемы в области переработки макулатуры в России и пути их решения
К основным проблемам можно отнести:
1. Дефицит макулатуры, который обусловлен сравнительно небольшим внутренним среднедушевым потреблением целлюлозно-бумажной продукции (ЦБП) - на уровне 50...55 кг в РФ, при этом в Германии - 241 кг, в США - 211 кг.
2. Слабая инфраструктура сбора макулатуры, особенно в сегменте домашних хозяйств. Низкий уровень экологического сознания потребителей.
3. Небольшой спрос на низкосортную и смешанную макулатуру вследствие повышенных затрат на ее сбор, сортирование, очистку и последующую переработку.
4. Отставание от мирового уровня существующих в стране производств по переработке макулатуры с получением белых видов бумаг и картона, что обусловлено почти полным отсутствием производственных мощностей для облагораживания вторичного целлюлозного волокна, включающего стадии обесцвечивания и отбелки.
5. Влияние логистического фактора: удорожание операций по сбору и транспортировке макулатуры для последующей переработки в отдаленных регионах страны.
Пути решения проблем требуют комплексного подхода к сбору и переработке макулатуры:
1. Разработка и внедрение комплексной государственной программы по развитию экологического сознания потребителей на основе принципов экономики замкнутого цикла.
2. Развитие инфраструктуры и логистики сбора и сортирования макулатуры во всех федеральных округах РФ, особенно в сегменте домашних хозяйств.
3. Увеличение доли целлюлозно-бумажной упаковки взамен одноразовой пластиковой, что приведет к повышению потенциала для ее сбора и переработки.
4. Наращивание производственных мощностей для переработки белых марок макулатуры используемых в производстве писче-печатных, санитарно-гигиенических, графических и т.п. видов бумаг с применением стадий облагораживания и отбелки при переработке макулатуры, что позволит расширить собираемость по маркам макулатуры и спектр применения выпускаемой продукции.
5. Создание отраслевых исследовательских, инжиниринговых центров и машиностроительных предприятий для развития потенциала наращивания производственных мощностей.
6. Повышение уровня автоматизации всех стадий сбора, сортирования и переработки макулатуры, в том числе с использованием робототехники.
7. Подготовка и привлечение высококвалифицированных кадров за счет повышения престижа рабочих и инженерных специальностей в отрасли.
Раздел 2 Технологические, технические решения и системы менеджмента, используемые в настоящее время в целлюлозно-бумажной промышленности
Производство первичных волокон
В России в производстве волокнистых полуфабрикатов доля сульфатной целлюлозы составляет 68,3%, доля сульфитной целлюлозы - 4,5% и древесной массы - 27,2% (данные Росстата).
На
рисунке 2.1 приведена блок-схема производства сульфатной целлюлозы и НСЦ.
Рисунок 2.1 - Блок-схема производства
сульфатной целлюлозы и НСЦ [
4,
13]
2.1 Подготовка древесного сырья
Рисунок 2.2 - Блок-схема производства щепы
2.1.1 Процесс подготовки щепы
Процесс подготовки древесного сырья может включать следующие технологические подпроцессы:
- хранение щепы;
2.1.2 Распиловка древесины
Древесное сырье на переработку может поступать в виде хлыстов, длинника и коротья.
В России наибольшее распространение получили барабаны для окорки коротья 1,2 - 2,2 м, которые требовали предварительного распила длинномерной древесины на слешере на указанные отрезки. В настоящее время созданы и используются барабаны для окорки бревен длиной 4,5 - 6 м, поэтому процесс распиловки древесины на современных предприятиях отсутствует или используются для трудноокориваемых пород (береза, лиственница).
Древесное сырье может окориваться на различном окорочном оборудовании: при групповом способе - в окорочных барабанах, при индивидуальном - окорка на роторных станках.
Барабаны предназначены для окорки мокрым, полусухим и сухим способами. В процессе мокрой окорки древесины используется большое количество воды, так как конструкция барабана помещается в ванну, заполняя барабан водой на 1/3 диаметра. При полусухом способе окорки горячая вода подается в глухую секцию барабана, что создает условия для размораживания (в зимнее время) и увлажнения коры, обеспечивая хорошую окорку любой древесины.
В последние годы на многих предприятиях стала применяться сухая окорка в барабанах. Вода используется только для промывки бревен и их размораживания. Размораживание достигается с помощью подачи пара в барабан или горячей воды на специальный конвейер, установленный перед барабаном.
Используемая в процессе вода рециркулирует при минимальном образовании сточных вод и количестве загрязняющих веществ.
Кора получается при сухой окорке с низким содержанием воды, что приводит к более выгодному энергобалансу предприятия.
Кора после окорочного барабана подается на измельчитель и, если она влажная, отжимается на прессе для последующего сжигания. В некоторых случаях она продается другим предприятиям, но при больших объемах предпочтительно сжигание на самом предприятии в многотопливных котлах.
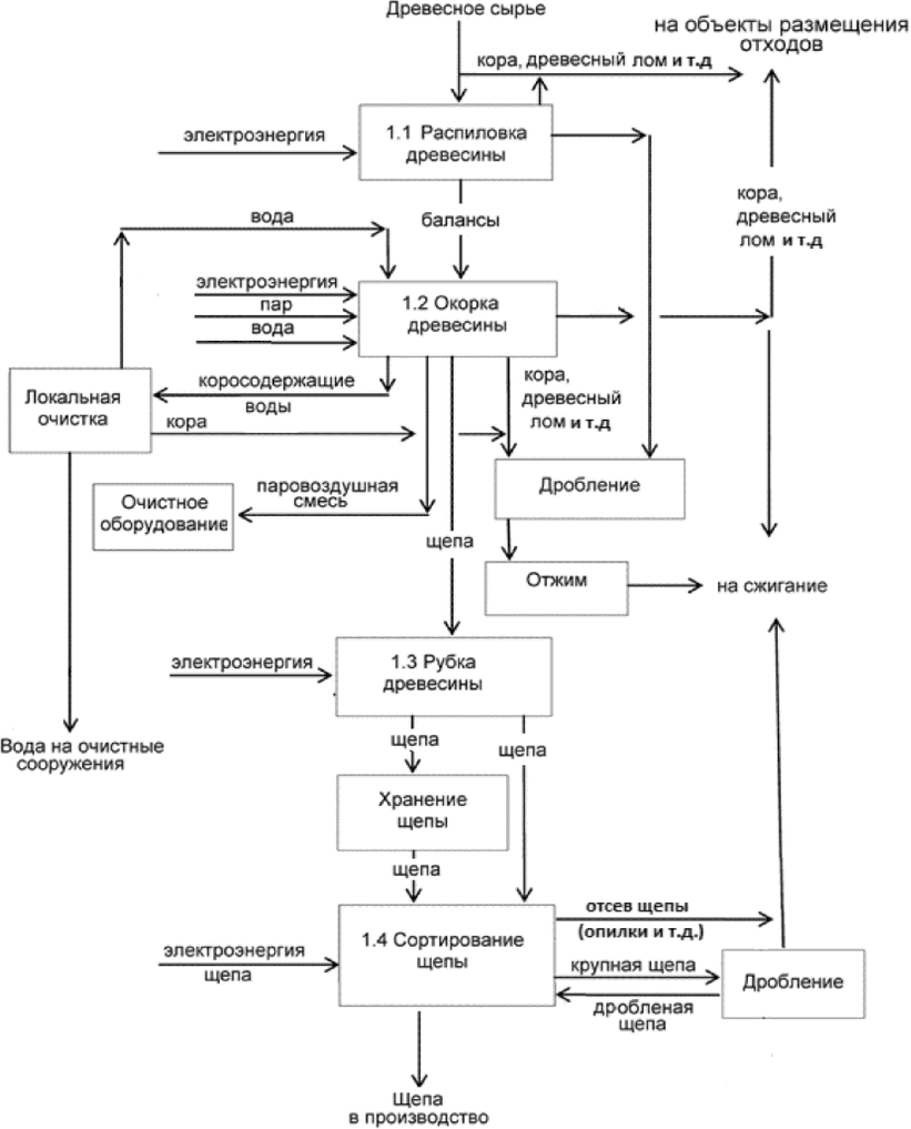
Для обеспечения быстрого и однородного удаления лигнина из древесины бревна рубятся в щепу. Ширина щепы оказывает значительно меньшее влияние на процесс сульфатной варки и качество целлюлозы, чем толщина и длина. Наиболее важное значение имеет толщина щепы, что позволяет эффективно пропитывать (импрегнировать) все древесное вещество варочными химикатами. Длина также важна. Средняя длина волокна сокращается после рубительной машины и зависит от длины щепы. Рубка щепы проводится в рубительной машине или в измельчителе щепы. По способу подачи балансов различают машины с наклонным и горизонтальным питающим патроном. В настоящее время наибольшее распространение получили рубительные машины с горизонтальной подачей древесины в машину и нижним выбросом щепы. Это обусловлено увеличением длины, поступающей на рубку бревен, до 4 - 6 м, что снизило потери древесины от предварительной распиловки на коротье 1,2 - 2,2 м, а также от сокращения образования опила из-за уменьшения числа размочаленных торцов после окорки и от исключения дополнительного измельчения щепы за счет удара лопаток при выбросе вверх.
Получение щепы однородного размера необходимо для повышения эффективности процесса варки и обеспечения высокого качества целлюлозы. После рубительной машины щепа сортируется для удаления нестандартной по размеру щепы и опилок. Мелкую фракцию щепы желательно варить в специальном варочном котле либо сжигать вместе с опилками и корой. Крупная и толстая щепа измельчается на специальных аппаратах и возвращается в общий поток на повторное сортирование. При использовании рубительных машин с верхней выгрузкой щепы для улучшения ее фракционного состава применяют специальные сортировки для выделения из щепы толстой фракции, которая направляется на обработку на специальном оборудовании для разрезания или раздавливания и далее уже измельченная подается в производство. Для рубительных машин с верхней выгрузкой щепы сортирование по толщине обеспечивает равномерность провара целлюлозы, тем самым повышая ее качество и выход.
Сортирование товарной щепы, поступающей от стороннего производителя
В случае поступления небольшого объема товарной щепы его подают на существующее оборудование для сортирования. При поступлении значительного объема товарной щепы дополнительно устанавливают сортирующий узел
(табл. 2.1, п. 1.4).
Общая технологическая схема процесса подготовки древесного сырья приведена на
рисунке 2.3.
Рисунок 2.3 - Блок-схема подготовки технологической щепы
В
таблице 2.1 представлены стадии технологического процесса и оборудование для подготовки щепы из круглого леса.
Таблица 2.1
Стадии технологического процесса и основное оборудование,
используемое при подготовке щепы
Входной поток | Стадии процесса (подпроцесс) | Выходной поток | Основное технологическое оборудование | Эмиссии |
Длинномерная древесина неокоренная | 1.1 Распиловка длинномерной древесины на короткомерные балансы | Балансы неокоренные | - устройство для приема и распиловки древесного сырья | - отходы коры; - опилки натуральной чистой древесины |
Групповой способ окорки |
- балансы неокоренные; - пар; - электроэнергия; - оборотная вода | 1.2 Окорка древесины | - балансы окоренные; - кора, древесный лом; - сточные воды; - песок, камни; - паровоздушная смесь (при сухой окорке) | - размораживающий конвейер; - окорочный барабан; - оборудование для сбора и подготовки коры к сжиганию (конвейеры, сортировка, пресс, корорубка; - оборудование для сбора и очистки коросодержащих вод (дренажный конвейер, скребковый конвейер, водоотделительный барабан, фильтр, емкости, насосы) | - выбросы в атмосферу: - паровоздушная смесь; - сбросы в канализацию (взвешенные вещества, ХПК, БПК); - отходы (камни, песок); - шум от работающего оборудования |
- балансы окоренные; - электроэнергия | 1.3 Рубка древесины | - щепа несортированная | - рубительная машина; - бункер приемный с разгрузочным шнеком | Шум от работающего оборудования |
- щепа несортированная; - электроэнергия | | - щепа сортированная; - опилки натуральной чистой древесины | - сортировка; - дезинтегратор: - оптимизатор. | Опилки натуральной чистой древесины |
Индивидуальный способ окорки |
- балансы неокоренные; - электроэнергия | 1.2 Окорка древесины | - балансы окоренные, - кора, древесный лом; - коросодержащая вода; - песок, камни | - приемный стол; - ступенчатый питатель; - окорочный станок; - оборудование для сбора и подготовки коры к сжиганию (конвейеры, сортировка, корорубка) | Шум от работающего оборудования |
- балансы окоренные; - электроэнергия | 1.3 Рубка древесины | Щепа несортированная | - рубительная машина; - бункер приемный с разгрузочным шнеком | Шум от работающего оборудования |
- щепа несортированная; - электроэнергия | 1.4 Сортирование щепы | Щепа сортированная Опилки натуральной чистой древесины | - сортировка; - дезинтегратор; - оптимизатор щепы | Опилки натуральной чистой древесины |
Технологические характеристики оборудования процесса подготовки щепы из круглого леса представлены в
таблице 2.2.
Таблица 2.2
Характеристика оборудования процесса
подготовки древесного сырья
Наименование оборудования | Назначение оборудования | Технологические характеристики <1> |
Устройство для приема и распиловки длинника | Прием пачки сортиментов, разделение пачки, подача на распиловку, распиловка длинномерной древесины на коротье | Производительность, пл. м3/час, - 125 - 180. Длина бревен, м, - 6,5. Диаметр пил, мм, - 1500 - 2000 |
Групповой способ окорки древесного сырья |
Размораживающий конвейер | Промывка и размораживание древесины в зимнее время | Производительность, пл. м3/час, - 85 - 390. Температура воды, °C, - 40 - 60 |
Окорочный барабан | Окорка древесины | Производительность, пл. м3/час, - 85 - 390. Длина, м, - 25,0 - 42,0. Диаметр, м, - 4,0 - 5,2. Скорость вращения, об/мин, - 4 - 9 |
Рубительная машина | Рубка окоренной древесины | Производительность, пл. м3/час, - 100,0 - 390,0. Диаметр диска, м, - 3,0 - 3,87. Число ножей, шт., - 12 - 18. Частота вращения, мин-1, - 220 - 300 |
Бункер приемный для щепы с разгрузочным шнеком | Прием щепы от рубительной машины | Производительность разгрузочного шнека, нас. м3/час, - 750,0 - 1300,0 |
Дисковая сортировка | Отделение из коры крупных древесных отходов | Производительность, м3/час - до 220,0 |
Корорубка | Измельчение коры и древесного лома | Производительность, м3/час, - 50,0 - 135,0. Размер измельченной коры, мм, - до 50,0 |
Короотжимной пресс (цепной, винтовой, поршневой) | Прессование коры | Производительность, м3/час, - 30,0 - 100,0. Влажность коры после прессования, % - 40 - 55. Остальные данные в зависимости от типа пресса |
Межагрегатные связи | Конвейеры ленточные, цепные для транспортировки материала между оборудованием | Производительность, м3/час. Длина, м. Ширина, мм. В зависимости от компоновки оборудования |
Индивидуальный способ окорки древесного сырья |
Приемный стол | Прием древесины | В зависимости от производительности линии. Объем загрузки, м3, - 40 м3/час. Размеры загружаемой древесины, м, - до 6,6 м |
Ступенчатый питатель | Поштучная подача бревен на окорку | Скорость подачи, м/мин, - 40 - 75 |
Окорочный станок роторный | Окорка древесины | Тип. Диаметр окориваемых лесоматериалов, см, - 10 - 80. Длина бревна (наим.), м, - 1,5 - 3,0 |
Рубительная машина | Рубка окоренной древесины | Тип Производительность, пл. м3/час. Диаметр диска, м. Число ножей, шт. Частота вращения, мин-1 |
Бункер-выравниватель со шнековым разгрузчиком | Прием щепы от рубительной машины | Производительность, пл. м3/час. Длина шнека, м. Диаметр шнека, см |
Корорубка | Измельчение крупных отходов | Производительность, м3/час. Размер измельченной коры, мм. Диаметр ротора, мм. Частота вращения, мин-1 |
Межагрегатные связи | Конвейеры для транспортировки материала между оборудованием | Производительность, м3/час. Длина, м. Ширина, мм. В зависимости от компоновки оборудования |
Сортирование щепы |
Сортировка щепы | Сортирование щепы | Тип - гирационная, дисковая, валковая, вибрационная. Производительность, м3/час, - 120 - 700 |
Дезинтегратор | Измельчение крупной щепы | Тип - дисковая. Производительность, м3/час - 60,0 - 100,0 |
Измельчитель щепы | Измельчение толстой фракции щепы | Тип - Р-рубительная машина, дисковая. Производительность - 50 - 100 м3/час |
Оптимизатор щепы | Обработка толстой и крупной фракции щепы | Тип - валковый. Производительность - 50 - 100 м3/час |
Межагрегатные связи | Конвейеры ленточные для транспортировки материала между оборудованием | Производительность - 100 - 400 м3/час. Длина, м. Ширина, мм. В зависимости от компоновки оборудования |
<1> Технологические характеристики зависят от видов древесины и требуемой производительности линии. |
Таблица 2.3
Природоохранное оборудование процесса
подготовки древесного сырья
Наименование оборудования | Назначение оборудования | Технологические характеристики <1> |
Система пылеудаления | Система удаления паровоздушной смеси из окорочного барабана и размораживающего конвейера | Производительность, м3/с, - 10,0 - 12,0. Давление, Па, - 3500. Концентрация пыли, мг/м3 - 15 - 50 |
Дренажный конвейер | Первичное обезвоживание коры | Производительность (по воде), м3/час, - 1000 - 1500. Диаметр перфорации, мм, - 7,0. Ширина, мм, - 900 - 1300 |
Водоотделительный барабан | Первичное обезвоживание коры | Диаметр, мм - 1500 - 2000. Длина, м, - 4,0 - 5,0. Диаметр перфорации, мм, - 6,0 - 8,0 |
Фильтр сетчатый | Локальная очистка воды | Производительность, м3/мин, - 12,0 - 35,0. Диаметр барабан, м, - 2,0. Ширина сетки, м, - 8,0 - 10,0 |
Транспортер песка | Отделение осадка из бассейна коросодержащих вод | Ширина, мм, - 400 - 600. Длина, м, - от компоновки цеха |
Промывной рольганг с камнеловушкой | Промывка балансов перед рубкой, отделение камней | Ширина, мм, - 1200 - 1400. Длина, м, - от компоновки цеха. Скорость, м/с |
Цепной конвейер для камней у размораживающего конвейера | Удаление камней при размораживании | Ширина, мм, - 650. Длина, м, - от компоновки |
<1> Технологические характеристики зависят от видов древесины и требуемой производительности линии. |
2.2 Процесс производства сульфатной целлюлозы
В настоящее время сульфатный способ производства целлюлозы является доминирующим химическим процессом для получения технической целлюлозы с высокими прочностными характеристиками, который позволяет перерабатывать древесину практически всех пород
[4]. Сульфатный способ имеет эффективную и хорошо апробированную систему регенерации химикатов, в которой органические вещества отработанного черного щелока в виде биотоплива играют существенное значение в энергетическом балансе ЦБП. В России в 2019 году произведено 6,8 млн тонн сульфатной целлюлозы и при этом образуется 68 млн тонн черного щелока, который сжигается в энерготехнологических котлах. Это позволяет, во-первых, регенерировать 97% используемых на варку щелочных реагентов, что составляет 2,2 миллионов тонн щелочи, которая снова расходуется на варку целлюлозы, и во-вторых, попутно производится 34 миллиона тонн пара высокого давления, которого достаточно для выработки из возобновляемого источника энергии 5,4 млн кВт * ч электрической энергии, что в 4 раза больше мощности биоэнергетики России в 2021 году, которая составила 1,373 млн кВт
[4].
Биотопливо в виде сухих веществ черного щелока совместно с кородревесными материалами на 35% покрывает потребность предприятий ЦБП в энергоресурсах.
На целлюлозно-бумажных предприятиях России вырабатывается:
- сульфатная беленая хвойная и лиственная целлюлоза (товарная и для производства печатных бумаг);
- товарная сульфатная небеленая хвойная целлюлоза;
- сульфатная небеленая хвойная целлюлоза для производства картона, флютинга, мешочных и упаковочных бумаг;
- нейтрально-сульфитная лиственная полуцеллюлоза (НСПЦ) и сульфатная лиственная полуцеллюлоза с зеленым щелоком.
Производство сульфатной целлюлозы включает следующие основные технологические блоки:
- подготовка древесного сырья;
- получение сульфатной небеленой и беленой целлюлозы;
- регенерация химикатов и энергии, получение побочных продуктов;
- отбелка, приготовление химикатов для отбелки;
- система очистки производственных сточных вод на внеплощадочных очистных сооружениях.
Технологический процесс получения беленой и небеленой сульфатной целлюлозы может включать следующие подпроцессы:
- варка целлюлозы;
- горячий размол, промывка и сортирование небеленой целлюлозы, сортирование и размол отходов;
- кислородно-щелочная делигнификация и отбелка целлюлозы;
- очистка беленой целлюлозы;
- сушка, упаковка и хранение беленой и небеленой целлюлозы.
Комбинация подпроцессов, их аппаратурное оформление и размещение в технологической схеме процесса производства сульфатной целлюлозы зависят от конкретного вида вырабатываемой продукции и технологии ее получения (см.
рисунок 2.4).
Рисунок 2.4 - Блок-схема технологического процесса
получения сульфатной целлюлозы
Основная информация о процессе получения сульфатной целлюлозы, который используют в настоящее время в российской ЦБП, представлена в
таблице 2.4.
Таблица 2.4
Описание процесса получения сульфатной целлюлозы
Входной поток | Этап процесса (подпроцесс) | Выходной поток | Основное технологическое оборудование | Эмиссии |
Щепа кондиционная. Опилки, спички. Сучки, непровар. Белый щелок. Черный щелок. Фильтрат от промывки. Пар. Электроэнергия | Варка | Небеленая целлюлоза. Черный щелок. Конденсат паров вскипания черного щелока. НК ДПГ. ВК ДПГ скипидар, метанол | Система загрузки щепы в варочный котел. Варочная установка. Выдувной резервуар. Система теплообменников для конденсации паров вскипания черного щелока. Система сбора НК ДПГ. Система сбора ВК ДПГ | Выбросы в атмосферу: ДПГ, скипидар, метанол. Сбросы в производственную канализацию: взвешенные вещества, ХПК, щелочь. Минеральные отходы |
Небеленая целлюлоза. Фильтрат от промывки. Очищенный конденсат с выпарной станции Электроэнергия Пар | Промывка | Небеленая целлюлоза. НК ДПГ. Фильтрат от промывки скипидар, метанол | Промывной аппарат. Насос МС | Выбросы в атмосферу: ДПГ, скипидар, метанол. Сбросы в производственную канализацию: взвешенные вещества, ХПК, щелочь |
Небеленая целлюлоза. Фильтрат от промывки. Электроэнергия | Сортирование | Небеленая кондиционная целлюлоза. Сучки и непровар. Отходы тонкого сортирования. НК ДПГ | Сучколовители для отделения сучков и непровара. Промыватели сучков и непровара. Сортировки. Промыватели отходов. Рафинеры для размола отходов Вихревые очистители для отделения песка. Рафинеры для размола целлюлозы высокого выхода | Выбросы в атмосферу: ДПГ, скипидар, метанол. Сбросы в производственную канализацию: взвешенные вещества, ХПК, щелочь. Минеральные отходы. Сучки и непровар. Отходы тонкого сортирования |
Небеленая очищенная целлюлоза. Фильтрат от промывки/горячая вода/очищенный конденсат. Электроэнергия | Промывка | Небеленая промытая очищенная целлюлоза. НК ДПГ. Фильтрат от промывки | Промывной аппарат. Насос МС | Выбросы в атмосферу: ДПГ. Сбросы в производственную канализацию: взвешенные вещества, ХПК, щелочь |
Промытая очищенная небеленая целлюлоза. Окисленный белый щелок/едкий натр Кислород. Пероксид водорода. Пар. Сульфат магния. Электроэнергия | Кислородно-щелочная делигнификация | Небеленая целлюлоза с пониженным числом Каппа | Реакторы кислородно-щелочной делигнификации (1 или 2 ст.). Смесители с паром и кислородом. Насосы МС. Установка окисления белого щелока воздухом или кислородом. Узел приема, хранения, растворения и подачи в процесс кристаллического сульфата магния | Выбросы в атмосферу: CO |
Целлюлоза после КЩО. Горячая вода/очищенный конденсат от выпарной станции. Электроэнергия | Промывка | Промытая небеленая целлюлоза с пониженным содержанием лигнина. Фильтрат от промывки | Промывной аппарат. Насос МС | Сбросы в производственную канализацию: взвешенные вещества, ХПК, щелочь |
Промытая небеленая целлюлоза. Отбеливающие химикаты: хлор, диоксид хлора, кислород, пероксид водорода, едкий натр, гипохлорит натрия, серная кислота, соляная кислота, сернистая кислота. Свежая, теплая, горячая вода. Пар Электроэнергия | Отбелка | Беленая целлюлоза | Башни высокой концентрации для хранения целлюлозы перед отбелкой и после. Отбельные башни и реакторы. Промывные аппараты. Смесители с химикатами; кислородом и паром. Насосы МС. Газоочистное оборудование хлорсодержащих газов | Выбросы в атмосферу: хлор, (диоксид хлора). Кислый и щелочной фильтрат в производственную канализацию: взвешенные вещества, ХПК, АОХ |
Беленая целлюлоза. Оборотный брак. Пар. Оборотная вода. Гидроксид натрия. Сернистая кислота. Соляная кислота. Электроэнергия. Разбавительная вода | Сортирование и очистка. | Очищенная беленая целлюлоза. Отходы сортирования. Оборотная вода | Напорные сортировки. Вихревые очистители. Фильтр для улавливания волокна. Сгуститель. | Сбросы в производственную канализацию: взвешенные вещества, ХПК |
Беленая целлюлоза. Пар. Оборотная вода. Свежая вода. Электроэнергия | Формование. Прессование. Сушка целлюлозного полотна | Целлюлозное полотно Брак (отсечки и при обрывах). Оборотная вода. Конденсат | Напорный ящик. Формующая часть. Прессовая часть. Сушильная часть. Охладитель. Накат или листорезка. Гидроразбиватели брака | Сбросы в производственную канализацию: взвешенные вещества, ХПК. Выбросы в атмосферу: мокровоздушная смесь, бумажная пыль |
Целлюлозное полотно. Свежая вода. Электроэнергия | Резка и упаковка | Товарная целлюлоза. Брак (кромка, листовой брак) | Листорезка. Линия упаковки | Выбросы в атмосферу: бумажная пыль |
В процессе сульфатной варки целлюлозы древесина обрабатывается варочным щелоком в течение нескольких часов при высокой температуре (обычно 170 °C).
Конкретные условия варки зависят от состава варочного раствора и определяются назначением вырабатываемой технической целлюлозы: для получения бумаги и картона или для химической переработки.
Сульфатный варочный щелок в качестве активных компонентов содержит NaOH и Na2S, а также примеси карбоната, тиосульфата, сульфата и полисульфидов натрия, наличие которых связано с реакциями, протекающими в процессе регенерации варочных компонентов.
В условиях сульфатной варки все компоненты древесины вступают в реакции с варочными реагентами, в результате которых большая часть лигнина, некоторая часть углеводов и экстрактивные вещества в виде продуктов деструкции переходят в раствор и образуют отработанный (черный) щелок.
Процесс варки целлюлозы сопровождается образованием летучих серосодержащих веществ, таких как метилмеркаптан, диметилсульфид, диметилдисульфид, сероводород, обладающих характерным неприятным запахом, вследствие чего их называют дурнопахнущими. Причиной образования дурнопахнущих соединений является присутствие в варочном щелоке сульфида натрия и в древесине - метоксильных групп.
Основными факторами, влияющими на процесс сульфатной варки, являются: расход щелочи и ее концентрация, температура и продолжительность варки, сульфидность щелока, пропарка и пропитка щепы, породный состав древесины.
В результате варки хвойных пород древесины (ель, сосна) можно получить целлюлозу для отбелки с числом Каппа до 25 - 35, поддерживая при этом приемлемые прочностные показатели целлюлозы. Для древесины лиственных пород (осина, береза) получают целлюлозу с числом Каппа 14 - 22.
Варка может проводиться на варочных установках периодического или непрерывного действия.
Периодическая варка осуществляется в стационарных варочных котлах с системой принудительной циркуляции щелока и непрямым нагревом.
Основными операциями традиционной периодической варки являются: загрузка котла щепой и варочным щелоком (в течение загрузки щепа уплотняется паром), заварка (подъем температуры в котле до конечной температуры варки, терпентинные сдувки (удаление газов и воздуха), варка при конечной температуре, конечные сдувки для снижения давления (если выдувка массы не производится с полного давления варки).
Общий оборот котла составляет от 4 до 6 ч.
Применение современной "модифицированной" технологии периодической сульфатной варки с холодной выгрузкой массы из котла и рекуперацией тепла черного щелока позволяет: сократить расход пара на варку (до 50 - 60%), сократить оборот варочного котла, снизить расход химикатов на варку на 5 - 10%, увеличить выход целлюлозы, сократить количество непровара, повысить прочность целлюлозы на 10 - 15%, улучшить промывку целлюлозы за счет стадии промывки в котле, значительно сократить газовые выбросы.
Варочные установки непрерывного действия системы Камюр подразделяются на однососудные или двухсосудные, гидравлического типа или с паровой фазой, с зоной противоточной диффузионной промывки или без нее.
Щепа перед загрузкой в котел для непрерывной варки предварительно пропаривается для удаления воздуха, который препятствует пропитке щепы химикатами.
После загрузки в котел щепа пропитывается варочным щелоком, а температура повышается до 155 - 175 °C.
Время варки при максимальной температуре составляет 1 - 2 ч.
На российских предприятиях практически все варочные установки - непрерывного действия.
Три варочные установки работают по технологии LoSolids, одна установка - по технологии Compact Cooking G2.
Отработанный варочный раствор (черный щелок), содержащий остаточные варочные химикаты и перешедшие в раствор органические вещества древесины, после отделения целлюлозного волокна, направляется на выпарные станции, входящие в состав системы регенерации химикатов варки.
Выделяющиеся в процессе вскипания черного щелока и пропарки щепы ДПГ вместе с паром подаются в систему пропарки щепы, откуда направляются на конденсацию.
Неконденсированные высоко- и низкоконцентрированные дурнопахнущие газы (ВК ДПГ и НК ДПГ) через раздельные системы сбора и транспортировки подаются на термическое обезвреживание (сжигание в СРК или специальных печах) или выбрасываются в атмосферу после обезвреживания на газоочистной аппаратуре.
Скипидаросодержащий (терпентинный) конденсат от конденсаторов паров вскипания черного щелока и пропарочного бункера направляется на производство побочных продуктов для выделения скипидара-сырца.
Подскипидарная вода от отстаивания терпентинного конденсата и конденсат от промывки и охлаждения ДПГ на газоочистном скруббере направляются для очистки в стриппинг-колонну (в системе выпарной станции или отдельно стоящую).
2.2.2 Промывка небеленой целлюлозы
Целью промывки является максимальное отделение от целлюлозного волокна растворенных минеральных и органических веществ черного щелока для увеличения степени регенерации химикатов варки, сокращения расхода отбеливающих химикатов и снижения сброса загрязнений со сточными водами отбельной установки, сушильной или бумагоделательной машины.
Эффективность промывки небеленой целлюлозы зависит от количества ступеней промывки, эффективности используемого оборудования, концентраций входящей на промывку и промытой массы, расхода промывной воды и т.д.
Для современных промывных установок эффективность промывки оценивается по степени отбора сухих веществ и должна составлять не менее 99%.
Современные промывные устройства (диффузоры, фильтры и прессы) разработаны для промывки диффузией, отжимом и вытеснением или объединением этих трех принципов.
На российских сульфат-целлюлозных заводах применяется закрытая, противоточная промывка небеленой целлюлозы в 3 - 5 ступеней (включая ступень диффузионной промывки в варочном котле) с использованием в качестве промывной жидкости горячей воды, очищенного конденсата выпарной станции или промывного щелока с последующей ступени, в том числе фильтрата от ступени КЩО.
Основные типы промывного оборудования на предприятиях России - барабанные фильтры, промывные прессы, атмосферные диффузоры и диффузоры давления.
2.2.3 Сортирование небеленой целлюлозы
Цель сортирования небеленой целлюлозы - отделение сучков и непровара, пучков неразделенных волокон, коры, луба, смолы и песка от основного потока кондиционной целлюлозы с помощью различного сортирующего оборудования.
Схема сортирования целлюлозы, а также выбор оборудования зависят от вида исходной целлюлозы, ее назначения и требований, предъявляемых ГОСТ, ТУ или потребителем по остаточной сорности.
Сортирование небеленой целлюлозы, как правило, включает следующие операции:
- грубое сортирование небеленой целлюлозы (отделение сучков, непровара и тяжелых включений) на комбинированной сортировке, напорном сучколовителе, промывателе сучков, вибрационной сортировке и гидроциклоне (магноклинере);
- тонкое сортирование небеленой целлюлозы (отделение костры, коры, песка и других мелких включений) на комбинированной сортировке, сортировках давления, промывателе отходов, вихревых очистителях.
В зависимости от вида вырабатываемой целлюлозы и конкретных условий производства:
- выделенные в процессе грубого сортирования сучки и непровар после отделения волокна и обезвоживания ~ до 30-процентной концентрации могут направляться на повторную варку, на утилизацию в многотопливный котел или вывозиться на полигон промышленных отходов;
- отходы сортирования после отделения волокна и обезвоживания также могут подаваться на сжигание в многотопливный котел или вывозиться на полигон промышленных отходов;
- волокнистые отходы сортирования (костра и непровар) могут фибриллироваться на специальной размалывающей аппаратуре и возвращаться в основной поток массы или использоваться в картонно-бумажном производстве и т.д.
При производстве небеленой целлюлозы для выработки картона, флютинга, мешочных и упаковочных бумаг сучки и непровар обычно не отделяются, вся масса после варки подвергается горячему размолу, не размолотая фракция отделяется на сортировке и возвращается на повторный размол. Отсортированная размолотая масса возвращается в основной поток.
Оборудование для сортирования чаще всего размещается до промывки целлюлозы (горячее сортирование). Возможно также проводить сортирование после КЩО.
Сточная вода от оборудования установок промывки и сортирования, основное количество которой составляют слабощелочные воды от негерметичного уплотнения элементов, узлов оборудования, смыва полов, промывки оборудования перед ремонтным обслуживанием, случайные утечки поступают в производственную канализацию и далее на очистные сооружения.
Щелокосодержащие воды, образующиеся при опорожнении оборудования и трубопроводов при проведении планово-предупредительных ремонтов и при аварийных ситуациях, возвращаются в процесс или подаются на выпарную станцию для последующей регенерации совместно с черным щелоком.
Источником выделения газовых выбросов на установках промывки и сортирования небеленой целлюлозы является емкостное и промывное оборудование.
Объединенные парогазовые выбросы направляются в систему сбора и транспортировки НК ДПГ и далее на обезвреживание или выбрасываются в атмосферу без очистки.
2.2.4 Кислородно-щелочная делигнификация небеленой целлюлозы
Цель кислородно-щелочной делигнификации - снижение числа Каппа целлюлозы перед отбельной установкой, сокращение расхода химикатов на отбелку, снижение сброса загрязняющих веществ на очистные сооружения и, соответственно, снижение воздействия отбелки на окружающую среду.
Удаление лигнина в процессе кислородной делигнификации осуществляется за счет обработки небеленой целлюлозы кислородом и щелочью в реакторах при повышенной температуре под избыточным давлением.
Процесс кислородно-щелочной делигнификации проводится в одну или в две ступени при средней концентрации массы.
Двухступенчатая делигнификация обеспечивает степень делигнификации для хвойной целлюлозы 60 - 70%, одноступенчатая - около 40%.
Размещение оборудования кислородно-щелочной делигнификации в технологической схеме - после промывки небеленой целлюлозы.
Для обеспечения селективной делигнификации требуется эффективная промывка целлюлозы перед и после КЩО.
Перед кислородно-щелочной делигнификацией требуется эффективная промывка от черного щелока, так как при высоком остаточном содержании в массе растворенных органических веществ и сульфида резко увеличиваются расходы кислорода и щелочи и снижаются механические свойства целлюлозы.
Содержание ХПК в целлюлозной массе, поступающей на КЩО, не должно превышать 100 кг/в.с.т.
Промывка целлюлозы после кислородно-щелочной делигнификации также должна быть как можно более глубокой, так как качество промывки определяет величину потерь химикатов.
Эффективность промывки по фактору Norden должна составлять ~ 15 перед кислородно-щелочной делигнификацией и ~ 8 - 10 - после.
Фильтрат от промывки целлюлозы после КЩО направляется на промывку целлюлозы после варки, таким образом щелочь, израсходованная на ступени КЩО, противотоком возвращается в цикл регенерации.
Для сохранения баланса натрия и серы в системе регенерации химикатов варки в качестве щелочного реагента кислородной делигнификации предусматривается использование окисленного белого щелока вместо щелочи (NaOH).
Предотвращение деструкции хвойной целлюлозы в процессе кислородно-щелочной обработки, обусловленной влиянием металлов переменной валентности, обеспечивается введением в процесс соединений магния (обычно MgSO4). Уникальные стабилизирующие свойства соединений магния обусловлены сочетанием нескольких различных механизмов их действия. Вводимые в целлюлозную массу соединения магния в щелочной среде образуют осадок гидроксида, имеющий коллоидный характер. Осадок обладает развитой внутренней поверхностью и сорбирует гидроксиды и ионы переходных металлов, выводя их из сферы реакции. Второй возможный механизм действия магния - образование с переходными металлами координационных комплексных соединений, содержащих три или шесть атомов магния на один атом переходного металла. При молярном соотношении магния и железа менее семи эффект стабилизации значительно уменьшается, а при отношении менее трех - полностью исчезает.
На российских сульфат-целлюлозных заводах установки кислородно-щелочной делигнификации небеленой хвойной и лиственной целлюлозы эксплуатируются на 6 линиях: для хвойной целлюлозы предусмотрены установки двухступенчатой кислородно-щелочной делигнификации, для лиственной целлюлозы - в основном одноступенчатые установки.
Газовые выбросы от выдувного резервуара установки O2-делигнификации, содержащие в основном водяной пар, углекислый газ и непоглощенный кислород, а также некоторое количество окиси углерода и летучих органических соединений, направляется через систему очистки в атмосферу.
Использование окисленного белого щелока в качестве щелочного реагента предусмотрено на 2 заводах. Окисление проводится по разным технологиям:
- воздухом при атмосферном давлении;
- кислородом при повышенном давлении.
Парогазовая смесь от реактора окисления белого щелока, содержащая аэрозоль щелочи и остаточный кислород, после очистки на циклоне-сепараторе направляется в атмосферу.
Отбелка предназначена для окончательной делигнификации и придания целлюлозе белого цвета с удалением лигнина, экстрактивных и других веществ, содержащих хромофорные группы, придающие ей темный цвет, при минимальном снижении показателей механической прочности.
Число Каппа беленой целлюлозы - менее единицы.
Отбельная установка состоит из последовательности отдельных ступеней, на которых используются различные химикаты.
На каждой ступени отбелки имеются:
- смеситель целлюлозы с химикатами;
- смеситель целлюлозы с паром;
- отбельный реактор (башня) с наружной или внутренней колонками или без них с направлением потока снизу вверх или сверху вниз, обеспечивающими требуемую для химических реакций продолжительность обработки целлюлозы;
- промывное оборудование для отделения использованных химикатов, растворенного лигнина и прочих растворенных веществ из массы целлюлозы (обычно промывные фильтры барабанного типа, промывные прессы, иногда диффузоры).
На российских сульфатцеллюлозных заводах отбелка хвойной и лиственной целлюлозы осуществляется по следующим схемам:
Хвойная | Лиственная |
Х/Д - ЩО - Г - Д1 - Щ2 - Д2 - (К) | ОП - Д0 - ЩОП - Д1 - Щ2 - Д2 - (К) (ECF) |
Х/Д - ЩО - Д1 - Д2 | Х/Д - Щ1 - Г - Д1 - Щ2 - Д2 - (К) |
Д0 - ЩОП - Д1 - ЩП - Д2 - (К) (ECF) | Ф - Д0 - ЩГ (Щ1) - Д1 - Щ2 - Д2 - (К) |
Д1 - ЩОП - Д2 - ЩП - Д3 - (К) (ECF) | А/Д0 - ЩОП - Д1 - (К) (ECF) |
| Д1 - ЩОП - Д2 - (К) (ECF) |
ОП - одноступенчатая кислородная делигнификация с пероксидом водорода; |
Х/Д - хлорирование с добавлением диоксида хлора; Д0, Д1, Д2 и Д3 - отбелка диоксидом хлора; |
А - кислотная обработка; |
Ф - ферментативная обработка; |
Щ1, Щ2, ЩО, ЩП, ЩОП - обработка гидроксидом натрия, гидроксидом натрия с кислородом, гидроксидом натрия с пероксидом водорода, гидроксидом натрия с кислородом и пероксидом водорода соответственно; |
К - кисловка (обработка диоксидом серы). |
На 4 предприятиях отбелка проводится по технологии ECF (без применения молекулярного хлора), основные отбеливающие химикаты - диоксид хлора, кислород, пероксид водорода.
На 2 предприятиях для отбелки применяются хлор и гипохлорит натрия.
Для промывки целлюлозы между ступенями отбелки используются в основном вакуум-фильтры. На одном предприятии установлен промыватель DDW после ступени Д0, на другом предприятии - промывные прессы на всех ступенях отбелки.
Потребление горячей воды для промывки сокращено за счет применения частичного противотока фильтратов.
Избыточные кислые и щелочные фильтраты от промывки целлюлозы, содержащие остаточные химикаты и растворенные органические вещества, направляются на сооружения биологической очистки комбината. Перед сбросом в производственную канализацию сточные воды, как правило, охлаждаются оборотной водой. Нагретая оборотная вода в дальнейшем используется на производстве.
На 1-м предприятии предусмотрено улавливание волокна из кислых и щелочных сточных вод отбельной установки. Уловленное волокно возвращается в процесс отбелки.
Сточные воды от отбельных установок не направляются в цикл регенерации химикатов, поскольку они могут увеличить накопление хлоридов и прочих нежелательных неорганических элементов, вызывающих коррозию, образование накипи и другие проблемы в системе регенерации.
Хлорсодержащие газовые выбросы от оборудования ступеней Х/Д, Д0, Д1 и Д2 перед выбросом в атмосферу обезвреживаются на газоочистной аппаратуре. В качестве обезвреживающих реагентов используется охлажденный щелочной фильтрат или раствор бисульфита натрия.
2.2.6 Сортирование беленой целлюлозы
После отбелки иногда проводится окончательное сортирование целлюлозы. Вторичное сортирование проходит на оборудовании того же типа, что и сортирование небеленой целлюлозы. Могут использовать центриклинеры, радиклоны (прямые и обратные), особенно для лиственной целлюлозы.
Для получения товарной беленой или небеленой целлюлозы используют сушильные машины, на которых целлюлоза обезвоживается до воздушно-сухого состояния.
Конструкция сушильной машины аналогична конструкции бумагоделательной машины.
Состав сушильной машины:
- сеточная часть с обезвоживающими элементами и формующим устройством;
- прессовая часть;
- сушильная часть.
Высушенное целлюлозное полотно после сушильной части подается на листорезку для резки полотна на листы и формирования кип. Сформированные кипы упаковываются и формируются в транспортные пакеты.
2.2.8 Производство химикатов для отбелки
На российских сульфат-целлюлозных заводах наиболее широко используемыми химикатами для отбелки целлюлозы являются хлор, диоксид хлора, кислород, пероксид водорода, гипохлорит натрия.
Диоксид хлора, гипохлорит натрия, кислород производятся на промышленной площадке предприятия.
Пероксид водорода, хлор и гидроксид натрия в основном доставляются на завод от производителей.
На одном предприятии хлор и гидроксид натрия производятся на промплощадке.
2.2.8.1 Получение диоксида хлора
В связи с термодинамической неустойчивостью диоксид хлора обычно производится на месте потребления.
На целлюлозных заводах диоксид хлора получают восстановлением хлорат-иона (ClO3-) в кислой среде. Источником получения хлорат-иона, используемым в промышленном масштабе, является хлорат натрия.
Большое значение имеет выбор восстановительных реагентов с точки зрения экономичности процесса и получаемых при этом побочных продуктов. В качестве восстановителя для получения диоксида хлора на отечественных предприятиях используют диоксид серы, пероксид водорода или хлорид-ионы. На зарубежных предприятиях применяют также метанол.
В общем виде процесс получения диоксида хлора можно представить в виде формулы:
хлорат + восстанавливающий реагент + кислота
диоксид хлора + побочные продукты
Развитие технологий в течение многих лет было направлено на то, чтобы максимально увеличить выход диоксида хлора из хлората, минимизировать образование побочных продуктов при гарантированно устойчивом и легком управлении процессом. Добиваются этого, работая при стехиометрическом избытке кислоты и восстанавливающих агентов (см.
таблицу 2.5).
В технологиях, которые идут при кипении под вакуумом, потребление кислоты меньше, поскольку единственным выделением из реакционного раствора является газ ClO2, который в дальнейшем поглощается водой в абсорбционной башне, и побочный продукт - кислый реакторный остаток (соль натрия и серной кислоты), который формируется в реакционном растворе, после чего выводится из процесса.
В процессах, которые ведут под атмосферным давлением, соли побочных продуктов смешиваются с избыточной кислотой и выводятся из процесса вместе с "отработанной кислотой".
В
таблице 2.5 приведены наиболее значимые современные мировые технологии производства диоксида хлора.
Таблица 2.5
Наиболее распространенные технологии
получения диоксида хлора
Восстанавливающий агент | Примеси в продукте ClO2 | Побочные продукты | Технология процесса | Специфические потенциальные экологические проблемы |
вакуумная | атмосферная |
Метанол | Муравьиная кислота | Сульфат натрия | SVP-LITE, SVP-SCW, R8, R10 | | - |
Пероксид водорода | | Сульфат натрия | SVP-HP, SVP-Pure, R11 | HP-A | - |
Диоксид серы | - | Сульфат натрия | - | Мэтисон | Обращение с SO2 |
Хлорид-ионы | Элементарный хлор | Хлорид натрия | R6, SVP-Total HCl, Lurgi, Chemetics | | Водный раствор ClO2 содержит Cl2 |
Примечание - Источник: Best Available Techniques (BAT) Reference Document for the Production of Pulp, Paper and Board Industrial Emissions Directive 2010/75/EU (Integrated Pollution Prevention and Control) 2015, p. 208. |
На российских предприятиях диоксид хлора в основном производят на установках по методу Мэтисона. Кроме того, в настоящее время на предприятиях также для получения диоксид хлора используются технологии; HP-A по методу SVP-Classic (R-3), R-5 и Chemetics (R6).
Основным методом, по которому производится минимальное содержание свободного хлора в растворе диоксида хлора в виде побочного продукта, является процесс Мэтисона, SVP-HP, SVP-Lite, а более высокое - по методам R-5, SVP-Classic.
Современные технологии позволяют при методе R6 (Chemetics) привести к минимальному содержанию свободного хлора в растворе диоксида хлора менее 0,5 г/л.
Образование побочных продуктов важно и для экономики процесса и по качеству произведенного ClO2.
В
таблице 2.6 приведены для сравнения стандартные показатели потребления сырья и образования побочных продуктов при разных способах производства диоксида хлора (в т/т ClO
2).
Таблица 2.6
Потребление сырья и выход побочных продуктов при получении
двуокиси хлора по наиболее распространенным технологиям
Технология получения | Мэтисон | HP-A | SVP-LITE, R8 | SVP-SCW, R10 | SVP-HP, R11 | Интегрированный Lurgi, R6 Chemetics |
Расход химикатов (т/т ClO2) |
Хлорат натрия | 1,8 | 1,65 | 1,65 | 1,64 | 1,65 | NA |
Серная кислота | 1,4 | 2,10 | 1,0 | 0,8 | 0,78 - 1,03 | NA |
Диоксид серы | 0,8 | NA | NA | NA | NA | NA |
Метанол | NA | NA | 0,17 | 0,17 | NA | NA |
Пероксид водорода | NA | 0,29 | NA | NA | 0,29 - 0,32 | NA |
Элементарный хлор | NA | NA | NA | NA | NA | 0,73 |
Пар | NA | NA | 4,2 | 5,5 | 5,5 | 8,0 |
Электроэнергия, кВт·ч | 80 | 80 | 130 | 160 | 130 | 8900 |
Побочные продукты (т/т ClO2) |
Хлор | 0 | 0 | 0 | 0 | 0 | 0,05 - 0.24 |
NaH(SO4)2 | NA | NA | 1.35 | NA | 1.35 | NA |
Na2SO4 | 1,20 | 1,10 | NA | 1,1 | 1,1 | NA |
H2SO4 | 1,5 | 1,3 | NA | NA | NA | NA |
O2 | NA | 0,26 | NA | NA | 0,26 | NA |
Источник: Best Available Techniques (BAT) Reference Document for the Production of Pulp, Paper and Board Industrial Emissions Directive 2010/75/EU (Integrated Pollution Prevention and Control) 2015, p. 209. |
Принципиальная схема технологии Мэтисона и технологии HP-A представлена на
рисунке 2.5, по интегрированной технологии Chemetics представлена на
рисунке 2.6, характеристика основного и природоохранного оборудования по технологиям - в
таблицах 2.7 и
2.8.
Рисунок 2.5 - Блок-схема получения диоксида хлора
по технологии Метисона и технологии HP-A
Рисунок 2.6 - Блок-схема получения диоксида хлора
по интегрированному методу Chemetics
Побочные продукты, содержащие натрий и серу, образующиеся при производстве диоксида хлора на целлюлозном заводе, стремятся полностью использовать, например, для регулирования pH в отбельном цехе, а также применяют при разложении сульфатного мыла в производстве таллового масла. Кроме того, для нейтрализации кислотных остатков от производства диоксида хлора по методу Метисона используют слабый черный щелок, поступающий на выпарную станцию. Следует заметить, что в кислотных остатках имеется порядка 0,5 г остаточного хлора/дм3, поэтому при съеме сульфатного мыла следы ХОС могут в нем присутствовать, оставаясь в получаемых талловых продуктах. Помимо этого, остаточный хлор попадает с органическими веществами черного щелока в топку СРК.
Описание применяемого технологического оборудования
Таблица 2.7
Характеристика основного оборудования
Наименование оборудования | Назначение оборудования | Технические и технологические характеристики <1> |
Варка |
Бункер щепы | - обеспечение кратковременного запаса щепы; - обеспечение постоянного заполнения карманов ротора дозатора; - предотвращение пропусков газов из ПНД в атмосферу за счет поглощения их щепой | Вместимость - 32.5 - 1000 м3. Диаметр - 4,5 - 6. Высота общая - 8 - 15 м |
Питатель низкого давления | - непрерывная подача щепы из дозатора в пропарочную камеру; - запорный орган между избыточным давлением в пропарочной камере и атмосферным давлением в дозаторе и бункере щепы | Тип - роторный. Число карманов - 5. Вместимость карманов ротора - 0,295 - 0,779 м3/об. Частота вращения ротора - 17 - 29 об/мин. Рабочее давление, не более - 0,2 МПа |
Пропарочная камера | - предварительный нагрев щепы; - удаление из щепы воздуха | Объем - 12,8 - 130 м3 |
Колонна для пропаривания и пропитки щепы | - предварительный нагрев щепы; - удаление из щепы воздуха | Вместимость - 1455 м3. Диаметр - 6,3 - 7,5 м. Высота - 45,7 м. Давление - атмосферное. Температура рабочая, не более - 100 °C |
Пропарочный бункер | - предварительный нагрев щепы; - удаление из щепы воздуха | Время обработки - 20 мин. Вместимость - 284 м3. Диаметр - 4,80 м. Высота общая - 21,00 м |
Пропиточная колонка | - пропитка щепы | Вместимость 180 м3. Pраб. = 14 кгс/см2. T = 200 °C. Диаметр - 2 м. Высота - 8 м |
Питатель высокого давления | Перемещение щепы из пропарочной камеры или пропиточной колонки в трубопровод верхней загрузочной циркуляции варочного котла | Тип - роторный. Число карманов - 4. Вместимость карманов ротора - 0,420 - 1,8 м3/об. Частота вращения ротора - 4 - 20 об/мин. Рабочее давление, не более - 1,2 МПа |
Щеповой насос | Перемещение щепы из пропарочной камеры или с дозатора щепы в трубопровод верхней загрузочной циркуляции варочного котла | Производительность - 200 - 2100 т/сут в.с.ц. |
Варочный котел | - варка щепы; - экстракция черного щелока; - диффузионная промывка целлюлозы в нижней части котла | Объем - 200 - 2697 м3. Производительность - 200 - 1931 т/сут в.с.ц. Давление рабочее в верхней части котла макс. 0,9 МПа - 1,2 МПа. Температура рабочая - 130 °C - 180 °C |
Промывка |
Вакуум-фильтр | Промывка целлюлозы за счет обезвоживания, диффузии и вытеснения фильтрата горячей водой, очищенным конденсатом или более чистым фильтратом последующей ступени | Производительность - 500 - 1400 т/сут. в.с.ц. Концентрация на входе - 1% - 1,5%. Концентрация на выходе - 10% - 12%. Фактор разбавления - 2 - 2,5 м3/т в.с.ц. E10 - 3,0 - 4,0 |
Промывной пресс | Промывка целлюлозы за счет обезвоживания и вытеснения фильтрата горячей водой, очищенным конденсатом или более чистым фильтратом последующей ступени | Производительность - 600 - 1700 т/сут. в.с.ц. Концентрация на входе - 2,5% - 10%. Концентрация на выходе - 25% - 35%. Фактор разбавления - 2,5 м3/т в.с.ц. E10 - 3 - 6 |
Напорный диффузор | Промывка целлюлозы за счет диффузии и вытеснения черного щелока более чистым промывным щелоком последующей ступени | Производительность - 1000 - 3000 т/сут. в.с.ц. Концентрация на входе - 10%. Концентрация на выходе - 10%. Фактор разбавления - 2,5 м3/в.с.т. E10 - 5,0 - 5,5 |
Одно- и двухступенчатый атмосферный диффузор непрерывного действия | Промывка целлюлозы за счет диффузии и вытеснения черного щелока более чистым промывным щелоком последующей ступени | Поверхность фильтрации, м2. Производительность - 200 - 700 т/сут. в.с.ц. Объем - 113 - 222 м3. Концентрация на входе - 10%. Концентрация на выходе - 10%. Фактор разбавления - 2,5 м3/т в.с.ц. E10 - 3,4 - 4,0. Количество ступеней - 1 |
DD-промыватель | Промывка целлюлозы за счет обезвоживания и вытеснения фильтрата горячей водой, очищенным конденсатом или более чистым фильтратом последующей ступени, циркуляция промывного фильтрата | Концентрация на входе - 4% - 10%. Концентрация на выходе - 12%. Фактор разбавления - 2,5 м3/в.с.т. E10 - 5 - 10. Ступеней промывки - 1,5 - 4 |
CB (Compact Buffle)-фильтр | Промывка целлюлозы за счет обезвоживания и вытеснения фильтрата горячей водой, очищенным конденсатом или более чистым фильтратом последующей ступени | Концентрация на входе - 3% - 4%. Концентрация на выходе - 12%. Фактор разбавления - 2,5 м3/в.с.т. E10 - 3,5 - 4,5 |
Насос средней концентрации | Подача сгущенной целлюлозной массы средней концентрации от промывного оборудования на ступень КЩО или в башни хранения | Производительность - 200 - 2100 т/сут в.с.ц. Концентрация - 8% - 14% |
Сортирование |
Комбинированная напорная сортировка | Отделение сучков и непровара, 1-я ступень тонкого сортирования | Производительность 100 - 1500 т/сут в.с.ц. Сортирующее сито для грубого сортирования - диаметр отверстий 8 - 10 мм; Сортирующее сито для тонкого сортирования - ширина щели 0,22 - 0,28 мм. Концентрация ~ 3,5% - 5% |
Напорный сучколовитель | Отделение сучков и непровара | Производительность - 250 - 1200 т/сут. Диаметр отверстий сита - 7 - 12 мм. Концентрация ~ 3,5% - 5% |
Центробежный сучколовитель | Отделение сучков и непровара | Производительность - 310 - 420 т/сут в.с.ц. Диаметр отверстий сита - 7 - 9 мм. Концентрация ~ 1% - 1,5% |
Гидроциклон или магноклинер | Удаление минеральных загрязнений из сучковой массы | Концентрация ~ 3,5% - 5% |
Промыватель сучков | Отделение волокна от сучков и непровара; Сгущение сучков и непровара | Производительность - 200 - 300 т/сут в.с.ц. Диаметр отверстий сита - 1,8 - 3,0 мм. Концентрация ~ 1 - 1,2% |
Вибрационный сучколовитель | Отделение волокна от сучков и непровара. Сгущение сучков и непровара | Производительность - 46,5 - 105 т/сут. Диаметр отверстий сита - 6 - 10 мм. Концентрация ~ 0,9% - 1% |
Напорные сортировки тонкого сортирования | Отделение посторонних включений, в том числе костры, от волокна | Производительность - 133 - 1120 т/сут в.с.ц. Ширина щели сита - 0,15 - 0,28 мм. Концентрация ~ 2% - 5% |
Промыватель отходов | Отделение волокна от костры, сгущение костры | Производительность 160 т/сут в.с.ц. Площадь фильтрации - 20 м2. Диаметр отверстий сита - 2 - 12 мм. Концентрация ~ 1% - 1,2% |
Вихревой очиститель | Удаление минеральных загрязнений из отходов тонкого сортирования | Объем - 0,13 м3. Производительность - 162 - 600 м3/час. Давление на входе - 0,3 - 10 МПа. Концентрация - 1% |
Рафинер массы высокой концентрации | Размол целлюлозной массы и отходов при высокой концентрации | Концентрация ~ 30% |
Рафинер массы низкой концентрации | Размол целлюлозной массы и отходов при низкой концентрации | Концентрация ~ 3,5% |
Кислородно-щелочная делигнификация |
Реактор кислородно-щелочной делигнификации 1-й ступени с устройством выгрузки массы из реактора | Обработка небеленой целлюлозы кислородом в среде окисленного белого щелока/гидроксида натрия | Процесс OxyTrac. Объем общ. - 360 - 400 м3. Концентрация - 11% - 12%. Температура - 85 °C. Давление - 8 - 10 бар. Время обработки - 30 мин |
Реактор кислородно-щелочной делигнификации 2-й ступени с устройствами загрузки и выгрузки массы из реактора | Обработка небеленой целлюлозы кислородом в среде окисленного белого щелока/гидроксида натрия | Процесс OxyTrac Объем общ. - 670 м3. Концентрация - 11% - 12%. Температура - 95 - 100 °C. Давление - 3 - 5 бар. Время обработки - 60 мин. pH - 10,5 - 11 |
Реактор кислородно-щелочной 1-й ступени делигнификации с устройством выгрузки массы из реактора | Обработка небеленой целлюлозы кислородом в среде окисленного белого щелока/гидроксида натрия | Концентрация - 11% - 12%. Температура - 95 °C - 100 °C. Давление - 4 бар. Время обработки - 90 мин. pH - 10,5 - 11 |
Смеситель с кислородом | Перемешивание целлюлозы с кислородом | Производительность - 800 - 2000 т/сут в.с.ц. Концентрация массы - 11% - 12% |
Насос средней концентрации | Подача целлюлозы на 2-ю ступень делигнификации | Производительность - 800 - 2000 т/сут в.с.ц. Концентрация массы - 11% - 12% |
Паровой смеситель | Подогрев массы паром | Производительность - 800 - 2000 т/сут в.с.ц. Концентрация массы - 11% - 12%. |
Реактор окисления белого щелока кислородом под давлением | Окисление белого щелока кислородом | Объем - 26 м3. Процесс OWL. Температура - 135 °C - 160 °C. Давление - 10 бар. Время обработки - 1 ч |
Реактор окисления белого щелока воздухом | Окисление белого щелока воздухом | Объем - 320 м3. Температура - 80 °C. Давление - гидростатическое. Время обработки ~ 20 ч |
Бункер сульфата магния | Хранение сульфата магния | |
Отбелка |
Отбельная башня с разгружающим шабером ступени А | Обработка целлюлозы серной кислотой | Давление - гидростатическое Температура - 90 °C - 93 °C. pH - 3 - 3,5. Время обработки - 90 - 120 мин. Концентрация массы - 10% - 12% |
Реактор ступени Д0 с разбавительным устройством | Обработка целлюлозы диоксидом хлора | Давление - 60 кПа. Температура - 109 °C. pH - 2 - 3. Время обработки - 15 мин. Концентрация на входе - 10% - 12%. Концентрация на выходе - 8,5% - 9% |
Отбельные башни с поглотительной колонкой и разбавительным устройством ступеней Х/Д, Д0, Д1, Д2 | Обработка целлюлозы хлором и диоксидом хлора | Давление - гидростатическое. Температура - 45 °C - 80 °C. pH - 2 - 4,5. Время обработки - 45 - 180 мин. Концентрация на входе - 10% - 12%. Концентрация на выходе - 3% - 4% |
Отбельные башни с внутренней колонкой и разбавительным устройством ступеней Х/Д, Д0, Д1, Д2 | Обработка целлюлозы хлором и диоксидом хлора | Давление - гидростатическое Температура - 45 °C - 80 °C. pH - 2 - 4,5. Время обработки - 45 - 180 мин. Концентрация на входе - 10% - 12%. Концентрация на выходе - 3% - 4% |
Отбельная башня с промывным диффузором ступени Д1 | Обработка целлюлозы диоксидом хлора | Давление - гидростатическое. Температура - 65 °C - 80 °C. pH - 3,5 - 4,5. Время обработки - 120 - 180 мин. Концентрация на входе - 10% - 12% |
Колонка поглощения кислорода ступеней ЩО, ЩОП | Обработка целлюлозы гидроксидом натрия, пероксидом водорода и кислородом | Рабочее давление - гидростатическое. Рабочая температура - 70 °C - 80 °C. pH - 10,5 - 11,5. Время обработки ~ 30 мин. Концентрация - 10% - 12% |
Реактор ступени ЩО с устройством выгрузки целлюлозы и выдувным баком | Обработка целлюлозы гидроксидом натрия, пероксидом водорода и кислородом | Объем общ. - 723 м3. Рабочее давление - 3 бар (в верхней части). Рабочая температура - 70 °C - 80 °C. Время обработки - 60 - 90 мин. Концентрация - 10% - 12% |
Отбельные башни с внутренней колонкой и разбавительным устройством ступеней Щ, ЩО, ЩОП, ЩП | Обработка целлюлозы гидроксидом натрия, пероксидом водорода и кислородом | Рабочее давление - гидростатическое. Рабочая температура - 70 °C - 80 °C. pH - 10,5 - 11,5. Время обработки - 60 - 90 мин. Концентрация на входе - 10% - 12%. Концентрация на выходе - 3% - 4% |
Отбельные башни ступени Г с разбавительным устройством | Обработка целлюлозы гипохлоритом натрия | Рабочее давление - гидростатическое. Рабочая температура - 35 °C - 40 °C. pH - 10,5 - 11. Время обработки - 90 - 120 мин Концентрация на входе - 10% - 12%. Концентрация на выходе - 3% - 4% |
Промывной пресс | Промывка целлюлозы между ступенями отбелки | Фактор разбавления - 2 - 2,5 м3/в.с.т. Концентрация на входе - 9%. Концентрация на выходе - 30% |
Вакуум-фильтр | Промывка целлюлозы между ступенями отбелки | Поверхность фильтрации - 150 - 176 м2. Фактор разбавления - 2 - 2,5 м3/в.с.т. Концентрация на входе - 1% - 1,5%. Концентрация на выходе - 10% - 12% |
DD-промыватель | Промывка целлюлозы между ступенями отбелки | Поверхность фильтрации, м2. Фактор разбавления - 2 - 2,5 м3/в.с.т. Концентрация на входе - 8,5% - 9%. Концентрация на выходе - 12% - 14%. Количество ступеней - 1 |
Смесители с химикатами | Перемешивание целлюлозы с кислородом, диоксидом хлора | Производительность - 800 - 2000 т/сут в.с.ц. Концентрация массы - 10% - 12% |
Паровые смесители одновальные | Подогрев массы паром низкого давления | Производительность - 800 - 2000 т/сут в.с.ц. Концентрация массы - 10% - 12%. |
Насосы средней концентрации с приемными трубами и вакуум-насосами | Транспортировка массы средней концентрации | Производительность - 800 - 2000 т/сут в.с.ц. Концентрация массы - 10% - 12% |
Фильтры для улавливания волокна | Улавливание волокна из сточных вод | |
Теплообменное оборудование для охлаждения сточных вод | Охлаждение кислых и щелочных сточных вод | Температура на входе - 70 °C - 80 °C. Температура на выходе - 40 °C - 45 °C |
Сортирование беленой целлюлозы |
Бассейн - аккумулятор целлюлозы | Прием и хранение целлюлозы | Вместимость - до 8000 м3. Концентрация - до 12% |
Сортировка | Сортирование целлюлозной массы от посторонних включений и сгустков массы | Тип - вертикальная/горизонтальная напорного типа щелевая. Габарит отверстия/щели сита - 0,2 - 4 мм. Концентрация - 2% - 4% |
Вихревая очистка от тяжелых и легких включений | Удаление минеральных включений из отходов сортирования | Тип - вихревые конические очистители. Концентрация на входе грубой очистки - 0,15% - 0,2%. Концентрация на входе очистки от легких включений - до 0,15% |
Сушка целлюлозы |
Сушильная машина, включая: | Отлив, прессование, сушка целлюлозного полотна | Производительность - до 1900 т/сут. Масса целлюлозного полотна - 800 - 1050 г/м2. Обрезная ширина - 4200, 6300 мм. Скорость по приводу - до 250 м/мин |
- напорный ящик | Подача целлюлозной массы на формование | Закрытого типа. Концентрация на входе - 1,2% - 1,7%. Степень рециркуляции - макс. 10%. Предел открытия щели - до 120 мм |
- формующая часть | Формование целлюлозного полотна | Кантеливерного типа, сеточный стол с верхним (или без) формующим устройством и комплектом обезвоживающих элементов. Сухость целлюлозного полотна на выходе - до 32% |
- прессовая часть | Прессование целлюлозного полотна | Комбинированная прессовая часть, включая вал "Пикап" и несколько прессов различного типа: Комбипресс, башмачный пресс и др. Сухость на входе - до 32%. Сухость на выходе - до 48,5% |
- сушильная часть | Сушка целлюлозного полотна | Тип - конвективная сушка на воздушной подушке, цилиндровая. Сухость на входе - до 48,5% Сухость на выходе - 80% - 90%. Диаметр сушильных цилиндров - 1500 мм. Количество сушильных цилиндров - до 125 шт. Возврат конденсата - до 90% |
Накат | Намотка целлюлозного полотна на тамбур | - тип наката. - устройство смены тамбуров |
Гидроразбиватели брака (под машиной) | Роспуск брака (обрывы, кромки и др.) | Гауч-мешалка, вместимость - до 80 м3. Гидроразбиватель брака прессовой части, вместимость - до 70 м3. Гидроразбиватель брака сушильной части - до 85 м3. Концентрация - 2,5% - 4% |
Вакуумные насосы | Создание вакуума для системы обезвоживания формующей и прессовой частей | Водокольцевые вакуумные насосы, водоотделители. Количество вакуум насосов - до 5 шт. |
Теплообменное оборудование | Система теплорекуперации при производстве целлюлозы | Комплектность установки: теплообменники воздух/воздух, воздух, вода, вентиляторы, скруббер. |
Резка и упаковка |
Листорезка | Поперечная и продольная резка, резка на форматы, формирование стоп листов. | Производительность - до 2100 т/сут. Габарит листов - макс. 700 x 870 мм. Масса кипы - до 250 кг |
Упаковка | Взвешивание, упаковка стоп, формирование транспортного пакета | Производительность - до 360 кип/час. Количество линий - до 2. Количество кип в транспортном пакете - до 8 шт. Масса пакета - до 2000 кг |
Получение ClO2 по технологии Метисона и технологии HP-A |
Первичный реактор | Получение газообразной двуокиси хлора | Производительность -  |
Вторичный реактор |
Отдувочная колонна |
Газопромывная колонна |
Абсорбционная колонна | Получение водного раствора ClO2 | Тип - газопоглотительная колонна. Насадка: керамические или пластмассовые кольца. Эффективность улавливания по Cl2 - не менее 99,0% по ClO2 - не менее 97,5%. Концентрация готового раствора - ClO 2 -  |
<1> Технологические характеристики зависят от производительности линии. |
Таблица 2.8
Природоохранное оборудование
Наименование оборудования | Назначение оборудования | Технологические характеристики <1> |
Варка, промывка, сортирование, кислородная делигнификация |
Терпентинный скруббер | Промывка ВК ДПГ водой для очистки от скипидара | Объем - 0,24 - 0,873 м3. Диаметр - 800/300 мм. Высота общ. - 5400 мм. Давление рабочее - разряжение. Температура рабочая - 50 °C - 70 °C |
Газопромывной скруббер НК ДПГ | Промывка и охлаждение НК ДПГ водой | Объем - 22,5 м3. Диаметр - 2000 мм. Высота общ. - 8000 мм. Эффективность очистки - % |
Отбелка |
Газоочистной скруббер | Очистка газовых выбросов отбельных установок от хлора, диоксида хлора, диоксида серы | Производительность - 18000 - 27000 м3/час. Эффективность - 90% - 95%. Концентрация активного хлора в отходящем газе - 20 мг/нм3. Обезвреживающие реагенты - гидроксид натрия, сернистая кислота. Объем - 16,5 - 46 м3 |
Сушка |
Система удаления пыли от полотна в сушильной части | Удаление пыли с поверхности полотна и очистка загрязненного воздуха | Комплектность установки: вентилятор, сепаратор, фильтр |
Система удаления пыли от полотна в узлах листорезки | Удаление пыли с поверхности полотна | Комплектность установки: отсасывающие ящики в зоне поперечной и продольной резки по ширине полотна, вентилятор, пылеотделитель |
Получение ClO2 |
Химический скруббер (санитарная колонна) | Очистка хвостовых газов | Тип - насадочный скруббер. Насадка - пластмассовые кольца. Очистная среда - раствор NaOH. Эффективность очистки: по Cl2 - (не менее 99,0%); по ClO2 - (не менее 97,5%) |
Скруббер водорода | Очистка H2 газа от Cl2 | - тип: насадочный скруббер; - очистная среда: раствор NaOH; - содержание Cl2 в выбросах: не более 5 мг/нм3 |
Скруббер хвостовых газов | Улавливание газов HCl, Cl2 | Тип - насадочный скруббер. Очистная среда - деминерализованная вода. Содержание Cl2 в выбросах: по HCl - не более 30 мг/нм3. по Cl2 - не более 5 мг/нм3 |
Башня гипохлорита | Очистка газовых выбросов производства ClO2 | Тип - насадочный скруббер. Очистная среда - раствор NaOH. Содержание Cl2 в выбросах - не более 10 мг/нм3 |
<1> Технологические характеристики зависят от производительности линии. |
2.3 Процесс регенерации химикатов варки в производстве сульфатной целлюлозы
Процесс регенерации химикатов может включать следующие технологические подпроцессы [
6,
7]
(рисунок 2.7):
Рисунок 2.7 - Блок-схема процесса регенерации химикатов
Основная информация о процессе производства регенерации химикатов, который используют в настоящее время в российской ЦБП, представлена в
таблице 2.9.
Таблица 2.9
Описание подпроцессов регенерации химикатов
варки сульфатной целлюлозы
Входной поток | Этап процесса (подпроцесс) | Выходной поток | Основное технологическое оборудование | Эмиссии |
- черный щелок от варки целлюлозы; - кислые остатки от приготовления двуокиси хлора; - пар; - электроэнергия; - свежая вода; - сульфат натрия | Выпарка черного щелока | - крепкий черный щелок; - терпентинный конденсат; - загрязненный конденсат; - слабозагрязненный конденсат; - чистый конденсат; - ВК ДПГ; - НК ДПГ; - водометанольная фракция; - сульфатное мыло; - теплая вода | - емкости; - фильтры для улавливания волокна; - выпарные установки; - циркуляционные насосы; - вакуум-система | - выбросы в атмосферу (ДМС, ДМДС, ММ, H2S, скипидар, метанол); - сбросы в производственную канализацию: взвешенные вещества, ХПК, щелочность (общ. Na2O) |
- крепкий черный щелок; - деминерализованная вода - слабый белый щелок; - охлаждающая вода; - сульфат натрия; - ВК ДПГ; - НК ДПГ; - электроэнергия | СРК | - зеленый щелок; - пар; - теплая вода; - зола | - СРК; - электрофильтры; - скруббер растворителя плава; - скруббер; - емкости | - выбросы в атмосферу (диоксид серы, сероводород, оксиды азота, взвешенные вещества); - сбросы в производственную канализацию: (взвешенные вещества, ХПК, щелочность (общ. Na2O) |
- зеленый щелок; - известь негашеная; - пар; - теплая вода; - загрязненный конденсат; - каустик; - электроэнергия | Каустизация зеленого щелока | - крепкий белый щелок; - слабый белый щелок; - отходы процесса приготовления и регенерации химических реагентов (шлам зеленого щелока, отходы от гашения извести, шлам белого щелока) | - емкости; - гаситель-классификатор; - каустизаторы; - фильтры; - центрифуги; - бункера шлама | - выбросы в атмосферу (ДМС, ДМДС, ММ, H2S, взвешенные вещества); сбросы в производственную канализацию (взвешенные вещества, щелочность (общ. Na2O) отходы процесса приготовления и регенерации химических реагентов (шлам зеленого щелока, отходы от гашения извести, шлам белого щелока) |
- шлам белого щелока; - горячая вода; - известковый камень/известь; - метанол; - пек; - сырое талловое масло; - мазут; - газ; - электроэнергия | Регенерация извести | известь негашеная | - известерегенерационная печь; - транспортеры; - элеватор; - бункера хранения извести | - выбросы в атмосферу: (диоксид серы, сероводород, оксиды азота, взвешенные вещества); - сбросы в производственную канализацию (взвешенные вещества, ХПК, щелочность (общ. Na2O) |
- скипидар-сырец; - поваренная соль; - терпентинный конденсат; - едкий натр технический; - сульфатное мыло; - серная кислота; - охлаждающая вода; - пар; - электроэнергия | Производство побочных продуктов | - скипидар-сырец; - подскипидарная вода; - сырое талловое масло; - черный щелок; - НК ДПГ | - флорентина; - скруббер; - теплообменное оборудование; - сепараторы; - отстойники; - реакторы; - емкости | - выбросы в атмосферу (ДМС, ДМДС, ММ, H2S, скипидар, метанол); - сбросы в производственную канализацию: (взвешенные вещества, ХПК, щелочность (общ. Na2O) |
Характеристика оборудования процесса регенерации химикатов представлена в
таблице 2.10.
Таблица 2.10
Характеристика оборудования подпроцессов регенерации
химикатов варки сульфатной целлюлозы
Наименование оборудования | Назначение оборудования | Технологические характеристики <1> |
Выпарка черного щелока |
Емкости | Отстаивание черного щелока. Съем мыла. Хранение щелоков. Хранение мыла | Общий объем - 10350 - 20700 м3. |
Баки, работающие под давлением для упаренного черного щелока | Поддержание высокой температуры щелока для снижения его вязкости при концентрации сухих веществ 80% | Расчетное давление - 0,3 МПа, абс. Температура - 140 °C |
Фильтры для улавливания волокна | Очистка черного щелока от волокна | Тип - барабанный. Производительность - 2 - 3,9 м3/сут на 1 м2 поверхности |
Напорные сортировки | Очистка черного щелока от волокна | Тип - центробежный. Температура - 80 °C - 90 °C. Давление - 0,5 МПа |
Выпарные аппараты | Выпаривание влаги черного щелока до 47% - 52% а.с.в. | Тип - трубчатый со свободно падающей пленкой. Тип - трубчатый с принудительной циркуляцией с падающей пленкой. Тип - трубчатый с поднимающейся пленкой. Тип - ламельный со свободно падающей пленкой. Производительность по выпаренной влаге - 150 - 600 т/час. Количество корпусов (в том числе резервных) - 5 - 8 шт. Количество потоков - 1 - 2. Давление греющего пара - 0,15 - 0,35 МПа. Температура греющего пара - 126 °C - 140 °C. Концентрация упаренного щелока - 47% - 55%. Температура исходного/упаренного щелока - 60 - 85/130 °C |
Концентраторы | Выпаривание влаги черного щелока до 67% а.с.в. | Тип - трубчатый с падающей пленкой. Тип - трубчатый с принудительной циркуляцией. Тип - ламельный с падающей пленкой. Производительность по выпаренной влаге - 27 - 41 т/час. Поверхность теплопередачи - 1865 - 4200 м2. Количество корпусов (в том числе резервных) - 1 - 2 шт. Количество потоков - 1 - 2. Давление греющего пара - 0,15 - 0,35 МПа. Температура греющего пара - 126 °C - 140 °C. Концентрация упаренного щелока - 57% - 67%. Температура исходного/упаренного щелока - 98/120 °C |
Суперконцентраторы | Выпаривание влаги черного щелока до 85% а.с.в. | Тип - ламельный, трубчатый с принудительной циркуляцией с падающей пленкой. Производительность по выпаренной влаге - 27,2 т/час. Поверхность теплопередачи - 3138 м2 |
Содорегенерационный котлоагрегат (СРК) | Сжигание концентрированного черного щелока, восстановление сульфата натрия до сульфида натрия | Производительность - 540 - 1932 т/сут а.с.в. Выработка пара - 80 - 230 т/час. Давление получаемого пара - 34 - 90 бар. Температура получаемого пара - 390 °C - 450 °C. Степень восстановления сульфата - не менее 88% - 93% |
Оборудование золоудаления (электрофильтр комплектно в системе очистки дымовых газов, транспортировки и растворения золы) | Очистка дымовых газов, возврат и восполнение потерь химикатов | Производительность по газу - 330 000 - 494 000 м3/час; Температура на входе - 160 °C - 190 °C. Эффективность очистки - 95% - 98,5% |
Каустизация зеленого щелока |
Осветлители зеленого щелока | Подготовка щелока к реакции | Объем - 920 - 4400 м3. Площадь осаждения - 94 - 154 м2. Давление - атм |
Фильтр шлама зеленого щелока | Удаление шлама | Производительность по шламу - 17 т/сут. Поверхность фильтрации - 35 - 42,4 м2. Концентрация шлама - 45% - 48% |
Гаситель-классификатор | Гашение извести, удаление отходов, начало процесса каустизации | Производительность - 75 - 90 м3/час по белому щелоку. Производительность - 235 м3/час по зеленому щелоку. Вместимость - 22 - 100 м3. Температура - °C. Давление - атм |
Каустизаторы | Проведение реакции каустизации | Вместимость - 37,5 - 280 м3. Время прохождения реакции - мин. Температура - °C. Давление - атм |
Осветлители белого щелока | Осветление белого щелока | Производительность - 1500 м3/час. Вместимость - 720 - 4400 м3. Температура - 80 °C - 90 °C. Давление - атм |
Фильтр для промывки и сгущения шлама белого щелока | Промывка и сгущение шлама белого щелока перед ИРП | Производительность - 585 т/сут по извест. шламу. Поверхность фильтрации - 63 - 228 м2. Температура - 95 °C - 98 °C. Концентрация шлама - 65% |
Вакуум-фильтр | Промывка шлама и обезвоживание белого щелока перед ИРП | Площадь фильтрации - 40 - 50 м2. |
Регенерация извести |
Известерегенерационная печь | Обжиг известкового шлама с получением негашеной извести | Температура обжига - 1100 °C. Производительность - 100 - 360 т/сут |
Производство побочных продуктов (сырого таллового масла, скипидара сырца) |
Сборник мыла | Подготовка сульфатного мыла. Отделение щелока | Температура - 60 °C - 70 °C. Давление - атм |
Реактор (непрерывного/периодического действия) | Проведение реакции разложения сульфатного мыла серной кислотой | Производительность - 17,5 м3/час. Температура - 100 °C - 105 °C. Давление - атм |
Сепаратор | Отделение масла | Производительность - 6 - 7,5 т/час. Температура - 90 °C. Давление - атм |
Промыватель масла | Промывка масла. Отстаивание. Отделение масла от раствора | Температура - 80 °C - 95 °C. Давление - атм. Время отстаивания - час |
Вакуум-сушильник | Очистка масла от влаги, загрязнений | Температура - 80 °C - 90 °C. Давление - 0,08 МПа |
Декантатор (флорентина) | Отстаивание и разделение фракций | Вместимость - 0,63 - 25 м3. Время отстаивания - 17 - 60 мин |
Ректификационная колонна | Разделение фракций (получение товарного скипидара, таллового масла, канифоли, жирных кислот) | Вместимость - 18 - 62 м3. Количество тарелок - 40 - 123 шт. |
<1> Технологические характеристики зависят от производительности линии |
Характеристика природоохранного оборудования процесса регенерации химикатов представлена в
таблице 2.11.
Таблица 2.11
Характеристика природоохранного оборудования подпроцессов
регенерации химикатов варки сульфатной целлюлозы
Наименование оборудования | Назначение оборудования | Технологические характеристики <1> |
Очистка сильнозагрязненных конденсатов |
Стриппинг-колонна | Отдувка паром серосодержащих газов и метанола из сильнозагрязненных конденсатов выпарного и варочного цехов | Тарельчатая колонна. Степень очистки - 80% - 90%. Количество тарелок - 24 шт. Производительность - 133 - 175 т/час. Вместимость - 70 м3 |
Теплообменник конденсата | Подогрев конденсата перед подачей на стриппинг-колонну | Тип - кожухотрубчатый. Поверхность теплообмена - м2 |
Дистилляционная колонна | Отделение метанола | Тарельчатая колонна. Количество днищ - штук. Расчетная температура 159 °C. Расчетное давление - 0,5/-0,1 МПа |
Каустизация |
Скруббер гасителя | Улавливание пылевых частиц щелочного аэрозоля | Эффективность очистки - 50% |
Рукавный фильтр аспирационной установки разгрузки извести в бункер | | Эффективность очистки 93% |
Регенерация извести |
Струйный газопромыватель (скруббер Вентури) | Очистка дымовых газов | Эффективность очистки от пыли - не менее 85% - 98% |
Электрофильтр очистки дымовых газов | Очистка дымовых газов | Эффективность очистки - 99% - 99,9% |
Производство побочных продуктов |
Скруббер очистки газов | Очистка от сернистых соединений (ДМС, ДМДС, ММ, H2S) отходящих газов реактора разложения мыла | Вместимость - 8 - 56 м3. Эффективность очистки - 50% - 98% |
<1> Технологические характеристики зависят от производительности линии. |
2.3.1 Выпарка черного щелока
Перед выпариванием осуществляется подготовка щелока:
- фильтрация слабого черного щелока для отделения мелкого волокна. Уловленное волокно возвращается в варочный цех;
- укрепление слабого черного щелока с массовой долей а.с.в. 12% - 18% полуупаренным щелоком (48% а.с.в.) до оптимальной массовой доли сухих веществ (20% а.с.в.);
- извлечение из черного щелока сульфатного мыла продолжительным отстаиванием укрепленного и полуупаренного черного щелока (от 8 до 12 ч) в баках.
В черном щелоке, отбираемом из котла после варки, содержание сухого остатка (органических и неорганических соединений) обычно составляет 12% - 18%. Неотъемлемой частью сульфатного способа производства целлюлозы является регенерация химикатов, в которой предусматривается сжигание упаренного щелока. Таким образом, в цикл производства возвращаются химикаты, производство обеспечивается паром и электроэнергией, предотвращается сброс загрязняющих веществ. Перед сжиганием в СРК необходимо увеличить содержание сухих веществ в черном щелоке до 65%...75%. Упаривание щелоков производится на многокорпусных выпарных установках. Количество корпусов выпарной станции может варьироваться от 5 до 7. Каждый корпус работает при определенной температуре и давлении.
В многокорпусной выпарной станции происходит постепенное снижение температуры кипения щелока. Снижение температуры в корпусах обеспечивается созданием вакуума с помощью специальной вакуумной системы.
Для обогрева первого корпуса используют соковый пар от паровых турбин давлением 0,25 - 0,4 МПа, а в щелоковом пространстве последнего корпуса создают вакуум, соответствующий абсолютному давлению 8 - 15 кПа. В результате по всей выпарной установке устанавливается общая разность температуры порядка 80 °C - 90 °C.
В процессе упаривания из щелока в соковый пар выделяются летучие серосодержащие дурнопахнущие газы с низкими температурами кипения. При конденсации соковых паров последнего корпуса большая часть этих продуктов попадает в грязный конденсат, а неконденсируемые газы направляются на очистку или сжигание.
Конденсаты обычно содержат ДМДС, ДМС, ММ, H2S и различаются по степени загрязненности этими продуктами. Наиболее загрязненные конденсаты - конденсаты первых по ходу щелока корпусов - обрабатываются в стриппинг-колонне, обычно входящей в состав выпарной станции. В этой колонне проходит отдувка конденсатов с использованием свежего или вторичного пара, что делает возможным повторно использовать их для промывки небеленой целлюлозы, шламов зеленого щелока в отделе каустизации.
2.3.2 Сбор и подача на обезвреживание неконденсированных дурнопахнущих газов
Неконденсированные дурнопахнущие газы (ДПГ), образующиеся на варочной установке, установках промывки и сортирования целлюлозы, кислородно-щелочной делигнификации, выпарной станции, от растворителя плава, из щелоковых баков, характеризуются высоким содержанием сернистых соединений (в основном ДМС, ММ, H2S и скипидар).
Неконденсированные ДПГ являются взрывопожароопасными и делятся на 2 группы:
- высококонцентрированные дурнопахнущие газы (ВК ДПГ) с содержанием загрязняющих веществ выше верхнего концентрационного предела воспламенения, объемное содержание кислорода - менее 10%, транспортируются с водяными парами;
- низкоконцентрированные дурнопахнущие газы (НК ДПГ) с содержанием загрязняющих веществ ниже нижнего концентрационного предела воспламенения, объемное содержание кислорода - до 20%, транспортируются с воздухом.
ВК ДПГ транспортируются паровым эжектором, НК ДПГ - вентилятором.
Перед подачей в систему транспортировки НК ДПГ от каждого технологического участка охлаждаются с целью отделения влаги на собственных скрубберах.
ВК ДПГ сжигаются в отдельной топке, или в известерегенерационной печи, или, чаще всего, в СРК. В топке дурнопахнущие газы окисляются до диоксида серы.
Дымовые газы от процессов сжигания в отдельной топке или в известерегенерационной печи очищаются в газопромывном скруббере, а отработанный раствор из скруббера направляется в цех каустизации.
Дымовые газы от процессов сжигания в СРК направляются на очистку на электрофильтры. При концентрации сухих веществ в черном щелоке, подаваемом на сжигание в СРК, превышающей 72%, диоксид серы обычно сорбируется щелочными пылевыми частицами в СРК, и поэтому никакой дополнительной химической очистки дымовых газов не требуется.
Для обеспечения безопасности сжигания ДПГ организуются раздельные системы сбора и транспортировки ВК и НК ДПГ.
На периоды аварийного останова СРК предусмотрено обезвреживание ВК ДПГ на специальной факельной установке с применением вспомогательного топлива, НК ДПГ направляются в атмосферу без очистки.
На российских сульфат-целлюлозных заводах предусмотрено обезвреживание ВК ДПГ:
- в СРК - на 2 предприятиях;
- в ИРП - на 1 предприятии;
- в отдельном котле-утилизаторе - на 2 предприятиях;
- обезвреживание НК ДПГ (полное или частичное) в СРК - на 4 предприятиях.
Основные источники дурнопахнущих газов производства небеленой сульфатной целлюлозы представлены в
таблице 2.12 и на
рисунке 2.8.
Таблица 2.12
Основные источники дурнопахнущих газов производства
небеленой сульфатной целлюлозы
Наименование источника ДПГ | кг S/т в.с.ц. |
Высококонцентрированные газы |
Непрерывная варка | 0,4 |
Выпарка (от гидрозатвора) | 1,7 |
Стриппинг-колонна | 1,1 |
Укрепление метанола | 2,2 |
Всего | 5,4 |
Низкоконцентрированные газы |
Промывное оборудование | 0,1 |
Баки щелоков | 0,8 |
Каустизация и растворитель плава | 0,2 |
Всего | 1,1 |
Итого ДПГ на обезвреживание | 6,5 |
Дымовые газы |
СРК | 0,03 |
Степень обезвреживания ДПГ, % | 99,5 |
ИРП | 0,01 |
Рисунок 2.8 - Основные источники дурнопахнущих газов
производства небеленой сульфатной целлюлозы
2.3.3 Сжигание упаренных щелоков в СРК с образованием сульфида натрия и карбоната натрия
В процессе сжигания черного щелока в СРК происходит процесс пиролиза органических веществ, сопровождаемый карбонизацией щелочи и выжигом углерода, протекающим совместно с восстановлением сульфата натрия.
В составе минеральной части черного щелока в основном содержится связанная щелочь, которая в процессе пиролиза и выжига органических веществ подвергается карбонизации по реакции:
2NaOH + CO2 = Na2CO3 + H2O.
В процессе пиролиза щелока выделяются различные органические и серосодержащие летучие соединения, которые в большей части сгорают в топочном пространстве. Реакция восстановления сульфата протекает в присутствии углерода по следующим реакциям:
Na2SO4 + 2C = Na2S + 2CO2;
Na2SO4 + 4C = Na2S + 4CO.
Образующийся плав состоит в основном из карбоната (Na2CO3 - 70%), и сульфида натрия (Na2S - 20% - 25%). Из СРК плав поступает в бак-растворитель, где растворяется слабым белым щелоком, образуя зеленый щелок.
2.3.4 Каустизация зеленого щелока
Процесс каустизации - это превращение карбоната натрия в гидроксид путем обработки карбоната негашеной известью - завершающий этап в цикле регенерации химикатов для варки сульфатной целлюлозы.
Зеленый щелок из растворителя плава подается на осветление в отстойники или фильтры различной конструкции. Шлам зеленого щелока (черный шлам) после промывки и обезвоживания направляется на полигон для размещения отходов. А слабый зеленый щелок после промывки шлама поступает в баки слабого белого щелока.
Для проведения каустизации осветленный зеленый щелок поступает в гасители-классификаторы, в которые непрерывно подается негашеная известь или оксид кальция. В гасителях происходят гашение извести и отделение примесей (песка, мелких камней), в том числе непогасившейся извести, от реакционной смеси.
Осадок тяжелых примесей (шлам) после промывки вывозится на полигон размещения отходов.
Реакция каустизации проходит две стадии. Первая стадия - гашение извести - протекает по следующей формуле:
CaO + H2O = Ca(OH)2 + 270 ккал/кг.
Образующийся гидроксид кальция реагирует с карбонатом натрия зеленого щелока по следующей обратимой реакции:

.
Реакция протекает медленно, начинается в гасителе и продолжается в каустизаторах, пока не достигнет равновесия. Продолжительность процесса в каустизаторах - 1,5 - 2 ч.
Полнота реакции определяется степенью каустизации:
NaOH x 100/(NaOH + Na2CO3).
Значение степени каустизации находятся в диапазоне 75% - 86%.
В процессе реакции каустизации образуется суспензия шлама в белом щелоке. Для отделения крепкого белого щелока суспензия подается на отстаивание (либо фильтрацию). В процессе отстаивания и промывки отбирается крепкий белый и слабый белый щелоки. Они направляются в баки-сборники для хранения. Далее крепкий белый щелок из баков-сборников поступает в варочный отдел на варку целлюлозы, а слабый - в цех СРК, где используется в качестве растворителя плава.
Известковый шлам подается на промывку, обезвоживание и затем на обжиг.
Основные технологические показатели работы цеха - степень каустизации зеленого щелока, а также полнота очистки белого щелока от шлама.
2.3.5 Регенерация известкового шлама в известерегенерационной печи
Каустизационный (белый) шлам после отделения от крепкого белого и слабого белого щелоков и сгущения направляется во вращающиеся известерегенерационные печи для обжига.
Процесс получения извести основан на реакции разложения карбоната кальция, протекающей при температуре обжига 1000 - 1100 °C:
CaCO3 = CaO + CO2 - 42 ккал.
Степень регенерации извести составляет 85% - 95%. Потери ее пополняются добавкой в печь дробленого известняка, который обжигается вместе с каустизационным шламом. Обожженная известь охлаждается воздухом в рекуператорах.
Топливом для обжига могут быть мазут, газ, ВКДПГ, метан, талловое масло, биогазы. Основными выбросами от ИРП являются серы диоксид, окислы азота, пыль, суммарная восстановленная сера (СВС).
В подпроцессах каустизации и регенерации извести осуществляются следующие технологические операции:
- фильтрация зеленого щелока;
- промывка и сгущение шлама зеленого щелока;
- гашение извести и каустизация;
- промывка и сгущение известкового (белого щелока) шлама;
- обжиг извести;
- подача негашеной извести на каустизацию.
2.3.6 Получение побочных продуктов
2.3.6.1 Получение сырого таллового масла
При сульфатной варке древесины наряду с процессом делигнификации протекают реакции омыления смоляных и жирных кислот, основных компонентов экстрактивных веществ, которые переходят в варочный щелок в виде натриевых солей. В раствор также переходят неомыляемые (нейтральные) вещества и соли окисленных смоляных и жирных кислот. Поэтому черный щелок представляет собой сложную коллоидную систему, содержащую лигнин, натриевые соли жирных и смоляных кислот, продукты их окисления, неомыляемые и неорганические вещества, которые находятся в сложной равновесной системе
(рисунок 2.9) как в молекулярно-растворенном состоянии, так и в виде мицеллярных агрегатов коллоидного раствора различной степени дисперсности.
Молекулярно-растворенное мыло | | Коллоидно-растворенное (мицеллярное) мыло | | Грубодисперсное мыло |
Рисунок 2.9 - Образование в черном щелоке частиц
экстрактивных веществ разной дисперсности
в процессе мицеллообразования и коагуляции
На равновесие системы влияет концентрация сульфатного мыла, электролитов, pH щелока, температура, а также наличие других органических (диспергирующих) веществ. Так как плотность сухих веществ мыла меньше, чем плотность черного щелока, частицы мыла стремятся подняться к поверхности щелока. Скорость отделения и съема мыла зависит от количества сухих веществ в черном щелоке, от температуры и размера частиц мыла. Содержание сухих веществ в диапазоне 28 - 32% (весовые) является оптимальным для снятия мыла
[8].
При отставании черного щелока происходит выделение только грубодисперсных частиц мыла, тогда как остальные смолистые вещества остаются в щелоке в виде молекулярной и коллоидно-растворенной формах. Поэтому для более полного съема сульфатного мыла равновесие требуется сдвинуть вправо, чтобы образовалось больше грубодисперсных частиц, а это зависит от полноты протекания процессов мицеллообразования, коагуляции и отстаивания. Выход сульфатного мыла зависит не только от содержания экстрактивных смолистых веществ в древесной щепе, поступающей на варку, но и от условий его выделения, которые влияют на величину потерь экстрактивных смолистых веществ (ЭСВ) во всей технологической цепочке производства. Выход мыла 87% в пересчете на СТМ, представленный на
рисунке 2.10, является в Европе удовлетворительным выходом на хорошо работающем заводе. При этом оптимальным считается поступление остаточного СТМ в черном щелоке на сжигание в СРК не более 5 кг СТМ на 1 т в.с.ц.

Рисунок 2.10 - Получение сульфатного мыла
Для наиболее полного снятия мыла требуется снизить его молекулярную и коллоидную растворимость в черном щелоке, которая зависит от концентрации сухих веществ и содержания остаточной щелочности. Минимальная растворимость мыла наблюдается при концентрации сухих веществ 20 - 30% и составляет 3 - 8 кг сульфатного мыла на 1 т абсолютно сухих веществ. Минимальная растворимость также зависит от величины остаточной эффективной щелочности и при величине 7 - 8 г Na
2O/дм
3 минимальная растворимость составляет 0,15 - 0,3% СТМ к а.с.в.
(рисунок 2.11), что уменьшает потери мыла вместе со щелоком, поступающим далее на выпарную станцию и СРК.
Рисунок 2.11 - Растворимость сульфатного мыла, % СТМ
от абс. сухого вещества черного щелока, в зависимости
от остаточной эффективной щелочи, г Na2O/л
Отстаивание черного щелока производят на выпарной станции в емкостях питательного щелока с объемом баков на 16 - 20 часов работы
[9] и при оптимальной температуре 80 - 90 °C. С технологической точки зрения съем мыла необходим, чтобы избежать пенообразования и образования накипи на теплопередающих поверхностях выпарных аппаратов.
Периодический съем сульфатного мыла осуществляют, поднимая уровень жидкости в баке выше встроенного желоба, что обеспечивает перелив сульфатного мыла, которое самотеком сливается в бак. Для непрерывного съема используют установленную наверху баков механическую гребенку, счерпывающую лопастями мыло с поверхности.
Для контроля за съемом мыла используют датчики температуры. Поскольку температура мыла на ~ 5 °C ниже температуры щелока, то повышение температуры мыла сигнализирует о прекращении его съема, что исключает дополнительное попадание щелока в снятое мыло. Также используют датчики электропроводности либо на кабеле, помещенном непосредственно в бак, либо отдельной ячейкой на трубопроводе. За счет присутствия в мыле черного щелока меняется величина электрического сопротивления и процесс слива мыла останавливают. Это важно, поскольку снижается количество черного щелока в мыле, соответственно, снижается содержание лигнина, который при подкислении в производстве СТМ может до 20% увеличить потери за счет сорбции СТМ на поверхности образующейся лигниновой фазы. Следовательно, сокращение количества лигнина в мыле повышает его качество, как сырья для производства СТМ. При содержании лигнина в сульфатном мыле менее 1% образование лигнинной фазы в процессе разложения не наблюдается, увеличивается выход СТМ и стабилизируется процесс разложения.
Показатели качества сульфатного мыла из хвойных (марка С) и лиственных (марка Л) пород древесины представлены в
таблице 2.13.
Таблица 2.13
Показатели сульфатного мыла регламентируются
ТУ 13-028-1078-28-118-88
Наименование показателя | Марка С | Марка Л |
Массовая доля жирных и смоляных кислот и неомыляемых веществ, %, не менее ... | 45 | 40 |
Массовая доля воды, %, не более ... | 35 | 50 |
Массовая доля общей щелочи в пересчете NaOH, %, не более................. | 9 | 9 |
Массовая доля лигнина в хвойном мыле составляет 2 - 4% (в лиственном мыле до 6 - 12% лигнина). Еще в 1960-х годах отмечали необходимость перед стадией разложения сульфатного мыла производить его промывку подщелоченным солевым раствором (от установки разложения) для увеличения выхода сырого таллового масла на 5 - 10%, повышения его кислотного числа (на ~ 1,5 мг KOH/г) и снижения содержания лигнина на 30 - 50%. Это весьма существенное улучшение количества и качества получаемого СТМ, поскольку увеличение кислотного числа на единицу на 0,5% увеличивает выход талловой канифоли и жирных кислот и на 0,5% снижает выход таллового пека.
Массовая доля нейтральных веществ в мыле достигает 25 - 30% (к абс. сухим веществам), вызывает затруднения при получении высококачественных талловых продуктов. Поэтому использовали экстракцию сульфатного мыла, например, бензином в водно-спиртовом растворе со степенью очистки мыла от нейтральных веществ 70 - 84%. Выделенные нейтральные вещества идут для получения стеринов
[10], а в процессе ректификации таллового масла с содержанием нейтральных веществ 5 - 6% увеличивается выход высокомаржинальных продуктов дистилляции на 10 - 15%.
Получение сырого таллового масла основано на обработке сульфатного мыла серной кислотой с оптимальным расходом 190 - 230 кг/т при pH = 3 - 4 и может осуществляться следующими способами:
- периодически - в реакторах периодического действия;
- непрерывным методом с разделением масла с помощью центрифуги;
- непрерывным методом и разделением путем декантации.
Для разложения мыла используется серная кислота. На предприятиях, в состав которых входит цех по производству диоксида хлора, для разложения применяется отработанная кислота.
Вязкость сульфатного мыла при 20 °C очень высокая - до 300 Па·с, что не позволяет обеспечить необходимого контакта мыла и кислоты. Поэтому процесс проводится при повышенной температуре - около 100 °C, при которой вязкость сульфатного мыла снижается в 6 - 35 раз, до 8 - 50 Па·с, что обеспечивает его хорошее перемешивание с серной кислотой при образовании реакционной смеси. В результате отстаивания реакционной смеси образуются три слоя: верхний - талловое масло, средний - лигниновый слой, нижний - раствор бисульфата натрия. Далее сырое талловое масло отбирают и дополнительно отстаивают.
При разложении сульфатного мыла реагируют не только соли жирных и смоляных кислот, но и компоненты черного щелока, увлеченного мылом: соли других органических кислот, едкий натр, сернистый натрий и др., поэтому реакция протекает с образованием сероводорода (H2S) и диоксида углерода (CO2) по реакции:

,

.
Образующиеся парогазы направляют для очистки в скруббер, который орошают 10-процентным раствором NaOH. В результате сероводород преобразуется в сульфид натрия:

.
После этого очищенные парогазы могут быть выброшены в атмосферу.
Недостатком периодического способа получения масла являются низкий выход, высокое потребление серной кислоты (250 - 300 кг серной кислоты/т масла), трудность автоматизации. Эффективность промывки сульфатного мыла для удаления остаточного лигнина и способ получения (периодический или непрерывный) являются основными факторами, оказывающими воздействие на интенсивность выделения дурнопахнущих соединений. При периодическом способе получения сырого таллового масла происходят пиковые выбросы сероводорода, при непрерывном способе поток газов от реактора намного меньше.
Таблица 2.14
Сравнительные данные работы установок
периодического и непрерывного действия
Параметр | Периодического действия | Непрерывного действия |
Расход пара, кг на тонну СТМ | 817 - 998 | 227 - 318 |
Расход серной кислоты, кг на тонну СТМ | 227 - 272 | 159 - 204 |
Ввод кислоты | ручной | автоматический |
Выход таллового масла, % | 60 - 85 | 90 - 98 |
Потери кислотного числа | 4 - 15 | 0 - 2 |
Время выделения таллового масла, часов | 5 - 24 | 0,33 - 0,66 |
Отделение газа | Переменное | Постоянное |
Условия работы | Загрязненность, воздействие сероводорода | Отсутствие загрязненности |
Возможность управления с диспетчерского пункта завода | Отсутствует | Имеется |
Занимаемая территория (без баков для хранения), м2 | 186 - 372 | 74 - 139 |
Выход и качество таллового масла определяются породой древесины, системой съема мыла, способом получения масла. Выход сырого таллового масла составляет от 10 до 70 кг на тонну целлюлозы.
Таблица 2.15
Физико-химические показатели таллового масла
из хвойного, смешанного и лиственного сульфатного мыла
Наименование показателей | Норма для марок |
ХТМ | СТМ | ЛТМ |
I сорт | II сорт | I сорт | II сорт |
1 Внешний вид | Маслообразный продукт коричневого или темно-коричневого цвета |
2 Кислотное число, мг KOH на 1 г масла, не менее | 145 | 135 | 130 | 120 | 96 |
3 Массовая доля смоляных кислот, %, не менее | 40 | 35 | 30 | 20 | - |
4 Массовая доля неомыляемых веществ, %, не более | 13 | 16 | 18 | 20 | 25 |
| | ИС МЕГАНОРМ: примечание. Нумерация пунктов дана в соответствии с официальным текстом документа. | |
|
9 Плотность при 30 °C, г/см3 | 0,92 - 0,98 |
10 Начальная температура кипения при 5 мм рт. ст., °C, не менее | 180 |
11 Вязкость, сПз, не хуже | |
- при 30 °C | 9000 |
- при 80 °C | 110 |
12. Растворимость | Продукция нерастворима в воде, растворима в органических растворителях |
2.3.6.2 Получение скипидара сырца
Скипидарными называют летучие вещества, содержащиеся в хвойной древесине и отгоняемые водяным паром. Скипидары являются смесью монотерпеновых углеводородов с общей формулой C
10H
16 и небольшой примесью сесквитерпенов. В древесине сосны основные компоненты скипидара - терпены и терпеноиды:

и

,

. В скипидаре ели имеется некоторое количество

(17 - 22%) и значительная доля

(12 - 23%) и

. Для древесины пихты характерна высокая доля

(43%).
Различия в составе монотерпенов в древесном сырье предопределяют состав промышленных продуктов и, соответственно, их практическое применение. Основная масса терпеновых углеводородов сульфатного скипидара представляет собой:

(64 - 77

(1 - 24%),

(3 - 12%), дипентен (2 - 8%). В незначительных количествах находят камфен, фелландрен,

, n-цимол,

, терпинолен,

. Кроме того, содержится 0,3 - 0,6% легколетучих сероорганических соединений, которые являются продуктами реакции компонентов варочного щелока с древесным веществом.
Выход скипидара-сырца определяется в основном массовой долей летучих веществ в хвойных породах древесины и режимом варки целлюлозы. Массовая доля летучих веществ в свежесрубленной древесине сосны 0,40 - 0,75%, кедра 0,34 - 0,60%, ели 0,10 - 0,20%, пихты и лиственницы 0,10 - 0,15% от абсолютно сухой древесины. В настоящее время на большинстве предприятий РФ перерабатывают смесь хвойных пород с добавкой 10% лиственной древесины, поэтому наибольшая доля скипидара в сырье содержится на предприятиях Сибири (до 0,5%, или около 11 кг на тонну целлюлозы), в европейской части страны наблюдают пониженную долю содержания летучих веществ - до 0,3%. Это связано с изменением структуры перерабатываемого древесного сырья в сторону использования еловой древесины. Кроме этого, при непрерывной варке целлюлозы из-за неполной конденсации парогазов и ненадлежащего охлаждения конденсата сбор скипидара составляет 1 - 2,5 кг/т в.с.ц.
Продолжительность хранения древесного сырья также приводит к существенной потере скипидара. Так, при кучевом хранении щепы в первые 3 месяца щепа в кучах разогревается до 60 - 64 °C. Снижение выхода скипидара при сроках хранения щепы 1, 2, 3, 4 и 5 месяцев составляет соответственно 40, 60, 70, 80 и 100%.
Скипидар выводится из варочной установки в сконденсированном виде с так называемым терпентинным конденсатом (~ 0,3 м3/т в.с. целлюлозы по варке), из которого он выделяется отстаиванием за счет меньшей плотности (860 кг/м3).
Основное преимущество периодического способа варки - отделять скипидар в одной производственной точке. При непрерывной варке на установке Камюр отсутствует пространство для паров, и терпентинная сдувка не производится. Поэтому скипидар распределяется со всеми материальными потоками, выходящими из котла, из которых его и выделяют.
При варке целлюлозы в варочных котлах периодического действия может быть извлечено скипидара от его массы в древесине до 75%, при варке целлюлозы непрерывным способом в аппаратах "Камюр" - не более 20%.
На сульфатцеллюлозных предприятиях сбор скипидара производят как по экологическим причинам, так и для безопасного ведения производства. Это связано с тем, что на установках непрерывной варки отсутствует система терпентинной сдувки, поэтому скипидар частично выделяется с парогазами верхнего расширительного циклона, и частично остается в черном щелоке. Если скипидар не выделять, то появляется риск его накопления в трубопроводах, баках сбора конденсата или щелока, где его наличие и не предполагается. Это важно при проведении огневых работ на оборудовании, поскольку с воздухом он образует опасную смесь. В последние годы в России и в мире произошло несколько несчастных случаев при проведении работ на подобных резервуарах, при этом возможность наличия в них скипидара не учитывалась.
Для выделения и сбора сульфатного скипидара при непрерывной варке предусматривается:
- установка циклона-щелокоуловителя на линии отвода парогазов из расширительного циклона;
- ступенчатая дробная конденсация паров от расширительного циклона;
- узел выделения скипидарной фракции на установках очистки грязного конденсата.
Скипидар - ценное химическое сырье, из которого делают 100 видов продукции, и крупным перерабатывающим заводам в Индии и во Франции нужен скипидар, что и обусловило высокие цены. Отечественные предприятия по переработке скипидара простаивают из-за нехватки сырья.
Основная информация о процессе производства регенерации химикатов, который используют в настоящее время в российской ЦБП, представлена на
рисунке 2.12 и в
таблице 2.16.
Рисунок 2.12 - Блок-схема процесса регенерации химикатов
Таблица 2.16
Описание подпроцессов регенерации химикатов
варки сульфатной целлюлозы
Входной поток | Этап процесса (подпроцесс) | Выходной поток | Основное технологическое оборудование | Эмиссии |
- черный щелок от варки целлюлозы; - кислые остатки от приготовления двуокиси хлора; - пар; - электроэнергия; - свежая вода; - сульфат натрия | Выпарка черного щелока | - крепкий черный щелок; - терпентинный конденсат; - загрязненный конденсат; - слабозагрязненный конденсат; - чистый конденсат; - ВК ДПГ; - НК ДПГ; - водометанольная фракция; - сульфатное мыло; - теплая вода | - емкости; - фильтры для улавливания волокна; - выпарные установки; - циркуляционные насосы; - вакуум-система | - выбросы в атмосферу (ДМС, ДМДС, ММ, H2S, скипидар, метанол); - сбросы в производственную канализацию: взвешенные вещества, ХПК, щелочность (общ. Na2O) |
- крепкий черный щелок; - деминерализованная вода - слабый белый щелок; - охлаждающая вода; - сульфат натрия; - ВК ДПГ; - НК ДПГ; - электроэнергия | СРК | - зеленый щелок; - пар; - теплая вода; - зола | - СРК; - электрофильтры; - скруббер растворителя плава; - скруббер; - емкости | - выбросы в атмосферу (диоксид серы, сероводород, оксиды азота, взвешенные вещества); - сбросы в производственную канализацию: (взвешенные вещества, ХПК, щелочность (общ. Na2O) |
- зеленый щелок; - известь негашеная; - пар; - теплая вода; - загрязненный конденсат; - каустик; - электроэнергия | Каустизация зеленого щелока | - крепкий белый щелок; - слабый белый щелок; - отходы процесса приготовления и регенерации химических реагентов (шлам зеленого щелока, отходы от гашения извести, шлам белого щелока) | - емкости; - гаситель-классификатор; - каустизаторы; - фильтры; - центрифуги; - бункера шлама | - выбросы в атмосферу (ДМС, ДМДС, ММ, H2S, взвешенные вещества); сбросы в производственную канализацию (взвешенные вещества, щелочность (общ. Na2O) отходы процесса приготовления и регенерации химических реагентов (шлам зеленого щелока, отходы от гашения извести, шлам белого щелока) |
- шлам белого щелока; - горячая вода; - известковый камень/известь; - метанол; - пек; - сырое талловое масло; - мазут; - газ; - электроэнергия | Регенерация извести | известь негашеная | - известерегенерационная печь; - транспортеры; - элеватор; - бункера хранения извести | - выбросы в атмосферу: (диоксид серы, сероводород, оксиды азота, взвешенные вещества); - сбросы в производственную канализацию (взвешенные вещества, ХПК, щелочность (общ. Na2O) |
- скипидар-сырец; - поваренная соль; - терпентинный конденсат; - едкий натр технический; - сульфатное мыло; - серная кислота; - охлаждающая вода; - пар; - электроэнергия | Производство побочных продуктов | - скипидар-сырец; - подскипидарная вода; - сырое талловое масло; - черный щелок; - НК ДПГ | - флорентина; - скруббер; - теплообменное оборудование; - сепараторы; - отстойники; - реакторы; - емкости | - выбросы в атмосферу (ДМС, ДМДС, ММ, H2S, скипидар, метанол); - сбросы в производственную канализацию: (взвешенные вещества, ХПК, щелочность (общ. Na2O) |
Характеристика оборудования процесса регенерации химикатов представлена в
таблице 2.17.
Таблица 2.17
Характеристика оборудования подпроцессов регенерации
химикатов варки сульфатной целлюлозы
Наименование оборудования | Назначение оборудования | Технологические характеристики <1> |
Выпарка черного щелока |
Емкости | Отстаивание черного щелока. Съем мыла. Хранение щелоков. Хранение мыла | Общий объем - 10350 - 20700 м3. |
Баки, работающие под давлением для упаренного черного щелока | Поддержание высокой температуры щелока для снижения его вязкости при концентрации сухих веществ 80% | Расчетное давление - 0,3 МПа, абс. Температура - 140 °C |
Фильтры для улавливания волокна | Очистка черного щелока от волокна | Тип - барабанный. Производительность - 2 - 3,9 м3/сут на 1 м2 поверхности |
Напорные сортировки | Очистка черного щелока от волокна | Тип - центробежный. Температура - 80 °C - 90 °C. Давление - 0,5 МПа |
Выпарные аппараты | Выпаривание влаги черного щелока до 47% - 52% а.с.в. | Тип - трубчатый со свободно падающей пленкой. Тип - трубчатый с принудительной циркуляцией с падающей пленкой. Тип - трубчатый с поднимающейся пленкой. Тип - ламельный со свободно падающей пленкой. Производительность по выпаренной влаге - 150 - 600 т/час. Количество корпусов (в том числе резервных) - 5 - 8 шт. Количество потоков - 1 - 2. Давление греющего пара - 0,15 - 0,35 МПа. Температура греющего пара - 126 °C - 140 °C. Концентрация упаренного щелока - 47% - 55%. Температура исходного/упаренного щелока - 60 - 85/130 °C |
Концентраторы | Выпаривание влаги черного щелока до 67% а.с.в. | Тип - трубчатый с падающей пленкой. Тип - трубчатый с принудительной циркуляцией. Тип - ламельный с падающей пленкой. Производительность по выпаренной влаге - 27 - 41 т/час. Поверхность теплопередачи - 1865 - 4200 м2. Количество корпусов (в том числе резервных) - 1 - 2 шт. Количество потоков - 1 - 2. Давление греющего пара - 0,15 - 0,35 МПа. Температура греющего пара - 126 °C - 140 °C. Концентрация упаренного щелока - 57% - 67%. Температура исходного/упаренного щелока - 98/120 °C |
Суперконцентраторы | Выпаривание влаги черного щелока до 85% а.с.в. | Тип - ламельный, трубчатый с принудительной циркуляцией с падающей пленкой. Производительность по выпаренной влаге - 27,2 т/час. Поверхность теплопередачи - 3138 м2 |
Содорегенерационный котлоагрегат (СРК) | Сжигание концентрированного черного щелока, восстановление сульфата натрия до сульфида натрия | Производительность - 540 - 1932 т/сут а.с.в. Выработка пара - 80 - 230 т/час. Давление получаемого пара - 34 - 90 бар. Температура получаемого пара - 390 °C - 450 °C. Степень восстановления сульфата - не менее 88% - 93% |
Оборудование золоудаления (электрофильтр комплектно в системе очистки дымовых газов, транспортировки и растворения золы) | Очистка дымовых газов, возврат и восполнение потерь химикатов | Производительность по газу - 330 000 - 494 000 м3/час; Температура на входе - 160 °C - 190 °C. Эффективность очистки - 95% - 98,5% |
Каустизация зеленого щелока |
Осветлители зеленого щелока | Подготовка щелока к реакции | Объем - 920 - 4400 м3. Площадь осаждения - 94 - 154 м2. Давление - атм |
Фильтр шлама зеленого щелока | Удаление шлама | Производительность по шламу - 17 т/сут. Поверхность фильтрации - 35 - 42,4 м2. Концентрация шлама - 45% - 48% |
Гаситель-классификатор | Гашение извести, удаление отходов, начало процесса каустизации | Производительность - 75 - 90 м3/час по белому щелоку. Производительность - 235 м3/час по зеленому щелоку. Вместимость - 22 - 100 м3. Температура - °C. Давление - атм |
Каустизаторы | Проведение реакции каустизации | Вместимость - 37,5 - 280 м3. Время прохождения реакции - мин. Температура - °C. Давление - атм |
Осветлители белого щелока | Осветление белого щелока | Производительность - 1500 м3/час. Вместимость - 720 - 4400 м3. Температура - 80 °C - 90 °C. Давление - атм |
Фильтр для промывки и сгущения шлама белого щелока | Промывка и сгущение шлама белого щелока перед ИРП | Производительность - 585 т/сут по извест. шламу. Поверхность фильтрации - 63 - 228 м2. Температура - 95 °C - 98 °C. Концентрация шлама - 65% |
Вакуум-фильтр | Промывка шлама и обезвоживание белого щелока перед ИРП | Площадь фильтрации - 40 - 50 м2. |
Регенерация извести |
Известерегенерационная печь | Обжиг известкового шлама с получением негашеной извести | Температура обжига - 1100 °C. Производительность - 100 - 360 т/сут |
Производство побочных продуктов (сырого таллового масла, скипидара сырца) |
Сборник мыла | Подготовка сульфатного мыла. Отделение щелока | Температура - 60 °C - 70 °C. Давление - атм |
Реактор (непрерывного/периодического действия) | Проведение реакции разложения сульфатного мыла серной кислотой | Производительность - 17,5 м3/час. Температура - 100 °C - 105 °C. Давление - атм |
Сепаратор | Отделение масла | Производительность - 6 - 7,5 т/час. Температура - 90 °C. Давление - атм |
Промыватель масла | Промывка масла. Отстаивание. Отделение масла от раствора | Температура - 80 °C - 95 °C. Давление - атм. Время отстаивания - час |
Вакуум-сушильник | Очистка масла от влаги, загрязнений | Температура - 80 °C - 90 °C. Давление - 0,08 МПа |
Декантатор (флорентина) | Отстаивание и разделение фракций | Вместимость - 0,63 - 25 м3. Время отстаивания - 17 - 60 мин |
Ректификационная колонна | Разделение фракций (получение товарного скипидара, таллового масла, канифоли, жирных кислот) | Вместимость - 18 - 62 м3. Количество тарелок - 40 - 123 шт |
<1> Технологические характеристики зависят от производительности линии |
Характеристика природоохранного оборудования процесса регенерации химикатов представлена в
таблице 2.18.
Таблица 2.18
Характеристика природоохранного оборудования подпроцессов
регенерации химикатов варки сульфатной целлюлозы
Наименование оборудования | Назначение оборудования | Технологические характеристики <1> |
Очистка сильнозагрязненных конденсатов |
Стриппинг-колонна | Отдувка паром серосодержащих газов и метанола из сильнозагрязненных конденсатов выпарного и варочного цехов | Тарельчатая колонна. Степень очистки - 80% - 90%. Количество тарелок - 24 шт. Производительность - 133 - 175 т/час. Вместимость - 70 м3 |
Теплообменник конденсата | Подогрев конденсата перед подачей на стриппинг-колонну | Тип - кожухотрубчатый. Поверхность теплообмена - м2 |
Дистилляционная колонна | Отделение метанола | Тарельчатая колонна. Количество днищ - штук. Расчетная температура 159 °C. Расчетное давление - 0,5/-0,1 МПа |
Каустизация |
Скруббер гасителя | Улавливание пылевых частиц щелочного аэрозоля | Эффективность очистки - 50% |
Рукавный фильтр аспирационной установки разгрузки извести в бункер | | Эффективность очистки 93% |
Регенерация извести |
Струйный газопромыватель (скруббер Вентури) | Очистка дымовых газов | Эффективность очистки от пыли - не менее 85% - 98% |
Электрофильтр очистки дымовых газов | Очистка дымовых газов | Эффективность очистки - 99% - 99,9% |
Производство побочных продуктов |
Скруббер очистки газов | Очистка от сернистых соединений (ДМС, ДМДС, ММ, H2S) отходящих газов реактора разложения мыла | Вместимость - 8 - 56 м3. Эффективность очистки - 50% - 98% |
<1> Технологические характеристики зависят от производительности линии. |
2.4 Процесс производства сульфитной целлюлозы
Удельный вес производства сульфитной целлюлозы в России в 1990-е годы составлял 23%, а в настоящее время он сократился до 4,5%. Сокращение выпуска сульфитной целлюлозы является общемировой тенденцией.
В 1960-е годы сульфитцеллюлозные заводы сбрасывали сточные воды без очистки в водные бассейны, загрязняя водоемы токсичными солями лигносульфоновых кислот, снижающими содержание растворенного кислорода, и делали их малопригодными для рыбного хозяйства.
В 1970 - 1980-е гг. мировая практика показала, что для утилизации сульфитных щелоков необходимо магниевое основание варочных щелоков с установками по их сжиганию и регенерации химикатов, благодаря чему бисульфитный способ варки становится практически экологически чистым.
В СССР также проводили техническое перевооружение сульфитных предприятий. В частности, в 1972 году началась реконструкция Светогорского ЦБК, и по завершении реконструкции он стал на самом современном оборудовании выпускать ацетатную и вискозную целлюлозу, лучшую в стране и востребованную в мире. По проекту сульфитные щелока на натриевом основании должны сжигаться вместе с сульфатными - так называемая перекрестная регенерация химикатов. В этом же году на Красноярском ЦБК внедрено сжигание отработанного сульфитного щелока на магниевом основании с регенерацией химикатов, в 1982 году - на Светлогорском ЦБЗ (ныне ОАО "Светлогорский ЦБК", Республика Беларусь). К сожалению, на обоих заводах возникли сложности с отечественным магний-регенерационным котлоагрегатом (МРК) 300 т а.с.в./сут., и технология регенерации не была доведена до логического конца по ряду проектных и конструктивных причин. В 1986 году из-за отсутствия очистных сооружений закрыт Приозерский ЦЗ, выпускающий 100 тыс. т вискозной целлюлозы, который был перепрофилирован на выпуск мебели. В 1989 году для реконструкции сульфитного производства на Архангельском ЦБК подписан контракт с австрийской фирмой "Фест Альпине" и финскими "Сунд" и "Альстрем". Однако произошел распад СССР, и переход к рыночной экономике привел к резкому сокращению объема производства продукции отрасли и краху всех планов технического перевооружения.
По разным причинам закрыли наукоемкое производство целлюлозы для химической переработки: в 1994 году - на Амурском ЦКК (вискозная целлюлоза - 100 тыс. т), в 1995 году - на Светогорском ЦБК с самым современным производством вискозной целлюлозы - 80 тыс. т и ацетатной целлюлозы - 30 тыс. т и в 2008 году - на Котласском ЦБК (вискозная целлюлоза - 100 тыс. т) (ныне "Филиал АО "Группа Илим" в г. Коряжме"). Начиная с середины 1990-х годов предприятия, выпускающие сульфитную целлюлозу для бумаги, расположенные на о. Сахалин, выработав свой ресурс и не найдя средств на модернизацию, стали останавливать производство: Холмский ЦБЗ, Макаровский ЦБЗ, Долинский ЦБЗ, Чеховский ЦБЗ, Поронайский ЦБЗ и Томаринский ЦБЗ, а также Южно-Сахалинский ЦБК, Углегорский ЦБЗ.
По причине отсутствия очистных сооружений в 2001 году закрылся Калининградский ЦБК-1, в 2007 году - Вишерский ЦБЗ, в 2011 году - Калининградский ЦБК-2. В 2012 году после пожара остановлено производство на Красноярском ЦБК (последнее название - Енисейский ЦБК).
В настоящее время продолжают работу АО "Соликамскбумпром", Сясьский ЦБК, Кондопожский ЦБК, Туринский ЦЗ суммарной производственной мощностью 0,337 млн т в год.
Еще одной проблемой сульфитного способа является переработка малосмолистых древесных пород - ели и пихты, поскольку при кислотном процессе смолистые вещества не растворяются и вызывают так называемые "смоляные затруднения", тогда как сульфатный способ варки в щелочной среде лишен данного недостатка и перерабатывает любые древесные породы.
У сульфитной целлюлозы хуже бумагообразующие свойства, чем у сульфатной, волокна которой относительно меньше укорачиваются при размоле и дают более сомкнутый и менее прозрачный лист.
Продолжительность сульфитной варки на 2 - 3 часа больше, чем у сульфатной. Следовательно, оборот варочного котла при периодической сульфитной варке больше, и, соответственно, суточная и годовая производительность с 1 куб. м объема котла в два раза ниже, чем у сульфатной периодической варки. Этот показатель исключительно важен, поскольку производство целлюлозы капиталоемкое и более высокая производственная мощность имеет короче срок окупаемости проекта. Целлюлозно-бумажная промышленность является исключительно капиталоемким производством. Например, капитальные затраты на строительство нового завода в Европе, производящего 550 тыс. т беленой целлюлозы, составляют 1,1 млрд долл. США со сроком окупаемости 15 лет. Затраты на строительство завода в "зеленом поле" для производства 1,3 млн т/год беленой целлюлозы в Сибири составляют 2,5 млрд долл. США со сроком окупаемости 15 лет. Продолжительность жизни предприятий 30 - 40 лет служит гарантией окупаемости инвестиций в течение первых 15 лет, а в течение последующих 15 лет - получения прибыли на уровне выше инвестиций, но для этого требуется привлекать значительные средства на длительный период.
Поскольку перевод предприятия с технологической платформы 1980-х гг. на НДТ потребует строительства нового завода на существующей площадке с имеющейся инфраструктурой, можно оценить затраты на такую модернизацию в 1,1 млрд долл. США. Это одна из причин, делающих возможным использование современных НДТ для предприятий с производственной мощностью 500 - 800 тыс. т в год.
Изменение суточного производства сульфитной и сульфатной целлюлозы в XX веке и в начале XXI века на передовых предприятиях:
Год производства | 1900 | 1930 | 1950 | 1980 | 2010 |
Объем сульфитных варочных котлов, куб. м | 50 - 180 | 50 - 180 | 70 - 280 | 70 - 340 | 160 - 400 |
Суточная производительность варочного цеха: | | | | | |
- сульфитный, т/сут | 15 | 50 | 300 | 500 | 600 |
- сульфатный т/сут | - | 70 | 500 | 1200 | 7000 |
Мировое производство сульфитной целлюлозы от общего производства волокон в 2015-е годы составляет всего 4%, из которых производство сульфитной целлюлозы для химической переработки занимает одну треть и одну треть составляет производство нейтрально-сульфитной полуцеллюлозы для получения тарного картона, остальное используют в производстве бумаг. Таким образом, сульфитное производство в XX веке уступило в конкурентной борьбе на рынке массовых видов бумаг, но осталось в важном сегменте целлюлозы, используемой в специальных видах бумаг, для получения вискозных волокон и более высоковязких (хлопкоподобных) видов целлюлозы для производства эфиров целлюлозы.
В России проблема модернизации небольших градообразующих целлюлозных предприятий (производительностью 30 - 100 тыс. т) назрела уже давно, и ее нужно планомерно решать, чтобы не вызвать социальной напряженности в регионах. За границей такие предприятия либо перепрофилируют, либо закрывают, либо строят современные большой мощности, чтобы окупить проект реконструкции для перехода на НДТ, обеспечивающие экономическую эффективность, экологическую безопасность производства и жизнь региона. Например, в Китае в 2011 году закрылись одновременно мощности по производству 8,2 млн т целлюлозы и бумаги, которые не соответствуют экологическим нормам. По производству волокон в их число вошли: производство древесной массы (менее 51 тыс. т в год); целлюлозы из недревесного растительного сырья (менее 34 тыс. т) и макулатурной массы (менее 10 тыс. т). В производстве бумажно-картонной продукции закрыты мощности бумагоделательных машин (БДМ) по производству бумаги для письма и печати с шириной сетки менее 1,76 м и скоростью ниже 120 м/мин и картоноделательные машины (КДМ), производящие картон лайнер и флютинг с шириной сетки менее 2 м и скоростью ниже 80 м/мин. Нужно отметить, что в Китае создан фонд, из которого дотируются компании, участвующие в модернизации отрасли.
Классификация сульфитных процессов производства целлюлозы в зависимости от pH и вида основания приведена в
таблице 2.19.
Таблица 2.19
Основные сульфитные процессы, используемые в ЦБП
Процесс | pH | Основание | Активный реагент | Температура варки, °C | Выход целлюлозы, % от массы а.с.д. | Применение |
Кислый (би)сульфитный | 1 - 2 | Ca2+, Mg2+, Na+ | SO2·H2O, H+, HSO3- | 125 - 143 | 40 - 50 | Растворимая целлюлоза, санитарно-гигиеническая, писчие и печатные бумаги, специальные бумаги |
Бисульфитный | 3 - 5 | Mg2+, Na+ | HSO3-, H+ | 150 - 170 | 50 - 65 | Писчие и печатные бумаги, санитарно-гигиеническая бумага |
Нейтрально-сульфитный (НСПЦ) | 6 - 9 | Na+, NH4+ | HSO3-, SO32- | 160 - 180 | 75 - 90 | Средний слой гофрированного картона, полуцеллюлоза |
Щелочно-сульфитный | 9 - 13,5 | Na+ | SO32-, OH- | 160 - 180 | 55 - 60 | Целлюлоза типа сульфатной |
2.4.1 Технологический процесс получения сульфитной целлюлозы
На
рисунке 2.13 представлена блок-схема производства сульфитной целлюлозы, входящего сырья и энергии и выходящей продукции побочных и основных продуктов сульфитного завода, а также эмиссий.
Рисунок 2.13 - Блок-схема технологического процесса
получения сульфитной целлюлозы
Сульфитный варочный процесс основан на использовании водных растворов диоксида серы (SO2) и основания - кальция, натрия, магния или аммония. Специфика используемого основания будет влиять на выбор способа регенерации химикатов и энергии, а также и на водопользование. Из отработанного сульфитного щелока возможно получение побочных продуктов - лигносульфонатов технических. Углеводы, содержащиеся в щелоке кислой сульфитной варки, можно посредством биохимической переработки превращать в этанол и дрожжи.
2.4.2 Применяемые процессы и технологии
Производство сульфитной целлюлозы состоит из трех основных блоков:
- производство целлюлозного волокна;
- утилизация сульфитных щелоков;
- регенерация химикатов и энергии (за исключением варки на кальциевом основании, при которой регенерация невозможна, но при этом отработанный сульфитный щелок можно выпарить, а его компоненты использовать для других целей). Поскольку регенерация на натриевом, аммониевом (или смешанном) основаниях экономически невыгодна, ее целесообразность рассматривается для каждого конкретного завода индивидуально;
- очистка сточных вод на внеплощадочных очистных сооружениях.
Как и при производстве сульфатной целлюлозы, некоторые вспомогательные системы, такие как переработка отходов, производство отбеливающих химикатов и генерирование дополнительной энергии, соединены с основными отделами. Во многих отношениях процессы получения сульфатной и сульфитной целлюлозы подобны, но различны по внутрицеховым и внеплощадочным мерам по снижению эмиссий в окружающую среду. Благодаря некоторому сходству процессов описаны подробно только некоторые технологические стадии сульфитной варки. Для тех стадий, которые идентичны производству сульфатной целлюлозы, даются ссылки на соответствующие параграфы:
- подготовка и обработка древесины (см.
раздел 2.1);
Для этих разделов приводятся только некоторые различия, имеющие место между сульфатным и сульфитным производствами. Имеющиеся различия приводят к разному уровню эмиссий, а также к некоторым различиям в технологиях, применяемых для их снижения. Основные технологические стадии производства целлюлозы с использованием бисульфита натрия, аммония и магния представлены на
рисунке 2.14.
Рисунок 2.14 - Основные технологические стадии производства
небеленой и беленой сульфитной целлюлозы с использованием
бисульфита натрия, аммония и магния
Таблица 2.20
Описание процесса получения сульфитной целлюлозы
Входной поток | Этап процесса (подпроцесс) | Выходной поток | Основное технологическое оборудование | Эмиссии |
- щепа кондиционная; - опилки, спички; - сучки, непровар; - сера; - основание; - пар; - электроэнергия | Варка | - небеленая целлюлоза; - сульфитный щелок; - лигносульфонаты технические | - система загрузки щепы в варочный котел; - варочный котел; - газоочистное оборудование; - выпарной аппарат; - сушильная установка; - система сжигания упаренного щелока (МРК - магнийрегенерационный котел) | - выбросы в атмосферу (диоксид серы); - сбросы в производственную канализацию: (взвешенные вещества, ХПК) |
- небеленая целлюлоза; - электроэнергия - фильтрат от промывки - свежая вода | Промывка | - небеленая целлюлоза - фильтрат от промывки | - сцежа; - вакуум-фильтр; - насосы | - выбросы в атмосферу (диоксид серы); - сбросы в производственную канализацию (взвешенные вещества, ХПК) |
- небеленая целлюлоза; - электроэнергия | Сортирование | - небеленая кондиционная целлюлоза; - сучки и непровар; - отходы тонкого сортирования | - сучколовители для отделения сучков и непровара; - промыватели сучков и непровара; - сортировки; - рафинеры для размола отходов; - вихревые очистители для отделения песка | - сбросы в производственную канализацию (взвешенные вещества, ХПК) - минеральные отходы |
- промытая небеленая целлюлоза; - отбеливающие химикаты (хлор, диоксид хлора, едкий натр, гипохлорит натрия, сернистая кислота); - свежая, теплая, горячая вода); - пар); - электроэнергия | Отбелка | беленая целлюлоза | - бассейн МС для хранения целлюлозы перед отбелкой); - отбельные башни); - вакуум-фильтры); - смесители с химикатами и паром); - насосы МС); - газоочистной скруббер хлорсодержащих газов | - выбросы в атмосферу хлор, (диоксид хлора); - сточная вода в производственную канализацию (взвешенные вещества, ХПК, АОХ) |
- беленая целлюлоза; - оборотный брак; - пар; - оборотная вода; - свежая вода; - электроэнергия | Сортирование | очищенная беленая целлюлоза; - отходы сортирования; - оборотная вода | - напорные сортировки; - вихревые очистители; - фильтр для улавливания волокна | - сбросы в производственную канализацию (взвешенные вещества, ХПК) |
- беленая целлюлоза; - пар; - оборотная вода; - свежая вода; - электроэнергия | Прессование Сушка целлюлозного полотна | - целлюлоза в рулонах; - брак (отсечки и при обрывах); - оборотная вода; - конденсат | - напорный ящик; - формующая часть; - прессовая часть; - сушильная часть; - накат; - гидроразбиватели брака | - сбросы в производственную канализацию (взвешенные вещества, ХПК); - выбросы в атмосферу (мокровоздушная смесь, бумажная пыль) |
- целлюлозное полотно; - электроэнергия | | - товарная целлюлоза; - брак (кромка, листовой брак) | - листорезка; - линия упаковки | - выбросы в атмосферу (бумажная пыль) |
Примечание: <*> - на предприятиях, техническое аппаратурное оформление которых не предусматривает накат, процессы формирования, прессования, сушки, резки и упаковки целлюлозного полотна считать единым технологическим процессом. |
2.4.3 Варка и делигнификация небеленой целлюлозы
При производстве обычной небеленой целлюлозы лигнин выделяется из древесины варочным раствором, в основном содержащим бисульфит магния (натрия, кальция, аммония) в качестве активного компонента, а также диоксид серы, если реализуется кислая сульфитная варка. На стадии варки древесная щепа и варочный раствор загружаются в варочный котел, где варка проводится при повышенной температуре и давлении. Когда достигается желаемое содержание остаточного лигнина (измеряемое как число Каппа), содержимое периодического котла выдувается в выдувной резервуар или вымывается в вымывной резервуар, и цикл варки повторяется. Варка также может проводиться в непрерывном варочном котле (принципы работы те же, они описаны в
разделе 2.2). При кислой сульфитной варке число Каппа целлюлозы находится между 14 - 22 для хвойных пород древесины и 10 - 20 для лиственных. Число Каппа и далее можно снизить с помощью кислородно-щелочной делигнификации перед отбелкой. При двухступенчатой сульфитной варке число Каппа можно снизить до 10 и ниже. Варку можно проводить и глубже, если необходимо получить специальную растворимую целлюлозу, но это будет сопровождаться значительной потерей выхода.
Из выдувного и вымывного резервуара целлюлоза перекачивается в отдел сортирования, а затем на промывку (в ряде схем промывка предшествует сортированию).
2.4.4 Сортирование и промывка небеленой целлюлозы
После варки целлюлоза промывается в промывных установках, состоящих из вакуум-фильтров, барабанных фильтров давления или сдвоенных барабанных прессов, и сортируется на сучколовителях и, как правило, на центробежных сортировках, работающих под давлением, а затем очищается на центриклинерах. Цель сортирования и очистки массы - отделить непровар, сучки и пучки волокон, костру и минеральные включения (песок) от основного потока целлюлозы. Отработанный сульфитный щелок, содержащий остатки варочных химикатов и растворенные компоненты древесины, отделяется от целлюлозы при противоточной промывке, в результате чего получается щелок, направляемый на выпарку и сушилки. При экономической целесообразности щелок может направляться в регенерационный котел для регенерации химикатов и тепла. Отходы сортирования, в основном в виде сучков, обезвоживаются и сжигаются в корьевом котле или могут использоваться при получении оберточной бумаги или картона. После сортирования целлюлоза может отбеливаться.
2.4.5 Кислородно-щелочная делигнификация
В Европе существует несколько сульфитных заводов, использующих эту технологию, снижая тем самым число Каппа примерно на 10 единиц. Ограниченное использование кислородно-щелочной делигнификации объясняется тем, что вследствие легкой белимости сульфитной целлюлозы даже без кислородно-щелочной делигнификации для достижения ее высокой белизны достаточна короткая схема отбелки. Есть и другое препятствие. Используемое при кислородно-щелочной делигнификации основание должно быть совместимо с основанием, используемым при варке, т.е. при наличии магний-бисульфитной варки для кислородно-щелочной делигнификации в качестве щелочного агента желательно использовать MgO. Только в этом случае органические вещества, растворенные при кислородно-щелочной делигнификации, могут быть в составе щелока, получаемого в данном процессе, направлены в общую систему регенерации химикатов без значительных изменений в технологии производства. На одном заводе в Германии использовали данную технологию, несколько теряя при этом в белизне целлюлозы. В данном случае была продемонстрирована возможность концентрировать жидкости от кислородно-щелочной ступени ультрафильтрацией и сжигать концентрат в корьевом котле. Снижение ХПК в сточных водах после кислородно-щелочной делигнификации составило при этом примерно 50%.
2.4.6 Отбелка, сортирование, очистка и сушка
В Европе на заводах, производящих сульфитную целлюлозу, отбелка выполняется без использования молекулярного хлора, а на многих и без диоксида хлора, т.е. имеет место отбелка вообще без использования соединений хлора (TCF-отбелка). Как правило, в качестве отбеливающих химикатов используются кислород, гидроксид натрия и пероксид водорода. ЭДТК добавляется в качестве комплексообразователя (0,5 - 2 кг/т).
Основные схемы отбелки, применяемой на европейских сульфитных заводах, представлены в
таблице 2.21.
Таблица 2.21
Примеры схем отбелки, используемых на европейских
сульфитных заводах, и сбросы органических веществ
от отбельного цеха, измеряемые как ХПК
Технология варки | Число Каппа | Схемы отбелки | ХПК (кг/т) | Заводы |
Магнефит-процесс | 21 - 23 | EOP-Q-EP-EP (HC) | 90 - 115 | Gratkorn, Австрия |
Магнефит-процесс | 21 - 23 | EOP-Q-EP-EP | 100 - 120 | Фабрика 2, Швеция |
Кислый сульфитный процесс | 14 - 16 | EOP-EP (HC) | 50 - 60 | Фабрика 3, Германия |
Кислый сульфитный процесс | 12 - 15 | EOP-Q-EP (HC) | 45 - 60 | Фабрика 4, Германия |
Кислый сульфитный процесс | 11 - 13 | EOP-Q-EP-EP | 35 - 45 | Фабрика 5, Австрия |
После отбелки, как правило, проводится окончательное сортирование целлюлозы, отходы от которого сжигаются в котельной или могут использоваться при получении бумаги или картона. Целлюлоза, выпускаемая как товарная, сушится, а остальная масса перекачивается на фабрику для производства бумаги разного назначения. Заводы по производству сульфитной целлюлозы в основном являются интегрированными предприятиями (комбинатами), производящими бумагу на месте.
2.4.7 Система регенерации химикатов и энергии
Регенерация варочных химикатов проводится в основном при варке на магниевом основании. Степень регенерации химикатов (серы и магния) колеблется по разным данным в пределах до 90% - 95% (с учетом степени отбора щелоков 98% - 99,5%).
Регенерация химикатов, используемых в процессах производства небеленой целлюлозы, состоит обычно из следующих основных элементов:
- выпарка щелока, получаемого из системы промывки небеленой целлюлозы;
- сжигание концентрированных щелоков (биотопливо) в регенерационном котле, в результате чего производится значительное количество пара, а в ряде случаев и электроэнергии;
- в процессе сжигания образуются твердый оксид магния (зола) и газообразный диоксид серы. Оксид магния отделяется от дымовых газов чаще в электрофильтрах и растворением в воде превращается в суспензию гидроксида магния;
- эта суспензия используется для абсорбции диоксида серы из дымовых газов, поступающих из регенерационного котла, а также из сдувочных газов варочных котлов, из газов от промывных и выпарных аппаратов в многоступенчатой установке (обычно 3 - 4 ступени) Вентури. Получаемый при этом раствор, в основном содержащий бисульфит магния, осветляется (осаждением или фильтрацией) и донасыщается диоксидом серы, поступающим либо от сжигания элементарной серы в серной печи, либо при добавлении жидкого диоксида серы. Свежеприготовленная варочная кислота перекачивается в варочный отдел после отделения взвешенных веществ.
Общее представление о круговороте химикатов представлено на
рисунке 2.15, иллюстрирующем основные стадии процесса и их назначение.
Рисунок 2.15 - Цикл регенерации для сульфит-целлюлозного
завода на магниевом основании
В результате регенерации варочных химикатов в регенерационном котле получается пар. Получаемый пар подается в турбины с противодавлением, где производится электроэнергия.
При Магнефит-процессе уровень pH выше (pH = 3 - 5), чем при кислом бисульфитном процессе, который проводится при значении pH = 1 - 2. Это приводит к более мягким условиям варки с повышенными прочностными свойствами целлюлозы и несколько увеличенным выходом по сравнению с кислым бисульфитным процессом. В Европе для обоих процессов магний используется в качестве главного основания. Существуют два основных технических различия, которые необходимо рассмотреть. В Магнефит-процессе при приготовлении щелока значение pH = 4 можно получить без избытка SO2 в свежем варочном растворе. Следовательно, нет необходимости в эксплуатации бака варочного раствора под давлением. SO2 в варочном щелоке находится в форме бисульфита, поэтому следующие стадии технологического процесса производства бисульфитной целлюлозы подобны производственным стадиям при кислом сульфитном процессе. Число Каппа небеленой целлюлозы для производства бумаги после варки по способу Магнефит выше, чем после кислой сульфитной варки, - от 21 до 26, тогда как при кислом сульфитном способе варки можно достичь число Каппа 12 - 16. Как следствие, белимость бисульфитной целлюлозы несколько хуже, чем кислой сульфитной целлюлозы. Поэтому необходимы более длинные схемы отбелки, чтобы получить высокую степень белизны. Это приводит к несколько более высокой величине ХПК и БПК в сточных водах после отбелки. Магнефит-процесс используется на четырех целлюлозно-бумажных предприятиях в Европе (Nymolla и Ustansjo (Швеция); Hundsfos (Норвегия); Gratkorn (Австрия).
2.4.9 Процесс производства нейтрально-сульфитной полуцеллюлозы
Полуцеллюлоза, являющаяся промежуточным полуфабрикатом между древесной массой и целлюлозой высокого выхода, используется в производстве крафт-лайнера и бумаги для гофрирования.
В настоящее время в России в составе интегрированных предприятий, включающих сульфат-целлюлозные производства, эксплуатируются две установки по производству полуцеллюлозы по разным технологиям: нейтрально-сульфитная лиственная полуцеллюлоза (НСПЦ) и сульфатная полуцеллюлоза с зеленым щелоком.
Блок-схема процесса производства нейтрально-сульфитной полуцеллюлозы приведена на
рисунке 2.16.
Рисунок 2.16 - Блок-схема процесса производства
нейтрально-сульфитной полуцеллюлозы
Процесс получения НСПЦ заключается в сочетании неглубокой химической варки и механического размола щепы с получением полуфабриката высокого выхода и включает операции пропарки, пропитки и варки щепы, двух ступеней размола и промывки.
В качестве сырья используется древесина березы и осины, в качестве варочного раствора - сульфит натрия с буферной добавкой (например, кальцинированной соды).
Выход НСПЦ из древесины - около 80%.
Предварительная пропарка щепы под атмосферным давлением обеспечивает хорошую пропитку ее варочным раствором, способствует увеличению выхода полуцеллюлозы, ускорению варочного процесса.
Применение размола щепы после варки под давлением улучшает характеристики волокна и обеспечивает условия для возможности применения при промывке полуфабриката высокоэффективного промывного оборудования.
Использование для промывки полуцеллюлозы современных промывных прессов позволяет достичь высокой эффективности отделения растворенных веществ от волокна при низком расходе промывной воды, обеспечивает минимальный унос растворенных веществ с промытой массой.
Отработанный варочный щелок направляется на упаривание для получения товарного продукта - технических лигносульфонатов. Регенерация химикатов экономически нецелесообразна.
Основная информация о процессе производства нейтрально-сульфитной полуцеллюлозы, который используют в настоящее время на одном из предприятий России, представлена в
таблице 2.22.
Таблица 2.22
Описание процесса производства нейтрально-сульфитной
полуцеллюлозы
Входной поток | Этап процесса (подпроцесс) | Выход | Основное технологическое оборудование | Эмиссии |
- содовый раствор; - сера; - электроэнергия | Приготовление варочного раствора | раствор моносульфита | - реактор; - абсорбер | сбросы в производственную канализацию (SO3, SO4, щелочь) |
- щепа; - вторичный пар; - электроэнергия | Пропарка щепы | нагретая щепа | - бункеры щепы; - пропарочный шнек (паровой смеситель) | - выбросы в атмосферу (диоксид серы); - сбросы в производственную канализацию (ХПК, взвешенные вещества); - отходы (опилки) |
- пропаренная щепа; - горячая вода; - чистая промывная вода; - электроэнергия | Промывка щепы | - промытая щепа - вода на очистку | - сепаратор загрязнений; - шнековый обезвоживатель; - ловушки примесей; - центриклинер; - сгуститель отходов |
- промытая щепа; - вторичный пар; - варочный щелок; - электроэнергия | Пропитка щепы | пропаренная и пропитанная варочным щелоком щепа | - пропарочный бункер; - пропиточная камера варочного котла |
- пропитанная щепа; - варочный раствор (моносульфит); - пар; - электроэнергия | Варка | - щепа после варки; - варочный щелок; - грязный конденсат | - варочный котел; - подогреватель варочного раствора |
- щепа после варки; - волокно после очистки отработанного щелока; - фильтрат 1-й ступени промывки; - пар; - электроэнергия | 1-я ступень размола (дефибрирование) | - волокно/масса; - вторичный пар | - рафинер (дефибратор); - циклон под давлением; - система конденсации парогазов |
- волокно/масса; - фильтрат 2-й ступени промывки; - электроэнергия | Первая ступень промывки | - промытая масса; - щелок с содержанием волокна | - массный бассейн низкой концентрации; - пресс TwinRoll; - массный насос | |
- масса после промывки; - фильтрат 2-й ступени промывки - промывная вода; - оборотная вода; - горячая вода; - электроэнергия | Вторая ступень размола | масса, размолотая до требуемой степени помола | рафинеры |
- волокно/масса - оборотная вода; - электроэнергия | 2-я ступень промывки и сгущения | - промытая масса; - фильтрат | - массный бассейн средней концентрации; - пресс TwinRoll; - массный насос |
промытая масса | Хранение (аккумулирование) | полуцеллюлоза | массный бассейн высокой концентрации |
Таблица 2.23
Основное оборудование процесса производства
нейтрально-сульфитной полуцеллюлозы
Наименование оборудования | Назначение оборудования | Технологические характеристики <1> |
Пропарочный бункер | - Предварительный нагрев щепы; - удаление из щепы воздуха | Производительность - 125 м3/час; объем - 130 м3 |
Пропиточная камера варочного котла | Пропитка щепы | Оборудована вертикальными двойными шнеками (диаметр - 2000 мм, высота - 8000 мм) |
Варочный котел | Варка щепы | Производительность - 900 т/сут в.с.ц. Тип - вертикальный с коническим корпусом: диаметр - 3200 x 2800 мм; высота - 15 000 мм. Время варки - 20 - 30 мин. Температура варки - 165 °C - 170 °C |
Рафинер (дефибратор) 1-й ступени размола | Разделение щепы на волокна | Производительность - 170 м3/час |
Пресс TwinRoll | Промывка первой ступени | Производительность м3/час. Концентрация на входе - 5,0%. Концентрация на выходе - 30% |
Рафинер 2-й ступени размола | Размол массы до требуемой степени помола | Производительность - 113 м3/час. Концентрация - 30,0% |
Пресс TwinRoll | Промывка второй ступени | Производительность - 685 м3/час. Концентрация на входе - 5,0% |
Фильтры для очистки отработанного щелока от волокна | Улавливание волокна из щелока 1-й ст. промывки | Производительность - 277 м3/час. Площадь фильтрации - 13 м2 |
<1> Технологические характеристики зависят от производительности линии. |
2.4.10 Производство растворимой сульфитной целлюлозы (сульфитная целлюлоза для химической переработки) [11]
В Европе существует лишь несколько компаний, производящих растворимую сульфитную целлюлозу. Процесс получения такой целлюлозы очень похож на производство сульфитной целлюлозы для производства бумаги. Используются те же химикаты, что и в обычном магниево-бисульфитном процессе. Однако, например, на фирме "Ленцинг" при производстве вискозной целлюлозы используют разное основание для варки целлюлозы и в процессе кислородно-щелочной делигнификации. Так, варку осуществляют на магниевом основании и сжигают щелока в МРК. При проведении кислородно-щелочной делигнификации ее совмещают со ступенью горячего облагораживания (ГО) с использованием гидроксида натрия (аналогично, как было смонтировано оборудование по отечественной технологии на Амурском ЦКК). При этом щелок после ГО поступает на сжигание в небольшой СРК. Основные различия наблюдаются в параметрах процесса варки и отбелки, цель которых заключается в получении химически чистой целлюлозы по содержанию альфа-целлюлозы не менее 92% при достижении заданного уровня степени полимеризации, белизны целлюлозы за счет более полного удаления из древесины гемицеллюлоз, лигнина, экстрактивных веществ и зольных компонентов.
2.4.11 Переработка сульфитных щелоков
В сульфитном щелоке содержится около 50% органических веществ, считая от массы исходной древесины. Кроме органических соединений, в нем присутствуют неизрасходованная сернистая кислота и ее соли, а также другие сернистые соединения. Групповой состав органических веществ сульфитного щелока приведен в
таблице 2.24.
Таблица 2.24
Состав органических веществ сульфитного щелока, % от СВ
Компоненты | Сульфитная варка | Бисульфитная варка | Моносульфитная варка |
хвойных | лиственных | хвойных | лиственных | лиственных |
Лигносульфонаты | 55 - 60 | 30 - 37 | 65 - 66 | 55 - 56 | 45 - 49 |
Углеводы (по РВ) | 28 - 32 | 38 - 42 | 16 - 17 | 17 - 19 | 12 - 14 |
Органические кислоты | 11 - 12 | 23 - 26 | 16 - 18 | 24 - 25 | 36 - 38 |
Экстрактивные вещества | 1 | 2 | 1 | 2 | 3 |
Лигносульфонаты представляют собой соли лигносульфоновых кислот, образующиеся в результате сульфирования лигнина. Они имеют сложное, окончательно не установленное строение; их молекулярная масса лежит в пределах 2000 - 100 000. На одну метоксильную группу приходится 0,5 - 1,0 сульфогрупп.
Углеводы сульфитного щелока состоят в основном из моносахаридов
(таблица 2.25) с небольшим содержанием олигосахаридов. В отработанных щелоках после бисульфитной и моносульфитной варки углеводы находятся в виде олигомеров и полимеров.
Таблица 2.25
Относительный состав моносахаридов сульфитных щелоков
(после инверсии), %
Соединение | Сульфитная варка | Бисульфитная варка хвойных | Моносульфитная варка лиственных |
хвойных | лиственных |
Манноза | 48 | 3 | 50 | 2 |
Ксилоза | 22 | 80 | 19 | 82 |
Галактоза | 10 | 2 | 11 | 5 |
Глюкоза | 9 | 10 | 15 | 4 |
Арабиноза | 6 | 3 | 3 | 5 |
Рамноза | 5 | 2 | 2 | 2 |
В ходе варки образуются летучие кислоты (муравьиная и уксусная кислоты) с преобладанием уксусной кислоты (85 - 92%). При варке еловой древесины выход летучих кислот составляет 20 кг/т, а при варке березы - около 70 кг/т в расчете на исходную древесину.
Основная масса нелетучих кислот имеет углеводную природу и представлена альдоновыми, уроновыми и углеводсульфоновыми кислотами.
Подготовка щелока к биохимической переработке
Общая технологическая схема подготовки щелока к биохимической переработке обычно включает следующие операции: 1) фильтрацию щелока от целлюлозного волокна; 2) десульфитацию и удаление летучих веществ; 3) окисление сульфитов и фенолов; 4) нейтрализацию; 5) введение питательных веществ; 6) осветление и охлаждение.
2.4.11.1 Получение технических лигносульфонатов
Технические лигносульфонаты получают концентрированием растворов после стадии получения этанола (сульфитно-спиртовая бражка) или дрожжей (сульфитно-дрожжевая бражка). Сухой остаток (6 - 9%) сульфитно-дрожжевой бражки состоит в основном из лигносульфонатов, а в сульфитно-спиртовой бражке может содержаться до 1% пентозных моносахаридов. Содержание сульфогрупп в лигносульфонатах колеблется в интервале 2,0 - 2,5 мэкв/г.
В зависимости от содержания сухих веществ в конечном продукте технические лигносульфонаты бывают трех видов: жидкие концентраты (КБЖ), содержащие до 50% сухих веществ; твердые концентраты (КБТ), содержащие 76 - 80% сухих веществ; порошкообразные концентраты (КБП), содержащие 87 - 90% сухих веществ. Высокие клеящие и вяжущие свойства лигносульфонатов находят применение в промышленности.
2.4.11.2 Получение ванилина
Из технических лигносульфонатов в ряде стран получают ванилин, широко использующийся не только в качестве отдушки в пищевой и парфюмерной промышленности, но также для получения медицинских препаратов и синтеза других соединений.
В природе ванилин встречается в значительных количествах (1,2 - 2,7%) в плодах тропического растения - ваниль, откуда его выделяют в промышленных масштабах. Однако экономически целесообразнее его получать окислением лигносульфонатов кислородом в щелочной среде
(рисунок 2.17), и в настоящее время при общем объеме ежегодно производимого ванилина около 6000 т более 70% вещества получают из лигносульфонатов.
Рисунок 2.17 - Схема получения ванилина из лигносульфонатов
2.5 Процессы получения различных видов механической (древесной) массы [12]
Удельный вес производства древесной массы в России составляет 27% от всех производимых волокнистых полуфабрикатов.
В производстве массовых сортов бумаги и картона механические виды древесной массы являются основными волокнистыми полуфабрикатами, обеспечивающими необходимые физико-технические свойства продукции, ее высокую рентабельность, экологичность и высокий выход с единицы используемого древесного сырья
[12].
Механические виды древесной массы в России, как и во всем мире, получают с использованием двух основных типов оборудования, давших название соответствующим технологическим процессам:
- дефибреров (технология производства древесной массы из балансовой древесины: классическая дефибрерная масса (ДДМ), дефибрерная древесная масса под давлением (ДДМД), термодефибрерная древесная масса (ТДДМ);
- рафинеров (технология производства древесной массы из щепы на рафинерах: рафинерная древесная масса (РДМ), термомеханическая древесная масса (ТММ), химико-термомеханическая древесная масса (ХТММ) и химико-механическая масса (ХММ) (далее - механическая (древесная) масса).
Основным процессом при получении любого из перечисленных видов массы является процесс механического разделения древесины на волокна - процесс дефибрирования непосредственно бревен (балансов) в дефибрерах (получение ДДМ, ДДМД) или размол щепы в рафинерах (получение ТММ, ХТММ, ХММ).
Способ механического разделения балансовой древесины на волокна в дефибрерах впервые в промышленности осуществили в 1852 году и получили первую бумагу в композиции 60% дефибрерная древесная масса (ДДМ) и 40% ветоши. Это стало началом применения древесины для производства бумаги, которая частично заменила дефицитное и дорогое тряпье.
Через 120 лет в 1970-е гг. в связи с требованиями к охране окружающей среды на предприятиях по производству сульфитной целлюлозы резко увеличилась стоимость производства, выросли капитальные затраты на строительство заводов. Это привело к сокращению производства сульфитной целлюлозы и быстрому внедрению нового способа производства волокнистого полуфабриката из древесной щепы - термомеханической массы (ТММ) - взамен сульфитной целлюлозы в композиции бумаги. По сравнению с другими видами древесной массы ТММ содержит большее количество длинных волокон благодаря размягчению щепы в процессе ее предварительной пропарки. Этот технологический элемент повышает физико-механические свойства полуфабриката, что увеличивает прочность бумажного полотна во влажном состоянии, повышает безобрывность работы БДМ и печатных станков. Кроме того, производство ТММ характеризуется незначительными выбросами в окружающую среду и низкими, в 4 - 6 раз меньшими, удельными капитальными затратами. В качестве сырья для производства ТММ используют хвойные породы древесины: ель, сосну, гемлок, бальзамическую и дугласову пихту, отходы лесопиления. ТММ из лиственных пород древесины используют для производства картона, журнальной, писчей, печатной, газетной бумаги и пушонки.
Первая промышленная установка ХТММ начала работать в 1978 году. Удельный расход энергии на производство ХТММ составляет 1340 кВт ч/т. Использование ХМММ в сочетании с ДДМ в производстве газетной бумаги сократило в композиции содержание полубеленой сульфатной целлюлозы с 17 до 6%.
В настоящее время в связи с сокращением выпуска бумаги происходит сокращение производства древесных масс.
Классификация процессов получения различных видов древесной массы представлена на
рисунке 2.18.
Рисунок 2.18 - Классификация различных видов
механической (древесной) массы
[12]
К первому типу относятся различные виды механической массы, получаемой без использования химических реагентов и имеющей выход 93%...98% (чисто механическая масса - Pure Mechanical Pulp). К чисто механической массе относятся:
- ДДМ - традиционная дефибрерная древесная масса с выходом 93%...98%, получаемая истиранием древесины на дефибрерных камнях (SGW - Stone Ground Wood) дефибреров различных типов: цепных, прессовых, винтовых и т.д.; ДМД или ДМД/Д - механическая масса, полученная истиранием древесины на дефибрерных камнях под давлением на двухпрессовом дефибрере (PGW - Pressurized Ground Wood) и ее разновидности (ДМД-Супер, ДМД-70 и т.д.);
- ДМД или ДМД/Д - механическая масса, полученная истиранием древесины на дефибрерных камнях под давлением на двухпрессовом дефибрере (PGW - Pressurized Ground Wood) и ее разновидности (ДМД-Супер, ДМД-70 и т.д.);
- РММ или РДМ - рафинерная механическая или рафинерная древесная масса (RMP - RefinerMechanical Pulp), полуфабрикат, получаемый в результате механической обработки щепы в дисковых мельницах при атмосферном давлении;
- ТММ - термомеханическая масса (TMP - Thermomechanical Pulp), получаемая в результате термогидролитической обработки (пропарки) (P = 100..300 кПа; T = 100 °C...130 °C) и размола щепы в 1 - 3 ступени на дисковых мельницах; размол осуществляется под давлением.
Ко второму типу механической массы относятся различные виды химико-механической массы (Chemimechanical Pulp), т.е. механической массы, получаемой с применением химических реагентов. Механическая переработка древесного сырья (размол) - основная операция в процессе их производства.
Химико-механическая масса в свою очередь подразделяется на четыре вида.
1. Масса, получаемая путем легкой обработки щепы химическими реагентами (до 10%, к массе а.с. древесины).
ХТММ - химико-термомеханическая масса, получаемая путем совместной химической и термогидролитической обработки и размола щепы в две ступени под давлением (CTMP - Chemithermomechanical Pulp).
2. Химически модифицированная масса (Chemically Modified Pulps), к которой относятся полуфабрикаты или их отдельные фракции, подвергнутые обработке химическими реагентами.
ТМХМ - термомеханохимическая масса (TMCP - Thermomechanical Chemi Pulp), при получении которой химические реагенты добавляются после 1-й ступени размола под давлением, в процессе размола или после размола.
ХММо - химико-механическая масса из отходов сортирования или для длинноволокнистой фракции всех видов механической массы (LFCMP - Long Fiber Chemimechanical Pulp или CTLF - Chemically Treated Long Fiber).
Технология производства полуфабриката состоит из отделения отходов сортирования (длинноволокнистой фракции) механической массы, обработки их при температуре 80 °C...180 °C сульфитом натрия и размола.
3. Химико-механическая масса высокой степени сульфирования (ХММ), получаемая путем интенсивной обработки щепы химическими реагентами (при расходе 10%...1% и выше). Размол осуществляется при атмосферном давлении в две ступени; УРЭ при изготовлении ХММ, как правило, свыше 1000 кВт ч/т.
СХММ - сульфированная химико-механическая масса (SCMP Sulfonated Chemimechanical Pulp); БПОВВ - бисульфитный полуфабрикат очень высокого выхода (VHYBS - VeryHighYieldBisulfite).
БХММ - бисульфитная химико-механическая масса (BCMP - Bisulfite Chemimechanical Pulp).
СВВ - сульфитная масса высокого выхода (HYS-High-yieldSulfite), получаемая при интенсивной обработке щепы бисульфитом.
ССВВ - сульфитная масса сверхвысокого выхода (UHYS - UltraHigh-YieldSulfite);
ОВВСМ - сульфитная масса очень высокого выхода (VHYSP - VeryHigh-YieldSulfitePulp).
4. Бессернистая химико-механическая масса, получаемая бессернистым способом.
ЩПММ - щелочная пероксидная механическая масса (APMP - Alkaline Peroxide Mechanical Pulp); этот полуфабрикат получают путем одно-, двух- или трехступенчатой обработки щепы щелочным раствором пероксида водорода и размола; в качестве древесного сырья может быть использована щепа древесины лиственных и хвойных пород, а также их смесь; M-процесс отбелки щепы (M-Chip Bleaching process) и БХММ - беленая ХММ (BCMP - Bleaching CMP) - процессы, весьма близкие по технологии и оборудованию процессу производства ЩПММ; в качестве древесного сырья используется древесина лиственных пород.
ХЩ - холодно-щелочной полуфабрикат (CS - Cold Soda), который в основном применяется при переработке древесины лиственных пород; щепа пропитывается содой при температуре ниже 100 °C и размывается при атмосферном давлении; выход - 85%...90%.
Основные оборудование, сырье, химикаты, выход продукции и область применения указанных полуфабрикатов приведены в
таблице 2.26.
Таблица 2.26
Основное оборудование, сырье и химикаты при производстве
механических масс, их выход и область применения
Вид массы | Основное оборудование | Сырье и химикаты | Выход, % от массы а.с.в. | Область применения |
ДДМ и ДДМД | Дефибреры | Хвойные (Ель, пихта), балансы лиственных пород до 10% | 95% - 97% | Печатная и писчая бумага, газетная бумага, бумага для изготовления многослойного картона, упаковки, картоны |
ТММ | Рафинеры (дисковые мельницы), пропиточные камеры | Ель и пихта | 93% - 95% | Печатная и писчая бумага, газетная бумага, картоны |
ХТММ, БХТММ | Рафинеры (дисковые мельницы), пропиточные камеры | Преимущественно ель, но также осина и береза; NaOH, SO2 и H2O2 | 90% - 93% | Печатная и писчая бумага, туалетная бумага, высокие марки картонов |
ХММ | Рафинеры (дисковые мельницы), пропиточные камеры | Ель, пихта, осина, береза | 80% - 92% | Печатная и писчая бумага, высокие марки картонов |
Основные фазы производства механических масс показаны на
рисунке 2.19.
Рисунок 2.19 - Основные фазы производства механических масс
Таким образом, существует два основных процесса производства механической древесноволокнистой массы. В первом из них при производстве дефибрерной древесной массы (ДДМ) или дефибрерной древесной массы под давлением (ДДМД) волокнистая масса получается в результате прижима бревен к вращающему цилиндрическому камню при одновременной подаче воды в зону его вращения. Во втором процессе рафинерная древесноволокнистая масса (РДМ) и термомеханическая масса (ТММ) получаются в процессе размола (рафинирования) древесной щепы между дисками рафинеров. Механическое воздействие на древесину в процессе получения массы при дефибрировании оказывает абразивная поверхность камня дефибрера, грани выступающих зубцов которой играют роль ножей на стальном диске рафинера во втором процессе.
На характеристики массы могут повлиять повышение температуры процесса и, в случае применения процесса рафинирования, химическое воздействие на щепу. И то и другое требует повышенного расхода энергии. При этом содержание загрязняющих веществ в сточных водах растет вследствие уменьшения выхода массы. Химико-термомеханический процесс производства массы (ХТММ), в котором древесина перед размолом пластифицируется (особенно лигнин межклетника) с использованием химических реагентов, обычно относится к химико-механическим (или механохимическим) процессам, поскольку лигнин в данном случае не растворяется, как в процессе варки при получении целлюлозы, а лишь пластифицируется с разрывом некоторых связей в его макромолекуле.
Волокнистая масса используется в производстве бумаги и картона. Основная цель замены части целлюлозы на такую массу, например, в композиции печатной бумаги - снижение расхода дорогой целлюлозы, позволяющее существенно снизить себестоимость бумаги, а также увеличение коэффициента непрозрачности и ее печатных свойств.
2.5.1 Технологический процесс получения дефибрерной древесной массы (ДДМ)
Производство ДДМ включает линию производства волокна, сортирование и вспомогательные системы - хранение химических реагентов и производство пара и энергии.
Основные процессы производства ДДМ показаны на
рисунке 2.20. Производство дефибрерной древесной массы обычно сочетается с производством бумаги, и поэтому обычно массу не сушат.
Рисунок 2.20 - Процесс производства
дефибрерной древесной массы
Благодаря некоторому сходству процессов описаны подробно только некоторые отличительные технологические стадии производства механической массы. Для тех стадий, которые идентичны производству сульфатной целлюлозы, даются ссылки на соответствующие параграфы:
Для этих разделов приводятся только некоторые различия, имеющие место между сульфатным и производствами механической массы.
2.5.1.1 Дефибрирование балансов
Первичное измельчение древесины на волокна происходит в дефибрерах, в которых бревна прижимаются к вращающимся абразивным камням. При этом волокна древесины должны быть параллельны оси вращения камня. Получается масса с концентрацией примерно 2%. Как правило, используются керамические камни, и они должны периодически "насекаться" специальными аппаратами для восстановления режущей способности истирающей бревна поверхности камня.
Большая часть энергии, используемой в процессе размола, трансформируется в тепло. Древесина разогревается, и за счет присутствия достаточного количества воды лигнин размягчается, и волокна высвобождаются в месте контакта древесины с камнем. Абразивные камни охлаждают и очищают от волокон, застрявших между зернами истирающей поверхности, водой, которую также используют в процессе размола и перекачки массы на следующие стадии обработки. Присутствие воды в процессе является важным, поскольку она способствует отводу тепла из зоны дефибрирования, равномерному его распределению, процессу пластификации древесины в зоне контакта с камнем и снижению трения между волокнами.
Удельный расход энергии (кВт·ч/т) - УРЭ - в процессе производства древесной массы является важным параметром. Так, увеличение УРЭ всегда связано с повышением прочности древесной массы, но при этом и с увеличением степени ее помола.
Необходимость повышения прочности механических масс явилась следствием дальнейшего усовершенствования обычного процесса дефибрирования. Был разработан процесс производства дефибрерной древесной массы под давлением (ДДМД), в котором размол происходит при повышенном давлении (до приблизительно 0,3 МПа). Это позволяет применить процесс, в котором достигается температура оборотной воды 95 °C, а температура в ванне дефибрера - 125 °C. Более интенсивная пластификация лигнина вследствие воздействия высоких температур дает массу с улучшенными свойствами (повышенная прочность), но технические и финансовые проблемы при этом значительно возрастают. При декомпрессии массы получается пар низкого давления, используемый в основном для подогрева воды.
Другим, относительно недорогим способом получения древесной массы с улучшенными свойствами, является процесс термодефибрирования, в котором потери тепла вследствие испарения воды из зоны дефибрирования минимизируются за счет создания дополнительного водного слоя в шахте дефибрера и применяется автоматизированный контроль процесса.
2.5.1.2 Сортирование и очистка
В массе, полученной механическим способом, содержатся нежелательные компоненты, такие как крупные, недостаточно измельченные фрагменты древесины и пучки волокон. Последние должны быть удалены, так как они снижают прочность и качество печатной бумаги.
Сортирование включает несколько ступеней, чтобы полнее выделить из массы относительно крупные фрагменты и пучки волокон, рафинировать (размолоть) их и после дополнительного сортирования вернуть в основной поток отсортированной массы, сведя количество окончательных отходов к минимуму. Удалить крупные частицы можно легко, но удаление пучков волокон требует более сложного оборудования. Содержание пучков волокон в несортированной древесной массе может достигать 5% в зависимости от вида процесса. Схема сортирования и очистки древесной массы, предназначенной для получения наиболее качественной бумажно-картонной продукции, описана ниже. Когда к качеству древесной массы предъявляются менее строгие требования по чистоте, схема сортирования может быть проще.
Крупные включения удаляются из потока древесной массы на плоских вибрационных сортировках, снабженных вибрирующими перфорированными пластинами. Отделенные крупные фрагменты измельчаются в дезинтеграторах и вместе с массой основного потока направляются на первую ступень сортирования, которая осуществляется на центробежных сортировках с цилиндрическими перфорированными ситами. Основной поток массы после сортирования сгущается и аккумулируется в бассейне, откуда подается на бумажное или картонное производство. Отходы первой ступени сортирования подаются на сортировки второй ступени сортирования, из которых хорошая масса смешивается с основным потоком перед первой ступенью сортирования, а отходы от сортировок второй ступени размалываются в дисковой мельнице и подаются на сортировку отходов. Хорошая масса с этой сортировки после очистки в центриклинерах соединяется с основным потоком очищенной массы (перед ее сгущением), а отходы возвращаются для повторного размола (рафинирования) на дисковую мельницу. В результате реализации такой схемы сортирования и очистки массы от отходов еще до их размола удается отделить все качественное волокно (чтобы избежать его неоправданного повреждения при размоле вместе с отходами и увеличения УРЭ), а всю волокнистую часть пучков волокон и других относительно крупных волокнистых фрагментов превратить в хорошее волокно. Окончательными отходами при такой схеме сортирования и очистки является только очень небольшое количество отходов со ступени центриклинеров. Эти отходы представляют собой неволокнистые включения, а из компонентов древесины - костру, наличие которой крайне нежелательно в композиции бумажной массы, поскольку она препятствует связеобразованию волокон в бумажном листе, приводит к дефектам на стадии прессования, а мелкая ее часть существенно увеличивает показатель сорности бумаги. В зависимости от вида и качества древесного сырья, техники и технологии дефибрирования, типа используемых сортировок и схемы сортирования содержание отходов, отделяемых от основного потока для переработки, может составлять от 5 до 30%. В процессе производства дефибрерной древесной массы потребляется достаточно большая энергия на процесс сортирования, сгущения и дополнительного сортирования - до 25% от общего потребления энергии.
Основное оборудование для производства ДДМ (цепные дефибреры)
На отечественных предприятиях установлены цепные дефибреры фирмы Фойт V величины типа "2B-Европа" и отечественные дефибреры типа ДЦ: ДЦ-01, ДЦС-02, ДЦ-03, ДЦ-04 (см.
таблицу 2.27). Производительность этих дефибреров 40 - 45 т/сут. для одиночных и 80 т/сут. для спаренных.
Таблица 2.27
Техническая характеристика цепных дефибреров типа ДЦ
Показатели | ДЦ-01 | ДЦС-02 | ДЦ-03А | ДЦ-04-1 | ДЦ-06 |
Мощность главного двигателя, кВт | 2500 | 4000 | 2500 | 3200 | 1250 |
Длина балансов, мм | 1220 | 1220 | 1220 | 1220 | 1220 |
Диаметр керамического камня, мм | 1800 | 1800 | 1800 | 1800 | 1800 |
Частота вращения камня, мин-1 | 245 | 250 | 250 | 300 | 300 |
Окружная скорость камня, м/с | 23,0 | 23,3 | 23,3 | 28,3 | 23,3 |
Производительность по воздушно-сухой массе, т/с | 40 | 80 | 40 | 55 | 20 |
Масса, т | 132,6 | 193,0 | 123,8 | 125,0 | 60,0 |
Головной моделью является дефибрер ДЦ-04-1, основными отличиями которого от эксплуатируемых на предприятиях других марок являются: повышенная окружная скорость камня, большая мощность главного двигателя, большая скорость рабочих цепей - мощная система спрысков. Это обеспечивает производительность дефибрера ДЦ-04-1 на 35% - 40% большую, чем дефибрера ДЦ-03 и "2B-Европа" при одинаковой массе и занимаемой производственной площади.
2.5.2 Технология производства рафинерной древесной массы (РДМ)
Целью процесса рафинирования (размола) являются процесс пластификации лигнина и всего древесного матрикса в зоне размола, ослабление межволоконных связей и разволокнение щепы без чрезмерного повреждения клеточной стенки волокон при требуемой степени их укорочения.
В процессе получения механических масс щепа подвергается размолу между стальными дисками рафинера. В зависимости от необходимого качества массы размол проводится в одну, две, а иногда даже в три ступени. Ножи дисков, воздействующие на щепу, размельчают ее, и получаются отдельные волокна, пучки волокон, частицы древесины. В процессе обработки также меняется поверхность волокон. Большая часть энергии, расходуемой на размол (преимущественно на трение), переходит в тепло, которое высвобождает часть влаги, содержащейся в щепе. Чтобы избежать возгорания древесины и для разбавления массы, в зону размола подается охлаждающая вода. На выходе из рафинеров обычно получается масса высокой концентрации (25% - 50%). Большое количество пара, образующегося в процессе размола, обычно улавливается для дальнейшего использования.
В первоначальном варианте технологии производства РДМ, который редко используется в наши дни, щепа размалывалась при атмосферном давлении. Из-за низкой температуры процесса получалось большое количество поврежденных волокон, но оптические свойства РДМ были относительно неплохими. Для улучшения качества получаемой массы процесс модифицировали с целью повышения в зоне размола пластичности лигнина межклеточного пространства, волокон в целом и т.д., чтобы процесс разделения щепы на волокна мог идти с минимальным их повреждением. Для этого стали применять предварительный нагрев щепы или повышение давления в рафинере. Эти технологии позволили производить рафинерную массу большей прочности и с пониженным содержанием пучков, но почти с теми же оптическими свойствами.
Термомеханический процесс производства массы позволяет получать массу с еще большей прочностью и меньшим содержанием пучков. В нем используется как нагрев щепы перед размолом (пропарка), так и давление в рафинере.
Незначительная предварительная химическая обработка щепы способствует еще большей пластификации древесины и улучшению качества массы, получаемой в процессе рафинирования при атмосферном давлении (ХМРМ - химико-механическая рафинерная масса) или под давлением (ХТММ).
В процессе более глубокой химической обработки и размола при атмосферном давлении получается масса с еще большей прочностью, как из хвойных, так и лиственных пород древесины. Такая масса - химико-механическая масса (ХММ) - сравнима по свойствам с целлюлозой. Характеристика различных видов механической массы приведена в
таблице 2.28.
Таблица 2.28
Сравнение свойств различных видов механической массы
и сульфатной целлюлозы
Порода древесного сырья | Ель | Осина |
Вид волокнистого полуфабриката | ДДМ | ДДМ/Д | РДМ | ТММ | ХТММ | Беленая ХТММ | Беленая СФА целлюлоза | Беленая ХТММ | Беленая СФА целлюлоза |
Свойства полуфабрикатов |
Выход, % | 96 | 95 | 94 | 94 | 92 | 90 | 46 | 85 | 57 |
Садкость, мл кан. ст. | 100 | 100 | 100 | 100 | 100 | 400 | 400 | 40 | 400 |
(степень помола, ШР) | (68) | (68) | (68) | (68) | (68) | (32) | (32) | (32) | (32) |
Пухлость, см3/г | 2,5 | 2,6 | 2,6 | 2,7 | 2,5 | 2,7 | 1,3 | 2,0 | 1,4 |
Разрывная длина, км | 2,8 | 3,6 | 4,0 | 4,4 | 4,8 | 4,4 | 10,5 | 5,0 | 8,0 |
Сопротивление раздиранию мН·м2/г | 4,4 | 5,1 | 7,4 | 8,0 | 8,8 | 1,3 | 10,0 | 6,2 | 9,1 |
Белизна, % | 59 | 57 | 57 | 55 | 60 | 78 | 88 | 80 | 90 |
Непрозрачность, % | 97 | 96 | 95 | 95 | 94 | 82 | 68 | 86 | 72 |
2.5.2.1 Термомеханическая масса (ТММ)
Термомеханический процесс производства волокнистой массы включает линию получения волокна и вспомогательные системы. Последние включают, например, хранение некоторых химических реагентов и выработку энергии. Основные производственные процессы термомеханической технологии представлены на
рисунке 2.21.
Рисунок 2.21 - Принципиальная схема производства ТММ/ХТММ
Ниже подробно описываются, главным образом, особенности процесса производства ТММ, отличающие его от производства дефибрерной древесной массы. Сортирование, промывка, переработка отходов, сгущение механических масс аналогичны целлюлозным процессам. Отбелка механических масс рассматривается в
2.5.3.
В термомеханическом процессе (ТММ) промытая и отсортированная древесная щепа подвергается термической обработке, а затем процессу размола с применением дисковых мельниц, работающих при повышенном давлении.
Определенное количество древесины может поступать также в виде щепы, являющейся отходом лесопильных и лесоперерабатывающих производств. Эта поступающая извне щепа сортируется и затем поступает на хранение. Если используется баланс в коре, то он подвергается окорке, а затем превращению в щепу в рубительной машине. Древесина для ТММ не должна содержать камни, песок, металлические включения или другие твердые включения, которые могут привести к повышенному износу или повреждению дисков рафинера. Поэтому в большинстве процессов получения ТММ посторонние включения предварительно удаляются, а щепа промывается в специальном аппарате, в результате чего получается загрязненная вода.
Затем щепа пропаривается, после чего размалывается в одну или две ступени при повышенной температуре и давлении. Размол отходов обычно происходит на отдельном рафинере. Часть органических веществ, содержащихся в древесине, растворяется в воде и направляется на очистные сооружения комбината от производства ТММ или из технологического потока бумагоделательной машины.
Большая часть высокого расхода электроэнергии, требуемой на размол, трансформируется в тепловую энергию в виде пара, который получается из влаги, содержащейся в древесине, и воды, подаваемой для разбавления массы в рафинер. Поскольку процесс проходит при давлении до 0,5 МПа, на многих предприятиях значительное количество пара может быть регенерировано и использовано после его очистки в теплообменниках с получением чистого технологического пара для использования, например, при сушке бумаги. Часть энергии пара может использоваться для нагрева воды. После размола выбрасываемая из рафинера масса разгружается через циклон, разбавляется, проходит через сортирование, сгущается и хранится в массном бассейне высокой концентрации.
Поскольку в механическом процессе производства ТММ вода имеет существенное значение, свежесрубленная древесина является предпочтительным сырьем. Если древесина для ТММ хранится на складе, то необходимо избегать ее подсушивания, для чего древесину следует хранить либо в воде, либо орошать водой балансы. Для этого на бирже может потребоваться система сбора воды, которая позволит избежать попадания органических веществ, содержащихся в этой воде, в окружающую среду.
Поскольку потери древесины в термомеханическом процессе очень малы и большая часть древесного сырья превращается в волокнистую массу, теплосодержание сточных вод от установки по производству ТММ слишком мало, чтобы их можно было использовать так же, как черный щелок при получении целлюлозы. Это означает, что в системе завода по производству ТММ необходимо предусматривать очистку сточных вод.
Производство ТММ почти всегда сочетается с производством бумаги или картона. В этих случаях избыточное тепло, образуемое при размоле, можно продуктивно использовать на бумажно-картонном производстве, обеспечивая тем самым высокую степень утилизации вторичного тепла. Производство же товарной ТММ, когда необходимо иметь процесс сушки волокна, встречается не очень часто.
2.5.2.2 Химико-термомеханический процесс
Добавление химикатов в процессе рафинирования стало важным фактором улучшения процесса, так как древесина может быть легко ими пропитана. Легкая предварительная обработка сырья химикатами способствует процессу пластификации древесины и улучшает свойства массы, получаемой в процессе ее размола при атмосферном давлении (ХММ) или повышенном давлении (ХТММ). В большинстве случаев предварительная обработка древесины (щепы) химикатами приводит к дополнительному сбросу со сточными водами загрязняющих веществ. Это является следствием снижения выхода массы в результате химической обработки, а также следствием использования химикатов. Для различных пород древесины используется разная обработка, и свойства ХТММ могут значительно варьироваться, если дозировка и вид используемых химикатов будут различными. В химико-термомеханическом процессе получается полуфабрикат достаточной прочности и приемлемых оптических свойств. Его можно использовать в качестве основного волокнистого компонента для производства печатной бумаги, упаковочного картона и туалетной бумаги.
Производство ХТММ включает линию получения волокнистого материала и вспомогательные системы. К последним относятся, например, хранение химикатов и системы выработки энергии. Стадии производства ХТММ приведены на
рисунке 2.21.
Процесс производства ХТММ включает производство термомеханической массы и использование химикатов для предварительной пропитки щепы или массы между ступенями размола. Ниже описаны только основные процессы, которые отличают получение ХТММ от процессов производства термомеханической массы. Процессы сортирования и промывки, переработки отходов, сгущения и отбелки волокнистой массы рассматриваются в соответствующих разделах.
После окорки балансов, их рубки в щепу, ее промывки и сортирования щепа пропитывается в башне путем погружения в щелочной раствор. Сульфит натрия (Na2SO3) в основном используется для хвойных пород древесины. В последнее время для лиственных пород древесины используются в основном щелочные растворы пероксида водорода. После пропитки щепу пропаривают, и затем ее температура еще повышается при размоле на рафинерах в 1 - 2 ступенях. Это приводит к размягчению лигнина и ослаблению межволоконных связей. Полученная масса разбавляется оборотной водой, которую также используют при размоле и транспортировке древесной массы на следующие стадии производства.
Получение химико-механической массы (ХММ) является дальнейшим развитием процесса производства ХТММ. В процессе более глубокой обработки химикатами и размола при атмосферном давлении щепы как из хвойных, так и из лиственных пород получается масса с улучшенными прочностными свойствами. После пропитки химикатами древесная масса варится при температуре 70 °C - 170 °C от 15 мин до 2 час. Для различных пород древесины используют разные варианты технологии. Оптические свойства ХММ значительно ниже, чем у других механических масс. Поэтому этот полуфабрикат без отбелки может быть лишь ограниченно использован для производства печатной бумаги.
Выход ХММ может составлять даже ниже 90%, следствием чего является повышенное содержание в сточных водах как органики, так и химикатов, используемых для более глубокой, чем при получении ХТММ, химической обработки древесины.
Иногда ХММ производят в виде товарного продукта. В этих случаях ее сушат в специальной сушилке до сухости 90%.
Характеристика основного размалывающего оборудования для процессов ТММ/ХТММ приведена в
таблице 2.29.
Таблица 2.29
Характеристика основного размалывающего оборудования
для процессов ТММ/ХТММ
Параметр | Тип мельницы |
RGP 60 | RGP 65 | RGP 68 | RGP 268 | RGP 70 CD | RGP 76 CD | RGP 82 CD | RGP 86 CD |
Диаметр диска, мм (дюйм) | 1500 (60) | 1650 (65) | 1730 (68) | 1730 (68) | 1870 (70) | 1930 (76) | 2082 (82) | 2135 (8) |
Производительность, т/сут: |
- в линии ТММ при размоле в одну ступень при УРЭ = 1800 кВт·ч/т и 2000 кВт·ч/т при размоле отходов; | 130 | 130 | 150 | 150 | 210 | 280 | 315 | 530 |
- в линии ХТММ при размоле в одну ступень при УРЭ = 1400 кВт·ч/т | 140...170 | 140...170 | 170...200 | 170...200 | 240...270 | 290...350 | 340...416 | - |
Давление (расчетное), кПа | 700 | 700 | 900 | 1400 | 900 | 700 | 900 | 800 |
Температура (расчетная), °C | 180 | 180 | 180 | 180 | 180 | 180 | 180 | 180 |
Электродвигатель: - мощность, МВт; | 8...10 | 10...12 | 12...16 | 10...12 | 15...17 | 19...23 | 22...26 | 25...32 |
- частота вращения вала, мин-1 | 1500 - 1800 | 1500 - 1800 | 1500 - 1800 | 1500 - 1800 | 1500 - 1800 | 1500 - 1800 | 1500 - 1800 | 1500 - 1800 |
Масса, т | 18 | 22 | 22 | 25 | 32 | 25 | 27 | 27 |
2.5.3 Отбелка механических масс
Поскольку спрос на бумагу и картон с повышенной белизной растет, все чаще используется процесс отбелки механических и химико-механических масс. Их отбелка в принципе отличается от процесса отбелки химической целлюлозы, так как в его основе лежит принцип сохранения лигнина, а не его удаление, как при варке или отбелке целлюлозы. Отбелка древесной массы реализуется путем перевода хромофорных групп лигнина в бесцветную форму. Таким образом, при повышении белизны снижение выхода волокна минимально. Эффект от такой отбелки не является постоянным, и бумага под воздействием солнечной радиации со временем желтеет (происходит реверсия белизны). Поскольку стабильной белизны при отбелке таких полуфабрикатов достичь невозможно, их лучше использовать для производства газетной и журнальной бумаги, а не для производства книг или архивных документов. Процесс отбелки с сохранением лигнина происходит в 1 - 2 этапа, в зависимости от того, какой белизны нужна масса. Процессы отбелки отличаются друг от друга в зависимости от того, какой используется реагент.
2.5.3.1 Восстановительная отбелка с использованием дитионита натрия (Na2S2O4)
При отбелке дитионитом (гидросульфитом: условное обозначение - S) органическая часть древесины фактически не растворяется. Обычно используется от 8 до 12 кг дитионита/т в.с. массы. Это позволяет добиться минимальных потерь выхода продукции, а белизна может быть повышена на 12 единиц от начального ее уровня - от 58% - 70% ISO до 70% - 76% ISO. При этой отбелке pH процесса составляет от 5,6 до 6,5, а температура - до 70 °C. Разложение остаточного дитионита в массе может привести к коррозии металлических деталей оборудования, используемого на последующих стадиях производства. Во избежание этого на большинстве предприятий используются хелаты (например, натриевые соли этилендиаминтетра или пентауксусной кислоты, ЭДТК или ДТПК), предотвращающие разложение дитионита. Концентрация массы при обычной гидросульфитной отбелке - 3% - 5%. Однако появление насосов средней концентрации (MC), способных перекачивать массу при концентрации 10% - 12%, позволило при этой же концентрации проводить и гидросульфитную отбелку, что привело к повышению ее эффективности.
2.5.3.2 Окислительная отбелка с использованием пероксида водорода (H2O2)
Снижение выхода продукции при отбелке пероксидом (условное обозначение - P) составляет приблизительно 2%. Это происходит в основном из-за щелочной среды, сохраняемой в процессе отбелки и приводящей к возрастанию количества растворимого органического вещества древесины, что приводит к увеличению нагрузки на очистные сооружения.
Отбелка пероксидом влияет на свойства массы - кроме большей белизны, повышается ее прочность, содержание экстрагируемых веществ снижается и водный баланс улучшается. Если использовать максимально допустимое с экономической точки зрения количество пероксида, то можно повысить белизну на 20 единиц - до 78% - 84% ISO. При наличии в системе ионов тяжелых металлов процесс отбелки заканчивается с меньшей белизной и требует более высокого расхода пероксида в результате его частичного разложения. Поэтому до отбелки добавляют хелаты (например, ЭДТК, ДТПК), чтобы образовать стабильные комплексы с тяжелыми металлами (Fe, Mn, Cu, Cr). Это позволяет избежать деструкции пероксида и снижения белизны массы. ЭДТК и ДТПК содержат азот, который в их составе появляется в сточной воде. Использование ступени промывки небеленой массы перед ее отбелкой является эффективным методом снижения в ней содержания упомянутых металлов и, таким образом, позволяет снизить расход дорогостоящих хелатов. Отбеленная масса затем подкисляется серной кислотой или диоксидом серы до pH = 5 - 6. Современный процесс отбелки пероксидом проходит при концентрации массы 25% - 35%.
Два процесса отбелки могут комбинироваться. Более высокая конечная белизна получается при отбелке пероксидом, чем при использовании дитионита, но непрозрачность массы в последнем случае меньше. Окончательная белизна полуфабриката зависит от белизны небеленой массы, которая, в свою очередь, зависит от сырья и вида отбелки. На белизну конечного продукта влияют также порода древесины и степень помола массы.
2.6 Производство макулатурной массы (общие сведения)
2.6.1 Подготовка макулатурной массы для производства различных видов продукции
Системы переработки макулатуры отличаются в зависимости от вида производимой из нее бумаги и картона. Обычно процессы производства регенерируемого волокна (РВ) делятся на две основные категории:
- процессы, в которых используется исключительно механическая очистка, без удаления типографской краски, для производства такой продукции, как тестлайнер, гофрокартон, коробочный или тарный картон;
- процессы с использованием механической очистки и удалением чернил и типографской краски для производства такой продукции, как тонкая санитарно-гигиеническая, газетная, журнальная, бумага для копировальной техники и другие печатные виды бумаги, мелованный и упаковочный картоны или товарная макулатурная масса, освобожденная от типографской краски.
На бумажных фабриках применяют различные системы переработки макулатуры. Процессы направлены на разволокнение перерабатываемой макулатуры, дефлокуляцию (разволокнение пучков волокон - флокул) и удаление различных включений. Схемы установок по производству макулатурной массы имеют схожие блоки, которые используются для компонования заданной технологической схемы. Типичная схема процесса производства макулатурной массы состоит из следующих элементов (блоков):
- хранение макулатуры;
- роспуск сухой макулатуры с получением волокнистой суспензии;
- удаление механических примесей;
- облагораживание: удаление чернил (краски) с помощью флотации и отбеливание (для высокосортной продукции);
- очистка технологической воды;
- утилизация осадков и отходов.
Качество макулатуры влияет на выбор технологии ее переработки в зависимости от требований, предъявляемых к качеству волокнистого сырья для конечной продукции.
В процессах подготовки макулатурного волокна необходимо не только эффективно удалять посторонние включения, но и создавать условия, способствующие восстановлению физических параметров и механических свойств вторичных целлюлозных волокон.
2.6.2 Вид, физические свойства загрязнений и технологические процессы для их удаления
Для эффективного использования вторичного волокна его необходимо собирать, сортировать и классифицировать в соответствии с его качеством. Поэтому после сбора макулатуры ее сортируют и маркируют. Нежелательные включения, такие как пластик, ламинированная бумага и т.п., по возможности удаляют как можно более тщательно до того, как упаковать макулатуру в виде кип. Отсортированная макулатура обычно прессуется на специальных пакетировочных прессах.
Основными критериями качества макулатуры согласно
ГОСТ 10700-97 <8> являются: влажность (не более 15%), массовая доля примесей макулатуры других марок (5...10%), массовая доля загрязнений (группа А - 0,5%, группа Б - 1,0%, группа В - 1,5%). К основным
запрещенным загрязнениям относятся:
--------------------------------
<8>
ГОСТ 10700-97 МАКУЛАТУРА БУМАЖНАЯ И КАРТОННАЯ Технические условия Waste paper and board. Specifications https://docs.cntd.ru/document/1200030476
А.1 Загрязнения на бумажной (картонной) основе:
- пергамент и пергаментная бумага;
- металлизированная бумага;
- чертежная калька;
- бумага (картон), покрытые лаками, красками и синтетическими материалами и смолами;
- бумага, пропитанная смолами, жирами;
- фотобумага;
- многослойная бумага с тканью;
- бумага со вставками из вискозной фольги и пергаментной бумаги;
- обложки из макулатурного картона с логотипом, фольгой и синтетическими материалами;
- окрашенные водостойкие виды бумаги и картона.
| | ИС МЕГАНОРМ: примечание. Нумерация пунктов дана в соответствии с официальным текстом документа. | |
А.1 Химические и другие виды загрязнений:
- краски типографские флуоресцентные, магнитные, металлические, жирные печатные надписи;
- металлические соединения;
- строительные материалы (цемент, гипс, гравий, камни, кирпичи, металлические скрепки);
- минералы (мел и др.);
- химикаты (удобрения, краски, детергенты);
- песок, пыль, грязь, земля и пр.;
- остатки пищевых продуктов и кормов;
- остатки табака.
Европейские критерии качества более жесткие - влажность не должна превышать 10%, в список запрещенных материалов включены, наряду с перечисленными, медицинские отходы; загрязненные продукты личной гигиены; органические отходы, включая продукты питания; опасные отходы; битум; токсичные порошки и т.п. Массовая доля примесей нежелательных материалов должна быть не более 1,5%, для макулатуры из крафт-бумаги - не более 1%.
В
таблице 2.30 представлены типичные виды загрязнений, удаляемых на разных стадиях технологического процесса подготовки макулатурной массы, а также основные факторы, обеспечивающие их отделение от волокна.
Таблица 2.30
Типичные загрязнения и основные факторы их отделения
от макулатурной массы на разных стадиях технологического
процесса переработки макулатурного сырья
Стадии процесса | Основной фактор разделения | Типичные загрязнения, удаляемые на данной ступени |
Роспуск | Размер | Крупные посторонние включения: - фрагменты полимерных пленок, проволока, тряпье, камни и т.д. |
Вихревая очистка | Плотность | Грубая очистка (тяжелые крупные примеси): - камешки, болты, песок, стекло, скрепки и т.д. Тонкая очистка: Тяжелые мелкие примеси: - песок, частицы пластмассы высокой плотности и т.д. Полулегкие мелкие примеси: - частицы плавких веществ, клейкие включения, частицы битума и т.д. Легкие мелкие примеси: - частицы пластмасс (ПЭВД, ПЭСД, ПЭНД, полипропилен) |
Сортирование | Размер | Грубое сортирование (крупные загрязнения): Куски пластмассы, пенопласта, не распустившиеся фрагменты макулатуры, фрагменты полимерных пленок и др. Тонкое сортирование (мелкие примеси): Флоккулы, пластик, клейкие частицы |
Флотация | Свойства поверхности | Частицы краски |
Промывка | Размер | Зола, измельченные частицы краски |
Требования к качеству подготовки вторичного волокна для производства темных сортов оберточной, картона отличаются от требований к качеству макулатурного волокна, направляемого в производство высококачественных санитарно-гигиенических бумаг и писчепечатных видов бумаг.
При использовании макулатурного волокна для получения санитарно-гигиенических бумаг, для которых необходимо придать продукции мягкость, максимальное содержание золы в массе должно быть не более 1%, поэтому необходимо удалить не только частицы краски, но и наполнителя.
Вторичное волокно, которое может быть использовано в производстве писчепечатных видов бумаги, должно иметь белизну порядка 85% ИСО, а допустимое содержание клейких частиц - 5 мг/кг (для сравнения - в первичном волокне их содержание не превышает 2 мг/кг).
В производстве макулатурной массы количество отходов может достигать до 20%, поэтому для снижения потерь годного волокна и воды обработка отходов перед утилизацией осуществляется в несколько ступеней, очередность которых может варьироваться.
2.6.3. Роспуск макулатуры (традиционные гидроразбиватели и гидроразбиватели барабанного типа)
Восстановлению физических параметров и бумагообразующих свойств макулатурного волокна способствуют различные механохимические обработки, приводящие к его набуханию и оказывающие влияние на его фибриллярную структуру.
Операция роспуска макулатуры на отдельные фрагменты и пучки волокон с удалением из массы крупных посторонних включений (пленка полиэтиленовая, куски проволоки, тряпье, камни и т.д.) проводится в гидроразбивателях. Целью роспуска макулатуры является получение в процессе механического и гидравлического роспуска листов бумаги и картона волокнистой водной суспензии с размерами частиц, позволяющими транспортировать массу с помощью насоса на последующие стадии обработки. Для осуществления данной операции на современных предприятиях используют гидроразбиватели непрерывного и периодического действия различных типов, в зависимости от конструкции, работающие при низкой (4...6%), средней (7...15%) и высокой (15...20%) концентрации массы <9>.
--------------------------------
<9> ЛеспромИнформ Техника и технологии. С.С. Пузырев Ресурсосберегающая технология переработки макулатуры: https://lesprominform.ru/jarticles.html?id=1388; https://lesprominform.ru/jarticles.html?id=1310
Разволокнение макулатуры - технологическая операция, при которой вторичное сырье - макулатура - превращается в суспензию - низкокачественный волокнистый полуфабрикат, потенциально способный к значительному улучшению бумагообразующих свойств в процессе дальнейшей переработки. По существу, разволокнение макулатуры осуществляется в две ступени: на первой производится только грубое разволокнение макулатуры в гидроразбивателе с целью экономии энергии, на второй - дороспуске - более тщательное тонкое разволокнение. Дороспуск может осуществляться на оборудовании различной конструкции: гидроразбивателях, турбосепараторах, пульсационных мельницах и другом оборудовании.
Роспуск макулатуры в гидроразбивателе происходит благодаря комплексному воздействию на фрагменты макулатуры различных сил, возникающих вследствие вращения лопастей ротора, которые превращают макулатуру в суспензию вторичных волокон и благодаря сортирующему ситу на дне ванны удаляют из нее крупные посторонние включения.
С целью повышения эффективности работы гидроразбивателей в большинстве технологических схем применяется двухступенчатый роспуск макулатуры (дороспуск), при котором масса после гидроразбивателя направляется в аппарат для дополнительного роспуска и очистки от легких и мелких тяжелых включений. При разволокнении прочность исходного макулатурного сырья должна быть снижена путем увлажнения, при этом происходит разрушение водородных связей между волокнами.
При увлажнении образцов бумаги из обычных марок макулатуры прочность на разрыв снижается на 86 - 98%, а влагопрочных марок - на 60 - 80%. Снижение прочности образцов бумаги из макулатурного сырья небольшой массы 1 м2 происходит в течение первой минуты увлажнения. Таким образом, быстрое и полное увлажнение поступающей макулатуры является важным условием ее эффективного разволокнения.
Дополнительный роспуск фрагментов макулатуры и пучков волокон в массе на отдельные волокна, совмещенный с грубым сортированием целлюлозной суспензии от легких и тяжелых посторонних включений, проводится в аппаратах различной конструкции. Оптимальным считается разволокнение, при котором более 70 - 80% макулатуры, подаваемой в гидроразбиватель, превращается в мелкие фрагменты, пучки волокон или отдельные волокна. Использование химических реагентов и повышение температуры при разволокнении макулатуры способствуют снижению прочности так называемых липких (или клейких) веществ - stickies.
При роспуске макулатуры действующие на посторонние включения ударные и истирающие нагрузки приводят к уменьшению их размеров, что затрудняет в дальнейшем их удаление. На процесс измельчения загрязнений оказывают влияние как вид и конструктивные особенности используемого оборудования, так и технологические параметры. Например, низкая концентрация массы в ванне гидроразбивателя (до 5%) приводит к значительному измельчению частиц загрязнений, при средней концентрации массы 12 - 15% измельчение загрязнений происходит в меньшей степени. Кроме того, на производительность процесса роспуска влияют температура процесса и химические реагенты <10>.
--------------------------------
<10> Переработка макулатуры Е.В. Дьякова: учебное пособие/Е.В. Дьякова, Д.А. Дулькин, В.И. Комаров. - Архангельск: Арханг. гос. техн. ун-т, 2009. - 172 с.
Суспензия макулатуры после роспуска имеет заданную концентрацию и представляет собой низкокачественный волокнистый полуфабрикат, потенциально способный к значительному улучшению бумагообразующих свойств в процессе переработки.
Технологические характеристики оборудования для роспуска макулатуры представлены в
таблицах 2.31,
2.32.
Таблица 2.31
Стадия роспуска макулатуры и основное оборудование
Входной поток | Стадии процесса (подпроцесс) | Выходной поток | Основное технологическое оборудование | Эмиссии |
Макулатура | Роспуск макулатуры | Масса из мелких фрагментов и пучков волокон (70 - 80% от поступившей макулатуры) | Гидроразбиватель со жгутовытаскивателем | - отходы: полимерные пленки, проволока, тряпье, камни |
Барабанный гидроразбиватель |
Масса из мелких фрагментов и пучков волокон (70 - 80% от поступившей макулатуры | Дороспуск макулатуры | Распущенная макулатурная масса | Гидроразбиватель (турбосепаратор), мельницы пульсационные | |
Таблица 2.32
Характеристика оборудования процесса роспуска макулатуры
Наименование оборудования | Назначение оборудования | Технологические характеристики <1> |
Гидроразбиватель ГРВм и горизонтальный ГРГм-24 и ГРГм-40 | Роспуск массы | Концентрация не менее 3,5%. Объем ванны, 24 и 40 м3. Мощность двигателя 200 и 315 кВт. Частота вращения 235 и 187 об/мин |
Барабанный гидроразбиватель FiberFlow Drum | Роспуск массы | Диаметр барабана 2500 мм. Концентрация макулатуры: поступающей -  . в секции роспуска -  . в ситовой секции -  . мощность 250 кВт. Скорость вращения 1500 об/мин |
Гидроразбиватели сортирующие ГРС-80 и ГРС-200 (Турбосепаратор) | Дороспуск массы | Концентрация не менее 2,5 - 3,5%. Объем ванны, 0,5 и 1 м3. Мощность 75 и 132 кВт. Давление массы: на входе - 3,0, на выходе - 2,5, перепад - 0,3 - 0,5 кгс/см2 |
Пульсационные мельницы МП-375, МП-400 | Аппарат для дороспуска макулатурной массы | Концентрация 2 - 5%. Давление массы: на входе - не менее 0,05 МПа, на выходе - не более 0,4 МПа. Мощность 75 кВт. Скорость вращения 1500 об/мин |
<1> Технологические характеристики зависят от вида макулатуры и требуемой производительности линии. |
Отходы роспуска - это крупные частицы примесей и неразволокненные фрагменты влагопрочных материалов, которые удаляются в течение его работы через перфорированное сито и попадают на конвейер отходов.
Вода, используемая для роспуска макулатуры, циркулирует в виде оборотной воды.
2.6.4. Очистка и сортирование макулатурной массы
Степень сложности технологической схемы отдела сортирования и очистки зависит от используемой марки макулатурного сырья, сорта производимой бумаги/картона, композиции по волокну.
Удаление примесей основано на различиях в физических свойствах волокон и загрязняющих веществ. Стадии очистки и сортирования макулатурной суспензии являются обязательными для всех видов макулатурного сырья и могут включать ступени грубой и тонкой очистки, грубого и тонкого сортирования. Для снижения потерь годного волокна сортирование и очистка макулатурной массы осуществляются в несколько стадий и ступеней.
Очистка массы - удаление из массы в циклонных очистителях (гидроциклонах) крупных тяжелых и легких включений, присутствие которых делает невозможной ее дальнейшую обработку. Производится очистка в гидроциклонах различной конструкции под действием центробежных сил (от тяжелых включений используются аппараты HW - heavy weight, от легких - LW - light weight), работающих по принципу противотока и прямотока.
Грубая очистка макулатурной массы производится для удаления крупных тяжелых (частицы металла, стекла) и легких (частицы пластика, пленки, парафинов) включений в параллельно подключенных вихревых очистителях высокой концентрации (2,5...4,5%) между ступенями разволокнения макулатуры и грубого сортирования. Тяжелые включения могут стать причиной поломки технологического оборудования за счет "наждачного" эффекта.
Тонкая очистка массы производится при более низкой концентрации - 0,7...1,0% в несколько ступеней и необходима для удаления более мелких абразивных включений и легких примесей.
На ступенях грубого сортирования массы в основном используются напорные сортировки различной конструкции, работающие при средней концентрации массы (3...5%), оснащенные ситами с круглыми отверстиями диаметром 1,4...4,0 мм. Размер отверстий сит зависит от вида и размеров загрязнений, качества готовой продукции. Целью грубого сортирования является снижение содержания в массе крупных грубодисперсных неразволокненных фрагментов макулатурного сырья. Отходы грубого сортирования макулатурной массы направляются на сортировку конечной ступени, которая работает без давления и выполняет функцию аппарата для промывки отходов с целью предотвращения потери волокна.
Тонкое сортирование массы осуществляется при низкой (до 1,5%) и средней концентрации массы в аналогичных по устройству напорных сортировках с меньшими размерами отверстий сита или шириной щелей. Сортирование и очистка при низкой концентрации массы являются более эффективными, но требуют установки оборудования с большей пропускной способностью и потребляют больше энергии. Тонкое сортирование стало техническим решением, совмещающим как удаление посторонних включений, так и фракционирование массы.
Таблица 2.33
Стадия сортирования, очистки макулатурной массы
и применяемое оборудование
Входной поток | Стадии процесса (подпроцесс) | Выходной поток | Основное технологическое оборудование | Эмиссии |
Распущенная макулатурная масса с содержанием крупных фрагментов загрязнений | Сортирование макулатурного волокна для отделения крупных включений | Грубосортированная макулатурная масса с содержанием песка и липких включений | Напорная сортировка | Куски пластмассы, пенопласта, нераспустившиеся фрагменты макулатуры, фрагменты полимерных пленок и др. |
Грубосортированная макулатурная масса с содержанием песка и липких включений | Очистка макулатурной массы от крупных тяжелых минеральных, металлических примесей | Очищенная масса вторичных волокон с липкими и мелкими тяжелыми включениями | Очистители массы ОВМ-250, ОВМ-400 | Камешки, болты, песок, стекло, скрепки и другие загрязнения неволокнистого характера |
Очищенная масса вторичных волокон с липкими включениями | Тонкое сортирование для удаления липких включений | Очищенная масса вторичных волокон с мелкими тяжелыми включениями | Щелевые сортировки | Флоккулы, клейкие частицы и другие загрязнения неволокнистого характера |
Очищенная масса вторичных волокон с мелкими тяжелыми включениями | Тонкая очистка для удаления мелких тяжелых включений | Очищенная масса вторичных волокон | Вихревые конические очистители | Песок, частицы пластмассы высокой плотности, частицы плавких веществ, клейкие включения, частицы битума и другие загрязнения неволокнистого характера |
Технологические характеристики оборудования процесса сортирования и очистки макулатурной массы представлены в
таблице 2.34.
Таблица 2.34
Характеристика оборудования процесса роспуска макулатуры
Наименование оборудования | Назначение оборудования | Технические характеристики <1> |
Барабанная сортировка | Отделение крупных загрязнений из массы макулатурных волокон | Рабочая концентрация - 4,0 - 5,0%. Диаметр отверстий сита - 12 мм. Мощность двигателя - 90 кВт. Давление на входе - не менее 3,0 МПа. Перепад давления - 0,6 - 0,9 МПа |
Гидроциклон (очиститель) массы ОВМ-250, ОВМ-400 | Очистка суспензии волокон от крупных тяжелых примесей | Рабочая концентрация - 4,0 - 5,5%. Перепад давления равен 0,16 МПа, давление на входе - 0,2 - 0,6 МПа. Удельный расход энергии - 0,5 - 3,0 кВтч/т |
Гидроциклон (очиститель) ALBIA 500 T DLR | Удаление из суспензии волокон растворенного воздуха и легких включений | Рабочая концентрация - 0,5 - 1,5%. Перепад давления равен 0,07 - 0,12 МПа. Удельный расход энергии - 2 - 10 кВтч/т |
Щелевая сортировка | Удаление из суспензии волокон липких включений, фракционирование волокна | Концентрация - до 2,5%. Давление на входе - 0,45 МПа. Давление на выходе - 0,4 - 0,35 МПа. Ширина щели - не более 0,25 мм |
Вихревые очистители | Очистка от мелких тяжелых примесей (песка, металлических частиц, кусочков керамической плитки и др.) | Концентрация - до 0,9 - 1,5%. Расход промывной воды - 15 - 50 л/мин |
<1> Технические характеристики зависят от вида макулатуры и требуемой производительности линии. |
2.6.5. Фракционирование макулатурной массы
Макулатурная суспензия после роспуска, очистки и сортирования является сложной полидисперсной системой. В результате повторных циклов переработки макулатурного сырья нарастает доля мелких волокон, обрывков и скопа в общем составе.
Фракционирование макулатурной массы - технологическая операция по разделению волокнистой суспензии на фракции, отличающиеся по средней длине волокна и содержанию примесей. Цель фракционирования - отделение коротковолокнистой фракции, состоящей из коротких целлюлозных волокон и волокон древесной массы от длинноволокнистой фракции с последующей отдельной переработкой.
Фракционный состав макулатурной массы зависит от марки макулатуры. Коротковолокнистая фракция макулатурной массы (short fiber fraction - SF/КФ) состоит из коротких ороговевших волокон, обрывков длиной менее 0,2 мм; характеризуется высокой степенью помола и низкими бумагообразующими свойствами. Длинноволокнистая фракция макулатурной массы (long fiber fraction - LF/ДФ) состоит из грубых длинных волокон; имеет низкую степень помола и потенциально высокие показатели механической прочности. Фракционирование чаще применяют в схемах подготовки макулатуры из использованной картонной тары (МС-5Б, МС-6Б) в связи с тем, что в ней содержатся волокна технической целлюлозы из хвойных и лиственных пород древесины, древесной массы и макулатурные волокна.
Процесс осуществляется в напорных сортировках различного типа с цилиндрическими ситами, имеющими круглые отверстия диаметром

или щелевые - шириной от 0,1 до 0,25 мм при низкой концентрации массы от 1,5...2,5%. Оптимальные результаты фракционирования макулатурной массы достигаются при обработке очищенной макулатуры с повышенным содержанием длинных волокон. Ширина щели сита фракционатора подбирается с учетом условий достижения высокой чистоты SF-фракции и достаточного отделения длинных волокон. Далее SF-фракция макулатурной массы сгущается и подается на хранение или используется для получения верхнего слоя картона.
Дополнительное сортирование LF-фракции макулатурной массы производится в сортировке с дефлокулирующим эффектом, так как она содержит большое количество примесей, пучков волокон и, возможно, неразволокненных фрагментов макулатуры. Отходы тонкого сортирования LF-фракции макулатурной массы непрерывно удаляются из системы. При наличии легких примесей применяется очистка LF-фракции макулатурной массы в реверсивных гидроциклонах. При недостаточном отделении легких примесей в гидроциклонах LF-фракция макулатурной массы после сгущения обрабатывается в диспергаторе, что способствует ее гомогенизации. Кроме того, диспергирование LF-фракции макулатурной массы позволяет отделить от волокон частицы печатной краски и распределить на волокне остаточные частицы липких веществ. Таким образом, обработка LF-фракции макулатурной массы завершается размолом с целью повышения показателей механической прочности картона или диспергированием для гомогенизации суспензии. Полученная масса используется для производства нижнего слоя картона.
Таблица 2.35
Стадия фракционирования макулатурной массы
и применяемое оборудование
Входной поток | Стадии процесса (подпроцесс) | Выходной поток | Основное технологическое оборудование | Эмиссии |
Очищенная масса вторичных волокон с липкими включениями | Разделение волокон на фракции | Фракции с различной длиной волокна | Фракционатор волокнистых полуфабрикатов (напорная сортировка) | Загрязнения не образуются |
Технологические характеристики оборудования процесса фракционирования макулатурной массы представлены в
таблице 2.36.
Таблица 2.36
Характеристика оборудования процесса фракционирования
макулатурной массы
Наименование оборудования | Назначение оборудования | Технические характеристики <1> |
Фракционатор (напорная сортировка) | Фракционирование массы на коротковолокнистое и длинноволокнистое волокно | Концентрация массы 2,0...2,5% Давление массы на входе - 0,7...0,9 кгс/см2 Перепад не более 0,2 кгс/см2 |
<1> Технические характеристики зависят от вида макулатуры и требуемой производительности линии. |
Фракционирование макулатурной массы позволяет снизить удельный расход энергии (УРЭ) на переработку макулатуры на 15 - 20% по сравнению с традиционным способом, так как дополнительному размолу подвергается лишь длинноволокнистая фракция.
На стадиях подготовки макулатурной массы проводятся промежуточные технологические операции. Сгущение массы (до концентрации 10 - 15%) производится с целью отделения водооборота в схеме подготовки массы от водооборота бумагоделательной машины и, соответственно, для уменьшения переноса химических реагентов и загрязнений в растворенной и коллоидной форме на БДМ. Обезвоживание массы (до концентрации 25 - 35% и более) производится как для удаления из нее загрязнений, так и для подготовки массы к процессу механической или механохимической обработки. Данная технологическая операция проводится с использованием шнек-прессов горизонтального и вертикального типов, а также двухбарабанных прессов.
2.6.6 Термодисперсионная обработка и технологии облагораживания макулатурной массы
Многие виды макулатуры, такие как тароупаковочные бумаги и тарный картон с гидрофобизирующей обработкой, газетная, журнальная и офисная макулатура содержат примеси, в числе которых битум, воски, парафины, латекс, смолы и печатные краски. Данные виды макулатурного сырья могут быть использованы в производстве широкого ассортимента картона и бумаги, в том числе санитарно-гигиенического назначения, для чего применяют процесс механической или механохимической обработки макулатурной массы при повышенной температуре - термодисперсионную обработку. Термодисперсионная обработка (ТДО) массы базируется на общем свойстве данных загрязнений пластифицироваться (плавиться) и диспергироваться (измельчаться) в условиях повышенных температур и проводится как для повышения степени разволокнения, так и для равномерного диспергирования загрязнений (типографская краска, клей, воски, битум и т.д.) в массе до размеров, которые не окажут отрицательного влияния в производстве бумаги и картона. Термодисперсионная обработка проводится также для отделения загрязнений с поверхности волокон, что обеспечит их удаление из массы при проведении последующих стадий, например, сортирования или флотации.
ТДО - это многофункциональный процесс, включающий ряд последовательных операций и служащий для решения комплекса задач, главными из которых являются диспергирование частиц плавких загрязнений до размеров, не фиксируемых человеческим глазом (менее 25...40 мкм), и равномерное распределение их в массе. В результате этого достигается улучшение внешнего вида продукции. Дополнительные результаты ТДО: доразволокнение оставшихся в массе пучков; отделение загрязнений, закрепленных на поверхности волокон, что дает возможность удаления их на последующих стадиях обработки массы; улучшение гидратации клеточной стенки макулатурного волокна, как следствие повышение качества готовой продукции.
Для придания частицам чернил и типографской краски дополнительной гидрофобности используются различные ПАВы.
Повышенная температура процесса способствует стерилизации массы, необходимой для некоторых видов продукции. Высокая концентрация массы в сочетании с нагревом дает возможность совмещения ТДО и отбелки вторичного волокна. Если ТДО массы проводится при атмосферном давлении и температуре до 95 °C, то процесс называют "холодным", если обработка проводится при повышенном давлении (0,2 - 0,5 МПа) и температуре свыше 95 °C, то его называют "горячим". Тепловая обработка массы при температуре свыше 130 °C способствует ее стерилизации. Выбор температуры обработки осуществляют в зависимости от точки плавления компонентов, содержащихся в макулатуре. Необходимость повышения концентрации обрабатываемой массы до 25 - 35% продиктована стремлением к экономии расхода пара на ее прогрев. Данные по энергозатратам для известных диспергаторов макулатурной массы показывают, что процесс диспергирования является энергоемким процессом и расходы энергии колеблются от 30 до 140 кВт·ч/т. В связи с этим поиск новых технологических решений представляется целесообразным. Выбор режима термодиспергирования зависит от точки плавления преимущественных загрязнений в массе, а также от требований, предъявляемых к конечной продукции. Необходимость повышения концентрации обрабатываемой массы до 25 - 35% продиктована стремлением к экономии расхода пара на ее прогрев.
Таблица 2.37
Стадия термодисперсионной обработки макулатурной массы
и применяемое оборудование
Входной поток | Стадии процесса (подпроцесс) | Выходной поток | Основное технологическое оборудование | Эмиссии |
Промытая и сгущенная масса до  | Сгущение до  , нагрев до 95 °C, измельчение частиц краски, разбавление | Очищенная макулатурная масса | Диспергатор KD-710 Cellwood | Фильтрат с печатной краской |
Технологические характеристики оборудования процесса термодиспергирования макулатурной массы представлены в
таблице 2.38.
Таблица 2.38
Характеристика оборудования процесса
термодисперсионной обработки макулатурной массы
Наименование оборудования | Назначение оборудования | Технические характеристики <1> |
Дисковый диспергатор | Диспергирование, уменьшение размеров частиц липких загрязнений и печатной краски (частицы устойчивы к агломерации) | Окружная скорость ротора - 50 - 100 м/с. УРЭ кВт - 50 - 80 (150). Концентрация массы - 22...35%. Температура - 60...130 °C |
Растирающий диспергатор | Диспергирование, уменьшение размеров частиц липких загрязнений и печатной краски | Окружная скорость ротора - 7 - 13 (одновальный) м/с. 0,5...1,5 (двухвальный) м/с. УРЭ кВт - 30 - 80 (120). Концентрация массы - 22...35%. Температура - 45...95 °C |
Термодисперсионная установка | Для получения оптически более однородного полотна продукции и уменьшения проблем засмоления сеток на БДМ и КДМ. | Концентрация массы - 30...35%. Температура - 95 °C |
Пресс шнековый | Сгущение массы до 30 - 35% | Разделительное сито с двойными просверленными отверстиями толщиной 8 мм. Цилиндрические отверстия: в первой части шнека - 1,5 мм, вторая секция - 1,8 мм. Концентрация на входе - 8 - 10%. Концентрация на выходе - 30 - 35% |
<1> Технические характеристики зависят от вида макулатуры и требуемой производительности линии. |
К процессам облагораживания макулатурной массы также относятся стадии удаления из волокнистой суспензии частиц печатной краски, предварительно отделенных от волокон при диспергировании, а также последующее обесцвечивание и/или отбелка. Данные стадии применяются при производстве печатной бумаги (газетная, каландрированная, легко-мелованная и офисная, бумаги санитарно-гигиенического назначения, а также подслоя коробочного картона типа хром-эрзац).
Основной целью является повышение яркости и белизны волокнистого полуфабриката. Для различных типов сырья и продукции могут использоваться разнообразные технологические реагенты. Для удаления типографской краски используется раствор каустика (NaOH), дозированный в ванну гидроразбивателя на этапе роспуска макулатуры, при этом для предотвращения повторного осаждения типографской краски на волокнах в роли буфера используется жидкое стекло (силикат натрия Na2SiO3). При использовании марок макулатуры, содержащих механическую массу для компенсации пожелтения волокон, вызываемого гидроксидом натрия, используется пероксид водорода. Эффективность работы пероксида водорода повышается при высокой температуре. Для предотвращения разложения пероксида водорода в присутствии металлов переменной валентности используются органические комплексообразователи (хелаты). В качестве примера можно представить следующий состав химических реагентов, традиционно добавляемых в ванну гидроразбивателя:
- силикат натрия (Na2SiO3) | 1,0%. |
- пероксид водорода (H2O2) | 1,0%. |
- гидроксид натрия (NaOH) | 1,0%. |
- поверхностно-активные вещества | 0,25%. |
- хелатирующие реагенты | 0,25%. |
Дальнейшей операцией облагораживания макулатурной массы является удаление диспергированных частиц краски из водной суспензии путем промывки или флотации. Для повышения эффективности удаления частиц краски и повышения белизны массы комбинируют оба способа с последующей отбелкой и тонким сортированием массы.
Промывка бумажной массы производится на ленточных, дисковых, наклонных, дуговых фильтрах и применяется в основном при производстве низкозольных писчепечатных и санитарно-гигиенических бумаг.
Эффективное удаление частиц краски достигается на установках флотационного типа различной конструкции. Чернильная пена и отходы обезвоживаются отдельно с последующим прессованием.
Отбелку массы после удаления печатной краски (DIP - deinked pulp) для достижения требуемого уровня заданных оптических характеристик волокна (белизна и люминесцентность) используют при производстве высококачественных белых видов бумаги и картона различного назначения. Технология отбелки и количество стадий определяются количеством и характером примесей, присутствующими в макулатурной массе. Для отбелки используют различные химические реагенты, обеспечивающие сохранение (пероксид водорода H2O2, дитионит натрия Na2S2O4, формамидин сульфоновой кислоты FAS) и удаление (гипохлорит натрия NaOCl, диоксид хлора ClO2, кислород O2, озон O3) лигнина.
2.6.7 Технологические линии для подготовки макулатурной массы в производстве продукции различного назначения
Технология отдела массоподготовки макулатурного сырья определяется видом и характеристиками качества готовой продукции, качеством сырья, производительностью потока, характеристиками БДМ/КДМ и целым рядом факторов. Далее представлены возможные вариации технологических линий производства.
На
рисунке 2.22 представлена схема подготовки макулатурной массы для производства бумаги низкого качества и формованных изделий, которая при небольшом числе технологических операций позволяет достичь заданной однородности волокнистой массы вторичных волокон при небольших потерях волокна за счет многоступенчатой схемы сортирования отходов.
Рисунок 2.22 - Схема подготовки макулатурной массы
для производства низкокачественной бумаги
и формованных изделий (ТП - тяжелые примеси)
Отделы подготовки макулатуры с многоступенчатыми схемами очистки и сортирования позволяют сократить безвозвратные потери макулатурного волокна и получили распространение в производстве упаковочных видов бумаги и тарных картонов
(рисунок 2.23).
Рисунок 2.23 - Схема подготовки макулатурной массы
для производства упаковочных видов бумаги, покровного слоя
картона и бумаги для гофрирования
Для производства наиболее многотоннажной продукции - упаковочных бумаг, тест-лайнера и бумаги для гофрирования - в технологической схеме системы подготовки макулатурного сырья применяются механическая очистка и фракционирование с последующим отдельным рафинированием длинноволокнистой фракции. Схема позволяет достичь достаточной однородности волокнистой массы при малых потерях волокна при небольшом числе технологических операций, а также снижения удельного расхода энергии на размол на 15...20%.
На
рисунке 2.24 показана типичная система подготовки макулатурного сырья для производства двухслойного тест-лайнера. Для однослойных видов продукции принципиальные стадии процесса аналогичны без разделения потоков отдельно на верхний и нижний слои.
Рисунок 2.24 - Принципиальная схема подготовки
макулатурной массы в производстве тест-лайнера
Для производства писчепечатных видов бумаг используют 1 и 3 группы макулатуры и сложные технологические схемы, которые включают процессы облагораживания макулатурного волокна.
Схемы классифицируют по двум признакам: по типу использования технологии облагороженного волокна (промывка, флотация или комбинация промывки и флотации, наличие ступени отбелки) и по числу технологических циклов с собственным водооборотом (от одного до трех).
На
рисунке 2.25 представлена блок-схема процесса производства макулатурной массы для писчепечатных видов бумаги. В качестве сырья используется обычная обесцвеченная макулатура из смеси газетной и журнальной бумаги в разном соотношении после удаления печатной краски. Системы подготовки макулатурной массы усложняются в связи с увеличением содержания в сырье окрашенной бумаги, бумаги из небеленой целлюлозы и механической (древесной) массы. Для данной технологии особенностями подготовки являются двухступенчатая флотация, диспергирование и отбелка. Для производства сортов газетной и писчепечатной бумаги с улучшенными свойствами и повышенной белизной после ступени сгущения массы используется двухступенчатая отбелка при высокой концентрации массы с использованием пероксида водорода на первой ступени и дитионита натрия FAS на второй. Стадия рафинирования не является обязательной при производстве печатных видов бумаги и может быть включена в схему подготовки макулатурного сырья при необходимости достижения требуемых качественных показателей.

Рисунок 2.25 - Принципиальная схема подготовки макулатурной
массы в производстве улучшенной газетной и писчепечатной
бумаги
Определяющим качественные характеристики бумаги из макулатуры является система использования оборотной воды и стадии ее очистки. Обязательной ступенью внутрицеховой очистки воды, образующейся на ступенях сгущения массы, является флотация/микрофлотация, которая позволяет снизить нагрузку по коллоидным и анионным загрязняющим веществам и поддерживать зольность бумаги на требуемом уровне.
Образующиеся при подготовке макулатурной массы грубые отходы и пена с флотации утилизируются после предварительной обработки.
Для санитарно-гигиенических видов бумаги в основной композиции используется макулатура без древесной массы (в том числе макулатура из офисной бумаги). Для низкокачественных видов бумаги может использоваться то же макулатурное сырье, что и для производства газетной бумаги.
Основное отличие технологии подготовки макулатурного сырья санитарно-гигиенических видов бумаги от газетной заключается в необходимости обеззоливания макулатуры (удаления "мелочи" и частиц наполнителя), а также получения мягкости и высоких впитывающих свойств конечного продукта.
На
рисунке 2.26 приведена схема установки подготовки массы из макулатуры, имеющая следующие особенности: промывка массы при низкой концентрации включает эффективное использование и рециркуляцию промывной воды. Печатная краска и другие взвешенные вещества удаляются из оборотной воды в процессе флотации растворенным воздухом или другой эффективной технологией очистки воды. Стадия промывки 1 служит для удаления зольных элементов, очень коротких волокон и мелких частиц краски. После нее масса обезвоживается до концентрации 30 - 35%. Фильтрат от промывки очищается путем флотации с использованием катионных флокулянтов. Зольные элементы и очень короткое волокно удаляются, а вода возвращается в систему. Масса нагревается в шнеке и обрабатывается в диспергаторе, что приводит к удалению печатной краски, которая еще осталась на волокнах. При этом одновременно происходит перемешивание массы с отбельными химикатами.
Рисунок 2.26 - Принципиальная схема подготовки макулатурной
массы для производства санитарно-гигиенической бумаги
На ступени флотации удаляются частицы краски, отделенные при диспергировании, а также темные мелкие включения и частицы проклеивающих веществ. Вторичная отбелка может использоваться после ступени промывки II. Затем масса подается либо в башню для хранения, либо на рафинирование, окончательное сортирование и очистку, находящуюся уже в системе подачи массы на бумагоделательную машину.
В
таблице 2.39 показано улучшение качества макулатуры без содержания древесной массы, в том числе из офисной бумаги, используемой в производстве санитарно-гигиенических и писчепечатных видов бумаги, которое достигается по технологии подготовки макулатурного сырья, представленной на
рисунках 2.25,
2.26.
Таблица 2.39
Повышение показателей качества макулатуры без содержания
древесной массы, в том числе из офисной бумаги
Характеристики качества | Поступающая макулатура | Показатели эффективности |
Белизна, % ISO | 60...70 | Повышается на 5...10% до 70..80% |
Средняя зольность смешанной макулатуры, определенная при температуре 575 °C, % | 15...20 | Снижается на 75,7% (остается менее 5%) |
Облагороженное макулатурное волокно имеет потребительские свойства, аналогичные первичным волокнам, однако для достижения экономической эффективности производства необходимы потоки с высокой производительностью не менее 250 т/сут, при этом средние затраты на производство 1 т макулатурного волокна равны или даже выше уровня затрат на производство первичного волокна, а общая стоимость инвестиций сопоставима со стоимостью отбельного цеха первичного волокна аналогичной производительности.
2.6.8. Природоохранное оборудование в процессах подготовки макулатурной массы
На предприятиях РФ, перерабатывающих макулатуру, выбросы в атмосферу не содержат маркерных соединений серосодержащих газов, оксидов серы и азота. Это справедливо для предприятий-переработчиков, не имеющих в своей технологической схеме стадии отбелки макулатуры хлорсодержащими веществами.
Макулатурная масса и образующиеся в процессе ее переработки твердые отходы классифицируются в соответствии с
N 89 ФЗ как:
- IV класс - малоопасные отходы (макулатура марок МС-9В; МС-11В; МС-12В);
- V класс - практически неопасные отходы (макулатура марок МС-1А; МС-2А; МС-3А; МС-4А; МС-5Б; МС-6Б; МС-7Б; МС-8В МС-10В).
Уровень загрязнений по удельным показателям сточных вод (кг/т) не интегрированных производств бумаги и картона или значительно ниже, или находятся на одном уровне с интегрированными предприятиями, при этом объемы стоков ниже в 2,5 - 5 раз.
При получении вторичных волокон высокого качества и для рационального ресурсопользования в производстве необходимо проводить процессы массоподготовки при средней и высокой концентрации массы с трехконтурной противоточной системой использования осветленной и оборотной воды с разделением потоков менее загрязненной и более загрязненной воды, включая стадии осветления загрязненных фильтратов. Для осветления загрязненных фильтратов используют процессы фильтрации и флотации. Очищенный фильтрат используется в гидроразбивателе и на другие технологические нужды, а твердые отходы направляют на установку обработки осадка, на которой он обезвоживается до концентрации 30...35% и затем загружается в контейнеры для вывоза отходов. Перечисленные мероприятия позволяют снизить объемы и количество загрязнений в образующихся стоках. В
таблице 2.40 представлено оборудование, распространенное для осветления образующихся оборотных и сточных вод.
Таблица 2.40
Природоохранное оборудование процесса подготовки
макулатурной массы
Наименование оборудования | Назначение оборудования | Технические характеристики <1> |
Флотаторы | Локальная очистка оборотной воды и фильтратов | Концентрации скопа 1,5...4,0%. Эффект очистки 96...97% |
Дисковые фильтры | Локальная очистка оборотной воды и фильтратов | Количество дисков 4 - 12 шт. Концентрации: поступающей оборотной воды не более 1,0%, образующегося скопа 4,0%, осветленной воды 0,001%. Эффект очистки 96...97% |
<1> Технические характеристики зависят от вида макулатуры и требуемой производительности линии. |
2.7 Процесс производства бумаги и картона
На целлюлозно-бумажных предприятиях России вырабатывается большое многообразие видов бумаги и картона
[13].
Основным сырьем для производства различных видов бумаги и картона являются первичные волокнистые полуфабрикаты, получаемые из растительного сырья (целлюлоза, полуцеллюлоза, различные виды механической массы), и вторичные, регенерируемые из макулатуры. В настоящее время композиция бумаги и картона определяется больше, чем когда-либо, стоимостью отдельных составляющих. Состав сырья, используемого для производства бумаги, существенно влияет на общие производственные расходы, качество продукции и окружающую среду.
Несмотря на большое разнообразие выпускаемых видов бумаги и картона, а также различные технологические схемы производства, все они включают следующие основные подпроцессы
(рисунок 2.27):
1) массоподготовка;
2) система короткой циркуляции;
3) БДМ/КДМ в составе:
- напорный ящик - обеспечивает равномерность напуска массы на сетку, однородность ее концентрации по профилю полотна и постоянство расхода по ширине машины;
- сеточная часть - на ней происходит формование бумажного полотна и его обезвоживание до 20% сухости;
- прессовая часть - удаляется вода из полотна за счет уплотнения под действием нагрузки до сухости порядка 50%;
- сушильная часть - обезвоживание бумажного полотна происходит за счет его нагрева. Сухость полотна после сушильной части - 93% - 96%;
- накат - осуществляется наматывание бумаги в рулон.
Рисунок 2.27 - Блок-схема процесса производства
бумаги и картона
В зависимости от видов бумаги/картона используется дополнительное технологическое оборудование, такое как: крепирующее и микрокрепирующее устройства, клеильный пресс, меловальная установка, лощильный цилиндр, каландры.
Таблица 2.41
Описание процесса получения бумаги/картона
Входной поток | Этап процесса (подпроцесс) | Выходной поток | Основное технологическое оборудование | Эмиссии |
Волокнистые полуфабрикаты жидким потоком: - целлюлоза беленая; - целлюлоза небеленая; - ХТММ; - ХММ; - БХТММ; - ТММ; - ДДМ; - ДДМД; - макулатурная масса; - оборотная вода; - электроэнергия | Прием, хранение, сгущение | - сгущенный волокнистый полуфабрикат; - оборотная вода | - бассейн-аккумулятор; - сгуститель | |
- целлюлоза беленая привозная (кипы); - целлюлоза небеленая привозная (кипы); - ХТММ (кипы); - оборотная вода; - электроэнергия | Роспуск и хранение | - волокнистый полуфабрикат | Бассейн-аккумулятор; гидроразбиватель | сбросы в производственную канализацию (взвешенные вещества, ХПК) |
- волокнистый полуфабрикат - электроэнергия | Размол | - волокнистый полуфабрикат | - мельницы дисковые/конические | |
- бумажная масса: волокнистые полуфабрикаты; оборотный брак; наполнитель; проклеивающие, удерживающие, пластифицирующие вещества; оптический отбеливатель; краситель; - оборотная вода; - электроэнергия | Очистка и сортирование | - бумажная масса; - отходы очистки и сортирования; - оборотная вода | - очистители; - сортировки; - деаэратор | - сбросы в производственную канализацию: (взвешенные вещества, ХПК) |
- бумажная масса; - клей для поверхностной проклейки; - меловальная паста; - оборотная вода; - пар; - газ; - электроэнергия; - свежая вода | Формование. Прессование. Сушка | - бумага/картон; - брак (кромка, обрывы); - оборотная вода; - конденсат; - вода (от уплотнения и охлаждения) | - бумаго/картоноделательная машина: - напорный ящик; - формующее устройство; - прессовая часть; - сушильная часть; - клеильный пресс/меловальная установка - микрокрепирующее устройство; - каландр; - накат; - вакуумные насосы; - теплорекуперационное оборудование | сбросы в производственную канализацию: (взвешенные вещества, ХПК); - выбросы в атмосферу: (паровоздушная смесь, бумажная пыль) |
- бумага/картон; - электроэнергия | Отделка и упаковка | товарная продукция: - рулоны/листы бумаги/картона; - бумажный брак | - продольно-резательный станок; - рулонно-упаковочный станок; - листорезка; - киповальный пресс для брака; - фильтр для очистки воздуха | выбросы в атмосферу (бумажная пыль) |
- оборотная вода; - электроэнергия | Очистка избыточной оборотной воды | - оборотная вода (мутный/светлый фильтрат); - уловленное волокно | - дисковый фильтр; - флотационная ловушка | - сбросы в производственную канализацию (взвешенные вещества, ХПК) |
- мокрый брак; - сухой брак; - оборотная вода; - электроэнергия | Переработка брака | - волокнистый полуфабрикат | - гидроразбиватели брака; - дефлокулятор брака; - сгуститель брака; - сортировки и очистители брака | |
2.7.1 Прием, хранение и сгущение
На интегрированных предприятиях в ЦБП волокнистый полуфабрикат на бумаго/картонделательную машину поступает из технологических процессов производства целлюлозы и/или древесной, макулатурной массы жидким потоком.
Волокнистый полуфабрикат подается в сгуститель, где отделяется избыточное количество воды, и далее сгущенный волокнистый полуфабрикат поступает на стадию размола.
На неинтегрированных предприятиях в ЦБП используются товарные волокнистые полуфабрикаты и/или макулатура, которые поступают на предприятия в кипах, и начальной стадией подготовки бумажной массы является роспуск в гидроразбивателях различной конструкции.
Назначение процесса размола - придать волокну определенные структуру и размеры по длине и толщине, сделать волокна гибкими и пластичными за счет внешней и внутренней фибрилляции волокна. В зависимости от вида выпускаемой продукции и вида исходного сырья используются различное оборудование и различные режимы размола.
Наибольшее применение в настоящее время имеют дисковые мельницы - однодисковые, сдвоенные. Однако на ряде предприятий используются также модифицированные конические мельницы.
При использовании различных видов полуфабрикатов, как правило, осуществляются раздельный роспуск и размол. При составлении композиции бумажной массы добавляются оборотный брак и при необходимости наполнители, красители, проклеивающие вещества, вспомогательные химические вещества.
Процесс размола является очень энергоемким, расход энергии составляет от 100 до 500 кВт·ч/т для большинства видов бумаг и картона.
2.7.3 Очистка и сортирование
Готовую бумажную массу далее разбавляют водой до требуемой концентрации и очищают от нежелательных включений, которые удаляют из массы при очистке и сортировании.
В центробежных очистителях удаление волокнистых включений из массы осуществляется под действием центробежных сил. Различают очистители для тяжелых и легких частиц. Центробежные очистители обычно устанавливают в несколько ступеней (до 6 ступеней).
Масса от установки вихревых очистителей поступает в деаэратор, где происходит удаление воздуха из массы. Далее деаэрированная масса поступает на сортировки со щелевыми или круглыми отверстиями.
От степени очистки бумажной массы зависят качество вырабатываемой бумаги и работа бумаго/картоноделательных машин: загрязнения являются одной из причин обрывов бумажного полотна.
2.7.4 Бумаго/картоноделательная машина. Формование, прессование, сушка
На бумаго/картоноделательной машине производятся отлив, формование полотна и формирование большинства свойств бумаги и картона.
В напорном ящике масса принимает форму плоской струи, являющейся основой для отлива полотна. Из напорного ящика масса попадает на сетку, где из разбавленной массы осаждаются волокна и образуется бумажное/картонное полотно. В последнее время для формования полотна используются машины со сдвоенной сеткой, которые представляют современный технический уровень бумагоделательного оборудования. В формерах со сдвоенной сеткой волокнистая суспензия проходит между двумя сетками, и вода удаляется с обеих сторон. Существуют комбинации длинносеточных машин и машин со сдвоенной сеткой (гибридные формующие устройства).
Далее полотно подвергается прессованию. В процессе прессования вода удаляется из полотна в результате его уплотнения под действием внешней нагрузки. Прессовая часть машины состоит обычно из нескольких различных прессов, через которые последовательно проходит бумажное полотно. После прессовой части сухость бумаги обычно составляет 28% - 40%.
Дальнейшее обезвоживание до конечной сухости (92% - 95%) происходит на сушильной части бумаго/картоноделательной машины за счет испарения влаги из полотна.
Основными методами сушки являются контактная (применяется для сушки бумаги и картона) и воздушная (применяется для сушки картона).
Сушильная часть машины является, как правило, самой затратной частью машины, на которую приходится около 65% стоимости энергии, потребляемой бумажным производством.
Сушильная часть закрыта колпаком для снижения потерь тепла и повышения эффективности процесса, а также имеет установки для регенерации тепла, в которые поступает горячий влажный воздух из-под колпака. Температура воздуха составляет обычно 80 °C - 85 °C, влажность - 140 - 160 г H
2O/кг сухого воздуха. Часть влаги (около 1 - 1,5 м
3/т бумаги) выбрасывается в атмосферу. По экономическим соображениям все бумажные предприятия устанавливают системы регенерации тепла
(рисунок 2.28).
Рисунок 2.28 - Схема регенерации тепла
В большинстве случаев в состав БДМ/КДМ входят различные узлы, которые необходимы для придания бумаге потребительских свойств. Например, в сушильной части устанавливаются клеильный пресс для поверхностной проклейки, меловальная установка, крепирующее или микрокрепирующее устройство. Составы для поверхностной обработки наносятся на поверхность бумаги с помощью валов, шабером и т.д., после чего полотно поступает на сушку в короткую досушивающую часть.
Для повышения лоска, гладкости бумаги, а также придания бумаге равномерной толщины по ширине полотна после сушильной части устанавливается каландр.
Наматывание бумаги в рулоны производится на накате.
Для получения товарной продукции готовую бумагу/картон на продольно-резательном станке разрезают на рулоны. Ролевую бумагу/картон упаковывают и в виде рулонов отправляют на склад. Для выработки листовой продукции рулоны бумаги/картона направляют в листорезательный цех, где происходят резка бумаги/картона на требуемые форматы, сортирование, укладка в стопы/кипы, упаковка. Готовая листовая продукция отправляется на склад.
2.7.5 Очистка избыточной оборотной воды
В процессе производства бумаги/картона на машине происходит непрерывное удаление воды.
С целью экономии волокна и сокращения расхода свежей воды воду, удаляемую в процессе формования полотна на машине, используют как оборотную в технологическом процессе
(рисунок 2.29).
Рисунок 2.29 - Упрощенная схема водного
и массного потоков бумажной фабрики
В зависимости от места образования и содержания взвешенных и растворенных веществ оборотную воду разделяют на три потока (цикла).
Первый поток образует регистровая вода из зоны формования бумажного полотна сеточной части, обогащенная волокном, наполнителями. Эта вода без осветления направляется на разбавление в массоподготовительный отдел и в поток бумаго/картоноделательной машины.
Вода второго потока (из отсасывающих ящиков, гауч-вала, прессовой части, промывки сеток) содержит в два-три раза меньше взвешенных частиц, чем регистровая вода. Эта вода отправляется на локальную внутрицеховую очистку, после чего осветленную воду используют в технологическом процессе вместо свежей воды.
Уловленное волокно от локальной очистки возвращается в поток.
Вода третьего потока содержит избыточную оборотную воду из вторичного цикла (от очистителей, сортировок и др.). Из-за высокой степени загрязненности ее, как сточную воду, направляют на механическую, химико-механическую и (или) биологическую очистку.
В технологии производства массово выпускаемых видов бумаги (писчепечатных, в том числе для офисной оргтехники) и картона важную роль играет процесс проклейки. Основное назначение проклейки - обеспечение получения прочной и сомкнутой поверхности листа, что обеспечивает пригодность бумаги для письма и нанесения печати.
Различают два способа проклейки бумаги и картона - проклейка в массе и поверхностная проклейка.
При проклейке в массе проклеивающие вещества добавляются непосредственно в бумажную массу. В настоящее время для проклейки бумаги применяют различные проклеивающие вещества и способы проклейки - кислый, нейтральный и псевдонейтральный. В России реализуются все три варианта проклейки в массе.
При кислом способе проклейки в качестве гидрофобизирующего вещества (клея) используют продукты различной степени омыления живичной, талловой канифоли или их модификаций, в качестве осадителя клея на волокно применяют сернокислый алюминий. Проклейку ведут в кислой среде при pH 4,3 - 5,5. Для повышения pH проклейки в качестве осадителя используют алюминат натрия, pH проклейки при этом составляет 5,5 - 6,0.
При применении высокосмоляных, дисперсионных канифольных клеев (например, торговой марки "Сакоцелл") проклейку осуществляют при pH, близких к нейтральным (6,0 - 6,5). Такую проклейку называют псевдонейтральной проклейкой. Осадителем клея в этом случае также является сернокислый алюминий или полиоксихлорид алюминия. Псевдонейтральная проклейка позволяет минимизировать расходы сульфата алюминия - с 25 - 40 кг/т до 7 - 21 кг/т и канифольного клея - с 9 - 25 кг/т до 6 - 16 кг/т.
В последние десятилетия наибольшее распространение получила проклейка в среде, близкой к нейтральной (pH 6,5 - 8,5), - нейтральная проклейка. В качестве клея применяют водные дисперсии реакционноспособных синтетических веществ на основе димеров алкилкетенов жирных кислот, ангидрида алкилянтарной кислоты или их модификаций. Активные группы этих веществ взаимодействуют с гидроксильными группами волокон целлюлозы, а их гидрофобные радикалы блокируют поверхность волокон, придавая бумаге гидрофобность. Для закрепления клея на волокне и ускорения реакции взаимодействия используют катионные добавки (крахмалы, полиамидэпихлоргидринные смолы, полиакриламид (ПАА), полиэтиленимин (ПЭИ), полиэлектролиты и др.).
Применение проклейки в нейтральной среде дает ряд преимуществ. Процесс производства становится экологически более чистым, отсутствуют сточные воды с кислой средой. Повышается качество бумаги, и снижаются затраты на ее производство. Улучшаются показатели механической прочности бумаги, ее белизна, сохранность при долговременном хранении, устойчивость к термическим воздействиям. При нейтральной проклейке достигаются высокий эффект проклейки при малых расходах проклеивающего вещества (от 0,8 до 1,5 кг/т по сухому веществу), устойчивость к воздействию как кислых, так и щелочных сред.
В производстве печатных видов бумаги важную роль играет поверхностная проклейка, которая обеспечивает бумаге требуемую степень впитываемости печатных красок, снижает пылимость и выщипывание при нанесении печати, улучшает структурно-механические свойства бумаги, повышает устойчивость бумаги к деформации во влажном состоянии. Для поверхностной проклейки печатных видов бумаги наиболее часто применяют крахмал, модифицированный химическим или физико-химическим способами. Порядка 60% от всего объема потребляемых модифицированных видов крахмалов приходится на долю окисленного и ферментативного. Существуют различные схемы процесса получения окисленного и ферментативного крахмала. При окислении крахмала получают высокодисперсные коллоидные растворы с пониженной вязкостью, обладающие высокой адгезией, которые глубже проникают в поры бумаги, лучше склеивают волокна, дают более прочную пленку. Поэтому окисленный и ферментативный крахмал часто применяют в качестве основного связующего при поверхностной проклейке бумаги. При поверхностной проклейке бумаги и картона используется клей стирол-акриловая дисперсия с анионно-катионным зарядом для увеличения гидрофобности бумаги и картона.
При поверхностной проклейке бумажное полотно пропускается между валами клеильного пресса, установленного перед последней группой сушильных цилиндров сушильной части БДМ. Проклеивающий раствор в жале валов клеильного пресса подается на бумагу с одной или двух сторон. Количество наносимого проклеивающего вещества зависит от концентрации проклеивающего раствора и линейного давления в жале валов клеильного пресса. Как правило, количество нанесенного проклеивающего вещества составляет 0,3 - 0,5 г/м2.
Использование для поверхностной проклейки бумаги клеильного пресса усовершенствованной конструкции - пленочного клеильного пресса - обеспечивает существенные преимущества по сравнению с традиционной конструкцией пресса, где полотно обильно увлажнялось между двумя валами, что создавало определенные проблемы с равномерностью нанесения проклеивающего вещества по ширине полотна бумаги. Конструкция клеильного пресса пленочного типа позволяет наносить регулируемое количество проклеивающих веществ и обеспечивает равномерное распределение его по ширине полотна бумаги. Технология нанесения проклеивающего состава на бумагу при использовании пленочного пресса принципиально отличается от традиционной, так как при этом проклеивающий состав наносится первоначально на наносящий вал, образуя ровный по толщине пленочный слой, который затем переносится на бумажное полотно. Вода, содержащаяся в проклеивающем составе, удаляется при прохождении влажного бумажного полотна по последней группе сушильных цилиндров БДМ.
При использовании в технологии производства писчих, печатных видов бумаги только поверхностной проклейки бумажного полотна значительно снижаются затраты на очистку сточных вод предприятия.
Технология производства высококачественных видов бумаги книжно-журнальной и картона мелованного для изготовления складных коробок с многокрасочной печатью включает специальную обработку поверхности бумаги или картона, так называемый процесс мелования (нанесение на поверхность бумаги или картона меловальной пасты), который можно отнести к одному из видов поверхностной проклейки, обеспечивающей улучшение печатных свойств поверхности бумаги и картона.
Меловальная паста - водная суспензия, содержащая белые пигменты, связующие и различные вспомогательные вещества. В качестве пигментов применяют каолин, тальк или карбонат кальция. Состав меловальной пасты зависит от требований к качеству поверхности бумаги, определяемых используемым методом печати. Подготовка меловальной пасты производится на так называемой кухне - отделе подготовки пасты, где осуществляются подготовка и смешение в определенном соотношении компонентов пасты. Перед подачей на меловальную установку меловальную пасту фильтруют.
Производят одно- или многократное покрытие бумаги меловальной пастой. Двукратное покрытие, как правило, происходит в два этапа: сначала один слой меловальной пасты наносится на бумагу на встроенной в БДМ меловальной установке, а затем - на отдельно стоящей меловальной установке. Масса первого слоя, наносимого в режиме онлайн непосредственно на БДМ, - 4 - 6 г/м2. Масса второго слоя, который наносится на отдельно стоящей меловальной установке, - 20 - 25 г/м2 (иногда до 40 г/м2).
Включение установок для мелования в состав БДМ стало возможным после разработки валкового устройства пленочного типа, с помощью которого покровную пасту наносят одновременно на обе стороны бумажного полотна при сохранении контурного профиля бумаги. Новые конструкции меловального устройства имеют два вала, к каждому из которых примыкает дозирующий вал, вращающийся со скоростью, отличающейся от скорости наносящего вала, благодаря чему в пленке наносимого покровного состава возникают усилия сдвига, обеспечивающие стабильность пленки при высокой скорости.
Существуют конструкции БДМ, которые позволяют выполнять двойное покрытие бумаги меловальной пастой в едином технологическом процессе. При этом второе покрытие может наноситься на высушенное первое (метод "влажным по сухому") или прямо на влажное (метод "влажным по влажному"). Бумага после мелования имеет матовую поверхность, которая после каландрирования приобретает лоск.
Мелование подразделяется на легкое, полное и литое. При различных видах обработки не только варьируется количество наносимой меловальной пасты, но и изменяется характер ее проникновения в структуру бумажного полотна. Глубина проникновения может быть как значительной, так и небольшой. Среди методов (способов) мелования бумаги наиболее перспективным является метод шторного мелования. В устройстве для его осуществления отсутствуют механические элементы для разравнивания пасты по поверхности полотна. Паста вытесняется через узкую щель напускной камеры и под действием силы тяжести падает на полотно в виде шторы. В точке соприкосновения с полотном штора изменяет направление движения и растягивается, образуя на поверхности бумажного полотна тонкую пленку, которая высушивается воздухом. Недостатком метода шторного мелования является то, что покрытие наносится только на одну сторону полотна.
Отдельно стоящие меловальные установки включают оборудование для размотки рулона бумаги (раскат), узел или узлы мелования, сушильную часть (инфракрасную сушку, сушку теплым воздухом и нагреваемые цилиндры) и накат. Для управления работой установки используются различные системы управления и контроля.
В системе узла мелования в процессе работы осуществляются циркуляция меловального состава и его фильтрация для удаления волокон и других включений, что обеспечивает стабильность свойств меловальной пасты. Фильтры периодически очищают, при этом образуется поток концентрированных отходов.
Крашение бумаги проводят с целью придания ей определенного цвета разной интенсивности. Различают густоокрашенные бумаги и бумаги с подцветкой. Бумага может быть окрашена в массе и с поверхности. Наиболее распространен способ крашения непосредственно бумажной массы. Для этого раствор красителя вводят в бумажную массу в процессе ее подготовки, при этом краситель адсорбируется на целлюлозном волокне. Бумага, окрашенная таким способом, является прокрашенной по всей толщине. Для повышения удержания красителей в бумажную массу вводят специальные добавки. Эффективность крашения бумажной массы зависит от многих факторов, в числе которых: степень помола и вид используемого волокна, содержание проклеивающих веществ, минеральных наполнителей и сернокислого глинозема, pH среды и температура процесса крашения, температура сушки бумаги, каландрирование и др.
Крашение бумаги с поверхности осуществляют на клеильном прессе БДМ, на суперкаландре или на других специальных устройствах, где красители смешиваются с проклеивающим составом. При такой технологии внутренние слои бумаги остаются непрокрашенными. Преимуществами такого способа крашения являются значительно меньший расход красителя (до 30%), значительно меньшее количество окрашенных сточных вод, возможность окрашивать бумагу малыми партиями. Поверхность бумаги может быть окрашена в процессе мелования, если в состав меловальной пасты введена добавка органического или неорганического пигмента.
Для крашения бумаги наибольшее применение находят органические синтетические красители, разделяющиеся на водорастворимые красители и нерастворимые пигменты. Водорастворимые красители используют при крашении бумаги в массе, нерастворимые пигменты - при крашении бумаги с поверхности.
Водорастворимые органические красители делятся на основные, кислотные и прямые. Наиболее широко для крашения бумаги используют прямые красители, имеющие непосредственное сродство к целлюлозе, что дает возможность хорошо удерживать краситель на волокне без введения специальных химических вспомогательных веществ (ХВВ). Прямые красители применяют главным образом для крашения очищенной делигнифицированной целлюлозы, неклееной бумажной массы, не содержащей древесной массы. Разработаны и используются технологии совместного крашения бумажной массы, например, прямыми и основными красителями, основными и кислотными.
Из пигментных красителей наибольшее применение при крашении бумаги и картона нашли кубовые (антрахиноновые), фталоцианиновые и азокрасители, а также технический углерод.
2.7.9 Технологии применения ХВВ в производстве бумаги и картона
Эффективное применение ХВВ в производстве бумаги и картона позволяет при малых капитальных вложениях и минимальных затратах значительно снизить издержки производства и повысить экологическую безопасность данной подотрасли ЦБП. Как указывалось ранее, ХВВ используют на разных этапах технологических процессов производства бумаги и картона. Остановимся на наиболее значимых процессах производства массовых видов бумаги и картона, которыми являются удержание компонентов бумажной массы, проклейка и упрочнение.
Для удержания компонентов бумажной массы при формовании бумажного полотна на сеточном столе БДМ используют комбинации катионного крахмала и силиказоля или анионного бентонита.
Использование комбинации катионного крахмала и силиказоля, так называемой системы Композил, предусматривает обработку бумажной массы путем последовательного введения в нее катионного крахмала и силиказоля. Эта система в России в основном внедрена специалистами компании Акзо - Нобель.
Технология применения комбинации: "катионный крахмал" - бентонит предусматривает последовательное введение в бумажную массу раствора крахмала, затем - суспензию бентонита. Эта система имеет очевидное преимущество перед системой Композил: на предприятие бентонит поставляется в виде сухого порошка в отличие от водных дисперсий силиказоля, что значительно расширяет временные рамки его использования. Для приготовления раствора катионного крахмала используют джет-кукер, суспензии бентонита - специальную автоматическую установку. Использование данной технологии позволяет обеспечить до 82% удержания катионного крахмала. Приведенная технология используется на ОАО "Монди СЛПК".
Технология упрочнения массовых видов бумаги и картона предусматривает в основном, введение в бумажную массу катионных крахмалов различных производителей, при этом предпочтение отдается крахмалам средней и выше степени замещения. Расход составляет 4 - 12 кг/т. Для приготовления растворов крахмалов на крупных предприятиях (например, Сегежский ЦБК) используют автоматические джет-кукеры разных производителей. Использование джет-кукеров позволяет проводить варку крахмала в автоматическом режиме в температурном интервале 110 - 165 °C. Производительность аппаратов - 1 - 2 т/час, что обеспечивает бесперебойную работу БДМ производительностью 200 - 300 т/час. Установка автоматического джет-кукера занимает не более 20 м2. Важнейшими преимуществами варки крахмала в джет-кукере являются: практически полное отсутствие пыли, минимальные потери крахмала (менее 0,5%), чрезвычайно легкая управляемость. Кроме того, нет необходимости иметь большие емкости для хранения рабочего раствора крахмала, специальных операторов.
Также при производстве бумаги и картона применяются биоциды для обеззараживания потока, снижения обрывности за счет уменьшения слизи образования. На БДМ КДМ применяются пассирующие системы для предотвращения отложений на сетках и сукнах. Для упрочнения бумаги и картона также применяют различные синтетические уравнители.
Подавляющую часть продукции, вырабатываемой на БДМ и КДМ, подвергают процессу машинного каландрирования, который в значительной степени определяет такие качественные показатели полотна, как плотность, гладкость и равномерность толщины. Перечисленные показатели, имеющие важное значение для ряда массовых видов бумаги и картона, обеспечиваются управляемыми параметрами процесса каландрирования. На показатели процесса каландрирования в основном влияют давление между валами, число захватов, продолжительность каландрирования, температура валов и влажность обрабатываемого полотна. Эти параметры можно отнести к управляемым параметрам процесса. Наиболее важный параметр каландрирования - линейное давление и его распределение по ширине площадки контакта между валами и бумагой.
В процессе машинного каландрирования полотно бумаги или картона проходит между валами при определенном линейном давлении, часто под воздействием тепла и увлажнения.
Машинный каландр состоит из двух или более закаленных чугунных валов с очень гладкой поверхностью, которые расположены один над другим, как показано на
рисунке 2.30.
Рисунок 2.30 - Машинный и суперкаландр
Полотно бумаги пропускают через зазоры между валами (жесткие зазоры). Современные каландры оснащены нагреваемыми чугунными валами в сочетании с валом, имеющим мягкое резиновое покрытие (мягкий каландр). Два или более из них расположены один за другим. Валы каландров изнутри нагреваются горячей водой, паром или маслом.
Бумажное полотно, полученное на БДМ или меловальной установке, часто подвергается дополнительной обработке, которая называется суперкаландрированием. При проходе полотна через суперкаландр его поверхность приобретает очень высокую гладкость. Суперкаландры устанавливаются отдельно от БДМ. Обработка в них также позволяет повысить лоск поверхности. Суперкаландрирование повышает лоск и печатные свойства бумаги до требований, предъявляемых к бумаге для художественной печати. Перед суперкаландрированием рулон подвергают перемотке, при которой устраняются возможные дефекты и обрезаются кромки. Система суперкаландрирования включает оборудование для размотки рулонов (раскат), суперкаландр и оборудование для намотки в рулоны (накат).
Воздействие на окружающую среду процесса (супер)каландрирования в основном заключается в потреблении энергии, необходимой для работы оборудования и нагрева валов.
2.7.11 Увлажнение, намотка, резка и упаковка бумаги
Некоторые сорта бумаги, к которым предъявляются высокие требования по показателям гладкости и лоска, подвергают дополнительной обработке на суперкаландрах. Бумагу, поступающую на суперкаландр, увлажняют, как правило, на накате БДМ при намотке на тамбур. Степень увлажнения бумаги различна и зависит от требуемых свойств бумаги, ее композиции и массы бумаги площадью 1 м2. Принцип работы увлажняющих аппаратов, устанавливаемых между машинным каландром и накатом БДМ, основан на распылении воды спрыском, щеткой или сжатым воздухом. Увлажненная сторона бумаги при намотке на накате соприкасается с неувлажненной стороной, и влага равномерно распределяется по обеим сторонам полотна бумаги. Некоторые специальные высокосортные виды бумаги увлажняют на отдельных увлажнительных станках, совмещая эту операцию с контрольной перемоткой бумаги. Используют увлажнительные станки различных типов: со щеточным распылением воды, с распылением воды сжатым воздухом, с передачей влаги на бумагу при помощи валиков или с увлажнением бумаги влажным воздухом. После увлажнения на БДМ или на отдельных увлажнительных станках бумагу направляют на суперкаландр.
Готовую бумагу на накате наматывают на тамбур в рулоны. По типу намотки различают накаты с осевой намоткой (фрикционный накат) и накаты барабанного типа (периферические накаты). Фрикционные накаты применяют на тихоходных машинах при выработке бумаги и картона с большой массой 1 м2. В настоящее время на большинстве БДМ используют периферические накаты, обеспечивающие плотную намотку бумаги. Вращение наматываемого валика бумаги у периферического наката осуществляется за счет трения качения этого валика о несущий барабан, вращающийся от привода с постоянной угловой скоростью.
В зависимости от требований к формату поставляемую на дальнейшую переработку бумагу в тамбурах подают на перемоточный и продольно-резательный станок (ПРС), где бумагу нарезают на рулоны нужного формата. При условии поставки бумаги в листах рулоны после ПРС направляют на листорезательные машины, где бумажное полотно разрезается на листы соответствующего формата.
Рулоны или стопы листов упаковывают на упаковочных станках в соответствии с требованиями к конкретному виду продукции.
Воздействие на окружающую среду этих операций достаточно незначительное, но есть возможность образования пыли при резке. В этих процессах потребляется мало энергии. Отходы образуются из обрезков бумаги, которые обычно перерабатываются и поступают обратно в технологический процесс.
Основное назначение системы переработки брака заключается в подготовке его к повторному использованию в композиции бумаги. Принципиальная схема переработки брака приведена на
рисунке 2.31
Роспуск и аккумулирование | | Сгущение | | Дороспуск | | Очистка и сортирование | В поток БДМ/КДМ |
Рисунок 2.31 - Принципиальная схема переработки брака
Количество образуемых во время производства бумаги/картона отходов обычно составляет 5% - 20% от производительности машины.
Отходы бумаги образуются в разных местах БДМ/КДМ. Мокрый бумажный брак образуется при нормальной работе БДМ/КДМ в виде отсечек кромок в сеточной части. Сухой брак образуется при отделке бумаги, а также в виде срывов или обрезков.
С БДМ/КДМ брак поступает в гидроразбиватели брака под машиной и далее подается в бассейн брака. Оборотный брак сгущается на сгустителе до концентрации 4% - 5%, затем масса поступает на несколько ступеней очистки, что позволяет снизить безвозвратные потери. Далее оборотный брак добавляется в композицию бумаги/картона в определенном соотношении.
Описание применяемого технологического оборудования
Таблица 2.42
Характеристика основного оборудования производства
бумаги/картона
Наименование оборудования | Назначение оборудования | Технологические характеристики <1> |
Мельницы | Размол волокнистых полуфабрикатов | Тип - коническая, дисковая. Производительность - до 480 т/сут. Концентрация - 2,0% - 6,5%. Степень помола на входе - 10 - 18 °ШР. Степень помола на выходе - 15 - 50 °ШР |
Сортировки | Сортирование бумажной массы | Тип - вертикальная/горизонтальная напорная щелевого типа, перфорированная. Производительность - до 800 т/сут. Габарит отверстия/щели сита - 0,35 - 3 мм. Концентрация на входе - до 4% |
Очистители | Улавливание и удаление тяжелых и легких включений | Тип - многоступенчатая установка вихревых конических очистителей. Производительность - до 110 000 л/мин. Количество ступеней - до 6. Концентрация на входе - до 2%. Количество хорошей массы - 84% - 99,5%. Количество отходов - 0,5% - 16% |
Бумаго/картоноделательная машина в составе: | Изготовление бумаги/картона | Ассортимент - писче-печатные виды бумаг, картон коробочный, тарный и др. Производительность - до 1250 т/сут. Обрезная ширина - 3160, 4200, 6300, 8550, 9100 мм. Скорость по приводу - до 1350 м/мин |
- напорный ящик; | Подача бумажной массы на формование | Тип - закрытый. Производительность - до 120 000 л/мин. Концентрация на входе - до 1,2%. Пределы открытия щели - до 90 мм. Степень рециркуляции - 10% |
- формующее устройство; | Формирование бумажного/картонного полотна | Тип - одно/многосеточное кантеливерного типа с обезвоживающими элементами. Сухость на выходе - до 25% |
- прессовая часть; | Прессование бумажного/картонного полотна | Тип - Пикап, обычный прямой, отсасывающий, сглаживающий, с расширенной зоной прессования и др. Сухость на входе - до 25%. Сухость на выходе - 31% - 48% |
- сушильная часть; | Сушка полотна до конечной влажности | Тип - цилиндровая, типа "Флект", Янки-цилиндр. Сухость на входе - 31% - 48%. Сухость на выходе - 92% - 98%. Диаметр сушильных цилиндров - 2200 мм. Количество сушильных цилиндров - до 106 шт. Процент отвода конденсата - до 95% |
- клеильный пресс/меловальная установка | Поверхностная проклейка/мелование | Тип устройства - Количество проклеивающего слоя - 2,2 - 4 г/м2 |
- каландр; | Поверхностное каландрирование полотна с целью повышения гладкости бумаги, улучшения печатных свойств бумаги, повышения плотности и выравнивание толщины бумаги | Тип - двухвальный, четырех - шестивальный. Количество каландров - 1 шт. Гладкость полотна на выходе - 30 - 200 сек |
- накат; | Намотка полотна бумаги/картона на тамбур | Тип - периферический. Диаметр наматываемого рулона - 900 - 3000 мм. |
Вакуумные насосы | Создание вакуума для системы обезвоживания формующей и прессовой частей | Тип - водокольцевые вакуум-насосы. Комплектность установки - 5 - 13 шт. |
Теплорекуперационное оборудование | Система теплорекуперации при производстве бумаги и картона | Комплектность установки: теплообменники "воздух - воздух", воздух, вода, вентиляторы, скруббер |
Продольно-резательный станок | Резка рулонов на потребительские форматы | Количество в потоке машины - 1 - 2 шт. Производительность - до 800 т/сут. Скорость - до 2600 м/мин |
Рулонно-упаковочный станок | Упаковка рулонов бумаги/картона | Производительность - до 60 рулонов/ч |
Таблица 2.43
Природоохранное оборудование производства бумаги/картона
Наименование оборудования | Назначение оборудования | Технологические характеристики |
Сгуститель | Сгущение полуфабрикатов | Тип - одно/двухбарабанный. Производительность - 60 - 380 т/сут. Поверхность фильтрации - 17,5 - 70 м2. Концентрация на входе - 1% - 4%. Концентрация на выходе - 8% - 30%. Диаметр барабана - 3,5 - 5,8/1,5 м. Мощность основного электродвигателя - 15 - 30/110 кВт |
Гидроразбиватель | Роспуск листовых полуфабрикатов | Тип - вертикальный. Производительность - 50 - 250 т/сут. Вместимость - 16 - 80 м3. Концентрация - 2,5% - 5%. Мощность электродвигателя перемешивающего устройства - 90 - 270 кВт |
Дисковый фильтр | Очистка избыточной оборотной воды | Тип - сегментный/флотационный. Количество дисков - 10 - 20 шт. Диаметр диска - 3660 - 5000 мм. Производительность - до 26 000 л/мин по осветленной воде. Концентрация мутного фильтрата - 3000 - 4000 мг/л. Концентрация светлого фильтрата - 10 - 50 мг/л. Концентрация суперсветлого фильтрата - до 5 мг/л |
Гидроразбиватель брака | Роспуск оборотного брака | Комплект оборудования брака под машиной: гауч-мешалка, гидроразбиватель брака прессовой части, гидроразбиватель брака сушильной части. Концентрация - 2,5% - 4% |
Сгуститель брака | Сгущение оборотного брака | Тип - шаберный/безшаберный. Производительность - 15 - 240 т/сут. Поверхность фильтрации - 14 - 50 м2. Концентрация на входе - 1% - 2,5%. Концентрация на выходе - 4 - 4,5. Тип - шаберный/безшаберный. Производительность - 15 - 240 т/сут. Поверхность фильтрации - 14 - 50 м2. Концентрация на входе - 1% - 2,5%. Концентрация на выходе - 4 - 4,5 |
Сортировки брака | Сортирование оборотного брака | Тип - вертикальная сортировка напорного типа щелевая. Габарит отверстия/щели сита - 0,2 - 4 мм. Концентрация - 2% - 4% |
Очистители брака | Очистка оборотного брака | Тип - вихревые конические очистители. Концентрация на входе - до 1% |
Система удаления кромки и пыли от продольно-резательного станка | Удаление кромки и пыли | Комплектность установки: вентилятор-разрыватель, сепаратор |
Система удаления пыли от полотна в узлах листорезки | Удаление пыли с поверхности полотна | Комплектность установки: отсасывающие ящики в зоне поперечной и продольной резки по ширине полотна вентилятор, пылеотделитель |
<1> Технологические характеристики зависят от производительности линии. |
2.7.13 Технологии и основное оборудование, применяемые при производстве массовых видов бумаги
Наиболее массово выпускаемыми видами бумаги являются различные виды писчих и печатных видов бумаги. Основные требования, предъявляемые к писчепечатным видам бумаги, включают: минимальные колебания по ширине полотна по массе бумаги площадью 1 м2, толщине, гладкости, отсутствие разнооттеночности и пылимости, достаточную прочность поверхности. Эффективное обеспечение указанного комплекса свойств зависит от применяемых технологий и возможностей используемого основного технологического оборудования.
В настоящее время для отлива различных массово выпускаемых видов бумаги широко используются БДМ с двухсеточными формующими устройствами. Формующее устройство обеспечивает быстрое обезвоживание массы, равномерную структуру бумажного полотна, хорошее формование при любой скорости машины, высокое удержание наполнителя и волокна, легкость в управлении, низкие эксплуатационные расходы, обезвоживания бумажного полотна. Использование новейшей технологии формования позволяет изготавливать бумаги для печати, как содержащие в композиции древесную массу, так и без нее. Использование формующего устройства предпочтительнее на высокоскоростных БДМ (свыше 1200 м/мин), а также при проведении реконструкции плоскосеточных БДМ, давая возможность дальнейшего использования многих компонентов плоской сетки. Бумажная масса, подаваемая на формующее устройство через напорный ящик, равномерно распределяется по ширине сетки. Обезвоживание бумажной массы начинается на формующем валу. Далее следует изогнутый формующий башмак с вертикально расположенными эластичными формующими планками, так называемая Д-часть. С помощью вакуума можно управлять структурой полотна в Z-направлении. Формующие планки мягко прижимаются к башмаку пневматической системой.
Прессовая часть современных БДМ для производства писчепечатных видов бумаги оснащена прессами с удлиненной зоной прессования (с тремя или четырьмя зонами) и безобрывной проводкой полотна. Использование той или иной конструкции пресса определяется требованиями к изготавливаемому виду бумаги, а также рабочей скоростью БДМ. Например, при производстве высокосортных видов бумаги без содержания в композиции древесной массы (бумаги - основы для мелования, бумаги для глубокой печати) используют пресса с тремя зонами прессования. При этом в последнем зазоре прессования верхняя сторона бумажного полотна прижимается к гладкому валу, что дает возможность регулировать двусторонность поверхности полотна.
Эффективная сушка печатных видов бумаги, производство которых осуществляют на высокоскоростных БДМ (1200 - 2000 м/мин), обеспечивается при использовании конструкции сушильной части с однорядной верхней компоновкой сушильных цилиндров.
Для отделки бумажного полотна при производстве печатных видов бумаги используют процесс каландрирования, например, с использованием мягкого каландра, состоящего из двух валов - верхнего плавающего, имеющего мягкое покрытие, и второго приводного вала.
Для намотки бумаги на тамбур на высокоскоростных БДМ используют, например, накат фирмы, процесс намотки на котором управляется современной системой управления плотностью намотки.
Таблица 2.44
Основные типы БДМ, используемые
для производства массовых видов бумаги
Наименование оборудования | Назначение оборудования | Технологические характеристики |
1 БДМ | Производство легкомелованной бумаги | 1 Напорный ящик MasterJet с системой регулирования профиля массы ModuleJet. 2 Двухсеточное формующее устройство. DuoFormer TQw. 3 Пресс Tandem NipcoFlex. 4 Сушильная часть TopDuoRan. 5 Клеильный пресс SpeedSizerAT. 6 Мягкий каландр EcoCal. 7 Встроенное мелование. 8 Ширина, мм - 8100 - 10600. 9 Скорость, м/мин - 2000 |
2. БДМ | Производство бумаги для печати | 1 Напорный ящик OptiFloll. 2 Формующее устройство OptiFormer. 3 Пресс OptiPress. 4 Клеильный пресс SymSizer. 5 Мягкий каландр OptiSoft. 6 Накат OptiReel. 8 Ширина, мм - 10 200. 9 Скорость, м/мин - 2000 (расч.) |
2.7.14 Технология и оборудование для производства тонкой мелованной бумаги (LWC)
LWC применяется для производства иллюстрированных журналов, проспектов, рекламных каталогов с многокрасочной печатью. Отличительной особенностью LWC является низкая масса бумаги площадью 1 м2 (50 - 80 г/м2), что обуславливает особенности технологии ее производства. В качестве волокнистых составляющих в композиции LWC используют древесную массу (ДДМ, ТММ, ХТММ) и макулатуру в количестве 60% - 70% и 30% - 40% сульфатной или бисульфитной хвойной целлюлозы.
Проектные мощности БДМ для производства LWC достигают 350 - 400 тыс. т в год при ширине 9 - 10 м и рабочей скорости 1500 - 2000 м/мин. В настоящее время внедряется компактная система мокрой части БДМ - РОМ, быстро реагирующая на изменения технологических параметров и поддерживающая стабильность ее работы. Использование РОМ повышает эффективность работы БДМ на 3% - 10%. Регулирование массы бумажного полотна площадью 1 м2 на сетке БДМ производится при помощи ступенчатого диффузора гидравлического напорного ящика.
Конструкция мокрой части современных скоростных БДМ представляет собой двухсеточное формующее устройство - gap-former, обеспечивающее эффективное обезвоживание массы на сетке и высокое качество формования бумажного полотна.
Повышение скорости БДМ обуславливает необходимость ликвидации свободных участков передачи бумажного полотна в прессовой части машины, для чего используются широкозахватные пресса башмачного типа, увеличивающие площадь обезвоживания. Сухость полотна достигает 50% - 52%, расход пара на сушку снижается на 20% - 25%.
Технология импульсной сушки является новым направлением в совершенствовании процессов прессования и в настоящее время находится в стадии внедрения. Ее отличие от обычного прессования состоит в том, что один из валов пресса нагревается газом или электричеством до высокой температуры (400 °C), благодаря чему сухость полотна бумаги повышается до 60% в течение 20 - 100 мс. Применение данного способа позволяет сократить расход энергии, улучшить прочностные показатели бумаги и оптимизировать ее композицию.
Включение установок для мелования в состав БДМ стало возможным после разработки клеильных прессов валкового устройства пленочного типа, которые наносят покровную пасту одновременно на обе стороны бумажного полотна при сохранении контурного профиля бумаги. Новые конструкции меловального устройства имеют два вала, к каждому из которых примыкает дозирующий вал, вращающийся со скоростью, отличной от скорости наносящего вала, благодаря чему в пленке наносимого покровного состава возникают усилия сдвига, обеспечивающие ее стабильность при высокой скорости.
Использование SpeedCoater при производстве LWC дает значительные преимущества по сравнению с традиционным двухшаберным устройством. К ним относятся существенное снижение капитальных затрат и сокращение требуемой площади под установку. Другим преимуществом SpeedCoater является более высокая производительность машины.
2.7.15 Технологии и основное оборудование, применяемые при производстве бумаги санитарно-гигиенического назначения
Современные технологии производства бумаги санитарно-гигиенического назначения (СГБ) в основном определяются свойствами используемых волокнистых полуфабрикатов, ХВВ и уровнем техники основного технологического оборудования (БДМ).
На современных БДМ, в зависимости от конструкции, можно получать одно-, двух- и трехслойную крепированную или некрепированную СГБ, белую или окрашенную, с тиснением или без.
Изготовителями БДМ для производства СГБ являются различные иностранные компании.
Основные параметры современных БДМ для производства СГБ:
- ширина сетки - 1800 - 5600 мм;
- рабочая скорость - 1800 - 2500 м/мин;
- производительность - 24 - 110 тыс. т/год;
- диаметр Янки-цилиндра - 3660 - 5500 мм;
- масса 1 м2 бумаги - 11 - 45 г;
- степень крепирования - 10% - 30%.
Современная БДМ для производства СГБ, как правило, включает:
- гидравлический напорный ящик с разделительными перегородками для выработки многослойной бумаги и системой автоматического регулирования профиля массы 1 м2 за счет разбавления оборотной водой по зонам напорного ящика, обеспечивающим равномерную турбулентность при напуске массы на сетку;
- компактное формующее устройство, обеспечивающее качественное формование, снижение количества обрывов и увеличение скорости БДМ;
- пресс специальной конструкции с изогнутым башмаком и удлиненной зоной прессования, применение которого в конструкции БДМ обеспечивает высокое качество СГБ и сокращение удельного расхода энергии;
- перфорированный сушильный цилиндр для сушки бумаги с продуванием струй горячего воздуха или сушильный цилиндр "Янки" с колпаком скоростной сушки, преимуществом которого является возможность сократить примерно в два раза потребление энергии по сравнению с БДМ, оснащенной перфорированным сушильным цилиндром продуванием струй горячего воздуха. Современные БДМ могут быть оснащены крепирующим устройством или быть без него. Для интенсификации сушки бумаги предполагается оснащение машины тепловым центром, работающим на природном газе;
- мягкий каландр (для многослойной некрепированной бумаги после сушки струями горячего воздуха) и тиснильный пресс;
- накат с системой автоматического регулирования натяжения бумажного полотна и плотности намотки тамбуров бумаги;
- систему удаления бумажной пыли на участке от крепирующего шабера до наката, обеспечивающую концентрацию пыли в воздухе не более 1 мг/м3.
Современные БДМ оснащены автоматизированной системой регулирования влажности бумаги в машинном и поперечном направлениях.
АСУТП бумажной фабрики предусматривает управление и регулирование процессов размола и подготовки массы, композиции массы, изменение композиции в соответствии с заданием на выпуск бумаги, регулирование массы 1 м2, влажности, степени крепирования бумаги.
В качестве волокнистых полуфабрикатов для изготовления высококачественной СГБ используют сульфатную и сульфитную беленую хвойную и лиственную целлюлозу, беленую ХТММ (преимущественно хвойную) и отбеленное вторичное волокно. В некоторых видах СГБ, например, для изготовления скатертей и полотенец, используют химические волокна длиной 5 - 9 мм (полиэфирные, вискозные и т.п.).
Основные типы БДМ, используемые для производства СГБ, приведены в
таблице 2.45.
Таблица 2.45
Основные типы БДМ, используемые для производства СГБ
Наименование оборудования | Назначение оборудования | Технологические характеристики |
1 БДМ, концепция PrimLine | Производство СГБ | 1 Гидродинамический напорный ящик с одно-, двух-, трехслойным формованием бумажной массы. 2 Формующее устройство Crescent Former. 3 Пресс башмачного типа TissueFlex. 4 Сушильная часть PrimeTAD 5 Крепирующий шабер. 6 Горизонтальный накат. 7 Скорость, м/мин, - 1000 - 2200. 8 Ширина сетки, мм, - 2000 - 5600. 9 Температура воздуха в колпаке скоростной сушки, °C, - 300 - 700 |
2. БДМ, концепция Advantage | Производство СГБ | 1 Напорный ящик OptiFlo 11. 2 Формующее устройство Crescent Former. 3 Пресс башмачного типа ViscoNip. 4 Янки-цилиндр и колпак скоростной сушки AdvantageAirCap. 5 Крепирующий шабер. 6 Горизонтальный накат. 7 Скорость, м/мин, - 1600 - 2000. 8 Ширина сетки, мм, - 2800 |
Для улучшения качества СГБ в современных технологиях используют упрочняющие добавки, мягчители, средства для улучшения крепирования, а также катионные красители различных оттенков, обеспечивающие равномерную окраску бумаги при минимальном загрязнении оборотных вод.
Элементом технологической цепочки при производстве СГБ являются продольно-резательные станки (ПРС) со скоростью резки до 2200 м/мин, позволяющие разрезать рулоны бумаги на необходимую для дальнейшей переработки ширину. Современные ПРС, имеющие в раскате до четырех рулонов, оснащены оригинальным ножевым валом, предусматривающим наличие индивидуального привода для каждого ножа. Настройку формата для резки бумаги на таких ПРС оператор осуществляет практически без останова.
2.8 Многотопливные котлы для сжигания древесно-корьевых отходов и осадков очистных сооружений
Общая технологическая схема процесса сжигания кородревесных материалов и осадков сточных вод предприятия приведена на
рисунке 2.32.
Рисунок 2.32 - Общая технологическая схема процесса сжигания
кородревесных материалов и осадков сточных вод предприятия
2.8.1 Описание технологического процесса сжигания кородревесных материалов и осадков сточных вод
Процесс сжигания отходов производства и осадков сточных вод включает следующие подпроцессы:
- подготовка топливной смеси и подача в котел;
- подготовка питательной воды и подача в котел;
- подготовка воздуха для горения и подача в котел;
- горение топлива в специализированной топке (реакторе);
- сбор и удаление золы и донного осадка;
- просеивание донного осадка;
- очистка дымовых газов.
Информация по указанным подпроцессам представлена в
таблице 2.46.
Таблица 2.46
Описание технологического процесса сжигания кородревесных
материалов производства и осадков сточных вод
Входной поток | Этап процесса (подпроцесс) | Выходной поток | Основное технологическое оборудование | Эмиссии |
- необезвоженный осадок сточных вод; - обезвоженные кородревесные материалы; - сера; - электроэнергия | Подготовка топливной смеси и подача в котел | - топливная смесь надлежащего качества | - ленточные прессы; - промежуточный бункер осадка с нижним разгрузочным устройством; - бункер топлива с верхним перемешивающим устройством и нижним радиальным разгрузчиком; - уравнительный карман с разгрузочным устройством; - роторные питатели | - газовые выбросы (в атмосферу); - вода от обезвоживания кородревесных материалов и осадков сточных вод (в канализацию) |
- химически очищенная вода; - конденсат; - пар; - электроэнергия; - химикаты | Подготовка питательной воды и подача в котел | - котловая вода надлежащего качества | - деаэраторы; - установка приготовления и дозирования химикатов; - подогреватели низкого и высокого давления; - питательные электронасосы | - шум от работающего оборудования; - теплая вода из уплотнений насосов в канализацию; - конденсат для повторного использования |
- воздух; - пар; - электроэнергия | Подготовка воздуха для горения и подача в котел | нагретый воздух | - паровые калориферы; - дутьевые вентиляторы | шум от работающего оборудования; - конденсат для повторного использования |
- топливная смесь; - воздух; - растопочное топливо; - котловая вода; - песок; - электроэнергия | Горение топлива в специализированной топке (реакторе) | перегретый пар | водоохлаждаемая провальная решетка | - дымовые газы (включая частицы песка) в систему очистки; - продувочная вода в сепаратор продувок; - донная зола и осадок в систему сбора и удаления; - шум от работающего оборудования |
- зола (летучая и донная после конвективной шахты); - донный осадок; - электроэнергия; - механически очищенная вода | Сбор и удаление золы и донного осадка | зола и донный осадок | система конвейеров различных типов | - шум от работающего оборудования; - теплая вода в канализацию; - зола в отвал; - донный осадок на просеивание |
- донный осадок; электроэнергия | Просеивание донного осадка | просеянный песок для повторного использования | сетчатый фильтр (грохот) | - шум от работающего оборудования; - донный осадок (спекшийся песок) в отвал |
дымовые газы | Очистка дымовых газов | дымовые газы с допустимым содержанием летучей золы и других взвешенных частиц | - циклон, электрофильтр; - дымососы | - очищенные дымовые газы в атмосферу через дымовую трубу; - летучая зола в систему сбора и удаления. |
Характеристики основного оборудования представлены в
таблице 2.47.
Таблица 2.47
Характеристики основного оборудования процесса сжигания
кородревесных материалов и осадков сточных вод
Наименование оборудования | Назначение оборудования | Технологические характеристики <1> |
Промежуточный бункер осадка с нижним разгрузочным устройством | Для регулирования равномерной подачи осадка к кородревесным материалам в нужной пропорции | Полезный расчетный объем бункера - 50 м3. Влажность материала, до 75% |
Бункер топлива с верхним перемешивающим устройством и нижним радиальным разгрузчиком | Равномерное перемешивание осадка и кородревесных материалов. Равномерная подача топливной смеси на сжигание и регулирование подачи. Создание запаса топливной смеси на заданное время | Полезный расчетный объем бункера, 100 м3. Влажность топливной смеси до 65%. Размер частиц топливной смеси, 3,1 - 90 мм. Насыпная плотность, 0,7 т/м3 |
Уравнительный карман с разгрузочным устройством | Регулирование подачи топливной смеси исходя из заданной паропроизводительности котла | - |
Роторные питатели | Дополнительное перемалывание и измельчение топливной смеси. Защита от присосов воздуха в топку | - |
Бункер серы | Для подачи серы в топливную смесь с целью связывания хлора в обезвоженном осадке и, как следствие снижения коррозии поверхностей нагрева котла | Полезный расчетный объем бункера - 2,0 м3 |
Деаэраторы | Термическая деаэрация воды для удаления растворенных в воде агрессивных газов (кислорода и диоксида углерода). Создание запаса деаэрированной воды на заданное время | Производительность - 5 - 300 т/час. Объем бака деаэрированной воды - 2 - 75 м3 |
Установка приготовления и дозирования химикатов | Коррекционная обработка деаэрированной воды с целью снижения углекислотной коррозии и снижения содержания в воде окислов железа | - |
Подогреватели низкого и высокого давления | Подогрев воды до требуемой температуры перед деаэратором и за ним для достижения расчетных показателей работы деаэраторов и котла | Рабочее давление греющего пара - 0,4 - 1,5 МПа. Рабочая температура греющего пара - до 300 °C. Температура воды на входе и на выходе, °C |
Питательные электронасосы | Подача котловой воды в барабан котла | Производительность - до 275 т/час. Развиваемый напор - до 120 бар. Требуемый запас по кавитации - до 90 бар. КПД - до 80%. Потребляемая электрическая мощность - до 1250 кВт. Частота вращения - до 3000 об/мин |
Паровые калориферы первичного/вторичного воздуха | Подогрев воздуха до требуемой температуры для достижения расчетных показателей сжигания топливной смеси | Рабочее давление греющего пара - 1,2 МПа. Рабочая температура греющего пара - до 270 °C. Температура воздуха на входе/выходе - 35/80 °C - 120 °C. Тепловая мощность - 1350/2400 кВт |
Дутьевые вентиляторы первичного/вторичного воздуха | Забор и подача воздуха в топку котла | Производительность - 17,4/17,5 - 38,5 нм3/с. Общая разность давлений - 17,92/6,0 кПа. Температура воздуха на входе - 40 °C. Частота вращения - 1000 - 1500 об/мин |
Водоохлаждаемая провальная решетка | Создание псевдоожиженного слоя, который функционирует как тепловой аккумулятор, поддерживающий процесс горения и выравнивающий флуктуации, вызываемые качеством различных видов топлива. Удаление грубой фракции материала кипящего слоя (спекшийся песок, мусор) | Влажность топливной смеси, 60% - 64%. Низшая теплота сгорания топливной смеси на рабочую массу - 1,4 ккал/кг. Адиабатическая температура сгорания - 1188 °C. Размер частиц инертного материала - 0,5 - 1,5 мм |
Система скребковых конвейеров | Перемещение материала в пределах цеха | Производительность - 6,0 нас. м3/ч |
Сетчатый фильтр (грохот) | Просеивание донного осадка для отделения фракций песка, подходящего для повторного использования | Производительность - 6,0 м3/ч. Частота вращения - 20 об/мин. Мощность редуктора, 1,5 кВт |
Дымососы | Преодоление сопротивления газового тракта для удаления дымовых газов | Производительность - 48,7 - 74,9 нм3/с. Общая разность давлений - 4,66 кПа. Температура воздуха на входе - до 200 °C. Частота вращения - 1000 об/мин |
<1> Технологические характеристики зависят от требуемой производительности линии |
Таблица 2.48
Природоохранное оборудование процесса сжигания
кородревесных материалов и осадков сточных вод
Наименование оборудования | Назначение оборудования | Технологические Характеристики <1> |
Электрофильтр | Для улавливания твердых частиц (пыль, летучая зола) с помощью электростатического поля, создаваемого между коронирующими и осадительными электродами | Объемный поток дымовых газов (влажных) - 43,4 нм3/с. Массовый поток дымовых газов (влажных) - 53,2 кг/с температура дымовых газов, нормальная - до 200 °C. Максимальная постоянная рабочая температура, 185 °C. Температура конструкции - 230 °C. Перепад давления на установке, 350 Па. КПД - 95 - 99,75% |
2.9 Очистка производственных сточных вод
2.9.1 Общая схема процесса очистки сточных вод производства первичных волокон
Технологический процесс производства на целлюлозно-бумажных комбинатах связан с образованием большого количества сточных вод, загрязненных взвешенными и растворенными органическими веществами [
14,
15,
16].
Среди рассматриваемых предприятий количество сточных вод составляет от 64 до 167 м3 в расчете на тонну производимой продукции (товарной целлюлозы).
Из-за особенностей, реализуемых на предприятиях ЦБП технологий, сточные воды представляют собой многокомпонентную водную систему, содержащую основные группы веществ:
- взвешенные вещества;
- растворенные неорганические компоненты;
- растворенные органические компоненты.
В перечне контролируемых показателей качества сточных вод предприятий ЦБП можно выделить маркерные вещества. К первой группе относятся маркерные (интегральные) параметры, которые в соответствии с методикой аналитического определения характеризуют содержание в воде ряда различных соединений. В перечень таких параметров, в частности, входят химическое потребление кислорода (ХПК), биохимическое потребление кислорода (БПК20/БПК5/7), взвешенные вещества (ВВ), сухой остаток, цветность, минерализация.
Основными источниками загрязнения сточных вод при производстве целлюлозы являются варочные, промывные и отбельные цеха.
По характеру содержащихся загрязняющих веществ производственные сточные воды ЦБП разделяют на следующие группы:
- щелокосодержащие;
- кислотощелокосодержащие;
- волокносодержащие;
- коросодержащие;
- дурнопахнущие.
На основе статистического анализа данных по составу сточных вод предприятий ЦБП Уро РАН
[7] было получено, что при наличии довольно разнородного состава сточных вод после биологической очистки для всех производств общим репрезентативным показателем является параметр ХПК.
Химическое потребление кислорода - мера общей загрязненности воды содержащимися в ней органическими и неорганическими восстановителями, реагирующими с сильным окислителем. Его обычно выражают в миллиграммах эквивалента кислорода на литр исследуемой воды. Указанный метод рекомендуется использовать при анализе сточных вод, окисляемость которых превышает 100 мг O2/л, в частности при исследовании сточных вод целлюлозно-бумажных предприятий.
В международных рекомендациях показателем ХПК представлена норма сброса загрязнений со сточными водами ЦБП в виде потерь щелока и органических веществ с ним. В России параметр ХПК введен в государственную статистическую форму отчетности с 1999 года.
Согласно международному стандарту ISO и методикам ПНД Ф при оценке качества сточных вод параметр ХПК соответствует общему количеству кислорода, равному количеству бихромата калия, который восстанавливается за счет окисления компонентов различной химической природы и агрегатного состояния, т.е. не только растворенных, но и взвешенных компонентов.
Для подтверждения интегральной природы параметра "химическое потребление кислорода" проводился комплексный анализ показателя ХПК применительно к технологическим средам предприятий химико-лесного комплекса и оценке эффективности его использования для эколого-аналитического контроля.
Экспериментальный метод анализа строился на определении вклада индивидуальных веществ и групп органических компонентов в маркерный показатель ХПК путем измерения величины химического потребления кислорода исходной воды, воды после удаления нерастворенных взвешенных веществ, растворенных минеральных веществ, выделения органических фракций и определении показателя ХПК каждой индивидуальной фракции веществ, присутствующих в анализируемой воде.
Вклад взвешенных веществ в показатель ХПК сточных вод с различных точек производственного процесса различен и может составлять более 2% от общего значения ХПК (см.
таблицу 2.49). Следует отметить, что данный факт зависит от целого ряда факторов (технологии процесса, эффективности работы оборудования, концентрации ВВ и др.).
Таблица 2.49
Вклад взвешенных веществ в общее значение показателя ХПК
для различного типа сточных вод ЦБП при получении
первичных и макулатурных волокон
Производство/тип сточных вод | Вклад взвешенных веществ, % от общего значения ХПК |
Интегрированное целлюлозно-бумажное предприятие, производящее волокнистый полуфабрикат и готовую продукцию (бумага, картон): | |
- камера смешения сооружений биологической очистки (БО) | 7 - 8 |
- I ступень биологической очистки | 40 - 43 |
- после биологической очистки | 3 - 24 |
Сточные воды производства сульфатной целлюлозы: | |
- производство небеленой целлюлозы; | 29 - 49 |
- производство беленой целлюлозы; | 2 - 10 |
- ступень кислородно-щелочной обработки; | 7 - 11 |
- ступень отбелки Д0 | 2 - 4 |
Сточные воды предприятий, производящих бумагу из макулатурного сырья: | |
- до биологической очистки; | 35 - 40 |
- после биологической очистки | 0,5 - 5,0 |
Сточные воды производства ХТММ | 33 - 34 |
Вклад ион-молекулярного состава неорганических компонентов в величину параметра ХПК сточных вод определялся посредством разделения органической и неорганической составляющих сточных вод методом ионной хроматографии. После ионного обмена происходит снижение параметра ХПК по сравнению с исходной водой за счет извлечения большей части минеральной составляющей из сточных вод. Остаточное содержание минеральных компонентов можно рассматривать как фоновый уровень, который вносит вклад в величину бихроматной окисляемости, сравнимый с погрешностью определения ХПК стандартным методом (10% - 15%). Для сточных вод ЦБП вклад растворенных минеральных веществ может составлять до 80% от общего значения ХПК (см.
таблицу 2.50).
Таблица 2.50
Вклад растворенных минеральных веществ в общее значение
показателя ХПК для различного типа сточных вод ЦБП
при получении первичных и макулатурных волокон
Производство/тип сточных вод | Вклад растворенных минеральных веществ, % от общего значения ХПК |
Интегрированное целлюлозно-бумажное предприятие, производящее волокнистый полуфабрикат и готовую продукцию (бумага, картон): | |
- камера смешения сооружений БО | 49 - 82 |
- после биологической очистки | 53 - 82 |
Сточные воды производства целлюлозы: | |
- производство небеленой целлюлозы; | 15 - 60 |
- производство беленой целлюлозы; | 55 - 84 |
- ступень кислородно-щелочной обработки; | 30 |
- ступень отбелки Д0 | 39 |
Сточные воды предприятий, производящих бумагу из макулатурного сырья: | |
- до биологической очистки; | 27 - 50 |
- после биологической очистки; | 65 |
Сточные воды производства ХТММ | 34 - 38 |
Разница между общим значением показателя ХПК и вкладом взвешенных веществ и растворенных минеральных веществ составляет вклад в ХПК растворенных органических веществ (см.
таблицу 2.51).
Таблица 2.51
Вклад растворенных органических веществ в общее значение
показателя ХПК для различного типа сточных вод ЦБП
при получении первичных и макулатурных волокон
Производство/тип сточных вод | Вклад растворенных органических веществ, % от общего значения ХПК |
Интегрированное целлюлозно-бумажное предприятие, производящее волокнистый полуфабрикат и готовую продукцию (бумага, картон): | |
- камера смешения сооружений БО; | 20,4 - 44 |
- после биологической очистки | 20 - 32 |
Сточные воды производства сульфатной целлюлозы: | |
- производство небеленой целлюлозы; | 6,8 - 11,4 |
- производство беленой целлюлозы; | 9,0 - 15,1 |
- ступень кислородно-щелочной обработки; | Более 50 |
- ступень отбелки Д0 | Более 50 |
Сточные воды предприятий, производящих бумагу из макулатурного сырья: | |
- до биологической очистки; | 8,3 - 15,5 |
- после биологической очистки | 17 - 24 |
Сточные воды производства ХТММ | 27,6 - 31,9 |
Состав органической составляющей сточных вод ЦБП имеет очень важное значение. С использованием разработанной схемы фракционирования были выделены представительные фракции основных групп органических компонентов из локальных и общих сточных вод предприятий ЦБП и определен их вклад в маркерный показатель ХПК. Для определения ХПК лигнинных веществ, нейтральных веществ, нелетучих фенолов, смоляных и жирных кислот (СЖК) были построены калибровочные зависимости ХПК от концентрации вещества. Коэффициент корреляции R2 составил от 0,94 до 0,99.
Наибольший вклад в органическую составляющую баланса ХПК вносят фракции лигнинных веществ, летучих органических компонентов - летучие с паром фенолы, метанол, формальдегид, нелетучие фенолы, экстрактивные вещества
(рисунок 2.33).
Рисунок 2.33 - Баланс органической составляющей
величины ХПК биологически очищенных сточных вод
для одного из предприятий ЦБП
Сводный баланс показателя ХПК в сточных водах двух интегрированных предприятий, реализующих однотипные технологии и выпускающих схожую номенклатуру продукции, представлен на
рисунке 2.34.
Рисунок 2.34 - Вклад загрязняющих веществ различной
химической природы сточных вод ЦБП в маркерный
показатель ХПК, отн. %:
а - производственные сточные воды (предприятие 1);
б - производственные сточные воды (предприятие 2);
в - сточная вода на выпуске в водоем (предприятие 2)
При реализации однотипных технологических процессов, но варьировании технологических параметров, вида сырья, химикатов, используемого основного оборудования качество сточной воды характеризуется близкими значениями ХПК. Вместе с тем анализ состава сточных вод свидетельствует о различии как в количественном содержании индивидуальных компонентов и групп органических соединений, так и в их химической, функциональной природе.
Как видно, для неочищенных производственных сточных вод наибольший вклад в общий параметр ХПК вносят взвешенные вещества, эффективное удаление которых на стадии механической очистки позволит снизить ХПК в сточных водах примерно на 30% - 40%.
Фракции летучих веществ и лигнинных компонентов оказывают максимальный вклад и в общий баланс ХПК для неочищенных сточных вод (19 - 33 отн. % и 12 - 20 отн. % соответственно). После прохождения биологической очистки вклад фракции летучих веществ снижается до 5 - 10 отн. %, лигнинных веществ - примерно в два раза.
Из остальных групп компонентов вклад вносят нелетучие фенольные вещества - от 1 - 3 отн. % и экстрактивные вещества - 0,7 - 7,7 отн. %.
Суммарный "органический" ХПК при прохождении через биологическую очистку снижается примерно в 5 раз, ХПК летучих компонентов - более чем в 10 раз.
Однако биоокислению подвергаются не все органические компоненты, содержащиеся в сточных водах. Технология биологической очистки сточных вод позволяет эффективно производить ассимиляцию группы летучих и низкомолекулярных фенольных компонентов, при этом транзитом через систему проходит наиболее высокомолекулярная составляющая фракция лигнинных компонентов и экстрактивных веществ, представляющих собой трудноокисляемую составляющую величины ХПК.
Особое внимание необходимо уделить растворенной минеральной составляющей производственных сточных вод предприятий ЦБП. Как показано выше в
таблице 2.50 и на
рисунке 2.34, вклад неорганических веществ в показатель ХПК составляет порядка 30 отн. %, при этом после биологической очистки при "утилизации" органической составляющей происходит перераспределение вклада загрязняющих веществ и рост минеральной составляющей до 70 отн. %, т.е. минеральные вещества также транзитом проходят в водоем.
Таким образом, приведенные результаты свидетельствуют о том, что показатель ХПК действительно является маркерной (интегральной) величиной, т.е. функцией концентрации содержащихся в сточных водах загрязняющих веществ различной химической природы, и служит показателем качественной и количественной оценки загрязняющих веществ, присутствующих в сточных водах целлюлозно-бумажных предприятий, в различных количествах (в том числе в пределах ниже диапазонов существующих методов выполнения измерений). С внесением изменений в технологический процесс (реконструкция производства, замена используемых химикатов и т.д.) последует изменение состава сточных вод, для оценки изменения которого также целесообразно использовать показатель ХПК.
Основные усредненные показатели загрязняющих веществ, поступающих с производственными сточными водами на внеплощадочные очистные сооружения, представлены в
таблице 2.52.
Таблица 2.52
Усредненные показатели загрязняющих веществ, поступающих
с производственными сточными водами на очистные сооружения
Показатель | Единица измерения | Значение показателя |
Взвешенные вещества | кг/т в.с.ц. | 8,5 - 10 |
БПКполн. | кг/т в.с.ц. | 10,5 - 31,5 |
ХПК | кг/т в.с.ц. | 50,1 - 155,5 |
Общая принципиальная схема процесса очистки сточных вод предприятий ЦБК представлена на
рисунке 2.35.
Рисунок 2.35 - Общая принципиальная схема
процесса очистки производственных сточных вод
Процесс очистки производственных сточных вод целлюлозно-бумажных предприятий на внеплощадочных очистных сооружениях включает в себя следующие основные стадии:
- первичную очистку сточных вод - механическую очистку;
- нейтрализацию и усреднение (опционально);
- вторичную очистку сточных вод - биологическую очистку;
- третичную очистку сточных вод - доочистку;
- обработку осадка сточных вод;
- выпуск очищенных сточных вод.
2.9.1.1 Механическая очистка сточных вод
Загрязненные производственные сточные воды от различных технологических подпроцессов целлюлозно-бумажных предприятий перед подачей их на внеплощадочные очистные сооружения частично проходят предварительную очистку на локальных внутрицеховых сооружениях очистки.
Внутрицеховая очистка позволяет обеспечить остаточное содержание взвешенных веществ в сточных водах, поступающих на внеплощадочные очистные сооружения, не более 200 - 250 мг/л <11>.
--------------------------------
<11> Описание применяемых в настоящее время внутрицеховых локальных очистных сооружений представлено в
2.1,
2.2 -
2.5.
Первичная или механическая очистка производственных сточных вод на внеплощадочных очистных сооружениях включает:
- механическую очистку от крупных взвешенных веществ на решетках;
- механическую очистку от мелкодисперсных взвешенных веществ в первичных отстойниках.
Крупные включения (кора, непровар, сучки и т.д.) задерживаются на решетках, удаляются в контейнер и далее вывозятся автотранспортом в санкционированные места хранения отходов.
Мелкодисперсные взвеси (целлюлозное волокно, древесные частицы, шлам и т.д.) под действием сил гравитации осаждаются на дно первичных отстойников и в ряде предприятий откачиваются насосами на илоуплотнители. Влажность осадка первичных отстойников составляет 97% - 98%.
Осветленные сточные воды подаются на биологическую ступень очистки.
Эффект от первичной очистки зависит от свойств и качества сточных вод, поступающих на очистные сооружения. Эффективность удаления взвешенных веществ может находиться в пределах 50% - 70%.
При необходимости более глубокой механической очистки (с эффективностью более 70%) возможно применение физико-химических методов очистки сточных вод.
2.9.1.2 Нейтрализация и усреднение сточных вод
Перед ступенью биологической очистки сточные воды подвергаются нейтрализации, обогащению биогенными элементами и усреднению.
Данные мероприятия могут предусматриваться как непосредственно перед биологической очисткой, так и перед подачей сточных вод на первичные отстойники.
Нейтрализация предназначена обеспечить реакцию среды сточных вод, наиболее благоприятную для развития микроорганизмов-окислителей. Наиболее благоприятной для активного ила является нейтральная среда, соответствующая водородному показателю pH = 6,5 - 7,8.
Нейтрализация осуществляется путем введения в сточную воду соответствующих реагентов - щелочи или кислоты в зависимости от среды сточных вод - до подачи сточных вод в усреднитель.
Также в камеру смешения усреднителя производится подача биогенных элементов - фосфора и азота. Для нормальной жизнедеятельности микроорганизмов содержание биогенных элементов перед биологической очисткой должно быть не менее 5 мг/л азота (N) и 1 мг/л фосфора (P) на каждые 100 мг/л БПКполн, т.е. БПК : N : P = 100 : 5 : 1. В зависимости от состава стока дефицит биогенных элементов частично или практически полностью может быть устранен приносом богатого азотом и фосфором коммунального стока.
Необходимость усреднения сточных вод перед ступенью биологической очистки обусловлена неравномерностью их поступления от производств, как по расходным показателям, так и по содержанию загрязняющих веществ. Смешение и усреднение сточных вод предусматривается в специальных сооружениях - усреднителях.
2.9.1.3 Биологическая очистка сточных вод
Целью вторичной, или биологической, очистки сточных вод является удаление органических веществ. Для вторичной очистки основными альтернативами являются аэробный и анаэробный способы биологической очистки. Наибольшее распространение на российских предприятиях ЦБП получили аэробные способы очистки с использованием активного ила в присутствии растворенного кислорода.
Активный ил представляет собой искусственно выращиваемый при аэрации загрязненных вод биоценоз, населенный бактериями, простейшими и многоклеточными организмами. Очистные сооружения с активным илом состоят из двух основных блоков: аэротенков и вторичных отстойников.
В аэротенках осуществляется процесс биохимического окисления органических веществ аэробными микроорганизмами. Для окисления органики, дыхания микроорганизмов и поддержания активного ила во взвешенном состоянии в систему биологической очистки подается воздух. Осаждение и отделение активного ила от очищенной воды производится во вторичных отстойниках. Очищенная вода после вторичных отстойников либо отводится в водный объект, либо подается на третичную очистку - сооружения доочистки.
Циркулирующий активный ил возвращается в аэротенки для поддержания высокой концентрации ила. Избыточный активный ил поступает на сооружения обработки осадка. Эффективность удаления органических загрязнений по БПК при биологической очистке производственных сточных вод целлюлозно-бумажных предприятий может находиться в пределах 70% - 98%. Уровень очищенных сточных вод по показателю БПК5 находится в пределах 10 - 25 мг/л. Соотношение ХПК/БПК - в диапазоне от 4 до 10.
2.9.1.4 Доочистка сточных вод
На некоторых российских предприятиях ЦБП для отделения тонкодисперсных веществ применяется третичная очистка сточных вод - доочистка. В качестве оборудования доочистки используют флотофильтры, фильтры с песчаной загрузкой, пруды-аэраторы. Физико-химическая очистка позволяет получить более низкое содержание органических веществ (БПК, ХПК), а также значительно снизить количество взвешенных веществ, азота, фосфора. От очистки промывных вод фильтров образуется флотошлам, который также поступает на сооружения обработки осадка. Основные усредненные показатели загрязняющих веществ в очищенных сточных водах российских предприятий ЦБП представлены в
таблице 2.53.
Таблица 2.53
Усредненные показатели загрязняющих веществ
в очищенных сточных водах
Показатель | Единица измерения | Значение показателя |
Взвешенные вещества | кг/т в.с.ц. | |
БПКполн. | кг/т в.с.ц. | |
ХПК | кг/т в.с.ц. | |
<1> Минимальные показатели соответствуют предприятиям с наличием в схеме очистных сооружений третичной очистки сточных вод (доочистки). |
2.9.1.5 Обработка осадков сточных вод
На сооружениях очистки производственных сточных вод образуется большое количество осадков:
- осадок первичных отстойников;
- избыточный активный ил;
- флотошлам от очистки промывных вод флотофильтров.
Обработка всех видов осадков осуществляется, как правило, совместно, поскольку осадки биологической (избыточный ил) и химической (флотошлам) очистки плохо обезвоживаются, и для улучшения способности к обезвоживанию их необходимо смешивать с волокнистым осадком.
Процесс обработки осадка включает в себя следующие технологические операции:
- уплотнение (сгущение) осадка;
- обезвоживание осадка;
- утилизация обезвоженного осадка.
Узел уплотнения осадков предназначен для смешивания исходных осадков перед механическим обезвоживанием и повышения их концентрации. Уплотнение осадков осуществляется на илоуплотнителях.
Для обезвоживания уплотненного осадка используются фильтр-прессы различных конструкций или сепараторы. Для повышения степени водоотдачи осадок перед обезвоживанием, как правило, обрабатывается флокулянтом (раствор полимера). Обезвоживание осадка позволяет уменьшить его объем в 20 раз. Образовавшийся фильтрат возвращается на биологические очистные сооружения. Обезвоженный осадок направляется на сжигание либо на захоронение на полигонах или иных санкционированных местах хранения отходов. Усредненное общее количество отходов от внеплощадочных очистных сооружений рассматриваемых предприятий составляет 20 - 40 кг в расчете на тонну товарной целлюлозы. Общая схема технологического процесса очистки производственных сточных вод предприятий ЦБК представлена на
рисунке 2.36.
Рисунок 2.36 - Общая схема технологического процесса
очистки производственных сточных вод
Основная информация о процессе очистки производственных сточных вод, который используют в настоящее время в российской ЦБП, представлена в
таблице 2.54.
Таблица 2.54
Основная информация о процессе очистки
производственных сточных вод
Входной поток | Этап процесса (подпроцесс) | Выходной поток | Основное технологическое оборудование |
Загрязненные производственные сточные воды | Механическая очистка сточных вод | Осветленные сточные воды. Отходы с решеток. Осадок | Решетки. Песколовки. Первичные отстойники |
Осветленные сточные воды. Биогенные соли; Реагенты (кислоты, щелочи) | Нейтрализация и усреднение сточных вод | Осветленные сточные воды | Усреднители |
Осветленные сточные воды | Биологическая очистка сточных вод | Биологически очищенные сточные воды. Активный ил | Аэротенки. Биореакторы. Вторичные отстойники |
Биологически очищенные сточные воды | Доочистка сточных вод | Очищенные сточные воды. Шлам | Песчаные фильтры. Флотофильтры. Пруды-аэраторы |
Осадок. Избыточный активный ил | Обработка осадка сточных вод | Обезвоженный осадок | Илоуплотнители. Сгустители. Сепараторы. Фильтр-прессы. Центрифуги |
Характеристика технологического оборудования, применяемого в процессе очистки производственных сточных вод, представлена в
таблице 2.55.
Таблица 2.55
Характеристика технологического оборудования
Наименование оборудования | Назначение оборудования | Технологические характеристики <1> |
Решетки | Удаление крупных включений | Количество. Пропускная способность в соответствии с гидравлическим расчетом |
Первичные отстойники | Удаление мелкодисперсных взвешенных веществ | Количество. Объем. Габаритные размеры в соответствии с гидравлическим расчетом |
Усреднитель | Нейтрализация, усреднение, обогащение биогенными элементами | Количество. Объем. Габаритные размеры в соответствии с гидравлическим расчетом |
Аэротенки | Окисление органических веществ аэробными микроорганизмами | Количество. Объем. Габаритные размеры в соответствии с гидравлическим расчетом |
Вторичные отстойники | Разделение активного ила и очищенной воды | Количество. Объем. Габаритные размеры в соответствии с гидравлическим расчетом |
Флотофильтры | Удаление тонкодисперсных веществ | Количество. Объем. Габаритные размеры в соответствии с гидравлическим расчетом |
Фильтры с песчаной загрузкой | Удаление тонкодисперсных веществ | Количество. Объем. Габаритные размеры в соответствии с гидравлическим расчетом |
Пруды-аэраторы | Удаление тонкодисперсных веществ | Количество. Объем |
Илоуплотнители | Уплотнение осадка | Количество. Объем. Габаритные размеры |
Сгустители | Сгущение осадка | Количество. Производительность |
Ленточные фильтр-прессы | Обезвоживание осадка | Количество. Производительность |
Декантеры | Обезвоживание осадка | Количество. Производительность |
Сепараторы | Обезвоживание осадка | Количество. Производительность |
Камерные фильтр-прессы | Обезвоживание осадка | Количество. Производительность |
Иловые площадки | Обезвоживание осадка, хранение | Количество. Объем |
<1> Технологические характеристики зависят от производительности линии. |
2.9.2 Общая схема процесса очистки сточных вод производства макулатурных волокон
Предприятия - переработчики макулатурного сырья, производящие бумагу и картон, отличаются меньшими объемами сточных вод, по сравнению с целлюлозно-бумажными предприятиями полного цикла переработки. Объемы сточных вод составляют от 7 и более м3/т, в зависимости от уровня цикличности водооборота. pH сточных вод имеет уровень значений 7,5...9,0.
Сточные воды таких предприятий представляют собой многокомпонентную водную систему, содержащую основные группы веществ:
- взвешенные вещества;
- растворенные неорганические компоненты;
- растворенные органические компоненты.
Перечень контролируемых показателей качества сточных вод предприятий переработчиков макулатуры аналогичен списку маркерных веществ общепринятых в ЦБП. Основными источниками загрязнения сточных вод предприятий, перерабатывающих макулатуру являются стадии очистки, сортирования, промывки массы и отходов. По характеру содержащихся загрязняющих веществ производственные сточные воды относятся к волокносодержащим.
Многообразие систем водоотведения, очистки и возврата повторно используемой воды при производстве продукции из макулатурного сырья может быть приведено к основным вариантам:
- отведение всех сточных на очистку (механохимическую или биологическую) одним потоком;
- отведение сточных вод на очистные сооружения несколькими потоками, которые собираются на различных стадиях подготовки макулатурной массы, а также от картоно- или бумагоделательных машин.
Система отведения сточных вод раздельными потоками основана на объединении потоков, содержащих близкие по фазово-дисперсному состоянию загрязнения. На начальных этапах переработки макулатуры в оборотные воды переходят преимущественно органические вещества с низкой молекулярной массой, легко поддающиеся биоокислению, организация циркуляции оборотной воды размольно-подготовительного отдела позволяет выводить эти загрязнения непосредственно на биологическую очистку. Загрязнения, содержащиеся в избыточных водах отдела формирования бумаги и картона, хорошо удаляются физико-химическим способом. Данная технология раздельной очистки сточных вод позволяет уменьшить объем стоков, отправляемых на механохимическую очистку и сократить образование осадка. Основной задачей очистки оборотной воды является извлечение растворенных органических веществ, эффективность механохимической очистки составляет 30...35%, биологической - до 90%.
Очистку сточных вод проводят в 3 основные стадии: механическая очистка, биологическая очистка и современные способы очистки (ультра-микрофлотация, обработка озоном).
Большинство предприятий - переработчиков макулатуры не имеет собственных очистных сооружений, что обусловлено их невысокой производительностью и сравнительно малым объемом образующихся стоков. В большинстве случаев предприятия имеют стадию локальной очистки, оснащенную флотаторами, дисковыми фильтрами и/или другими устройствами, направленными на удержание волокна и прочих взвешенных частиц. Как правило, после локальной очистки сточные воды направляются на общегородские очистные сооружения.
Таблица 2.56
Вклад растворенных минеральных веществ в общее значение
показателя ХПК при производстве вторичных волокон
и продукции на их основе
Производство/тип сточных вод | Вклад растворенных минеральных веществ, % от общего значения ХПК |
Предприятия, производящие бумагу из макулатурного сырья: | |
- до биологической очистки | 27 - 50 |
- после биологической очистки | 65 |
Разница между общим значением показателя ХПК и вкладом взвешенных веществ и растворенных минеральных веществ составляет вклад в ХПК растворенных органических веществ (см.
таблицу 2.57).
Таблица 2.57
Вклад растворенных органических веществ в общее значение
показателя ХПК при производстве вторичных волокон
и продукции на их основе
Производство/тип сточных вод | Вклад растворенных органических веществ, % от общего значения ХПК |
Предприятия, производящие бумагу из макулатурного сырья: | |
- до биологической очистки | 8,3 - 15,5 |
- после биологической очистки | 17 - 24 |
Раздел 3 Текущие уровни потребления материальных и энергетических ресурсов, сбросов и выбросов в окружающую среду
3.1 Расход материальных и энергетических ресурсов
3.1.1 Подготовка древесины
Основная информация по расходу сырья и энергоресурсов представлена в
таблицах 3.1,
3.2 [8].
Таблица 3.1
Расход балансовой древесины и энергоресурсов
на производство щепы
Сырье, материалы, энергоресурсы |
Наименование | Единицы измерения | Расход на 1 пл. м3 щепы |
минимальный | максимальный |
Расход древесных балансов на 1 пл. м3 щепы | пл. м3/пл. м3 | 1,05 | 1,12 |
Пар на 1 пл. м3 балансов | Гкал/пл. м3 | 0,002 | 0,008 |
Оборотная вода на 1 пл. м3 балансов | м3/пл. м3 | 0,56 | 6,50 |
Электроэнергия на 1 пл. м3 балансов | кВт·ч/пл. м3 | 7,30 | 33,50 |
Таблица 3.2
Выход основных и побочных продуктов
Продукция, полупродукты, побочные продукты, энергоресурсы |
Наименование основного и побочных продуктов | Единицы измерения | Выход с 1 пл. м3 баланса |
минимальный | максимальный |
Выход щепы из балансов | пл. м3/пл. м3 | 0,89 | 0,96 |
Выход коры | пл. кг/пл. м3 | 50 | 175 |
3.1.2 Процесс производства сульфатной, нейтрально-сульфитной полуцеллюлозы и сульфитной целлюлозы, механической (древесной) массы
Информация по расходу древесного сырья, химических реагентов и энергоресурсов представлена в
таблице 3.3.
Таблица 3.3
Уровни расхода материальных и энергетических ресурсов,
сбросов и выбросов в окружающую среду при существующей
технологии производства
Сырье, материалы, энергоресурсы |
Наименование | Единицы измерения | Расход на 1 т продукции |
минимальный | максимальный |
Производство сульфатной целлюлозы |
Небеленая целлюлоза |
| | На 1 т в.с. целлюлозы по варке |
Щепа | пл. м3/т | 3,50 | 5,45 |
Белый щелок, акт. ед. Na2O | кг/т | 230 | 418 |
Пеногаситель | кг/т | 0,21 | 0,50 |
Химические добавки (диспергатор и др.) | кг/т | 0,19 | 0,40 |
Химикаты на КЩД: | | | |
- сульфат магния; | кг/т | 1,70 | 2,00 |
- кислород; | кг/т | 19,00 | 24,00 |
- гидроксид натрия, ед. NaOH. | кг/т | 24,00 | 36,00 |
Тепловая энергия: | | | |
- варочный отдел; | Гкал/т | 0,49 | 1,79 |
- КЩД | Гкал/т | 0,81 | 0,81 |
Электроэнергия: | | | |
- варочный отдел; | кВт·ч/т | 100,00 | 167,00 |
- КЩД | кВт·ч/т | 12,00 | 16,00 |
Свежая вода | м3/т | 2,54 | 12,70 |
Беленая целлюлоза | | На 1 т в.с. товарной целлюлозы |
Химикаты на отбелку | | | |
- сульфат магния; | кг/т | 0,80 | 1,20 |
- хлор: | кг/т | 4,80 | 55,00 |
- диоксид хлора; | кг/т | 5,90 | 11,70 |
- гидроксид натрия; | кг/т | 12,00 | 53,30 |
- кислород; | кг/т | 4,80 | 24,00 |
- серная кислота; | кг/т | 0,00 | 12,80 |
- диоксид серы; | кг/т | 0,80 | 3,00 |
- гипохлорит натрия; | кг/т | 9,07 | 19,84 |
- пероксид водорода | кг/т | 7,80 | 8,20 |
Тепловая энергия | Гкал/т | 0,20 | 1,33 |
Электроэнергия | кВт·ч/т | 62,00 | 236,00 |
Свежая холоднофильтрованная вода | м3/т | 8,12 | 46,00 |
Получение диоксида хлора по технологии Мэтисон | | На 1 т диоксида хлора |
Хлорат натрия | т/т | 1,80 | |
Серная кислота | т/т | 1,40 | |
Диоксид серы | т/т | 0,8 | |
Серная кислота | т/т | 2,10 | |
Пероксид водорода | т/т | 0,29 | |
Электроэнергия | кВт·ч/т | 80,00 | |
Получение диоксида хлора по интегрированной технологии Chemetics | | На 1 т диоксида хлора |
Элементарный хлор | т/т | 0,73 | |
Пар | т/т | 8,00 | |
Электроэнергия | кВт·ч/т | 8900,00 | |
Производство нейтрально-сульфитной полуцеллюлозы |
| | На 1 т в.с. полуцеллюлозы |
Щепа | пл. м3/т | 2,40 | 2,60 |
Сода кальцинированная | кг/т | 93,26 | 120,50 |
Сера | кг/т | 16,50 | 17,39 |
Моносульфит натрия | кг/т | 530,00 | 716,00 |
Свежая вода | м3/т | 5,00 | 6,10 |
Пар | Гкал/т | 0,43 | 0,55 |
Электроэнергия | кВт·ч/т | 189,00 | 335,00 |
Производство сульфитной целлюлозы |
Небеленая целлюлоза | | | |
Щепа | пл. м3/т | 4,20 | 4,700 |
Сода кальцинированная | кг/т | 120,00 | 153,00 |
Сера | кг/т | 85,00 | 138,00 |
Моносульфит натрия | кг/т | | |
Свежая вода | м3/т | 36,00 | 51,00 |
Пар | Гкал/т | 1,00 | 1,5 |
Электроэнергия | кВт·ч/т | 237,00 | 318,00 |
Беленая целлюлоза | | На 1 т в.с. товарной целлюлозы |
Химикаты на отбелку (небеленая целлюлоза 60 - 90 п.е.; | | | |
Хлор | кг/т | 38 | 42 |
Гидроксид натрия | кг/т | 15 | 20 |
Гипохлорит натрия | кг/т | 24 | 37 |
Свежая вода | м3/т | 80 | 122 |
Пар | Гкал/т | 1,3 | 1,42 |
Электроэнергия | кВт·ч/т | 295 | 304 |
Производство механической (древесной) массы |
Дефибрерная древесная масса | | | |
Древесина, ель н/о | пл. м3/т | 2,56 | 2,78 |
Свежая вода | м3/т | 15,00 | 20,00 |
Пар | Гкал/т | - | - |
Электроэнергия | кВт·ч/т | 1441,41 | 1961,56 |
Отбельные реагенты: при белизне ДДМ ниже 58% | кг/т | | |
Гидроксид натрия | кг/т | 0,08 | 2,76 |
Хелаты (ЭДТК, ДТПК) | кг/т | 0,04 | 1,26 |
Бисульфит натрия | кг/т | 6,54 | 15,34 |
Отбельные реагенты: при белизне ДДМ выше 58% | кг/т | 0 | 0 |
Термомеханическая масса | | | |
Древесина, ель н/о | пл. м3/т | 2,78 | 3,01 |
Свежая вода | м3/т | 2,51 | 15,0 |
Пар | Гкал/т | 0,13 | 0,40 |
Электроэнергия | кВт·ч/т | 2140 | 2509 |
Пропитывающие и отбельные реагенты: | кг/т | | |
Гидроксид натрия | кг/т | 0,08 | 1,433 |
Хелаты (ЭДТК, ДТПК) | кг/т | 0,04 | 1,08 |
Бисульфит натрия | кг/т | 15,00 | 17,00 |
Гидросульфит натрия | кг/т | 3,57 | 14,0 |
Химико-термомеханическая масса (хвойная древесина) | | | |
Древесина, ель н/о | пл. м3/т | 2,88 | 2,90 |
Свежая вода | м3/т | 2,51 | 7,76 |
Пар | Гкал/т | 0,15 | 0,40 |
Электроэнергия | кВт·ч/т | 2328 | 2509 |
Пропитывающие и отбельные реагенты: | | | |
- гидроксид натрия | кг/т | 0,19 | 1,433 |
- хелаты (ЭДТК, ДТПК) | кг/т | 0,04 | 1,08 |
- бисульфит натрия | кг/т | 15,00 | 17,00 |
- гидросульфит натрия | кг/т | 3,57 | 8,72 |
Химико-механическая масса (осина) | | | |
Древесина, осина н/о | пл. м3/т | 3,00 | 3,10 |
Свежая вода | м3/т | 12,00 | 13,00 |
Пар | Гкал/т | 0,30 | 0,40 |
Электроэнергия | кВт·ч/т | 1200,00 | 1400,00 |
Пропитывающие и Отбельные реагенты: | | | |
- гидроксид натрия; | кг/т | 25,00 | 30,00 |
- силикат натрия; | кг/т | 6,00 | 8,00 |
- сульфит натрия; | кг/т | 15,00 | 20,00 |
- пероксид водорода | кг/т | 20,00 | 30,00 |
3.1.3 Выход основных, побочных продуктов, полупродуктов и расход энергоресурсов при производстве сульфатной целлюлозы, нейтрально-сульфитной полуцеллюлозы и сульфитной целлюлозы
Основная информация по выходу основных и побочных продуктов, полупродуктов и энергоресурсов представлена в
таблице 3.4.
Таблица 3.4
Выход основных и побочных продуктов, полупродуктов
и энергоресурсов при производстве сульфатной целлюлозы,
нейтрально-сульфитной полуцеллюлозы и сульфитной целлюлозы
Продукция, полупродукты, побочные продукты, энергоресурсы |
Наименование | Единицы измерения | Выход на 1 т продукции |
минимальный | максимальный |
Производство сульфатной целлюлозы |
| | На 1 т в.с. целлюлозы по варке |
Целлюлоза по варке | % | 100,00 | 100,00 |
Слабый черный щелок | м3/т | 7,90 | 11,70 |
Сульфатное мыло | т/т | 0,10 | 0,15 |
Скипидар - сырец | т/т | 0,005 | 0,009 |
| | На 1 т в.с. беленой целлюлозы |
Беленая целлюлоза | % | 78,00 | 93,00 |
Получение двуокиси хлора по технологии Метисон | | На 1 т диоксида хлора |
Сульфат натрия | т/т | 1,20 | |
Серная кислота | т/т | 1,50 | |
Получение двуокиси хлора по технологии HP-A | | На 1 т диоксида хлора |
Сульфат натрия | т/т | 1,10 | |
Серная кислота | т/т | 1,30 | |
Кислород | т/т | 0,26 | |
Получение диоксида хлора по интегрированной технологии Chemetics | | На 1 т диоксида хлора |
Хлор | т/т | 0,18 | 0,24 |
Производство нейтрально-сульфитной полуцеллюлозы |
Полуцеллюлоза | % | 100,00 | 100,00 |
Красный щелок | кг а.с.в./т | 240,00 | 260,00 |
Производство сульфитной целлюлозы |
Целлюлоза | % | 100,00 | 100,00 |
Лигносульфонаты (в пересчете на сухое вещество | кг/т | 436,00 | 500,00 |
Очищенный конденсат | м3 | 2,06 | 2,45 |
3.1.4 Регенерация химикатов
Основная информация по расходу сырья, материалов и энергоресурсов представлена в
таблицах 3.5,
3.6.
Таблица 3.5
Расход сырья, материалов и энергоресурсов выпарного цеха
Сырье, материалы, энергоресурсы |
Наименование | Единицы измерения | Расход на 1 т целлюлозы по варке |
минимальный | максимальный |
Слабый черный щелок | м3/т | 8,00 | 12,00 |
Электроэнергия | кВт·ч/т | 24,00 | 85,00 |
Пар | Гкал/т | 1,30 | 2,10 |
Вода | м3/т | 30,00 | 60,00 |
Таблица 3.6
Расход сырья, материалов и энергоресурсов цеха
каустизации и регенерации извести
Сырье, материалы, энергоресурсы |
Наименование | Единицы измерений | Расход на 1 т продукции (1 т регенерированной извести) |
минимальный | максимальный |
Сода каустическая | кг/т | 12,00 | 23,00 |
Известковый камень | кг/т | 30,00 | 50,00 |
Известь | кг/т | 300,00 | 400,00 |
Топливо для обжига извести | кг усл. топлива/т | 200,00 | 300,00 |
Слабозагрязненный конденсат с выпарной станции. | м3/т | 17,00 | 20,00 |
Пар | Гкал/т | 0,12 | 0,35 |
Электроэнергия | кВт·ч/т | 130,00 | 160,00 |
3.1.5 Производство макулатурной массы
Основная информация по расходу сырья, материалов и энергоресурсов представлена в
таблицах 3.7,
3.8.
В
таблице 3.7 представлены основные статьи расходов при производстве белых видов бумаги с учетом стадий переработки белых сортов макулатурного сырья (содержащих наполнители) включающих, очистку, сортирование, флотацию, промывку, термодиспергирование и пр. (
п. 1.1,
п. 2.1 -
п. 2.8).
Таблица 3.7
Расход сырья, материалов и энергоресурсов на производство
белых видов бумаги из макулатурного волокна
N | Наименование | Единицы измерения | Расход на 1 т |
минимальный | максимальный |
1 Сырье |
| Макулатура | кг/т | 1072 | 1490 |
2 Химические реагенты |
| Смачиватель | кг/т | 0,02 | 5,0 |
2.2 | Диспергатор | кг/т | 0,05 | 0,15 |
2.3 | Проклеивающие вещества | кг/т | 0 | 30 |
2.4 | Удерживающие вещества (в т.ч. флокулянты) | кг/т | 0,5 | 2,8 |
2.5 | Пеногаситель | кг/т | 0,1 | 0,65 |
2.6 | Химикаты для отбелки | % | | |
NaOH | 0,5 | 2,7 |
H2O2 | 0,5 | 3,0 |
Na2SiO3 | 2,0 | 4,0 |
2.7 | Красители | кг/т | 0 | 7,5 |
| Биоцид | кг/т | 0,14 | 1,3 |
3 Энергоресурсы |
3.1 | Свежая вода | м3/т | 10 | 45 |
3.2 | Пар | т/т | 1,5 | 3,5 |
| | ИС МЕГАНОРМ: примечание. Нумерация пунктов дана в соответствии с официальным текстом документа. | |
|
2.3 | Электроэнергия | кВт·ч/т | 350 | 1030 |
В
таблице 3.8 представлены удельные нормы затрат при производстве бурых сортов бумаги (
п. 1.1,
п. 2.1 и т.д.) и картонов с учетом стадий переработки макулатуры МС-5Б, включающих: очистку, сортирование, фракционирование и пр.
Таблица 3.8
Расход сырья, материалов и энергоресурсов на производство
бурых бумаг и картона из макулатурного волокна
N | Наименование | Единицы измерения | Расход на 1 т |
минимальный | максимальный |
1 Сырье |
| Макулатура | кг/т | 1095 | 1250 |
2 Химические реагенты |
| Смачиватель | кг/т | 0,02 | 2,0 (1,1) |
2.2 | Диспергатор | кг/т | 0,05 | 0,15 |
2.3 | Наполнитель | кг/т | 0 | |
2.4 | Проклеивающие вещества | кг/т | 1,9 | 25 |
2.5 | Удерживающие вещества (в т.ч. флокулянты) | кг/т | 0,5 | 2,5 |
2.6 | Пеногаситель | кг/т | 0,1 | 2,0 |
2.7 | Оптический отбеливатель | кг/т | 0 | 5,0 |
2.8 | Красители | кг/т | 0 | 1,1 |
2.9 | Биоцид | кг/т | 0,14 | 1,0 |
3 Энергоресурсы |
3.1 | Свежая вода | м3/т | 10 | 45 |
3.2 | Пар | Гкал | 0,9 | 2,5 |
3.3 | Электроэнергия | кВт·ч/т | 385 | 650 |
В
таблице 3.9 представлены объемы водопотребления при производстве различных видов продукции из макулатурного сырья. Объемы потребления и стоков зависят от принятых технологий массоподготовки и схем использования оборотной воды.
Таблица 3.9
Водопотребление по основным видам продукции
из макулатурного сырья
Вид продукции | Расход свежей воды (м3/т) |
Упаковочные бумаги и картон | 9 - 30 |
Газетная бумага | 9 - 30 |
Санитарно-гигиеническая бумага | 9,5 - 50 |
Писче-печатные виды бумаг | 9,5 - 55 |
В сушильном отделении бумагоделательной машины испаряется около 1,5 м3 воды на тонну бумаги, т.е. она не образуется в виде сточных вод. |
Таблица 3.10
Текущие уровни выбросов, сбросов
Наименование | Единицы измерения | Расход на 1 т |
минимальный | максимальный |
Сточные воды |
Взвешенные вещества (ВВ) | кг/т | 0,30 | 0,40 |
Биологическое потребление кислорода (БПКполн.) | кг/т | 0,50 | 5,00 |
Химическое потребление кислорода (ХПК) | кг/т | 4,0 | 25,00 |
Азот общий (Nобщ) | кг/т | 0,20 | 0,30 |
Фосфор общий (Pобщ) | кг/т | 0,02 | 0,03 |
Объем стоков | м3/т | 7,5 | 53,5 |
Твердые отходы |
Твердые отходы | кг/т | 50 | 450 |
При переработке макулатуры должны быть утилизированы образующиеся различные типы отходов и осадков. Они поступают в систему переработки отходов и осадка.
Тяжелые отходы схем сортирования массы обычно приходится утилизировать путем захоронения на свалке (высокое содержание неорганических материалов). Органический материал сжигается для использования теплотворной способности отходов.
3.1.6 Производство бумаги и картона
Основная информация по расходу сырья, материалов и энергоресурсов представлена в
таблицах 3.11,
3.12.
Таблица 3.11
Расход сырья, материалов и энергоресурсов
на производство бумаги
Сырье, материалы, энергоресурсы |
Наименование | Единицы измерения | Расход на 1 т бумаги |
минимальный | максимальный |
Волокнистые полуфабрикаты | кг/т | 752,00 | 1050,0 |
Наполнители | кг/т | 0,00 | 237,00 |
Проклеивающие вещества | кг/т | 0,00 | 100,00 |
Удерживающие вещества | кг/т | 1,00 | 28,00 |
Оптический отбеливатель | кг/т | 0,00 | 15,00 |
Красители | кг/т | 0,00 | 5,00 |
Холоднофильтрованная вода | м3/т | 11,00 | 50,00 |
Пар | т/т | 1,50 | 3,50 |
Электроэнергия | кВт·ч/т | 400,00 | 1000,00 |
Таблица 3.12
Расход сырья, материалов и энергоресурсов
на производство картона
Сырье, материалы, энергоресурсы |
Наименование | Единицы измерений | Расход на 1 т картона |
минимальный | максимальный |
Волокнистые полуфабрикаты | кг/т | 921,00 | 1080,00 |
Наполнители | кг/т | 0,00 | 68,00 |
Проклеивающие вещества | кг/т | 2,00 | 58,20 |
Удерживающие вещества | кг/т | 1,50 | 31,00 |
Оптический отбеливатель | кг/т | 0,00 | 4,00 |
Красители | кг/т | 0,00 | 2,82 |
Холоднофильтрованная вода | м3/т | 10,00 | 30,00 |
Пар | т/т | 2,00 | 3,00 |
Электроэнергия | кВт·ч/т | 435,00 | 650,00 |
3.1.7 Очистка производственных сточных вод
Основная информация по расходу сырья, материалов и энергоресурсов представлена в
таблице 3.13.
Таблица 3.13
Расход сырья, материалов и энергоресурсов
на очистку сточных вод
Сырье, материалы, энергоресурсы |
Наименование | Единицы измерения | Расход на 1 т продукции (1000 м3 сточных вод) |
минимальный | максимальный |
Свежая вода | м3 | 7,00 | 11,00 |
Электроэнергия | кВт ч/т | 350,00 | 980,00 |
Биогенные соли (азот) | кг | 0,00 | 16,00 |
Биогенные соли (фосфор) | кг | 0,00 | 10,50 |
Флокулянты | кг | 0,60 | 10,00 |
Химикаты для нейтрализации (кислота) | кг | 0,00 | 6,30 |
Химикаты для нейтрализации (щелочь) | кг | 0,00 | 20,00 |
3.2 Текущие уровни выбросов, сбросов, их очистка и использование
Поскольку наибольшие жалобы со стороны населения поступают на запах от сульфат-целлюлозных предприятий, то необходимо введение маркерного показателя "общая сера" для оценки уровня выбросов по серосодержащим газам взамен контроля таких индивидуальных загрязняющих веществ, как сероводород, метилмеркаптан, диметилсульфид, диметилдисульфид. При выборе НДТ для выбросов нужно использовать суммарный удельный выброс по серосодержащим газам.
Таблица 3.14
Выбросы загрязняющих веществ в атмосферу
Наименование | Единицы измерения | Объем и (или) масса выбросов загрязняющих веществ до очистки в расчете на тонну продукции | Источники выброса | Природоохранное оборудование, метод очистки, повторного использования | Объем и (или) масса выбросов загрязняющих веществ после очистки в расчете на тонну |
Диапазон | Среднее | Диапазон | Среднее |
Производство небеленой сульфатной целлюлозы |
Метилмеркаптан | кг/т | 0,003 - 0,020 | 0,011 | Установки варки, промывки, сортирования небеленой целлюлозы | Газоочистной скруббер. Газоочистной адсорбер | 0,25 - 1,20 | 0,73 |
Сероводород | кг/т | 0,045 - 0,063 | 0,054 |
Диметилсульфид | кг/т | 0,22 - 2,50 | 1,36 |
Диметилдисульфид | кг/т | 0,40 - 1,90 | 1,15 |
Диоксид серы | кг/т | - | - | Печь сжигания ДПГ, ИРП, СРК | Газоочистной скруббер | 1,10 - 1,20 | 1,12 |
Окислы азота | кг/т | - | - | 0,003 - 0,004 | 0,004 |
Регенерация химикатов |
Диоксид серы | кг/т | 0,50 - 1,25 | 0,88 | СРК | Скруббер | 0,20 - 0,50 | 0,35 |
Оксиды азота | кг/т | 0,20 - 3,00 | 1,70 | 0,20 - 1,50 | 0,85 |
Пыль от процесса регенерации щелока | кг/т | 118,50 - 131,00 | 124,80 | Электрофильтр | 0,13 - 2,44 | 1,29 |
Диоксид серы | кг/т | 0,0025 - 0,025 | 0,014 | ИРП | Скруббер | 0,001 - 0,01 | 0,006 |
Сероводород | кг/т | 0,15 - 0,50 | 0,325 | Скруббер | 0,03 - 0,10 | 0,065 |
Оксиды азота | кг/т | 0,009 - 0,75 | 0,377 | Скруббер | 0,0044 - 0,373 | 0,189 |
Пыль от процесса регенерации извести | кг/т | 2,70 - 6,10 | 4,40 | Электрофильтр | 0,01 - 0,79 | 0,40 |
Производство тепловой энергии |
Диоксид серы | кг/т | 0,0017 - 0,0020 | 0,0018 | Корьевой котел | Электрофильтр | | |
Циклон |
Оксиды азота | 0,19 - 0,26 | 0,23 | Электрофильтр | | |
Циклон |
Зола | 4,10 - 4,70 | 4,40 | Электрофильтр | 0,17 - 0,56 | 0,37 |
Циклон | 0,10 - 1,60 | 0,85 |
Таблица 3.15
Отходы производства и потребления <12>
--------------------------------
<12> Таблица сформирована опционально, по данным предприятий, учитывающих кородревесные материалы по видам отходов.
Наименование отходов | Класс опасности | Единицы измерения <1> | Масса образования в расчете на тонну продукции | Источники образования | Метод очистки, повторного использования, утилизации |
Диапазон | Среднее |
Отходы обработки древесины, в том числе: | | | 246,00 - 683,00 | 464,50 | | |
Кора | IV | кг/т | 219,00 - 627,00 | 423,00 | Окорка древесины (подготовка древесины к переработке) | Утилизация в корьевых котлах, размещение на ОРО, применение в качестве компонента топливных смесей |
Кора с примесью земли | IV | кг/т | 12,00 - 26,00 | 19,00 | Хранение древесины (подготовка древесины к переработке) | Размещение на ОРО, для приготовления компоста |
Опилки и стружка натуральной чистой древесины несортированные | V | кг/т | 15,00 - 30,00 | 22,50 | Окорка древесины (распиловка и строгание древесины) | Утилизация в корьевых котлах, применение в качестве компонента топливных смесей |
Древесные отходы процесса сортирования целлюлозы | IV | кг/т | 3,90 - 13,60 | 8,80 | Варка, сортирование целлюлозы (сортирование целлюлозы) | Утилизация в корьевых котлах, применение в качестве компонента топливных смесей |
Минеральные отходы процесса сортирования | IV | кг/т | 0,60 - 4,00 | 2,30 | Сортирование от минеральных включений | Размещение на ОРО |
Отходы процесса приготовления и регенерации химических реагентов, в том числе шлам от зачистки оборудования | IV | кг/т | 2,00 - 22,40 | 12,20 | Приготовление и регенерация химических реагентов для производства целлюлозы, зачистка оборудования при производстве целлюлозы | Размещение на ОРО |
Ил и осадки биологических очистных сооружений хозяйственно-бытовых и смешанных сточных вод | IV, V | кг/т | 19,00 - 50,00 | 35,00 | Биологическая очистка хозяйственно-бытовых и смешанных сточных вод | Размещение на ОРО, утилизация в корьевых котлах, для приготовления компоста, применение в качестве компонента топливных смесей |
Таблица 3.16
Сточные воды и сброс загрязняющих веществ
Наименование загрязняющих веществ | Единицы измерения | Объем и (или) масса сбросов загрязняющих веществ до очистки в расчете на тонну продукции | Направление сбросов | Объем и (или) масса сбросов загрязняющих веществ после очистки в расчете на тонну продукции |
Минимальное | Максимальное | Минимальное | Максимальное |
Сточные воды | м3 | 64,00 | 167,00 | В водный объект | | |
Взвешенные вещества (ВВ) | кг/т | 8,50 | 10,00 | В водный объект | 0,19 | 2,90 |
Биологическое потребление кислорода (БПКполн.) | кг/т | 10,50 | 31,50 | В водный объект | 0,16 | 2,71 |
Химическое потребление кислорода (ХПК) | кг/т | 50,10 | 155,50 | В водный объект | 13,00 | 50,00 |
Азот общий (Nобщ) | кг/т | 0,20 | 0,35 | В водный объект | 0,02 | 0,30 |
Фосфор общий (Pобщ) | кг/т | 0,09 | 0,10 | В водный объект | 0,02 | 0,09 |
Адсорбируемые галогенорганические соединения (АОХ) | кг/т | | | В водный объект | 0,01 | 3,00 |
Уровни эмиссий и потребления, соответствующие наилучшим доступным технологиям (НДТ) в соответствии с BREF (EU), 2015 приведены в
Приложении Б.
Раздел 4 Определение наилучших доступных технологий
Отнесение технологий к НДТ регулируется
приказом Министерства промышленности и торговли Российской Федерации от 23 августа 2019 года N 3134 "Об утверждении Методических рекомендаций по определению технологии в качестве наилучшей доступной технологии" (далее - Методические рекомендации).
Отнесение технологий к НДТ осуществляется членами технических рабочих групп (ТРГ) в процессе разработки и актуализации информационно-технических справочников НДТ.
В соответствии с Методическими
рекомендациями отнесение применяемой технологии к НДТ осуществляется с учетом группы критериев:
- наименьший уровень негативного воздействия на окружающую среду в расчете на единицу времени или объем производимой продукции либо соответствие другим показателям воздействия на окружающую среду, предусмотренным международными договорами Российской Федерации;
- экономическая эффективность внедрения и эксплуатации;
- период внедрения;
- промышленное внедрение технологических процессов, оборудования, технических способов, методов на двух и более объектах в Российской Федерации, оказывающих негативное воздействие на окружающую среду.
В первую очередь рассматривается критерий промышленного внедрения процессов, оборудования, технических способов, методов на двух и более объектах в Российской Федерации, затем остальные критерии.
Члены ТРГ при отнесении технологий к НДТ в дополнение к Методическим
рекомендациям могут использовать международные информационно-технические справочники НДТ, соответствующую научную литературу, статистические сборники, результаты научно-исследовательских и диссертационных работ, иные источники.
4.1 Технологии, рассматриваемые при определении НДТ в производстве сульфатной целлюлозы
Технологии, относящиеся к НДТ [
17 -
19], при производстве сульфатной целлюлозы, позволяющие сократить потребление сырья, воды, энергии, снизить эмиссии в окружающую среду и образование отходов, приведены в
таблице 4.1.
Таблица 4.1
Перечень технологий, относящихся к НДТ, при производстве
сульфатной целлюлозы
Технология | Описание | Применяемость |
Сухая окорка древесины | | Широко применяется |
Модифицированная варка целлюлозы | | Широко применяется |
Замкнутая система сортирования и эффективная промывка небеленой целлюлозы | | Применяется на новых и существующих предприятиях |
Кислородно-щелочная делигнификация | | Большинство заводов по производству беленой целлюлозы в Европе, Америке и России имеют установки кислородно-щелочной делигнификации |
ECF-отбелка и производство химикатов для нее | | Большинство заводов сульфатной целлюлозы в Европе и мире применяют отбелку по технологии ECF |
Отдувка и повторное использование загрязненных конденсатов после очистки в стриппинг-колонне | | Широко применяется |
Частичное замыкание водооборота отбельного цеха | | "  Cell"  ,  and  (Швеция), Celtejo (Португалия), Mercer Stendal and Rosenthal (Германия), другие заводы. Может быть ограничено вследствие образования отложений на оборудовании |
Частичное или полное повторное использование чистой охлаждающей воды | | Широко применяется |
Рекуперация тепла при производстве целлюлозы, бумаги, картона | | Широко применяется |
Буферные емкости для сбора протечек | | Широко применяется |
Замкнутый цикл регенерации химикатов для варки целлюлозы | | Широко применяется |
Сбор и разложение сульфатного мыла | | Широко применяется |
Выделение и сбор скипидара | | Широко применяется |
Сбор слабых и крепких газов с последующим сжиганием в специализированных печах, ИРП, СРК | | Широко применяется |
Сжигание черного щелока при концентрации более 72% | | Широко применяется |
Улучшенная промывка шламов от регенерации химикатов | | Широко применяется |
Обезвоживание отходов цикла регенерации химикатов | | Широко применяется |
Электрофильтры после СРК, ИРП, котла для сжигания коры и осадков очистных сооружений | | Широко применяется |
Котлы для сжигания коры и осадков очистных сооружений, непровара и топливоподготовка для них | | Широко применяется |
Биологическая очистка сточных вод | | Широко применяется |
Обезвоживание осадков очистных сооружений | | Широко применяется |
Улучшенные системы переработки брака (БДМ и КДМ) | | Широко применяется |
Системы улавливания волокна из избыточной (сточной) воды БДМ/КДМ | | Широко применяется |
ЛОС до очистных сооружений | | Широко применяется |
Внедрение системы АСОДУ | | Широко применяется |
Комбинированная выработка тепловой и электрической энергии | | Широко применяется |
4.1.1 Сухая окорка древесины
Описание технологии
В новых или реконструируемых цехах подготовки древесины используется практически всегда сухой тип окорки.
Вода используется только для промывки балансов и затем рециркулирует с минимальным образованием сточных вод и водных загрязнений. В цехе предусматривается оборудование для локальной очистки коросодержащих вод.
Внутренний оборот воды может доходить до 70%. Вода при мокрой и полусухой окорке, прошедшей через окорочный барабан, содержит твердые отходы, для отделения которых применяются водоотделительные барабаны и дренажные конвейеры. После первичной очистки вода поступает на шламоотделители или сетчатые фильтры, где улавливаются мелкие частицы коры и механические примеси.
При переходе на сухую окорку твердые древесные отходы попадают в воду только при промывке балансов, поэтому отпала необходимость в установке фильтров и шламоотделителей. После первичной очистки на дренажных конвейерах вода собирается в бассейн. Осевшие твердые отходы в виде песка скребковым конвейером направляются в контейнер и вывозятся на свалку. Очищенная вода насосами подается обратно в процесс и частично на очистные сооружения предприятия для дальнейшей обработки. Для поддержания необходимого количества воды предусматривается подпитка водооборотной водой.
В северных районах перед подачей древесины на окорку она подвергается размораживанию с помощью горячей воды или пара, которые подаются непосредственно в окорочный барабан либо на размораживающий конвейер.
Кора после окорочного барабана подается на измельчитель и, если она влажная, отжимается на прессе для последующего сжигания в специальных котлах.
В результате сухой окорки кора имеет более низкое содержание влаги, что приведет к повышению энергоэффективности при сжигании.
Достигаемый экологический эффект
При переходе на сухой способ окорки древесины расход воды значительно уменьшается.
В
таблице 4.2 приведены показатели загрязнений в сточных водах в зависимости от способа окорки древесины до поступления на биологическую очистку.
Таблица 4.2
Загрязнения в сточных водах в зависимости от способа окорки
древесины до поступления на биологическую очистку
Технология окорки | Объем сточных вод | БПК5 | ХПК | Общий фосфор |
м3/пл. м3 | м3/т в.с.ц. | кг/пл. м3 | кг/т в.с.ц. | кг/пл. м3 | кг/т в.с.ц. | г/т в.с.ц. |
Полусухая окорка и прессование кородревесных материалов | 0,6 - 2 | 3 - 10 | 0,9 - 2,6 | 5 - 15 | 4 - 6 | 20 - 30 | 25 - 35 |
Сухая окорка и прессование кородревесных материалов | 0,1 - 0,5 | 0,5 - 2,8 | 0,1 - 0,4 | 1 - 10 | 0,2 - 2 | 1 - 10 | 10 - 20 |
Воздействие на окружающую среду
При сухой окорке объем сточных вод от подготовки древесины обычно лежит в пределах 0,5 - 2,8 м3/т в.с.ц. Уменьшение объема сточных вод достигается увеличением количества воды, участвующей в замкнутом водообороте. Переход от полусухой окорки на сухую окорку снижает количество сточных вод на 5 - 10 м3/т в.с.ц.
Эксплуатационные данные
При сухой окорке общий уровень ХПК может быть снижен до 10% по сравнению с величиной этого показателя при мокрой окорке.
Область применения
Сухая окорка может быть применена и на новых и на существующих производствах (лиственные породы, хвойные породы), а также для производства всех видов полуфабрикатов (целлюлозы, механической (древесной) массы и т.д.). Окорочные барабаны с сухим методом окорки на данный момент являются доминирующими в отрасли, использование полусухого способа окорки постепенно прекращается.
Факторы реализации
Сухая окорка уменьшает объемы общего содержания взвешенных частиц в сточных водах, ХПК и БПК, а также помогает снизить количество органических соединений, таких как смоляные кислоты, жирные кислоты, выщелачивающихся из коры и попадающих в потоки сточных вод.
Ссылочная литература:
[20].
4.1.2 Модифицированная варка целлюлозы
Описание технологии
Для осуществления модифицированной варки применяется различное оборудование, как периодического, так и непрерывного действия, оба типа процессов имеют свои собственные вариации.
4.1.2.1 Непрерывная варка
Наилучшие современные методы непрерывной варки - Lo-Solids и Compact Cooking G2.
Для этих варок характерно использование пониженных температур в зоне варки, равномерное радиальное распределение температуры и концентрации щелочи, а также выравнивание профиля щелочи по высоте котла.
В основе метода Compact Cooking G2 - улучшение селективности делигнификации за счет пропарки при атмосферном давлении и низкотемпературной пропитки щепы при высоком гидромодуле варки практически в среде черного щелока, который отбирается из верхней зоны варки и имеет достаточно высокую концентрацию щелочи.
В методе Lo-Solids, как при любом варианте модифицированной варки, профиль щелочи регулируется по высоте котла путем распределенной подачи белого щелока. Кроме того, предусмотрен отбор черного щелока из верхней варочной зоны и замена его фильтратом, что в итоге снижает концентрацию растворенного лигнина в конце варки и повышает скорость диффузионных процессов при растворении лигнина.
4.1.2.2 Периодическая варка
Современные процессы периодической варки (RDH и Superbatch K) основаны на энергосберегающих технологиях вытеснения пропиточного и варочного щелоков для сокращения потребления тепла на варку.
Хранение щелоков разной плотности и температуры осуществляется в баках-аккумуляторах. Для поддержания постоянной температуры и концентрации в эти баки подаются свежие химикаты и пар.
Для классических варочных установок число Каппа целлюлозы после варки составляет 30 - 32 для хвойной и 18 - 20 для лиственной целлюлозы без снижения показателей качества.
За счет использования процессов модифицированных варок, число Каппа целлюлозы может быть снижено до уровня 18 - 22 для хвойной и 14 - 16 для лиственной целлюлозы, однако это требует повышения расхода древесного сырья на варку. Поэтому, с распространением в 1990-е годы кислородно-щелочной делигнификации в производстве сульфатной целлюлозы вновь повысили число Каппа (и выход) целлюлозы после варки, что привело к экономии древесного сырья.
Достигаемый экологический эффект
Более высокий уровень делигнификации с сохранением выхода целлюлозы, низкое содержание отходов, более низкая температура варки, существенная экономия энергии, повышение белимости целлюлозы.
За счет кислородно-щелочной делигнификации снижается потребление химических реагентов на последующую отбелку целлюлозы и снижается количество растворенных органических соединений, поступающих от отбельного цеха на очистные сооружения.
Воздействие на окружающую среду
За счет кислородно-щелочной делигнификации более половины остаточного лигнина переходит в раствор и вместе с черным щелоком поступает на сжигание в СРК.
При снижении жесткости целлюлозы перед отбелкой на 1 ед. Каппа сброс ХПК от отбельной установки будет сокращен ~ на 2 кг/в.с.т.
Эксплуатационные данные
Снижение числа Каппа на 6 - 7 единиц для хвойной целлюлозы и 4 - 5 - для лиственной.
Область применения
Множество котлов европейских, североамериканских и российских заводов были модернизированы или реконструированы для применения модифицированной варки.
Факторы реализации
Модификация процесса варки со снижением числа Каппа в варочном котле в настоящее время не применяется. Для новой периодической варочной установки предусматривают котлы большего объема.
Ссылочная литература:
[21].
4.1.3 Замкнутая система сортирования и эффективная промывка небеленой целлюлозы
Описание технологии
Сортирование небеленой целлюлозы осуществляется по многоступенчатой схеме на сортировках давления с профильными ситами со щелевой перфорацией.
При использовании современных процессов производства щепы и варки в целлюлозе после варки содержится менее 0,5% отходов сортирования в виде сучков и костры, которые выводятся из процесса производства целлюлозы для отбелки.
Многоступенчатая противоточная промывка небеленой целлюлозы до и после кислородно-щелочной делигнификации на эффективном промывном оборудовании обеспечивает минимальный вынос органических веществ черного щелока на отбельную установку и, соответственно, сокращение расхода химикатов на отбелку, снижение сброса загрязняющих веществ со сточными водами отбельной установки.
Размещение оборудования сортирования в системе противоточной промывки небеленой целлюлозы способствует замыканию системы водопользования, незначительное количество загрязненных сточных вод от оборудования промывки и сортирования небеленой целлюлозы направляется на упаривание и сжигание в содорегенерационном котле совместно с черным щелоком (подробное описание - в
2.2).
Достигаемый экологический эффект
Снижение содержания органических соединений в сточных водах, сокращение или отсутствие сброса сточных вод от промывки и сортирования на очистные сооружения.
Эксплуатационные данные
Приобретение сортирующего оборудования, работающего при повышенных концентрациях 3% - 4% для хвойной и до 5% для лиственной целлюлозы, позволит уменьшить инвестиции в новое оборудование и сократить расход электроэнергии на сортирование.
Область применения
Реализовано на большинстве европейских, североамериканских и российских заводов.
Применяется на новых и существующих предприятиях.
Факторы реализации
Увеличение потребления пара на выпаривание черного щелока.
Ссылочная литература: [
22,
23].
4.1.4 Кислородно-щелочная делигнификация перед отбелкой
Описание технологии
В тех случаях, когда варка целлюлозы проводится до высоких чисел Каппа, снижение содержания лигнина в целлюлозе перед отбельной установкой обеспечивается за счет кислородно-щелочной делигнификации небеленой целлюлозы.
В процессе кислородно-щелочной делигнификации осуществляется удаление лигнина за счет обработки небеленой целлюлозы кислородом в щелочной среде при повышенной температуре под избыточным давлением в одно- или двухступенчатых реакторах.
Степень делигнификации - 40% - 70% (подробное описание - в
2.2).
Достигаемый экологический эффект
За счет снижения жесткости целлюлозы, поступающей на отбелку, обеспечивается сокращение расхода химикатов на отбелку и сброса загрязняющих веществ от отбельной установки на очистные сооружения.
Эксплуатационные данные
Дополнительный пар на выпаривание черного щелока - 4% - 10% (вследствие подачи в процесс КЩО водяного пара, белого щелока, раствора сульфата магния).
Дополнительная нагрузка на СРК - около 45 - 70 кг а.с. вещества/в.с.т. целлюлозы;
Дополнительная нагрузка на каустизацию зеленого щелока и известерегенерационную печь (ИРП) - 4% - 6%.
Область применения
Большинство заводов по производству беленой целлюлозы в Европе, Америке и России имеют установки кислородно-щелочной делигнификации.
Современные заводы для производства беленой целлюлозы проектируются с учетом комбинации модифицированной варки и кислородно-щелочной делигнификации.
Факторы реализации
При организации ступени кислородной делигнификации на существующих заводах требуется учитывать увеличение нагрузки на систему регенерации химикатов.
Ссылочная литература:
[24].
4.1.5 ECF-отбелка и производство химических реагентов для нее
Описание технологии
Два основных применяемых вида методов отбелки - это отбелка без использования элементарного хлора (ECF), т.е. когда при отбелке не используется молекулярный или газообразный хлор, и отбелка полностью без хлора (TCF). Все заводы, применяющие ECF отбелку, используют двуокись хлора в схемах отбелки и, в некоторых случаях, также озон, щелочь для экстракции растворенного лигнина, а также перекись и кислород для усиления ступеней экстракции. При TCF отбелке используется кислород, озон или перуксусная кислота, а также перекись со щелочью для экстракции лигнина.
Селективность процессов является важным фактором, в связи с общим выходом и качеством целлюлозы, т.к. высокая селективность означает, что химикат для отбелки реагирует главным образом с лигнином.
Некоторые заводы отреагировали на запросы рынка по целлюлозе, беленой по технологии TCF, путем модифицирования схем отбелки. Сегодня отбелка TCF является общепринятой. Множество заводов способны производить целлюлозу, беленую по технологии ECF или TCF, в зависимости от ситуации на рынке. Были разработаны новые схемы на основе комбинирования ступени с хелатообразующими агентами (Q), пероксидной ступени (P) и озоновой ступени (O), такие как Q-E/P-E-P, Q-Z-P-E-P, OP-ZQ-PO, Q-OP-Q-PO, OOQPoP [CTP, 2010] или Q-OP-(Q+Paa)-PO, Q-OP-Q/Paa-PO [(257), Soedra 2009]. Как минимум один завод перестал производить целлюлозу, беленую по технологии TCF: завод MetsaBotniaRauma изменил свою систему отбелки с TCF до ECF летом 2007 года по причинам, связанным с качеством, энергией и затратами.
Целлюлоза с большей белизной при одинаковом числе Каппа и уровне вязкости можно получить после кислородно-щелочной делигнификации, если варка заканчивается при более высоких числах Каппа. При использовании схемы отбелки TCF на основе перекиси, это является основным преимуществом, поскольку, как показано, отбеливаемость зависит скорее от белизны целлюлозы, поступающей на отбелку, чем от числа Каппа. С точки зрения экономики это является предпочтительным, поскольку селективность лучше в процессе кислородно-щелочной делигнификации, чем в процессе варки. Для схем TCF, однако, важно помнить, что склонность к пожелтению (вызванная теплом) полностью отбеленной целлюлозы увеличивается с увеличением числа Каппа после варки, возможно, из-за более высокого содержания гексенуроновой кислоты в целлюлозе [(257), Soedra 2009].
Обсуждение современной отбелки ECF против TCF
В 1980 - 1990-х годах происходило интенсивное обсуждение и исследование по теме экологической эффективности технологии TCF по сравнению с технологией ECF. Оценка результатов исследований и обобщение большого числа лабораторных тестов и смоделированных экосистем, а также исследований в реальных условиях всех стоков заводов по производству беленой сульфатной целлюлозы, приведены ниже.
Химический состав стоков сульфатных заводов, использующих современные технологии TCF или ECF отбелки целлюлозы после кислородно-щелочной делигнификации с низким числом Каппа, значительно меняется по сравнению с ситуацией в 1970 - 1980-х годах, даже если эксплуатационный стандарт отдельных заводов все еще имеет огромную важность для количества и качества выбросов [(129), отчет SEPA 1997].
Целлюлозные заводы с современной ECF отбелкой образуют очень незначительные сбросы хлорорганических соединений, в которых полихлорированные фенольные соединения в стоках не обнаружены [там же].
Сравнение токсичности стоков отбельного цеха и общих стоков заводов, использующих различные схемы бесхлорной отбелки, такие как ECF и TCF, показывает, что стоки имеют идентичную низкую токсичность [(47), FEI 1996]. Не было обнаружено четкой разницы между стоками заводов, использующих современную ECF (сниженный расход диоксида хлора) и TCF отбелкой.
Достигаемый экологический эффект
Основная цель применения технологии ECF - сокращение сбросов АОХ.
При ECF-отбелке может быть достигнут уровень содержания АОХ < 0,2 кг/в.с.т.
Воздействие на окружающую среду
Образование 2,3,7,8-TCDD и 2,3,7,8-TCDF снижается до не обнаруживаемого уровня.
Предотвращается образование хлорфенолов и хлороформа, уменьшается образование хлорсодержащих органических соединений (АОХ) до уровня в 0,2 - 1,0 кг/т в.с.ц. (до очистки сточных вод на внеплощадочных очистных сооружениях).
Эксплуатационные данные
При применении ECF-отбелки расходы на отбеливающие химикаты возрастут: увеличится расход энергии на производство диоксида хлора, кислорода и пероксида водорода.
Область применения
Отбелка по технологии ECF должна быть предусмотрена на новых и может быть введена на действующих заводах по производству сульфатной целлюлозы.
Факторы реализации
Концепция технологии отбелки зависит от приоритетов производства сульфатной беленой целлюлозы по стоимости химикатов, эксплуатационным затратам, выходу целлюлозы, гибкости эксплуатации и специфическим ограничениям процесса.
Перевод действующего предприятия на ECF-отбелку часто требует модернизации линий по производству волокна и установок получения диоксида хлора.
Ссылочная литература:
[24].
4.1.6 Отдувка и повторное использование загрязненных конденсатов после очистки в стриппинг-колонне
Описание технологии
Отдувка грязных конденсатов проводится с целью уменьшения потребления свежей воды на производстве, для снижения нагрузки по органическим веществам на очистные сооружения и для сокращения выбросов суммарной восстановленной серы. Отдувка паром и повторное использование конденсатов могут привести к значительному снижению нагрузки по ХПК на очистные сооружения.
Около 8 - 10 м3/т в.с.ц. общего количества конденсатов образуются с нагрузкой по ХПК и БПК5 соответственно, примерно 20 - 30 и 7 - 10 кг/т. Как правило, примерно 1 м3/т в.с.ц. являются сильнозагрязненными, 4 м3/т в.с.ц. среднезагрязненными и 4 м3/т в.с.ц. слабозагрязненными.
Значительная часть ХПК приходится на долю метанола (5 - 10 кг/т в.с.ц.), остальное - на этанол, ряд органических серосодержащих соединений (1 - 2 кг/т в.с.ц. суммарной восстановленной серы), скипидар (1 - 2 кг/т) и неорганические азотистые соединения.
1 м3 конденсата имеет величину ХПК, равную 10 - 20 кг/м3. Данный показатель выше в конденсатах от производства целлюлозы из лиственных пород древесины. Эти загрязненные конденсаты обычно очищаются в стриппинг-колонне, где эффективность удаления большинства соединений составляет более 90% (в зависимости от pH). В системах отдувки обычно удаляются дурнопахнущие газы (общая восстановленная сера) и другие вещества, влияющие на величину ХПК конденсата. После отгонки очищенные конденсаты могут содержать 1 - 1,5 кг ХПК/м3 конденсата.
Очищенные конденсаты не содержат металлов и, следовательно, особенно пригодны для использования в отбельном цехе в случае, когда целью является замыкание этой части процесса. Они также могут быть повторно использованы в процессе промывки небеленой целлюлозы, в отделе каустизации (промывка и разбавление шлама), в качестве жидкости для промывки газов от известерегенерационной печи, содержащих общую восстановленную серу, или в качестве воды для приготовления белого щелока. Это означает, что некоторые конденсаты будут использоваться в замкнутых частях процесса и не будут поступать в сточные воды.
Наилучшим способом повторного использования конденсатов является промывка целлюлозы с подачей конденсата на последнюю ступень промывки или на сгуститель при наличии на заводе замкнутой системы водоснабжения очистного отдела.
Достигаемый экологический эффект
Снижение нагрузки по ХПК на очистные сооружения; снижается расход энергии на аэрацию, расход энергии и химикатов на обработку избыточного активного ила; устранение запаха грязных конденсатов; снижение потребления свежей воды; отходящие газы от стриппинг-колонны могут заменить топливо, тем самым сэкономить мазут или природный газ.
Воздействие на окружающую среду
Снижение содержания общей восстановленной серы (ОВС) и метанола в выбросах в атмосферу.
Повторное использование конденсатов при наличии замкнутой системы водопользования очистного отдела позволяет снизить потребность в воде для промывки целлюлозы. Обычная потребность в воде для промывки целлюлозы составляет 10 - 13 м3/т в.с.ц. Конденсаты, поступившие от процессов выпарки и варки, пригодные для повторного использования, могут составлять до 6 - 9 м3/т в.с.ц. Эта цифра представляет собой то количество воды, которое можно при этом сберечь.
Отдувка сильнозагрязненных конденсатов приводит к уменьшению суммарной восстановленной серы и составляет примерно 97%, метанола - примерно 92%.
Эксплуатационные данные
Отгонка загрязненных конденсатов применяется на современных предприятиях уже много лет. При использовании стриппинг-колонны конденсаты, поступающие от нее, относительно чистые и могут быть повторно использованы на заводе, например, для промывки небеленой целлюлозы.
Основной целью установки должна быть минимизация потока в стриппинг-системе с разделением конденсатов для снижения затрат:
- в выпарном цехе конденсат и от последних ступеней выпарки, и от поверхностного конденсатора разделяется на две фракции;
- сдувки от котла периодической варки можно сконденсировать в две ступени. Вторичный пар выпарной станции можно использовать как основной источник тепла для стриппинг-колонны.
Эксплуатационные расходы на отгонку конденсатов состоят в основном из расходов на пар, используемый в процессе, и обслуживание установки. Если стриппинг-колонна работает отдельно от выпарной станции, то эксплуатационные расходы значительно выше из-за потребности в свежем паре. Расходы составляют примерно 0,6 - 0,7 млн евро/год. Если стриппинг-колонна связана с выпарной установкой, то эксплуатационные расходы ниже и составляют 0,3 - 0,4 млн евро/год.
Область применения
Применимо на новых и существующих предприятиях.
Стриппинг-колонна для обработки конденсатов может представлять собой отдельную установку или может быть встроенной частью выпарной установки. В первом случае может потребоваться острый пар, тогда как в последнем случае может использоваться вторичный пар от какого-либо выпарного аппарата. Тем не менее необходимо термическое окисление газов, поступающих из стриппинг-колонны. Для этой цели могут быть использованы известерегенерационные печи, топки теплоэнергетических котлов или специальные печи.
Факторы реализации
Снижение нагрузки по ХПК на очистные сооружения и экономия свежей воды при производстве целлюлозы.
Ссылочная литература:
[25].
4.1.7 Частичное замыкание водооборота отбельного цеха
Описание технологии
Полное замыкание водооборота отбельной установки (при котором избыточная вода от пресспата подается на промывку целлюлозы после последней ступени отбелки и, последовательно проходя все ступени промывки отбельной установки, направляется на промывку небеленой целлюлозы и далее в систему регенерации химикатов) не может быть отнесена к категории НДТ. Обязательным условием водопользования в отбельном отделе должно быть полное разделение кислых и щелочных фильтратов.
Избыточные кислые и щелочные фильтраты направляются на очистные сооружения, в отдельных случаях щелочной фильтрат используется для промывки целлюлозы после кислородно-щелочной делигнификации (что возможно только при обеспечении точного контроля показателя содержания хлора в щелочном фильтрате).
Проблемы, связанные с повышенной концентрацией органических и неорганических (непроцессных элементов) веществ при частично замкнутом водообороте, являются основным препятствием для дальнейшего сокращения потребления воды на отбельных установках:
- увеличение содержания ионов Cl- и K+ в плаве СРК, приводящее к забиванию и коррозии оборудования;
- увеличение инертных примесей в контуре регенерации извести вследствие накопления фосфора;
- увеличение отложений на оборудовании отбельных установок в связи с увеличением концентрации ионов Ca2+, Ba2+, C2O42-, CO32- и SO42- в целлюлозной массе и фильтратах;
- увеличение расхода отбеливающих химикатов вследствие выноса органических веществ на последующие ступени отбелки;
- снижение избирательности некоторых окислительных реагентов в результате увеличения концентрации металлов переменной валентности;
- снижение качества целлюлозы вследствие смоляных отложений и др.
Достигаемый экологический эффект
В современных схемах ECF-отбелки с противоточной промывкой и частичным замыканием фильтратов расход сточных вод составляет около 15 - 20 м3/в.с.т. (зависит от типа применяемого промывного оборудования).
Воздействие на окружающую среду
Снижение количества сточных вод и нагрузки по ХПК на очистные сооружения.
Эксплуатационные данные
Требуется запас по производительности и дополнительный расход пара на упаривание в случаях, когда растворенные органические вещества со сточными водами отбельной установки поступают на выпарную станцию и далее на СРК.
Область применения
Применимо на новых и существующих предприятиях.
Факторы реализации
Степень замыкания зависит от породы древесины, качества воды, схемы отбелки, типа промывного оборудования и общего дизайна процесса.
По соображениям безопасности упаривание сточных вод отбельной установки более применимо для отбелки по технологии TCF, для ECF-отбелки существует риск коррозии оборудования СРК под воздействием хлоридов.
Дальнейшее сокращение потребления воды зависит от наличия эффективных промышленно-реализованных способов очистки системы от кальция, оксалатов, непроцессных элементов.
Ссылочная литература:
[26].
4.1.8 Частичное или полное повторное использование чистой охлаждающей воды
На предприятиях ЦБП образуется большое количество чистой воды, нагретой в тепловыделяющем оборудовании. Частичное или полное повторное использование этих вод позволяет обеспечить минимальное потребление свежей воды, снизить количество сбрасываемых сточных вод в водный объект и тем самым уменьшить экологическую нагрузку на окружающую среду.
Часть отработанной теплой воды от выпарного, отбельного, варочного, сушильного цехов, некоторых вспомогательных производств используется в технологическом процессе. Часть теплой воды охлаждается на теплообменниках или градирнях и возвращается потребителям. При этом на восполнение потерь требуется 10% - 15% свежей воды.
В настоящее время выделение охлаждающей воды в самостоятельный поток и ее повторное использование после охлаждения применяются очень широко. Разделение и повторное использование чистой охлаждающей воды можно применять как на вновь создаваемых, так и на существующих предприятиях.
Если чистая охлаждающая вода сбрасывается в канализацию, с целью снижения температуры стоков на внеплощадочные очистные сооружения ее не следует смешивать с загрязненными производственными сточными водами. Это мероприятие приведет к большей эффективности процесса очистки сточных вод и уменьшит затраты на очистку.
4.1.9 Рекуперация тепла при производстве целлюлозы, бумаги и картона
Утилизация тепла отработанной паровоздушной смеси в сушильной части сушильной машины, БДМ/КДМ является важнейшим направлением использования вторичных энергетических ресурсов в целях увеличения КПД сушильной части и экономии топливно-энергетических ресурсов. Выбор типа системы теплорекуперационного оборудования определяется системой укрытия сушильной части.
Описание представлено в
разделе 4.2.2 "Рекуперация тепла при производстве бумаги, картона".
4.1.10 Буферные емкости для сбора протечек
Описание технологии
Для предупреждения излишней нагрузки на внеплощадочные очистные сооружения и периодических нарушений в процессе очистки сточных вод в наличии должны быть емкости для варочных и регенерационных жидкостей, а также для грязных конденсатов вместимостью, превышающей нормальные эксплуатационные объемы, по крайней мере на 30%. Чистые потоки отводятся от участков потенциальных утечек и переливов для предотвращения их попадания в потоки производственных жидкостей.
Состояние и степень заполнения емкостей слабых и крепких щелоков от сульфитного и сульфатного производств должны все время контролироваться, особенно при пуске предприятия, его останове или в случае нарушений нормальной работы завода. Основная потребность в буферных емкостях определяется концентрацией щелока, измеряемой как содержание в нем сухих веществ. Например, на старых заводах по производству сульфатной целлюлозы слабый черный щелок может иметь 8%-ную, а крепкий щелок 60%-ную концентрацию, что можно сопоставить с аналогичными показателями по современному заводу, равными 16% и 75% соответственно.
Необходимый дополнительный объем сверх того, который требуется при нормальных условиях работы, должен учитывать пиковые нагрузки потоков, возможные из-за возникновения технологических неполадок в течение нескольких часов работы. Дополнительный объем должен обеспечивать хранение достаточного количества слабого щелока, чтобы выпарная станция могла нормально работать, несмотря на короткие остановки (отключения для устранения неполадок) процессов варки и промывки, и чтобы часть многопоточной или однопоточной выпарной станции могла быть остановлена для краткосрочного ремонта. Объемы емкостей для крепкого щелока должны быть достаточными для хранения такого его количества, чтобы кратковременные остановки в работе регенерационного котла не привели к снижению производительности выпарки, или чтобы выпарная станция могла быть остановлена для краткосрочного ремонта. Действующие заводы, рассматривающие вопрос о внедрении кислородно-щелочной делигнификации, должны оценить вместительность емкостей для слабого и крепкого щелока, а также мощность выпарной станции с учетом того, что данная технологическая ступень приведет к увеличению количества воды, которое надо будет выпарить.
Щелока, получаемые из плава, образующегося в содорегенерационном котле, преобразованные в свежий варочный (белый) щелок, не содержат органики, но имеют очень высокое значение pH. Резервуары для этого щелока должны иметь запасной объем для снятия кратковременных пиковых нагрузок или для случаев неполадок технологического оборудования, например, такого как фильтры для щелока. Если в случае плохой организации контроля эти щелока отводят на очистные сооружения, то они вызывают скачок pH, который приводит к нарушениям работы внеплощадочных очистных сооружений.
Достигаемый экологический эффект
При хорошем управлении процессом и наличии установок соответствующей конструкции для локализации случайных переливов и утечек, а также при наличии системы регенерации и 5 - 10-процентной дополнительной мощности выпарной установки можно достичь снижения нагрузки по ХПК на очистные сооружения.
Воздействие на окружающую среду
Снижение нагрузки на очистные сооружения по ХПК на 3 - 8 кг ХПК/т в.с.ц. Переливы и утечки могут быть менее 2 кг ХПК/т в.с.ц.
Эксплуатационные данные
Для определения и оценки переливов и утечек щелока можно использовать датчики электропроводности, так как во многих случаях можно установить корреляцию между электропроводностью и концентрацией щелока для каждого потока. В потоках с низкой концентрацией и переменным pH датчик pH, работающий в оперативном режиме, является обычным стандартным прибором.
Горячие потоки, нуждающиеся в особом контроле, могут легко контролироваться датчиками температуры, работающими в оперативном режиме.
Для решения проблемы предупреждения переливов и утечек и создания соответствующей стратегии управления движением химикатов на предприятии существует много способов.
Ограничением в эффективном внедрении данных мер являются различные производственные затруднения, которые наблюдаются в процессах промывки, сортирования целлюлозы или выпарки щелоков.
Область применения
Применимо на новых и существующих предприятиях.
Установку буферных емкостей и систем сбора случайных переливов и протечек целесообразно проводить как с целью экономической рентабельности, так и с целью совершенствования процесса, особенно на ступенях промывки и очистки целлюлозы, выпарки и фильтрации щелока. Эффективная локализация технологических протечек, переливов является весьма важным показателем работы технологического оборудования и значительно влияет на природоохранные характеристики предприятия.
Факторы реализации
Меры по внедрению данной технологии должны выполняться по природоохранным соображениям и соображениям безопасности технологического процесса.
Ссылочная литература:
[27].
4.1.11 Замкнутый цикл регенерации химикатов для варки целлюлозы
Описание технологии
Система регенерации на заводе по производству сульфатной целлюлозы выполняет три функции:
- регенерацию неорганических варочных химикатов;
- при сжигании черного щелока выделяется тепло для выработки технологического пара;
- утилизацию ценных органических побочных продуктов (например, талловое масло).
Теплосодержания упаренного черного щелока как топлива, совместно с сжиганием кородревесных материалов, обычно достаточно, чтобы полностью обеспечить завод по производству сульфатной целлюлозы теплом и электроэнергией. Что касается побочных органических продуктов, то они на большинстве сульфат-целлюлозных предприятий играют ограниченную экономическую роль.
В черном щелоке, полученном после варки, содержание сухих веществ обычно составляет 14% - 18%. Его необходимо значительно увеличить для успешного сжигания в СРК. Щелок концентрируется на выпарной установке до содержания сухих веществ 65% - 75%. Однако при содержании сухих веществ более 75% его вязкость значительно возрастает, что может стать причиной появления проблем при его откачке. В связи с этим при атмосферном давлении верхний предел содержания сухого остатка должен составлять около 72% - 74%. Существуют два способа, которые используются для преодоления проблемы по снижению вязкости:
- повышение давления в баках хранения концентрированного щелока;
- повышение рабочей температуры в выпарных аппаратах, упаривающих щелок.
Щелок может быть сконцентрирован до концентрации сухого вещества и более 80% путем тепловой обработки уже концентрированного черного щелока и выпаривания его под давлением. При термической деполимеризации щелоков некоторые из летучих веществ выделяются в виде неконденсируемых газов, которые содержат суммарную восстановленную серу (СВС). Эти газы собираются и сжигаются вместе с прочими дурнопахнущими газами.
Конденсаты выпарных аппаратов обрабатываются в стриппинг-колонне, что делает возможным повторно использовать их для промывки небеленой целлюлозы, шламов зеленого щелока и каустизационного шлама.
Увеличение содержания сухого остатка в черном щелоке от 65% - 70% до 80% - 85% изменяет материальный и энергетический баланс, а также условия сжигания в регенерационном котле. Объем топочного газа снижается с уменьшением количества воды, поступающей в печь. Температура горения повышается с увеличением содержания сухого вещества в щелоке. При этом возгоняется большое количество натрия, который затем реагирует с серой, снижая тем самым выбросы соединений серы из регенерационного котла.
Плав из СРК, состоящий в основном из карбоната натрия и сульфида натрия, растворяется в слабом белом щелоке с целью получения зеленого щелока.
Зеленый щелок очищается от взвешенных веществ (шлам зеленого щелока). Осветленный зеленый щелок реагирует с известью с образованием белого щелока и известкового шлама.
Белый щелок отделяется от известкового шлама и направляется в варочный котел.
Известковый шлам промывается и подвергается обжигу в известерегенерационной печи. Процесс обжига - это высокотемпературная эндотермическая реакция, требующая подачи тепла извне. В результате обжига образуется негашеная известь (CaO), поступающая в отдел каустизации, и CO2.
Концентрированные дурнопахнущие газы собираются и сжигаются, как правило, в СРК, или в отдельной топке, или в известерегенерационной печи. Последнее менее удобно, поскольку это может нарушить ее работу. Дымовые газы очищаются в скруббере, а орошающая вода из скруббера направляется обратно в систему регенерации химикатов.
На сульфатных заводах производится сбор и сжигание слабых дурнопахнущих газов и их термическое обезвреживание. Эти газы с низкой концентрацией дурнопахнущих и вредных веществ выделяются в процессе предварительной пропарки щепы, промывки и сортирования целлюлозы, от растворителя сплава и из резервуаров щелоков.
Ссылочная литература:
[28].
4.1.12 Сбор и разложение сульфатного мыла
Описание технологии
Чтобы избежать сильного пенообразования и образования накипи в выпарных аппаратах, необходимо в процессе упаривания удалять из черного щелока мыло (натриевые соли смоляных и жирных кислот).
Удаление мыла из щелока производится путем отстаивания или сепарацией. Необходимую концентрацию щелока в отстойных баках достигают за счет частичного возврата сгущенного щелока. Важное значение имеет точка ввода черного щелока в отделитель. Путь для частиц мыла к поверхности должен быть минимальный.
Из сульфатного мыла получают талловое масло путем разложения его серной кислотой, непрерывным способом, с использованием сепараторов для отделения таллового масла.
Выход сульфатного мыла на различных предприятиях в Европе в среднем составляет 87% от массы экстрактивных веществ (ЭВ), приходящих с древесиной. Потери ЭВ со щелоком, уходящим на сжигание, в среднем 5 кг/т целлюлозы.
Достигаемый экологический эффект
Сокращение простоев выпарной станции на промывку и сокращение расхода свежего пара на выпаривание щелоков. Сокращение выбросов сероводорода от производства сырого таллового масла.
Воздействие на окружающую среду
Сокращение потребления серной кислоты на разложение мыла. Сокращение выбросов сероводорода.
Область применения
Применимо на новых и существующих предприятиях.
Факторы реализации
Меры по внедрению данной технологии должны выполняться по природоохранным соображениям и соображениям безопасности эксплуатации.
Ссылочная литература:
[29]
4.1.13 Выделение и сбор скипидара
Описание технологии
В процессах пропаривания и варки целлюлозы выделяются летучие соединения (терпеновые углеводы), которые удаляются при пропаривании щепы перед непрерывной варкой и при терпентинной сдувке из котла при периодической варке. При конденсации паров и отстаивании терпентинсодержащего конденсата во флорентине происходит выделение сульфатного скипидара.
Состав получаемого скипидара варьируется в зависимости от используемой породы древесины. Самое высокое содержание терпенов содержится в свежей сосновой древесине. В еловой древесине содержание значительно ниже. Сырой сульфатный скипидар загрязнен значительным количеством дурнопахнущих соединений серы и имеет очень неприятный запах и темный цвет. Выход может варьироваться в диапазоне 0,5 - 15 кг на тонну целлюлозы.
Достигаемый экологический эффект
Сокращение сбросов терпентинов.
Область применения
Применимо на новых и существующих предприятиях.
Факторы реализации
Меры по внедрению данной технологии должны выполняться по природоохранным соображениям и соображениям безопасности эксплуатации.
Ссылочная литература:
[30].
4.1.14 Сбор слабых и крепких дурнопахнущих газов с последующим сжиганием в специализированных печах, ИРП, СРК
Описание технологии
Летучие сернистые соединения (дурнопахнущие газы) образуются в основном при варке целлюлозы и выпарке щелоков.
Высококонцентрированные дурнопахнущие газы (ВК ДПГ) образуются в системе сбора скипидара из терпентинных сдувок, при конденсации паров от котлов непрерывной и периодической варки, в баках для хранения грязного конденсата в виде неконденсируемых газов, удаляемых из выпарной установки. Содержание серы около 4 кг/т в.с.т.
Главные источники низкоконцентрированных дурнопахнущих газов - это оборудование по промывке и сортированию небеленой целлюлозы, отдельные баки и бассейны с массой и щелоковыми растворами в системе промывки и сортирования целлюлозы, емкости для хранения черного щелока в выпарном цехе и емкости для хранения белого щелока в цехе каустизации и регенерации извести. Содержание серы - около 0,5 кг/т в.с.т.
Нормальное количество низкоконцентрированных неконденсируемых газов на предприятии мощностью 1000 т/сут - около 50000 - 100000 м3/час. Количество газов зависит от особенностей предприятия: при непрерывной варке и промывке массы в диффузоре объемы газов меньше, чем при периодической варке и промывке на фильтрах, работающих под давлением.
Основным методом обезвреживания ДПГ является их сжигание. Обработка ДПГ с целью обезвреживания в мокром скруббере не соответствует уровню НДТ. После сжигания ДПГ для улавливания диоксида серы используют щелочную обработку в мокром скруббере.
Сжигание концентрированных дурнопахнущих газов в регенерационном котле - один из способов их обезвреживания. В Европе существует несколько предприятий, а в мире всего около 41, которые сжигают крепкие дурнопахнущие газы в содорегенерационных котлах.
Собранные низкоконцентрированные дурнопахнущие газы могут быть сожжены в составе вторичного или третичного воздуха в СРК. При концентрации сухих веществ в черном щелоке, подаваемом на сжигание в СРК, превышающей 72%, диоксид серы обычно сорбируется щелочными пылевыми частицами в СРК, и поэтому никакой дополнительной химической очистки дымовых газов не требуется.
Сжигание концентрированных неконденсируемых газов может быть проведено в известерегенерационной печи или специальной печи для сжигания неконденсируемых газов, снабженной SO2-скруббером. На долю концентрированных неконденсируемых газов приходится более 90% всех соединений общей восстановленной серы (ОВС), образовавшейся при варке целлюлозы.
Выгода сжигания дурнопахнущих газов в известерегенерационной печи заключается в том, что исключается необходимость в установке специальной печи.
В среднем 10% - 15% топлива, использующегося в известерегенерационной печи, может быть заменено сжиганием концентрированных дурнопахнущих газов. Конденсация метанола после стриппинг-колонны может минимизировать проблему, вызванную колебаниями в качестве газа, но требует дополнительных инвестиций.
Сжигание дурнопахнущих может также осуществляться в специальной печи (топке) для сжигания неконденсируемых газов, оборудованной скруббером для абсорбции SO2. Газы, используются как дополнительное топливо совместно с основным (например, мазут) для дополнительного получения пара или горячей воды.
Достигаемый экологический эффект
Снижение суммарных выбросов газообразных соединений восстановленной серы и уменьшение запаха от СОС.
Воздействие на окружающую среду
Суммарные выбросы восстановленной серы в виде дурнопахнущих газов могут быть снижены более чем на 99% только путем сбора и сжигания концентрированных неконденсируемых газов. Сбор с последующим сжиганием дурнопахнущих газов оказывает существенное влияние на улучшение качества воздуха.
Эксплуатационные данные
Указанные выше мероприятия широко используются.
В современных известерегенерационных печах могут появиться проблемы в их работе из-за недостатка кислорода.
На многих старых предприятиях оборудование для промывки целлюлозы открытого типа, поэтому сбор и обработка отходящих газов от этих источников требуют очень больших объемов воздуха, что технически и экономически сложно.
Область применения
Мероприятия по утилизации дурнопахнущих газов применимы как на новых, так и на существующих предприятиях.
На действующих предприятиях наладить сбор и обработку слабых неконденсируемых газов иногда довольно трудно.
Факторы реализации
Уменьшение выбросов дурнопахнущих газов.
Ссылочная литература:
[31].
4.1.15 Сжигание черного щелока при концентрации более 72%
Описание технологии
Одним из путей, обеспечивающих снижение выбросов SO2 при сжигании черного щелока, является переход на выпаривание черного щелока до концентрации 75% - 80%. При увеличении концентрации черного щелока до 80% увеличивается выработка пара, растет термический КПД котла. Эффект увеличения концентрации черного щелока продемонстрирован и доказан практикой работы десятков новых и реконструированных СРК в разных странах мира.
Увеличение содержания сухого остатка в черном щелоке от 65% - 70% до 80% - 85% изменяет материальный и энергетический баланс, а также условия сжигания в регенерационном котле. Объем топочного газа снижается с уменьшением количества воды, поступающей в печь. Повышением содержания сухих веществ можно увеличить производительность СРК.
Достигаемый экологический эффект
При повышении концентрации щелока, поступающего на сжигание в СРК, до 80% снижаются выбросы серы в атмосферу.
Воздействие на окружающую среду
Выбросы серы от регенерационного котла составляют до 5 - 50 мг S/нм3 топочного, газа или 0,1 - 0,3 кг/т в.с.ц., иногда они падают почти до нуля из-за того, что большее количество натрия испаряется и реагирует с серой.
Эксплуатационные данные
Данное мероприятие было опробовано на нескольких целлюлозных заводах в России. Эксплуатационные расходы на усовершенствование системы укрепления щелока незначительны благодаря увеличению экономии энергии (в данном случае она составляет 1% - 7%) и усилению мощности регенерационного котла. Увеличение содержания сухих веществ в регенерационном котле может привести даже к некоторой чистой экономии.
Область применения
Мероприятия по укреплению щелока после выпарки целесообразны как на новых, так и на действующих заводах по производству сульфатной целлюлозы.
Однако максимум содержания СВ ограничивается увеличением вязкости и наличием тенденции к расслаиванию концентрированного черного щелока. Это зависит от породы древесины и температуры.
Факторы реализации
Предприятия по производству сульфатной целлюлозы могут столкнуться с проблемой выбросов диоксида серы, которые можно снизить при сжигании в содорегенерационном котле щелока с повышенным содержания сухих веществ. Повышение мощности регенерационного котла на 4% - 7% также является весомым аргументом для предприятия.
Ссылочная литература:
[32].
4.1.16 Улучшенная промывка шламов от регенерации химикатов
Описание технологии
Известь (CaO) используется для каустизации зеленого щелока (Na2S + Na2CO3). После каустизации образуется известковый шлам (CaCO3). Известковый шлам обжигается в известерегенерационной печи, в результате чего карбонат кальция разлагается с образованием извести. Перед тем как известковый шлам попадает в известерегенерационную печь, его необходимо промыть для удаления остатков гидроксида натрия, сульфида натрия и прочих солей натрия, а затем обезводить. Оборудованием для промывки известкового шлама обычно являются осветлители (отстойники) или фильтры разных конструкций. В прошлом для этой цели широко использовались двухступенчатые промывные аппараты, однако современная одноступенчатая промывка шлама в блочном отстойнике с совмещенным баком или на фильтрах давления или дисковых фильтрах становится доминирующей.
Усовершенствованная промывка известкового шлама может снизить содержание взвешенных веществ в белом щелоке со 100 мг/дм3 до 0 - 30 мг/дм3 при использовании современных фильтров. Сухость известкового шлама также может быть увеличена с 50% - 60% до 70% - 80%. Более эффективная промывка уменьшает содержание остаточного натрия (0,1%...0,2% в ед. Na2O от массы шлама) в известковом шламе, снижая, таким образом, образование сероводорода в известерегенерационной печи в процессе обжига шлама.
Если промывка проводится до слишком низкого содержания натрия, то выбросы восстановленных серосодержащих соединений с топочными газами могут возрасти, по-видимому, вследствие снижения их взаимодействия с шламом, в котором в первую очередь они реагируют с солями натрия, а также с натрием, частично переходящим при высокой температуре обжига (1100 °C - 1250 °C) в газовую фазу.
Необходим контроль остаточного натрия для предотвращения обрастания известерегенерационных печей спекшимся шламом.
Достигаемый экологический эффект
Снижение концентрации Na2S в известковом шламе, уменьшение образования H2S в известерегенерационной печи в процессе обжига шлама.
Воздействие на окружающую среду
Снижение содержания сероводорода и дурнопахнущих органических соединений серы от дымовых газов известерегенерационной печи.
Эксплуатационные данные
Улучшенная промывка известкового шлама применяется на практике на целлюлозных заводах в Европе более 20 лет. Контроль остаточного натрия необходим для предотвращения обрастания известерегенерационных печей спекшимся шламом.
Область применения
Применимо на новых и существующих предприятиях.
Факторы реализации
Снижение содержания H2S и дурнопахнущих органических восстановленных соединений серы (ОВС) и, соответственно, запаха от дымовых газов известерегенерационной печи.
Ссылочная литература:
[33].
4.1.17 Обезвоживание отходов цикла регенерации химикатов
Описание технологии
При регенерации химикатов сульфатного производства образуются различные фракции твердых отходов: шлам зеленого щелока и известковый шлам.
Шлам зеленого щелока и известковый шлам часто смешиваются, и очень трудно дать отдельные цифры. В общей сложности сумма варьируется примерно между 10 и 60 кг/т целлюлозы, в среднем около 30 кг/т целлюлозы. Состав таких смешанных отходов меняется и делится на две группы: одна почти без известкового шлама (< 2%) и другие с массой известкового шлама (около 75% в среднем). Шлам зеленого щелока обычно сушат на барабанных фильтрах с подслоем известкового шлама (содержание сухих веществ - 30% - 70%). Если используются центрифуги, содержание сухих веществ в шламе составляет около 8% - 20%.
Достигаемый экологический эффект
Снижение объема шламов, вывозимых на полигоны.
Воздействие на окружающую среду
Снижение потерь химикатов в цикле регенерации.
Эксплуатационные данные
Контроль сухости шлама и расхода воды на промывку шлама.
Область применения
Применимо на новых и существующих предприятиях.
Факторы реализации
Сокращение объема вывозимых отходов.
Ссылочная литература:
[34].
4.1.18 Электрофильтры после СРК, ИРП, котла для сжигания коры и осадков очистных сооружений
Описание технологии
Основная часть выбросов от котлов по сжиганию древесных отходов (корьевых котлов) - это твердые частицы (пыль). Как правило, корьевые котлы имеют циклоны для сбора пыли (эффективность 85%). Однако сегодня все чаще применяются электрофильтры с эффективностью очистки свыше 95%.
Применение различного типа топлива также влияет на выбросы пыли. При сжигании в известерегенерационной печи для минимизации количества частиц CaO, Na2SO4 и Na2CO3 в топочных газах можно установить электрофильтр. Электрофильтр существенно эффективней улавливает пыль, чем скруббер. При наличии газопромывного оборудования электрофильтр устанавливают до скруббера.
Основным природоохранным результатом при очистке топочных газов корьевых котлов является снижение в них концентрации твердых частиц с 250 - 500 мг/нм3 до 100 - 150 мг/нм3 при использовании циклонов. Основную часть пыли составляет CaO. В основном CaO выделяется с загрузочного конца печи. Количество пыли, поступающее от горячего конца печи, значительно ниже. Основными компонентами выбросов пыли из дымовой трубы являются мелкие частицы Na2SO4 и Na2CO3, поскольку частицы CaO более эффективно улавливаются в оборудовании для очистки дымовых газов.
Достигаемый экологический эффект
Снижение выбросов пыли в воздух.
Воздействие на окружающую среду
Снижение концентрации твердых частиц в топочных газах корьевых котлов при использовании электрофильтра до 20 - 40 мг/м3 (при 10% O2 в сухом газе), эффективность очистки свыше - 95%.
Эксплуатационные данные
Данное мероприятие применяется на нескольких предприятиях.
Электрофильтр требует регулярного текущего ремонта и контроля его работы. Перегрузка или неравномерная нагрузка может вызвать нарушение работы камер фильтра.
Область применения
Применимо на новых и существующих предприятиях.
Факторы реализации
Снижение выбросов пыли в воздух.
Ссылочная литература:
[35].
4.1.19 Котлы для сжигания коры и осадков очистных сооружений, непровара и топливоподготовка для них
Описание технологии
На сегодняшний день наилучшим способом сжигания отходов производства и осадков очистных сооружений является применение технологии "кипящего слоя". Данная технология получила широкое применение на большинстве целлюлозно-бумажных предприятий в мире и в России.
Имеющийся многолетний опыт эксплуатации котлов с данной технологией, результаты режимных и балансовых испытаний специализированных организаций позволили производителям разработать котлы с достаточно высоким КПД.
Котлы могут работать в широком диапазоне соотношения топливных смесей: хвойная кора, лиственная кора, осадок (необработанный ил) от биологической очистки сточных вод, опилки, непровар.
При наличии эффективной системы топливоподготовки (описание системы приведено в
2.6) современные конструкции котлов позволяют поддерживать стабильный режим выработки тепла с возможностью его дальнейшего использования для получения электроэнергии.
Достигаемый экологический эффект:
- сокращение добычи ископаемого топлива;
- сокращение покупной электроэнергии и тепла;
- сокращение территорий, отведенных под полигоны и отвалы производственных отходов;
- возможность дальнейшего использования уловленной золы и донного осадка в строительстве и производстве строительных материалов;
- сокращение выбросов парниковых газов.
Воздействие на окружающую среду
- вредные выбросы с дымовыми газами, включая: окислы азота (NO2), оксиды серы (SO2), оксид углерода (CO), взвешенные вещества;
- удельные показатели выбросов вредных веществ: окислы азота (NO2) < 250 мг/нм3, оксиды серы (SO2) < 500 мг/нм3, оксид углерода (CO) < 250 мг/нм3, взвешенные вещества < 100 мг/нм3;
- использование добавочного песка для компенсации уноса;
- потребление воды для систем охлаждения и восполнения потерь;
- шум от работающего оборудования (< 80 дБA на расстоянии 1 м).
Эксплуатационные данные
Круглосуточный учет потребляемой воды и электроэнергии с помощью приборов.
Учет расхода добавочного песка.
Обязательное проведение режимных испытаний котлов после нарушения режимов работы и внесения изменений в настроенные параметры.
Проведение периодической проверки воздухоохранной деятельности котельной представителями внутриведомственной службы экологического контроля (не реже 1 раза в год) или государственной службы экологического контроля (не чаще 1 раза в 3 года).
Оценка объективных факторов, влияющих на результаты расчетов выбросов котельной и не зависящих от эксплуатационного персонала, осуществляется по следующим показателям: нагрузка котлов, расход топлива, качество топлива (содержание серы, азота, золы, теплота сгорания), состав оборудования.
Измерение концентрации загрязняющих веществ в дымовых газах производится при фактических режимах работы котлов и золоулавливающего оборудования в период проведения проверки.
Область применения
Ограничение применения - при наличии в иловом осадке соединений сульфата натрия и высокой щелочности топливной смеси.
Факторы реализации
Зависимость производства от покупной электроэнергии и тепла.
Снижение себестоимости продукции.
4.1.20 Биологическая очистка сточных вод
Описание технологии
Биологическая (вторичная) очистка сточных вод - это очистка с помощью активного ила путем адсорбции, хемосорбции, биосорбции, коагуляции, биоокисления. Здесь окисляется большинство существующих загрязняющих веществ в сточных водах. Бактерии могут питаться как органикой, так и минеральными составляющими - железом, медью, нефтепродуктами, даже тяжелыми металлами. Дополнительным преимуществом этого способа является его саморегуляция. В активном иле присутствует достаточно большое разнообразие биологических видов. В зависимости от состава сточных вод колония одних из них увеличивается, других - уменьшается. Таким образом, их симбиоз поддерживает естественный баланс. Перед вторичной очисткой обычно присутствует ряд стадий первичной обработки: удаление взвешенных веществ, нейтрализация, охлаждение, усреднение потоков.
В большинстве случаев сточные воды ЦБК очищают аэробными методами. Анаэробная очистка не позволяет достичь в очищенных сточных водах концентраций загрязняющих веществ по БПК и ХПК, допустимых к сбросу в водоем. Поэтому для предприятий ЦБП анаэробная очистка может работать только в сочетании с аэробной ступенью.
4.1.20.1 Процесс с использованием активного ила
Описание технологии
Очистные сооружения с активным илом состоят из двух основных узлов: бассейна для аэрации (аэротенка) и вторичного отстойника. В аэротенках сточные воды обрабатываются активным илом, во вторичных отстойниках осуществляются осаждение и отделение ила от очищенной воды. Основная часть активного ила возвращается в аэротенки для поддержания высокой концентрации ила. Небольшая часть активного ила удаляется из системы в качестве избыточного активного ила.
Для окисления органики, дыхания микроорганизмов и для поддержания активного ила во взвешенном состоянии в систему биологической очистки подается воздух. Применяются различные типы аэраторов: поверхностные аэраторы, погружные турбинные аэраторы, мелкопузырчатые и струйные аэраторы.
Проекты существующих очистных сооружений отличаются количеством ступеней, конструкцией аэротенков, аэраторов и вторичных отстойников, оборудованием для обработки избыточного активного ила.
Процесс с использованием активного ила является наиболее распространенным в отрасли ЦБП и используется в 60% - 75% всех сооружений биологической очистки.
Достигаемый экологический эффект
Обычные значения степени снятия БПК составляют 85% - 98%, удаления ХПК - 60% - 85%, уменьшения содержания АОХ - 40% - 65%.
Воздействие на окружающую среду
Сокращение сбросов в водоемы, снижение загрязнения окружающей среды.
Эксплуатационные данные
При очистке сточных вод образуется избыточный активный ил, который после обезвоживания может сжигаться в котле-утилизаторе, обеспечивая дополнительную выработку тепла.
Область применения
Установки с активным илом успешно применяются в течение многих лет на различных заводах по производству сульфатной целлюлозы.
Факторы реализации
Биологическую очистку активным илом предпочтительнее использовать в тех случаях, когда необходима высокая или очень высокая эффективность очистки.
4.1.20.2 Аэрируемый пруд
Описание технологии
Аэрируемый пруд представляет собой накопитель большого объема с длительностью пребывания в нем сточных вод в течение 3 - 20 дней. Микроорганизмы культивируются в суспензии в большом количестве жидкости, достигая в пруду концентрации 100 - 300 мг/л. Наличие кислорода для роста микроорганизмов обеспечивается механическими аэраторами. Оборудование для аэрации также обеспечивает перемешивание, необходимое для поддержания твердых веществ во взвешенном состоянии и усиления микробного действия. Биологический процесс не предусматривает рециркуляцию биомассы в водоеме. Осажденный ил удаляется редко, один раз в 1 - 10 лет.
Типичный уровень эффективности очистки составляет 40% - 85% по БПК, 30% - 60% по ХПК, 20% - 45% по АОХ.
Достигаемый экологический эффект
В настоящее время применение аэрируемых прудов стало менее распространенным. Основными причинами являются более низкая эффективность удаления загрязняющих веществ по сравнению с использованием активного ила, большие площади для строительства, высокие энергетические затраты для аэрации, проблемы с пенообразованием и запахом сточных вод.
Воздействие на окружающую среду
Сокращение сбросов в водоемы, снижение загрязнения окружающей среды.
Эксплуатационные данные
Для сооружения аэрируемого пруда требуются значительные территории, которые не всегда имеются поблизости от предприятия или на его территории.
При очистке в аэрируемых прудах образуется меньше шлама, чем при использовании активного ила. Утилизация шлама путем его сжигания требует, как правило, больше обезвоживающих химикатов и вспомогательного топлива в пересчете на сухой вес шлама, чем в процессе с применением активного ила.
Область применения
Аэрируемые пруды используются в течение продолжительного времени на многих целлюлозно-бумажных предприятиях для достижения среднего уровня удаления загрязнений из сточных вод. В настоящее время многие действующие пруды прекратили свою работу или были модифицированы в высокоэффективные установки с использованием активного ила или в водоемы для дополнительной очистки сточных вод.
Факторы реализации
Аэрируемый пруд можно использовать в тех случаях, когда достаточно не очень значительного снижения содержания органики в сточных водах.
4.1.20.3 Мембранный биореактор
Описание технологии
Продолжает развиваться технология очистки сточных вод на мембранных биореакторах (MBR), сочетающая биологическую обработку активным илом с механической мембранной фильтрацией.
Основным отличием мембранного биореактора от систем традиционной биологической очистки в аэротенках является наличие мембранного модуля, который используется для разделения иловой смеси и представляет собой альтернативу широко применяемому методу осаждения активного ила во вторичных отстойниках.
В зависимости от взаимного положения реактора и мембранного модуля различают две основные конфигурации MBR:
- погружной мембранный биореактор (мембранный модуль погружен непосредственно в аэротенк, фильтрация происходит под действием вакуума);
- внешний мембранный биореактор с циклом рециркуляции (мембранный модуль находится вне аэротенка и объединяет в себе функции вторичного отстойника и сооружений доочистки).
Высокие концентрации активного ила (до 10 - 20 г/л) позволяют эксплуатировать биореактор в режиме низких нагрузок, что создает резерв окисляющей способности, повышает устойчивость биоценоза активного ила к колебаниям состава сточных вод и пиковым нагрузкам, обеспечивает стабильное качество очистки, многократно повышают окисляющую мощность сооружения. Кроме того, высокие дозы ила позволяют сократить время пребывания сточных вод в сооружении. Площадь, занимаемая мембранными биореакторами, в 2 - 4 раза меньше площади, занимаемой традиционными сооружениями биологической очистки.
Достигаемый экологический эффект
Сокращение сброса органических веществ, фосфора, азота, АОХ.
Воздействие на окружающую среду
Сокращение сбросов в водоемы, снижение загрязнения окружающей среды.
Эксплуатационные данные
Данный метод очистки сточных вод обеспечивает стабильное качество очистки, сокращает время пребывания сточных вод в сооружениях, уменьшает занимаемые сооружениями площади.
Область применения
Может применяться как на старых, так и на новых предприятиях ЦБП.
Факторы реализации
Преимущества MBR перед классической технологией проявляются в наибольшей степени при наличии в сточных водах трудноокисляемых загрязнений, высоких требованиях к качеству очищенной воды и отсутствии свободных площадей.
4.1.20.4 Биореактор с подвижным слоем
Описание технологии
Метод основан на использовании специальных пластиковых неокисляемых насадок, которые постоянно находятся в условиях интенсивной турбулентности в течение всего процесса. Сточные воды заполняют биореактор с подвижным слоем (MBBR), хлопья активного ила закрепляются и развиваются на свободно плавающих во всем объеме резервуара подвижных носителях, образуя пленку на поверхности этих насадок, тем самым снижая количество органических загрязнений в сточных водах.
Достигаемый экологический эффект
Сокращение сброса органических веществ, фосфора, азота, АОХ.
Воздействие на окружающую среду
Сокращение сбросов в водоемы, снижение загрязнения окружающей среды.
Эксплуатационные данные
Данный метод очистки сточных вод позволяет очищать сточные воды с загрязнениями высокой концентрации, сокращает время пребывания сточных вод в сооружениях, уменьшает занимаемые сооружениями площади, не требует постоянного обслуживания.
Область применения
Может применяться как на старых, так и на новых предприятиях ЦБП.
Факторы реализации
Эта технология все еще остается достаточно дорогой и реализуется в основном для очистки концентрированных производственных сточных вод при ограниченности территории строительства и высоких требованиях к качеству очистки.
4.1.20.5 Комбинированная анаэробная и аэробная очистка
Описание технологии
Метод заключается в том, что сточные воды подвергаются воздействию как анаэробных, так и аэробных микроорганизмов. Этот метод является экономически выгодным, если концентрация ХПК в производственных сточных водах перед первым этапом - анаэробной очисткой - составляет не менее 1000 - 2000 мг/л. При этом содержание взвешенных веществ должно быть не выше 200 - 500 мг/л.
Примечание: описание аэробных методов биологической очистки представлено также в
разделе 2.9.
Достигаемый экологический эффект
Сокращение сброса загрязненных сточных вод в водоем.
Воздействие на окружающую среду
Сокращение сбросов в водоемы, снижение загрязнения окружающей среды.
Эксплуатационные данные
Данный метод очистки сточных вод позволяет очищать высококонцентрированные сточные воды.
Область применения
Может применяться как на старых, так и на новых предприятиях ЦБП.
Факторы реализации
На действующих предприятиях целесообразно вводить стадию анаэробной очистки в том случае, если аэробная стадия достигла своего максимального потенциала или перегружена.
4.1.21 Обезвоживание осадков очистных сооружений
Описание технологии
На очистных сооружениях предприятий ЦБП образуется большое количество осадка на ступени первичной очистки, избыточного активного ила при биологической очистке и шлама при доочистке. Обработка всех видов осадков осуществляется, как правило, совместно, поскольку осадки биологической и химической очистки плохо обезвоживаются и для улучшения способности к обезвоживанию их необходимо смешивать с волокнистым осадком.
Целью обезвоживания является по возможности большее удаление воды из осадка для упрощения его окончательной утилизации. Осадки с биологической и химической очистки обычно перед обезвоживанием сгущаются в гравитационных сгустителях. При этом содержание сухих веществ увеличивается с 1% - 2% до 3% - 4%. Перед обезвоживанием осадок, как правило, обрабатывается химикатами (раствор полимера).
В настоящее время для обезвоживания применяются ленточные прессы, шнек-прессы, центрифуги-декантаторы, камерные фильтр-прессы, сепараторы.
Наибольшее распространение получили ленточные прессы, которые надежно работают и позволяют получить достаточно высокое содержание сухих веществ: 40% - 50% для волокнистого осадка и 25% - 40% для смеси волокнистого, биологического и химического осадков. Также широко применяются шнек-прессы, позволяющие достичь еще большего содержания сухих веществ. Применение шнек-прессов после ленточных прессов позволяет увеличить содержание сухих веществ на 10%.
Для осадков с очень плохой способностью к обезвоживанию (чистый осадок с биологической или химической очистки) используются центрифуги-декантаторы.
Обезвоживание осадка позволяет уменьшить его объем приблизительно в 20 раз. Осадок после обезвоживания можно сжигать, получая дополнительную тепловую энергию.
Достигаемый экологический эффект
Сокращение количества отходов на захоронение и утилизацию.
Воздействие на окружающую среду
Снижение загрязнения грунтовых вод.
Эксплуатационные данные
Уменьшение объема осадка приблизительно в 20 раз, упрощение окончательной утилизации осадка.
Область применения
Обезвоживание осадка может применяться как на старых, так и на новых предприятиях ЦБП.
Факторы реализации
Необходимость увеличения содержания сухих веществ в целях упрощения транспортировки и окончательной утилизации осадка.
4.1.22 Улучшенные системы переработки брака (БДМ/КДМ)
Система сбора и переработки брака предусматривает аккумуляцию брака от всех технологических переделов в бассейне-аккумуляторе, что обеспечивает стабильность работы потока машины и дозирования брака в композицию бумаги/картона. Аккумуляция брака является важным фактором при остановах производства и сокращает сброс волокна в канализацию.
Система подготовки брака, включая сгущение, дороспуск, очистку, сортирование на щелевых сортировках в несколько ступеней, обеспечивает оптимальное качество вторичного волокна для использования его в композиции бумаги/картона.
4.1.23 Системы улавливания волокна из избыточной (сточной) воды БДМ/КДМ
В технологическом процессе производства бумаги/картона предусматривается установка внутрицеховой очистки избыточной оборотной воды с целью использования осветленного фильтрата взамен свежей воды и возврата уловленного волокна в технологический поток.
Очистка избыточной оборотной воды может проводиться на дисковых фильтрах или флотационных ловушках.
Принципиальная схема приведена в раздел 2.7.5 (см.
рисунок 2.29).
4.1.24 ЛОС до очистных сооружений
Локальные системы очистки воды внутри цехов рассмотрены в
разделе 2.7.5.
4.1.25 Внедрение системы АСОДУ
Современные целлюлозно-бумажные предприятия, применяющие современные технологии и оборудование, практически не имеют постоянного обслуживающего персонала, присутствующего в производственном цехе или участке. Оперативное управление производственным процессом осуществляется операторами производственных цехов или участков с помощью автоматизированной системы оперативно-диспетчерского управления (АСОДУ).
Автоматизированная система оперативно-диспетчерского управления (АСОДУ) предназначена для контроля и управления производственными процессами, повышения эффективности и безопасности работы предприятия, минимизации влияния человеческого фактора.
Внедрение системы АСОДУ позволяет осуществлять:
- оперативный контроль параметров и режимов технологических и производственных процессов;
- отслеживание состояния технологического оборудования;
- мониторинг объема и качества произведенной продукции;
- координация работы в соответствии с нормативными требованиями, договорными обязательствами, календарными графиками и сменно-суточными заданиями;
- контроль нештатных ситуаций, принятие мер для предупреждения и устранения нарушений;
- протоколирование событий, ведение архивов данных.
4.1.26 Комбинированная выработка тепловой и электрической энергии
Процесс производства бумаги и картона является энергоемким. При относительно неизменном удельном потреблении пара расход электроэнергии имеет тенденцию к постепенному увеличению. Это связано с увеличением скорости бумагоделательных машин и усовершенствованием систем подготовки волокнистых полуфабрикатов для отлива бумажного полотна.
Как правило, предприятия по производству бумаги и картона имеют в своем составе теплоэнергетическую ТЭЦ, включающую стандартные энергетические котлы и турбины. В качестве топлива используются отходы производства в виде макулатуры, бумажного брака, а также органические виды топлива - газ или мазут.
КПД такой теплоэнергетической ТЭЦ ориентировочно составляет 50% - 60%. Потери при выработке тепловой и электрической энергии могут быть сокращены за счет комбинированной выработки тепла и электроэнергии (КТЭ). Энергетические установки, использующие принцип КТЭ, имеют КПД 80% и более по сравнению с обычными энергоустановками, за счет чего может быть снижен расход топлива и выбросы CO2 в атмосферу.
На предприятиях по производству бумаги и картона применяются различные схемы энергоустановок комбинированного типа. Наиболее распространена и более эффективна по КПД парогазовая установка. При постоянных расходах пара данная установка позволяет вырабатывать больше электричества, чем на обычных установках. Как и в стандартной газовой турбине, воздух всасывается из атмосферы и сжимается. В камере сжигания топливо и воздух из компрессора газовой турбины смешиваются и происходит сжигание. Образовавшийся при сжигании газ расширяется в турбине, заставляя вращаться ее роторы, установленные с турбиной на одном валу. В установках комбинированного типа тепловая энергия, заключенная в исходящих из турбины газах, используется для выработки пара в парогенераторе, который, в свою очередь, служит для дополнительной выработки электроэнергии в паровой турбине. Этот принцип позволяет получить КПД на установках комбинированного типа 80% и более.
Комбинированная выработка тепла и электроэнергии является хорошо известной и апробированной технологией на предприятиях по производству бумаги и картона в мире.
Достигаемый экологический эффект, воздействие на окружающую среду, эксплуатационные данные, область применения и факторы реализации (см.
раздел 4.1.19).
4.2 Технологии, рассматриваемые при определении НДТ в производстве сульфитной целлюлозы
Перечень наилучших доступных технологий производства сульфитной целлюлозы приведен в
таблице 4.3.
Некоторые технологии, используемые для снижения и предотвращения эмиссий, пригодные для сульфатных заводов, можно использовать и на заводах сульфитной целлюлозы. Чтобы избежать повторов, в
таблице 4.3 даны ссылки на разделы, в которых рассмотрены аналогичные технологии.
Таблица 4.3
Перечень наилучших доступных технологий
производства сульфитной целлюлозы
Технология | Описание | Применяемость |
Сухая окорка древесины | | Широко применяется |
Модифицированная варка целлюлозы | | Применяется на новых и существующих предприятиях |
Замкнутая система сортирования и эффективная промывка небеленой целлюлозы | | Применяется на новых и существующих предприятиях |
| | ИС МЕГАНОРМ: примечание. В официальном тексте документа, видимо, допущена опечатка: имеется в виду п. 4.1.6, а не 4.1.8. | |
|
Повторное использование конденсатов целлюлозных производств или их отдельная очистка | | Широко применяется |
Сбор газов с высокой концентрацией сернистого ангидрида и их дальнейшее использование в технологии для приготовления варочных растворов | | Широко применяется |
Рекуперация тепла при производстве целлюлозы | | Широко применяется |
Буферные емкости для сбора избыточных щелоков и оборотной воды | | Широко применяется |
Котлы для сжигания древесно-корьевых отходов, осадков очистных сооружений и топливоподготовка для них | | Широко применяется |
Электрофильтры котлов для сжигания древесно-корьевых отходов, осадков очистных сооружений | | Широко применяется |
Биологическая очистка сточных вод | | Широко применяется |
Обезвоживание осадков очистных сооружений | | Широко применяется |
Улучшенные системы переработки брака (БДМ и КДМ) | | Широко применяется |
Системы улавливания волокна из оборотных и (или) сточных вод БДМ/КДМ | | Широко применяется |
Внедрение автоматизированной системы управления производством (АСОДУ) | | Широко применяется |
4.2.1 Сбор газов с высокой концентрацией диоксида серы и их дальнейшее использование в технологии для приготовления варочных растворов
Описание технологии
Диоксид серы присутствует в газовых выбросах при приготовлении варочных растворов, при варке целлюлозы, упаривании образующихся щелоков и при их сжигании.
Абсорбционная система кислотного цеха, в которой производится сырая кислота (сырой бисульфитный раствор), обеспечивает высокую степень улавливания диоксида серы (99,8% - 99,9% и выше) при его остаточном содержании в отходящих газах не выше 0,01%. При этом она часто используется и для очистки газовых выбросов от диоксида серы от других источников. Как правило, в нее (обычно в хвостовую колонку) направляются газы с высокой концентрацией диоксида серы, имеющие сравнительно небольшой объем. Значительный объем подводимых газов может повлиять на стабильность работы кислотного цеха и снижение его производительности. Кроме того, могут возникать трудности с транспортировкой газов из-за удаленности источников выброса.
В таких случаях целесообразно использовать газоочистные аппараты с собственным контуром орошения, отделенные от системы абсорбции кислотного цеха. Избыточное количество поглотительного раствора, содержащего уловленный диоксид серы, передается в кислотный цех для приготовления сырой кислоты.
В процессе улавливания диоксида серы происходит также утилизация тепла газовых выбросов.
При сжигании упаренных щелоков, при котором вся сера щелока превращается в диоксид серы, абсорбционная система имеет пропускную способность по газу в 10 - 15 раз больше. Поэтому она может принять практически все газовые выбросы, содержащие диоксид серы, включая газовые выбросы большого объема и низкой концентрации. Степень улавливания диоксида серы в ней составляет 99,5% - 99,9%. При этом газы с наибольшей концентрацией и небольшим объемом могут направляться в систему абсорбции магнийрегенерационного котла. Менее концентрированные газы с большим объемом могут использоваться в качестве части воздуха, необходимого для сжигания щелоков. Специфические органические вещества газовых выбросов сгорят с выделением дополнительного количества тепла.
Выбор схемы сбора газовых выбросов, содержащих диоксид серы, зависит от конкретных условий целлюлозного производства.
Достигаемый экологический эффект
Снижение суммарных выбросов диоксида серы.
Воздействие на окружающую среду
За счет сбора и утилизации газовых выбросов суммарные выбросы диоксида серы могут быть снижены на 99% и более, что оказывает существенное влияние на улучшение качества воздуха.
Эксплуатационные данные
Указанные выше мероприятия широко используются.
На многих старых предприятиях оборудование для вымывки целлюлозы из варочных котлов и ее промывки открытого типа, кислотные и щелоковые баки сообщаются с атмосферой, источники выбросов удалены друг от друга. Поэтому сбор и утилизация отходящих газов от этих источников требуют больших затрат.
Область применения:
Мероприятия по утилизации диоксида серы из газовых выбросов применимы как на новых, так и на действующих предприятиях. На последних эти мероприятия организовать сложнее по вышеуказанным причинам.
Факторы реализации
Уменьшение запаха и суммарных выбросов диоксида серы, а также снижение расхода серы на варку.
4.2.2 Рекуперация тепла при производстве целлюлозы
Описание технологии
В процессе варки сульфитной (бисульфитной) целлюлозы производятся сдувки избыточных парогазов из варочного котла. Эти сдувки имеют высокое тепло- и влагосодержание. Кроме того, в них находится значительное количество сернистого ангидрида. Для утилизации тепла и диоксида серы служит система регенерации, состоящая из нескольких регенерационных емкостей, в которых парогазовые сдувки проходят противоточно движению сырой кислоты (сырого бисульфитного раствора). При этом пары воды конденсируются, отдавая тепло сырой кислоте, нагревая ее с 20 °C - 80 °C до 70 °C - 80 °C и выше, а диоксид серы поглощается сырой кислотой, образуя варочную кислоту с повышенной крепостью. Непоглощенные газы поступают на доулавливание диоксида серы в систему абсорбции кислотного цеха и (или) на газоочистные аппараты.
Существует несколько вариантов схем регенерации, в том числе с охлаждением сдувочной парогазовой смеси в теплообменниках сырой кислотой и водой. Каждая имеет свои плюсы и минусы и применяется в зависимости от условий конкретных предприятий.
При классической сульфитной варке от сдувок утилизируется 0,2 - 0,3 Гкал/т, при бисульфитной - до 0,4 - 0,45 Гкал/т.
Кроме того, при отборе щелока из варочного котла после окончания варки происходит вскипание щелока с образование большого количества парогазовой смеси с большим теплосодержанием. Они поступают в теплообменники, где пары воды конденсируются, нагревая воду, которая используется при промывке целлюлозы. Несконденсировавшиеся газы направляются на утилизацию сернистого ангидрида.
При этом утилизируется примерно такое же количество тепла, как и от сдувок.
Достигаемый экологический эффект
Экономия затрат тепловой энергии на варку, а, следовательно, и снижение выбросов от сжигания топлива. Снижение теплового загрязнения и выбросов диоксида серы.
Воздействие на окружающую среду
Снижает тепловую и экологическую нагрузку на атмосферу.
Эксплуатационные данные
Указанные выше мероприятия в разных вариантах широко используются.
Эксплуатация оборудования, работающего в неблагоприятных (агрессивных) условиях требует значительных затрат.
Область применения
Мероприятия по утилизации тепла и диоксида серы применимы как на новых, так и на действующих предприятиях.
Факторы реализации
Снижение расхода тепла и серы на варку, а также уменьшение выбросов диоксида серы.
4.3 Технологии, рассматриваемые при определении НДТ в производстве механической (древесной) массы
В этом разделе в
таблице 4.4 приводятся все соответствующие технологии, которые в настоящее время используются для предотвращения образования или уменьшения эмиссий и отходов и призваны экономить энергию и сырье как на существующих производствах, так и на вновь создаваемых. Этот список технологий не полный и его можно продолжить. Эти технологии включают меры, принятые в процессе производства, и самостоятельные технологии, дающие возможность для совершенствования процесса и предотвращения образования загрязнений и борьбы с ними.
Таблица 4.4
Перечень наилучших доступных технологий производства
механической (древесной) массы
Технология | Описание | Применяемость |
Производство дефибрерной древесной массы из елово-пихтовой балансовой древесины на цепных дефибрерах, оснащенных системой термодефибрирования (ДДМ) | | Широко применяется |
Производство дефибрерной древесной массы из елово-пихтовой балансовой древесины на дефибрерах под давлением (ДДМД) | | Широко применяется |
Производство термомеханической массы методом RTS | | Широко применяется |
Производство химико-термомеханической массы (ХТММ) по способу ЩПММ | | Широко применяется |
Минимизация расхода электроэнергии, установочной площади, затрат на техническое обслуживание при сортировании механических масс | | Широко применяется |
Эффективная промывка и управление процессом | | Широко применяется |
Очистка сточных вод предприятия, производящего ХТММ в составе интегрированного предприятия. Замыкание цикла посредством выпарки и сжигания концентратов | | Широко применяется |
Частичное или полное повторное использование чистой охлаждающей воды | | Широко применим |
4.3.1 Производство дефибрерной древесной массы из елово-пихтовой балансовой древесины на цепных дефибрерах, оснащенных системой термодефибрирования (ТДДМ)
Описание технологии
Процесс термодефибрирования осуществляется на модернизированных цепных дефибрерах, оборудованных системой автоматического контроля и регулирования температуры массы и оборотной воды (в ванне и линии оборотной воды), и созданием определенного уровня подпора жидкости над зоной дефибрирования (200 - 500 мм) путем оснащения дефибрера дополнительными узлами уплотнения шахты у дефибрерного камня. Слой воды конденсирует пары, образующиеся в процессе дефибрирования, и тем самым снижает потери избыточного тепла. Система автоматического регулирования поддерживает в конце зоны дефибрирования температуру, равную 100 °C. Использование автоматического регулирования увеличивает интервалы насечки дефибрерного камня и повышает качество массы.
4.3.2 Производство дефибрерной древесной массы из елово-пихтовой балансовой древесины на дефибрерах под давлением (ДДМД)
Описание технологии
Дефибрерная древесная масса под давлением (ДДМД) получается на прессовых дефибрерах, оборудованных узлами уплотнения загрузки дефибрера балансом и ванны дефибрера, позволяющими повысить давление в дефибрере выше атмосферного и температуру в ванне дефибрера. Из ванны дефибрера масса поступает на измельчитель щепы и выдувается под давлением в циклон, в котором происходит отделение пара от массы. Из циклона масса поступает на сгуститель, где из нее отбирается оборотная горячая вода, используемая в замкнутом цикле на дефибрирование.
В дальнейшем процесс сортирования, очистки, отбелки, размола отходов и сгущения готовой массы аналогичен традиционному процессу получения дефибрерной массы.
4.3.3 Производство термомеханической массы методом RTS
Описание технологии
Одной из технологий термомеханической массы, получивших наиболее широкое распространение в последние годы и с полным основанием относящихся к разряду НДТ, является технология RTS, в названии которой R соответствует Residence time (длительность пребывания при высоком давлении пара), T - Temperature (повышенная температура щепы при гидротермической обработке,) и S - Speed (значительно более высокая скорость вращения дисков рафинера на первой ступени размола). Эти три фактора были изменены в данной технологии по сравнению с традиционной технологией получения ТММ, что позволило сократить УРЭ на весьма значительную величину - примерно от 15% до 22% - 24%. Однако изменение величины одного или даже двух из перечисленных факторов не позволяет достичь указанного эффекта без ухудшения каких-нибудь других показателей процесса или качества массы. Именно при оптимизации измененных значений всех трех показателей и достигается отмеченное выше снижение УРЭ и улучшение некоторых других показателей качества массы.
Длительность пребывания щепы в нагретом состоянии в процессе пропарки при традиционной технологии составляет около 2 мин. В технологии RTS она сокращена до 10 - 20 с. Однако это существенное снижение продолжительности термического воздействия на щепу компенсируется одновременным значительным повышением температуры процесса. Если в традиционном процессе щепу нагревают перед первой ступенью размола до 120 °C - 130 °C (соответствует избыточному давлению насыщенного пара 0,1 - 0,2 МПа), что ниже температуры стеклования лигнина (около 140 °C), то в способе RTS температуру щепы поднимают до примерно 160 °C, что соответствует давлению насыщенного пара, используемого при пропарке, 0,5 - 0,6 МПа. Такое же давление поддерживается и в рафинере первой ступени. Кроме изменения значений параметров гидролитической предобработки, в технологии RTS контролируются размеры щепы, ее уплотнение, влажность. Изменение указанных выше параметров процесса сопровождается также значительным увеличением скорости вращения дисков рафинера - с 1500 - 1800 об/мин в обычном процессе производства ТММ до 2500 - 3000 об/мин в способе RTS.
Повышение температуры щепы при размоле с одновременным сокращением продолжительности гидротермической обработки позволяет оптимизировать степень размягчения лигнина. Более высокая пластичность, гибкость волокон, достигаемая в способе RTS, снижает (по сравнению с традиционной технологией получения ТММ) повреждение клеточной стенки волокон при размоле. Кроме того, вследствие указанных изменений технологии предобработки щепы и сокращения продолжительности размола, в лигнине уменьшается образование хромофорных групп и структур, что снижает степень потери белизны механической массой и облегчает ее последующую отбелку, а также сокращается содержание в ней нежелательных экстрактивных веществ (смолы) при отжиме щепы в импресфайнере после пропарки. Значительное увеличение скорости вращения дисков приводит к повышению интенсивности размола. При традиционном способе получения ТММ повышение интенсивности размола приводит к усилению укорочения волокон и повреждения клеточной стенки, тем самым способствуя снижению сопротивления раздиранию и других прочностных показателей, увеличению количества обрывков волокон.
В способе же RTS правильно подобранное сочетание значений упомянутых выше переменных факторов предобработки при высокой интенсивности размола способствует оптимизации всего процесса с увеличением степени фибрилляции волокон при размоле (40% - 45% против 25% - 30% при обычной технологии), большей их поверхности, т.е. хорошо разработанной массе, с относительно малым содержанием грубых волокон и костры. При отливе бумаги или картона это приводит к повышению прочностных показателей продукции, в частности показателя сопротивления раздиранию при равной разрывной длине.
В настоящее время разработаны несколько вариантов RTS-технологии в зависимости от потребностей конкретного производства. Например, вариант с получением высоких оптических свойств массы сопровождается снижением УРЭ примерно на 15% (с 2200 до 1900 кВт·ч/т в.с. волокна); вариант же с получением повышенных прочностных свойств массы (коэффициенты продавливания, разрыва, растяжения выше на 6% - 11%) требует тот же УРЭ, что и обычный способ получения ТММ.
4.3.4 Производство ХТММ по способу ЩПММ
Описание технологии
Щелочно-пероксидная механическая масса - ЩПММ (APMP - Alkaline Peroxide Mechanical Pulp). От получения ХТММ по традиционной технологии данный способ отличается тем, что после сортирования и промывки щепа подвергается глубокой пропитке в 1 - 3 (чаще в две) ступени щелочным раствором пероксида водорода в специальных аппаратах - импресфайнерах, которые применяются и в вышеописанной технологии RTS. Высокая степень сжатия щепы (4 : 1) в импресфайнере обеспечивает ее последующую глубокую пропитку, приводя к удалению из щепы воздуха и воды, частично раскалывает ее вдоль волокон, способствуя облегчению разделения щепы на волокна при размоле. В щелочной раствор пероксида водорода на первой ступени пропитки добавляют комплексообразователь, связывающий металлы переменной валентности, содержащиеся в древесине, воде, техническом каустике и способные катализировать разложение пероксида. На второй и третьей ступенях пропитки для стабилизации пероксида обычно добавляют силикат натрия и сульфат магния. Перед каждой ступенью пропитки щепа попадает в специальный подогреваемый паром бункер, откуда она направляется в импресфайнер, а затем через пропиточный шнек в бункер перед следующей ступенью пропитки (или, по прохождении всех ступеней пропитки, в бункер перед рафинером первой ступени). Рафинеры в технологии ЩПММ работают обычно при атмосферном давлении. Однако в некоторых модификациях способа рафинеры первой ступени работают при повышенном давлении. Между ступенями размола, как правило, предусмотрен промывной пресс, а после последней ступени размола - бассейн для снятия латентности, как и в традиционной технологии получения ТММ. Отбелка по технологии ЩПММ происходит в процессе движения щепы по технологическому потоку, т.е. в данном случае, в отличие от традиционного способа получения ХТММ, не требуются специальные отбельные башни.
Технология ЩПММ требует повышенного расхода пероксида водорода и щелочи. Однако этот недостаток компенсируется повышенными прочностными свойствами ХТММ. Повышенный расход щелочи способствует более глубокой пластификации древесного вещества, что обеспечивает при размоле сохранение доли длинных волокон и снижение количества коротких. Волокна лучше набухают и переплетаются друг с другом. В результате возрастает количество контактов между ними, площадь этих контактов и, как результат, увеличение прочностных свойств массы и безобрывность в работе БДМ. Расход щелочи, а также пероксида водорода должен оптимизироваться в зависимости от вида картонно-бумажной продукции, для производства которой используется данная масса.
Процесс ЩПММ позволяет успешно получать ХТММ не только из лиственной (преимущественно осиновой), но и из хвойных пород древесины. Перечень видов бумаг, для производства которых может применяться ЩПММ, столь же широк, что и для ХТММ, получаемой традиционными методами: газетная, писчая и печатная, журнальная, специальные виды бумаг, покровные слои коробочного картона и т.д.
Достоинства технологии ЩПММ:
- отсутствие серосодержащих соединений (гидросульфит, сульфит натрия), что существенно облегчает очистку сточных вод, тем самым делая данную технологию более экологичной;
- отсутствие башен отбелки и сопровождающего их оборудования, так как отбелка осуществляется в процессе обработки щепы;
- относительно низкий расход энергии на размол (УРЭ по технологии ЩПММ примерно на 30% ниже, чем при получении ХТММ по традиционным технологиям);
- капитальные затраты на строительство помещения и на оборудование для ЩПММ-установки примерно на 25% ниже, чем при получении ХТММ по традиционным технологиям;
- гибкость процесса, позволяющего варьированием расхода каустика и пероксида водорода получать массу как из лиственной, так и хвойной древесины различных пород, предназначенную для производства широкого спектра бумажно-картонной продукции;
- более низкие эксплуатационные затраты в результате меньшего количества оборудования.
Естественно, как любая эффективная технология, данный способ параллельно с его внедрением в промышленность непрерывно подвергался совершенствованию. Было предложено несколько его модификаций, из которых наиболее перспективным считается способ, сочетающий комбинацию предварительной подготовки щепы и ее химической обработки, включающей отбелку, с обработкой в рафинере, предназначенной не только для размола щепы, но и для улучшения распределения и перемешивания химикатов в массе. В данной модификации способа ЩПММ щелочной раствор пероксида водорода частично вводится в щепу во время пропитки перед размолом, а часть его подается непосредственно в рафинер первой ступени, чем повышается эффективность использования энергии и химикатов. Кроме того, после рафинера первой ступени добавлен бассейн высокой концентрации массы, в котором достигается более полное завершение реакций отбелки и, следовательно, некоторое повышение белизны. После относительно глубокой химической обработки массы резко снижается расход энергии на размол. В настоящее время способ ЩПММ продолжает совершенствоваться в частности, на второй ступени размол проводят при низкой концентрации массы). Переход к низкой концентрации массы на этой ступени ее рафинирования позволил снизить ее костричность более чем в 2 раза (с 2,2% до 1%), уменьшить содержание в ней пучков волокон и при этом еще снизить более чем на 30% суммарный УРЭ (с 940 до 710 кВт·ч/т в.с.д.). При этом все показатели массы остались неизменными, кроме некоторого снижения сопротивления раздиранию (на 10%).
Особенности технологий RTS и ЩПММ
Основной особенностью технологии RTS по сравнению с традиционной технологией получения ТММ является сокращенная продолжительность гидротермической обработки щепы, но при более высокой температуре, превышающей температуру стеклования лигнина, а также в 1,7 - 2 раза более высокая скорость вращения дисков рафинера на первой ступени размола.
Технология (ЩПММ) производства беленой ХТММ с использованием пероксидной отбелки в щелочной среде отличается наличием 1 - 3 ступеней интенсивной пропитки щепы щелочным раствором пероксида водорода путем предварительного вытеснения из нее воздуха и воды посредством интенсивного механического сжатия в специальных аппаратах импресфайнерах. Размол в две ступени ведется при атмосферном или повышенном на первой ступени давлении с промывкой массы между ступенями размола. Отбелка осуществляется по мере движения массы по технологическому потоку при отсутствии отбельных башен. Иногда часть отбельных химикатов вводится в рафинер первой ступени, вследствие чего повышается эффективность использования энергии и химикатов. Кроме того, после рафинера первой ступени установлен бассейн массы высокой концентрации для более полного завершения процесса отбелки.
Достигаемый экологический эффект
Высокий выход конечного продукта из 1 кубометра исходного сырья позволяет сохранять лесные ресурсы. На одну тонну волокна по сравнению с производством целлюлозы требуется в 1,6 - 1,8 меньше древесины.
Воздействие на окружающую среду
Снижение количества отходов приводят к меньшим потерям волокна со сточными водами, а также к снижению их ХПК. Использование только окислительной отбелки пероксидом исключает на 100% наличие в сточных водах соединений серы. Снижение расхода электроэнергии опосредствованно приводит к сжиганию меньшего количества топлива при получении электричества и тем самым к снижению эмиссий в атмосферу углекислого газа, NOx, а также золы в виде твердых отходов. Практически во всех публикациях, посвященных упоминаемым выше НДТ для производства ТММ и ХТММ, отмечается, что они являются экономически эффективными. Прежде всего это достигается за счет снижения расхода электроэнергии на размол на 15% - 25%, снижения капитальных и эксплуатационных затрат (в способе ЩПММ на 25% ниже, главным образом за счет отсутствия отбельных башен).
Эксплуатационные данные
Производство ТММ, ХТММ, ЩПММ, ХММ применяется на ведущих предприятиях целлюлозно-бумажной отрасли.
Все упомянутые технологии достаточно широко применяются на практике примерно с середины 1990-х годов. В число стран, где успешно работают установки по способам RTS, ЩПММ входят Швеция, Норвегия, Финляндия, США, Канада, Германия, Франция, Великобритания, Китай, Чили, Иран, Австралия и др.
Область применения
Применимо на новых и существующих предприятиях.
Факторы реализации
Расширение сырьевой базы для производства волокнистых полуфабрикатов - применение различных видов древесины и однолетних растений.
Автоматизация процесса производства.
Основной мотивацией для внедрения этих технологий является снижение расхода энергии, снижение капитальных и эксплуатационных затрат, улучшение качества массы, повышение выхода волокна из одного кубометра древесины, улучшение экологических показателей сточных вод.
Ссылочная литература:
[12]
4.3.5 Минимизация расхода электроэнергии, установочной площади, затрат на техническое обслуживание при сортировании механических масс
Описание технологии
В традиционных схемах сортирования для получения качественной массы необходимо было использовать сочетание центробежных сортировок с центриклинерами, поскольку эти два вида аппаратов, основанных на разных принципах действия, позволяли разделить массу на три основные фракции: хорошая масса (основной поток), недостаточно разделенные на волокна продукты размола (грубые волокна, пучки волокон, крупная костра), которые посредством дополнительного рафинирования можно превратить в качественную массу, и окончательные отходы (песок, инородные мелкие включения, мелкая костра, так называемые обрезки - мелкие, короткие обрезки волокон). Такое фракционирование достигается за счет того, что традиционные конструкции сортировок позволяют разделить массу в зависимости от длины, ширины и гибкости волокон, а центриклинеры - от удельной поверхности, объема и массы сортируемых частиц. Традиционная схема сортирования механических масс с использованием столь же традиционных конструкций сортировок рассмотрена в
разделе 2.5.
Большие успехи, доступные в середине 1990-х годов в области создания новых видов сит, технологии их изготовления (щелевых сит, появившихся в начале последнего десятилетия прошлого века) и новых конструкций сортировок, использующих эти сита, позволили не только перейти к сортированию при высокой концентрации массы (при 3% - 4,5% по сравнению с 0,8% - 1,5% раньше), но и фактически полностью позволили отказаться от прежних сит с круглой перфорацией и, главное, от использования центриклинеров, которые обычно устанавливались не менее, чем в три-четыре ступени. Это способствовало прежде всего значительному сокращению расхода электроэнергии на перекачку массы, так как очистка массы в центриклинерах проводится при ее концентрации 0,4% - 0,6% (и, кроме того, требует напора около 0,3 - 0,4 МПа). Снижению расхода электроэнергии способствовало также улучшение гидродинамики потоков в новых конструкциях сортировок, уменьшение их гидравлического сопротивления.
Современные схемы сортирования механических масс с использованием оборудования новых конструкций сохранили некоторые основные элементы традиционных схем. Прежде всего это сортирование в две или три ступени, при котором хорошая масса со всех ступеней сортирования объединяется в один основной поток хорошей массы, направляемый далее в соответствии с технологической схемой производства. Наличие ступенчатого сортирования требуется для того, чтобы полнее отделить от потока массы, поступившего на сортирование, все хорошее волокно, минимизировать его унос с отходами. Отходы с последней ступени сортирования сгущаются и размалываются на рафинере с последующим сортированием обычно в одну ступень. При этом хорошая масса из сортировки размолотых отходов соединяется с основным потоком, а отходы, как правило, возвращаются для повторного размола.
На всех ступенях сортирования используются щелевые сортировки, часто с разными характеристиками сит (ширина щелей, толщина профиля, его вид и т.п.) для каждой ступени. Кроме того, характеристика сит обычно подбирается в зависимости от типа механической массы (ДДМ, ТММ, ХТММ и т.д.), вида древесины и характера волокна, получаемого при размоле, т.е. это сугубо индивидуальный подбор для каждого предприятия, выполняемый, как правило, фирмой - изготовителем оборудования. Без соблюдения этих условий вряд ли удастся оптимизировать процесс сортирования с точки зрения минимизации расхода энергии и качества получаемой массы. Тем не менее некоторые опорные характеристики щелевых сит, используемых в сортировках для механических масс, привести можно. В частности, при сортировании ТММ, применяемой для производства газетной бумаги, в сортировках для массы основного потока используют сита с шириной щели 0,15 мм, а для массы потока отходов - 0,20 мм при степени ее помола около 60 °ШР. При этом содержание мини-костры в отсортированной массе составляет лишь 0,09%.
Выше рассмотрена одна из типичных современных схем сортирования механических масс. Естественно, тип механической массы, существующее на предприятии размольное и сортировочное оборудование и т.д., не позволяют жестко унифицировать схемы сортирования и очистки, но основные принципы современного сортирования, безусловно, должны соблюдаться в любых схемах.
Способность сортировок с щелевыми ситами, имеющими узкие щели (и некоторые другие значения специфических параметров сит), задерживать те же виды сора, что и центриклинеры, позволили, как уже отмечалось, отказаться от последних. В частности, в традиционных схемах иногда весь основной поток массы после центробежных сортировок пропускали через центриклинеры, иногда обработке в них подвергалась только хорошая масса от сортировок последней ступени (отходы шли на размол), перед тем как соединить ее с хорошей массой основного потока. Обработке в центриклинерах обычно подвергалась и масса после сортировки для размолотых отходов.
В современном сортировании есть одна важная тенденция, которая постепенно начинает доминировать в схемах новых предприятий, - реализация 2 - 4 ступеней сортирования в одном аппарате. Такие комбинированные сортировки в настоящее время изготовляют фактически все крупные фирмы, выпускающие сортировальное оборудование. Основные преимущества таких сортировок: пригодность для всех типов массы на основе сменных роторов, сортировальных корзин и подбора сит; простота управления всей системой сортирования; уменьшение протяженности трубопроводов и существенное снижение количества компонентов системы сортирования - баков, мешалок, насосов, электродвигателей, приборов; снижение потерь давления в сортировке; уменьшение установочной площади; ниже стоимость технического обслуживания и т.д.
Достигаемый экологический эффект
Снижение на 7% - 10% расхода энергии и количества волокнистых отходов за счет более тщательного сортирования.
Степень удаления костры из массы повышается с 75% при использовании прежних сортировок с круглыми отверстиями в ситах и прежних схем сортирования до 95% - 98%.
Воздействие на окружающую среду
Сокращаются потери древесного волокна при промывке, отбелке и очистке древесной массы.
Эксплуатационные данные
Данное мероприятие применяется на нескольких предприятиях.
Снижение установочной мощности электродвигателей и капитальных затрат более чем в два раза; снижение расходов на техническое обслуживание, КИП и управление процессом сортирования.
Область применения
Применяется практически на всех европейских предприятиях, модернизировавших свои отделы сортирования или построенных после 1995 года.
Факторы реализации
Мотивацией для внедрения технологии является повышение качества и чистоты массы, снижение вследствие этого количества обрывов бумажного полотна; снижение расхода электроэнергии, количества оборудования, требуемой установочной площади и т.д.
Ссылочная литература:
[12]
4.3.6 Эффективная промывка и управление процессом
Эта технология в основном относится к производству химико-термомеханической массы (ХТММ).
Описание технологии
Процесс промывки при производстве ХТММ в основном такой же, как и при производстве целлюлозы, но требования к эффективности обычно намного меньше. Основная цель заключается в отделении выделяемого при размоле растворенного органического материала от волокон. На каждом предприятии используется своя технология промывки и возможны различные варианты использования оборудования.
Процесс промывки ХТММ несколько сложнее, чем промывка целлюлозы, и требует оборудования большей производительности. На практике это означает, что необходима большая площадь фильтрующей поверхности на тонну массы, промываемой на барабанных фильтрах. Эффективность промывки обычно составляет 65% - 70% в расчете на содержащуюся в поступающей массе растворенную органику. Это обычно относится к одной ступени промывки, которая обычно происходит на барабанных фильтрах, прессах с двойной сеткой и шнек-прессах.
При последовательной промывке в 2 - 3 ступени можно достичь ее эффективности до 75% - 80%. Используется обычно то же оборудование, что на первой ступени промывки.
Достигаемый экологический эффект
При модернизации процесса промывки возникает возможность получать более высокую концентрацию органики в сточной воде и тем самым уменьшить передачу загрязнений на бумагоделательную или картоноделательную машину. Это может быть положительным фактором, при условии, если эти сточные воды затем обрабатываются отдельно от сточных вод бумагоделательной или картоноделательной машин, например, в процессе анаэробной очистки.
Воздействие на окружающую среду
Снижение содержания органических соединений в сточных водах, сокращение или отсутствие сброса сточных вод от промывки и сортирования на очистные сооружения.
Эксплуатационные данные
Применение промывного оборудования, работающего при повышенных концентрациях, позволит уменьшить инвестиции в новое оборудование и сократить расход электроэнергии. Обычно капитальные вложения на промывку массы составляют 3 - 5 млн евро на вновь создаваемых производствах, и 2 - 3 млн евро на существующих предприятиях с производственной мощностью 700 т в.с. массы в сутки. Существенные дополнительные эксплуатационные расходы отсутствуют.
Область применения
Реализовано на большинстве европейских, североамериканских заводов.
Применяется на новых и существующих предприятиях.
Факторы реализации
Мотивацией для внедрения данной технологии является то, что модернизированный процесс промывки может создать лучшие условия для анаэробной очистки сточных вод ХТММ. Эта технология также может способствовать повышению качества картона или бумаги, получаемых при использовании ХТММ.
Ссылочная литература:
[12].
4.3.7 Очистка сточных вод предприятия, производящего ХТММ в составе интегрированного предприятия. Замыкание цикла посредством выпарки и сжигания концентратов
Описание технологии
Существует несколько способов очистки сточной воды предприятий, производящих ХТММ:
Внутрицеховая физико-химическая обработка оборотной воды на первом этапе очистки сточных вод с применением в дальнейшем биологической очистки с активным илом. Есть одно предприятие, производящее ХТММ, которое обрабатывает эту оборотную воду химикатами, чтобы затем удалить экстрактивные вещества и мелкое волокно на ступени флотации. За то же время отмечается уменьшение ХПК на 40% - 50%. Недостатком этого метода является достаточно высокая стоимость химических реагентов.
Выпарка всего объема сточных вод и сжигание концентрата в регенерационном котле. Это позволяет свести сброс сточных вод к нулю. Предприятие
Millar Western Pulp (Meadow Lake) Ltd. в Саскачеване, Канада, мощностью 240 000 т в год, с 1992 года производит беленую ХТММ без сброса сточных вод. Предприятие перерабатывает осину, используя технологию
APP (
Alkaline Peroxide Pulping) - производство массы с применением щелочи и пероксида водорода. Оно производит высококачественную санитарно-гигиеническую и писчую бумаги. Система водооборота с выпаркой на предприятии Meadow Lake, производящем ХТММ, показана на
рисунке 4.1.
Рисунок 4.1 - Система водооборота на предприятии
Meadow Lake, производящем ХТММ
Технология выпарки используется для получения замкнутого цикла по воде и нулевого сброса сточной воды [Evans, 1992].
На
рисунке 4.2 представлен процесс обработки сточной воды с нулевым сбросом, включая различные ступени ее очистки.
Рисунок 4.2 - Процесс с нулевым выбросом сточных вод
Вся технологическая вода подается насосами на первичную очистку, где удаляются взвешенные вещества. Они обезвоживаются и сжигаются. Осветленную воду можно хранить в резервуарах, которые позволяют иметь резервный запас воды на этапе между цехом производства механической массы и испарителями.
Осветленная вода поступает на установку механических рекомпрессионных испарителей (третьей ступени), в которой концентрация сухого вещества увеличивается с 2,5% до 35%. Конденсат из испарителей разделяется на разные фракции, чтобы исключить загрязнение чистого конденсата, на который приходится 85% от общего его объема.
Та фракция водяного конденсата, которая наиболее загрязнена летучими органическими соединениями, подвергается отгонке паром в стриппере (отгонная колонка), где отгоняется основная их часть, сжигаемая затем в регенерационном котле. Большая часть дистиллята из испарителей может быть использована непосредственно на производстве механической массы при температуре 65 °C. Однако некоторое количество воды требуется с температурой 20 °C - 30 °C. Для получения воды с такой температурой часть конденсата, которая содержит остаточное количество летучих органических веществ, охлаждается, и эти органические вещества удаляются в специальном резервуаре посредством биологической очистки.
Содержание сухих веществ в упаренных сточных водах, поступающих из выпарной установки в двухступенчатый концентратор, повышается там до 70% под воздействием пара, после чего этот концентрат сжигается в регенерационном котле. Плав из топки регенерационного котла охлаждается, а получаемая при этом сода конвейером подается в бункер.
Особенности применения технологии
Замкнутый цикл может применяться как на вновь создаваемых предприятиях, так и на работающих. Ограничением являются высокие капитальные затраты на выпарку и строительство цеха регенерации (как на Meadow Lake). Описанная технология была применена на отдельно стоящем предприятии, и для ее внедрения необходимы большие площади, которые многие действующие предприятия зачастую не имеют. Решение проблемы будет зависеть от конкретных условий и зачастую отличаться для предприятий, производящих товарную ХТММ, и интегрированных производств ХТММ. Если используются выпарные установки, то отбелка ХТММ должна быть модифицирована, так как нельзя использовать силикаты натрия, поскольку они приводят к образованию накипи.
Достигаемый экологический эффект
Сокращение на 80% потребления свежей воды.
Воздействие на окружающую среду
Нет сброса сточной воды.
Эксплуатационные данные
На предприятии с нулевым сбросом очень важен мониторинг процесса и оборудования. Используются различные программы, динамический мониторинг загрязняющих веществ и коррозии, а также система управления качеством по стандарту ISO 9002. Совместно с ними проводятся лабораторные анализы, чтобы контроль был полным. Например, программа мониторинга содержания металлов, которая призвана отслеживать ионы в системе и принимать превентивные меры по борьбе с коррозией, загрязнением и накипью.
Использование системы замкнутого водооборота не приводит к потерям в производстве массы и не имеет негативного влияния на ее качество.
У новой системы эксплуатационные расходы сопоставимы с расходами на обслуживание системы обработки сточной воды и вторичной обработки осадка от производства обычной беленой ХТММ.
Область применения
Применимо на новых, вновь строящихся предприятиях.
Факторы реализации.
Привлекательность технологии с нулевым выбросом сточной воды подкрепляется возможностью регенерации химикатов и энергии, что способствует снижению эксплуатационных и амортизационных затрат.
Мотивацией для внедрения технологии является ограниченность в водных ресурсах.
Ссылочная литература:
[12].
4.4 Технологии, рассматриваемые при определении НДТ в производстве макулатурных масс
Наилучшие доступные технологии в производстве макулатурного волокна, позволяющие сократить потребление сырья, воды, энергии, снизить эмиссии в окружающую среду и образование отходов, приведены в
таблице 4.5.
Таблица 4.5
Перечень наилучших доступных технологий производства
макулатурного волокна
Технология | Описание | Применение |
Замкнутый водооборот при роспуске, сортировании, очистке и промывке макулатурного волокна | | Широко применим |
Системы улавливания волокна на стадиях роспуска, сортирования и очистки макулатурного волокна | | Широко применим |
Улучшенная система обработки отходов производства макулатурного волокна | | Широко применим |
Ресурсо- и энергоэффективные технологии в подготовке макулатурного волокна | | Широко применим |
4.4.1. Замкнутый водооборот при роспуске, сортировании, очистке и промывке макулатурного волокна
Описание технологии
В системе водопользования подготовки макулатурного волокна и производства бумаги и картона может быть реализована трехконтурная противоточная система использования осветленной и оборотной воды с разделением потоков менее загрязненной и более загрязненной воды. Такая система водоотведения основана на том, что в каждом из потоков объединяются сточные воды содержащие преимущественно загрязнения близкие по фазово-дисперсному состоянию и способности к очистке механическими, химическими или биологическими методами. Образующаяся волокносодержащая вода со стадий обработки отходов возвращается в основной технологический поток, а после обезвоживания отходов более загрязненная вода поступает в систему очистки сточных вод производства.
В технологических процессах роспуска, грубого сортирования, очистки и промывки макулатурного волокна используется осветленная оборотная вода с флотации:
- на роспуск макулатурного сырья и полуфабрикатов;
- на разбавление массы перед сортированием и очисткой;
- на спрыски промывной установки;
- на регулирование концентрации и др.
Организация отдельного контура циркуляции оборотной воды отдела подготовки макулатурной массы позволяет выводить преимущественно органические загрязнения с избыточными оборотными водами непосредственно на биологическую очистку, что способствует снижению объема стоков, направляемых на механохимическую очистку на 20 - 0%. Современные максимально замкнутые системы водопользования позволяют сократить расход свежей воды до минимальных значений, ниже которых осложняется ведение технологического процесса. Уровень значений определяется индивидуально для каждой технологической линии.
Достигаемый экологический эффект
Снижение содержания органических соединений в сточных водах, сокращение или отсутствие сброса сточных вод от промывки и сортирования на очистные сооружения.
Воздействие на окружающую среду
Сокращение количества сбрасываемых сточных вод и загрязнений в них.
Система замкнутого водооборота обеспечивает снижение нагрузки загрязнений на водоем, что уменьшает воздействие на окружающую среду.
Эксплуатационные данные
Организация многоступенчатого сортирования и очистки с использованием современного оборудования при концентрациях 3...5% позволяет повысить энергоэффективность процесса за счет сокращения расхода электроэнергии, уменьшения отходов и стокообразования.
Область применения
Реализовано на большинстве новых и существующих европейских, североамериканских и российских предприятий, перерабатывающих макулатурное сырье.
Факторы реализации
Совокупность данных мероприятий приносит положительный эффект: уменьшаются потери волокна, сокращается объем стокообразования и, соответственно, сокращаются затраты на очистку сточных вод, уменьшается расход электроэнергии.
Ссылочная литература:
[37]
4.4.2. Системы улавливания волокна на стадиях роспуска, сортирования и очистки макулатурного волокна
Описание технологии
На стадиях подготовки макулатурного волокна образуется большое количество отходов. Для снижения потерь годного волокна внедряются системы многоступенчатого сортирования и очистки макулатурной массы, промывки и обезвоживания отходов. Образующаяся волокносодержащая вода со стадий обработки отходов, в зависимости от марки используемой макулатуры, может возвращаться в основной технологический поток. Сокращение потерь волокна со сточными водами пропорционально сокращению потребления свежей воды.
Достигаемый экологический эффект
Снижение потерь годного волокна.
Воздействие на окружающую среду
Экономия макулатурного сырья, сокращение потерь волокна. Снижение нагрузки на очистные сооружения, за счет снижения количества взвешенных веществ и ХПК в сточных водах.
Эксплуатационные данные
Системы многоступенчатого сортирования и очистки макулатурной массы, промывки и обезвоживания отходов позволяют повысить ресурсо- и энергоэффективность процесса за счет сокращения потерь годного волокна, уменьшения количества образующихся отходов и стоков.
Область применения
Реализовано на большинстве новых и существующих европейских, североамериканских и российских предприятий, перерабатывающих макулатурное сырье.
Факторы реализации
Основными факторами для реализации технологии являются: снижение расхода волокнистых полуфабрикатов, снижение потребления свежей воды.
Ссылочная литература:
[38].
4.4.3. Улучшенная система обработки отходов производства макулатурного волокна
Описание технологии
В цикле переработки макулатурного сырья собираются и перерабатываются отходы грубого и тонкого сортирования и очистки, которые делятся на грубодисперсные (отходы роспуска, очистки, сортирования) и тонкодисперсные (отходы очистки фильтратов и оборотной воды, шлам). Отходы производства являются высокозольным топливом.
Обязательной стадией подготовки отходов к утилизации является их сгущение до максимальной сухости, около 60 - 80% для грубодисперсных отходов, 40 - 65% для тонкодисперсного шлама. Обезвоживание грубодисперсных отходов и шлама осуществляют на винтовых, ленточных и др. конструкциях прессов. Повышение эффективности обезвоживания осадков достигается за счет использования флокулянтов и коагулянтов.
Достигаемый экологический эффект
Оптимизация и повышение эффективности очистки и подготовки к утилизации образующихся отходов.
Воздействие на окружающую среду
Сокращение количества сбрасываемых твердых отходов, оборотных вод и загрязнений в них.
Эксплуатационные данные
Экономия сырья, сокращение потерь волокна, уменьшение объема отходов и стоков, упрощение утилизации.
Область применения
Реализовано на большинстве новых и существующих европейских, североамериканских и российских предприятий, перерабатывающих макулатурное сырье.
Факторы реализации
Основными факторами для реализации технологии являются: снижение объемов образующихся твердых отходов, подлежащих утилизации.
Ссылочная литература: [
37 -
38].
4.4.4. Ресурсо- и энергоэффективные технологии в подготовке макулатурного волокна
Описание технологии
Организация сортирования и очистки при переработке макулатуры при концентрации 3 - 5% позволяет сократить расходы воды и электроэнергии за счет снижения перекачиваемых объемов волокнистой суспензии.
Стадия фракционирования, применяемая в технологии производства тарного картона из макулатуры, - это сортирование по длине волокна с последующим отдельным размолом фракций, что позволяет сократить расход энергии.
Достигаемый экологический эффект
Оптимизация и повышение эффективности подготовки макулатурного волокна, снижение объемов образования короткого, мелкого волокна.
Воздействие на окружающую среду
Сохранение длины волокна, минимизация механического воздействия на коротковолокнистую фракцию и как следствие снижение содержания взвешенных веществ и ХПК в сточных водах.
Эксплуатационные данные
Системы многоступенчатого сортирования и очистки макулатурной массы, при концентрации 3 - 5% приводят к снижению энергозатрат за счет снижения производительности вспомогательного оборудования (массных насосов, приводов перемешивающих устройств и т.п.). Применение стадии фракционирования с последующим раздельным размолом позволяют повысить ресурсо- и энергоэффективность процессов за счет снижение расхода энергии на размол разных фракций.
Область применения
Реализовано на большинстве новых и существующих европейских, североамериканских и российских предприятий, перерабатывающих макулатурное сырье.
Факторы реализации
Основными факторами для реализации технологии являются: снижение удельного расхода энергии, волокнистых полуфабрикатов и потребления свежей воды.
Таблица 4.6
Краткое резюме перечня технологий, относящихся к НДТ,
при производстве макулатурных волокон
Наименование НДТ | Эффекты в отношении уровней потребления и эмиссий (побочные эффекты) | Влияние на процесс производства, например: баланс энергии, выход |
Расход химикатов | Расход энергии | Сбросы в воду | Выбросы в воздух | Твердые отходы |
Замкнутый водооборот при роспуске, сортировании, очистке и промывке макулатурного волокна | | |  ХПК  ВВ  объем сточных вод | Н.э. | Н.э. |  водопотребление,  качества макулатурного волокна |
Системы улавливания волокна на стадиях роспуска, сортирования и очистки макулатурного волокна | | |  ХПК  ВВ | Н.э. | |  возврат волокна в производство  водопотребление |
Улучшенная система обработки отходов производства макулатурного волокна | | |  ХПК  ВВ | Н.э. | |  количества образующихся твердых отходов,  водопотребление |
Ресурсо- и энергоэффективные технологии в подготовке макулатурного волокна | Н.э. | |  ХПК  ВВ | Н.э. | |  водопотребление,  снижение потерь волокна,  УРЭ |
4.5 Технологии, рассматриваемые при определении НДТ в производстве бумаги и картона
Наилучшие доступные технологии в производстве бумаги и картона, позволяющие сократить потребление сырья, воды, энергии, снизить эмиссии в окружающую среду и образование отходов, приведены в
таблице 4.7.
Таблица 4.7
Перечень наилучших доступных технологий
производства бумаги и картона
Технология | Описание | Применение |
Замкнутый водооборот сортирования, очистки и промывки массы | | Широко применим |
Рекуперация тепла при производстве бумаги, картона | | Широко применим |
Биологическая очистка сточных вод | | Широко применим |
Обезвоживание осадков очистных сооружений | | Широко применим |
Улучшенные системы переработки брака (БДМ/КДМ) | | Широко применим |
Системы улавливания волокна из оборотных и/или сточных вод производств БДМ/КДМ | | Широко применим |
Внедрение автоматизированной системы управления производством (АСОДУ) | | Широко применим |
Частичное или полное повторное использование чистой охлаждающей воды | | Широко применим |
4.5.1 Замкнутый водооборот сортирования, очистки и промывки массы
Описание технологии
В технологических процессах сортирования, очистки и промывки массы используется оборотная вода от потока БДМ/КДМ:
- на роспуск полуфабрикатов;
- на разбавление массы перед сортированием и очисткой;
- на регулирование концентрации.
После системы подготовки (сортирование, очистка, промывка) масса вместе с водой подается на БДМ/КДМ. В процессе формования бумажного полотна вода удаляется из массы и поступает на узел сбора оборотной воды БДМ/КДМ. Часть обороной воды повторно используется в технологическом потоке БДМ/КДМ, избыточная оборотная вода направляется на локальную внутрицеховую очистку.
Оборотная вода с отходами от последней ступени сортирования и очистки поступает в систему сточных вод производства.
Достигаемый экологический эффект
Снижение содержания органических соединений в сточных водах, сокращение или отсутствие сброса сточных вод от промывки и сортирования на очистные сооружения.
Воздействие на окружающую среду
Система замкнутого водооборота обеспечивает снижение нагрузки загрязнений на водоем, что уменьшает воздействие на окружающую среду.
Эксплуатационные данные
Организация многоступенчатого сортирования с использованием щелевых сортировок при концентрациях 3% - 4% позволяет повысить энергоэффективность процесса за счет сокращения расхода электроэнергии, уменьшения отходов и стокообразования.
Область применения
Реализовано на большинстве европейских, североамериканских и российских заводах. Применяется на новых и существующих предприятиях.
Факторы реализации
Совокупность данных мероприятий приносит положительный эффект: уменьшаются потери волокна и наполнителей, сокращается объем стокообразования и, соответственно, сокращаются затраты на очистку сточных вод, уменьшается расход электроэнергии.
Ссылочная литература:
[39].
4.5.2 Рекуперация тепла при производстве бумаги и картона
Описание технологии
Сушильная часть БДМ/КДМ для сушки бумаги/картона использует почти всю тепловую энергию, потребляемую на бумажном/картонном производстве. Сушильные установки БДМ/КДМ оборудуются теплоизолированными вентиляционными колпаками с системой отвода из-под колпака паровоздушной смеси и подачей ее на теплорекуперацию. Тепловой КПД сушильной части в значительной мере определяется интенсивностью вентиляции и удаления воздуха из-под колпака машины, а также использованием вторичных энергоресурсов. Система рекуперации тепловой энергии обеспечивает снижение потребления топливно-энергетических ресурсов за счет использования вторичных энергоресурсов. Регенерируемое тепло используется для подогрева сушильного воздуха, на обогрев потолка, на подогрев оборотной воды, подсеточной воды, технологической воды, используемой на спрыски БДМ/КДМ.
Важным фактором для системы сушки и рекуперации тепла является оптимизация процесса обезвоживания и повышение сухости бумажного полотна перед сушкой. Чем выше сухость бумажного полотна после прессовой части, тем меньше тепловой энергии требуется для окончательной сушки бумаги. Повышение сухости полотна на входе в сушку на 1% дает примерно 4% экономии тепловой энергии. Интенсификация процесса обезвоживания волокна перед сушкой обеспечивается установкой пресса с расширенной зоной прессования (башмачный пресс). При этом сухость после прессовой части повышается до 52%. Установка пресса с расширенной зоной прессования (башмачный пресс) позволяет повысить сухость полотна после прессовой части, что дает экономию энергии в процессе сушки в пределах 20% - 30%.
Достигаемый экологический эффект
Повышение энергоэффективности процесса сушки за счет снижения потребления свежего пара на сушку бумаги/картона.
Воздействие на окружающую среду
Снижение потребления свежего пара на сушку бумаги/картона обеспечивает уменьшение выработки пара на предприятии, что снижает воздействие на окружающую среду.
Организация колпака сушильной части, оснащенного системой автоматики. Экономия энергии за счет тепла рекуперации и сигнализации снижает риск несчастных случаев.
Система теплорекуперации сушильной части позволяет снизить паровоздушные выбросы в атмосферу.
Эксплуатационные данные
Устройство сушильного колпака с системой использования регенерируемого тепла максимально обеспечивает равномерность влажности по ширине полотна, что ведет к повышению качества продукции.
Экономия энергии за счет тепла рекуперации паровоздушной смеси до 10%.
Область применения
В сушильной части БДМ/КДМ для большинства видов бумаги/картона.
Факторы реализации
Основными факторами для реализации технологии являются: экономия энергии, снижение конденсации и каплеобразования, тумана, улучшение климатических условий труда, улучшение качества продукции.
Ссылочная литература:
[40].
4.5.3 Биологическая очистка сточных вод
Описание технологии
Биологическая (вторичная) очистка сточных вод - это очистка с помощью активного ила путем адсорбции, хемосорбции, биосорбции, коагуляции, биоокисления. Здесь окисляется большинство существующих загрязняющих веществ в сточных водах.
Для вторичной очистки основными альтернативами являются аэробная и анаэробная системы биологической очистки. Однако возможности анаэробной очистки ограничены очисткой сточных вод с высокой концентрацией ХПК (~ 2000 мг/л), поэтому эту технологию в основном применяют на предприятиях, использующих вторичное волокно.
В качестве аэробной очистки используют различные варианты: биологическая очистка с использованием активного ила, аэробные погружные биофильтры, биофильтры, биологические реакторы.
Обзор наиболее распространенных систем аэробной биологической очистки представлен в
таблице 4.8.
Таблица 4.8
Обзор наиболее распространенных систем
аэробной биологической очистки
Система | Область применения (БПК на входе), мг/л | Преимущества | Недостатки | Эффективность снижения нагрузки |
по БПК | по ХПК |
Одноступенчатая очистка с использованием активного ила | 100 - 1000 | Традиционный процесс; большой опыт применения | Высокое энергопотребление; большое количество избыточного ила; проблемы с разбуханием или с плавающим илом | 85% - 96% | 60% - 85% |
Двухступенчатая очистка с использованием активного ила (со ступенью высокой нагрузки ила) | 600 - 1200 | Улучшенные свойства активного ила | Высокое энергопотребление; большое количество избыточного ила | 85% - 98% | 75% - 90% |
Одноступенчатые аэробные погружные биофильтры | 20 - 100 | Безопасный процесс; фиксированная биомасса | Чувствителен к повышенным концентрациям взвешенных веществ | 60% - 65% | 50% - 55% |
Двухступенчатые аэробные погружные биофильтры | 100 - 300 | Безопасный процесс; фиксированная биомасса | Чувствителен к повышенным концентрациям взвешенных веществ | 60% - 70% | 50% - 60% |
Биофильтры малой производительности | < 100 | Простая конструкция; низкое энергопотребление; охлаждение воды | Риск засорения; запах | 60% - 65% | 50% - 55% |
Биофильтры высокой производительности | 200 - 800 | Простая конструкция; низкое энергопотребление; охлаждение воды | Риск засорения; запах | 60% - 70% | 50% - 60% |
Биореактор с подвижным слоем биомассы (MBBR) | 300 - 1500 | Фиксированная биомасса; нет циркулирующего ила; меньший объем реактора | Большое количество избыточного ила | 85% - 95% | 80% - 90% |
Процесс биологической очистки. Химическое осаждение сточных вод в бумажном/картонном производстве может дополняться процессом химического осаждения, который используется либо до, либо после биологической очистки. В отдельных случаях химическое осаждение может являться альтернативой биологической очистке сточных вод. Особенно хороша эта технология для малых предприятий. Химическое осаждение имеет особое значение, когда необходимо получить более низкое содержание органических веществ (в виде ХПК, БПК), удалить азот, фосфор и взвешенные вещества.
Химическое осаждение предполагает добавление химикатов для изменения физического состояния растворенных или взвешенных веществ с последующим их удалением путем осаждения или флотации. В качестве химикатов для осаждения чаще всего используют соли алюминия, хлорид железа, сернокислое железо, сульфат железа, известь. Для оптимизации флокуляции применяют полиэлектролиты.
Эффективность химического осаждения составляет до 97% - 99% по взвешенным веществам, 70% по ХПК. К недостатку метода можно отнести увеличение в очищенной сточной воде ионов алюминия или железа.
В бумажной промышленности оборотная и сточная воды являются средой, в которой оказывается большинство веществ, добавляемых в бумажную массу при ее подготовке.
Мероприятия по снижению сброса сточной воды с химическими добавками являются общим подходом в ведении технологического процесса.
Кроме общего подхода к снижению сброса химических добавок с водой, возможна замена химикатов на экологически безвредные химические добавки. Биоразлагаемые, нетоксичные и биологически неаккумулируемые химикаты должны применяться везде, где только возможно.
Описание приведено также в
разделе 4.1.20 "Биологическая очистка сточных вод".
Достигаемый экологический эффект
Снижение нагрузки сточных вод на водоем в зависимости от вида выпускаемой бумаги/картона, их свойств, расхода воды на тонну продукции, применяемых химических добавок, а также от конструкции и работы очистных сооружений.
Воздействие на окружающую среду
Сокращение сбросов в водоемы, снижение загрязнения окружающей среды.
Эксплуатационные данные
Аэробная биологическая очистка сточных вод успешно применяется свыше двадцати лет. Эффективность снижения нагрузки для различных систем биологической очистки составляет по БПК от 60% до 98%, по ХПК от 50% до 90%.
Область применения
Биологическая очистка сточных вод может применяться как на старых, так и на новых предприятиях ЦБП.
Факторы реализации
Обеспечение снижения критериев сброса сточных вод (количество, загрязнения) за счет установки в системе биологической очистки современного оборудования и технического обслуживания.
Ссылочная литература:
[41].
4.5.4 Обезвоживание осадков очистных сооружений
Описание технологии
На очистных сооружениях предприятий ЦБП образуется большое количество осадка на ступени первичной очистки, избыточного активного ила при биологической очистке и шлама при доочистке. Обработка всех видов осадков осуществляется, как правило, совместно, поскольку осадки биологической и химической очистки плохо обезвоживаются и для улучшения способности к обезвоживанию их необходимо смешивать с волокнистым осадком.
Целью обезвоживания является по возможности большее удаление воды из осадка для упрощения его окончательной утилизации.
Описание приведено в
разделе 4.1.21 "Обезвоживание осадков очистных сооружений".
Достигаемый экологический эффект
Сокращение количества отходов на захоронение.
Воздействие на окружающую среду
Снижение загрязнения грунтовых вод.
Эксплуатационные данные
Уменьшение объема осадка приблизительно в 20 раз, упрощение окончательной утилизации осадка.
Область применения
Обезвоживание осадка может применяться как на старых, так и на новых предприятиях ЦБП.
Факторы реализации
Необходимость увеличения содержания сухих веществ в целях упрощения транспортировки и окончательной утилизации осадка.
4.5.5 Улучшенная система переработки брака (БДМ/КДМ)
Описание технологии
Система сбора и переработки брака предусматривает аккумуляцию брака от всех технологических переделов в бассейне-аккумуляторе, что обеспечивает стабильность работы потока машины и дозирования брака в композицию бумаги/картона. Аккумуляция брака является важным фактором при остановах производства и сокращает сброс волокна в канализацию.
Система подготовки брака, включая сгущение, дороспуск, очистку, сортирование на щелевых сортировках в несколько ступеней, обеспечивает оптимальное качество вторичного волокна для использования его в композиции бумаги/картона.
Переработка брака в потоках БДМ и КДМ в основном включает следующее:
- переработку отходов сортирования при подготовке бумажной массы;
- улавливание волокна в мокрой части;
- переработку влажного и сухого брака.
Достигаемый экологический эффект
Снижение расхода первичных полуфабрикатов.
Воздействие на окружающую среду
Сокращение отходов за счет регенерации оборотного брака.
Эксплуатационные данные
Использование оборотного брака в композиции бумаги/картона до 20%.
Область применения
В ЦБП при выработке различных видов бумаги/картона.
Факторы реализации
Основными факторами реализации является использование вторичного волокна и сокращение отходов производства.
Ссылочная литература:
[42].
4.5.6 Система улавливания волокна из оборотных и (или) сточных вод производств БДМ/КДМ
Описание технологии
Перед ступенью биологической очистки производственные сточные воды бумажных предприятий подвергаются первичной механической очистке, нейтрализации, обогащению биогенными элементами и усреднению.
Первичная или механическая очистка производственных сточных вод включает:
- грубую очистку от крупных включений и песка;
- механическую очистку от мелкодисперсных взвешенных веществ при помощи сил гравитации.
На некоторых предприятиях ЦБП для первичной очистки используются методы флотации или фильтрации.
Эффективность удаления взвешенных веществ при первичной очистке может быть в пределах 60% - 90%. Степень удаления легкоосаждаемых твердых частиц, как правило, выше - 90% - 95%. Содержание взвешенных веществ после первичной очистки может находиться в пределах 30 - 200 мг/л.
Для выравнивания колебаний расхода и концентраций загрязнений сточных вод предусматривается ступень усреднения. Время выдержки в бассейнах-усреднителях составляет приблизительно 4 ч.
Типовая схема локальной предварительной очистки предусматривает сбор сточных вод, фильтрацию, ступень химического осаждения, осаждение взвешенных частиц в отстойнике. Сточная вода после локальной очистки направляется в общую систему очистки производственной воды.
Для очистки оборотной/сточной воды в технологическом потоке также применяется метод мембранной фильтрации. Мембранные технологии, в зависимости от размера пор мембраны (которые примерно соответствуют "молекулярному весу" удаляемых органических соединений) и давления фильтрации, теоретически способны удалять почти 100% органических веществ без использования нежелательных соединений в водной среде.
В зависимости от размера пор можно выделить разные мембранные процессы:
- микрофильтрация, которая применяется при давлении ниже 1 бар с использованием мембран с размером пор 0,1 - 0,2 мкм;
- ультрафильтрация осуществляется при перепаде давления в 1 - 2 бар;
- нанофильтрация (НФ) или обратный осмос (ОО) осуществляется при давлении 15 - 25 бар.
Требования к мерам по предотвращению негативных эффектов от создания замкнутых водных систем:
- для предотвращения забивания или износа оборудования вода для охлаждения, уплотнительная вода и осветленная вода на спрыски БДМ/КДМ проходит очистку на фильтрах;
- рециркулируемая уплотнительная вода системы вакуум-насосов охлаждается в теплообменнике или за счет разбавления свежей водой до необходимой температуры;
- определение требований к качеству воды, включая содержание взвешенных веществ, жесткость, pH, температуру, с целью необходимости использования ее для разных технологических переделов и оборудования;
- выбор определенных видов химикатов для производства бумаги/картона в условиях максимально замкнутого цикла водооборота с целью снижения накопления химикатов в оборотной воде за счет специфических свойств каждого химиката в условиях использования в жидкой среде - автоматизация системы мониторинга и лабораторный контроль потоков оборотной воды.
Достигаемый экологический эффект
Оптимизация и повышение эффективности очистки оборотной и сточной вод. Степень удаления твердых частиц до 90% - 95%.
Воздействие на окружающую среду
Сокращение количества сбрасываемых сточных вод и загрязнений в них.
Эксплуатационные данные
Экономия первичных полуфабрикатов, сокращение потерь волокна до 2%.
Область применения
В ЦБП для различных производств.
Факторы реализации
Основными факторами для реализации технологии являются: снижение содержания загрязняющих веществ в сточных производственных водах, снижение расхода волокнистых полуфабрикатов, снижение потребления свежей воды.
Ссылочная литература:
[42].
4.5.7 Внедрение автоматизированной системы управления производством (АСОДУ)
Современные целлюлозно-бумажные предприятия практически не имеют постоянного обслуживающего персонала, присутствующего в производственном цехе или участке. Оперативное управление производственным процессом осуществляется операторами производственных цехов или участков с помощью автоматизированной системы оперативно-диспетчерского управления (АСОДУ).
При производстве бумаги/картона основные места, где измерения и автоматизация повышают как качество, так и производительность, а также улучшают экологические параметры, перечислены ниже:
- оборудование для очистки избыточной оборотной воды;
- технологический узел процесса составления композиции бумажной массы;
- узел размола волокнистых полуфабрикатов;
- мокрая часть БДМ/КДМ.
Таблица 4.9
Краткое резюме перечня технологий, относящихся к НДТ,
для интегрированных предприятий с варкой
по сульфатному способу
N п/п | Наименование НДТ | Эффекты в отношении уровней потребления и эмиссий (побочные эффекты) | Влияние на процесс производства, например: баланс энергии, выход |
Расход химикатов | Расход энергии | Сбросы в воду | Выбросы в воздух | Твердые отходы |
1 | Сухая окорка древесины | Н.э. |  при окорке в барабанах  при современ. мех. окорке |  ХПК  ВВ  объем сточных вод | Н.э. | Н.э. |  генерация энергии в корьевых котлах |
2 | Модифицированная варка целлюлозы, непрерывная (c) или периодическая (b) |  при варке, потребность в химикатах  при отбелке |  при варке (c)  при варке (b)  выпарка  печь для обжига извести |  ХПК  АОХ | Н.э. | Н.э. |  генерация энергии  окончательный выход целлюлозы |
3 | Замкнутая по воде система сортирования, очистки и промывки массы | | |  ХПК  ВВ  объем сточных вод | Н.э | Н.э |  качество целлюлозы |
4 | Кислородно-щелочная делигнификация |  в O 2-ступени  потребность в химикатах при отбелке |  в O 2-ступени  окисление белого щелока  при каустизации и в известерегенерационной печи |  ХПК  АОХ | Н.э. |  осадки |  генерация энергии |
5 | ECF-отбелка и производство химикатов для нее (в сравнении с отбелкой элементарным хлором) при одинаковом числе Каппа на входе | | |  АОХ |  Cl 2 | Н.э. | Н.э. |
6 | Отдувка и повторное использование конденсатов после очистки в стриппинг-колонне | Н.э. |  пар |  ХПК |  S общ | Н.э. |  водопотребление |
7 | Частичное замыкание водооборота отбельного цеха + увеличение выпарки |  отбелка |  выпарка |  ХПК | Н.э. | Н.э. |  водопотребление |
8 | Частичное или полное повторное использование чистой охлаждающей воды | Н.э. | |  ХПК  ВВ  объем сточных вод | Н.э. | Н.э. | |
9 | Буферные емкости для сбора протечек щелоков | Н.э. |  (выпарка) |  ХПК | Н.э. | Н.э. | Н.э. |
10 | Рекуперация тепла при производстве целлюлозы, бумаги, картона | Н.э. | | Н.э. |  от энергетики, включая ПГ | Н.э. | Н.э. |
11 | Замкнутый цикл регенерации химикатов для варки целлюлозы |  потребность в химикатах | |  ХПК |  ПГ | Н.э. | Н.э. |
12 | Сбор и разложение сульфатного мыла | | |  ХПК | Н.э. | Н.э. |  генерация энергии, получение таллового масла |
13 | Выделение или сбор скипидара | Н.э. | |  ХПК |  S общ | Н.э. | Получение побочного продукта в виде скипидара-сырца |
14 | Сбор слабых и крепких газов с последующим сжиганием в специализированных печах, ИРП, СРК |  потребности в возмещении S/  избыток S |  на систему управления | Н.э. |  S общ | Н.э. |  генерация энергии (сжигание с возвращением тепла) |
15 | Биологическая очистка сточных вод | | |  ХПК  АОХ | | | |
16 | Обезвоживание осадков очистных сооружений | | | Н.э. | | |  генерация энергии за счет сжигания осадков и ила |
17 | Сжигание черного щелока при концентрации более 72% | Н.э. |  выпарка | Н.э. |  S общ, ПГ | Н.э. |  генерация энергии в регенерационном котле  мощность производства |
18 | Обезвоживание отходов цикла регенерации химикатов | Н.э. | |  ХПК  ВВ  объем сточных вод | Н.э. | | Н.э. |
19 | Улучшенная промывка шламов от регенерации химикатов | | |  ХПК  ВВ  объем сточных вод |  S общ | | |
20 | Электрофильтры после СРК, ИРП, котла для сжигания коры и осадков очистных сооружений |  сульфата натрия) | | Н.э. |  взвешенные вещества | Н.э. | Н.э. |
21 | Котлы для сжигания коры и осадков очистных сооружений, непровара и топливоподготовка для них | Н.э. |  на систему управления | Н.э. |  NO x SO 2,  взвешенные вещества,  ПГ | | Генерация энергии |
22 | Улучшенные системы переработки брака (БДМ и КДМ) | | | Н.э. | Н.э. | |  выход продукции |
23 | Системы улавливания волокна из избыточной (сточной) воды БДМ/КДМ | | |  ХПК  ВВ | Н.э. | |  водопотребление |
24 | ЛОС до очистных сооружений | |  Электроэнергия |  ХПК  ВВ | Н.э. | Н.э. | Н.э. |
25 | Внедрение системы АСОДУ | | | | | | |
26 | Комбинированная выработка тепловой и электрической энергии | Н.э. | | | | |  увеличение выработки энергии |
Примечание:  - повышение;  - снижение; н.э. - нет эффекта (или незначительный эффект;  - эффект может быть или не быть (незначительное влияние в зависимости от условий); <1> - предполагается, что проводится эффективная очистка сточных вод, ПГ - парниковые газы. |
Таблица 4.10
Краткое резюме перечня технологий, относящихся к НДТ
для интегрированных предприятий с варкой
по сульфитному способу
N п/п | Наименование НДТ | Эффекты в отношении уровней потребления и эмиссий (побочные эффекты) | Влияние на процесс производства, например: баланс энергии, выход |
Расход химикатов | Расход энергии | Сбросы в воду | Выбросы в воздух | Твердые отходы |
1 | Сухая окорка древесины | Н.э. |  при окорке в барабанах  при соврем мех. окорке |  ХПК  ВВ  объем сточных вод | Н.э. | Н.э. |  генерация энергии в корьевых котлах |
2 | Модифицированная варка целлюлозы |  при варке  при отбелке |  при варке  выпарка |  ХПК  АОХ | Н.э. | Н.э. |  генерация энергии  окончательный выход целлюлозы |
3 | Замкнутый водооборот сортирования, очистки и промывки массы | | |  ХПК  ВВ  объем сточных вод | Н.э | Н.э. |  качество целлюлозы |
4 | Повторное использование конденсатов целлюлозных производств или их отдельная очистка | Н.э. |  пар |  ХПК |  серосодержащих газов | Н.э. | Н.э. |
5 | Сбор газов с высокой концентрацией диоксида серы и их дальнейшее использование в технологии для приготовления варочных растворов |  потребность в химикатах | | Н.э. |  ХПК |  ПГ |  генерация энергии |
6 | Рекуперация тепла при производстве целлюлозы, бумаги, картона, термомеханической массы | Н.э. | | Н.э. |  от энергетики, в том числе ПГ | Н.э. | Н.э. |
7 | Буферные емкости для сбора избыточных щелоков и оборотной воды | Н.э. |  (выпарка) |  ХПК | Н.э. | Н.э. | Н.э. |
8 | Котлы для сжигания древесно-корьевых отходов, осадков очистных сооружений и топливоподготовка для них | Н.э. |  на систему управления  (при использовании на собств. нужды | Н.э. |  NO x SO 2,  взвешенные вещества  ПГ | |  генерация энергии |
9 | Электрофильтры котлов для сжигания древесно-корьевых отходов, осадков очистных сооружений | Н.э. | | Н.э. |  взвешенные вещества | Н.э. | Н.э. |
10 | Биологическая очистка сточных вод | | |  ХПК | | | |
11 | Обезвоживание осадков очистных сооружений | | | Н.э. | | |  генерация энергии за счет сжигания осадков и ила |
12 | Улучшенные системы переработки брака (БДМ и КДМ) | | | Н.э.  | Н.э. | |  возврат волокна в производство |
13 | Системы улавливания волокна из избыточной (сточной) воды БДМ/КДМ | | |  ХПК  ВВ | Н.э. | |  возврат волокна в производство  водопотребление |
14 | Внедрение автоматизированной системы управления производством (АСОДУ) | | | | | |  эффективность работы производства |
Примечание:  - повышение;  - снижение; н.э. - нет эффекта (или незначительный эффект);  - эффект может быть или не быть (незначительное влияние в зависимости от условий); <1> - предполагается, что проводится эффективная очистка сточных вод. |
Раздел 5 Наилучшие доступные технологии
5.1 Границы применения наилучших доступных технологий в ЦБП
Приведенные в этом разделе выводы по НДТ касаются технологических процессов интегрированных и неинтегрированных целлюлозно-бумажных предприятий, а именно:
- производства первичных волокон из древесины или вторичных волокон из макулатуры;
- производства бумаги и/или картона с производственной мощностью, превышающей 20 т в сутки.
Данные выводы по НДТ охватывают следующие бизнес-процессы при производстве сульфатной, нейтрально-сульфитной, сульфитной целлюлозы, механических (древесных) масс, макулатурных масс, бумаги и картона:
Выводы по НДТ не затрагивают следующие технологические процессы/оборудование:
- производство целлюлозы из недревесного волокнистого сырья (например, целлюлоза из однолетних растений);
- стационарные двигатели внутреннего сгорания;
- энергетические установки для выработки пара и электроэнергии (путем сжигания топлива), за исключением содорегенерационных котлов;
- сушильную часть с внутренней горелкой бумагоделательной машины и меловальной установки.
Технологии, перечисленные и описанные в данном разделе, не являются предписывающими и исчерпывающими. На практике могут быть использованы другие методы и технологии, которые обеспечивают равноценный уровень охраны окружающей среды или превосходят этот уровень.
Если не указано иное, выводы по технологиям НДТ являются общеприменимыми.
Уровни сбросов и выбросов, соответствующие НДТ
Уровни сбросов и выбросов, соответствующие НДТ, представлены за усредненный период времени в различных единицах измерения (например, концентрации и значения удельной нагрузки - на тонну выпускаемой продукции). Эти способы выражения уровней сбросов и выбросов, соответствующих НДТ, рассматриваются как эквивалентные альтернативы.
Для интегрированных целлюлозно-бумажных предприятий уровни сбросов и выбросов, соответствующие НДТ, определенные для отдельных процессов производства целлюлозы, бумаги и/или другой продукции, должны быть объединены пропорционально их доле в сумме сбросов и выбросов.
Данные по сбросам в воду, соответствующие уровню НДТ
Если не указано иное, при применении НДТ указаны среднесуточные или среднегодовые данные по сбросам в воду.
Нормальные условия для выбросов в атмосферу
Уровни выбросов в атмосферу, соответствующие НДТ, приведены для стандартных условий: сухой газ, температура 273,15 К и давление 101,3 кПа.
Данные по выбросам в атмосферу соответствующие уровню НДТ
Если не указано иное, при применении НДТ указаны среднесуточные или среднегодовые данные по выбросам в атмосферу.
5.2 Система экологического менеджмента
НДТ-1. Улучшение общих экологических показателей предприятий по производству целлюлозы, бумаги и картона путем внедрения и поддержания системы экологического менеджмента (Environmental management systems - EMS).
НДТ включает следующие мероприятия:
- обязательства руководства в области экологической политики, в том числе высшего руководства;
- определение экологической политики, включая непрерывное улучшение управления в этой сфере;
- планирование и внедрение необходимых процедур, целей и задач в сочетании с финансовым планированием и инвестициями;
- внедрение процедур, уделяя особое внимание:

структуре и ответственности;

обучению, осведомленности и компетентности работников;

связям и коммуникациям;

мотивации работников;

системе документооборота;

эффективному управлению процессом;

программам технического обслуживания;

готовности к чрезвычайным ситуациям и реагированию на них;

соблюдению природоохранного законодательства;
- проверка работы и принятие корректирующих мер, обращая особое внимание на:

мониторинг и измерение показателей процессов;

корректирующие и предупреждающие действия;

ведение учета;
- независимый внутренний и внешний аудит (где практикуется), чтобы определить, соответствуют ли системы экологического менеджмента запланированным мероприятиям и прошли ли должным образом внедрение и поддержку;
- обзор системы экологического менеджмента и ее постоянную пригодность, адекватность и эффективность со стороны высшего руководства;
- отслеживание разработки экологически чистых технологий;
- рассмотрение воздействия на окружающую среду от возможного вывода из эксплуатации установки/оборудования на стадии проектирования нового завода и в течение всего срока эксплуатации;
- регулярное применение отраслевого сопоставительного анализа отдельных показателей.
5.3 Управление материальными ресурсами и надлежащая организация производства
НДТ-2. Оптимальное управление материальными ресурсами и надлежащая организация производства для сведения к минимуму воздействия на окружающую среду производственных процессов путем использования комбинации методов/оборудования, приведенных в
таблице 5.1.
Таблица 5.1
Методы/оборудование, используемые при оптимизации управления
материальными ресурсами
| Метод/оборудование | Применимость |
а | Тщательный отбор и контроль сырья, химикатов, материалов и добавок | Общеприменимы |
б | Анализ прихода-расхода химикатов, включая контроль качества и норм расхода |
в | Стремление к снижению уровня использования химикатов в соответствии с технологическими регламентами производства при сохранении качества конечной продукции |
г | Минимизация попадания веществ в почву из-за протечек, из-за воздушного осаждения и неправильного хранения сырья, продукции или отходов, в том числе при нештатных и (или) аварийных ситуациях |
д | Подготовка и реализация программ управления сбросами, выбросами загрязняющих веществ и образования твердых отходов |
5.4 Управление водными ресурсами и сточными водами
НДТ-3. Управление системой предотвращения загрязнений сточных вод от хранения и подготовки древесины путем использования комбинации методов/оборудования, приведенных в
таблице 5.2.
Таблица 5.2
Методы/оборудование для предотвращения загрязнений
сточных вод от хранения и подготовки древесины
| Метод/оборудование | Применимость |
а | Сухая окорка | Общеприменим |
б | Организация твердого покрытия площадки лесной биржи и, в частности, поверхностей, используемых для хранения щепы | Применимость может быть ограничена из-за размеров лесной биржи и площади для хранения |
в | Контроль расхода спрысковой воды и сведение к минимуму количества поверхностных ливневых вод, удаляемых с лесной биржи | В основном применим |
г | Сбор загрязненных ливневых сточных вод с лесной биржи и удаление загрязненных взвешенных и твердых частиц от сточных вод перед биологической очисткой | Применимость может быть ограничена степенью загрязнения ливневых вод (низкой концентрацией) и (или) размерами станции очистки сточных вод (большие объемы) |
В соответствии с НДТ количество сточных вод от сухой окорки составляет 0,5 - 2,8 м3/т в.с.ц.
НДТ-4. Оптимальное управление системой предотвращения загрязнений сточных вод, снижение расхода свежей воды и образования сточных вод при производстве целлюлозы, древесной массы, бумаги, картона с помощью комбинации методов, приведенных в
таблицах 5.3,
5.4.
Таблица 5.3
Методы/оборудование для предотвращения загрязнений сточных
вод, снижения расхода свежей воды и образования сточных вод
| Метод/оборудование | Применимость |
| | ИС МЕГАНОРМ: примечание. Нумерация пунктов дана в соответствии с официальным текстом документа. | |
|
а | Контроль и оптимизация использования воды | В основном применимы |
в | Мониторинг степени замкнутости системы водопользования и потенциальных недостатков; использование дополнительного оборудования при необходимости |
г | Отделение менее загрязненной уплотнительной воды от вакуум-насосов и повторное ее использование |
д | Отделение чистой охлаждающей воды от загрязненной технологической воды и повторное ее использование |
е | Повторное использование технологической воды для замены свежей воды (циркуляция воды и замкнутый цикл водопользования) | Применим на новых заводах и при модернизации. Применимость может ограничиваться из-за качества воды и (или) требований к качеству продукции или таких как осаждение/образование отложений в системе водооборота |
ж | Локальная (внутрицеховая) очистка технологической воды для улучшения качества воды и обеспечения рециркуляции или повторного использования | В основном применим |
Таблица 5.4
Количество сточных вод, соответствующее НДТ в точке сброса
после технологического процесса производства
Наименование производства | Единица измерения | Среднегодовой уровень сброса сточных вод <1> |
Производство подготовки древесного сырья | м3/т в.с.ц. | 3,00 - 10,00 |
Производство беленой сульфатной целлюлозы | м3/т в.с.ц. | 25,00 - 50,00 |
Производство небеленой сульфатной целлюлозы | м3/т в.с.ц. | 15,00 - 40,00 |
Производство сульфитной беленой целлюлозы | м3/т в.с.ц. | 25,00 - 50,00 |
Производство сульфитной небеленой целлюлозы | м3/т в.с.ц. | 20,00 - 45,00 |
Производство растворимой целлюлозы | м3/т в.с.ц. | 45,00 - 70,00 |
Производство нейтральной сульфитной целлюлозы | м3/т в.с.ц. | 40,00 - 60,00 |
Производство механической (древесной) массы | м3/т в.с.м. | 11,00 - 20,00 |
Производство ХТММ и ТММ | м3/т в.с.м. | 9,00 - 16,00 |
Бумажные фабрики, использующие первичное волокно | м3/т | 15,00 - 50,00 |
Бумажные и картонные фабрики, использующие вторичное волокно | м3/т | |
Производство санитарно-гигиенических видов бумаги с использованием вторичного волокна | м3/т | 15,00 - 25,00 |
<1> Среднегодовой уровень потребления сточных вод приведен в расчете на 1 тонну товарной продукции от данного технологического процесса/передела. <2> Более высокий предел диапазона в основном связан с производством картона для складных коробок). |
5.5 Управление системой потребления энергетических ресурсов и энергоэффективностью
НДТ-5. Оптимальное управление системой потребления энергии и энергоэффективностью для уменьшения расхода топливно-энергетических ресурсов и снижения техногенного воздействия на окружающую среду производственных процессов и ТЭЦ путем использования комбинации методов/процессов, приведенных ниже.
Таблица 5.5
Методы/оборудование для уменьшения расхода
топливно-энергетических ресурсов и снижения
техногенного воздействия на окружающую среду
производственных процессов и ТЭЦ
| Метод/оборудование | Применимость |
Реализация Программы энергосбережения и энергоэффективности |
а | Использование систем управления энергией и энергоресурсами, которые включают следующие функции: I Оценка общего потребления и производства энергии. II Определение точек, количественная оценка и оптимизация возможностей использования энергии. III Контроль и поддержание оптимальных параметров энергопотребления. | В основном применим |
б | Меры по значительной регенерации тепла и снижению его потребления: - высокое содержание сухих веществ в черном щелоке и коре; - высокий КПД паровых котлов, одним из признаков которого может служить, например, низкая температура топочного газа; - эффективная система использования вторичного тепла, например, горячей воды с температурой около 85 °C; - по возможности максимально замкнутая система водопользования; - высокая концентрация целлюлозной массы; - использование вторичного тепла для обогрева зданий | |
в | Переход на использование природного газа. Максимальное производство энергии за счет сжигания отходов и брака от производства целлюлозы, бумаги, картона, которые не могут использоваться в основном производстве, имеют высокое содержание органических веществ и калорийность | Применимо, только если переработка и повторное использование отходов и брака производства целлюлозы и бумаги с высоким содержанием органических веществ и высокой теплотворностью невозможны |
г | Максимально возможное удовлетворение потребности в паре и электроэнергии с помощью совместного получения тепла и электроэнергии ТЭЦ, СРК, древесно-корьевых котлов и др. | Применимо для всех новых предприятий и для модернизированных энергостанций |
д | Использование избыточного тепла для сушки биомассы и осадков очистных сооружений, для нагрева питательной воды энергетических котлов, технологической воды, отопления зданий | Применимость данного метода может быть ограничена в случаях, когда источники тепла и объект для использования тепла удалены друг от друга |
е | Изоляция соединительной арматуры трубопроводов пара и конденсата | В основном применимо |
ж | Использование эффективных вакуумных систем для обезвоживания на БДМ |
з | Использование высокоэффективных электродвигателей, насосов и мешалок |
и | Использование преобразователей частоты используемых электродвигателей насосов, компрессоров, вентиляционного оборудования |
5.6 Управление снижением выбросов в атмосферу
НДТ-6. Предотвращение и снижение газовых выбросов, образующихся в системе сточных вод, путем использования комбинации методов, приведены
таблице 5.6.
Таблица 5.6
Методы/оборудование для предотвращения и снижения
газовых выбросов, образующихся в системе сточных вод
| Метод/оборудование | Применимость |
| 1 Максимально замкнутая система водопользования | |
а | Проектирование технологических процессов бумажной фабрики, баков хранения массы и воды, трубопроводов и бассейнов таким образом, чтобы избегать продолжительного времени удерживания, мертвых зон или областей с плохим перемешиванием в циркуляции воды и во избежание неконтролируемых отложений, гниения и разложения органических и биологических веществ | Применимо при максимально замкнутой системе водопользования |
б | Использование биоцидов, дисперсантов или окислительных агентов (например, каталитическая дезинфекция с помощью перекиси водорода) для снижения запаха и роста гнилостных бактерий | |
в | Установка внутренней очистки (фильтров внутренней очистки) для снижения концентраций органических веществ и, следовательно, возможных проблем с запахами в системе оборотной воды | |
| 2 Системы очистки сточных вод и обработки осадков во избежание условий, когда сточные воды или шлам становятся анаэробными | В основном применимо |
а | Применение замкнутых канализационных систем с контролируемой вентиляцией с использованием химикатов в некоторых случаях для снижения образования сероводорода или для его окисления в системах канализации | |
| | ИС МЕГАНОРМ: примечание. Нумерация пунктов дана в соответствии с официальным текстом документа. | |
|
в | Обеспечение достаточной степени аэрации и надлежащих свойств перемешивания в аэротенках; регулярная проверка систем аэрации | |
г | Гарантирование нормальной работы вторичного отстойника шлама и перекачивания шлама | |
д | Ограничение времени удерживания шлама при хранении путем постоянного направления шлама на обезвоживание | |
е | Устранение возможных неполадок и исключение аварийных ситуаций | |
ж | Применение методов очистки газов от оборудования, в котором проводится сушка ила, шлама | |
з | Использование пластинчатых теплообменников. Недопущение использования в охладительных башнях неочищенных сточных вод | |
5.7 Управление системой контроля ключевых параметров процессов производства
5.7.1 Мониторинг ключевых параметров процессов производства
НДТ-7. Контроль ключевых параметров технологического процесса на предприятиях (давление, температура, количество загрязнений в дымовых газах, прочие ключевые индикаторы согласно технологическим регламентам предприятия).
НДТ-8. Контроль и измерение выбросов в атмосферу (NO
x, SO
2, пыль).
НДТ-9. Контроль и измерение сбросов в воду (ХПК, БПК, взвешенные вещества, АОХ, общий фосфор, общий азот, pH, электропроводность).
НДТ-10. Регулярный контроль и оценка распространения дурнопахнущих газов из соответствующих источников.
Оценка распространения ДПГ может быть снижена путем периодического измерения и оценки выбросов, которые выделяются из разных источников (например, целлюлозной линии, баков, бункеров щепы и т.п.) с помощью прямых замеров.
5.8 Управление системой обращения с отходами
НДТ-11. Снижение образования отходов, вовлечение в повторное использование и подготовка для размещения на полигоне путем использования комбинации методов/процессов, приведенных в
таблице 5.7.
Таблица 5.7
Методы/оборудование для снижения образования отходов,
вовлечение в повторное использование и подготовку
для размещения на полигоне
| Метод/оборудование | Применимость |
а | Раздельный сбор различных видов отходов (включая разделение и классификацию отходов по степени опасности) | В основном применимо |
б | Объединение подходящих видов (фракций) отходов для получения смесей, которые могут лучше использоваться | В основном применимо |
в | Предварительная обработка отходов перед повторным использованием на предприятии или переработкой | В основном применимо |
г | Выработка энергии на месте или вне завода из отходов с высоким содержанием горючих органических веществ | Для использования вне завода применимость зависит от доступности третьего участника |
д | Предварительная обработка и подготовка отходов перед утилизацией или вывозом на полигон | В основном применимо |
Уровни образования отходов, соответствующие НДТ, при производстве сульфатной/сульфитной целлюлозы и древесной массы в составе интегрированного предприятия, приведены в
таблице 5.8.
Таблица 5.8
Уровни образования отходов, соответствующие НДТ
Технологический показатель | Единица измерения | Среднегодовое значение для интегрированных предприятий, в состав которых входит производство сульфатной целлюлозы, в т.ч. для | Среднегодовое значение для интегрированных предприятий, в состав которых входит производство сульфитной целлюлозы и древесной массы, в т.ч. для |
Небеленая целлюлоза | Беленая целлюлоза | Небеленая целлюлоза | Беленая целлюлоза |
Отходы цикла регенерации химикатов подлежащие размещению | кг/т в.с.ц. | 15,00 - 20,00 | 15,00 - 20,00 | - | 15,00 - 20,00 |
Биоразлагаемые отходы (в а.с.в.) | Кородревесные материалы и отходы сортирования (костра, сучки) | кг/т в.с.ц, в.с.м. | 400,00 - 550,00 | 400,00 - 550,00 | 400,00 - 550,00 | 400,00 - 550,00 |
отходы сортирования (непровар) | кг/т в.с.ц. | 5,50 - 6,00 | 5,50 - 6,00 | 5,50 - 6,00 | 5,50 - 6,00 |
осадки очистных сооружений | | 45,00 - 50,00 | 45,00 - 50,00 | 50,00 - 80,00 | 50,00 - 80,00 |
<1> В расчете на одну тонну товарной продукции. |
5.9 Выводы по НДТ для сульфатного производства целлюлозы
Для интегрированных предприятий, включающих производство целлюлозы, производство бумаги и/или картона, для снижения выбросов загрязняющих веществ в сточных водах, применяются НДТ и нижеперечисленные комбинации методов/процессов.
5.9.1 Сточные воды и загрязнения
НДТ-12. Снижение сбросов загрязняющих веществ в водный объект со всего предприятия путем использования модернизированной ECF отбелки (без использования элементарного хлора), описание в Разделе 4, и методов (см.
разделы 4.1.3,
4.1.5,
4.1.7,
4.1.10), приведенных в
таблице 5.9.
Таблица 5.9
Методы/оборудование для снижения сбросов загрязняющих
веществ в водный объект со всего предприятия
| Метод/оборудование | Применимость |
а | Модифицированная варка перед отбелкой | В основном применимы |
б | Замкнутое сортирование и эффективная промывка небеленой массы |
в | Частичная циркуляция технологической воды в процессе отбелки | Циркуляция воды может быть ограничена из-за отложений при отбелке |
г | Эффективный контроль утечек, проливов и загрязнений с помощью подходящей системы сбора, и возврата | Применим |
д | Обеспечение хорошей выпарки черного щелока и способности регенерационного котла для работы на пиковых нагрузках | Как правило применимы |
е | Удаление загрязненных конденсатов и повторное их использование в процессе |
Уровни сбросов, соответствующие НДТ, после очистных сооружений в водный объект.
В
таблицах 5.10 -
5.13 приведены уровни сбросов, соответствующие НДТ, после очистных сооружений в водный объект (не применимы для производства растворимой сульфатной целлюлозы). Характеристика сточных вод для сульфатных заводов изложена в НДТ-5.
Таблица 5.10
Технологические показатели загрязняющих веществ в сбросах
в водные объекты, соответствующие НДТ, при производстве
сульфатной беленой целлюлозы в составе интегрированного
предприятия (сбросы загрязняющих веществ в водные объекты
от процесса производства бумаги, картона, макулатурной
массы включены)
Технологический показатель | | Среднегодовое значение |
Расход сточных вод (потребление воды) <1> | м3/т | 100,00 - 150,00 |
Химическое потребление кислорода (ХПК) | кг/т | <= 30,00 |
Биохимическое потребление кислорода (БПКполн.) | кг/т | <= 1,20 |
Взвешенные вещества | кг/т | <= 1,90 |
Общий азот (Nобщ) | кг/т | <= 0,40 |
Общий фосфор (Pобщ) | кг/т | <= 0,04 |
Адсорбируемые галогенорганические соединения (АОХ) | | <= 0,40 |
Токсичность | Отсутствие |
<1> Расход сточных вод (свежей воды) дан по всему предприятию с учетом расхода на охлаждение турбин. <2> Показатели приведены по товарной продукции для интегрированных предприятий, сбросы в воду от процесса производства бумаги, картона, макулатурной массы включены. <3> Показатели приведены на тонну воздушно-сухой беленой целлюлозы. |
Таблица 5.11
Технологические показатели загрязняющих веществ в сбросах
в водные объекты, соответствующие НДТ, при производстве
сульфатной небеленой целлюлозы в составе интегрированного
предприятия (сбросы загрязняющих веществ в водные объекты
от процесса производства бумаги, картона, макулатурной
массы включены)
Технологический показатель | | Среднегодовое значение |
Расход сточных вод (потребление воды) <1> | м3/т | 50,00 - 70,00 |
Химическое потребление кислорода (ХПК) | кг/т | <= 12,00 |
Биохимическое потребление кислорода (БПКполн.) | кг/т | <= 0,70 |
Взвешенные вещества | кг/т | <= 1,2 |
Общий азот (Nобщ) | кг/т | <= 0,4 |
Общий фосфор (Pобщ) | кг/т | <= 0,04 |
Токсичность | Отсутствие |
<1> Расход сточных вод (свежей воды) дан по всему предприятию с учетом расхода на охлаждение турбин. <2> Показатели приведены по товарной продукции для интегрированных предприятий, сбросы в воду от процесса производства бумаги, картона, макулатурной массы включены. |
Таблица 5.12
Технологические показатели загрязняющих веществ в сбросах
в водные объекты, соответствующие НДТ, при производстве
сульфатной беленой, небеленой целлюлозы в составе
интегрированного предприятия (сбросы загрязняющих веществ
в водные объекты от процесса производства бумаги, картона,
механической (древесной) массы, макулатурной массы включены)
Технологический показатель | | Среднегодовое значение |
Небеленая целлюлоза | Беленая целлюлоза |
Расход сточных вод (потребление воды) <1> | м3/т | 50,00 - 70,00 | 100,00 - 150,00 |
Химическое потребление кислорода (ХПК) | кг/т | <= 40,00 | <= 45,00 |
Биохимическое потребление кислорода (БПКполн.) | кг/т | <= 6,00 | <= 2,60 |
Взвешенные вещества | кг/т | <= 2,00 | <= 2,00 |
Общий азот (Nобщ) | кг/т п | <= 0,50 | <= 0,50 |
Общий фосфор (Pобщ) | кг/т | <= 0,05 | <= 0,05 |
Адсорбируемые галогенорганические соединения (АОХ) | | - | <= 0,40 |
Токсичность | Отсутствие |
<1> Расход сточных вод (свежей воды) дан по всему предприятию с учетом расхода на охлаждение турбин. <2> Показатели приведены по товарной продукции для интегрированных предприятий, сбросы в воду от процесса производства бумаги, картона, древесной массы, макулатурной массы включены. <3> Показатели приведены на тонну воздушно-сухой беленой целлюлозы. |
Таблица 5.13
Технологические показатели загрязняющих веществ в сбросах
в водные объекты, соответствующие НДТ, при производстве
сульфатной беленой, небеленой целлюлозы в составе
неинтегрированного предприятия, производящего товарные
волокнистые полуфабрикаты
Технологический показатель | | Среднегодовое значение |
Небеленая целлюлоза | Беленая целлюлоза |
Расход сточных вод (потребление воды) <1> | м3/т | 50,00 - 70,00 | 100,00 - 150,00 |
Химическое потребление кислорода (ХПК) | кг/т | <= 12,00 | <= 30,00 |
Биохимическое потребление кислорода (БПКполн.) | кг/т | <= 0,70 | <= 1,20 |
Взвешенные вещества | кг/т | <= 1,2 | <= 1,90 |
Общий азот (Nобщ) | кг/т | <= 0,4 | <= 0,40 |
Общий фосфор (Pобщ) | кг/т | <= 0,04 | <= 0,04 |
Адсорбируемые галогенорганические соединения (АОХ) | | - | <= 0,40 |
Токсичность | Отсутствие |
<1> Расход сточных вод (свежей воды) дан по всему предприятию с учетом расхода на охлаждение турбин. <2> Показатели приведены по товарной продукции. <3> Показатели приведены на тонну воздушно-сухой беленой целлюлозы. |
5.9.2 Выбросы в атмосферу. Снижение выбросов высококонцентрированных и низкоконцентрированных дурнопахнущих газов
НДТ-13. Снижение запаха, выбросов высококонцентрированных (ВК) и низкоконцентрированных (НК) дурнопахнущих газов путем сбора ВК и НК дурнопахнущих газов от всех технологических процессов.
НДТ заключается в предотвращении выбросов путем сбора всех отходящих газов, содержащих серу, включая все сдувочные газы, содержащие серу, путем использования методов, приведенных в
таблице 5.14.
Таблица 5.14
Методы/оборудование, предотвращающие выбросы
высококонцентрированных (ВК) и низкоконцентрированных (НК)
дурнопахнущих газов
| Метод/оборудование | Применимость |
а | Системы сбора ВК и НК дурнопахнущих газов, включающие в себя следующие элементы: - накрывающие элементы, вытяжные колпаки, магистрали и вытяжные системы; - контроль и система обнаружения утечек; - Методы по обеспечению безопасной эксплуатации оборудования | Общеприменим |
б | Сжигание ВК и НК дурнопахнущих газов с использованием: - регенерационного котла; - известерегенерационной печи; - специальной печи для неконденсируемых газов, оборудованной мокрыми скрубберами для удаления SOx; - энергокотлов. Для обеспечения постоянной возможности сжигания дурнопахнущих высококонцентрированных газов устанавливаются вспомогательные системы. Известерегенерационные печи могут служить вспомогательными установками для регенерационных котлов; другим вспомогательным оборудованием являются факельная система и малогабаритный котел | Применим при наличии соответствующего оборудования |
Уровни выбросов, соответствующие НДТ: содержание SO
2 от сжигания серосодержащих газов составляет: 1,1 - 1,2 кг/т в.с.ц. Остаточный уровень рассеянных ДПГ составляет <= 0,96 кг/т в.с.ц. (является маркерным веществом для сульфатного производства целлюлозы)
(таблица 5.15).
Таблица 5.15
Технологические показатели выбросов загрязняющих веществ
в атмосферный воздух, соответствующие НДТ, при производстве
сульфатной беленой/небеленой целлюлозы
Технологический показатель | Единица измерения | Среднегодовое значение |
Сероводород Метилмеркаптан Диметилсульфид (суммарно) | кг/т продукции | <= 0,96 |
5.9.3 Снижение выбросов из содорегенерационного котла (СРК)
5.9.3.1 Выбросы SO2 и суммарной восстановленной серы (СВС)
НДТ-14. Снижение выбросов SO
2 и СВС из регенерационного котла, путем использования НДТ (
разделы 4.1.11,
4.1.15) и комбинации методов, приведенных в
таблице 5.16.
Таблица 5.16
Методы/оборудование по снижению выбросов SO
2 и СВС
из регенерационного котла
| Метод/оборудование | Применимость |
а | Увеличение содержания сухих твердых веществ в черном щелоке с помощью выпаривания перед сжиганием | В основном применяется |
б | Оптимизированное сжигание (условия горения могут быть улучшены, например, с помощью интенсификации перемешивания воздуха с топливом, с помощью контроля нагрузки топки и т.д.) | Применяется |
в | Мокрый скруббер | Применяется |
Таблица 5.17 <13>
Уровни выбросов SO
2 и СВС от СРК, соответствующие НДТ
--------------------------------
<13> Данные приведены справочно на основании справочного
документа НДТ Европейского союза
[3], так как в России еще нет СРК, сжигающих СВ в диапазоне 75 - 83%.
Параметр | Среднесуточная концентрация <1>, <2>мг/Нм3 при 6% O2 | Среднегодовая концентрация <1>мг/Нм3 при 6% O2 | Среднегодовое значение <1>кг S/т в.с.ц. |
SO2 | СВ < 75% | 10 - 70 | 5 - 50 | - |
| 10 - 50 | 5 - 25 | - |
Общая восстановленная сера (ОВС) | | 1 - 5 | - |
Газообразная S (ОВС-S + SO2-S) | СВ < 75% | - | - | 0,03 - 0,17 |
| 0,03 - 0,13 |
<1> Увеличение содержания сухого вещества черного щелока приводит к снижению выбросов SO 2 и повышению NO x, поэтому в СРК с низким уровнем выбросов SO 2 уровень выбросов NO x может быть выше и наоборот. <2> Значения верхнего уровня в НДТ не учитывают период, когда СРК разжигается, и концентрация сухого вещества в щелоке намного ниже, чем при нормальной работе. <3> Если в СРК сжигается черный щелок СВ > 83%, тогда уровни выбросов SO 2 и газообразной S должны быть пересмотрены в каждом конкретном случае. <4> Диапазон применим без сжигания крепких дурнопахнущих газов, мазута СВ = концентрация сухого вещества в черном щелоке. Формула для расчета концентрации выбросов при контрольном уровне кислорода приведена ниже: где: ER (мг/нм3) - уровень концентрации, связанный с контрольным уровнем кислорода OR; OR (% объемные) - контрольный уровень кислорода; EM (мг/нм3) - измеренная концентрация выбросов, связанная с измеренным уровнем кислорода OM; OM (% объемный) - измеренный уровень кислорода. |
5.9.3.2 Выбросы окислов азота NOx
НДТ-15. Снижение выбросов NO
x из регенерационного котла в соответствии с методами НДТ
(Раздел 4.1.26) приведено в
таблице 5.18. Уровни выбросов NO
x от СРК <14>, соответствующие НДТ, приведены в
таблице 5.19.
--------------------------------
<14> Данные приведены справочно на основании справочного
документа НДТ Европейского союза
[3], так как в России еще нет СРК сжигающих СВ в диапазоне 75 - 83%.
Таблица 5.18
Методы/оборудование, соответствующие НДТ
по снижению выбросов NOx из регенерационного котла
| Метод/оборудование | Применимость |
а | Автоматизированный контроль сжигания | Применимы для новых регенерационных котлов и в случае модернизации регенерационных котлов, т.к. данный метод требует значительных изменений в системе подачи воздуха и в топке |
б | Эффективное перемешивание топлива с воздухом |
в | Системы ступенчатой подачи воздуха, например, с использованием различных воздушных заслонок и воздушных патрубков на различных уровнях и местах |
Таблица 5.19 <15>
Уровни выбросов NO
x от СРК, соответствующие НДТ
--------------------------------
<15> Данные приведены справочно на основании справочного
документа НДТ Европейского союза
[3].
Параметр | Среднегодовая концентрация <1> мг/Нм 3 при 6% O 2 <1> | Среднегодовая величина <1> NO x в кг/т в.с.ц. |
NOx | Хвойные породы | | СВ 75 - 83% <4>: 1,0 - 1,6 |
Лиственные породы | | СВ < 75%: 0,8 - 1,4 СВ 75 - 83% <4>: 1,0 - 1,7 |
<1> Увеличение содержания сухого вещества (СВ) черного щелока приводит к снижению выбросов SO2 и повышению NO x, поэтому в СРК с низким уровнем выбросов SO2 уровень выбросов NO x может быть выше и наоборот. <2> Концентрация сухого вещества в черном щелоке. <3> Фактические уровни выбросы NO x отдельного завода зависят от концентрации сухих веществ и содержания азота в черном щелоке, количества и состава ДПГ и других азотсодержащих потоков, подаваемых на сжигание (например, вентгазы от бака-растворителя плава; метанол, отделяемый от конденсата; биошлам). Чем выше содержание сухого вещества и азота в черном щелоке, и количество сжигаемых ДПГ и других азотсодержащих потоков, тем уровень выбросов будет ближе к верхнему значению диапазона. <4> Если в СРК сжигается черный щелок с СВ > 83%, тогда уровни выбросов должны быть пересмотрены в каждом конкретном случае. |
5.9.4 Снижение выбросов из известерегенерационной печи (ИРП)
5.9.4.1 Выбросы суммарной восстановленной серы (СВС)
НДТ-16. Снижение выбросов СВС (маркерное вещество) из известерегенерационной печи, НДТ заключается в использовании одного из методов или комбинации методов, приведенных в
таблице 5.20.
Таблица 5.20
Методы/оборудование для снижения выбросов СВС
(маркерное вещество) из известерегенерационной печи
в соответствии с НДТ
| Метод/оборудование | Применимость |
а | Выбор топлива/топливо с низким содержанием серы | В основном применимы |
б | Ограничение сжигания серосодержащих дурнопахнущих крепких газов в известерегенерационной печи |
в | Контроль содержания Na2S в подаваемом известковом шламе |
г | Контроль избыточного кислорода |
д | Использование щелочного скруббера |
Таблица 5.21 <16>
Уровни выбросов суммарной восстановленной серы
от ИРП, соответствующие НДТ
--------------------------------
<16> Данные приведены справочно на основании справочного
документа НДТ Европейского союза
[3].
Параметр | Среднегодовое значение | Среднегодовое значение кг S/т в.с.ц. |
SO 2, когда ВК ДПГ <1> не сжигаются в ИРП | 5 - 70 | - |
SO2, когда ВК ДПГ сжигаются в ИРП | 55 - 120 | - |
Газообразная S (СВС-S + SO2-S), когда ВК ДПГ не сжигаются в ИРП | - | 0,005 - 0,07 |
Газообразная S (СВС-S + SO2-S), когда ВК ДПГ сжигаются в ИРП | - | 0,055 - 0,12 |
| | ИС МЕГАНОРМ: примечание. Здесь и далее в официальном тексте документа, видимо, допущена опечатка: имеется в виду таблица 5.17, а не 5.19. | |
|
<1> ВК ДПГ, включая метанол и скипидар. |
Таблица 5.22 <17>
Уровни выбросов общей восстановленной серы и серы
от ИРП, соответствующие НДТ
--------------------------------
<17> Данные приведены справочно на основании справочного
документа НДТ Европейского союза
[3].
Параметр | Среднегодовое значение мг S/Нм3 при 6% O2 |
Суммарная восстановленная сера (СВС) | |
<1> При сжигании ВК ДПГ (в том числе метанола и скипидара) в ИРП верхнее значение может достигнуть 40 мг/Нм 3. |
5.9.4.2 Выбросы NOx
НДТ-17. Снижение выбросов NO
x (не является маркерным веществом) из известерегенерационной печи, НДТ заключается в использовании комбинации методов, приведенных в
таблице 5.23.
Таблица 5.23
Методы/оборудование для снижения выбросов NO
x (не является
маркерным веществом) из известерегенерационной печи
| Метод/оборудование | Применимость |
а | Оптимизация и контроль горения | В основном применимы |
б | Эффективное смешивание топлива с кислородом воздуха |
в | Печи с горелками с низким выделением NOx |
г | Использование топлива с низким содержанием азота |
Таблица 5.24 <18>
Уровни выбросов NOx от ИРП, соответствующие НДТ
--------------------------------
<18> Данные приведены справочно на основании справочного
документа НДТ Европейского союза
[3].
Параметр | Среднегод. мг/м 3 норм. при 6% O 2 <3> | Среднегод. кг NOx/т в.с.ц. |
NOx | Жидкое топливо | | |
Газообразное топливо | | |
<1> При использовании жидкого топлива, получаемого из растительных материалов (например, скипидар, метанол, талловое масло), включая топливо, получаемое в виде побочного продукта процесса варки, могут образовываться уровни выбросов до 350 мг/м 3 норм. (соответствует 0,35 кг NO x/т в.с.ц.). <2> При использовании газообразного топлива, получаемого из растительных материалов (например, неконденсируемые газы), включая топливо, получаемое в виде побочного продукта процесса варки, могут образовываться уровни выбросов до 450 мг/м 3 норм. (соответствует 0,45 кг NO x/т в.с.ц.). |
5.9.5 Снижение выбросов из печей для высококонцентрированных дурнопахнущих газов
НДТ-18. Снижение выбросов SO
2 при сжигании ВК дурнопахнущих газов в специальных печах (см.
раздел 4.1.14). НДТ заключается в использовании щелочного скруббера для отделения SO
2.
Таблица 5.25 <19>
Уровни выбросов SO2 и общей восстановленной серы
от сжигания ВК ДПГ в отдельной печи, соответствующие НДТ
--------------------------------
<19> Данные приведены справочно на основании справочного
документа НДТ Европейского союза
[3].
Параметр | Среднегодовое значение мг/Нм3 при 9% O2 | Среднегодовое значение кг S/т в.с.ц. |
SO2 | 20,00 - 120,00 | - |
Суммарная восстановленная сера (СВС) | 1,00 - 5,00 | |
Газообразной S (СВС-S + SO2-S) | - | |
<1> НДТ - верхнее значение для расхода газа в диапазоне 100,00 - 200,00 Нм 3/т в.с.ц. |
НДТ-19. Снижение выбросов NO
x при сжигании крепких дурнопахнущих газов в специальной печи путем использования НДТ (см.
раздел 4.1.14) и одного из методов или комбинации методов, приведенных в
таблице 5.26.
Таблица 5.26
Методы/оборудование для снижения выбросов NO
x
при сжигании крепких дурнопахнущих газов
в специальной печи, соответствующие НДТ
| Метод/оборудование | Применимость |
а | Оптимизация горелки/сжигания | В основном применим |
б | Ступенчатое сжигание | В основном применим для новых и модернизированных заводов |
Уровни выбросов NO
x соответствующие НДТ, образующихся при сжигании ВК ДПГ в отдельной печи, приведены в
таблице 5.27.
Таблица 5.27 <20>
Уровни выбросов NO
x соответствующие НДТ, образующихся
при сжигании ВК ДПГ в отдельной печи
--------------------------------
<20> Данные приведены справочно на основании справочного
документа НДТ Европейского союза
[3].
Параметр | Среднегодовое значение | Среднегодовое значение кг NOx/т в.с.ц |
NOx | | |
<2> Когда на действующих предприятиях переход на сжигание по зонам неосуществим, уровень выбросов достигает 1 000 мг/Нм 3 (соответствует 0,2 кг/т в.с.ц). |
5.9.6 Снижение выбросов пыли
НДТ 20. Снижение выбросов пыли от СРК, ИРП при использовании электростатических фильтров (ЭСФ) или сочетание ЭСФ с мокрым скруббером.
Таблица 5.28
Технологические показатели выбросов загрязняющих веществ
в атмосферный воздух, соответствующие НДТ, при производстве
сульфатной беленой/небеленой целлюлозы
от содорегенерационного котла
Технологический показатель | Единица измерения | Среднегодовое значение |
Пыль | кг/т продукции | <= 1,95 |
Таблица 5.29
Технологические показатели выбросов загрязняющих веществ
в атмосферный воздух, соответствующие НДТ, при производстве
сульфатной беленой/небеленой целлюлозы
от известерегенерационной печи
Технологический показатель | Единица измерения | Среднегодовое значение |
Пыль | кг/т продукции | <= 0,63 |
Таблица 5.30 <21>
Уровни выбросов пыли (золы от сжигания кородревесных
материалов) от корьевых котлов, соответствующие НДТ
--------------------------------
<21> Данные приведены справочно на основании справочного
документа НДТ Европейского союза
[3].
Параметр | Система удаления пыли <1> | Среднегодовая концентрация | Среднегодовая величина кг пыли/т в.с.ц. |
Взвешенные вещества | Новая или капитальный ремонт | 40 - 50 | 0,4 - 0,5 |
Существующая | | |
<1> Без учета сжигания осадков очистных сооружений. <3> Для существующего корьевого котла, оснащенного электрофильтром с большим сроком эксплуатации, уровень выбросов может увеличиться до 150 мг/Нм 3 (что соответствует 1,5 кг/т в.с.ц.). |
5.9.7 Расход энергии и энергоэффективность
НДТ-21. Снижение потребления тепловой энергии (пара) и электроэнергии: НДТ заключается в использовании комбинации методов, приведенных в
таблице 5.31.
Таблица 5.31
Методы/оборудование для снижения потребления тепловой
энергии (пара) и электроэнергии, соответствующие НДТ
| Метод/оборудование | Применимость |
а | Повышение сухости коры путем использования эффективных короотжимных прессов или сушилок | В основном применимы |
б | Высокая эффективность паровых котлов, например, за счет снижения температур дымовых газов |
в | Эффективные вторичные системы отопления |
г | Закрытые системы водоснабжения, в том числе и в отбелке |
д | Высокая концентрация целлюлозы (средняя или высокая) |
е | Высокая эффективность выпарных установок |
ж | Возврат тепла от баков для приготовления раствора, например, через вент скрубберы |
з | Надлежащие использование тепла от потоков высокотемпературных стоков, источников тепла для обогрева зданий, котловой воды и технологической воды |
и | Надлежащее использование вторичного тепла и вторичного конденсата |
к | Мониторинг и контроль процессов, использование передовых систем управления | |
л | Оптимальная сетевая интеграция теплообменного оборудования |
м | Рекуперация тепла дымовых газов от СРК между электрофильтром и вентилятором |
н | Обеспечение высокой концентрации целлюлозы, насколько это возможно, для сортирования и очистки |
о | Использование регулирования скорости вращения различных крупных электродвигателей |
п | Использование эффективных вакуумных насосов |
р | Правильное определение размеров труб, насосов и вентиляторов |
с | Оптимизация уровней емкостей |
НДТ-22. Повышение эффективности производства электроэнергии в соответствии с НДТ путем использования комбинации методов, приведенных в
таблице 5.32.
Таблица 5.32
Повышение эффективности производства
электроэнергии в соответствии с НДТ
| Метод/оборудование | Применимость |
а | Высокое содержание сухих твердых веществ в черном щелоке (увеличение эффективности котла, получения пара и, следовательно, получения электроэнергии) | В основном применимы при наличии соответствующего оборудования |
б | Высокое давление и температура в регенерационном котле (в новых регенерационных котлах давление может быть, как минимум 90 бар, а температура 510 °C) |
в | Давление выходящего пара из турбины с противодавлением должно быть низким, насколько технически возможно |
г | Конденсационная турбина для выработки электроэнергии из избыточного пара |
д | Высокий КПД турбины |
е | Предварительный нагрев питательной воды до температуры, близкой к температуре кипения |
ж | Предварительный нагрев воздуха для сжигания и топлива, подаваемых в котлы |
5.10 Выводы по НДТ для сульфитного производства целлюлозы
Для интегрированных предприятий, включающих производство целлюлозы, производство бумаги и/или картона для снижения сбросов загрязняющих веществ в сточных водах применяются НДТ и нижеперечисленные комбинации методов/процессов.
5.10.1 Сточные воды и сбросы в водные объекты
Для интегрированных сульфитных заводов с картонно-бумажными производствами для снижения сбросов загрязняющих веществ в сточных водах применяются НДТ и нижеперечисленные комбинации методов/процессов.
НДТ-23. Снижение сбросов загрязняющих веществ в сточных водах путем использования НДТ (см.
раздел 4) и использования комбинации методов/процессов, приведенных в
таблице 5.33.
Таблица 5.33
Снижение сбросов загрязняющих веществ
в сточных водах в соответствии с НДТ
| Метод/оборудование | Применимость |
а | Сухая окорка | Применяется широко |
б | Модифицированная варка | В основном применима |
в | Высокоэффективная промывка небеленой массы и сортирование при замкнутом цикле водооборота | В основном применим |
г | Использование бесхлорной (TCF) отбелки. Применение TCF-отбелки при высокой концентрации массы позволяет достичь высокой белизны целлюлозы при коротких схемах отбелки. Однако если на существующем производстве имелась ступень (и) отбелки диоксидом хлора и установка по его получению, то наиболее целесообразна реализация и ECF-отбелки также по короткой схеме | Ограниченная применимость для заводов, выпускающих товарную целлюлозу для бумаги с высокой белизной, а также для специальных сортов бумаги для химического применения |
д | Первичная очистка сточных вод | Применяется широко |
е | Анаэробная очистка конденсатов испарителей | В основном применим |
ж | Эффективный контроль утечек и загрязнений, также в системе регенерации химикатов и энергии | В основном применим |
з | Использование достаточно больших буферных емкостей для хранения технологических растворов и волокнистых масс между основными этапами производства, а также для концентрированных или горячих жидкостей, предназначенных для очистки перед их сбросом в водоем | В основном применим |
и | Оптимальное разделение водных систем целлюлозного и бумажного производств. рециркуляция транспортирующих и разбавляющих водных потоков между целлюлозным и бумажным заводами | В основном применим |
Таблица 5.34
Технологические показатели загрязняющих веществ в сбросах
в водные объекты, соответствующие НДТ, при производстве
сульфитной беленой целлюлозы в составе интегрированного
предприятия (сбросы загрязняющих веществ в водные объекты
от процесса производства бумаги, картона, макулатурной
массы включены)
Технологический показатель | | Среднегодовое значение |
Расход сточных вод (потребление воды) <1> | м3/т | 55,00 - 90,00 |
Химическое потребление кислорода (ХПК) | кг/т | <= 45,00 |
Биохимическое потребление кислорода (БПКполн.) | кг/т | <= 2,60 |
Взвешенные вещества | кг/т | <= 2,00 |
Общий азот (Nобщ) | кг/т | <= 0,50 |
Общий фосфор (Pобщ) | кг/т | <= 0,05 |
Адсорбируемые галогенорганические соединения (АОХ) | | <= 0,40 |
Токсичность | Отсутствие |
<1> Расход сточных вод (свежей воды) дан по всему предприятию с учетом расхода на охлаждение турбин. <2> Показатели приведены по товарной продукции для интегрированных предприятий, сбросы в воду объекты от процесса производства бумаги, картона, макулатурной массы включены. <3> На воздушно-сухую тонну беленой целлюлозы. |
Таблица 5.35
Технологические показатели загрязняющих веществ в сбросах
в водные объекты, соответствующие НДТ, при производстве
сульфитной небеленой целлюлозы в составе интегрированного
предприятия (сбросы загрязняющих веществ в водные объекты
от процесса производства бумаги, картона, макулатурной
массы включены)
Технологический показатель | | Среднегодовое значение |
Расход сточных вод (потребление воды) <1> | м3/т | 40,00 - 90,00 |
Химическое потребление кислорода (ХПК) | кг/т | <= 40,00 |
Биохимическое потребление кислорода (БПКполн.) | кг/т | <= 2,50 |
Взвешенные вещества | кг/т | <= 1,70 |
Общий азот (Nобщ) | кг/т | <= 0,50 |
Общий фосфор (Pобщ) | кг/т | <= 0,05 |
Токсичность | Отсутствие |
<1> Расход сточных вод (свежей воды) дан по всему предприятию с учетом расхода на охлаждение турбин. <2> Показатели приведены по товарной продукции для интегрированных предприятий, сбросы в воду от процесса производства бумаги, картона, макулатурной массы включены. |
Таблица 5.36
Технологические показатели загрязняющих веществ в сбросах
в водные объекты, соответствующие НДТ, при производстве
сульфитной беленой, небеленой целлюлозы в составе
интегрированного предприятия (сбросы загрязняющих веществ
в водные объекты от процесса производства бумаги, картона,
древесной массы, макулатурной массы включены)
Технологический показатель | | Среднегодовое значение |
Небеленая целлюлоза | Беленая целлюлоза |
Расход сточных вод (потребление воды) <1> | м3/т | 40,00 - 90,00 | 55,00 - 90,00 |
Химическое потребление кислорода (ХПК) | кг/т | <= 40,00 | <= 45,00 |
Биохимическое потребление кислорода (БПКполн.) | кг/т | <= 6,00 | <= 2,60 |
Взвешенные вещества | кг/т | <= 2,00 | <= 2,00 |
Общий азот (Nобщ) | кг/т | <= 0,50 | <= 0,50 |
Общий фосфор (Pобщ) | кг/т п | <= 0,05 | <= 0,05 |
Адсорбируемые галогенорганические соединения (АОХ) | | - | <= 0,40 |
Токсичность | Отсутствие |
<1> Расход сточных вод (свежей воды) дан по всему предприятию с учетом расхода на охлаждение турбин. <2> Показатели приведены по товарной продукции для интегрированных предприятий, сбросы в воду от процесса производства бумаги, картона, древесной массы, макулатурной массы включены. <3> На воздушно-сухую тонну беленой целлюлозы |
5.10.2 Выбросы в атмосферу при варке на магниевом основании
НДТ-24. Предотвращение и снижение выбросов SO
2 (маркерное вещество)
НДТ применяет сбор всех потоков газа с высокой концентрацией SO2 с приготовления варочной кислоты, с котлов, диффузоров или вымывных сцеж и направление на регенерацию.
НДТ-25. Предотвращение и снижение сернистого ангидрида от промывки, сортирования и выпарки, путем использования методов, приведенных в
таблице 5.37.
Таблица 5.37
Предотвращение и снижение сернистого ангидрида
от промывки, сортирования и выпарки
| Метод/оборудование | Применимость |
а | Укрепление варочной кислоты | Применим |
б | Мокрые скрубберы | Применим |
в | Сжигание в магний-регенерационном котле | Применим |
Таблица 5.38 <22>
Уровни выбросов SO2 из магний-регенерационного котла <23>
--------------------------------
<22> Данные приведены справочно на основании справочного
документа НДТ Европейского союза
[3].
<23> Данные приведены справочно на основании справочного
документа НДТ Европейского союза
[3], так как в России нет предприятий ЦБП, осуществляющих эксплуатацию магний-регенерационных котлов.
Параметр | Среднее за период отбора проб | Среднегодовой показатель кг/т в.с.ц. |
Среднесуточное (мг/нм3 при 5% O2) | Среднегодовое (мг/нм3 при 5% O2) |
Серы диоксид | | | <= 3,00 |
Азота оксид Азота диоксид (суммарно) | 100 - 350 | 100 - 270 | <= 2,00 |
<1> Из-за более высоких специфичных выбросов уровни выбросов SO 2, связанные с НДТ, не относятся к регенерационным котлам, постоянно работающим в "кислых" условиях, т.е. используют сульфитный щелок в качестве промывной жидкости в мокрых скрубберах, как часть процесса регенерации сульфита. <2> Для существующих многоступенчатых скрубберов Вентури могут наблюдаться более высокие выбросы SO 2, до 400 мг/м 3 норм. в виде среднесуточной величины и до 350 мг/м 3 норм. в виде среднегодовой величины. <3> Не применимо в течение "кислотной работы", т.е. для периодов, в течение которых применяется превентивная очистка и отмывка отложений в скрубберах. В течение этих периодов выбросы могут составлять до 300 - 500 мг SO 2/м 3 норм. (при 5% O 2) для очистки одного из скрубберов и до 1200 мг SO 2/м 3 норм. (величина за полчаса, при 5% O 2), когда чистится последний промывной аппарат. |
Уровень экологической эффективности, соответствующий НДТ, составляет продолжительность кислотной работы около 240 часов в год для скрубберов и менее 24 часов в месяц для последнего моносульфитного скруббера.
5.10.3 Расход энергии и энергоэффективность
НДТ-26. Снижение расхода тепловой энергии (пара) электроэнергии, НДТ заключается в применении комбинации методов, приведенных в
таблице 5.39.
Таблица 5.39
Метод/оборудование для снижения расхода тепловой энергии
(пара) электроэнергии, соответствующие НДТ
| Метод/оборудование | Применимость |
а | Высокое содержание сухих твердых веществ в коре, с помощью эффективных прессов и сушки | Применяется |
б | Паровые котлы с высоким КПД, например, низкие температуры дымовых газов | Применяется |
в | Эффективные системы вторичного нагрева | Применяется |
г | Замкнутые системы воды, включая отбельный цех | Применяется |
д | Высокая концентрация целлюлозы (метод средней или высокой концентрации) | Применяется |
е | Соответствующее использование вторичного тепла и вторичного конденсата | Применяется |
ж | Наблюдение и контроль процессов с использованием современных систем контроля | Применяется |
з | Оптимизация сети комбинированных теплообменников | Применяется |
5.11 Выводы по НДТ для производства механической (древесной) массы
5.11.1 Сточные воды и сбросы в водные объекты
НДТ-27. Снижение расхода свежей воды, количества сточных вод и нагрузки по загрязняющим веществам. НДТ заключается в использовании подходящей комбинации методов, описанных в НДТ (
разделы 4.3.1,
4.3.2,
4.3.3 и
4.3.4), а также методов, приведенных в
таблице 5.40.
Таблица 5.40
Снижение расхода свежей воды, количества сточных вод
и нагрузки по загрязняющим веществам, соответствующие НДТ
| Метод/оборудование | Применимость |
а | Сухая окорка | Общеприменим |
б | Противоточная система процесса и разделение систем водооборота | В основном применимо |
в | Отбелка при высокой концентрации |
г | Промывка щепы перед рафинированием и применение импрегнитераторов для предварительной обработки щепы |
д | Эффективное разделение водных систем процесса получения механической массы и бумажного производства посредством использования сгустителей. Обезвоживание механической массы значительно снижает содержание загрязняющих веществ, которые попадают в водную систему бумагоделательной машины. Фильтрат из сгустителя возвращается в процесс производства механической массы. Это не позволяет растворенным веществам древесины проходить через весь процесс производства бумаги |
| | ИС МЕГАНОРМ: примечание. Нумерация пунктов дана в соответствии с официальным текстом документа. | |
|
ж | Первичная очистка, вторичная биологическая очистка и (или) обработка сточных вод химическими реагентами с целью осаждения загрязняющих веществ | В основном применимо |
з | Замена NaOH на Ca(OH)2 или Mg(OH)2 в качестве щелочи при отбелке перекисью водорода | Применимость для высокой белизны может быть ограничена |
Таблица 5.41
Технологические показатели загрязняющих веществ в сбросах
в водные объекты, соответствующие НДТ, при производстве
механической (древесной) массы в составе интегрированного
предприятия (сбросы загрязняющих веществ в водные объекты
от процесса производства бумаги, картона, макулатурной
массы включены)
Технологический показатель | Единица измерения | Среднегодовое значение |
Расход сточных вод (потребление воды) <1> | м3/т | 40,00 - 90,00 |
Химическое потребление кислорода (ХПК) | кг/т | <= 40,00 |
Биохимическое потребление кислорода (БПКполн.) | кг/т | <= 6,00 |
Взвешенные вещества | кг/т | <= 2,00 |
Общий азот (Nобщ) | кг/т | <= 0,50 |
Общий фосфор (Pобщ) | кг/т | <= 0,05 |
Токсичность | Отсутствие |
<1> Расход сточных вод (свежей воды) дан по всему предприятию с учетом расхода на охлаждение турбин. <2> Показатели приведены по товарной продукции для интегрированных предприятий, сбросы в воду от бумажного производства включены. |
5.11.2 Расход энергии и энергоэффективность
НДТ-28. Снижение расхода тепловой и электрической энергии. НДТ заключается в использовании комбинации методов, приведенных в
таблице 5.42.
Таблица 5.42
Снижение расхода тепловой и электрической энергии
в соответствии с НДТ
| Метод/оборудование | Применимость |
а | Внедрение системы контроля энергопотребления и производственных параметров | Применим |
б | Модернизация оборудования. Оборудование заменяется на менее энергоемкое и имеющее автоматическое управление вместо обычного | Применим |
в | Использование энергоэффективных рафинеров | Применимо при замене, реконструкции или модернизации технологического оборудования |
г | Максимальная регенерация вторичного тепла от рафинеров ТММ и ХТММ и повторное использование регенерированного пара в процессах сушки бумаги и массы | В основном применимо |
д | Минимизация отходов волокна при одновременном использовании более эффективной системы размола отходов (вторичные рафинеры) |
ж | Снижение расхода свежей воды путем внутренней очистки технологической воды с последующей рециркуляцией |
5.12 Выводы по НДТ для производства макулатурной массы
Выводы по НДТ в данном разделе применимы для предприятий, перерабатывающих макулатуру, выпускающих бумагу и картон.
5.12.1 Сточные воды и сбросы в водные объекты
Таблица 5.43
Методы/оборудование снижения образования
сточных вод с использованием НДТ
| Метод/оборудование | Применимость |
а | Минимизация водопотребления в зависимости от видов перерабатываемого макулатурного сырья за счет повышения оборачиваемости технологической воды и мер по управлению водными ресурсами. Нормирование расходов потребления воды и ее качества для различного использования формирует основу для грамотного управления водными ресурсами | В основном применимо |
б | Замкнутое сортирование и очистка, эффективная промывка макулатурного сырья | В основном применимо |
в | Системы обезвоживания грубодисперсных отходов и шлама | Широко применимо |
г | Увеличение циркуляции воды для повторного использования на стадиях подготовки макулатурного волокна | В основном применимо. Растворенные органические, минеральные и коллоидные вещества могут ограничивать повторное использование воды |
| | ИС МЕГАНОРМ: примечание. Нумерация пунктов дана в соответствии с официальным текстом документа. | |
5.11.2. Выбросы в атмосферу
Выбросы в атмосферу с не интегрированных производств бумаги и картона из макулатурного сырья не содержат маркерных серосодержащих газов, оксидов серы и азота.
5.11.3 Образование отходов.
НДТ-30. Уменьшение количества отходов, размещаемых на объектах размещения отходов. Рекомендовано использование НДТ (
разделы 4.4.1,
4.4.2,
4.4.3,
4.4.4) с использованием комбинации методов, приведенных в
таблице 5.44.
Таблица 5.44
Уменьшение количества отходов, размещаемых
в окружающей среде с использованием НДТ
| Метод/оборудование | Применимость |
а | Многоступенчатые замкнутые системы сортирования и очистки | В основном применимо |
б | Многостадийные схемы сбора и обработки отходов роспуска, грубого и тонкого сортирования и очистки | В основном применимо. Применимость может ограничиваться требованиями качества продукции |
в | Системы обезвоживания грубодисперсных отходов и шлама | Широко применимо |
г | Повторное использование волокносодержащих оборотных вод из системы обработки отходов | Применимость может ограничиваться требованиями качества продукции |
| | ИС МЕГАНОРМ: примечание. Нумерация пунктов дана в соответствии с официальным текстом документа. | |
5.11.3. Расход энергии и энергоэффективность
Таблица 5.45
Снижение расхода энергии и повышение
энергоэффективности с использованием НДТ
| Метод/оборудование | Применимость |
а | Энергосберегающие методы сортирования и очистки (оптимизированная конструкция ротора, сит, вихревых очистителей) и оптимальный режим их работы | Применимы на новых или модернизированных заводах |
б | Фракционирование макулатурного волокна с последующим раздельным размолом фракций разной длины | В основном применимо. Применимость может ограничиваться требованиями качества продукции |
в | Рекуперация тепла термодисперсионных установок на последующих стадиях отбелки и облагораживания | Применимо для белых видов макулатурного сырья и готовой продукции |
г | Оптимизация режима работы существующих рафинеров (например, снижение расхода энергии на холостом ходу, применение энергоэффективной размалывающей гарнитуры и т.п.) | В основном применимо |
д | Оптимизация конструкции насосов, различный контроль скорости вращения роторов насосов, безредукторный привод | В основном применимо |
5.13 Выводы по НДТ для производства бумаги и картона в сопутствующих процессах
Выводы по НДТ в данном разделе применимы для картонно-бумажных производств в составе интегрированного и неинтегрированного предприятия, выпускающего бумагу и картон.
5.13.1 Сточные воды и сбросы в водные объекты
Таблица 5.46
Методы/оборудование снижения образования
сточных вод с использованием НДТ
| Метод/оборудование | Применимость |
а | Минимизация водопотребления для различных видов бумаги за счет повышения оборачиваемости технологической воды и мер по управлению водными ресурсами. Нормирование расходов потребления воды и ее качества для различного использования формирует основу для хорошего управления водными ресурсами | В основном применимо |
б | Сбалансированная система использования оборотной воды (осветленного фильтрата) и брака, оптимальное устройство и конструкция баков и напорных ящиков, а также применение, по мере возможности, проектных решений и оборудования с уменьшенным водопотреблением | Применимо для новых заводов и для модернизированных существующих заводов |
в | Максимальное удержание в сеточной части БДМ мелкого волокна и наполнителей для снижения взвешенных веществ в подсеточных водах, регенерация волокна и наполнителя и очистка оборотной воды | В основном применимо |
г | Увеличение циркуляции воды для повторного использования | В основном применимо. Растворенные органические, минеральные и коллоидные вещества могут ограничивать повторное использование воды в сеточной части |
д | Оптимизация спрысков на БДМ и КДМ | В основном применимо |
| | ИС МЕГАНОРМ: примечание. В официальном тексте документа, видимо, допущена опечатка: имеется в виду таблица 5.47, а не 5.49. | |
НДТ-33. Снижение расхода свежей воды и сбросов загрязняющих веществ в водные объекты на предприятиях, выпускающих специальные технические виды бумаги. НДТ заключается в применении комбинации методов, приведенных в
таблице 5.49.
Таблица 5.47
Методы/оборудование для снижения расхода свежей воды
и выбросов загрязняющих веществ в воду на предприятиях,
выпускающих специальные технические виды бумаги
с использованием НДТ
| Метод/процесс | Применимость |
а | Совершенствование планирования производства бумаги с целью оптимизации производства | В основном применимо |
б | Управление циркуляцией воды и ее контурами при переходе на выпуск нового вида бумаги с использованием новых добавок, красителей и т.д. |
в | Локальные установки очистки сточных вод, способные компенсировать изменения колебаний расходов, низких концентраций и различных типов, и количества химических добавок |
г | Регулировка системы брака и объемов напорных ящиков |
д | Сведение к минимуму потерь химических добавок (например, агентов для придания жиро/влагопрочности), содержащих пер- и полифторированные соединения или вещества, участвующие в их образовании | Применимо только для заводов, производящих жиро- и водоотталкивающую бумагу |
е | Использование химикатов для улучшения процесса производства, содержащих низкое количество АОХ (например, для замены агентов для придания прочности во влажном состоянии на основе эпихлоргидриновых смол) | Применимо только для заводов, выпускающих сорта бумаги с высокой прочностью во влажном состоянии |
НДТ-34. Снижение нагрузки по выбросам компонентов меловальных суспензий и связующих веществ, которые могут нарушать работу станции биологической очистки сточных вод. НДТ заключается в применении методов, представленных
таблице 5.48.
Таблица 5.48
Методы/оборудование для снижения нагрузки по выбросам
компонентов меловальных суспензий и связующих веществ,
которые могут нарушать работу станции биологической очистки
сточных вод с использованием НДТ
| Метод/оборудование | Применимость |
а | Регенерация меловальной суспензии/повторное использование пигментов | В случае ультрафильтрации применимость может быть ограничена, когда: - объемы сточных вод очень малы; - сточные воды от мелования образуются в различных местах производства; - наблюдается много изменений в процессе мелования; - составы различных меловальных суспензий несовместимы |
б | Отдельный сбор сточных вод от меловальной установки и участка подготовки покровных составов (меловальной кухни) |
в | Предварительная очистка сточных вод, содержащих компоненты меловальной суспензии (например, метод флокуляции) с целью увеличения эффективности последующей биологической очистки сточных вод | В основном применимо |
НДТ-35. Предотвращение и снижение загрязнения сточных вод, попадающих в водный объект со всего предприятия. НДТ заключается в применении подходящей комбинации методов, представленных в НДТ (см.
разделы 4.5.1,
4.5.3,
4.5.4,
4.5.6).
Уровни сбросов, соответствующие НДТ
Уровни сбросов загрязняющих веществ, соответствующих НДТ, приведены в
таблице 5.49.
Таблица 5.49
Технологические показатели загрязняющих веществ в сбросах
в водные объекты, соответствующие НДТ, при производстве
бумаги и картона в составе неинтегрированного предприятия,
производящего бумагу, картон или изделия из них
Технологический показатель | | Среднегодовое значение |
Химическое потребление кислорода (ХПК) | кг/т | <= 5,00 |
Биохимическое потребление кислорода (БПК5) | кг/т | <= 1,00 |
Взвешенные вещества | кг/т | <= 0,40 |
Общий азот (Nобщ) | кг/т | <= 0,30 |
Общий фосфор (Pобщ) | кг/т | <= 0,03 |
Расход воды | м3/т | 12,00 - 16,00 |
<1> Значения технологических показателей приведены в расчете на одну тонну товарной продукции |
5.13.2 Выбросы в атмосферу
НДТ-36. Сокращение выбросов от отдельно стоящих или встроенных меловальных установок: НДТ позволяют выбрать состав меловальной суспензии, который снижает выбросы.
5.13.3 Образование отходов
НДТ-37. Уменьшение количества отходов, размещаемых на объектах размещения отходов. НДТ предотвращает образование отходов и проводит операции по переработке с использованием комбинации методов, приведенных в
таблице 5.50.
Таблица 5.50
Уменьшение количества отходов, размещаемых
в окружающей среде с использованием НДТ
| Метод/оборудование | Применимость |
а | Регенерация волокна и наполнителя, а также очистка оборотной воды | В основном применим |
б | Система циркуляции брака. Брак из различных участков/стадий процесса производства бумаги собирается, распускается и возвращается в поток массы | В основном применим |
в | Регенерация меловальной суспензии/повторное использование пигментов | |
г | Повторное использование волокнистого шлама с первичной очистки сточных вод | Применимость может ограничиваться требованиями качества продукции |
5.13.4 Расход энергии и энергоэффективность
НДТ-38. Снижение расхода тепловой и электроэнергии НДТ заключается в применении комбинации методов, приведенных в
таблице 5.51.
Таблица 5.51
Методы/оборудование для снижения расхода тепловой
и электроэнергии с использованием НДТ
| Метод/оборудование | Применимость |
а | Энергосберегающие методы сортирования и очистки (оптимизированная конструкция ротора, сит, вихревых очистителей) и оптимальный режим их работы | Применимы на новых или модернизированных заводах |
б | Рекуперация тепла рафинеров |
в | Оптимизация обезвоживания в прессовой части БДМ/расширенная зона прессования | Неприменим для СГБ и многих специальных сортов бумаги |
г | Использование конденсата и эффективная утилизация тепла системы рекуперации | В основном применим |
д | Применение рафинеров с высокой эффективностью и оптимальных схем размола | Применим для новых заводов |
| | ИС МЕГАНОРМ: примечание. Нумерация пунктов дана в соответствии с официальным текстом документа. | |
|
ж | Оптимизация режима работы существующих рафинеров (например, снижение расхода энергии на холостом ходу, применение энергоэффективной разматывающей гарнитуры и т.п.) | В основном применимы |
з | Оптимизация конструкции насосов, различный контроль скорости вращения роторов насосов, безредукторный привод |
и | Применение паровых ящиков для нагрева бумажного полотна с целью улучшения обезвоживания | Неприменим для СГБ и многих специальных сортов бумаги |
к | Оптимизация вакуумной системы (например, турбовентиляторы вместо водокольцевых насосов) | В основном применимы |
л | Предварительный нагрев спрысковой воды за счет использования низкотемпературных источников тепла оборотных вод |
м | Использование отработанного тепла для сушки шлама или улучшения обезвоженной биомассы |
н | Рекуперация тепла от сушильных колпаков БДМ и КДМ |
5.14.1 Описание методов предотвращения и контроля выбросов в атмосферу
5.14.1.1 Выбросы окислов азота NOx
Таблица 5.52
Выбросы окислов азота NOx
Метод | Описание |
Снижение соотношения "воздух - топливо" | Метод основывается главным образом на следующих особенностях: - тщательный контроль воздуха, используемого для сжигания (низкий избыток кислорода); - минимизация утечек воздуха в печи; - измененный дизайн камеры сгорания печи |
Оптимизированный контроль сгорания и горения | Метод использует технологию управления для достижения лучших условий горения. Содержание и выбросы NOx могут быть уменьшены путем корректировки рабочих параметров, распределения воздуха, избытка кислорода, формирования пламени и температурного профиля |
Поэтапное сжигание | Поэтапное сжигание основано на использовании двух зон горения с контролируемыми соотношением и температурой воздуха в первой камере. Первая зона горения работает при субстехиометрических условиях для преобразования соединения аммиака в элементарный азот при высокой температуре. Во второй зоне дополнительная подача воздуха завершается горением при более низкой температуре. После двухступенчатого сжигания дымовой газ поступает во вторую камеру для регенерации тепла от газов, производства пара в процесс |
Выбор топлива - низкоазотное топливо | Использование топлива с низким содержанием азота применяется для уменьшения количества выбросов оксидов азота при окислении азота, содержащегося в топливе во время сгорания. Сжигание ДПГ или топлива на основе биомасс увеличивает выбросы NOx по сравнению с мазутом и природным газом. Из-за более высоких температур сгорания, горение газа приводит к более высоким уровням NOx, чем горение жидкого топлива |
Горелка с низким выходом NOx | Горелка с низким выходом NOx основывается на принципе уменьшения пиковых температур пламени, задерживая, но при этом завершая, сжигание и повышая теплопередачу (увеличена излучательная способность пламени). Это может быть связано с модифицированной конструкцией камеры сгорания печи |
5.14.1.2 Профилактика и контроль выбросов SO2/суммарной восстановленной серы
Таблица 5.53
Профилактика и контроль выбросов
SO2/суммарной восстановленной серы
Метод | Описание |
Увеличение содержания сухих веществ в черном щелоке | При более высоком содержании сухого твердого черного щелока увеличивается температура сгорания. При этом испаряется больше натрия (Na), который может связывать SO2, образуя Na2SO4, тем самым уменьшая выбросы SO2 от СРК. Недостатком более высокой температуры является то, что объем выбросов NOX может увеличиться |
Выбор топлива/топливо с низким содержанием серы | Использование малосернистого топлива с содержанием серы около 0,2% - 0,5% по весу (например, лесная биомасса, кора, нефть с низким содержанием серы, газ) уменьшает выбросы SO2, генерируемых при окислении серы в топливе во время сгорания |
Оптимизация процесса горения | Такие методы, как системы контроля эффективного расхода топлива (соотношение "воздух - топливо", температура, время пребывания), контроль избыточного кислорода или хорошее перемешивание воздуха и топлива |
Контроль за содержанием Na2S в известковом шламе | Эффективная промывка и фильтрация известкового шлама снижает концентрацию Na2S, таким образом уменьшая образование сероводорода в печи в процессе дожигания |
Сбор и восстановление/регенерация выбросов SO2 | Сбор высококонцентрированных потоков газообразного SO2 при производстве кислого раствора, от варочных котлов, диффузоров или выдувных резервуаров. SO2 восстанавливается в абсорбционных емкостях с различными уровнями давления как в экономических, так и в экологических целях |
Сжигание дурнопахнущих газов | Собранные высококонцентрированные газы могут быть утилизированы путем сжигания их в содорегенерационном котле, в специальных котлах или в извести регенерационной печи. Собранные слабоконцентрированные газы подходят для сжигания в содорегенерационном котле, известерегенерационной печи, специальном котле или в горелках. Газы из бака растворителя плава содорегенерационного котла могут быть сожжены в современных СРК |
Сбор и сжигание низкоконцентрированных дурнопанущих газов в регенерационном котле | Сжигание НК газов (большой объем, низкие концентрации SO2) в сочетании с резервной системой. Слабые газы и другие пахучие компоненты одновременно собираются и сжигаются в СРК. В качестве резервной системы используются скрубберы |
Мокрый скруббер | Газообразные соединения растворяют в подходящей жидкости (вода или щелочной раствор). Может быть достигнуто одновременное удаление твердых и газообразных соединений. Стекая, топочные газы от мокрого скруббера насыщаются водой, отделение капель требуется перед сбросом дымовых газов. Образующуюся жидкость следует рассматривать как процесс обработки сточных вод, нерастворимое вещество собирают путем седиментации или фильтрации |
Электрофильтр или мультициклоны с многоступенчатыми скрубберами Вентури или многоступенчатыми прямоточными скрубберами с двойной подачей | Разделение пыли осуществляется в электростатическом осадителе или многоступенчатом циклоне. Для сульфитного процесса на Mg-основании пыль, удержанная в электрофильтре, состоит в основном из MgO, но также, в меньшей степени, соединений K, Na или Ca. Извлеченная MgO зола находится во взвешенном состоянии в воде и очищается промывкой и гашением для формирования Mg(OH)2, который затем используется в качестве щелочного промывного раствора в многоэтапных скрубберах, для восстановления компонентов серы в варочных химикатах. Для сульфитного процесса на аммонийном основании аммиак не регенерируется. После удаления пыли дымовой газ охлаждается при прохождении через охлаждающий скруббер и затем проходит три или более скрубберов дымовых газов, где выбросы SO2 очищаются щелочными растворами |
5.14.1.3 Описание методов сокращения использования свежей воды, количества сточных вод и снижения уровня загрязнения сточных вод
5.14.1.3.1 Методы, интегрированные в технологический процесс
Таблица 5.54
Методы, интегрированные в технологический процесс
Метод | Описание |
Сухая окорка | Сухая окорка древесины в барабанах (вода будет использоваться только для промывки бревен и затем будет возвращаться в процесс с минимальной очисткой на очистных сооружениях) |
Технология ECF-отбелки | Современная ECF-отбелка минимизирует потребление диоксида хлора с помощью одной или комбинации следующих стадий отбеливания: кислород, стадия гидролиза горячей кислотой, отбелка озоном при средней и высокой концентрации, ступени отбелки с перекисью водорода при атмосферном и повышенном давлением |
Модифицированная варка (а) | Модифицированная варка (периодического или непрерывного действия) включает более длительный период варки в оптимальных условиях (например, концентрацию щелочи в варочном растворе регулируют от более низкого содержания в начале до большего содержания к концу процесса варки), чтобы извлечь максимальное количество лигнина перед отбелкой без лишнего разрушения углеводов или потери прочности целлюлозы. Таким образом, может быть уменьшено использование химикатов в последующей стадии отбелки и загрязнение сточных вод органическими веществами |
Кислородно-щелочная делигнификация (б) | Кислородно-щелочная делигнификация является способом удаления значительной части лигнина, оставшегося после варки, в случае чего варочная установка должна работать с более высоким числом Каппа. Целлюлоза реагирует с кислородом в щелочной среде, посредством чего удаляется часть остаточного лигнина |
Замкнутая система сортирования, очистки и промывки небеленой массы | Сортирование небеленой массы производится при помощи щелевых сортировок с напорной подачей в многоступенчатом замкнутом цикле. Таким образом, примеси и пучки волокон удаляются на ранней стадии процесса. Промывка небеленой массы отделяет растворенные органические и неорганические химические вещества от волокон целлюлозы. Небеленая целлюлозная масса может быть сначала промыта в варочном котле, затем в промывателях высокой эффективности до и после кислородно-щелочной делигнификации, то есть до отбелки. Уровень загрязнения сточных вод уменьшается за счет снижения потерь и потребления химикатов для отбелки. Кроме того, это позволяет регенерировать варочные химикаты из промывной воды. Эффективная промывка осуществляется противотоком путем многоступенчатой промывки с помощью фильтров и прессов. Водооборот в отделе промывки небеленой массы полностью замкнут |
Частичное замыкание водооборота в отбельном цехе | Кислотные и щелочные фильтраты рециркулируют в отбелке в противотоке к потоку целлюлозы. Вода поступает на очистку либо на очистные сооружения, или в некоторых случаях на промывку после кислородно-щелочной ступени. Эффективные промыватели на промежуточных стадиях промывки являются необходимым условием для снижения уровня загрязнения сточных вод |
Эффективный мониторинг утечек и проливов, а также регенерация химикатов и энергии | Эффективный контроль проливов, водосбора и системы регенерации, который предотвращает случайное выделение высокоорганических, а иногда и токсичных веществ или высоких значений pH (на сооружениях вторичной очистки сточных вод), включает в себя: - автоматизированный контроль электропроводимости или контроль pH в ответственных местах для обнаружения потерь и проливов; - возвращение пролитого и собранного щелока и волокна в технологический процесс в соответствующих местах; - предотвращение розливов концентрированных или вредных потоков из важнейших областей процесса (в том числе, таллового масла и скипидара) на биологическую очистку стоков |
Поддержание достаточной мощности выпарной станции и содорегенерационного котла для компенсации пиковых нагрузок | Достаточные мощности выпарной станции и содорегенерационного котла обеспечивают переработку дополнительного объема щелока и сухих веществ за счет сбора проливов или сточных вод от отбелки. Это снижает потери слабого черного щелока, других концентрированных сточных и промывных вод процесса и возможных потерь фильтратов отбельного цеха. Выпарная станция концентрирует слабый черный щелок от промывки небеленой массы и, в некоторых случаях, также биошлам от станции очистки сточных вод и (или) сульфата натрия с завода по производству диоксида хлора (ClO2). Дополнительная мощность по выпарке обеспечивает возможность к утилизации проливов и обработки возможных циркулирующих потоков фильтрата отбельного цеха |
Отдувка наиболее концентрированных загрязненных конденсатов и их повторное использование | Отдувка загрязненных конденсатов и повторное использования конденсатов в технологическом процессе снижает потребление свежей воды заводом и уровень органических веществ в сточных водах на очистных сооружениях. В отгонной колонне пар идет в противотоке через предварительно очищенные конденсаты, которые содержат сниженное соединения серы, терпены, метанол и другие органические соединения. Летучие вещества конденсата накапливаются в парах, отводимых с верхнего участка колонны в качестве неконденсируемых газов и метанола, и выводятся из системы. Очищенные продукты конденсации могут быть повторно использованы в технологическом процессе, например, для промывки в отбельном цехе, при промывке небеленой массы, в цехе каустизации (промывка и разбавление шлама, спрыски фильтров шлама), в качестве скрубберной жидкости для очистки ОВС от известерегенерационной печи или в качестве воды для разбавления белого щелока. Отобранные неконденсируемые газы из наиболее концентрированных конденсатов подаются в систему сбора для сильных дурнопахнущих газов и сжигаются. Отобранные газы из слабозагрязненных конденсатов собираются в системе газов высокой концентрации и сжигаются |
Увеличение содержания сухих веществ в черном щелоке | Отходы сначала концентрируют путем выпаривания, а затем сжигают в качестве биотоплива в содорегенерационном котле. Карбонат натрия, содержащий пыль и расплав в нижней части котла, растворяют для восстановления раствором соды. |
Повторное использование промывной воды от предварительной отбелки небеленой массы и выпарки для снижения загрязнений от предварительной отбелки на магниевом основании (MgO) | Необходимые условия для использования этого метода - относительно низкое число каппа после варки (14 - 16), достаточный объем баков, выпарных установок и содорегенерационного котла, чтобы справиться с дополнительными потоками, возможность очистки промывного оборудования от отложений, и средний уровень белизны целлюлозы (> 87% ISO), так как данный метод может привести к небольшой потере белизны в некоторых случаях. Для производителей товарной целлюлозы или других продуктов, которые должны иметь высокий уровень белизны (> 87% ISO), может быть проблематично применение отбелки на магниевом основании (MgO) |
Противоточная система технологической воды | На интегрированных предприятиях свежая вода подается в основном на спрыски бумагоделательной машины, от которых она направляется в варочный цех |
Разделение систем использования воды | Системы использования воды различных технологических установок (например, целлюлозная линия, отбеливающие установки и бумагоделательные машины) отделяются промывкой и обезвоживанием целлюлозы (например, с помощью промывных прессов). Это отделение предотвращает прохождение загрязняющих веществ в последующие стадии процесса и способствует удалению загрязняющих веществ из небольших объемов. |
Отбелка перекисью водорода при высокой концентрации | Для отбелки перекисью водорода при высокой концентрации целлюлозу обезвоживают, например, на двухсеточном или другом прессе, до того, как добавляются химикаты для отбелки. Это позволяет более эффективно использовать химикаты для отбелки и позволяет получить более чистую целлюлозу, меньшее количество вредных веществ, переданных с массой на бумагоделательную машину, и способствует образованию меньшего количества ХПК. Остаточная перекись может быть возвращена в технологический процесс и повторно использована |
Регенерация волокна и наполнителя, очистка оборотной воды | Оборотная вода от бумагоделательной машины может быть обработана с помощью следующих методов: а) водооборотные устройства (обычно барабанный или дисковый фильтр, или флотатор и т.п.), которые выделяют твердые частицы (волокно и наполнитель) из технологической воды. Флотация растворенным воздухом в контуре оборотной воды переводит взвешенные твердые вещества, взвешенные вещества, мелкие коллоидные вещества и анионные вещества во флоккулы (хлопья), которые затем удаляются. Восстановленные волокно и наполнитель возвращаются в технологический процесс. Очищенная вода может быть повторно использована на спрыски с менее жесткими требованиями к качеству воды; б) дополнительная ультрафильтрация для предварительно отфильтрованной оборотной воды позволяет получить фильтрат с высокой степенью очистки с качеством, достаточным для использования в качестве воды на спрыски высокого давления, уплотнительной воды, а также для разбавления химических добавок |
Очистка оборотной воды | Системы для очистки воды, используемые, как правило, в бумажной промышленности, основаны на осаждении, фильтрации (дисковый фильтр) и флотации. Наиболее часто используемый метод - флотация растворенным воздухом. Анионный мусор и мелочь собираются в физически обрабатываемые флоккулы (хлопья) при помощи добавок и пригодны к переработке. Высокомолекулярные, водорастворимые полимеры или неорганические электролиты используются в качестве флокулянтов. Сформированные хлопья затем всплывают в ректификационном бассейне. При флотации растворенным воздухом взвешенные твердые вещества притягиваются к воздушным пузырькам |
Повторное использование воды | Очищенная вода возвращается в качестве технической воды на производственном участке или на интегрированном предприятии от бумагоделательной машины в целлюлозный завод и от варки на окорку древесины. Сточные воды в основном сбрасываются из точек с наибольшей нагрузкой по загрязняющим веществам (например, чистый фильтрат дискового фильтра на производстве целлюлозы, окорка древесины) |
Оптимальный дизайн и конструкция баков и бассейнов (производство бумаги) | Расходные емкости для массы и хранения оборотной воды проектируются таким образом, чтобы они могли справиться с возможными отклонениями в процессе, а также с неравномерностью потоков во время пусков и остановов |
Стадия промывки перед размолом древесной массы хвойных пород | Некоторые заводы проводят предварительную промывку хвойной щепы, объединяя предварительный нагрев под давлением, высокое сжатие и пропитку для улучшения свойств массы. Этап промывки перед рафинированием и отбелкой значительно снижает ХПК путем удаления небольшого объема промывной воды, содержащей высокую концентрацию загрязняющих веществ, которая может быть обработана отдельно |
Замена NaOH на Ca(OH)2 или Mg(OH)2 в качестве щелочи при отбеливании перекисью | Применение Ca(OH)2 в качестве щелочи дает в результате снижение уровня ХПК около 30%, сохраняя при этом высокий уровень белизны. Mg(OH)2 также используется для замены NaOH |
Замкнутая система водооборота при отбелке | На сульфитных заводах, использующих Na-основание, сточные воды отбельного цеха могут очищаться, например, с помощью ультрафильтрации, флотации и отделения смоляных и жирных кислот, что позволяет создать замкнутую систему водооборота при отбелке. Фильтраты от отбелки и промывки используются повторно на первой стадии промывки после варки и затем возвращаются на участок регенерации химикатов |
Регулирование pH слабого раствора щелока на входе в выпарную станцию и в процессе выпарки щелоков | Нейтрализация производится до процесса выпарки или после первого этапа выпарки, чтобы сохранить органические кислоты, растворенные в концентрате, а также, чтобы в дальнейшем направить их с отработанным щелоком в котел-утилизатор/содорегенерационный котел |
Анаэробная очистка конденсатов от выпарных установок | |
Отбор и восстановление SO2 от конденсатов выпарки | SO2 удаляется из конденсатов, концентраты подвергаются биологической обработке, а SO2 направляется на восстановление в качестве химиката для варки |
Мониторинг и непрерывный контроль качества технологической воды | Оптимизация всей системы "волокно - вода-химикаты - добавки - энергия" необходима для создания замкнутой системы водооборота. Это требует постоянного мониторинга качества воды и мотивации персонала, их знаний и действий, связанных с мерами, необходимыми для обеспечения требуемого качества воды |
Профилактика и ликвидация биопленки с помощью методов, которые минимизируют выбросы биоцидов | Непрерывный внос микроорганизмов с водой и волокном приводит к специфическому микробиологическому равновесию на каждом целлюлозно-бумажном комбинате. Для предотвращения роста микроорганизмов и отложений биомассы или биопленок в водных контурах и оборудовании часто используются биодисперсанты или биоциды. При использовании каталитической дезинфекции перекисью водорода, биопленки и свободные бактерии в технологической воде и бумажной суспензии устраняются с помощью методов, которые минимизируют выбросы биоцидов |
Удаление кальция из технологической воды путем контролируемого осаждения карбоната кальция | Снижение концентрации кальция путем контролируемого удаления карбоната кальция (например, с помощью флотации растворенным воздухом) снижает риск нежелательного осаждения карбоната кальция или накипи в водных системах и оборудовании, например, в прессовой части, на сетках, сукнах, в отверстиях спрысков, в трубопроводах или на станции биологической очистки сточных вод |
Оптимизация спрысков бумагоделательной машины | Оптимизация спрысков включает: а) повторное использование технической воды (например, очищенная оборотная вода) для уменьшения использования свежей воды; б) применение насадок специальной конструкции для спрысков. |
5.14.1.3.2 Очистка сточных вод
Таблица 5.55
Очистка сточных вод
Метод | Описание |
Первичная очистка | Физико-химическая обработка, такая как выравнивание, нейтрализация или осаждение. Выравнивание (например, в уравнивающем бассейне) используется для предотвращения больших колебаний расхода, температуры и концентрации загрязняющих веществ, а также для того, чтобы избежать перегрузки системы очистки сточных вод |
Вторичная (биологическая) очистка | Для очистки сточных вод с помощью микроорганизмов доступны процессы аэробной и анаэробной очистки. На ступени вторичного осветления твердые вещества и биомасса удаляются путем осаждения, иногда комбинированного с флокуляцией |
а) Аэробная очистка | При аэробной биологической очистке сточных вод биоразлагаемые растворенные и коллоидные вещества в воде превращается микроорганизмами в присутствии воздуха частично в твердое вещество (биомасса) и частично в углекислый газ и воду. Используемые процессы: - одно- или двухступенчатый процесс с активным илом; - реактор с биопленкой; - процесс с биопленкой/активным илом (компактная станция биологической очистки). Данный метод состоит из комбинации подвижного слоя с активным илом. Образующаяся биомасса (избыточный ил) отделяется от стоков перед сбросом воды |
б) Комбинированная анаэробно-аэробная очистка | Анаэробная очистка сточных вод преобразует содержание органического вещества сточных с помощью микроорганизмов в отсутствии воздуха, в метан, диоксид углерода, сульфид и т.п. Процесс проводят в герметичных реакторах. Микроорганизмы сохраняются в баке как биомасса (шлам). Биогаз, который образуется в этом процессе, состоит из метана, двуокиси углерода и других газов, таких как водород и сероводород, и подходит для выработки энергии. Анаэробную обработку следует рассматривать как предварительную обработку перед аэробной обработкой из-за оставшегося ХПК. Анаэробная обработка уменьшает количество ила, полученного от биологической очистки |
Доочистка | Доочистка включает в себя такие методы, как фильтрация для удаления твердых частиц, нитрификация и денитрификация для удаления азота или флокуляция с последующим фильтрованием для удаления фосфора. Доочистка обычно используется в тех случаях, когда первичной и биологической очистки недостаточно для достижения низкого уровня взвешенных веществ, азота и фосфора |
Надежная конструкция и эксплуатация станции биологической очистки | Правильная организация и управление станцией биологической очистки включает в себя соответствующий дизайн и расчет очистных резервуаров/бассейнов (например, отстойников) в соответствии с гидравлическими нагрузками и уровнем загрязнения сточных вод. Низкий уровень выбросов взвешенных веществ достигается путем обеспечения хорошего осаждения активной биомассы. Периодическая проверка конструкции, размеров и работы станции очистки сточных вод облегчает достижение данных целей |
5.14.1.4 Описание методов профилактики образования отходов и обращения с отходами
Таблица 5.56
Описание методов профилактики образования отходов
и обращения с отходами
Метод | Описание |
Оценка отходов и система управления отходами | Система оценки и управления ликвидацией отходов используется для выявления возможных вариантов для оптимизации и профилактики образования, повторного использования, восстановления, рециркуляции и окончательного удаления отходов. Учет отходов позволяет идентифицировать и классифицировать тип, характеристики, количество и происхождение каждой фракции отходов |
Раздельный сбор отходов различных фракций | Раздельный сбор различных фракций отходов в точках образования и при необходимости промежуточное хранение может расширить возможности для повторного использования или рециркуляции. Раздельный сбор также включает в себя разделение и классификацию фракций опасных отходов (например, нефть и остатки смазки, гидравлических и трансформаторных масел, аккумуляторы, лом электрооборудования, и др.) |
Объединение однотипных отходов | Слияние подходящих отходов в зависимости от предпочтительных вариантов повторного использования/утилизации, дальнейшей обработки и утилизации |
Предварительная обработка технологических отходов до повторного использования или переработки | Предварительная обработка включает в себя такие методы, как: - обезвоживание (например, ила, коры или отходов), а в некоторых случаях сушка перед утилизацией (например, для увеличения теплотворной способности перед сжиганием); - обезвоживание для снижения веса и объема для транспортировки. Для обезвоживания используются ленточные пресса, шнековые пресса, осадительная центрифуга или камерный фильтр-пресс; - измельчение отходов, например, от переработки макулатуры, и удаление металлических частей перед сжиганием для улучшения характеристик сжигания; - биологическая стабилизация перед обезвоживанием, в случае если предусмотрено использование в сельском хозяйстве |
Восстановление и возврат в процесс технологических отходов на площадке | Процессы восстановления включают в себя такие методы, как: - выделение волокна из потоков воды и возвращение в процесс; - регенерация химических добавок, меловальных пигментов и т.д.; - регенерация варочных химикатов с помощью регенерационных котлов, каустизации и т.д |
Регенерация энергии на площадке или вне площадки из отходов с высоким содержанием органических веществ | Отходы после окорки, рубки, сортирования и т.д., такие как кора и другие органические остатки, главным образом сжигаются благодаря их высокой теплотворной способности для получения энергии |
Утилизация отходов | Использование отходов целлюлозно-бумажного производства может быть осуществлено в других отраслях промышленности, например: - сжигание в печах или смешивание с сырьем для производства цемента, керамики или кирпичей (включает в себя также регенерацию энергии); - компостирование осадков очистных сооружений или удобрение почвы подходящими фракциями отходов в сельском хозяйстве; - использование неорганических фракций отходов (песка, камней, гравия, золы, извести) для строительных целей, таких как бетонирование, строительство дорог, защитные покрытия и т.д. Пригодность фракций отходов для утилизации вне завода определяется составом отходов (например, содержание неорганических веществ) и доказательством того, что предполагаемая переработка не вызовет вреда для окружающей среды или здоровья |
Предварительная обработка отходов перед утилизацией | Предварительная обработка отходов перед утилизацией включает в себя мероприятия (обезвоживание, сушка и т.д.) по уменьшению веса и объема для транспортировки или утилизации |
Приведенный выше перечень НДТ не является исчерпывающим, поэтому любые другие технологии или сочетание технологий и методов, при промышленном применении которых достигается такой же или лучший результат, также могут рассматриваться как НДТ, хотя они и не описаны в данном справочнике.
Перечень маркерных веществ и технологических показателей в ЦБП приведены в Приложении В,
перечень НДТ в Приложении Г, Методы контроля в
Приложении Д.
Раздел 6 Перспективные технологии
В разделе 6 приводится описание технологий для целлюлозно-бумажного производства, находящихся на стадии научно-исследовательских, опытно-конструкторских и технологических работ, опытно-промышленного внедрения, а также зарубежных технологий, не получивших в настоящее время широкого внедрения на территории Российской Федерации.
Перечень Перспективных технологий приведен в Приложении Е.
6.1 Перспективные технологии в производстве первичных волокон
Описание перспективных технологий для российских производств сульфатной целлюлозы (ПТ-1)
Описание технологии
За 18 лет, минувших с появления первой промышленной установки отбелки целлюлозы, включающей в свой состав озоновую ступень (получившую позднее название легкая ECF отбелка), такие системы действуют не менее, чем на 22-х предприятиях на всех континентах фактически во всех ведущих в области ЦБП странах (в том числе четыре завода отбеливают хвойную целлюлозу наряду с лиственной).
Современная озоновая отбелка при высокой концентрации массы чаще всего реализуется по технологии Ze-Trac и в одноименной установке фирмы Metso Paper Inc., предложенной промышленности на стыке тысячелетий. В этих установках осуществляется заметно модифицированный процесс озонирования, если сравнивать его с тем же процессом, носившим название C-Free. При этом, наряду с рядом технических упрощений, были реализованы и вполне принципиальные изменения, связанные с быстрой сменой pH массы от сильно кислых значений (2,5 - 3,5), требуемых для реакции озонирования, к щелочным (10 - 11), необходимым для извлечения из волокна продуктов окислительной деструкции лигнина.
Совершенствование ступени озонирования при отбелке массы средней концентрации в основном свелось к модернизации и улучшению конструкции смесителей массы и кислородноозоновой смеси, от их работы главным образом и зависит конечный результат, достигаемый на этой ступени отбелки. Один из основных производителей таких смесителей - фирма Andritz OY.
Работа над улучшением их конструкции позволила фирме повысить эффективность этих смесителей (смесители AMZ) за счет обеспечения дальнейшей минимизации размера пузырьков газа без их существенного увеличения в процессе смешения с массой, за счет оптимизации уровня турбулентности при взаимодействии сред и мягкого воздействия ротора и других внутренних компонентов конструкции смесителя на волокно. В совокупности это позволило получать еще более однородную систему, сохраняющую свои свойства в процессе озоновой отбелки, которая в основном и завершается в смесителе, а также улучшить результаты отбелки без заметного снижения прочностных свойств волокна.
По мнению автора, фирменные материалы и опыт работы предприятий последних 8 - 10 лет позволяют сделать вывод, что в целом результаты отбелки с озоновой ступенью при высокой концентрации массы по доминирующему сегодня способу Ze_Trac несколько лучше, чем при средней концентрации. Тем не менее, на долю отбелки озоном при средней концентрации массы также приходится вполне сопоставимая величина - 42%. Однако озонирование при высокой концентрации массы требует несколько более высоких капиталовложений, что сказывается, соответственно, на сроке окупаемости у предприятий небольшой мощности.
Совершенствование технологии и аппаратурного оформления озоновой отбелки в совокупности с химическими исследованиями и исследованиями на предприятиях, где она была реализована, продолжавшиеся все годы с момента ее внедрения в промышленность, а также значительные успехи АСУ ТП, достигнутые на основе электроники, развивающейся беспрецедентными темпами, позволили на сегодняшний день полностью снять вопрос об адекватности прочностных свойств целлюлозы, получаемой легкой ECF отбелкой с озоновой ступенью, и обычной ECF отбелкой.
Степень проработки
Данная технология находится в РФ на стадии научно-исследовательских и опытно-конструкторских работ и может быть освоена как на новых, так и на действующих предприятиях ЦБП. За рубежом озоновая ступень отбелки используется уже более 20 лет.
Достигаемые экологические преимущества
Способ Ze Trac позволяет снизить расход диоксида хлора с 35 до 10 кг/т в.с. целлюлозы по активному хлору при расходе озона - 6 кг/т в.с. целлюлозы и суммарном снижении расходов на отбелку 32%. При этом примерно на 25% снижаются расход воды на отбелку и, соответственно, количество сточных вод; на 30 - 40% - показатели ХПК и БПК; в 24 раза - показатель АОХ сточных вод и ОХ целлюлозы; на 60 - 65% - цветность сточных вод.
Экономические аспекты внедрения:
- исключение применения (использования) ПАВ для ликвидации "смоляных затруднений";
- исключение ступени кисловки при отбелке целлюлозы из всех пород древесины кроме эвкалипта, где наличие Ahot (горячая кисловка при температуре 80 - 90 °C) считается целесообразной;
- исключение из схем легкой ECF-отбелки (с озоном) ступени хелатирования (при TCF-отбелке эта ступень является необходимой);
- применение озона в технологии ECF-отбелки позволяет обеспечить целлюлозе тот же комплекс бумагообразующих свойств, что и при использовании схем отбелки без применения озона;
- на заводах, использующих TCF-отбелку, применение озона и прочих, не содержащих хлор, отбельных химикатов делает менее сложным процесс замыкания потоков фильтратов от ступеней промывки.
Справочные материалы:
1 Метэ, А., Осташи, Ж.-К. Легкая ECF отбелка. Почему практика "зеленой отбелки" является реальным плюсом при производстве целлюлозы. // Целлюлоза. Бумага. Картон. - 2010. - N 8. - С. 78 - 84.
2 Метэ, А., Гермер, Э.И. Использование отбелки озоном - весьма эффективный путь снижения затрат при выборе наиболее экологичных вариантов отбелки целлюлозы. Междунар. научно-практич. конф. "Лучшее в технологии, оборудовании и экологии при производстве целлюлозы и других волокнистых полуфабрикатов". - СПб НТО Бумдревпром - СПб ГЛТА. - СПб. - 2010. - Сборник материалов. - С. 33 - 37.
ПТ-1.2. Увеличение производства электроэнергии на основе продуктов биомассы и утилизация избыточного тепла
Описание технологии
В мире наблюдается тенденция увеличения использования древесной биомассы (БМ) в системах централизованного теплоснабжения. Станции централизованного теплоснабжения, сжигающие древесную щепу, создаются с целью замещения станций, работающих на мазуте или угле, соединенных с существующими теплосетями, или как новые станции и теплосети (так называемые "урбанизационные" проекты). Котлы для сжигания древесной щепы на станциях централизованного теплоснабжения проектируются для производства тепла в диапазоне мощности от 1 до 10 МВт со средним значением 3,5 МВт.
На тепловых станциях конденсационного типа зачастую не требуется дополнительного оборудования для очистки продуктов сгорания.
Котельные установки, сжигающие древесную БМ, могут использоваться для отопления отдельных зданий или группы зданий, а также функционировать на промышленных предприятиях для выработки тепла и технологического пара. Типичная котельная для сжигания древесной щепы строится вокруг твердотопливного котла. Системы котельной являются высокоавтоматизированными. Например, загрузка топлива из хранилища на решетку осуществляется посредством управляемого компьютером крана.
Все системы имеют следующие основные компоненты:
- хранилище древесной биомассы;
- транспортно-погрузочное и дозирующее оборудование для обращения с БМ;
- топка и котел;
- система очистки дымовых газов;
- система конденсации дымовых газов.
Степень проработки
Технология реализуется на ряде предприятий.
Достигаемые экологические преимущества
Уровень эмиссии загрязняющих веществ при сжигании древесной щепы на европейских станциях составляет: SO2 - 60 мг/МДж, NO2 - 90 мг/МДж, твердых частиц - 300 мг/нм3 (после очистки в мультициклоне) и 40 мг/нм3 - при использовании системы конденсации продуктов сгорания, CO < 0,05 об. %.
Уровень эмиссии CO и NO поддерживается в допустимых рамках за счет соответствующего контроля за процессом горения. Для достижения допустимых концентраций твердых частиц в основном используются мультициклоны, для более тщательной очистки - рукавные и электростатические фильтры.
Экономические аспекты внедрения
За последние годы стоимость ископаемых видов топлива резко возросла, что существенно сказалось на уровне использования БМ для производства тепла. Цена древесных отходов на европейском рынке зависит от его качества и в первую очередь - от влажности и зольности. Стоимость топлива определяется видом топлива в пересчете на единицу теплоты сгорания.
Капитальные затраты тепловых станций, работающих на БМ, составляют около 320 $/кВт, включая стоимость здания, котла и системы конденсации продуктов сгорания. С учетом стоимости строительства тепловой сети удельные капитальные затраты составляют порядка 530 $/кВт.
Для обслуживания тепловой станции мощностью 1,5 - 5,0 МВт требуется 1 - 2 человека, для станций мощностью более 5,0 МВт - 2 - 3 человека.
ПТ-1.3. Селективное некаталитическое восстановление в регенерационных котлах
Описание технологии
Процесс "Удаление NOx" (NOx OUT-process) - один из нескольких существующих процессов, использующих принцип селективного некаталитического восстановления (СНВ или СНКВ) для сокращения выбросов NOx. Его сущность заключается в термическом восстановлении оксидов азота до азота с помощью аммиака в соответствии со следующими уравнениями реакций:
При использовании мочевины происходит следующая первичная реакция, в результате которой образуется аммиак:
В полномасштабных испытаниях, проведенных в Швеции, в качестве восстановителя использовался водный раствор мочевины со специальными добавками. Процесс происходит в топке котла, играющей роль химического реактора, и не требует какого-либо дополнительного оборудования в нижней части котла. Реакция обычно проходит в узком температурном диапазоне в районе 1000 °C. Если температура слишком велика, образуется больше оксидов азота, если слишком низкая - образование аммиака идет по нежелательным побочным реакциям. В процессе "Удаление NOx" температурный диапазон расширен, а специальные химические добавки подавляют образование аммиака по побочным реакциям. Аммиак, образующийся по нежелательным побочным реакциям, и расход химикатов - главные параметры для оптимизации процесса "Удаление NOx".
Степень проработки
Шведская компания по производству сульфатной целлюлозы провела всестороннее испытание запатентованного процесса "Удаление NOx" в одном из ее регенерационных котлов. В течение испытания котел работал с нагрузкой между 95 и 105% от паспортной. Инжекторы, через которые подавались химикаты, были установлены на нескольких уровнях. Проект показал, что термическое восстановление оксидов азота, используемое процессом "Удаление NOx", может быть успешно применено в содорегенерационных котлах.
Достигаемые экологические преимущества
Анализ, допускающий стехиометрию 1:1, отражает следующие результаты процесса "Удаление NOx":
- средний уровень NOx (без использования процесса "Удаление NOx") - 80 мг/нм3 (сухой газ с 3% O2);
- средний уровень NOx (с использованием процесса "Удаление NOx") - около 55 мг/нм3 (т.е. снижение примерно на 30%);
- незначительное увеличение аммиака - примерно 3 - 4 мг/нм3 (стехиометрия 1:1).
В зависимости от стехиометрии достижимо сокращение NOx до 50% (при стехиометрии 2:1), несмотря на низкий уровень концентрации оксидов азота даже без обработки (но при этом будет наблюдаться некоторое увеличение эмиссии аммиака). В процессе всесторонних испытаний способа не было установлено никаких нарушений или негативных эффектов в работе регенерационного котла и в цикле регенерации химикатов. Общие эксплуатационные затраты сравнительно низки. Требуемые изменения в регенерационном котле могут быть произведены в течение его обычной остановки для технического обслуживания.
Использование мочевины в процессах селективного некаталитического восстановления может быть причиной коррозии в результате возможного образования корродирующих побочных продуктов.
Экономические аспекты внедрения
Единовременные затраты по реализации процесса "Удаление NOx" на регенерационном котле составляют примерно 2,2 - 2,8 млн. евро. Эксплуатационные затраты на обслуживание системы включают затраты на химикаты (мочевина и химические добавки), электричество, тепло, используемое для конденсации дополнительного количества пара от инжектированной воды, и труд. Среди указанных статей расходов наиболее важный фактор - цена мочевины. Трудно дать точную оценку эксплуатационных затрат ввиду различий в ценах в разных частях мира. Тем не менее, в Швеции в процессе испытаний способа затраты на мочевину составили 154 евро/т, а общие эксплуатационные затраты, рассчитанные для данного регенерационного котла, колебались в пределах между 1,0 и 1,4 евро/кг восстановленного NOx.
ПТ-1.4. Фильтрация зеленого щелока через керамические мембраны
Описание технологии
В статье [Rohan Bandekar and all the others Crossflow filtration of green liquor for increased pulp production, improved green liquor quality, and energy savings Фильтрация зеленого щелока через керамические мембраны для увеличения производства целлюлозы, улучшения качества зеленого щелока и снижения энергозатрат / OCTOBER TAPPI JOURNAL 2020, VOL. 19 N 10 p. 527 - 538] показано, что с помощью микрофильтрации удаляют почти все взвешенные частицы из зеленого щелока: от 3 000 мг/л до < 6 мг/л. Эффективное удаление непроцессных веществ максимально снижает себестоимость производства целлюлозы и сокращает количества удаляемых отходов.
Запатентованная система CleanFlow - это технология, созданная для увеличения производительности цеха каустизации картонного завода. Керамические мембраны Crossflow используются для очистки части зеленого щелока, устранения узких мест существующих фильтров отстойников зеленого щелока. Качество щелока улучшается за счет снижения образования НПЭ. CleanFlow также может использоваться для очистки белого щелока, как для всего потока для улучшения качества целлюлозы, так и ее части, при подготовке окисленного белого щелока для кислородно-щелочной делигнификации после варки или в скруббере для очистки газов от отбельного цеха.
Щелок для варочных котлов производится в процессе рекаустизации. Зеленый щелок от бака-растворителя очищают для того, чтобы удалить шлам и нерастворимые вещества. Чистый зеленый щелок каустизируется с помощью извести (CaO), чтобы превратить карбонат натрия (Na2CO3) в гидроксид натрия (NaOH), в соответствии с реакциями гашения и каустизации:
Гашение: CaO (s) + H2O (aq) => Ca(OH)2(s).
Каустизация: Na2CO3 (aq) + Ca(OH)2 (s) <=> 2NaOH (aq) + CaCO3 (s).
Каустический щелок, известный как белый щелок, в основном содержит NaOH, сульфид натрия (Na2S), Na2CO3 и оседаемый карбонат кальция (CaCO3, шлам извести), который впоследствии отделяется при очистке/фильтрации. Очищенный/фильтрованный белый щелок подается в варочный котел для варки. После разделения шлам извести промывается и затем подвергается обезвоживанию на намывном фильтре. Промывная вода (слабый белый щелок) возвращается в бак-растворитель на растворение плава, в результате образуется зеленый щелок. Загустевший шлам высушивают, нагревают и обжигают в известерегенерационной печи для производства извести, которая повторно направляется в гаситель извести. Реакция обжига:
Обжиг: CaCo3 (s) => CaO (s) + CO2(g)
Непроцессные элементы
Непроцессные элементы (НПЭ) обычно попадают в процесс каустизации с древесиной, водой и используемыми химическими реагентами. Они бывают двух видов - растворимые и нерастворимые. Технологические изменения, произошедшие за последние годы, такие как улучшение промывки массы, частичное или полное использование стоков от отбелки и технологии очистки отходящих газов СРК от пыли на электрофильтрах для селективного удаления хлоридов и калия, значительно сократили потери химикатов в целлюлозном производстве. Это привело к появлению непроцессных элементов, инертных компонентов и тяжелых металлов в цикле регенерации щелоков. Появление непроцессных элементов в цикле каустизации обычно сопровождается следующими явлениями:
- Промывкой/очисткой грязного шлама;
- Потерей эффективности каустизации %;
- Плохим оседанием шлама извести;
- Увеличением пыли в печи и образованием колец;
- Увеличением расхода топлива ИРП;
- Снижением качества извести (доступности);
- Повышенной мутностью белого щелока;
- Уменьшением жизненного цикла огнеупорного кирпича в ИРП %;
- Увеличением расхода привозной извести;
- Плохими условиями варки;
- Увеличением накипи в котле;
- Увеличением расхода химикатов на отбелку;
- Снижением белизны целлюлозы;
- Увеличением накипи в цехе каустизации;
- Увеличением содержания металлов в массе, что негативно влияет на качество целлюлозы.
Степень проработки
Была установлена, смонтирована и запущена на целлюлозном заводе Ence в городе Понтеведра, Испания. Установка микрофильтрации была разработана в сотрудничестве с КТН Королевским Институтом Технологии в Стокгольме, Швеция.
Достигаемые экологические преимущества
С помощью микрофильтрации удаляют почти все взвешенные частицы из зеленого щелока: от 3 000 мг/л до < 6 мг/л и сокращают количество удаляемых отходов.
Микрофильтрация белого щелока дает возможность предприятиям оптимизировать контроль химикатов вместе с эффективным удалением частиц металлов, что ведет к почти нулевой концентрации металлов в массе и к высокому качеству как целлюлозы для бумаги, так и растворимой целлюлозы. Микрофильтрация дает дополнительную производительность фильтрационных процессов, которые могут быть использованы для нужд предприятия. Система микрофильтрации может быть эффективно применена для увеличения производительности цеха каустизации вместе с увеличением качества зеленого и белого щелока, обеспечив отделение взвешенных веществ от жидкости.
Экономические аспекты внедрения
Эффективное удаление непроцессных веществ максимально снижает себестоимость производства целлюлозы и сокращает количество удаляемых отходов.
Чистота щелока способствует более низкому расходу химикатов на восполнение потерь или низкой концентрации инертных веществ при одинаковом расходе химикатов. Снижение концентрации инертных веществ сокращает расход извести, улучшает процесс обезвоживания извести и снижает расход энергии.
ПТ-1.5. Использование побочных продуктов сульфатной варки в качестве "зеленого" топлива
Описание технологии
Некоторые побочные продукты, полученные при варке и переработке черного щелока для использования в качестве источников жидкого или твердого топлива для ИРП, нужно предварительно подготовить. Такими продуктами являются талловое масло и продукт его дистилляции, такой как талловый пек, а также метанол, скипидар и лигнин.
Талловое масло (получается из сульфатного мыла, снятого с черного щелока и разложенного серной кислотой) и скипидар имеют высокую стоимость на рынке, как сырье для химической переработки. Другой побочный продукт - метанол, который собирают, чтобы достичь стандартных требований по вредным выбросам в атмосферу, установленным для целлюлозных комбинатов. Часто для метанола требуется дополнительная переработка или очистка, чтобы его можно было использовать в качестве топлива для ИРП. Другой побочный продукт, полученный от варки/регенерации, используемый в качестве топлива для ИРП, - лигнин. Лигнин можно отделять от черного щелока и сжигать в виде порошка в специальной горелке для твердого топлива. Требуется серьезная подготовка лигнина, чтобы получить из него готовое "зеленое" топливо. К сожалению, системы сжигания лигнина являются взрывоопасными и должны проектироваться, исходя из принципа, что безопасность - главный приоритет.
Степень проработки
Используется на некоторых предприятиях в России как дополнительное топливо.
Достигаемые экологические преимущества
На предприятиях по производству сульфатной целлюлозы самым крупным потребителем минерального топлива является известерегенерационная печь (ИРП). В статье Peter W. Hart Alternative "green" lime kiln fuels: Part I - Pulping/recovery byproducts Альтернативное "зеленое" топливо для ИРП: Часть I - побочные продукты варки/регенерации /Journal Tappi, Vol 19, N 5, May 2020, p. 263 - 269 описана возможность использования скипидара для замены минерального топлива на 10%, метанола, чтобы заменить 20% минерального топлива, тогда как использование сырого таллового масла (СТМ), таллового пека (ТП) и лигнина позволит осуществить более высокую степень замещения минерального топлива, чтобы снизить углеродный след при обжиге извести.
Экономические аспекты внедрения
Замещение покупного минерального топлива на побочные продукты варки/регенерации.
ПТ-1.6. Производство экологически чистого топлива взамен ископаемого на предприятиях ЦБП
Описание технологии
В статье (Katja Kuparinen, Satu

, and Esa Vakkilainen Can carbon capture be a new revenue opportunity for the pulp and paper sector? - Могут ли предприятия целлюлозно-бумажной промышленности получать доход от улавливания углерода? / Journal Tappi, Vol. 20, N 8, August 2021, p. 527 - 539), указано, что переход к углеродной нейтральности потребует применения углерод-отрицательных технологий. Это создает новые возможности для отрасли в ближайшем будущем. Целлюлозно-бумажная промышленность уже перерабатывает огромное количество биомассы и производит большое количество биогенного диоксида углерода. Отрасль хорошо подготовлена к использованию биоэнергетики с улавливанием и хранением углерода, которая считается одной из ключевых технологий с отрицательным выбросом углерода. Если улавливаемый углекислый газ можно будет использовать для производства экологически чистого топлива взамен ископаемого, то это создаст огромный дополнительный рынок, на передней линии которого находятся целлюлозно-бумажные комбинаты.
Экологически чистое производство водорода
Электролизеры для разложения воды разлагают воду на водород и кислород при помощи электричества. Если источник электроэнергии возобновляемый, то производится зеленый водород. Щелочной электролиз является наиболее зрелой технологией электролиза
[3] и в этом исследовании он выбран в качестве эталонного метода.
Производство экологически чистого транспортного топлива
Наиболее широко предлагаемое использование уловленного биогенного CO2 заключается в производстве синтетических углеводородов с использованием зеленого водорода. Затем можно производить электротопливо (класс углеродно-нейтрального топлива), если электроэнергия является возобновляемой, а источник CO2 из биомассы. Синтез метанола (MeOH) был выбран здесь в качестве эталонной технологии зеленого топлива, потому что это более зрелая технология, чем многие другие процессы синтеза на основе диоксида углерода. Метанол также имеет большие рынки сбыта, поскольку помимо использования в качестве топлива, он широко используется в химической промышленности для получения многих других продуктов, таких как формальдегид, метил-трет-бутиловый эфир (МТБЭ) и уксусная кислота. Преобладающим методом производства метанола является каталитическая конверсия синтез-газа, полученного в основном из природного газа.
Метанол может быть получен непосредственно из CO
2 с помощью процесса гидрирования
[4]. Реакция является экзотермической и может обеспечить около трети тепла, необходимого для процесса улавливания углерода. Исходя из уровня теплоты сгорания водорода и метанола, эффективность синтеза составляет 83%
[5]. Если КПД для щелочного электролиза на основе теплоты сгорания водорода составляет 67%, то общий КПД от воды до получения метанола составляет 56%.
Степень проработки
Данная технология в России не применяется, на зарубежных предприятиях находится в опытно-промышленной проработке.
Достигаемые экологические преимущества
Целлюлозная промышленность может внести значительный вклад в сокращение выбросов CO2 как в качестве крупного потребителя, в частности, биоэнергии, так и в связи со значительными выбросами CO2 из ископаемых источников и биотоплива. Это приводит к вопросу о выборе методов снижения этих выбросов. Этот вопрос должен быть интересен как промышленным операторам, так и политикам.
Экономические аспекты внедрения
Цель расчетов затрат состоит в оценке возможных вариантов возмещения затрат на улавливание углерода и производство экологически чистого топлива. Техническая оценка улавливания углерода, электролиза и метанирования основана на описаниях процессов, представленных в соответствующих предыдущих разделах. Было изучено влияние следующих факторов на себестоимость продукции с применением биоэнергетики, улавливания CO2/биоэнергетики и использования углерода:
- цена системы торговли квотами на выбросы;
- кредит на отрицательные выбросы;
- стоимость электроэнергии для электролиза;
- экономические показатели комбината (хорошие/средние/низкие);
- скорость улавливания углерода.
Справочные материалы:
1 Lehtonen, J., Alakurtti, S., Arasto, A., et al., "The carbon reuse economy - Transforming CO2 from a pollutant into a resource", VTT Technical Research Centre of Finland, Espoo, Finland, 2019.
2 European Commission, "In-depth analysis in support of the COM (2018) 773: A Clean Planet for all - A European long-term strategic vision for a prosperous, modern, competitive and climate neutral economy," European Commission, Brussels, 2018.
3 Lehner, M., Tichler, R., Steinmuller, H., et al., Power-to-Gas: Technology and Business Models, Springer, Heidelberg, 2014.
https://doi.org/10.1007/978-3-319-03995-4
4 Van-Dal, E.S. and Bouallou, C.J. Cleaner Prod. 57: 38 (2013). https://doi.org/10.1016/j.jclepro.2013.06.008.
5. Hurskainen, M. "Economic feasibility of CO2 utilization - Case pulp mill", Final Seminar of the [BIOCO] _2 project, VTT Technical Research Centre of Finland, Espoo, Finland, 2018.
Описание перспективных технологий для российских производств сульфитной и нейтрально-сульфитной целлюлозы (ПТ-2)
ПТ-2.1. Отбелка озоном (см. ПТ-1.1)
ПТ-2.2. Технология бесхлорной отбелки - TCF
Описание технологии
TCF-отбелка представляет собой отбелку целлюлозы без использования химикатов, содержащих соединения хлора. Этот процесс довольно быстро развивается, хотя его использование требует, как правило, более существенных изменений в технологическом процессе. При TCF-отбелке обычно используется пероксид водорода, озон (Z) или перуксусная кислота (PA). В том случае, если целлюлоза имеет достаточно низкое число Каппа после продленной варки и кислородно-щелочной делигнификации, и если переходные металлы (например, Mn2+) удаляются на необходимой хелатной ступени (Q-ступени), то в принципе существует возможность добиться достаточно высокой белизны целлюлозы, соответствующей требованиям рынка, с использованием пероксида водорода в качестве единственного отбеливающего химиката. Расход H2O2 при этом, как правило, довольно высок. Одним из возможных вариантов снижения расхода H2O2 является введение озонирования до ступени обработки пероксидом (ZQP или ЗХП). Недостатком применения озона является то, что при значительных его количествах, недостаточном перемешивании газа с массой или при несоответствующем аппаратурном оформлении и режиме он имеет склонность деструктирующе воздействовать на целлюлозные волокна.
Использование в качестве отбеливающего химиката перуксусной кислоты на ступени, предшествующей отбелке пероксидом водорода, позволяет с успехом замещать озон. Высокой белизны можно достичь даже в том случае, когда число Каппа небеленой целлюлозы не является предельно низким. Недостаток применения перуксусной кислоты заключается в ее достаточно высокой стоимости.
Примеры различных схем TCF-отбелки представлены в
таблице 6.1.
Таблица 6.1
TCF-отбелка хвойной целлюлозы | TCF-отбелка лиственной целлюлозы |
Q(EP)(EP)(EP) | QPZP |
Q(OP)(ZQ)(PO) | Q(OP)(ZQ)(PO) |
Q(EOP)Q(PO) | Q(EOP)Q(PO) |
Q(OP)ZQ(PO) | Q(OP)ZQ(PO) |
Примечание: Q - слабокислая ступень, в которой для удаления металлов используются хелатирующие реагенты ЭДТК и ДТПК; EP - ступень щелочной экстракции, на которой используется гидроксид натрия (NaOH) с добавлением раствора H2O2 для усиления процесса за счет окисления; EOP - щелочная экстракция с добавлением кислорода и H2O2 для усиления процесса за счет окисления EO - ступень экстракции, в которой используется гидроксид натрия и газообразный кислород в качестве; P - обработка H2O2 в щелочной среде; Z - озоновая ступень, где используется газообразный озон (O3) в составе смеси O2 - O3; PO - отбелка H2O2 под давлением кислорода |
В настоящее время TCF-отбелка является хорошо освоенной технологией. Многие заводы в Европе имеют гибкие схемы отбелки, позволяющие производить или TCF-, или ECF-отбелку. Некоторые заводы производят только ECF-целлюлозу, т.к. при TCF-отбелке труднее достичь высокой белизны. Доля TCF-целлюлозы в мире в последние годы не превышает 5 - 7% от всей беленой целлюлозы, хотя в Скандинавии ее доля составляет около 25%.
Степень проработки
Данная технология находится в РФ на стадии научно-исследовательских и опытно-конструкторских работ и может быть освоена как на новых, так и на действующих предприятиях ЦБП.
При переходе от ECF- на TCF-отбелку необходимы: хелатная ступень, новая кислородная ступень и дополнительное промывное оборудование. В случае, когда применяется ступень обработки пероксидом водорода или озоном, необходимы две новые отбельные башни, а также модернизация промывных фильтров, отбельного цеха. При отбелке озоном необходимо наличие генераторов озона и реактора для отбелки массы озоном. Для отбелки перуксусной кислотой также необходима одна отбельная башня.
Достигаемые экологические преимущества
При TCF-отбелке не происходит образование АОХ, диоксинов, хлорфенолов; полное исключение АОХ в сточных водах отбельного цеха.
Экономические аспекты внедрения
Капиталовложения на реализацию отбелки H2O2 на новых заводах с производственной мощностью в 1 500 т в.с.ц./сут. составляют 7 - 8 млн евро; на действующих заводах - 2 - 5 млн евро, в зависимости от материала, из которого изготовлено существующее отбельное оборудование. Если материал устойчив к H2O2, то расходы будут составлять 2 - 3 млн евро. Эксплуатационные расходы при отбелке пероксидом водорода значительно выше, чем при ECF-отбелке, из-за более высоких расходов, преимущественно на H2O2, и составляют 1,8 - 2,1 млн евро/год.
ПТ-2.3. Удаление хелатирующих реагентов путем биологической очистки при невысокой щелочности или с использованием "промышленных почек"
Повышенные концентрации хелатирующих агентов (Q) обнаруживаются в сточных водах от производства TCF и ECF-целлюлозы, если в схеме есть пероксидные ступени и, следовательно, предшествующая им Q-ступень. При анализе сточных вод завода, использующего для отбелки целлюлозы TCF-технологии, в них было обнаружено 25 - 40% Q от их общей загрузки. Это соответствует содержанию в сточных водах 10 - 15 мг Q/л при загрузке 2 кг Q/т целлюлозы.
Для снижения потребления и сброса Q, применяемых до ступени отбелки пероксидом водорода, используют так называемые "промышленные почки". На шведском заводе фирмы MoDo в г. Думшье была введена в эксплуатацию технология Kemira NetFloc для утилизации ЭДТК из стоков от Q-ступени. На этом предприятии, применяющем TCF-технологию отбелки, потребление ЭДТК было снижено на 65%. Система Kemira NetFloc проявила себя как очень эффективное средство для удаления из фильтратов целлюлозно-бумажного производства таких проблемных веществ, как экстрактивные вещества и тяжелые металлы.
При реализации этой технологии повышают pH фильтратов и добавляют углекислую соль для осаждения. Металлы, связанные с ЭДТК (или ДТПК), при этом освобождаются из состава комплекса и осаждаются. Для флокуляции в отобранный фильтрат добавляют полиэтиленоксид (ПЭО) с высоким молекулярным весом, водный раствор которого производят на установке для приготовления полимера и вводят в трубу для фильтрата. Реакция флокуляции между оксидом полиэтилена и экстрактивными веществами завершается до того, как фильтрат покидает трубу. В последнее время было обнаружено, что хлопья ПЭО-смолы собирают любые нерастворенные соединения в фильтрате. Это означает, что осажденные соли металлов (например, гидроксиды, сульфаты) и другие нерастворимые вещества переходят в смоляной шлам. Окончательная операция заключается в отделении смоляного шлама от фильтрата, например, во флотационной установке. Очищенный фильтрат с регенерированным Q повторно используется в технологическом процессе; смоляной шлам либо подается на фильтр для отделения и промывки шлама зеленого щелока, либо сжигается, например, в корьевом котле сразу или после обезвоживания в прессе.
Снижение количества металлов, поступающих на отбельную установку, позволяет уменьшить расход хелатирующих реагентов перед ступенью отбелки пероксидом водорода. Кроме того, регенерация Q сама по себе снижает расход этих реагентов. Ожидаемая степень удаления из системы кальция, марганца и железа, а также экстрактивных веществ, составляет свыше 80%. Данная система позволяет также регенерировать до 75% Q и сократить расход свежей воды на отбелку до 5 - 8 м3/т в.с. целлюлозы.
Степень проработки
Технология Kemira NetFloc для регенерации ЭДТК в сточных водах отбельной установки уже используется на предприятиях некоторых стран.
Способность к очистке сточных вод от отбельной установки, содержащих ЭДТК, на очистных сооружениях с использованием активного ила в умеренных щелочных условиях была подтверждена как лабораторными исследованиями [C.G. van Ginkel, 1997 a+b], так и на заводской установке биологической очистки сточных вод.
Достигаемые экологические преимущества
На заводской установке по биологической очистке сточных вод при невысокой щелочности (pH = 8 - 9) было получено среднее снижение количества ЭДТК в сточных водах на 50% (примерно 10% при pH = 7). Результаты также указывают на то, что увеличение pH до 8 - 9 оксидом кальция (дозировка примерно 90 мг CaO/л) не мешает нормальной работе биологической очистки активным илом. Концентрации ЭДТК в образцах с ускоренной биодеградацией остались относительно постоянным (2 - 4 мг/л). Биодеградация ЭДТК увеличивает выход азота. Следовательно, увеличенная деградация ЭДТК в установках активного ила выгодна не только по природоохранным причинам, но также и как способ повышения уровня питательного азота, который обычно недостаточен в сточных водах ЦБК.
Экономические аспекты внедрения
Дополнительные расходы на биодеградацию ЭДТК в установках активного ила при щелочных условиях главным образом определяются потреблением CaO.
Данных по экономическим показателям применения системы Kemira NetFloc не представлено.
ПТ-2.4. Увеличение производства электроэнергии на основе продуктов биомассы и утилизация избыточного тепла (см. ПТ-1.2)
ПТ-2.5. Делигнификация перекисью водорода в присутствии катализатора в кислой среде
Описание технологии
Метод позволяет проводить глубокую делигнификацию после промывки как сульфатной, так и сульфитной небеленой целлюлозы. Содержание остаточного лигнина после кислой перекисной обработки сравнимо с содержанием лигнина после ступени хлорирования или первой ступени двуокиси хлора.
Степень проработки
Стадия опытно-промышленных испытаний.
Достигаемые экологические преимущества
Фильтрат от промывки целлюлозы после кислой перекисной делигнификации может направляться в противоточную промывку небеленой целлюлозы, что позволяет значительно снизить расход химикатов на отбелку, образование АОХ в отбелке, содержание органических соединений в сточных водах отбельного цеха. Гидравлическая нагрузка на выпарную станцию не увеличивается, что ведет к снижению удельного расхода тепла на единицу продукции.
Экономические аспекты внедрения
Экономия химических реагентов на отбелку.
Описание перспективных технологий для российских производств механической (древесной) массы (ПТ-3)
ПТ-3.1. Отбелка механической массы пероксидом водорода
Описание технологии
Процесс отбелки механической массы в принципе отличается от процесса отбелки химической целлюлозы, так как в его основе лежит принцип сохранения лигнина, а не его удаление, как при варке или отбелке целлюлозы. Отбелка древесной массы реализуется путем перевода хромофорных групп лигнина в бесцветную форму. Таким образом, при повышении белизны снижение выхода волокна минимально. Процесс отбелки с сохранением лигнина происходит в 1 - 2 этапа, в зависимости от того, какая степень белизны должна быть достигнута. Процессы отбелки механической массы различаются в зависимости от вида используемого реагента.
Снижение выхода продукции при отбелке пероксидом составляет приблизительно 2%. Это происходит в основном из-за щелочной среды, сохраняемой в процессе отбелки и приводящей к возрастанию количества растворимого органического вещества древесины, что приводит к увеличению нагрузки на очистные сооружения.
Степень проработки
Технология внедрена на ряде предприятий.
Достигаемые экологические преимущества
Использование ступени промывки небеленой массы перед ее отбелкой является эффективным методом снижения в ней содержания металлов и, таким образом, позволяет снизить расход дорогостоящих хелатов. Современный процесс отбелки пероксидом проходит при концентрации массы 25 - 35%.
Экономические аспекты внедрения
Отбелка пероксидом влияет на свойства массы - кроме большей белизны, повышается прочность целлюлозы, при этом содержание экстрагируемых веществ снижается и водный баланс улучшается. Если использовать максимально допустимое с экономической точки зрения количество пероксида, то можно повысить белизну на 20 единиц - до 78 - 84% ISO. При наличии в системе ионов тяжелых металлов в результате отбелки получают механическую массу с меньшей белизной, при этом требуется более высокий расход пероксида вследствие его частичного разложения. Поэтому до отбелки добавляют хелаты (например, ЭДТК, ДТПК), чтобы образовать стабильные комплексы с тяжелыми металлами (Fe, Mn, Cu, Cr). Это позволяет избежать снижения белизны массы и деструкции пероксида. ЭДТК и ДТПК содержат азот, который в их составе появляется в сточной воде.
ПТ-3.2. Процесс Thermopulp
Описание технологии
В этом процессе на первой ступени размола имеют место относительно низкие температура (120° - 125 °C) и величина УРЭ 500 - 600 кВт·ч/т. Давление и температура повышаются перед второй ступенью размола, которые достигают очень высоких значений - до 700 кПа и 170 °C. По имеющимся данным использование процесса позволяет экономить 10 - 20% энергии. При данной технологии уменьшение расхода энергии может сопровождаться незначительным снижением сопротивления раздиранию (примерно на 5 - 6%) и белизны (60% ИСО вместо 62%).
Основными особенностями технологии RTS по сравнению с традиционной технологией является сокращенная продолжительность гидротермической обработки щепы, но при более высокой температуре, превышающей температуру стеклования лигнина, а также в 1,7 - 2 раза более высокая скорость вращения дисков рафинера на первой ступени размола.
Особенностями технологии Thermopulp являются относительно низкая температура щепы и малоинтенсивный размол на первой ступени при высоких значениях давления и температуры на второй ступени размола.
Технология APMP (ЩПММ) производства беленой ХТММ с использованием пероксидной отбелки в щелочной среде и ее модификация - технология PRC-APMP - отличаются наличием одной - трех ступеней интенсивной пропитки щепы щелочным раствором пероксида водорода путем предварительного вытеснения из нее воздуха и воды посредством интенсивного механического сжатия в специальных аппаратах импресфайнерах. Размол в две ступени ведется при атмосферном давлении с промывкой массы между ступенями размола. Отбелка осуществляется по мере движения массы по технологическому потоку при отсутствии отбельных башен. В способе PRC-APMP часть отбельных химикатов вводится в рафинер первой ступени, вследствие чего повышается эффективность использования энергии и химикатов. Кроме того, после рафинера первой ступени установлен бассейн массы высокой концентрации для более полного завершения процесса отбелки.
Основные и побочные технологические эффекты
Если основным эффектом при реализации способов RTS и Thermopulp является значительное снижение расхода энергии на размол, то в качестве побочных эффектов можно указать повышение прочностных характеристик массы (на 6 - 11%), снижение количества отходов и особенно грубых волокон и костры, уменьшение количества экстрактивных веществ. В способе ЩПММ основные эффекты - возможность обойтись без башен отбелки и низкий расход энергии на собственно размол. Побочные положительные эффекты - более высокая белимость волокна, гибкость процесса за счет варьирования расходом каустика и пероксида. Однако имеются и отрицательные побочные эффекты - повышенный расход химикатов на отбелку, возможность появления отложений на рабочих поверхностях рафинеров в результате использования силиката натрия, повышенный расход энергии в импресфайнерах и их ускоренный износ.
Степень проработки
Технология внедрена на европейских предприятиях.
Экологические аспекты
Несколько более высокий выход, снижение количества отходов приводят к меньшим потерям волокна со сточными водами, а также к снижению их ХПК. При технологии ЩПММ выход повышается также за счет большего сохранения лигнина, что также снижает ХПК сточных вод. Использование только окислительной отбелки пероксидом исключает наличие в сточных водах соединений серы.
Снижение расхода электроэнергии опосредованно приводит к сжиганию меньшего количества топлива при получении электричества и тем самым к снижению эмиссий в атмосферу углекислого газа, NOx, а также золы в виде твердых отходов.
Экологические аспекты
Снижение расхода электроэнергии на размол на 15 - 25%, снижение капитальных и эксплуатационных затрат (в способе ЩПММ на 25% ниже, главным образом за счет отсутствия отбельных башен), повышение конкурентоспособности продукции на рынке вследствие улучшения ее показателей.
Мотивация для внедрения технологий
Основной мотивацией для внедрения этих технологий является снижение расхода энергии, снижение капитальных и эксплуатационных затрат, улучшение качества массы, повышение выхода, улучшение экологических показателей сточных вод.
ПТ-3.3. Внедрение технологии получения ТММ-ХТММ из хвойной щепы по методу RTS (см. 4.3.3)
ПТ-3.4. Внедрение технологии получения ХТММ из лиственной щепы по щелочно-перекисному способу (см. 4.3.4)
ПТ-3.5. Внедрение технологии получения ТММ из хвойной древесины по методу по щелочно-перекисному методу (см. 4.3.4)
ПТ-3.6. Удаление хелатирующих реагентов путем биологической очистки при невысокой щелочности или с использованием "промышленных почек" (см. ПТ-2.3)
ПТ-3.7. Биосорбция на избыточном активном иле
Описание технологии
Метод разработан компанией KWI.
Избыточный активный ил сооружений биологической очистки сточных вод обладает хорошей сорбционной способностью по отношению к трудно-окисляемым высокомолекулярным органическим соединениям. Метод хорошо работает как локальная очистка сточных вод ДПЦ, ступени щелочения после первой ступени отбелки, концентрированных сточных вод ХТММ. Наилучшим применением метода является сочетание биосорбции с флотацией. В этом случае коагуляция и флотация может проводиться без использования химикатов (коагулянтов и флокулянтов).
Степень проработки
Опытно-промышленные испытания.
Достигаемые экологические преимущества
Эффективность по снижению ХПК достигает 50%. При этом наиболее высокий эффект наблюдается по отношению к трудно-окисляемой биологическими методами органике. Абсорбированная на иле органика после совместной флотации, за счет образования капилляров из мелких пузырьков воздуха, обезвоживается легче, чем после отстаивания.
Значительное снижение поступления органических соединений в систему биологической очистки, что значительно повышает общую эффективность очистных сооружений по снижению БПК и ХПК.
Экономические аспекты внедрения
Снижение нагрузки на биологическую очистку позволяет повышать производительность основного производства без реконструкции сооружений биологической очистки. Применение технологии в качестве локальной очистки высококонцентрированных сточных вод позволяет значительно повысить степень водооборота за счет использования очищенной сточной воды вместо свежей.
6.2 Перспективные технологии в производстве макулатурной массы
ПТ-4.1. Сухой размол макулатурного сырья
Описание технологии
Сухой размол - альтернативный способ роспуска макулатуры с применением различного оборудования, шаровые или молотковые мельницы аэродинамический диспергатор и т.п. Сухой способ получения волокон актуален для переработки в первую очередь марок макулатуры, содержащих Tetra Pack и др. влагопрочные виды бумаги и картона. Наиболее эффективны схемы с аэродинамическим диспергатором, в котором одновременно проходят процессы сушки, измельчения, инерционной сепарации материалов до заданной влажности и гранулометрического состава. Принцип действия основан на ударном воздействии ротора на материалы при интенсивном массо-воздухообмене, обеспечивающем сушку. Вращающийся ротор с радиальными лопатками создает в аппарате вихревое движение воздуха. Отбор готового продукта осуществляется из центра аппарата под действием вакуума, подключаемого к каналу отбора измельченной массы. Происходит наложение радиального и вихревого движений воздуха. При определенном соотношении скоростей вращения ротора и продува воздухом осуществляется сепарация готового продукта, при этом крупные и влажные частицы не будут выноситься из аппарата, т.к. обладают большей инерцией, чем мелкие и сухие. Скорость движения частиц отличается от скорости движения ротора, что обеспечивает энергию, необходимую для измельчения материала. Дополнительно осуществляется сушка материала, которая обеспечивается интенсивным массо-воздухообменом. Применение аэродинамического диспергатора позволяет в большей степени сохранить длину и свойства волокна. Сухой размол в шаровых и молотковых мельницах имеет ряд недостатков: волокна сильнее измельчаются с потерей бумагообразующих свойств, нет разделения по фракциям, измельчается и бумага, и полимерные пленки и металлическая фольга. Требуется дополнительная очистка от полимерной пленки и металла.
Степень проработки
Данная технология находится в РФ на стадии научно-исследовательских и опытно-конструкторских работ и может быть освоена как на новых, так и на действующих предприятиях ЦБП. В настоящее время сухой размол в аэродинамических сушилках - диспергаторах применяется для роспуска макулатуры на предприятиях России и за рубежом для получения теплоизоляционных материалов (эковата) и сорбента нефтепродуктов. Есть положительные примеры апробации сухого размола на предприятия ЦБП в России с добавкой волокна, полученного сухим роспуском, в композицию бумаги и картона. Нет примеров практической реализации и внедрения сухого размола влагопрочной макулатуры на предприятиях переработчиках макулатуры, производящих бумагу, картон или формованные изделия.
Экологические аспекты
Процесс привлекателен с точки зрения резкого снижения водопотребления и как правило уменьшения объемом образующихся стоков. Сухой размол позволит увеличить объемы рециклинга трудно перерабатываемой макулатуры, как следствие снизить объемы отправляемой на свалку трудно перерабатываемой макулатуры.
Экономические аспекты внедрения
Сухой способ получения волокон обладает рядом преимуществ, а именно снижением расхода воды, энергии, необходимой на транспортировку и очистку массы и отходов, сокращением количества и объемом емкостного и другого оборудования для переработки макулатуры, как следствие меньшими металлоемкостью и капитальными затратами. Сухой размол можно рассматривать как наилучшую альтернативу классическому процессу гидродинамического роспуска макулатурного сырья, содержащего Tetra Pack и влагопрочные виды бумаги и картона. Рекомендуется к применению производителям формованных изделий, бумаги или картона из макулатуры.
ПТ-4.2. Термодиспергирование макулатурного сырья в производстве картона
Описание технологии
В настоящее время термодиспергирование широко распространено в схемах переработки белых марок макулатуры и не применяется у производителей макулатурного картона. распространение технологии полноцветной печати на коричневых видах бумаги и картона приводит к увеличению загрязнений макулатурного сырья. Повышение конкуренции среди производителей и рост требований к качеству макулатурных картонов свидетельствует о возможности применения термодиспергирования в схемах подготовки макулатурного сырья в производстве коричневых видов картона и бумаги из макулатуры. Технология широко известна и описана в
п. 2.6.6. Термодисперсионная обработка (ТДО) массы базируется на общем свойстве загрязнений (битум, воски, парафины, латекс, смолы и печатные краски) пластифицироваться (плавиться) и диспергироваться (измельчаться) в условиях повышенных температур и проводится как для повышения степени разволокнения, так и для равномерного диспергирования загрязнений в массе до размеров, которые не окажут отрицательного влияния на внешний вид бумаги и картона.
Степень проработки
В России не применяется на предприятиях, производящих коричневые тароупаковочные виды бумаги и картона, и может быть освоена как на новых, так и на действующих предприятиях ЦБП.
Экологические аспекты
Процесс не сопровождается образованием дополнительного количества отходов, т.к. загрязнения измельчаются и выводятся с готовой продукцией. Не происходит ухудшения качества сточных вод, нет дополнительной нагрузки на очистные сооружения.
Экономические аспекты внедрения
Внедрение в схему подготовки макулатурного сырья термодисперсионной обработки позволит улучшить внешний вид продукции.
ПТ-4.3. Комплексные линии очистки сточных вод для замыкания системы водооборота
Описание технологии
Предлагаемое техническое решение базируется на применении уникального реактора reVODA.
reVODA представляет из себя реактор замкнутого электромагнитного поля, работающего на принципе магнитно-кавитационной обработки стоков. Внутри реактора reVODA находятся игольчатые элементы, выступающие в качестве кавитаторов. За счет схлопывания воздушных пузырьков на границе разделения газ - жидкость обрабатываемых стоков образуется ударная волна (кавитационный эффект), которая способствует механическому разрушению органики и механическому уничтожению патогенной микрофлоры в обрабатываемых стоках. Реактор reVODA не имеет аналогов в мире.
Степень проработки
Технология внедрена весной 2021 года на одном из предприятий РФ по переработке макулатуры, и очищенная вода в качестве оборотной воды возвращается на производство.
Экологические аспекты
Полностью уничтожаются запахи, патогенная микрофлора, нейтрализуются тяжелые металлы. Устраняются хлорные соединения, кислоты, соли и нефтепродукты.
Линии очистки не чувствительны к залповым сбросам и простоям.
Экономические аспекты внедрения
Имеет высокую производительность при малых размерах. Имеет низкие эксплуатационные затраты.
6.3 Перспективные технологии в производстве бумаги и картона
Описание перспективных технологий для производства бумаги и картона (ПТ-5)
ПТ-5.1. Снижение расхода воды и удельных сбросов при организации максимально возможного замкнутого цикла использования оборотной воды
Описание технологии
В статье Martin Fairbank Close the loop to reduce cost - Замкнутый водооборот снижает затраты / Pulp & Paper CANADA, 2018, Vol. 119, N 4. - p. 12 на основе аналитических данных PaperWeek Canada показано, что с целью сокращения расхода свежей воды и снижения сбрасываемых сточных вод удаляемую из бумажной массы в процессе формования полотна на БДМ или КДМ воду используют как оборотную на стадии роспуска волокнистых полуфабрикатов при разбавлении бумажной массы перед сортированием и очисткой, регулировании концентрации бумажной массы.
В зависимости от места образования и содержания взвешенных и растворенных веществ оборотную воду разделяют на три потока (цикла).
Первый поток образует регистровая вода из зоны формования бумажного полотна сеточной части, обогащенная волокном, наполнителями. Эта вода без осветления направляется на разбавление в массоподготовительный отдел и в поток бумаго/картоноделательной машины.
Вода второго потока (из отсасывающих ящиков, гауч-вала, прессовой части, промывки сеток) содержит в два-три раза меньше взвешенных частиц, чем регистровая вода. Эта вода отправляется на локальную внутрицеховую очистку, после чего осветленную воду используют в технологическом процессе вместо свежей воды. Уловленное волокно от локальной очистки возвращается в поток.
Вода третьего потока содержит избыточную оборотную воду из вторичного цикла (от очистителей, сортировок и др.). Из-за высокой степени загрязненности ее, как сточную воду, направляют на химико-механическую и/или биологическую очистку на очистные сооружения предприятия.
Преимуществами использования такой технологии являются снижение потерь сырья и энергии, снижение объема сточных вод и потребления свежей воды.
Описанные технологии внедрены на многих европейских, североамериканских предприятиях по производству бумаги.
Степень проработки
Мероприятия по снижению потребления воды могут выполняться как на действующих, так и на вновь создаваемых предприятиях. Однако, разделение водных систем производств целлюлозы и бумаги на интегрированных предприятиях, или высокая степень замыкания водной системы - мероприятия более дорогостоящие для старых предприятий, так как для создания замкнутой системы водопользования, весьма вероятно, потребуется реконструкция системы трубопроводов и серьезная модернизация мокрой части БДМ.
Достигаемые экологические преимущества
В зависимости от начального технического состояния предприятия достижимые уровни потребления свежей воды для разных видов бумаги составляют:
- газетная бумага: 8 - 13 м3/т;
- немелованная бумага высокого качества: 5 - 12 м3/т;
- мелованная бумага высокого качества: 5 - 15 м3/т;
- тонкая мелованная бумага: 10 - 15 м3/т;
- суперкаландрированная бумага: 10 - 15 м3/т;
- многослойный гофрокартон: 8 - 15 м3/т (из первичного волокна);
- флютинг (бумага для гофрирования): 4 - 10 м3/т (из первичного волокна);
- санитарно-гигиенические виды бумаги: 10 - 15 м3/т (из первичного волокна; продукты с большой массой 1 м2 или низшие сорта); 15 - 25 м3/т (из первичного волокна; продукты с малой массой 1 м2 или высшие сорта).
Экономические аспекты внедрения
Общей информации о структуре расходов для создания замкнутой системы водооборота нет, поскольку каждое предприятие представляет собой отдельный случай в этом отношении. Затраты зависят в основном от технических характеристик предприятия и местных условий. Стоимость этих мероприятий зависит в каждом конкретном случае от степени реконструкции основного и вспомогательного оборудования.
ПТ-5.2. Проклейка бумаги и картона
Описание технологии
В мировой практике сложился следующий набор наилучших технологий проклейки бумаги и картона:
- псевдонейтральная технология проклейки с использованием дисперсий канифольных продуктов;
- нейтральная проклейка с использованием дисперсий алкил кетен димеров (АКД);
- нейтральная проклейка с использованием эмульсий алкенилянтарных анигидридов (АСА).
Степень проработки
В России в настоящее время реализуются все три варианта указанных технологий.
Для реализации псевдонейтральной проклейки используются преимущественно дисперсии укрепленной канифоли под названием Сакоцелл 309 производства фирмы Кемира. Псевдонейтральная технология пришла на смену традиционной кислой технологии. Оборудование для дозирования клея Сакоцелл - простейшее: расходная емкость и дозировочный насос с расходомером.
Для реализации проклейки АКД используют дисперсии АКД следующих компаний: Геркулес, Кемира, Акзо-Нобель. В последние 2 года в России компанией "СКИФ" организовано производство дисперсий АКД, по своим качествам не уступающей мировым аналогам. Продукты этой фирмы под названием Ультрасайз в настоящее время медленно вытесняют продукты указанных выше компаний. Оборудование для дозирования дисперсий АКД простейшее: расходная емкость и дозировочный стандартный насос с расходомером.
Экологические аспекты
Псевдонейтральная проклейка позволила, прежде всего, минимизировать расход сульфата алюминия. Если на обычной канифольной проклейке предприятия расходовали на 1 т бумаги 25 - 40 кг сульфата алюминия, то с переходом на псевдонейтральную - 7 - 21 кг/т. Снизился и расход самого канифольного продукта с 9 - 25 кг/т до 6 - 16 кг/т. Кроме того, предприятия стали производить продукцию при pH 5,5 - 6.5, вместо 4,3 - 5,5. Следовательно, уменьшилась концентрация сульфат ионов в процессной и сточной воде.
Экономические аспекты внедрения
Проклейка с помощью АКД многовариантна, но наиболее распространенный вариант включает следующую комбинацию химикатов: катионный крахмал средней степени замещения, который дозируют в густую бумажную массу в количестве 5 - 7 кг/т, затем дозируют карбонат кальция, далее вводят дисперсию АКД и, наконец, перед смесительным насосом в оборотную воду вводят либо силиказоль 1 - 4 кг/т, либо бентонит 1 - 4 кг/т. В оборотную воду иногда вводят полиалюминий хлорид в количестве до 1 кг/т. Оборудование для обеспечения данной технологии:
- автоматический джет-кукер, который производит варку крахмала в автоматическом режиме по заданной программе. Джет-кукеры изготавливают многие компании (например, BVG, Германия, Valmet-Raisio, Финляндия, Cerestar (Германия) и др. В России джет-кукеры не производятся;
- емкости с мешалками и насосы для приготовления суспензии карбоната кальция и подачи его в массу;
- расходная емкость и дозировочный насос для подачи АКД в массу;
- расходная емкость и дозировочный насос для подачи силиказоля в массу;
- автоматическая установка для приготовления суспензии бентонита и подачи его в массу;
- расходная емкость и дозировочный насос для подачи полиалюминий хлорида в массу.
Основные преимущества проклейки АКД вместо канифольной:
- бумага изготавливается в слабощелочной среде, что очень способствует повышению устойчивости бумаги к старению;
- бумагу можно производить с большим содержанием наполнителя, при этом можно отказаться от каолина и перейти на более дешевый и оказывающий меньшее влияние на прочность бумаги карбонат кальция;
- расход дисперсии АКД существенно ниже (2 - 4 кг/т), чем расход канифольного клея, а применение сульфата алюминия не требуется;
- технология исключительно экологически дружественна, так как сточные воды содержат лишь взвешенные вещества.
Этот метод проклейки на крупных предприятиях постепенно замещается проклейкой АСА, как еще более экономичной.
Для реализации проклейки АСА используют АСА-масла различных компаний: Кемира, Акзо-Нобель и др. Данная технология довольно уверенно распространяется на предприятия России, так как она позволяет получать требуемые показатели впитываемости при расходах АСА масла 1,0 - 1,5 кг/т. Она дешевле, чем проклейка дисперсиями АКД. Однако использование АСА требует комбинации специального оборудования:
- кукера для приготовления специализированного катионного крахмала для эмульгирования АСА;
- эмульгатора, в котором с помощью раствора крахмала АСА - масло переводят в очень тонкую эмульсию, которую немедленно направляют к точке дозировки. Технология может быть отнесена к наилучшим технологиям проклейки по своей наиболее высокой экономичности (АСА дешевле, чем АКД; приготовление эмульсии АСА на предприятии дешевле, чем приготовление дисперсии АКД у изготовителя) и экологической безопасности. По всем другим параметрам данная технология мало отличается от проклейки АКД.
ПТ-5.3. Регулирование удержания компонентов бумажной массы на сетке БДМ
Описание технологии
Для удержания компонентов бумажной массы при формовании бумажного полотна на сеточном столе используются следующие наиболее прогрессивные варианты удерживающих систем:
- система Композил (комбинация катионного крахмала и силиказоля);
- система, в которой комбинируются катионный крахмал и анионный бентонит;
- система, в которой комбинируются катионный полиакриламид и бентонит.
Система Композил предусматривает обработку массы последовательным введением катионного крахмала и силиказоля. Оборудование для реализации этой системы простейшее, за исключением джет-кукера для варки катионного крахмала. Эта система в России в основном внедрена специалистами компании Ека-Нобель.
Система, комбинирующая катионный крахмала и суспензию бентонита, предусматривает последовательное введение в массу сначала раствора крахмала, а затем бентонита. Эта система имеет очевидное преимущество над системой Композил. Бентонитовый порошок привозят на предприятие сухим, что особенно важно для России, где минусовые температуры (недопустимые для водных дисперсий силиказоля) являются обычным делом. Для варианта наилучшей технологии для данного случая необходимы джет-кукер для варки крахмала и автоматическая установка для приготовления суспензии бентонита. Такая система реализуется, например, на предприятии Монди Сыктывкар. Система очень компактна, предельно легка в управлении, требует минимального внимания, надежна в эксплуатации. Такая система может работать годами без ремонта. Используя данную технологию, можно получать весьма высокий уровень удержания (до 82%) при минимальных затратах на химикаты.
Степень проработки
Все эти системы удержания освоены главным образом на крупных предприятиях. На мелких и средних предприятиях используются либо более простые однокомпонентные системы, либо многокомпонентные на основе полиакриамидов (Кемира).
Система, комбинирующая катионный полиакриламид и бентонит, находится в стадии опытно-промышленных исследований. В отличие от системы катионный крахмал-бентонит, эта система требует, кроме джет-кукера, еще автоматической установки для приготовления раствора полиакриламида. Такие установки поставляют компании Кемира, Налко и др.
Экологические аспекты
За счет повышения удержания компонентов бумажной массы в сеточной части БДМ/КДМ снижается содержание взвешенных веществ в подсеточной воде и соответственно снижается нагрузка на очистные сооружения.
Экономические аспекты внедрения
Увеличение скорости обезвоживания бумажного полотна в сеточной части. Увеличение удержания мелкого волокна и наполнителей снижает нагрузку на очистные сооружения и тем самым экономится энергия на перекачку меньших объемов сточных вод на очистку.
Описание перспективных биотехнологий, технологий, основанных на новых физико-химических методах (ПТ-6)
ПТ-6.1. Биоотбеливание сульфатной небеленой целлюлозы
Описание технологии
При предварительной обработке сульфатной небеленой целлюлозы ксиланазами, процесс отбеливания проходит заметно интенсивнее. Это позволяет разработать технологию отбеливания, которая дает возможность вовсе отказаться от применения элементарного хлора и полностью перейти на отбеливание двуокисью хлора и пероксидом водорода. (или технология отбеливания, в которой потребление двуокиси хлора меньше на 15 - 20%, а каустика - на 10 - 15%. Ксиланазы эффективны и при кислородно-щелочной отбелке. Все это привело к резкому снижению диоксиновой опасности. В настоящее время заводы в Финляндии, производящие сульфатную небеленую целлюлозу, используют ферменты ксиланазы и не используют элементарный хлор. Расход фермента ксиланазы составляет 100 - 300 г/т целлюлозы в зависимости от эффективности фермента и подготовленности целлюлозного потока для данной технологии.
Сущность технологии в следующем.
В целлюлозу после промывки и сгущения вводят небольшие количества кислоты для регулирования pH до необходимого уровня и затем вводят ксиланазу в количестве 100 - 300 г/т целлюлозы. Далее в отдельной башне в течение 30 - 90 минут при температуре 50 - 70 °C проводят ферментацию и далее, не отделяя продуктов расщепления, направляют массу на процесс отбеливания двуокисью хлора. Дозировка ферментного препарата позволяет обходиться самым простейшим набором оборудования.
Степень проработки
В настоящее время ксиланазы для отбеливания целлюлозы производит множество компаний. Ферменты производят из культуральных жидкостей в основном грибов и бактерий. Эффективность ферментного препарата сильно зависит от технологии изготовления препарата и присутствия других ферментов. В Финляндии и др. странах ксиланазы находят применение при отбеливании как лиственной сульфатной небеленой целлюлозы, так и хвойной главным образом по экологическим соображениям.
Процесс биоотбеливания постепенно распространяется по странам мира. В настоящее время, кроме Финляндии, этот процесс освоен на некоторых предприятиях Канады, США, Швеции и других стран.
В России технология биоотбелки опытно-промышленных масштабах внедрена на двух заводах: Ксиланазы для отбеливания поставляет компания Банмарк. Расход ферментов на тонну целлюлозы - до 300 г.
Экологические аспекты
Технология с применением ксиланаз позволяет сэкономить 15 - 20% дорогостоящей двуокиси хлора, расход каустика на 10 - 15% и практически избежать образования хлорлигнинов, которые, попадая в сточные воды, служат источником опаснейших ядов диоксинового типа.
Экономические аспекты внедрения
Применение ксиланаз снижает расход двуокиси хлора на 15 - 20% и позволяет отказаться от применения элементарного хлора и таким образом резко повысить уровень безопасность технологии отбеливания и экологическую безопасность сточных вод от отбельного производства.
Оборудование, используемое для дозировки ферментов, простейшее: к контейнеру на 1 м3 подключен дозировочный микронасос с расходомером.
ПТ-6.2. Биодеинкинг (производство бумаги/картона из макулатуры)
Описание технологии
Деинкинг - это процесс удаления печатной краски из макулатуры в процессе ее переработки на волокнистую массу. В стандартной технологии деинкинга используют: 1 - 3% каустика, 1 - 3% силиката натрия, 0,5 - 1% перекиси водорода и около 0,5% поверхностно-активных веществ на 1 т полученного волокна. Обработка макулатуры такой системой приводит к сильному загрязнению и минерализации процессной воды, очистка которой требует немалых затрат. Кроме того, классическая система деинкинга малоэффективна при переработке офисной макулатуры, в которой тонер глубоко проникает в толщу бумаги и даже отдельных волокон. Более того, у классического процесса деинкинга есть довольно слабое место - это измельчение частиц краски в процессе механического воздействия на волокнистую массу. В результате возрастает доля очень дисперсных частиц краски, которые плохо поддаются процессу пенной флотации и плохо удаляются из волокнистой массы.
Использование целлюлаз интенсифицирует процесс отделения краски от поверхности волокон в отсутствии других химикатов при мягком механическом воздействии на отделяемую печатную краску и особенно тонер. Исследования показали, что если подобрать условия, благоприятные для гидролитического воздействия ферментов целлюлаз на волокнистую матрицу, то возможен хороший деинкинг с использованием одних ферментов без добавления щелочи и других химикатов.
Степень проработки
В настоящее время процесс биодеинкинга в ряде случае доведен до практической реализации и его можно рассматривать как наилучшую альтернативу классическому процессу деинкинга.
Экологические аспекты
Процесс привлекателен с точки зрения резкого снижения ресурсоемкости процесса деинкинга и резкого уменьшения минерализации процессной воды. Особенно важно то, что процесс можно проводить совершенно без применения традиционных сильно щелочных химикатов: силиката натрия и каустика.
Экономические аспекты внедрения
Биодеинкинг не требует какого-либо сложного и дорогого оборудования. Процесс можно осуществлять в обычных емкостях при слабом перемешивании.
Сущность процесса биодеинкинга: в волокнистую массу с максимальной концентрацией (6 - 15%) и температурой 40 - 60 °C вводят 300 - 500 г/т целлюлазы и ферментируют при мягком перемешивании 30 - 90 минут. Затем массу разбавляют до требуемой концентрации и направляют на флотацию. Исследования показали, что биодеинкинг вполне может конкурировать с классическим деинкингом в части удаления краски, а по экологической и экономической эффективности его превосходит. Поскольку дозировка фермента невелика, для хранения и дозирования фермента не требуется специального оборудования. Ферментный препарат поставляется в емкости на 1 м3 и устанавливается в удобном месте поблизости от места дозирования. Для дозирования используют стандартный дозировочный микронасос с расходомером.
Технология биодеинкинга позволяет снизить потери волокна с флотационной пеной, отказаться от использования большого количества экологически недружественных химикатов (20 - 40 кг/т), получить продукт с меньшей себестоимостью. Используемый же ферментный препарат на основе целлюлаз является абсолютно безвредным биологически разлагаемым продуктом.
В настоящее время целлюлазы для биодеинкинга производят многие фирмы.
В России биодеинкинг пока не используется прежде всего потому, что деинкинг как таковой практически отсутствует (работает лишь небольшой цех на Каменногорской бумажной фабрике). Однако в ближайшие 4 - 5 лет развитие деинкинга неизбежно. Следовательно, найдут применение и целлюлазы.
ПТ-6.3. Ферментативное расщепление крахмала при приготовлении клеильных растворов для клеильных прессов
Описание технологии
Для поверхностной проклейки упаковочных материалов, а также печатных видов бумаги и офисной бумаги в массовом количестве используют модифицированные крахмалы. Модификация направлена на снижение вязкости клеильных растворов и улучшение связующего потенциала крахмального покрытия.
Существуют следующие схемы реализации процесса получения модифицированного крахмала для приготовления клеильного раствора:
- модифицированный крахмал закупается у изготовителя модифицированного крахмала в бумажных мешках по 20 - 25 кг; этот крахмал подвергается варке в кукере периодического или непрерывного типа (джет-кукер), и полученный раствор направляют на клеильный пресс;
- нативный крахмал подвергают окислительной варке непосредственно на предприятии (окисление гипохлоритом или персульфатом аммония) и полученный раствор крахмала направляют на клеильный пресс;
- нативный крахмал подвергают ферментативному расщеплению с помощью фермента альфа амилазы в специальном аппарате, где это процесс производится автоматически по специально разработанной программе.
Практика показала, что наилучшая технология - это автоматическая технология получения крахмального раствора с помощью гидролитического расщепления альфа амилазами. Эта технология имеет следующие преимущества перед другими имеющимися:
- расход альфа амилазы ничтожен (первые сотни граммов на 1 т), что обуславливает дешевизну модификации;
- альфа амилаза абсолютно безвредный бесхлорный продукт и не представляет никакой потенциальной опасности (в отличие от гипохлорита натрия);
- автоматическое проведение процесса по установленной программе гарантирует получение раствора со стабильными свойствами и минимальные потери крахмала (менее 0,5%).
Когда мы говорим о наилучшей технологии биорасщепления крахмала для получения клеильного раствора для клеильного пресса, то мы имеем в виду комбинацию следующих наилучших элементов:
- альфа амилазы;
- оборудования (установки) для реализации процесса расщепления;
- программного обеспечения процесса;
- технологической и экологической безопасности процесса и оборудования.
Степень проработки
В настоящее время установки и технологию для ферментативного расщепления крахмала предлагает несколько компаний, в том числе Metso Paper, Ciba-Raisio, Cerestar, BVG и др.
В России технология ферментативного расщепления крахмала для поверхностной обработки используется пока на двух предприятиях: на заводе Интернешнл Пэйпа и Монди Сыктывкар.
Экологические аспекты
Крахмальные растворы легко комбинируются с гидрофобирующими дисперсиями, и это позволяет в ряде случаев вообще отказаться от проклейки (гидрофобизации) в массе. Особенно это важно для предприятий, на которых волокнистая масса сильно загрязнена анионными веществами и проклейка в массе, а также использование катионных крахмалов в массу практически не дают экономически приемлемых результатов.
Экономические аспекты внедрения
Технология поверхностной проклейки, при которой приготовленный крахмальный раствор комбинируют с небольшим количеством гидрофобирующего агента, очень экономична. Действительно, если проклеивать сильно загрязненную бумажную массу "в массе", то для получения показателя впитываемости не более 30 г/м2 потребуется 15 - 16 кг канифольных продуктов и применения сульфата алюминия 18 - 22 кг/т, в то время как поверхностная проклейка с добавлением в состав гидрофобирующего агента позволяет обеспечить показатель впитываемости 23 - 27 г/м2 при расходе гидрофобирующего агента всего 1,5 - 2,0 кг/т.
ПТ-6.4. Вторичная или биологическая очистка аэробным способом
Описание технологии
В основном применяется для предприятий, использующих вторичное волокно. Возможно комбинировать биологическую ступень с озонной очисткой или мембранной фильтрацией. Эффективность очистки достигается системами активного ила с низкой нагрузкой, в зависимости использования оборудования (биофильтров, реакторов с подвижным биослоем, реакторами с подвижными питателями, погружным фильтрами). Соотношение ХПК/БПК в отфильтрованных пробах сточной воды после биологической очистки от 4 до 7 или от 7 до 10.
Степень проработки
Частичное внедрение.
Достигаемые экологические преимущества
Система активного ила с высокой нагрузкой потребляет 0,3 - 0,5 кг O2/кг удаленного БПК5. Система активного ила с низкой нагрузкой требуют 1,5 - 2. Удельное энергопотребление на разложение (удаление) 1 кг БПК5 составляет 0,3 - 3,0 кВт·ч.
Экономические аспекты внедрения
Затраты (по опыту работы бумажной фабрики Франции для системы очистки активного ила в производстве печатных видов бумаги мощностью 300 тонн бумаги в сутки - 3 млн евро, гофрированной бумаги (100 т/сутки) - 1,5 млн евро.
ПТ-6.5. Физико-химическая очистка сточных вод ДПЦ
Описание технологии
В процессе подготовки сырья: от окорочных барабанов, размораживающего конвейера, короотжимных прессов образуются сточные воды, содержащие большое количество трудно окисляемых органических соединений. После грубой механической очистки на барабанных решетках, где удаляются крупные включения, сточные воды поступают в приемный резервуар, куда подаются реагенты (коагулянт и флокулянт) или избыточный активный ил, который хорошо адсорбирует на себя высокомолекулярные органические соединения. Из приемной камеры сточные воды подаются в смеситель, где смешиваются с циркулирующей водой, насыщенной воздухом, и поступают во флотатор. Растворенный в циркулирующей воде под давлением воздух при смешении со сточными водами выделяется в виде мельчайших пузырьков, которые прилипают к скоагулированным органическим загрязнениям, в результате чего они всплывают и в сгущенном виде удаляются с поверхности флотатора.
Степень проработки
Проводятся опытно-промышленные работы по внедрению способа.
Достигаемые экологические преимущества.
Сточные воды древесно-подготовительного цеха содержат большое количество трудно окисляемых органических соединений и для полного окисления требуют значительно более долгой биологической обработки, чем это происходит на традиционных сооружениях биологической очистки. Кроме того, при разбавлении в общем объеме сточных вод концентрация таких загрязнений снижается, что так же приводит к снижению эффективности очистки. Удаление значительного количества трудно окисляемых органических соединений физико-химическим способом позволяет заметно снизить нагрузку на сооружения биологической очистки и объем прироста активного ила, что положительно сказывается на его дальнейшей утилизации.
Экономические аспекты внедрения
Традиционно сточные воды древесно-подготовительного производства подвергаются механической очистке от крупных включений и сбрасываются в общезаводскую канализацию. Очищенные сточные воды можно использовать повторно, что снижает общее потребление воды и уменьшает гидравлическую нагрузку на очистные сооружения.
Снижение на 20 - 30% трудно окисляемых органических загрязнений, сбрасываемых на очистные сооружения от цеха подготовки древесного сырья.
ПТ-6.6. Очистка сточных вод
Описание технологии
Наилучшими технологиями при очистке сточных вод являются:
- организация раздельного обезвоживания осадков первичных отстойников и избыточного активного ила;
- устранение условий образования вторичных загрязнений (застойные зоны, подача уловленных на последних ступенях загрязнений на вход очистки и т.п.);
- применение физико-химических методов (флотация) уплотнения избыточного и циркулирующего активного ила. Это позволяет избежать содержания активного ила в анаэробных условиях и снизить гидравлическую нагрузку на сооружения биологической очистки;
- применение флото-фильтров для доочистки сточных вод после ступени биологической очистки;
- применение биосорбции с использованием избыточного активного ила с последующим физико-химическим методом удаления взвешенных веществ из сточных вод перед подачей на биологическую очистку;
- применение в качестве оборудования для обезвоживания избыточного активного ила аппаратов, не допускающих попадания в фильтрат мелкодисперсной части ила;
- применение локальных физико-химических систем очистки особо загрязненных сточных вод производства;
- организация отдельного потока сточных вод, не содержащих органические соединения (например, сточные воды с повышенным солесодержанием от продувки барабанов котлов) в обход системы биологической очистки.
Степень проработки
Внедрено частично.
Достигаемые экологические преимущества
Снижение загрязнений в сточных водах за счет избирательной системы очистки.
Увеличение количества неутилизируемых отходов, увеличение площадей для размещения шламов от физико-химической очистки.
Экономические аспекты внедрения
Снижение расхода воды за счет комбинированного использования водооборота.
Увеличение расходов на химикаты.
ПТ-6.7. Водный пиролиз органических отходов
Описание технологии
Обработка органических отходов в водной среде при сверхкритических параметрах. Смесь органических отходов (опилки, осадки, ил и т.п.) с водой - реакционная смесь, обрабатывается при высокой температуре под давлением.
При высоких температурах происходит термическое разложение органических веществ, сходное с пиролизом. Вода играет роль теплоносителя с хорошим коэффициентом теплопередачи. После проведения разложения смесь поступает в теплообменник, в котором основная часть тепла возвращается в процесс для предварительного нагрева реакционной смеси. Таким образом в процесс возвращается значительное количество тепла, которое безвозвратно теряется при обычном пиролизе. Охлажденная смесь поступает на сепарирование, а вода возвращается в процесс.
Использование последовательной каталитической обработки горячей реакционной смеси позволит из продуктов разложения органических соединений синтезировать нерастворимые в воде или легко летучие органические соединения, которые легко отделить от воды, и которые могут использоваться в качестве топлива.
Степень проработки
На стадии экспериментальных исследований.
Достигаемые экологические преимущества
Утилизация древесных отходов для получения альтернативного вида топлива.
Экономические аспекты внедрения
Вовлечение отходов основного производства для получения энергоресурсов и возможности использования для других целей.
ПТ-6.8. Пропитка щепы перед варкой
Описание технологии
Противоточная пропитка проводится в пропиточной колонне, устанавливаемой перед варочным котлом непрерывного действия способствует улучшению пропитки щепы перед варкой и равномерности ее провара.
Горячий щелок из зоны отбора крепкого щелока поступает в нижнюю часть пропиточной колонны и двигается навстречу столбу щепы, загружаемой в верхнюю часть пропиточной колонны. При этом щепа по мере движения сверху вниз пропитывается, нагревается. Остаточная активная щелочность частично расходуется на омыление легкоомыляемых компонентов (органических, жирных и смоляных кислот), которые выводятся вместе со щелоком из верхней части пропиточной колонны.
Противоточная пропитка позволяет лучше использовать остаточную щелочность и тепло щелока, отбираемого из котла. При этом сокращается удельный расход белого щелока на варку, а также расход тепла на нагрев щепы в котле до температуры варки.
Улучшается равномерность провара щепы. Снижается удельная гидравлическая нагрузка на выпарную станцию. Улучшается степень провара, повышаются выход и механическая прочность целлюлозы. Снижаются количество отходов сортирования и расход реагентов на отбелку.
Степень проработки
Проводятся опытно-промышленные работы по внедрению способа.
Достигаемые экологические преимущества
Улучшение равномерности провара щепы снижает удельный вынос органических веществ в отбелку, снижает удельный расход химикатов на отбелку и количество органических соединений в сточных водах отбельного цеха.
Экономические аспекты внедрения
За счет увеличения выхода полуфабриката снижаются удельные расходы сырья и химикатов на варку.
ПТ-6.9. Альтернативное "зеленое" топливо для ИРП: часть II - древесная биомасса, биомасла, газификация
Описание технологии
В статье, Peter W. Hart "Alternative "green" lime kiln fuels": Part II - Woody biomass, bio-oils, gasification, and hydrogen" "Альтернативное "зеленое" топливо для ИРП: часть II - древесная биомасса, биомасла, газификация" Journal Tappi, Vol 19, N 5, May 2020, p. 271 - 279 рассматривается применение различных видов топлива на ИРП.
Для того, чтобы сократить количество непроцессных элементов в цикле регенерации извести, некоторые предприятия начали газификацию древесной биомассы, чтобы полученный синтез-газ (иначе называемый рабочим газом) использовать для сжигания в ИРП. Это не новая технология, и стационарные газификаторы, работающие на остатках древесины, использовались в Швеции во время Второй мировой войны. В Южной Африке использовали угольные газификаторы, а некоторые предприятия в Европе использовали газификацию древесины и коры в 1980-х, по меньшей мере два таких предприятия все еще используют эту технологию. В последнее время поставщики оборудования предлагали технологию газификации с циркулирующим кипящим слоем для производства синтез-газа в комплекте с ИРП. Исторически существует три основных типа газификаторов, используемых в подаче синтетического газа в ИРП: с восходящим потоком, с нисходящим потоком и устройства с кипящим слоем. Из всех вариантов древесина - самый распространенный источник топлива для газификационной установки, интегрированной с ИРП, а уголь (минеральное топливо) - на втором месте.
Степень проработки
Самая стандартная газификационная установка, интегрированная с ИРП, - это система с кипящим слоем. Первая такая установка была запущена в 1983 году на предприятии W Schauman в Пиетарсаари, Финляндия. Эта установка работает практически без проблем в течение многих лет.
Достигаемые экологические преимущества
При сжигании древесных отходов выбросы SO2 значительно ниже, чем при сжигании мазута. Снижение использования ископаемого топлива снижает выбросы парниковых газов при производстве.
Экономические аспекты внедрения
Применение в качестве топлива сжигаемого в форсунках мазута требует наличия сложной и дорогой системы приемки, разгрузки, хранения, постоянного подогрева и циркуляции. Стоимость единицы тепла, полученной от сжигания мазута, значительно превышает стоимость тепла, полученного от сжигания древесных отходов.
ПТ-6.10. Переработка осадков сточных вод (кек - уплотненный или высушенный ил и осадок) методом сверхкритических технологий (СКТ)
Описание технологии
Процесс СКТ заключается в обработке (в проточном режиме) углеродсодержащей биомассы около 90% влажности (сгущенного ила и осадка, кека) без доступа воздуха при температурах 300 - 500 °C и давлении 220 - 250 атм., что формирует условия при которых отсутствует процесс образования канцерогенов (фуранов и диоксинов).
После СКТ процесса получаются технически чистая вода, минеральный остаток и газообразная составляющая с последующей ее утилизацией в различные виды энергоносителей.
Степень проработки
На стадии опытных работ.
Экологические аспекты
СКТ обеспечивает низкий уровень негативного воздействия на окружающую среду в расчете на объем производимой продукции сульфатной целлюлозы.
Дополнительно эта технология позволяет исключить стадии уплотнения и механического обезвоживания с добавлением флокулянтов, снизить объемы потребления воды и сократить затраты на утилизацию осадков сточных вод на 20 - 30%.
Экономические аспекты внедрения
Капитальные затраты в 25 раз ниже затрат на сжигание осадка и в 10 раз ниже затрат на термическую сушку осадка, эксплуатационные расходы в 3 раза ниже затрат при сжигании осадка и в 1,3 ниже эксплуатационных затрат при термической сушке осадка.
ПТ-6.11. Композитные материалы при совместном измельчении минералы/микрофибриллированная целлюлоза: макулатурные волокна, искусственные минералы и новые формы продукции
Описание технологии
Использование микрофибриллированной целлюлозы (МФЦ) для упрочнения бумажного полотна известно более 20 лет, но значительные затраты на ее производство не позволили МФЦ широко использовать в промышленности. Однако появилась новая промышленная технология производства МФЦ, по которой она получается при совместном размоле целлюлозы с минералами. Минерал действует как дополнительное дефибриллирующее средство, добавляемое к размалываемой целлюлозе, что обеспечивает экономически эффективное производство композитного материала минерал/микрофибриллированная целлюлоза (МФЦ). Для этой обработки используется существующее размольное оборудование. Полученные композиты можно использовать во многих областях, в том числе в качестве добавок, повышающих прочность полотна во влажном и сухом состоянии, при производстве бумаги и картона с сопутствующими возможностями для экономии затрат, улучшения механических свойств или улучшения качества продукции.
Было показано, что композиты минералы/МФЦ, изготовленные из переработанного макулатурного сырья, обеспечивают, по крайней мере, эквивалентные характеристики повышения прочности по сравнению с композитами, изготовленными с использованием первичных волокон.
Выбор минерала и волокна позволяет получать композиты минералы/МФЦ с рядом свойств. Например, было показано, что вязкость таких составов контролируется фактором формы выбранного минерала, были приготовлены эффективные барьерные составы, а также были приготовлены композиты минералы/МФЦ с графитом в качестве минерала.
Гели - композиты с высоким содержанием минералов/МФЦ были получены с содержанием 75% общего количества твердых веществ (при содержании 37,5% целлюлозных волокон). При повторном получении геля и его использовании в производстве бумаги эти композиты с высоким содержанием твердых частиц обеспечивали эквивалентную производительность продукции, аналогичную композитам, которые ранее не подвергались сушке.
Степень проработки
Существует множество способов использования композитов минерал/МФЦ в производстве бумаги и картона, которые позволяют увеличить количество наполнителя, получить улучшенные сорта как для печати/письма, так и для упаковки, а также разработать совершенно новые виды упаковки, в которых для барьерных свойств используются композиты из минерального сырья/МФЦ.
Экологические аспекты
Использование композитов минералы/МФЦ с сопутствующим увеличением количества наполнителя в композиции бумажной массы способствует удержанию мелкого волокна и наполнителей в сеточной части БДМ. Ускоряются процессы образования межволоконных связей, что способствует более эффективному структурированию, уплотнению бумажного полотна и снижению "провала" в подсеточные воды мелких волокон, наполнителей на 15 - 20%, тем самым снижает нагрузку на очистные сооружения.
Экономические аспекты внедрения
Было показано, что композиты минералы/МФЦ улучшают механические свойства бумажного полотна как во влажном, так и сухом состоянии. Как правило, при этом увеличивается количество наполнителя и наблюдается стабильность характеристик полотна, минимальное влияние на химический состав мокрой части, общее положительное влияние на обезвоживание, улучшение непрозрачности. Образуется гораздо более плотный лист (уменьшенная пористость), улучшается стойкость покрытия и улучшается гладкость. Сохранение объема полотна при замене волокна наполнителем с более высоким удельным весом является сложной задачей, но и эта задача решается.
Перечень перспективных технологий приведен в Приложении Е.
Заключительные положения и рекомендации
Информационно-технический справочник по наилучшим доступным технологиям "Целлюлозно-бумажное производство" (далее - справочник НДТ) разработан в соответствии с Поэтапным
графиком актуализации информационно-технических справочников по наилучшим доступным технологиям, утвержденным распоряжением Правительства Российской Федерации от 10 июня 2022 года N 1537-р
[43], на основании порядка разработки, актуализации и опубликования справочников по НДТ
[44].
Справочник разработан с соблюдением требований Федерального
закона Российской Федерации от 29 июня 2015 года N 162-ФЗ
[45] и соответствует федеральному законодательству, нормам и правилам, принятым Федеральными органами исполнительной власти.
Справочник НДТ "Целлюлозно-бумажное производство" разработан в соответствии с Федеральным
законом Российской Федерации от 10 января 2002 года N 7-ФЗ
[46] на основе результатов анализа ЦБП в Российской Федерации.
Справочник НДТ разработан технической рабочей группой (ТРГ 1) "Производство целлюлозы, древесной массы, бумаги, картона", состав которой утвержден приказом Минпромторга России от 15 марта 2022 года N 808 о создании технической рабочей группы "Производство целлюлозы, древесной массы, бумаги, картона" (в редакции приказа Минпромторга России от 25 июля 2022 года N 3097).
В целях сбора информации о применяемых на промышленных предприятиях технологических процессах, оборудовании, об источниках загрязнения окружающей среды, технологических, технических и организационных мероприятиях, направленных на снижение загрязнения окружающей среды и повышение энергоэффективности и ресурсосбережения, был подготовлен унифицированный отраслевой шаблон (анкета), содержащий формы для сбора данных, необходимых для разработки проекта отраслевого справочника НДТ".
Сведения, полученные в результате анкетирования предприятий, были использованы при разработке справочника НДТ.
При подготовке справочника НДТ использованы материалы, полученные от российских производителей целлюлозно-бумажной продукции в ходе обмена информацией, организованного Бюро НДТ в 2022 году. При обсуждении предварительных версий разделов справочника представители предприятий, научных организаций и члены ТРГ1 высказали обоснованные замечания и предоставили дополнительные материалы. В справочнике НДТ учтены результаты реализованных инвестиционных проектов в ЦБП, отраслевые обзоры, статьи, опубликованные в последние годы.
Необходимая информация была собрана в процессе разработки справочника НДТ на основе данных отраслевого анкетирования, данных профессиональной ассоциации РАО "Бумпром" и сведений аналогичного Справочника Европейского союза по наилучшим доступным технологиям "Производство целлюлозы, древесной массы, бумаги, картона", 2015 (European Commission. Best Available Techniques (BAT) Reference Document for the Production of Pulp, Paper and Board, 2015).
Справочник НДТ содержит описание применяемых при производстве целлюлозы, механической (древесной) массы, макулатурной массы, бумаги и картона технологических процессов, оборудования, технических способов, методов, в том числе позволяющих снизить негативное воздействие на окружающую среду, потребление воды и сырья, повысить энергоэффективность. Из описанных технологических процессов, оборудования, технических способов, методов определены решения, являющиеся наилучшими доступными технологиями (далее НДТ). Для НДТ в справочнике установлены соответствующие технологические показатели НДТ по сбросам, выбросам и образующимся отходам производства.
При описании каждого технологического процесса дана комплексная оценка воздействия на окружающую среду. Указаны источники образования и точки выбросов и используемые природоохранные мероприятия и оборудование.
Приведены критерии наилучших доступных технологий (НДТ), экономические аспекты реализации НДТ, определены перечень перспективных технологий для Российской ЦБП и степень их коммерческой доступности.
Для оценки соответствия справочника НДТ современному состоянию технологического развития проведено сравнение с аналогичным Европейским Справочником (BREF 2015).
На основании анализа отечественных и зарубежных информационных данных, а также полученных в последние годы результатов комплексных исследований разработан перечень маркерных веществ для выбросов в атмосферный воздух, сбросов в водные объекты.
Федеральным
законом Российской Федерации от 21 июля 2014 года N 219-ФЗ
[47] определено, что измерения при осуществлении производственного экологического контроля производятся в отношении маркерных загрязняющих веществ, определяемых для контроля загрязнения окружающей среды в зависимости от применяемых технологических процессов. Под маркером понимается наиболее значимый представитель группы веществ, внутри которой наблюдается тесная корреляционная взаимосвязь, выбираемый по определенным критериям. Особенностью маркерного вещества является то, что по его значению можно оценить значения всех веществ, входящих в группу.
Данные по ключевым вопросам - сфера распространения справочника, перечень маркерных веществ, технологические показатели НДТ, их удельные значения, - являются согласованной позицией отрасли и принимались путем электронного голосования в личных кабинетах на информационном портале Бюро НДТ.
Разработанный справочник НДТ является документом по стандартизации и предназначен в первую очередь для предприятий, научных и проектных организаций, предприятий и государственных структур для регулирования промышленной и природоохранной деятельности с целью повышения конкурентоспособности отечественной промышленности.
(справочное)
ТЕРМИНЫ, ОПРЕДЕЛЕНИЯ И СОКРАЩЕНИЯ
Азот общий (Nобщ) | Суммарное содержание азота в виде органических и неорганических соединений сточных вод |
АОХ | Показатель, характеризующий содержание в сточных водах низко- и высокомолекулярных органических соединений, содержащих в своем составе атомы хлора. Параметр, учитывающий полное количество хлорорганики, которая может быть адсорбирована активным углем |
Биохимическое потребление кислорода (БПК) | Количество растворенного кислорода, потребляемого за установленное время и в определенных условиях, при биохимическом окислении содержащихся в воде органических веществ |
Вторичный ресурс | Отходы, которые или части которых могут быть повторно использованы для производства товаров, выполнения работ, оказания услуг или получения энергии и которые получены в результате раздельного накопления, сбора или обработки отходов либо образованы в процессе производства |
Вторичное сырье | Вид продукции, полученной из вторичных ресурсов непосредственно (без обработки) или в соответствии с технологическими процессами, методами и способами, предусмотренными документами в области стандартизации Российской Федерации, которая может использоваться в производстве другой продукции и (или) иной хозяйственной деятельности |
Загрязняющее вещество | Вещество или смесь веществ, количество и (или) концентрация которых превышают установленные для химических веществ, в том числе радиоактивных, иных веществ и микроорганизмов, нормативы и оказывают негативное воздействие на окружающую среду |
Захоронение отходов | Изоляция отходов, не подлежащих дальнейшему использованию, в специальных хранилищах в целях предотвращения попадания вредных веществ в окружающую природную среду |
Интегрированное предприятие в ЦБП | Предприятия, включающие производство одного или нескольких волокнистых полуфабрикатов (целлюлоза, механическая (древесная) масса), бумаги и/или картона и изделий из них |
Неинтегрированное предприятие в ЦБП, производящее товарные волокнистые полуфабрикаты | Предприятие, осуществляющее только производство товарной целлюлозы, механической (древесной) массы |
Неинтегрированное предприятие в ЦБП, производящее бумагу, картон или изделия из них | Предприятие, осуществляющее только производство бумаги и/или картона и/или изделий из них из товарных полуфабрикатов и/или макулатуры |
Мониторинг воздействия на окружающую среду | Комплексная система наблюдений за состоянием окружающей среды, оценки и прогноза изменений состояния окружающей среды под воздействием природных и антропогенных факторов |
Наилучшая доступная технология (НДТ) | Технология, основанная на последних достижениях науки и техники, направленная на снижение негативного воздействия на окружающую среду и имеющая установлений срок практического применения с учетом экономических и социальных факторов |
Взвешенные вещества (ВВ) | Органические и неорганические частицы, содержащиеся в сточной воде во взвешенном состоянии |
Пыль (взвешенные вещества) | Частицы неорганических и/или несгоревших органических веществ, содержащиеся в отходящих газах |
Расход сточных вод | Объем сточных вод, протекающий в единицу времени, величина которого является базовой при расчете канализационных и очистных сетей и сооружений |
Общая восстановленная сера | Совокупность газообразных соединений серы, состоящих при сульфитном производстве преимущественно из сернистого ангидрида, а при сульфатном включающее в свой состав также сероводород и его органические производные (метилмеркаптан, диметилсульфид, диметилдисульфид, которые восстанавливаются до SO2) |
Фосфор общий (Pобщ) | Суммарное содержание фосфора в сточных водах в виде органических и неорганических соединений |
Химическое потребление кислорода (ХПК) | Количество кислорода, потребляемого при химическом окислении содержащихся в воде органических и неорганических веществ под действием различных окислителей. Выражают в миллиграммах эквивалента кислорода на литр исследуемой воды и при необходимости пересчитывают в кг/т продукции. Принято считать, что показатель ХПК является обобщающим показателем, характеризующим степень загрязненности воды веществами органической природы. Установлено, что интегральный параметр ХПК является наиболее информативным и приоритетным показателем экологического состояния локальных, оборотных и сточных вод |
NOx | Сумма оксидов азота, образующихся при сжигании различных топлив в топках котлоагрегатов как из азотсодержащих соединений, входящих в их состав, так и из азота воздуха, подаваемого в котлоагрегат для поддержания горения |
Интегральные показатели | Показатели, характеризующие группы индивидуальных веществ со сходными свойствами, характеристиками или признаками |
Комплексное экологическое разрешение | Документ, который выдается уполномоченным федеральным органом исполнительной власти юридическому лицу или индивидуальному предпринимателю, осуществляющим хозяйственную и (или) иную деятельность на объекте, оказывающем негативное воздействие на окружающую среду, и содержит обязательные для выполнения требования в области охраны окружающей среды |
Кородревесные материалы | Кора, ощеп, отсев щепы, костра и т.д., образующиеся в технологических и/или связанных с ними процессах обработки древесины в целлюлозно-бумажном производстве, требования к обращению с которыми устанавливаются в зависимости от направления дальнейшего применения |
Макулатурное сырье | Сортированная и маркированная макулатура бумажная или картонная, применяемая в качестве вторичного сырья для переработки на бумагу, картон и другие изделия в народном хозяйстве и поставляемая на экспорт |
Маркерные вещества (или маркер) | Наиболее яркий представитель корреляционной плеяды, который выбирается исходя из определенных критериев. Особенностью маркерного вещества является то, что по его значению можно оценить значения всех веществ, входящих в корреляционную плеяду |
Национальная стратегия охраны природы | Стратегия, целью которой является выявление самых актуальных потребностей в области окружающей среды, стимулирование широкого обсуждения экологических проблем в стране, развитие экологического сознания, выделение трудовых и финансовых ресурсов и т.д. |
Обезвреживание отходов | Обработка отходов, в том числе сжигание и обеззараживание отходов на специализированных установках, в целях предотвращения вредного воздействия отходов на здоровье человека и окружающую природную среду |
Обращение с отходами | Деятельность, в процессе которой образуются отходы, а также деятельность по сбору, использованию, обезвреживанию, транспортированию, размещению отходов |
Объект по размещению отходов | Специально оборудованное сооружение, предназначенное для размещения отходов (полигон, шламохранилище, хвостохранилище, отвал горных пород и другое) |
Отходы производства и потребления | Вещества или предметы, которые образованы в процессе производства, выполнения работ, оказания услуг или в процессе потребления, которые удаляются, предназначены для удаления или подлежат удалению в соответствии с требованием законодательства |
Охрана окружающей среды | Деятельность органов государственной власти Российской Федерации, органов государственной власти субъектов Российской Федерации, органов местного самоуправления, общественных и иных некоммерческих объединений, юридических и физических лиц, направленная на сохранение и восстановление природной среды, рациональное использование и воспроизводство природных ресурсов, предотвращение негативного воздействия хозяйственной и иной деятельности на окружающую среду и ликвидацию ее последствий |
Очистка газа | Отделение от газа или превращение в безвредное состояние загрязняющих атмосферу веществ |
Очистные сооружения | Специальные инженерные конструкции, предназначенные для проведения последовательной очистки сточных вод от загрязняющих веществ. В комплекс очистных сооружений могут входить сооружения механической (сита, решетки, ловушки и т.п.), физико-химической (хлораторы, испарители, освежители, озонаторы, ультразвуковые и бактерицидные установки и т.п.), биологической (биофильтры, поля орошения, аэротенки, поля фильтрации и т.д.) очистки |
Очищенный газ | Газ, подвергнутый очистке в очистных сооружениях до требуемой чистоты |
Предотвращение загрязнения | Использование процессов, практических методов, материалов или продукции, которые позволяют избегать загрязнения, уменьшать его или бороться с ним, а также могут включать рециклинг, очистку, изменения процесса, механизмы управления, эффективное использование ресурсов и замену материала |
Переработка (утилизация) отходов | Получение дополнительной готовой продукции по определенной технологии с использованием отходов в качестве сырья. |
Промышленная пыль | Пыль, входящая в состав промышленного выброса |
Развивающаяся технология | Технология, основанная на новейших достижениях науки и техники, позволяющая ожидать получение значительного экологического, экономического и технологического эффекта, находящаяся в стадии доработки и освоения, и не прошедшая достаточно широкую апробацию в промышленности |
Рациональное природопользование | Система деятельности, призванная обеспечить экономную эксплуатацию природных ресурсов и условий и наиболее эффективный режим их воспроизводства с учетом перспективных интересов развивающегося хозяйства и сохранения здоровья людей |
Сброс | Сбрасывание отработавших вод промышленного предприятия, сельского или коммунального хозяйства в природные водные объекты после очистки или без очистки |
Стационарный источник | Источник загрязнения окружающей среды, местоположение которого определено с применением единой государственной системы координат или который может быть перемещен посредством передвижного источника загрязнения окружающей среды |
Технологические нормативы | Нормативы выбросов, сбросов загрязняющих веществ, нормативы допустимых физических воздействий, которые устанавливаются с применением технологических показателей |
Технологические показатели | Показатели концентрации загрязняющих веществ, объема и (или) массы выбросов, сбросов загрязняющих веществ, образования отходов производства и потребления, потребления воды и использования энергетических ресурсов в расчете на единицу времени или единицу производимой продукции (товара), выполняемой работы, оказываемой услуги |
Технологический норматив | Норматив допустимых выбросов и сбросов веществ и микроорганизмов, который устанавливается для стационарных, передвижных и иных источников, технологических процессов, оборудования и отражает допустимую массу выбросов и сбросов веществ и микроорганизмов в окружающую среду в расчете на единицу выпускаемой продукции |
Удельные выделения загрязняющего вещества | Количество вредного вещества, выделяющееся в ходе переработки или перемещения единицы массы материала или в единицу времени работы единицы оборудования |
Удельный расход сточных вод | Объем воды, поступающей в водоем, в расчете на тонну вырабатываемой продукции |
Устойчивое развитие | Осуществление деятельности общества таким образом, чтобы удовлетворить основные жизненные потребности нынешнего и будущих поколений людей без причинения необратимого ущерба биосфере ( указом Президента Российской Федерации от 1 апреля 1996 года N 440 и Постановлением Правительства Российской Федерации от 8 мая 1996 года N 559 была принята Стратегия устойчивого развития Российской Федерации) |
Развитие, при котором удовлетворяются потребности настоящего времени, но права будущих поколений на такие возможности не должны находиться под угрозой |
Хранение отходов | Содержание отходов в объектах размещения отходов в целях их последующего захоронения, обезвреживания или использования |
Обозначения и сокращения
BAT - best available techniques, наилучшая доступная технология.
BREF - BAT reference documents, справочные документы Европейского союза по наилучшим доступным технологиям для отдельных отраслей промышленности.
ISO, ИСО - Международная организация по стандартизации.
OSPAR Convention - Конвенция по защите морской окружающей среды Северо-Восточной Атлантики, 1992 год.
ОКВЭД - общероссийский классификатор видов экономической деятельности.
ОКПД - общероссийский классификатор продукции по видам экономической деятельности.
НСТ - наилучшая существующая технология.
НДТ - наилучшая доступная технология.
ИП - интегрированное предприятие.
ИТС - информационно-технический справочник.
ТРГ - техническая рабочая группа.
ПТ - перспективные технологии.
а.с.д. - абсолютно сухая древесина.
а.с.ц. - абсолютно сухая целлюлоза.
в.с.ц. - воздушно-сухая целлюлоза.
в.с.м. - воздушно-сухая масса.
а.с.в. - абсолютно сухое вещество.
к.щ.д. - кислородно-щелочная делигнификация (КЩД).
Свпт - среднесуточный выход продукта в тоннах.
СФА - варка целлюлозы сульфатным способом
СФИ - варка целлюлозы сульфитным способом.
НСПЦ - нейтрально-сульфитная полуцеллюлоза.
ДДМ - дефибрерная древесная масса.
РММ - рафинерная механическая масса.
ТММ - термомеханическая масса.
КЩО - кислородно-щелочная обработка.
ECF - технология отбелки целлюлозы без использования молекулярного хлора и гипохлорита.
TCF - технология отбелки целлюлозы с полным исключением хлорсодержащих реагентов.
МРК - магнийрегенерационные котлы.
СРК - содорегенерационный котел.
ИРП - известерегенерационная печь.
ЭСФ - электростатический фильтр.
ДПГ - дурнопахнущие газы.
ВК - высококонцентрированные.
НК - низкоконцентрированные.
СВС - суммарная восстановленная сера.
ЛОУ - летучие органические углероды.
ОПП - отходы производства и потребления.
ОРО - объект размещения отходов.
ПДК - предельно допустимая концентрация.
ПДВ - предельно допустимый выброс.
НДВ - нормативы допустимых выбросов.
НДС - норматив допустимого сброса.
ЗВ - загрязняющие вещества.
в.с.м. - воздушно-сухая масса.
к.щ.д. - кислородно-щелочная делигнификация (КЩД).
ВВ - взвешенные вещества.
АОХ (АОГ) - адсорбированные органические галогены. Общее содержание хлора в органических веществах сточных вод.
БПКполн. - биохимическое потребление кислорода (полное).
ХПК (COD) - химическое потребление кислорода. Количество кислорода, потребляемое при полном химическом окислении вещества, присутствующего в сточных водах.
Nобщ - (Ntot) - Азот. Общее количество органического и неорганического азота, измеряемого как общее содержание азота (Nобщ).
Pобщ (Ptot) - Фосфор. Общее количество органического и неорганического фосфора, измеряемого как общее содержание фосфора (Pобщ).
БДМ - бумагоделательная машина.
КДМ - картоноделательная машина.
АСОДУ - автоматизированная система оперативного диспетчерского управления.
(справочное)
УРОВНИ ЭМИССИЙ И ПОТРЕБЛЕНИЯ, СООТВЕТСТВУЮЩИЕ НАИЛУЧШИМ
ДОСТУПНЫМ ТЕХНОЛОГИЯМ (НДТ) В СООТВЕТСТВИИ СО СПРАВОЧНЫМ
Расходные показатели приведены согласно справочнику
BREF (EU), 2015 [3].
Таблица Б.1
Основные расходные показатели по производству щепы
Наименование | Единицы измерения | Расход |
Расход балансов на 1 т в.с.ц. | пл. м3/т в.с.ц | |
Электроэнергия на 1 м3. древесины | кВт/м3 | 10 |
Электроэнергия на 1 т в.с.ц. | кВт/т в.с.ц. | 60 |
Объем стокообразования: | | |
- при влажной окорке | м3/т в.с.ц | 3 - 10 |
- при сухой окорке | м3/т в.с.ц | 0,5 - 2,5 |
Таблица Б.2
Расход основных химикатов при производстве беленой
и небеленой сульфатной целлюлозы
Наименование химиката | Расход, кг/т в.с.ц., при производстве целлюлозы сульфатной: |
небеленой | беленой |
NaOH | 10 - 20 | 25 - 30 |
O2 | NA - | 5 - 25 |
NaClO3 | NA - | 15 - 50 |
EDTA | NA - | 0 - 4 |
SO2 | NA - | 2 - 10 |
H2O2 | NA - | 2 - 30 |
O3 | NA - | 0 - 5 |
MgSO4 | NA - | 0 - 3 |
CaO | 5 - 10 | 5 - 10 |
Примечание: Абсолютные значения расхода химикатов приведены в пересчете на 100-процентную концентрацию. NA = не имеется. |
Таблица Б.3
Расход сырья и количество образующихся побочных продуктов
при производстве диоксида хлора разными способами
Способ производства | | HP-A | SVP-LITE, R8 | SVP-SCW, R10 | | интегрированный SVPHCl или R6 |
Сырье (т/т ClO2) |
Хлорат натрия | 1,8 | 1,65 | 1,65 | 1,64 | 1,65 | NA |
Серная кислота | 1,40 | 2,10 | 1 | 0,8 | | NA |
Диоксид серы | 0,8 | NA | NA | NA | NA | NA |
Метанол | NA | NA | 0,17 | 0,17 | NA | NA |
Пероксид водорода | NA | 0,29 | NA | NA | 0,29 - 0,32 | NA |
Элементарный хлор | NA | NA | NA | NA | NA | 0,73 |
Пар | NA | NA | 4,2 | 5,50 | 5,5 | 8 |
Электрическая энергия (кВт/ч) | 80 | 80 | 130 | 160 | 130 | 8 900 |
Побочные продукты (т/т ClO2) |
Хлор в ClO2 | 0 | 0 | 0 | 0 | 0 | 0,24 |
Na2SO4 | 1,20 | 1,10 | NA | 1,10 | | NA |
H2SO4 | 1,50 | 1,30 | NA | NA | NA | NA |
O2 | NA | 0,26 | NA | NA | 0,26 | NA |
Примечание: NA = не имеется. -------------------------------- <1> Используется без добавления соли. <2> Количество кислоты, потребляемое в процессах на основе пероксида водорода, зависит от операционной деятельности. |
Таблица Б.4
Расход пара на энергоэффективных предприятиях
по производству товарной сульфатной беленой целлюлозы
(среднегодовая величина)
Процесс | Варка | Кислородная делигнификация | Отбелка | Сушка | Выпарка | Остальное | Итого |
Расход пара (ГДж/т в.с.ц) | 1,6 - 2,0 | 0,2 - 0,4 | 1,5 - 2,0 | 2,2 - 2,6 | 4,0 - 4,5 | 1,5 - 2,0 | 11,0 - 12,0 |
Таблица Б.5
Сравнение расходов пара в соответствии с BREF (EU), 2015
на предприятиях, производящих сульфатную целлюлозу и имеющих
в своем составе ECF отбелку.
Расход пара | КАМ2 (Лето) | (по прогнозам) |
Подготовка древесины | 0 | ND |
Варка | 1,6 | 2,25 |
Подготовка горячей воды | - | 0,05 |
Кислородная делигнификация | 0,14 | 0,08 |
Отбелка | 1,37 | 1,33 |
Подготовка химикатов для отбелки | 0,10 | 0,14 |
Итого по волокнистой линии | 3,21 | 3,85 |
Выпарка + стриппинг-колонна | 4,01 | 3,78 |
Сушка | 2,20 | 2,17 |
Сажеобдувка + обдувка | 1,01 | 1,23 |
Итого по выпарке и регенерации | 7,21 | 7,18 |
Прочие, потери | 0,37 | 0,39 |
Всего по комбинату | 10,8 | 11,4 |
Покупное топливо | 0 | ND |
Примечание: ND = Нет данных |
Таблица Б.6
Расход электроэнергии в соответствии с EU BAT
на предприятиях, имеющих ECF отбелку (данные 2002 года)
Технологические переделы | Расход эл. энергии (кВт·ч/т в.с. целлюлозы) |
Подготовка древесины | 45,0 |
Варка | 44,0 |
Промывка и сортирование небеленой целлюлозы | 60,0 |
КЩО | 60,0 |
Отбелка | 80,0 |
Сортирование беленой целлюлозы | 45,0 |
Сушка | 120,0 |
Выпарка | 30,0 |
СРК | 60,0 |
Каустизация и обжиг извести в ИРП (включая газификацию коры как топлива) | 57,0 |
Охлаждающая башня (градирня) | 20,0 |
Водоподготовка | 20,0 |
Очистка сточных вод | 30,0 |
Производство отбельных химикатов (включая химикаты для КЩО) | 10,0 |
Прочие потребители, потери в сетях | 30,0 |
Всего | 712,0 |
Таблица Б.7
Средний уровень расхода электроэнергии для производства
химикатов для отбелки
Химикаты для отбелки и стадия отбелки (буквенный код) | Расход эл. энергии (кВт·ч/кг химиката) |
Диоксид хлора (D) | 10,0 |
Кислород (O) | 0,4 |
Озон (Z) | 10,0 |
Пероксид (P) | 3,5 |
Гидроксид натрия (E) | 1,6 |
Таблица Б.8
Расход сточных вод в соответствии с EU BAT для видов
продукции (среднегодовая величина)
Вид продукции/производство | Расход сточных вод |
Беленая сульфатная целлюлоза | 25 - 50 м3/т |
Небеленая сульфатная целлюлоза | 15 - 40 м3/т |
Беленая сульфитная целлюлоза для производства бумаги | 25 - 50 м3/т |
Небеленая сульфитная целлюлоза для производства бумаги | 20 - 45 м3/т |
Сульфитная целлюлоза на магниевом основании | 45 - 70 м3/т |
Растворимая целлюлоза | 40 - 60 м3/т |
НСПЦ | 11 - 20 м3/т |
Механическая масса | 9 - 16 м3/т |
ХТММ и ТММ | 9 - 16 м3/т |
Производство бумаги с использованием макулатуры, не очищенной от типографской краски | 1,5 - 10 м3/т (более высокий предел диапазона в основном связан с производством картона для складных коробок) |
Производство бумаги с использованием макулатуры, очищенной от типографской краски | 8 - 15 м3/т |
Производство бумаги санитарно-гигиенического назначения, с использованием макулатуры, очищенной от типографской краски | 10 - 25 м3/т |
Неинтегрированные бумажные производства | 15 - 30 м3/тонну |
Таблица Б.9
Сбросы загрязняющих веществ сточных вод в соответствии
с EU BAT-AEL
<1>, 2015 год, от предприятий по производству
беленой сульфатной целлюлозы
Показатель | Средний уровень загрязнений, кг/т в.с.ц |
Химическое потребление кислорода (ХПК) | 7,00 - 20,00 |
Взвешенные вещества (ВВ) | 0,30 - 1,50 |
Общий азот (Nобщ) | |
Общий фосфор (Pобщ) | Эвкалипт: 0,02 - 0,11 <3> |
| 0,00 - 0,20 |
<1> BAT-AEL - уровень сбросов, соответствующий BAT, определенный в соответствии со статьей 3(12) Директивы 2010/75/ЕС на промышленные сбросы (IED). <2> Компактные сооружения очистки сточных вод могут приводить к незначительному повышению показателей сбросов. <3> Верхняя граница диапазона относится к предприятиям, использующим эвкалипт в качестве сырья из регионов с высоким уровнем содержания фосфора (в частности, Пиренейского эвкалипта). <4> Для предприятий, использующих хлор в составе отбеливающих химикатов. <5> Для предприятий, производящих целлюлозу с повышенной прочностью, жесткостью и высокой чистотой (в частности, целлюлоза для производства упаковки жидких продуктов и легкомелованной бумаги), уровень сбросов АОХ может доходить до 0,25 кг/в.с.т целлюлозы. |
Таблица Б.10
Сбросы загрязняющих веществ сточных вод в соответствии
с EU BAT-AEL
<1>, 2015 год, от предприятий по производству
небеленой сульфатной целлюлозы
Показатель | Средний уровень загрязнений, кг/т в.с.ц. <2> |
Химическое потребление кислорода (ХПК) | 2,50 - 8,00 |
Взвешенные вещества (ВВ) | 0,30 - 1,00 |
Общий азот (Nобщ) | |
Общий фосфор (Pобщ) | |
<1> BAT-AEL - уровень сбросов, соответствующие BAT, определенный в соответствии со статьей 3(12) Директивы 2010/75/ЕС на промышленные сбросы (IED). <2> Уровень сбросов BAT-AEL варьируется в диапазоне в связи с тем, что учтены неинтегрированные предприятия по производству товарной целлюлозы, а также интегрированные предприятия, имеющие в своем составе производство целлюлозы (сбросы от бумажных производств включены). <3> Компактные сооружения очистки сточных вод могут приводить к незначительному повышению показателей сбросов. |
(обязательное)
ПЕРЕЧЕНЬ МАРКЕРНЫХ ВЕЩЕСТВ И ТЕХНОЛОГИЧЕСКИХ ПОКАЗАТЕЛЕЙ
В.1 Перечень маркерных веществ
Таблица В.1
Перечень маркерных веществ для производства сульфатной
целлюлозы, сульфитной целлюлозы, механической (древесной)
массы, макулатурной массы, бумаги, картона <24>
--------------------------------
<24> Общий азот (N
общ) и общий фосфор (P
общ) не включены в
распоряжение Правительства Российской Федерации от 08.07.2015 N 1316-р
СБРОСЫ В ВОДНЫЕ ОБЪЕКТЫ |
Производство сульфатной беленой целлюлозы |
Химическое потребление кислорода (ХПК) |
Биохимическое потребление кислорода (БПКполн.) |
Взвешенные вещества |
Общий азот (Nобщ) |
Общий фосфор (Pобщ) |
Адсорбируемые галогенорганические соединения (АОХ) |
Производство сульфатной небеленой целлюлозы |
Химическое потребление кислорода (ХПК) |
Биохимическое потребление кислорода (БПКполн.) |
Взвешенные вещества |
Общий азот (Nобщ) |
Общий фосфор (Pобщ) |
Производство сульфитной беленой целлюлозы |
Химическое потребление кислорода (ХПК) |
Биохимическое потребление кислорода (БПКполн.) |
Взвешенные вещества |
Общий азот (Nобщ) |
Общий фосфор (Pобщ) |
Адсорбируемые галогенорганические соединения (АОХ) |
Производство сульфитной небеленой целлюлозы |
Химическое потребление кислорода (ХПК) |
Биохимическое потребление кислорода (БПКполн.) |
Взвешенные вещества |
Общий азот (Nобщ) |
Общий фосфор (Pобщ) |
Производство механической (древесной) массы |
Химическое потребление кислорода (ХПК) |
Биохимическое потребление кислорода (БПКполн.) |
Взвешенные вещества |
Общий азот (Nобщ) |
Общий фосфор (Pобщ) |
Производство макулатурной массы |
Химическое потребление кислорода (ХПК) |
Биохимическое потребление кислорода (БПКполн.) |
Взвешенные вещества |
Общий азот (Nобщ) |
Общий фосфор (Pобщ) |
Производство бумаги и картона |
Химическое потребление кислорода (ХПК) |
Биохимическое потребление кислорода (БПК5) |
Взвешенные вещества |
Общий азот (Nобщ) |
Общий фосфор (Pобщ) |
ВЫБРОСЫ В АТМОСФЕРНЫЙ ВОЗДУХ |
Производство сульфатной беленой/небеленой целлюлозы |
Сероводород Метилмеркаптан Диметилсульфид (суммарно) |
Производство сульфатной беленой/небеленой целлюлозы. Процесс регенерации щелока (от содорегенерационного котла) |
Пыль |
Производство сульфатной беленой/небеленой целлюлозы. Процесс регенерации извести (от известерегенерационной печи) |
Пыль |
В.2. Перечень технологических показателей, соответствующих НДТ
ПРОИЗВОДСТВО СУЛЬФАТНОЙ ЦЕЛЛЮЛОЗЫ
В.2.1. Технологические показатели, соответствующие НДТ, при производстве сульфатной целлюлозы
В.2.1.1. Технологические показатели загрязняющих веществ в сбросах в водные объекты, соответствующие НДТ, при производстве сульфатной беленой/небеленой целлюлозы в составе интегрированного предприятия
Таблица В.2.1
Технологические показатели загрязняющих веществ в сбросах
в водные объекты, соответствующие НДТ, при производстве
сульфатной беленой/небеленой целлюлозы в составе
интегрированного предприятия (сбросы загрязняющих веществ
в водные объекты от процесса производства бумаги, картона,
макулатурной массы включены)
Технологический показатель | Единица измерения | Среднегодовое значение |
Небеленая целлюлоза | Беленая целлюлоза |
Химическое потребление кислорода (ХПК) | кг/т продукции | <= 12,00 | <= 30,00 |
Биохимическое потребление кислорода (БПКполн.) | кг/т продукции | <= 0,70 | <= 1,20 |
Взвешенные вещества | кг/т продукции | <= 1,20 | <= 1,90 |
Общий азот (Nобщ) | кг/т продукции | <= 0,40 | <= 0,40 |
Общий фосфор (Pобщ) | кг/т продукции | <= 0,04 | <= 0,04 |
Адсорбируемые галогенорганические соединения (АОХ) | кг/т в.с.ц. | - | <= 0,40 |
Таблица В.2.2
Технологические показатели загрязняющих веществ в сбросах
в водные объекты, соответствующие НДТ, при производстве
сульфатной беленой/небеленой целлюлозы в составе
интегрированного предприятия (сбросы загрязняющих веществ
в водные объекты от процесса производства бумаги, картона,
механической (древесной) массы, макулатурной массы включены)
Технологический показатель | Единица измерения <2> | Среднегодовое значение |
Небеленая целлюлоза | Беленая целлюлоза |
Химическое потребление кислорода (ХПК) | кг/т продукции | <= 40,00 | <= 45,00 |
Биохимическое потребление кислорода (БПКполн.) | кг/т продукции | <= 6,00 | <= 2,60 |
Взвешенные вещества | кг/т продукции | <= 2,00 | <= 2,00 |
Общий азот (Nобщ) | кг/т продукции | <= 0,50 | <= 0,50 |
Общий фосфор (Pобщ) | кг/т продукции | <= 0,05 | <= 0,05 |
Адсорбируемые галогенорганические соединения (АОХ) | кг/т в.с.ц. | - | <= 0,40 |
Таблица В.2.3
Технологические показатели загрязняющих веществ в сбросах
в водные объекты, соответствующие НДТ, при производстве
сульфатной беленой/небеленой целлюлозы в составе
неинтегрированного предприятия, производящего товарные
волокнистые полуфабрикаты
Технологический показатель | Единица измерения | Среднегодовое значение |
Небеленая целлюлозы | Беленая целлюлоза |
Химическое потребление кислорода (ХПК) | кг/т продукции | <= 12,00 | <= 30,00 |
Биохимическое потребление кислорода (БПКполн.) | кг/т продукции | <= 0,70 | <= 1,20 |
Взвешенные вещества | кг/т продукции | <= 1,20 | <= 1,90 |
Общий азот (Nобщ) | кг/т продукции | <= 0,40 | <= 0,40 |
Общий фосфор (Pобщ) | кг/т продукции | <= 0,04 | <= 0,04 |
Адсорбируемые галогенорганические соединения (АОХ) | кг/т в.с.ц. | - | <= 0,40 |
В.2.1.2 Технологические показатели выбросов загрязняющих веществ в атмосферный воздух, соответствующие НДТ, при производстве сульфатной беленой/небеленой целлюлозы
Таблица В.2.4
Технологические показатели выбросов загрязняющих веществ
в атмосферный воздух, соответствующие НДТ, при производстве
сульфатной беленой/небеленой целлюлозы
Технологический показатель | Единица измерения | Среднегодовое значение |
Сероводород Метилмеркаптан Диметилсульфид (суммарно) | кг/т продукции | <= 0,96 |
Таблица В.2.5
Технологические показатели выбросов загрязняющих веществ
в атмосферный воздух, соответствующие НДТ, при производстве
сульфатной беленой/небеленой целлюлозы
от содорегенерационного котла
Технологический показатель | Единица измерения | Среднегодовое значение |
Пыль | кг/т продукции | <= 1,95 |
Таблица В.2.6
Технологические показатели выбросов загрязняющих веществ
в атмосферный воздух, соответствующие НДТ, при производстве
сульфатной беленой/небеленой целлюлозы
от известерегенерационной печи
Технологический показатель | Единица измерения | Среднегодовое значение |
Пыль | кг/т продукции | <= 0,63 |
ПРОИЗВОДСТВО СУЛЬФИТНОЙ ЦЕЛЛЮЛОЗЫ
В.2.2 Технологические показатели, соответствующие НДТ, при производстве сульфитной беленой/небеленой целлюлозы
В.2.2.1 Технологические показатели загрязняющих веществ в сбросах в водные объекты, соответствующие НДТ, при производстве сульфитной беленой/небеленой целлюлозы в составе интегрированного предприятия
Таблица В.2.7
Технологические показатели загрязняющих веществ в сбросах
в водные объекты, соответствующие НДТ, при производстве
сульфитной беленой/небеленой целлюлозы в составе
интегрированного предприятия (сбросы загрязняющих веществ
в водные объекты от процесса производства бумаги, картона,
макулатурной массы включены)
Технологический показатель | Единица измерения | Среднегодовое значение |
Небеленая целлюлоза | Беленая целлюлоза |
Химическое потребление кислорода (ХПК) | кг/т продукции | <= 40,00 | <= 45,00 |
Биохимическое потребление кислорода (БПКполн.) | кг/т продукции | <= 2,50 | <= 2,60 |
Взвешенные вещества | кг/т продукции | <= 1,70 | <= 2,00 |
Общий азот (Nобщ) | кг/т продукции | <= 0,50 | <= 0,50 |
Общий фосфор (Pобщ) | кг/т продукции | <= 0,05 | <= 0,05 |
Адсорбируемые галогенорганические соединения (АОХ) | кг/т в.с.ц. | - | <= 0,40 |
Таблица В.2.8
Технологические показатели загрязняющих веществ в сбросах
в водные объекты, соответствующие НДТ, при производстве
сульфитной беленой/небеленой целлюлозы в составе
интегрированного предприятия (сбросы загрязняющих веществ
в водные объекты от процесса производства бумаги, картона,
механической (древесной) массы, макулатурной массы включены)
Технологический показатель | Единица измерения | Среднегодовое значение |
Небеленая целлюлоза | Беленая целлюлоза |
Химическое потребление кислорода (ХПК) | кг/т продукции | <= 40,00 | <= 45,00 |
Биохимическое потребление кислорода (БПКполн.) | кг/т продукции | <= 6,00 | <= 2,60 |
Взвешенные вещества | кг/т продукции | <= 2,00 | <= 2,00 |
Общий азот (Nобщ) | кг/т продукции | <= 0,50 | <= 0,50 |
Общий фосфор (Pобщ) | кг/т продукции | <= 0,05 | <= 0,05 |
Адсорбируемые галогенорганические соединения (АОХ) | кг/т в.с.ц. | - | <= 0,40 |
ПРОИЗВОДСТВО МЕХАНИЧЕСКОЙ (ДРЕВЕСНОЙ) МАССЫ
В.2.3. Технологические показатели, соответствующие НДТ, при производстве механической (древесной) массы
Таблица В.2.9
Технологические показатели загрязняющих веществ в сбросах
в водные объекты, соответствующие НДТ, при производстве
механической (древесной) массы в составе интегрированного
предприятия (сбросы загрязняющих веществ в водные объекты
от процесса производства бумаги, картона, макулатурной
массы включены)
Технологический показатель | Единица измерения | Среднегодовое значение |
Химическое потребление кислорода (ХПК) | кг/т продукции | <= 40,00 |
Биохимическое потребление кислорода (БПКполн.) | кг/т продукции | <= 6,00 |
Взвешенные вещества | кг/т продукции | <= 2,00 |
Общий азот (Nобщ) | кг/т продукции | <= 0,50 |
Общий фосфор (Pобщ) | кг/т продукции | <= 0,05 |
ПРОИЗВОДСТВО БУМАГИ И КАРТОНА
В.2.4. Технологические показатели, соответствующие НДТ, при производстве бумаги и картона
Таблица В.2.10
Технологические показатели загрязняющих веществ в сбросах
в водные объекты, соответствующие НДТ, при производстве
бумаги и картона в составе неинтегрированного предприятия,
производящего бумагу, картон или изделия из них
Технологический показатель | Единица измерения | Среднегодовое значение |
Химическое потребление кислорода (ХПК) | кг/т продукции | <= 5,00 |
Биохимическое потребление кислорода (БПК5) | кг/т продукции | <= 1,00 |
Взвешенные вещества | кг/т продукции | <= 0,40 |
Общий азот (Nобщ) | кг/т продукции | <= 0,30 |
Общий фосфор (Pобщ) | кг/т продукции | <= 0,03 |
(обязательное)
Таблица Г.1
Перечень НДТ
N п/п | Наименование НДТ |
1 | НДТ 1. Улучшение общих экологических показателей предприятий по производству целлюлозы, бумаги и картона путем внедрения и поддержания системы экологического менеджмента (Environmental management systems - EMS) |
2 | НДТ-2. Оптимальное управление материальными ресурсами и надлежащая организация производства для сведения к минимуму воздействие на окружающую среду производственных процессов |
3 | НДТ-3. Управление системой предотвращения загрязнений сточных вод от хранения и подготовки древесины |
4 | НДТ-4. Оптимальное управление системой предотвращения загрязнений сточных вод, снижение расхода свежей воды и образования сточных вод при производстве целлюлозы, древесной массы, бумаги, картона |
5 | НДТ-5. Оптимальное управление системой потребления энергии и энергоэффективностью для уменьшения расхода топливно-энергетических ресурсов и снижения техногенного воздействия на окружающую среду производственных процессов и ТЭЦ |
6 | НДТ-6. Предотвращение и снижение газовых выбросов, образующихся в системе сточных вод |
7 | НДТ-7. Контроль ключевых параметров технологического процесса на предприятиях (давление, температура, количество загрязнений в дымовых газах, прочие ключевые индикаторы, согласно технологических регламентов предприятия) |
8 | НДТ-8. Контроль измерение выбросов в атмосферный воздух (NO x, SO 2, пыль) |
9 | НДТ-9. Контроль и измерение сбросов в водные объекты (ХПК, БПК, взвешенные вещества, АОХ, общий фосфор, общий азот, pH, электропроводность |
10 | НДТ-10. Регулярный контроль и оценка распространения дурнопахнущих газов из соответствующих источников |
11 | НДТ-11. Снижение образования отходов, вовлечение в повторное использование и подготовка для размещения на полигоне |
12 | НДТ-12. Снижение сбросов загрязняющих веществ в водный объект со всего предприятия, путем использования модернизированной ECF отбелки (без использования элементарного хлора) |
13 | НДТ-13. Снижение запаха, выбросов высококонцентрированных (ВК) и низкоконцентрированных (НК) дурнопахнущих газов путем сбора ВК и НК дурнопахнущих газов от всех технологических процессов |
14 | НДТ-14. Снижение выбросов SO 2 и ОВС из регенерационного котла |
15 | НДТ-15. Снижение выбросов NO x из регенерационного котла |
16 | НДТ-16. Снижение выбросов ОВС из известерегенерационной печи |
17 | НДТ-17. Снижение выбросов NO x из известерегенерационной печи |
18 | НДТ-18. Снижение выбросов SO 2 при сжигании ВК дурнопахнущих газов в специальных печах для ОВС |
19 | НДТ-19. Снижение выбросов NO x при сжигании крепких дурнопахнущих газов в специальной печи для ОВС |
20 | НДТ-20. Снижение выбросов пыли от СРК, ИРП при использовании электростатических фильтров (ЭСФ) или сочетание ЭСФ с мокрым скруббером |
21 | НДТ-21. Снижение потребления тепловой энергии (пара) и электроэнергии |
22 | НДТ-22. Повышение эффективности производства электроэнергии |
23 | НДТ-23. Снижение выбросов загрязняющих веществ в сточных водах |
24 | НДТ-24. Предотвращение и снижение выбросов SO 2 НДТ применяет сбор всех потоков газа с высокой концентрацией SO 2 с приготовления варочной кислоты, с котлов, диффузоров или вымывных сцеж и направление на регенерацию |
25 | НДТ-25. Предотвращение и снижение сернистого ангидрида от промывки, сортирования и выпарки |
26 | НДТ-26. Снижение расхода тепловой энергии (пара) электроэнергии |
27 | НДТ-27. Снижение расхода свежей воды, количества сточных вод и нагрузки по загрязняющим веществам |
28 | НДТ-28. Снижение расхода тепловой и электрической энергии |
29 | НДТ-29. Снижение образования сточных вод |
30 | НДТ-30. Уменьшение количества отходов, размещаемых на объектах размещения отходов |
31 | НДТ-31. Снижение расхода тепловой и электроэнергии |
32 | НДТ-32. Снижение образования сточных вод |
33 | НДТ-33. Снижение расхода свежей воды и сбросов загрязняющих веществ в водные объекты на предприятиях, выпускающих специальные технические виды бумаги |
34 | НДТ-34. Снижение нагрузки по выбросам компонентов меловальных суспензий и связующих веществ, которые могут нарушать работу станции биологической очистки сточных вод |
35 | НДТ-35. Предотвращение и снижение загрязнения сточных вод, попадающих в водный объект со всего предприятия |
36 | НДТ-36. Сокращение выбросов летучих органических соединений (ЛОС) с отдельно стоящих или встроенных меловальных установок |
37 | НДТ-37. Уменьшение количества отходов, размещаемых на объектах размещения отходов |
38 | НДТ-38. Снижение расхода тепловой и электроэнергии |
(справочное)
МЕТОДЫ КОНТРОЛЯ ТЕХНОЛОГИЧЕСКИХ ПОКАЗАТЕЛЕЙ В СТОЧНЫХ ВОДАХ
Таблица Д.1
Методы контроля технологических показателей в сточных водах
Наименование показателя | Название методики |
Токсичность сточных вод | Методика определения токсичности воды, водных вытяжек из почв, осадков сточных вод, отходов по смертности и изменению плодовитости цериодафний. ФР.1.39.2007.03221 |
Методика определения токсичности воды, водных вытяжек из почв, осадков сточных вод, отходов по смертности и изменению плодовитости дафний. ФР.1.39.2007.03222 |
Биологические методы контроля. Методика определения токсичности вод, водных вытяжек из почв, осадков сточных вод и отходов по изменению уровня флуоресценции хлорофилла и численности клеток водорослей. ФР 1.39.2007.03223 |
БПКполн. | Методика выполнения измерений биохимической потребности в кислороде после n-дней инкубации (БПК полн.) в поверхностных, пресных, подземных (грунтовых), питьевых, сточных и очищенных сточных водах. ПНД Ф 14.1:2:3:4.123-97 (изд. 2004 г.) |
| | ИС МЕГАНОРМ: примечание. Здесь и далее в официальном тексте документа, видимо, допущена опечатка: Методика имеет номер ПНД Ф 14.1:2.110-97, а не ПНД Ф 14.1:2:3.110-97. | |
|
Взвешенные вещества | ПНД Ф 14.1:2:3.110-97 Количественный химический анализ вод. Методика измерений массовой концентрации взвешенных веществ в пробах природных и сточных вод гравиметрическим методом (действ. с 2016 г.) |
Фосфаты (фосфор общий) | Количественный химический анализ вод. Методика выполнения измерений массовой концентрации фосфора общего в пробах природных и очищенных сточных вод фотометрическим методом после окисления персульфатом. ПНД Ф 14.1:2.106-97 |
|
Азот общий | ПНД Ф 14.1:2.206-04 Количественный химический анализ вод. Методика выполнения измерений массовой концентрации общего азота в природных и сточных водах. |
ПНДФ 14:1:2:3:.1-95 Методика измерений массовой концентрации ионов аммония в природных и сточных водах фотометрическим методом с реактивом Несслера |
ПНДФ 14.1:2:4.4-95 Методика измерений массовой концентрации нитрат-ионов в питьевых, поверхностных и сточных водах фотометрическим методом с салициловой кислотой |
ПНДФ 14.1:2:4.3-95 Методика измерений массовой концентрации нитрит-ионов в питьевых, поверхностных и сточных водах фотометрическим методом с реактивом Грисса |
АОХ | ГОСТ Р 54263-2010 "Процессы производства целлюлозно-бумажной промышленности. Метод определения содержания адсорбируемых хлорорганических соединений (АОХ) в природных и сточных водах предприятий целлюлозно-бумажной промышленности" |
Методика измерений массовых концентраций адсорбируемых галогенорганических соединений (АОХ) в пробах питьевых, природных и сточных вод с применением АОХ-анализатора", разработанная на основе ISO 9562. Свидетельство об аттестации методики измерений N 88-16365-008-01.00076-2014. Номер методики в Федеральном реестре: ФР.1.31.2014.17630 |
ХПК | ПНД Ф 14.1:2:3.100-97 Количественный химический анализ вод. Методика измерений химического потребления кислорода в пробах природных и сточных вод титриметрическим методом (действ. с 2016 г.) |
Методика определения бихроматной окисляемости (химического потребления кислорода) в пробах природных, питьевых и сточных вод фотометрическим методом с применением анализатора жидкости "Флюорат-02". ПНД Ф 14.1:2:4.190-03 (изд. 2012 г.) |
Методика выполнения измерений химического потребления кислорода (ХПК) в пробах природных и сточных вод титриметрическим методом ЦВ 3.01.17-01 "А" ФР.1.31.2002.00639 |
(справочное)
ПЕРЕЧЕНЬ ПЕРСПЕКТИВНЫХ ТЕХНОЛОГИЙ
Таблица Е.1
Перечень перспективных технологий
N п.п | Наименование перспективной технологии | Сроки коммерческой доступности |
1 Перечень перспективных технологий для российских производств сульфатной целлюлозы (ПТ-1) |
1 | | 3 - 5 лет |
2 | ПТ-1.2. Увеличение производства электроэнергии на основе продуктов биомассы и утилизация избыточного тепла | 3 - 5 лет |
3 | ПТ-1.3. Селективное некаталитическое восстановление в регенерационных котлах | 3 - 5 лет |
4 | ПТ-1.4. Фильтрация зеленого щелока через керамические мембраны | 3 - 5 лет |
5 | ПТ-1.5. Использование побочных продуктов сульфатной варки в качестве "зеленого" топлива | 3 - 5 лет |
2 Перечень перспективных технологий для российских производств сульфитной и нейтрально-сульфитной целлюлозы (ПТ-2) |
6 | | 3 - 5 лет |
7 | ПТ-2.2. Технология бесхлорной отбелки - TCF | 3 - 5 лет |
8 | ПТ-2.3. Удаление хелатирующие реагентов путем биологической очистки при невысокой щелочности или с использованием "промышленных почек" | 3 - 5 лет |
9 | ПТ-2.4. Увеличение производства электроэнергии на основе продуктов биомассы и утилизация избыточного тепла (см. ПТ-1.2) | 3- лет |
10 | ПТ-2.5. Делигнификация перекисью водорода в присутствии катализатора в кислой среде. | 3 - 5 лет |
3 Перечень перспективных технологий для российских производств механической (древесной) массы (ПТ-3) |
11 | ПТ-3.1. Отбелка механической массы пероксидом водорода | 3 - 5 лет |
12 | | |
13 | ПТ-3.3. Внедрение технологии получения ТММ-ХТММ из хвойной щепы по методу RTS (см. Раздел 4.3.3.) | 3 - 5 лет |
14 | ПТ-3.4. Внедрение технологии получения ХТММ из лиственной щепы по щелочно-перекисному способу (см. раздел 4.3.4) | 3 - 5 лет |
15 | ПТ-3.5. Внедрение технологии получения ТММ из хвойной древесины по методу по щелочно-перекисному методу (см. раздел 4.3.4). | 3 - 5 лет |
16 | ПТ-3.6. Удаление хелатирующие реагентов путем биологической очистки при невысокой щелочности или с использованием "промышленных почек" (см. ПТ-2.3) | 3 - 5 лет |
17 | ПТ-3.7. Биосорбция на избыточном активном иле | 3 - 5 лет |
4 Перечень перспективных технологий в производстве макулатурной массы (ПТ-4) |
18 | ПТ 4.1. Сухой размол макулатурного сырья | 3 - 5 лет |
19 | ПТ-4.2. Термодиспергирование макулатурного сырья в производстве картона | 3 - 5 лет |
5 Перечень перспективных технологий для производства бумаги и картона (ПТ-5) |
20 | ПТ-5.1. Снижение расхода воды и удельных сбросов при организации максимально возможного замкнутого цикла использования оборотной воды | 3 - 5 лет |
21 | ПТ-5.2. Проклейка бумаги и картона | 3 - 5 лет |
22 | ПТ-5.3. Регулирование удержания компонентов бумажной массы на сетке БДМ | 3 - 5 лет |
6 Перспективные биотехнологии, технологии, основанные на новых физико-химических методах для ЦБП (ПТ-6) |
23 | ПТ-6.1. Биоотбеливание сульфатной небеленой целлюлоз | 3 - 5 лет |
24 | ПТ-6.2. Биодеинкинг (производство бумаги/картона из макулатуры) | 3 - 5 лет |
25 | ПТ-6.3. Ферментативное расщепление крахмала при приготовлении клеильных растворов для клеильных прессов | 3 - 5 лет |
26 | ПТ-6.4. Вторичная или биологическая очистка аэробным способом | 3 - 5 лет |
27 | ПТ-6.5. Физико-химическая очистка сточных вод ДПЦ. | 3 - 5 лет |
28 | | 3 - 5 лет |
29 | ПТ-6.7. Водный пиролиз органических отходов | 3 - 5 лет |
30 | ПТ-6.8. Пропитка щепы перед варкой | 3 - 5 лет |
31 | ПТ-6.9. Альтернативное "зеленое" топливо для ИРП: Часть II - Древесная биомасса, биомасла, газификация | |
32 | ПТ-6.10. Переработка осадков сточных вод (кек, уплотненный или высушенный ил и осадок) методом сверхкритических технологий (СКТ) | 3 - 5 лет |
33 | ПТ-6.11. Технологии производства и использования наноцеллюлозы в производстве картонно-бумажной продукции | 3 - 5 лет |
(обязательное)
РЕСУРСНАЯ И ЭНЕРГЕТИЧЕСКАЯ ЭФФЕКТИВНОСТЬ
Ж.1. Краткая характеристика отрасли с точки зрения ресурсо- и энергопотребления
Производство целлюлозно-бумажной продукции является энергоемким. Для обеспечения технологическим паром, теплом, электроэнергией на предприятиях имеются ТЭЦ. кородревесные энергетические котлы, содорегенерационные котлы и другое энергетическое оборудование. Используются все виды топлива, такие как природный газ, уголь, мазут. Высока доля использования возобновляемых источников энергии - биотоплива, включая кородревесные материалы, черный щелок, осадки очистных сооружений (см.
1.1.3).
В связи с этим необходимо включение мер по повышению энергоэффективности целлюлозно-бумажного производства.
Ж.2. Основные технологические процессы, связанные с использованием энергии.
Технологические процессы производства целлюлозно-бумажной продукции связаны с значительным использование тепловой и электрической энергии.
Ж.3. Целевые показатели ресурсной и энергетической эффективности при производстве целлюлозно-бумажной продукции (см.
Раздел 3)
Таблица Ж.1
Целевые показатели ресурсной и энергетической эффективности
при производстве целлюлозно-бумажной продукции
Наименование энергоресурсов | Единицы измерения | Расход на 1 т товарной продукции <1> |
минимальный | максимальный |
Подготовка древесины |
Пар на 1 пл. м3 балансов | Гкал/пл. м3 | 0,002 | 0,008 |
Электроэнергия на 1 пл. м3 балансов | кВтч/пл. м3 | 7,30 | 33,50 |
Производство сульфатной целлюлозы |
Небеленая целлюлоза |
| | На 1 т в.с. целлюлозы по варке |
Тепловая энергия: | | | |
- варочный отдел | Гкал/т | 0,49 | 1,79 |
- КЩД | Гкал/т | 0,81 | 0,81 |
Электроэнергия | | | |
- варочный отдел | кВт·ч/т | 100,00 | 167,00 |
- КЩД | кВт·ч/т | 12,00 | 16,00 |
Беленая целлюлоза | | На 1 т в.с. товарной целлюлозы |
Тепловая энергия | Гкал/т | 0,20 | 1,33 |
Электроэнергия | кВт·ч/т | 62,00 | 236,00 |
Получение двуокиси хлора по технологии Метисон или HP-A | | На 1 т двуокиси хлора |
Электроэнергия | кВт·ч/т | 80,00 | |
Получение двуокиси хлора по интегрированной технологии Chemetics | | На 1 т двуокиси хлора |
Пар | т/т | 8,00 | |
Электроэнергия | кВт·ч/т | 8900,00 | |
Производство нейтрально-сульфитной полуцеллюлозы |
| | На 1 т в.с. полуцеллюлозы |
Пар | Гкал/т | 0,43 | 0,55 |
Электроэнергия | кВт·ч/т | 189,00 | 335,00 |
Производство сульфитной целлюлозы Небеленая целлюлоза |
Пар | Гкал/т | 1,00 | 1,50 |
Электроэнергия | кВт·ч/т | 237,00 | 318,00 |
Беленая целлюлоза |
См. раздел сульфатная целлюлоза | | | |
Производство механической (древесной) массы Дефибрерная древесная масса |
Пар | Гкал/т | - | - |
Электроэнергия | кВт·ч/т | 1441,41 | 1961,56 |
Термомеханическая масса |
Пар | Гкал/т | 0,13 | 0,40 |
Электроэнергия | кВт·ч/т | 2140 | 2509 |
Химико-термомеханическая масса (хвойная древесина) |
Пар | Гкал/т | 0,15 | 0,4 |
Электроэнергия | кВт·ч/т | 2328 | 2509 |
Химико-механическая масса (осина) |
Пар | Гкал/т | 0,30 | 0,40 |
Электроэнергия | кВт·ч/т | 1200,00 | 1400,00 |
Регенерация химикатов |
Электроэнергия | кВт·ч/т | 24,00 | 85,00 |
Пар | Гкал/т | 1,30 | 2,10 |
Каустизация и регенерация извести |
Топливо для обжига извести | кг усл. топлива/т | 200,00 | 300,00 |
Пар | Гкал/т | 0,12 | 0,35 |
Электроэнергия | кВт·ч/т | 130,00 | 160,00 |
Производство бумаги |
Пар | т/т | 1,50 | 3,50 |
Электроэнергия | кВт·ч/т | 400,00 | 1000,00 |
Производство картона |
Пар | т/т | 2,00 | 3,00 |
Электроэнергия | кВт·ч/т | 435,00 | 650,00 |
Очистка производственных сточных вод |
Электроэнергия | кВт ч/т | 350,00 | 980,00 |
--------------------------------
<1> Расход энергоресурсов зависит от ряда факторов, в т.ч. назначения вырабатываемой продукции, технического уровня оборудования, применяемых технологий, качества древесного и другого сырья, применяемых химикатов и материалов, наличия современной системы управления технологическими процессами и др.
Ж.4. Наилучшие доступные технологии, направленные на повышение энергоэффективности и оптимизацию и сокращение ресурсопотребления (см раздел 5)
Таблица Ж.2
Наилучшие доступные технологии, направленные на повышение
энергоэффективности и оптимизацию и сокращение
ресурсопотребления
НДТ-5. Оптимальное управление системой потребления энергии и энергоэффективностью для уменьшения расхода топливно-энергетических ресурсов и снижения техногенного воздействия на окружающую среду производственных процессов и ТЭЦ |
НДТ-11. Снижение образования отходов, вовлечение в повторное использование и подготовка для размещения на полигоне (в т.ч. выработка энергии) |
НДТ-21. Снижение потребления тепловой энергии (пара) и электроэнергии (сульфатное производство) |
НДТ-22. Повышение эффективности производства электроэнергии |
НДТ-26. Снижение расхода тепловой энергии (пара) электроэнергии (сульфитное производство) |
НДТ-28. Снижение расхода тепловой и электрической энергии (производство древесной массы) |
НДТ-31. Снижение расхода тепловой и электроэнергии (производство макулатурной массы) |
НДТ-38. Снижение расхода тепловой и электроэнергии (производство бумаги, картона) |
Ж.5. Перспективные технологии, направленные на повышение энергоэффективности и оптимизацию и сокращение ресурсопотребления: (см. раздел 6)
Таблица Ж.3
Перспективные технологии, направленные на повышение
энергоэффективности и оптимизацию и сокращение
ресурсопотребления
ПТ-1.2. Увеличение производства электроэнергии на основе продуктов биомассы и утилизация избыточного тепла |
ПТ-1.5. Использование побочных продуктов сульфатной варки в качестве "зеленого" топлива |
ПТ-2.4. Увеличение производства электроэнергии на основе продуктов биомассы и утилизация избыточного тепла |
ПТ-5.1. Снижение расхода воды и удельных сбросов при организации максимально возможного замкнутого цикла использования оборотной воды |
| | ИС МЕГАНОРМ: примечание. В официальном тексте документа, видимо, допущена опечатка: имеется в виду перспективная технология ПТ-6.10, а не ПТ-5.15. | |
|
ПТ-5.15. Переработка осадков сточных вод (кек, уплотненный или высушенный ил и осадок) методом сверхкритических технологий (СКТ). Среди приведенных 33 ПТ (см. приложение Е) большинство являются ресурсосберегающими и способствуют снижению расхода энергоресурсов. |
Дополнительные виды деятельности при производстве целлюлозы, механической (древесной) массы, бумаги, картона и соответствующие им справочники НДТ (по
распоряжению Правительства Российской Федерации от 10.06.2022 N 1537-р "Об утверждении поэтапного графика актуализации информационно-технических справочников по наилучшим доступным технологиям") приведены в
таблице 2 Справочника при условии, если установленная мощность котельных установок относится к предприятиям 1-ой категории (см.
область применения).
Таблица Ж.4
Дополнительные виды деятельности:
Вид деятельности | Соответствующий справочник НДТ |
Выработка пара и электроэнергии на тепловых станциях | Сжигание топлива на крупных промышленных предприятиях в целях производства энергии |
Промышленные системы охлаждения (градирни, пластинчатые теплообменники) | Промышленные системы охлаждения |
(обязательное)
ЗАКЛЮЧЕНИЯ ПО НАИЛУЧШИМ ДОСТУПНЫМ ТЕХНОЛОГИЯМ
Настоящий справочник НДТ распространяется на следующие основные виды деятельности: производство целлюлозы, механической (древесной) и макулатурной массы, бумаги, картона.
Вид деятельности включает следующие производства:
- производство целлюлозы (сульфатного и сульфитного способов варки), механической (древесной) и макулатурной массы;
- производство бумаги и (или) картона из целлюлозы (сульфатного и сульфитного способов варки);
- производство бумаги и (или) картона из полуцеллюлозы, целлюлозы высокого выхода, химико-механической и химико-термомеханической массы;
- производство бумаги и (или) картона из механической (древесной) массы и макулатурной массы.
- Справочник НДТ в рамках основного вида деятельности распространяется на следующие технологические процессы (производства):
- древесно-подготовительное производство;
- производство волокнистых полуфабрикатов из растительного сырья (древесины хвойных и/или лиственный пород), включая:

производство небеленой целлюлозы (сульфатного и сульфитного способов варки);

производство беленой целлюлозы (сульфатного и сульфитного способов варки);

производство растворимой целлюлозы;

производство полуцеллюлозы и целлюлозы высокого выхода;

производство древесной массы (ДМ);

производство химико-механической массы (ХММ);

производство термомеханической массы (ТММ);

производство химико-термомеханической массы (ХТММ), в том числе беленой химико-термомеханической массы (БХТММ);

производство макулатурной массы.
Справочник НДТ также распространяется на процессы, связанные с основными видами деятельности, которые могут оказать влияние на масштабы выбросов и сбросов загрязняющих веществ, образование отходов и ресурсную и энергетическую эффективность:
- процесс производства тепловой и электрической энергии на основе биотоплива и/или альтернативного топлива, образующихся в технологических процессах предприятий целлюлозно-бумажной промышленности;
- получение побочных продуктов сульфатцеллюлозного производства;
- получение побочных продуктов сульфитцеллюлозного производства;
- обращение со сточными водами (к сфере распространения справочника относится обращения со сточными водами смешанного происхождения, при условии, что объем сточных вод от основного вида деятельности составляет более пятидесяти процентов общего объема сточных вод).
Справочник НДТ может распространяться на следующие виды деятельности, при условии использования для указанных видов деятельности сырья (полупродуктов) полученных в технологических процессах собственного производства:
- производство бумаги и картона с покрытием или пропитанных;
- производство фильтровальной, крепированной бумаги;
- производство бумаги-основы (для обоев, печатной, санитарно-гигиенической продукции);
- производство специальных и технических видов бумаги и картона;
- производство изделий из волокнистых полуфабрикатов, включая макулатурную массу, бумаги, картона, включая:

санитарно-гигиенические и хозяйственно-бытовые изделия;

изделия тароупаковочные и агротехнического назначения;

канцелярские товары и изделия для сферы общественного питания;

обои;

прочие.
Справочник НДТ не распространяется на:
- лесозаготовительные работы;
- процессы хранения сырья на (в) объектах;
- производство электрической и тепловой энергии для основного вида деятельности, включая хранение и подготовку топлива;
- подготовку к транспортированию и хранение продукции;
- вопросы, касающиеся исключительно обеспечения промышленной безопасности или охраны труда.
Сфера распространения справочника НДТ представлена в
таблице З.1.
Таблица З.1
Сфера распространения справочника НДТ
| Наименование продукции по ОКПД | Наименование вида деятельности по ОКВЭД "ОК 029-2014 (КДЕС, ред. 2) Общероссийский классификатор видов экономической деятельности" (утв. приказом Росстандарта от 31 января 2014 года N 14-ст) | |
| Продукция обрабатывающих производств |
| Бумага и изделия из бумаги | Производство бумаги и бумажных изделий: производство бумажной массы, бумаги или изделий из дополнительно обработанной бумаги | |
| Целлюлоза, бумага и картон | Производство целлюлозы, древесной массы, бумаги и картона | |
| Целлюлоза | Производство целлюлозы и древесной массы: производство отбеленной, не полностью отбеленной или неотбеленной бумажной древесной массы и целлюлозы механическим, химическим (растворение или неполное растворение), а также полухимическим методом переработки; производство целлюлозы из хлопкового пуха; очищение от чернил и типографской краски при производстве бумажной массы из макулатуры | |
| Бумага и картон | Производство бумаги и картона | |
З.1 Наилучшие доступные технологии
Перечень кратких описаний НДТ, применяемых в целлюлозно-бумажном производстве, приведен в
таблице З.2.
Таблица З.2
N п/п | Наименование НДТ |
1 | НДТ 1. Улучшение общих экологических показателей предприятий по производству целлюлозы, бумаги и картона путем внедрения и поддержания системы экологического менеджмента (Environmental management systems - EMS) |
2 | НДТ-2. Оптимальное управление материальными ресурсами и надлежащая организация производства для сведения к минимуму воздействие на окружающую среду производственных процессов |
3 | НДТ-3. Управление системой предотвращения загрязнений сточных вод от хранения и подготовки древесины |
4 | НДТ-4. Оптимальное управление системой предотвращения загрязнений сточных вод, снижение расхода свежей воды и образования сточных вод при производстве целлюлозы, древесной массы, бумаги, картона |
5 | НДТ-5. Оптимальное управление системой потребления энергии и энергоэффективностью для уменьшения расхода топливно-энергетических ресурсов и снижения техногенного воздействия на окружающую среду производственных процессов и ТЭЦ |
6 | НДТ-6. Предотвращение и снижение газовых выбросов, образующихся в системе сточных вод |
7 | НДТ-7. Контроль ключевых параметров технологического процесса на предприятиях (давление, температура, количество загрязнений в дымовых газах, прочие ключевые индикаторы, согласно технологических регламентов предприятия) |
8 | НДТ-8. Контроль измерение выбросов в атмосферный воздух (NO x, SO 2, пыль) |
9 | НДТ-9. Контроль и измерение сбросов в водные объекты (ХПК, БПК, взвешенные вещества, АОХ, общий фосфор, общий азот, pH, электропроводность |
10 | НДТ-10. Регулярный контроль и оценка распространения дурнопахнущих газов из соответствующих источников |
11 | НДТ-11. Снижение образования отходов, вовлечение в повторное использование и подготовка для размещения на полигоне |
12 | НДТ-12. Снижение сбросов загрязняющих веществ в водный объект со всего предприятия, путем использования модернизированной ECF отбелки (без использования элементарного хлора) |
13 | НДТ-13. Снижение запаха, выбросов высококонцентрированных (ВК) и низкоконцентрированных (НК) дурнопахнущих газов путем сбора ВК и НК дурнопахнущих газов от всех технологических процессов |
14 | НДТ-14. Снижение выбросов SO 2 и ОВС из регенерационного котла |
15 | НДТ-15. Снижение выбросов NO x из регенерационного котла |
16 | НДТ-16. Снижение выбросов ОВС из известерегенерационной печи |
17 | НДТ-17. Снижение выбросов NO x из известерегенерационной печи |
18 | НДТ-18. Снижение выбросов SO 2 при сжигании ВК дурнопахнущих газов в специальных печах для ОВС |
19 | НДТ-19. Снижение выбросов NO x при сжигании крепких дурнопахнущих газов в специальной печи для ОВС |
20 | НДТ-20. Снижение выбросов пыли от СРК, ИРП при использовании электростатических фильтров (ЭСФ) или сочетание ЭСФ с мокрым скруббером |
21 | НДТ-21. Снижение потребления тепловой энергии (пара) и электроэнергии |
22 | НДТ-22. Повышение эффективности производства электроэнергии |
23 | НДТ-23. Снижение сбросов загрязняющих веществ в сточных водах |
24 | НДТ-24. Предотвращение и снижение выбросов SO 2 НДТ применяет сбор всех потоков газа с высокой концентрацией SO 2 с приготовления варочной кислоты, с котлов, диффузоров или вымывных сцеж и направление на регенерацию |
25 | НДТ-25. Предотвращение и снижение сернистого ангидрида от промывки, сортирования и выпарки |
26 | НДТ-26. Снижение расхода тепловой энергии (пара) электроэнергии |
27 | НДТ-27. Снижение расхода свежей воды, количества сточных вод и нагрузки по загрязняющим веществам |
28 | НДТ-28. Снижение расхода тепловой и электрической энергии |
29 | НДТ-29. Снижение образования сточных вод |
30 | НДТ-30. Уменьшение количества отходов, размещаемых на объектах размещения отходов |
31 | НДТ-31. Снижение расхода тепловой и электроэнергии |
32 | НДТ-32. Снижение образования сточных вод |
33 | НДТ-33. Снижение расхода свежей воды и сбросов загрязняющих веществ в водные объекты на предприятиях, выпускающих специальные технические виды бумаги |
34 | НДТ-34. Снижение нагрузки по выбросам компонентов меловальных суспензий и связующих веществ, которые могут нарушать работу станции биологической очистки сточных вод |
35 | НДТ-35. Предотвращение и снижение загрязнения сточных вод, попадающих в водный объект со всего предприятия |
36 | НДТ-36. Сокращение выбросов летучих органических соединений (ЛОС) с отдельно стоящих или встроенных меловальных установок |
37 | НДТ-37. Уменьшение количества отходов, размещаемых на объектах размещения отходов |
38 | НДТ-38. Снижение расхода тепловой и электроэнергии |
З.2 Перечень маркерных веществ
Таблица З.3
Перечень маркерных веществ <25>
--------------------------------
<25> Общий азот (N
общ) и общий фосфор (P
общ) не включены в
распоряжение Правительства Российской Федерации от 08.07.2015 N 1316-р.
СБРОСЫ В ВОДНЫЕ ОБЪЕКТЫ |
Производство сульфатной беленой целлюлозы |
Химическое потребление кислорода (ХПК) |
Биохимическое потребление кислорода (БПКполн.) |
Взвешенные вещества |
Общий азот (Nобщ) |
Общий фосфор (Pобщ) |
Адсорбируемые галогенорганические соединения (АОХ) |
Производство сульфатной небеленой целлюлозы |
Химическое потребление кислорода (ХПК) |
Биохимическое потребление кислорода (БПКполн.) |
Взвешенные вещества |
Общий азот (Nобщ) |
Общий фосфор (Pобщ) |
Производство сульфитной беленой целлюлозы |
Химическое потребление кислорода (ХПК) |
Биохимическое потребление кислорода (БПКполн.) |
Взвешенные вещества |
Общий азот (Nобщ) |
Общий фосфор (Pобщ) |
Адсорбируемые галогенорганические соединения (АОХ) |
Производство сульфитной небеленой целлюлозы |
Химическое потребление кислорода (ХПК) |
Биохимическое потребление кислорода (БПКполн.) |
Взвешенные вещества |
Общий азот (Nобщ) |
Общий фосфор (Pобщ) |
Производство механической (древесной) массы |
Химическое потребление кислорода (ХПК) |
Биохимическое потребление кислорода (БПКполн.) |
Взвешенные вещества |
Общий азот (Nобщ) |
Общий фосфор (Pобщ) |
Производство макулатурных масс |
Химическое потребление кислорода (ХПК) |
Биохимическое потребление кислорода (БПКполн.) |
Взвешенные вещества |
Общий азот (Nобщ) |
Общий фосфор (Pобщ) |
Производство бумаги и картона |
Химическое потребление кислорода (ХПК) |
Биохимическое потребление кислорода (БПК5) |
Взвешенные вещества |
Общий азот (Nобщ) |
Общий фосфор (Pобщ) |
ВЫБРОСЫ В АТМОСФЕРНЫЙ ВОЗДУХ |
Производство сульфатной беленой/небеленой целлюлозы |
Сероводород Метилмеркаптан Диметилсульфид (суммарно) |
Производство сульфатной беленой/небеленой целлюлозы. Процесс регенерации щелока (от содорегенерационного котла) |
Пыль |
Производство сульфатной беленой/небеленой целлюлозы. Процесс регенерации извести (от известерегенерационной печи) |
Пыль |
З.3 Перечень технологических показателей, соответствующих НДТ
ПРОИЗВОДСТВО СУЛЬФАТНОЙ ЦЕЛЛЮЛОЗЫ
З.3.1 Технологические показатели, соответствующие НДТ, при производстве сульфатной целлюлозы
З.3.1.1 Технологические показатели загрязняющих веществ в сбросах в водные объекты, соответствующие НДТ, при производстве сульфатной беленой/небеленой целлюлозы в составе интегрированного предприятия
Таблица З.4
Технологические показатели загрязняющих веществ в сбросах
в водные объекты, соответствующие НДТ, при производстве
сульфатной беленой/небеленой целлюлозы в составе
интегрированного предприятия (сбросы загрязняющих веществ
в водные объекты от процесса производства бумаги, картона,
макулатурной массы включены)
Технологический показатель | Единица измерения | Среднегодовое значение |
Небеленая целлюлоза | Беленая целлюлоза |
Химическое потребление кислорода (ХПК) | кг/т продукции | <= 12,00 | <= 30,00 |
Биохимическое потребление кислорода (БПКполн.) | кг/т продукции | <= 0,70 | <= 1,20 |
Взвешенные вещества | кг/т продукции | <= 1,20 | <= 1,90 |
Общий азот (Nобщ) | кг/т продукции | <= 0,40 | <= 0,40 |
Общий фосфор (Pобщ) | кг/т продукции | <= 0,04 | <= 0,04 |
Адсорбируемые галогенорганические соединения (АОХ) | кг/т в.с.ц. | - | <= 0,40 |
Таблица З.5
Технологические показатели загрязняющих веществ в сбросах
в водные объекты, соответствующие НДТ, при производстве
сульфатной беленой/небеленой целлюлозы в составе
интегрированного предприятия (сбросы загрязняющих веществ
в водные объекты от процесса производства бумаги, картона,
механической (древесной) массы, макулатурной массы включены)
Технологический показатель | Единица измерения | Среднегодовое значение |
Небеленая целлюлоза | Беленая целлюлоза |
Химическое потребление кислорода (ХПК) | кг/т продукции | <= 40,00 | <= 45,00 |
Биохимическое потребление кислорода (БПКполн.) | кг/т продукции | <= 6,00 | <= 2,60 |
Взвешенные вещества | кг/т продукции | <= 2,00 | <= 2,00 |
Общий азот (Nобщ) | кг/т продукции | <= 0,50 | <= 0,50 |
Общий фосфор (Pобщ) | кг/т продукции | <= 0,05 | <= 0,05 |
Адсорбируемые галогенорганические соединения (АОХ) | кг/т в.с.ц. | - | <= 0,40 |
Таблица З.6
Технологические показатели загрязняющих веществ в сбросах
в водные объекты, соответствующие НДТ, при производстве
сульфатной беленой/небеленой целлюлозы в составе
неинтегрированного предприятия, производящего товарные
волокнистые полуфабрикаты
Технологический показатель | Единица измерения | Среднегодовое значение |
Небеленая целлюлоза | Беленая целлюлоза |
Химическое потребление кислорода (ХПК) | кг/т продукции | <= 12,00 | <= 30,00 |
Биохимическое потребление кислорода (БПКполн.) | кг/т продукции | <= 0,70 | <= 1,20 |
Взвешенные вещества | кг/т продукции | <= 1,2 | <= 1,90 |
Общий азот (Nобщ) | кг/т продукции | <= 0,4 | <= 0,40 |
Общий фосфор (Pобщ) | кг/т продукции | <= 0,04 | <= 0,04 |
Адсорбируемые галогенорганические соединения (АОХ) | кг/т в.с.ц. | - | <= 0,40 |
З.3.1.2 Технологические показатели выбросов загрязняющих веществ в атмосферный воздух, соответствующие НДТ, при производстве сульфатной беленой/небеленой целлюлозы
Таблица З.7
Технологические показатели выбросов загрязняющих веществ
в атмосферный воздух, соответствующие НДТ, при производстве
сульфатной беленой/небеленой целлюлозы
Технологический показатель | Единица измерения | Среднегодовое значение |
Сероводород Метилмеркаптан Диметилсульфид (суммарно) | кг/т продукции | <= 0,96 |
Таблица З.8
Технологические показатели выбросов загрязняющих веществ
в атмосферный воздух, соответствующие НДТ, при производстве
сульфатной беленой/небеленой целлюлозы
от содорегенерационного котла
Технологический показатель | Единица измерения | Среднегодовое значение |
Пыль | кг/т продукции | <= 1,95 |
Таблица З.9
Технологические показатели выбросов загрязняющих веществ
в атмосферный воздух, соответствующие НДТ, при производстве
сульфатной беленой/небеленой целлюлозы
от известерегенерационной печи
Технологический показатель | Единица измерения | Среднегодовое значение |
Пыль | кг/т продукции | <= 0,63 |
ПРОИЗВОДСТВО СУЛЬФИТНОЙ ЦЕЛЛЮЛОЗЫ
З.3.2 Технологические показатели, соответствующие НДТ, при производстве сульфитной беленой/небеленой целлюлозы
З.3.2.1 Технологические показатели загрязняющих веществ в сбросах в водные объекты, соответствующие НДТ, при производстве сульфитной беленой/небеленой целлюлозы в составе интегрированного предприятия
Таблица З.10
Технологические показатели загрязняющих веществ в сбросах
в водные объекты, соответствующие НДТ, при производстве
сульфитной беленой/небеленой целлюлозы в составе
интегрированного предприятия (сбросы загрязняющих веществ
в водные объекты от процесса производства бумаги, картона,
макулатурной массы включены)
Технологический показатель | Единица измерения | Среднегодовое значение |
Небеленая целлюлоза | Беленая целлюлоза |
Химическое потребление кислорода (ХПК) | кг/т продукции | <= 40,00 | <= 45,00 |
Биохимическое потребление кислорода (БПКполн.) | кг/т продукции | <= 2,50 | <= 2,60 |
Взвешенные вещества | кг/т продукции | <= 1,70 | <= 2,00 |
Общий азот (Nобщ) | кг/т продукции | <= 0,50 | <= 0,50 |
Общий фосфор (Pобщ) | кг/т продукции | <= 0,05 | <= 0,05 |
Адсорбируемые галогенорганические соединения (АОХ) | кг/т в.с.ц. | - | <= 0,40 |
Таблица З.11
Технологические показатели загрязняющих веществ в сбросах
в водные объекты, соответствующие НДТ, при производстве
сульфитной беленой/небеленой целлюлозы в составе
интегрированного предприятия (сбросы загрязняющих веществ
в водные объекты от процесса производства бумаги, картона,
механической (древесной) массы, макулатурной массы включены)
Технологический показатель | Единица измерения | Среднегодовое значение |
Небеленая целлюлоза | Беленая целлюлоза |
Химическое потребление кислорода (ХПК) | кг/т продукции | <= 40,00 | <= 45,00 |
Биохимическое потребление кислорода (БПКполн.) | кг/т продукции | <= 6,00 | <= 2,60 |
Взвешенные вещества | кг/т продукции | <= 2,00 | <= 2,00 |
Общий азот (Nобщ) | кг/т продукции | <= 0,50 | <= 0,50 |
Общий фосфор (Pобщ) | кг/т продукции | <= 0,05 | <= 0,05 |
Адсорбируемые галогенорганические соединения (АОХ) | кг/т в.с.ц. | - | <= 0,40 |
ПРОИЗВОДСТВО МЕХАНИЧЕСКОЙ (ДРЕВЕСНОЙ) МАССЫ
З.3.3 Технологические показатели, соответствующие НДТ, при производстве механической (древесной) массы
Таблица З.12
Технологические показатели загрязняющих веществ в сбросах
в водные объекты, соответствующие НДТ, при производстве
механической (древесной) массы в составе интегрированного
предприятия (сбросы загрязняющих веществ в водные объекты
от процесса производства бумаги, картона, макулатурной
массы включены)
Технологический показатель | Единица измерения | Среднегодовое значение |
Химическое потребление кислорода (ХПК) | кг/т продукции | <= 40,00 |
Биохимическое потребление кислорода (БПКполн.) | кг/т продукции | <= 6,00 |
Взвешенные вещества | кг/т продукции | <= 2,00 |
Общий азот (Nобщ) | кг/т продукции | <= 0,50 |
Общий фосфор (Pобщ) | кг/т продукции | <= 0,05 |
ПРОИЗВОДСТВО БУМАГИ И КАРТОНА
З.3.4 Технологические показатели, соответствующие НДТ, при производстве бумаги и картона
Таблица З.13
Технологические показатели загрязняющих веществ в сбросах
в водные объекты, соответствующие НДТ, при производстве
бумаги и картона в составе неинтегрированного предприятия,
производящего бумагу, картон или изделия из них
Технологический показатель | Единица измерения | Среднегодовое значение |
Химическое потребление кислорода (ХПК) | кг/т продукции | <= 5,00 |
Биохимическое потребление кислорода (БПК5) | кг/т продукции | <= 1,00 |
Взвешенные вещества | кг/т продукции | <= 0,40 |
Общий азот (Nобщ) | кг/т продукции | <= 0,30 |
Общий фосфор (Pобщ) | кг/т продукции | <= 0,03 |
З.4 Производственный экологический контроль
Таблица З.14
Методы контроля технологических показателей в сточных водах
Измеряемые показатели | Название методики Номер методики |
Токсичность сточных вод | Методика определения токсичности воды, водных вытяжек из почв, осадков сточных вод, отходов по смертности и изменению плодовитости цериодафний. ФР.1.39.2007.03221 |
Методика определения токсичности воды, водных вытяжек из почв, осадков сточных вод, отходов по смертности и изменению плодовитости дафний. ФР.1.39.2007.03222 |
Биологические методы контроля. Методика определения токсичности вод, водных вытяжек из почв, осадков сточных вод и отходов по изменению уровня флуоресценции хлорофилла и численности клеток водорослей. ФР 1.39.2007.03223 |
БПКполн. | Методика выполнения измерений биохимической потребности в кислороде после n-дней инкубации (БПК полн.) в поверхностных, пресных, подземных (грунтовых), питьевых, сточных и очищенных сточных водах. ПНД Ф 14.1:2:3:4.123-97 (изд. 2004 г.) |
Взвешенные вещества | ПНД Ф 14.1:2:3.110-97 Количественный химический анализ вод. Методика измерений массовой концентрации взвешенных веществ в пробах природных и сточных вод гравиметрическим методом (действ. с 2016 г.) |
Фосфаты (фосфор общий) | Количественный химический анализ вод. Методика выполнения измерений массовой концентрации фосфора общего в пробах природных и очищенных сточных вод фотометрическим методом после окисления персульфатом. ПНД Ф 14.1:2.106-97 |
|
Азот общий | ПНД Ф 14.1:2.206-04 Количественный химический анализ вод. Методика выполнения измерений массовой концентрации общего азота в природных и сточных водах. |
ПНДФ 14:1:2:3:.1-95 Методика измерений массовой концентрации ионов аммония в природных и сточных водах фотометрическим методом с реактивом Несслера |
ПНДФ 14.1:2:4.4-95 Методика измерений массовой концентрации нитрат-ионов в питьевых, поверхностных и сточных водах фотометрическим методом с салициловой кислотой |
ПНДФ 14.1:2:4.3-95 Методика измерений массовой концентрации нитрит-ионов в питьевых, поверхностных и сточных водах фотометрическим методом с реактивом Грисса |
АОХ | ГОСТ Р 54263-2010 "Процессы производства целлюлозно-бумажной промышленности. Метод определения содержания адсорбируемых хлорорганических соединений (АОХ) в природных и сточных водах предприятий целлюлозно-бумажной промышленности" |
Методика измерений массовых концентраций адсорбируемых галогенорганических соединений (АОХ) в пробах питьевых, природных и сточных вод с применением АОХ-анализатора", разработанная на основе ISO 9562. Свидетельство об аттестации методики измерений N 88-16365-008-01.00076-2014. Номер методики в Федеральном реестре: ФР.1.31.2014.17630 |
ХПК | ПНД Ф 14.1:2:3.100-97 Количественный химический анализ вод. Методика измерений химического потребления кислорода в пробах природных и сточных вод титриметрическим методом (действ. с 2016 г.) |
Методика определения бихроматной окисляемости (химического потребления кислорода) в пробах природных, питьевых и сточных вод фотометрическим методом с применением анализатора жидкости "Флюорат-02". ПНД Ф 14.1:2:4.190-03 (изд. 2012 г.) |
Методика выполнения измерений химического потребления кислорода (ХПК) в пробах природных и сточных вод титриметрическим методом ЦВ 3.01.17-01 "А" ФР.1.31.2002.00639 |
2. Многоязычный толковый словарь лесотехнических терминов, Мекор (международный консорциум) Москва, 1995.
3. Наилучшие доступные технологии (НДТ). Справочный документ для производства целлюлозы, бумаги и картона.
Директива о промышленных выбросах 2010/75/ЕС. (Комплексное предотвращение и контроль загрязнений). 2015. European Commission. Best Available Techniques Reference Document for the Production of Pulp, Paper and Board. 2015. - P. 900.
4. Белодубровский, Р.Б. Щелочные способы производства / Р.Б. Белодубровский // Технология целлюлозно-бумажного производства: справ. матер.: в 3 т. Т. 1, ч. 2: Производство полуфабрикатов. СПб.: Изд-во "Политехника", 2003. - с. 7.
5. Бутузов, В.А. Российская электро- и теплогенерация на основе ВИЭ - Энергетическая политика - URL: https://energypolicy.ru/rossijskaya-elektro-i-teplogeneracziya-na-osnove-vie/energetika/2022/11/04/.
6. Струнников, В.Н. Регенерация химикатов / В.Н. Струнников // Технология целлюлозно-бумажного производства: справ. матер.: в 3 т. Т. 1, ч. 2.: Производство полуфабрикатов. СПб.: Изд-во "Политехника", 2003. - С. 155 - 257.
7. Кряжев, А.М. Наилучшие доступные технологии - основа развития целлюлозно-бумажной промышленности и лесопромышленного комплекса России в XXI веке. Санкт-Петербург, Реноме. 2020. - 74 с.
8. Непенин, Ю.Н. Производство сульфатной целлюлозы. М. Изд-во Лесная промышленность, 1990. - С. 331 - 332.
9. Фейгус, Э.И., Змачинская, Н.Е. Выделение и сбор сульфатного мыла. // Обзорн. Информ Лесохимия и подсочка. - М.: ВНИПИЭИЛеспром, 1990. - вып 9, 48 с.
10. Некрасова, В.Б., Ковалев, В.Е. Фитостерин сульфатного мыла // Обзорная информация, Лесохимия и подсочка, ВНИПИЭИЛеспром, 1980, N 2. - с. 48.
11. Аввакумова, А.В. Отбелка целлюлозы для химической переработки / А.В. Аввакумова // Технология целлюлозно-бумажного производства: справ. матер.: в 3 т. - Т. 3, ч. 3.: Производство полуфабрикатов. - СПб.: Изд-во С.-Петерб. гос. лесотех. акад., 2012. - 65 с.
12. Пузырев, С.С. Технология механической (древесной) массы / С.С. Пузырев, Э.В. Виролайнен, Ю.А. Поляков // Технология целлюлозно-бумажного производства: справ. матер.: в 3 т. - Т. 1, ч. 3: Производство полуфабрикатов. - СПб.: "Политехника", 2004. - С. 7 - 9.
13. Энциклопедия технологий. Эволюция и сравнительный анализ ресурсной эффективности промышленных технологий / [гл. ред. Д.О. Скобелев] // А.М. Кряжев, Е.А. Фрундина Часть 2. Развитие технологий обрабатывающих производств. Производство целлюлозы, древесной массы, бумаги, картона ФГАУ "НИИ "ЦЭПП". - Москва., Санкт-Петербург: Реноме, 2019. - С. 562 - 564.
14. Неволин, В.Ф. Введение / В.Ф. Неволин // Технология целлюлозно-бумажного производства: справ. матер.: в 3 т. Т. 1, ч. 1.: Сырье и производство полуфабрикатов. СПб.: Изд-во С.-Петерб. гос. лесотех. акад., 2002. - с. 7 - 8.
15. Личутина, Т.Ф., Мискевич, И.В., Бровко, О.С., Гусакова, М.А. Оптимизация нормирования сброса стоков предприятий ЦБП в водотоки, РАН УО ИЭПС, Екатеринбург, 2005.
16. Боголицын, К.Г., Соболева, Т.В., Гусакова, М.А., Почтовалова, А.С., Личутина, Т.Ф. Научные основы эколого-аналитического контроля промышленных сточных вод ЦБП. Екатеринбург: 2010. - С. 60 - 108.
17.
ГОСТ Р 113.00.03-2019 Наилучшие доступные технологии. Структура информационно-технического справочника (с Поправкой).
20. Молотков, Л.К. Окорка древесины и подготовка коры к утилизации / Л.К. Молотков // Технология целлюлозно-бумажного производства: справ. матер.: в 3 т. Т. 1, ч. 1.: Сырье и производство полуфабрикатов. СПб.: Изд-во С.-Петерб. гос. лесотех. акад., 2002. - С. 229 - 245.
21. Белодубровский, Р.Б. Техника варки сульфатной целлюлозы / Р.Б. Белодубровский // Технология целлюлозно-бумажного производства: справ. матер.: в 3 т. Т. 1, ч. 2.: Щелочные способы производства. СПб.: Изд-во "Политехника", 2003. - С. 25 - 34.
22. Новикова, А.И. Промывка целлюлозы / А.И. Новикова // Технология целлюлозно-бумажного производства: справ. матер.: в 3 т. Т. 1, ч. 2.: Щелочные способы производства. СПб.: Изд-во "Политехника", 2003. - С. 96 - 108.
23. Шорохов, В.В. Сортирование, очистка и сгущение целлюлозы / В.В. Шорохов // Технология целлюлозно-бумажного производства: справ. матер.: в 3 т. Т. 1, ч. 2.: Щелочные способы производства. СПб.: Изд-во "Политехника", 2003. - С. 109 - 133.
24. Шпаков, Ф.В. Отбелка целлюлозы / Ф.В. Шпаков // Технология целлюлозно-бумажного производства: справ. матер.: в 3 т. Т. 1, ч. 2.: Производство полуфабрикатов. СПб.: Изд-во "Политехника", 2003. - с. 507 - 508; с. 508 - 515.
25. Струнников, В.Н. Технология выпаривания и оборудование выпарных установок / В.Н. Струнников // Технология целлюлозно-бумажного производства: справ. матер.: в 3 т. Т. 1, ч. 2.: Производство полуфабрикатов. СПб.: Изд-во "Политехника", 2003. - С. 164 - 165.
26. Шпаков, Ф.В. Водооборот при отбелке / Ф.В. Шпаков // Технология целлюлозно-бумажного производства: справ. матер.: в 3 т. Т. 1, ч. 2.: Производство полуфабрикатов. СПб.: Изд-во "Политехника", 2003. - С. 531.
27. Белодубровский, Р.Б. Техника варки сульфатной целлюлозы / Р.Б. Белодубровский // Технология целлюлозно-бумажного производства: справ. матер.: в 3 т. Т. 1, ч. 2.: Щелочные способы производства. СПб.: Изд-во "Политехника", 2003. - С. 61 - 62.
28. Струнников, В.Н. Регенерация химикатов / В.Н. Струнников // Технология целлюлозно-бумажного производства: справ. матер.: в 3 т. Т. 1, ч. 2.: Производство полуфабрикатов. СПб.: Изд-во "Политехника", 2003. - С. 155 - 200.
29. Струнников, В.Н. Побочные продукты производства сульфатной целлюлозы / В.Н. Струнников // Технология целлюлозно-бумажного производства: справ. матер.: в 3 т. Т. 1, ч. 2.: Производство полуфабрикатов. СПб.: Изд-во "Политехника", 2003. - С. 249 - 250.
30. Струнников, В.Н. Сульфатный скипидар / В.Н. Струнников // Технология целлюлозно-бумажного производства: справ. матер.: в 3 т. Т. 1, ч. 2.: Производство полуфабрикатов. СПб.: Изд-во "Политехника", 2003. - С. 256 - 261.
31. Энциклопедия технологий 2.0.: Производство неметаллов / [гл. ред. Д.О. Скобелев] // А.М. Кряжев, О.В. Голуб, А.Ю. Санжаровский. Производство целлюлозы, древесной массы, бумаги, картона. ФГАУ "НИИ "ЦЭПП". - Москва., Санкт-Петербург: Реноме, 2022. - С. 439 - 440.
32. Струнников, В.Н. 5.9. Регенерация химикатов / В.Н. Струнников // Технология целлюлозно-бумажного производства: справ. матер.: в 3 т. Т. 1, ч. 2.: Производство полуфабрикатов. СПб.: Изд-во "Политехника", 2003. - С. 201 - 206.
33. Струнников, В.Н. Регенерация извести из каустизационного шлама / В.Н. Струнников // Технология целлюлозно-бумажного производства: справ. матер.: в 3 т. Т. 1, ч. 2.: Производство полуфабрикатов. СПб.: Изд-во "Политехника", 2003. - С. 226 - 229.
34. Струнников, В.Н. Каустизация щелоков и регенерация извести / В.Н. Струнников // Технология целлюлозно-бумажного производства: справ. матер.: в 3 т. Т. 1, ч. 2.: Производство полуфабрикатов. СПб.: Изд-во "Политехника", 2003. - с. 210 - 236
35. Данилов А.В. Современные содорегенерационные котлоагрегаты / А.В. Данилов // Технология целлюлозно-бумажного производства: справ. матер.: в 3 т. Т. 1, ч. 2.: Производство полуфабрикатов. СПб.: Изд-во "Политехника", 2003. - С. 183 - 185.
36. Поляков Ю.А. Современная технология дефибрерной древесной массы / Ю.А. Поляков, С.С. Пузырев // Технология целлюлозно-бумажного производства: справ. матер.: в 3 т. - Т. 1, ч. 3: Производство полуфабрикатов. - СПб.: "Политехника", 2004. - С. 21 - 35.
37. Дулькин, Д.А. Современное состояние и перспективы использования вторичного волокна из макулатуры в мировой и отечественной индустрии бумаги [Текст] / ДА. Дулькин, В.А. Спиридонов, В.И. Комаров. - Архангельск: Изд-во АГТУ, 2007. - 1118 с.
38. Ванчаков М.В., Кулешов А.В., Коновалова Г.Н. Технология и оборудование для переработки макулатуры: учебное пособие. - 2-е изд-е, испр. и доп. - СПбГТУРП. СПб., 2011. Ч. I. - 99 с.: ил. 44. - ISBN 978-5-91646-033-9.
39. Энциклопедия технологий 2.0.: Производство неметаллов / [гл. ред. Д.О. Скобелев] // А.М. Кряжев, О.В. Голуб, А.Ю. Санжаровский. Производство целлюлозы, древесной массы, бумаги, картона. ФГАУ "НИИ "ЦЭПП". - Москва., Санкт-Петербург: Реноме, 2022. - 409 - 411 с
40. Бельский А.П. Теплорекуперация отработавшей паровоздушной смеси / А.П. Бельский // Технология целлюлозно-бумажного производства: справ. матер.: в 3 т. Т. 2, ч. 1.: Технология производства и обработки бумаги и картона. - СПб.: Политехника, 2005. - с. 251
41. Энциклопедия технологий 2.0.: Производство неметаллов / [гл. ред. Д.О. Скобелев] // А.М. Кряжев, О.В. Голуб, А.Ю. Санжаровский. Производство целлюлозы, древесной массы, бумаги, картона. ФГАУ "НИИ "ЦЭПП". - Москва., Санкт-Петербург: Реноме, 2022. - с. 434 - 437.
42. Хокан Карлссон. Гид по волокну (Анализ волокна и его применение в ЦБП. Справочное руководство). Перевод д.т.н. А.М. Кряжев. Лорентцен и Веттр, АБ Швеция. - 2008. - С. 56 - 58.
43.
Распоряжение Правительства РФ от 10.06.2022 N 1537-р "Об утверждении поэтапного графика актуализации информационно-технических справочников по наилучшим доступным технологиям".
44.
Постановление Правительства Российской Федерации от 23 декабря 2014 г. N 1458 "О порядке определения технологии в качестве наилучшей доступной технологии, а также разработки, актуализации и опубликования информационно-технических справочников по наилучшим доступным технологиям".
45. Федеральный
закон Российской Федерации от 29 июня 2015 г. N 162-ФЗ "О стандартизации в Российской Федерации".
46. Федеральный
закон Российской Федерации от 10 января 2002 г. N 7-ФЗ (ред. от 28.11.2015 г.) "Об охране окружающей среды" (с изм. и доп., вступ. в силу с 01.01.2016).
47. Федеральный
закон Российской Федерации от 21 июля 2014 г. N 219-ФЗ (ред. от 29.12.2014) "О внесении изменений в Федеральный закон "Об охране окружающей среды" и отдельные законодательные акты Российской Федерации".