Главная // Актуальные документы // ГОСТ Р (Государственный стандарт)
СПРАВКА
Источник публикации
М.: Стандартинформ, 2020
Примечание к документу
По сведениям, размещенным на Информационном портале Росстандарта по адресу https://uvedns.gostinfo.ru/, данный документ утратил силу с 01.03.2024 в связи с изданием Приказа Росстандарта от 31.01.2024 N 173-ст. Взамен введен в действие ГОСТ Р 113.00.04-2024.

Документ введен в действие с 01.06.2020.

Взамен ГОСТ Р 56828.13-2016.
Название документа
"ГОСТ Р 113.00.04-2020. Национальный стандарт Российской Федерации. Наилучшие доступные технологии. Формат описания технологий"
(утв. и введен в действие Приказом Росстандарта от 04.03.2020 N 110-ст)

"ГОСТ Р 113.00.04-2020. Национальный стандарт Российской Федерации. Наилучшие доступные технологии. Формат описания технологий"
(утв. и введен в действие Приказом Росстандарта от 04.03.2020 N 110-ст)


Содержание


Утвержден и введен в действие
Приказом Федерального
агентства по техническому
регулированию и метрологии
от 4 марта 2020 г. N 110-ст
НАЦИОНАЛЬНЫЙ СТАНДАРТ РОССИЙСКОЙ ФЕДЕРАЦИИ
НАИЛУЧШИЕ ДОСТУПНЫЕ ТЕХНОЛОГИИ
ФОРМАТ ОПИСАНИЯ ТЕХНОЛОГИЙ
Best available techniques. Technology description framework
ГОСТ Р 113.00.04-2020
ОКС 13.020.01
Дата введения
1 июня 2020 года
Предисловие
1 РАЗРАБОТАН Федеральным государственным автономным учреждением "Научно-исследовательский институт "Центр экологической промышленной политики" (ФГАУ "НИИ "ЦЭПП")
2 ВНЕСЕН Техническим комитетом по стандартизации ТК 113 "Наилучшие доступные технологии"
3 УТВЕРЖДЕН И ВВЕДЕН В ДЕЙСТВИЕ Приказом Федерального агентства по техническому регулированию и метрологии от 4 марта 2020 г. N 110-ст
4 ВЗАМЕН ГОСТ Р 56828.13-2016
Правила применения настоящего стандарта установлены в статье 26 Федерального закона от 29 июня 2015 г. N 162-ФЗ "О стандартизации в Российской Федерации". Информация об изменениях к настоящему стандарту публикуется в ежегодном (по состоянию на 1 января текущего года) информационном указателе "Национальные стандарты", а официальный текст изменений и поправок - в ежемесячном информационном указателе "Национальные стандарты". В случае пересмотра (замены) или отмены настоящего стандарта соответствующее уведомление будет опубликовано в ближайшем выпуске ежемесячного информационного указателя "Национальные стандарты". Соответствующая информация, уведомление и тексты размещаются также в информационной системе общего пользования - на официальном сайте Федерального агентства по техническому регулированию и метрологии в сети Интернет (www.gost.ru)
1 Область применения
Настоящий стандарт устанавливает минимальные требования к формату описания технологий и технологических процессов, применяемому при разработке раздела 2 "Технологические, технические решения и системы менеджмента, используемые в настоящее время в рассматриваемой отрасли промышленности" (далее - раздел 3) и раздела 3 "Текущие уровни потребления ресурсов и эмиссий в окружающую среду" (далее - раздел 3) информационно-технического справочника по наилучшим доступным технологиям (далее - ИТС НДТ).
Допускается расширять формат описания технологий необходимыми дополнениями, не противоречащими требованиям настоящего стандарта.
2 Нормативные ссылки
В настоящем стандарте использованы нормативные ссылки на следующие стандарты:
ГОСТ 3.1109 Единая система технологической документации (ЕСТД). Термины и определения основных понятий
ИС МЕГАНОРМ: примечание.
В официальном тексте документа, видимо, допущена опечатка: стандарт "Наилучшие доступные технологии. Термины и определения" имеет номер ГОСТ Р 56828.15, а не ГОСТ 56828.15.
ГОСТ 56828.15 Наилучшие доступные технологии. Термины и определения
Примечание - При пользовании настоящим стандартом целесообразно проверить действие ссылочных стандартов в информационной системе общего пользования - на официальном сайте Федерального агентства по техническому регулированию и метрологии в сети Интернет или по ежегодному информационному указателю "Национальные стандарты", который опубликован по состоянию на 1 января текущего года, и по выпускам ежемесячного информационного указателя "Национальные стандарты" за текущий год. Если заменен ссылочный стандарт, на который дана недатированная ссылка, то рекомендуется использовать действующую версию этого стандарта с учетом всех внесенных в данную версию изменений. Если заменен ссылочный стандарт, на который дана датированная ссылка, то рекомендуется использовать версию этого стандарта с указанным выше годом утверждения (принятия). Если после утверждения настоящего стандарта в ссылочный стандарт, на который дана датированная ссылка, внесено изменение, затрагивающее положение на которое дана ссылка, то это положение рекомендуется применять без учета данного изменения. Если ссылочный стандарт отменен без замены, то положение, в котором дана ссылка на него, рекомендуется применять в части, не затрагивающей эту ссылку.
3 Термины и определения
В настоящем стандарте применены термины по ГОСТ Р 56828.15.
4 Общие положения
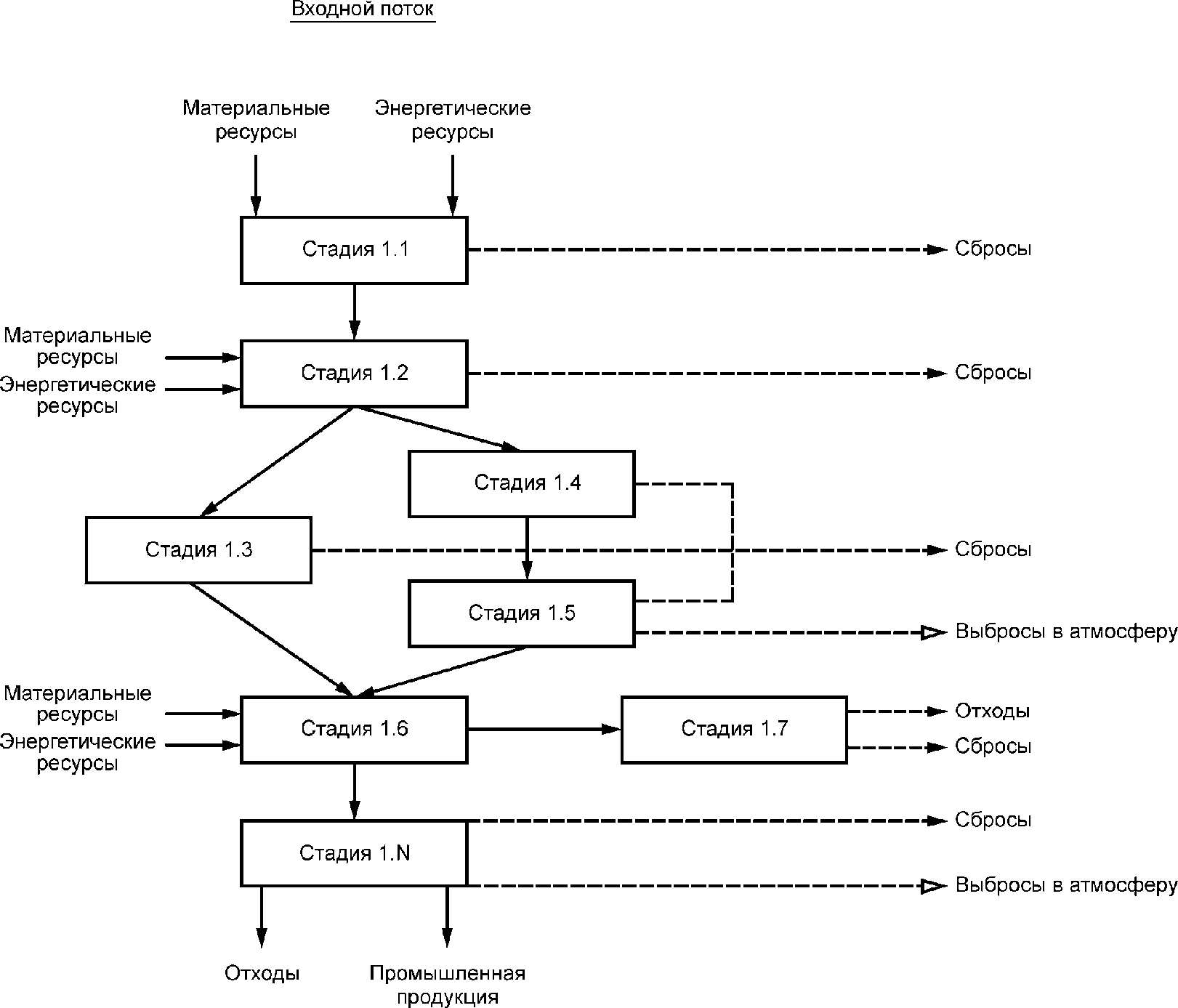
В разделе 2 отраслевого ИТС НДТ приводят схему производственного процесса (в общем виде), характерного для предприятий в рамках области применения ИТС НДТ. На схеме указывают отдельные стадии технологических процессов, которые будут описаны в разрабатываемом ИТС НДТ.
4.1 Описание технологических процессов, используемых в настоящее время
4.1.1 В описании технологического процесса в разделе 2 ИТС НДТ приводят характеристику применяемых технологических и технических решений с указанием основных стадий процесса и возможных вариантов реализации процесса на предприятии. Описываются экономические аспекты применяемых технологий, методов, решений. Для каждой стадии указывают входные и выходные материальные потоки, основные энергетические потоки, условия проведения процесса или основные операции, основные выбросы и сбросы.
4.1.2 Приводят схему технологического процесса, отображающую взаимосвязь между стадиями. Рекомендуемая форма схематического изображения технологического процесса приведена на рисунке 1. На схеме отражают материальные и энергетические потоки, основное технологическое оборудование и природоохранное оборудование и т.д.
4.1.3 На схеме указывают наименование и порядковый номер каждой стадии технологического процесса.
4.1.4 Графическое построение схемы должно обеспечивать наилучшее представление о последовательности процессов, иллюстрируемых схемой. На линиях взаимосвязей рекомендуется стрелками обозначать направление хода процессов.
4.1.5 Допускается приводить схему в ином виде, корректно отражающем особенности технологического процесса.
4.1.6 Допускается помещать на схеме поясняющие надписи, диаграммы или таблицы, определяющие последовательность процессов во времени.
Рисунок 1 - Общая схема описания технологического процесса
4.1.7 Рекомендуется приводить в ИТС НДТ описание технологического процесса, проиллюстрированного общей схемой описания технологического процесса в соответствии с формой, представленной в таблице 1.
Таблица 1
Табличная форма описания технологического процесса
Входной поток
Стадия технологического процесса
Вид технологического процесса
Метод воздействия на материальный ресурс/предмет труда
Технологический цикл
Выходной поток
Основное технологическое оборудование
Вспомогательное оборудование
Природоохранное оборудование
Основные, побочные и промежуточные продукты
Эмиссии
В соответствующих графах приводят:
- графа "Входной поток" - основные материальные и энергетические ресурсы, используемые в процессе;
- графа "Стадия технологического процесса" - наименование и порядковый номер стадии технологического процесса;
- графа "Вид технологического процесса" - единичный/типовой/групповой (в соответствии с ГОСТ 3.1109 Единая система технологической документации (ЕСТД). Термины и определения основных понятий);
- графа "Метод воздействия на материальный ресурс/предмет труда" - химический (реакционный)/физический/физико-химический/биологический. Рекомендуется также уточнить тип воздействия: гидромеханический/тепловой/световой/массообменный/механический и др.
Допускается указание одного и более методов и типов воздействия на материальный ресурс/предмет труда;
- графа "Технологический цикл" - интервал времени от начала до конца технологического процесса;
- графа "Выходной поток. Основные, побочные и промежуточные продукты производства" - основные, побочные и промежуточные продукты производства;
- графа "Выходной поток. Эмиссии" - перечень наименований загрязняющих веществ и направлений их эмиссии - сбросов в водные объекты или системы централизованного водоотведения, выбросов в атмосферу, отходов и др.;
- графа "Основное технологическое оборудование" - краткое описание применяемого основного технологического оборудования;
- графа "Вспомогательное оборудование" - краткое описание применяемого вспомогательного оборудования;
- графа "Природоохранное оборудование" - краткое описание применяемого природоохранного оборудования.
4.2 Перечень применяемого оборудования
4.2.1 В ИТС НДТ приводят краткое описание основного технологического, вспомогательного и природоохранного оборудования, применяемого на предприятиях в России. Описание рекомендуется приводить по форме, представленной в таблицах 2, 3 и 4.
Таблица 2
Основное технологическое оборудование
Наименование основного технологического оборудования
Код ОКОФ
Назначение основного технологического оборудования
Существенные характеристики технологического оборудования, в т.ч. мощность технологического оборудования
Таблица 3
Вспомогательное оборудование
Наименование природоохранного оборудования
Код ОКОФ
Назначение природоохранного оборудования
Существенные характеристики природоохранного оборудования, в том числе мощность природоохранного оборудования
Таблица 4
Природоохранное оборудование
Наименование природоохранного оборудования
Код ОКОФ
Назначение природоохранного оборудования
Существенные характеристики природоохранного оборудования, в том числе мощность природоохранного оборудования
4.2.2 Не допускается указание сведений, позволяющих прямо или косвенно идентифицировать производителя/поставщика оборудования и/или наименование торговой марки оборудования. Исключением являются наименования оборудования, ставшие нарицательными.
5 Текущие уровни потребления ресурсов и характеристика эмиссий
В разделе 3 ИТС НДТ приводят информацию о текущих уровнях эмиссий и потребления материальных и энергетических ресурсов, маркерных веществах, а также описание особенностей производственного экологического контроля для рассматриваемой отрасли промышленности, в том числе особенности измерения, включая измерения системами автоматического контроля.
5.1 Общая информация раздела 3 ИТС НДТ
5.1.1 В разделе 3 ИТС НДТ приводят информацию о текущих уровнях эмиссий и потребления материальных и энергетических ресурсов, которая должна содержать как минимум следующее:
а) характеристику потребляемых материальных и энергетических ресурсов и образующихся продуктов производства (5.2);
б) характеристику эмиссий (5.3).
5.1.2 В разделе 3 ИТС НДТ приводят описание особенностей производственного экологического контроля для рассматриваемой отрасли промышленности, в том числе особенности измерения, включая измерения системами автоматического контроля.
5.1.3 Информацию о текущем уровне эмиссий, потреблении материальных и энергетических ресурсов допускается приводить как для производства в целом, так и для отдельных стадий технологических процессов/установок.
В разделе ИТС НДТ также допускается приводить дополнительную информацию о текущих уровнях потребления материальных и энергетических ресурсов, обусловленную отраслевой спецификой.
5.1.4 При указании в разделе 3 ИТС НДТ конкретных значений эмиссий, расхода материальных или энергетических ресурсов приводят ссылку на источник информации.
При использовании в ИТС НДТ информации, полученной от предприятий в рамках сбора данных, приводят формулировку "На основе сбора данных с предприятий отрасли".
5.1.5 Информацию, полученную от предприятий в рамках сбора данных, в разделе 3 ИТС НДТ приводят в обезличенном виде.
5.1.6 В разделе 3 ИТС НДТ рекомендуется привести обоснование выбора маркерных веществ для справочника.
5.2 Потребление материальных и энергетических ресурсов
5.2.1 В разделе 3 ИТС НДТ приводят характеристику потребляемых материальных и энергетических ресурсов и образующихся продуктов производства.
5.2.2 Информацию рекомендуется приводить по приведенным ниже формам в удельных единицах (таблицы 5, 6).
Таблица 5
Расход материальных и энергетических ресурсов
Наименование
Единицы измерения
Расход
минимальный
максимальный
Таблица 6
Выход основных, побочных и промежуточных
продуктов, энергетических ресурсов
Наименование
Единицы измерения
Выход
минимальный
максимальный
5.3 Характеристика эмиссий
В ИТС НДТ для каждого технологического процесса приводят информацию о текущем уровне эмиссий.
Допускается приводить информацию об эмиссиях как для предприятий в целом, так и для технологических процессов/подпроцессов, установок.
Информацию о выбросах/сбросах загрязняющих веществ, объеме образующихся отходов производства рекомендуется приводить в удельных единицах или единицах концентрации.
Рекомендуется указывать наименования химических веществ в соответствии с [1].
Информацию рекомендуется приводить по формам таблиц 7 - 9.
Таблица 7
Выбросы загрязняющих веществ в атмосферу
Источник выброса
Наименование
Метод очистки, обработки, повторного использования
Единицы измерения
Объем и/или масса выбросов загрязняющих веществ после очистки
Диапазон
Среднее значение
минимальное значение
максимальное значение
Таблица 8
Сбросы загрязняющих веществ в водные объекты
или системы централизованного водоотведения
Источник сброса
Наименование
Направление сбросов (в водные объекты или системы централизованного водоотведения)
Метод очистки, повторного использования
Единицы измерения
Объем и/или масса сбросов загрязняющих веществ после очистки
Диапазон
Среднее значение
минимальное значение
максимальное значение
Таблица 9
Отходы производства
Наименование
Класс опасности
Источник образования отходов производства
Способ утилизации, обезвреживания, размещения
Единицы измерения
Объем и/или масса образующихся отходов производства в расчете на тонну продукции
Диапазон
Среднее значение
минимальное значение
максимальное значение
В графах "Источник сброса", "Источник выброса", "Источник образования отходов производства", указывают предприятие в целом, технологический процесс, подпроцесс и/или установку, по которым были собраны данные с предприятий.
В графе "Диапазон" указывают максимальное и минимальное значения эмиссий на основании информации, полученной от промышленных предприятий в процессе сбора данных. В графе "Среднее значение" приводят среднее значение эмиссий (например, среднее арифметическое, медиану или среднее арифметическое взвешенное).
БИБЛИОГРАФИЯ
[1]
Распоряжение Правительства Российской Федерации от 8 июля 2015 г. N 1316-р "Об утверждении перечня загрязняющих веществ, в отношении которых применяются меры государственного регулирования в области охраны окружающей среды"
УДК 608.2:006.354
ОКС 13.020.01
Ключевые слова: наилучшие доступные технологии, технологический процесс, технология, оборудование, схема процесса, формат описания