Главная // Актуальные документы // ГОСТ Р (Государственный стандарт)СПРАВКА
Источник публикации
М.: Стандартинформ, 2017
Примечание к документу
Документ
введен в действие с 1 января 2019 года.
Название документа
"ГОСТ Р 57981-2017 (ИСО 2936:2014). Национальный стандарт Российской Федерации. Ключи для винтов с внутренним шестигранником. Технические условия"
(утв. и введен в действие Приказом Росстандарта от 22.11.2017 N 1802-ст)
"ГОСТ Р 57981-2017 (ИСО 2936:2014). Национальный стандарт Российской Федерации. Ключи для винтов с внутренним шестигранником. Технические условия"
(утв. и введен в действие Приказом Росстандарта от 22.11.2017 N 1802-ст)
Утвержден и введен в действие
агентства по техническому
регулированию и метрологии
от 22 ноября 2017 г. N 1802-ст
НАЦИОНАЛЬНЫЙ СТАНДАРТ РОССИЙСКОЙ ФЕДЕРАЦИИ
КЛЮЧИ ДЛЯ ВИНТОВ С ВНУТРЕННИМ ШЕСТИГРАННИКОМ
ТЕХНИЧЕСКИЕ УСЛОВИЯ
Hexagon socket screw keys. Specifications
(ISO 2936:2014,
Assembly tools for screws and nuts -
Hexagon socket screw keys,
MOD)
ГОСТ Р 57981-2017
(ИСО 2936:2014)
Дата введения
1 января 2019 года
1 ПОДГОТОВЛЕН Открытым акционерным обществом "ВНИИИНСТРУМЕНТ" (ОАО "ВНИИИНСТРУМЕНТ") на основе официального перевода на русский язык англоязычной версии указанного в пункте 4 стандарта, который выполнен ФГУП "Стандартинформ"
2 ВНЕСЕН Техническим комитетом по стандартизации ТК 95 "Инструмент"
| | ИС МЕГАНОРМ: примечание. Текст дан в соответствии с официальным текстом документа. | |
3 УТВЕРЖДЕН И ВВЕДЕН В ДЕЙСТВИЕ
Приказом Федерального агентства по техническому регулированию и метрологии от 22 ноября N 1802-ст
4 Настоящий стандарт является модифицированным по отношению к международному стандарту ИСО 2936:2014 "Инструменты крепежные для винтов и гаек. Торцовые гаечные ключи для винтов с внутренним шестигранником" (ISO 2936:2014 "Assembly tools for screws and nuts - Hexagon socket screw keys", MOD) путем внесения дополнительных положений.
Международный стандарт разработан техническим комитетом по стандартизации ISO/TC 29 "Инструмент", подкомитетом SC 10 "Сборочный инструмент для болтов и гаек, плоскогубцы и кусачки" Международной организации по стандартизации (ISO).
При этом потребности национальной экономики Российской Федерации и особенности российской национальной стандартизации учтены в дополнительных
разделах 4 -
8 и дополнительном
приложении ДА, которые выделены путем заключения их в рамки из тонких линий, а информация с объяснением причин включения этих положений приведена в дополнительном
приложении ДБ.
Сопоставление структуры настоящего стандарта со структурой примененного в нем международного стандарта приведено в дополнительном
приложении ДВ.
Наименование настоящего стандарта изменено относительно наименования указанного международного стандарта для приведения в соответствие с ГОСТ 1.5
(подраздел 3.6)
5 ВВЕДЕН ВПЕРВЫЕ
Правила применения настоящего стандарта установлены в
статье 26 Федерального закона от 29 июня 2015 г. N 162-ФЗ "О стандартизации в Российской Федерации. Информация об изменениях к настоящему стандарту публикуется в ежегодном (по состоянию на 1 января текущего года) информационном указателе "Национальные стандарты", а официальный текст изменений и поправок - в ежемесячном информационном указателе "Национальные стандарты". В случае пересмотра (замены) или отмены настоящего стандарта соответствующее уведомление будет опубликовано в ближайшем выпуске информационного указателя "Национальные стандарты". Соответствующая информация, уведомление и тексты размещаются также в информационной системе общего пользования - на официальном сайте Федерального агентства по техническому регулированию и метрологии в сети Интернет (www.gost.ru)
Настоящий стандарт распространяется на ключи для винтов с внутренним шестигранником с обозначением 4 1 03 01 0 в соответствии с
ГОСТ ISO 1703.
В настоящем стандарте использованы ссылки на следующие стандарты:
ГОСТ 8.051-81 Государственная система обеспечения единства измерений. Погрешности, допускаемые при измерении линейных размеров до 500 мм
ГОСТ 9.032-74 Единая система защиты от коррозии и старения (ЕСЗКС). Покрытия лакокрасочные. Классификация и обозначения
ГОСТ 9.302-88 Единая система защиты от коррозии и старения (ЕСЗКС). Покрытия металлические и неметаллические неорганические. Методы контроля
ГОСТ 9.303-84 Единая система защиты от коррозии и старения (ЕСЗКС). Покрытия металлические и неметаллические неорганические. Общие требования к выбору
ГОСТ 9.306-85 Единая система защиты от коррозии и старения (ЕСЗКС). Покрытия металлические и неметаллические неорганические. Обозначения
ГОСТ 2789-73 Шероховатость поверхности. Параметры и характеристики
ГОСТ 9013-59 (ИСО 6508-86) Металлы. Метод измерения твердости по Роквеллу
ГОСТ 9378-93 (ИСО 2632-1-85, ИСО 2632-2-85) Образцы шероховатости поверхности (сравнения). Общие технические условия
ГОСТ 18088-83 Инструмент металлорежущий, алмазный, дереворежущий, слесарно-монтажный и вспомогательный. Упаковка, маркировка, транспортирование и хранение
Примечание - При пользовании настоящим стандартом целесообразно проверить действие ссылочных стандартов в информационной системе общего пользования - на официальном сайте Федерального агентства по техническому регулированию и метрологии в сети Интернет или по ежегодному информационному указателю "Национальные стандарты", который опубликован по состоянию на 1 января текущего года, и по выпускам ежемесячного информационного указателя "Национальные стандарты" за текущий год. Если заменен ссылочный стандарт, на который дана недатированная ссылка, то рекомендуется использовать действующую версию этого стандарта с учетом всех внесенных в данную версию изменений. Если заменен ссылочный стандарт, на который дана датированная ссылка, то рекомендуется использовать версию этого стандарта с указанным выше годом утверждения (принятия). Если после утверждения настоящего стандарта в ссылочный стандарт, на который дана датированная ссылка, внесено изменение, затрагивающее положение, на которое дана ссылка, то это положение рекомендуется применять без учета данного изменения. Если ссылочный стандарт отменен без замены, то положение, в котором дана ссылка на него, рекомендуется применять в части, не затрагивающей эту ссылку.
3.1 Ключи следует изготовлять трех серий длин:
1 - нормальной длины;
2 - длинные;
3 - сверхдлинные.
3.2 Основные размеры ключей для винтов с внутренним шестигранником должны соответствовать указанным на рисунке 1 и в
таблице 1.
--------------------------------
<1> Кромки могут быть острыми, закругленными или с фасками. Радиус закругления или фаска должны быть не более половины разницы между размерами e и S.
<2> Радиус должен быть не менее 1,5 мм, R >= S.
<3>

- для
S до 17 мм включительно;

- для
S свыше 17 мм.
Рисунок 1
В миллиметрах
S | e | L | l |
Номин. | Не более | Не менее | Не более | Не менее | Серия длины | Пред. откл. | Номин. | Пред. откл. |
1 | 2 | 3 |
0,7 | 0,71 | 0,70 | 0,79 | 0,76 | 33,0 | - | - | -2 | 7,0 | -2 |
0,9 | 0,89 | 0,88 | 0,99 | 0,96 | 33,0 | - | - | 11,0 |
1,3 | 1,27 | 1,24 | 1,42 | 1,37 | 41,0 | 63,5 | 81,0 | 13,0 |
1,5 | 1,50 | 1,48 | 1,68 | 1,63 | 46,5 | 63,5 | 91,5 | 15,5 |
2,0 | 2,00 | 1,96 | 2,25 | 2,18 | 52,0 | 77,0 | 102,0 | 18,0 |
2,5 | 2,50 | 2,46 | 2,82 | 2,75 | 58,5 | 87,5 | 114,5 | -4 | 20,5 |
3,0 | 3,00 | 2,96 | 3,39 | 3,31 | 66,0 | 93,0 | 129,0 | 23,0 |
3,5 | 3,50 | 3,45 | 3,96 | 3,91 | 69,5 | 98,5 | 140,0 | 25,5 |
4,0 | 4,00 | 3,95 | 4,53 | 4,43 | 74,0 | 104,0 | 144,0 | 29,0 |
4,5 | 4,50 | 4,45 | 5,10 | 5,04 | 80,0 | 114,5 | 156,0 | 30,5 |
5,0 | 5,00 | 4,95 | 5,67 | 5,57 | 85,0 | 120,0 | 165,0 | 33,0 |
6,0 | 6,00 | 5,95 | 6,81 | 6,70 | 96,0 | 141,0 | 186,0 | 38,0 |
7,0 | 7,00 | 6,94 | 7,95 | 7,85 | 102,0 | 147,0 | 197,0 | -6 | 41,0 |
8,0 | 8,00 | 7,94 | 9,09 | 8,97 | 108,0 | 158,0 | 208,0 | 44,0 |
9,0 | 9,00 | 8,94 | 10,23 | 10,10 | 114,0 | 169,0 | 219,0 | 47,0 |
10,0 | 10,00 | 9,94 | 11,37 | 11,23 | 122,0 | 180,0 | 234,0 | 50,0 |
11,0 | 11,00 | 10,89 | 12,51 | 12,31 | 129,0 | 191,0 | 247,0 | 53,0 |
12,0 | 12,00 | 11,89 | 13,65 | 13,44 | 137,0 | 202,0 | 262,0 | 57,0 |
13,0 | 13,00 | 12,89 | 14,79 | 14,57 | 145,0 | 213,0 | 277,0 | -7 | 63,0 | -3 |
14,0 | 14,00 | 13,89 | 15,93 | 15,70 | 154,0 | 229,0 | 294,0 | 70,0 |
15,0 | 15,00 | 14,89 | 17,07 | 16,83 | 161,0 | 240,0 | 307,0 | 73,0 |
16,0 | 16,00 | 15,89 | 18,21 | 17,96 | 168,0 | 240,0 | 307,0 | 76,0 |
17,0 | 17,00 | 16,89 | 19,35 | 19,09 | 177,0 | 262,0 | 337,0 | 80,0 |
18,0 | 18,00 | 17,89 | 20,49 | 20,22 | 188,0 | 262,0 | 358,0 | 84,0 |
19,0 | 19,00 | 18,87 | 21,63 | 21,32 | 199,0 | - | - | 89,0 |
21,0 | 21,00 | 20,87 | 23,91 | 23,58 | 211,0 | - | - | -12 | 96,0 | -5 |
22,0 | 22,00 | 21,87 | 25,05 | 24,71 | 222,0 | - | - | 102,0 |
23,0 | 23,00 | 22,87 | 26,19 | 25,84 | 233,0 | - | - | 108,0 |
24,0 | 24,00 | 23,87 | 27,33 | 26,97 | 248,0 | - | - | 114,0 |
27,0 | 27,00 | 26,87 | 30,75 | 30,36 | 277,0 | - | - | 127,0 |
29,0 | 29,00 | 28,87 | 33,03 | 32,62 | 311,0 | - | - | 141,0 |
30,0 | 30,00 | 29,87 | 34,17 | 33,75 | 315,0 | - | - | 142,0 |
32,0 | 32,00 | 31,84 | 36,45 | 35,98 | 347,0 | - | - | 157,0 |
36,0 | 36,00 | 35,84 | 41,01 | 40,50 | 391,0 | - | - | 176,0 |
Пример условного обозначения ключа для винтов с внутренним шестигранником размером S = 12 мм, серии длины 1, с покрытием Х9: Ключ 12-1-Х9 ГОСТ Р 57981-2017 4. Технические требования 4.1.1 Ключи следует изготовлять из сталей, обеспечивающих выполнение технических требований и выдерживание нагрузок при испытаниях в соответствии с настоящим стандартом. 4.1.2 Твердость ключей должна быть не менее указанной в таблице 2. 4.1.3 Допуск перпендикулярности торцов к осям ключа - не более +/- 4°. 4.1.4 Параметры шероховатости поверхностей ключей по ГОСТ 2789 - не более Ra 12,5 мкм. 4.1.6 Надежностью ключей является их работоспособность. 4.1.7 Работоспособность ключей проверяют по прочности и определяют крутящим моментом, указанным в таблице 2. |
4.2.1 На ключах размером не менее 3 мм должны быть нанесены:
- товарный знак предприятия-изготовителя;
- размер ключа.
На ключах размером менее 3 мм маркировку наносят на потребительской таре.
4.2.2 Транспортная маркировка и маркировка потребительской тары - по ГОСТ 18088. |
Размеры в миллиметрах
Размер ключа S | Твердость ключа HRC, не менее | Испытательный крутящий момент M <*>, Н·м, не менее | Размер под ключ внутреннего шестигранника оправки | Глубина вхождения в оправку при испытаниях t <**> |
Не более | Не менее | Номин. | Пред. откл. |
0,7 | 52 | 0,08 | 0,724 | 0,711 | 1,5 | +1 |
0,9 | 0,18 | 0,902 | 0,889 | 1,7 |
1,3 | 0,53 | 1,295 | 1,270 | 2,0 |
1,5 | 0,82 | 1,545 | 1,520 | 2,0 |
2,0 | 1,90 | 2,045 | 2,020 | 2,5 |
2,5 | 3,80 | 2,560 | 2,520 | 3,0 |
3,0 | 6,60 | 3,080 | 3,020 | 3,5 |
3,5 | 10,30 | 3,595 | 3,520 | 4,5 |
4,0 | 16,00 | 4,095 | 4,020 | 5,0 |
4,5 | 22,00 | 4,595 | 4,520 | 5,5 |
5,0 | 30,00 | 5,095 | 5,020 | 6,0 |
6,0 | 52,00 | 6,095 | 6,020 | 8,0 |
7,0 | 80,00 | 7,115 | 7,025 | 9,0 |
8,0 | 120,00 | 8,115 | 8,025 | 10,0 |
9,0 | 48 | 165,00 | 9,115 | 9,025 | 11,0 | +2 |
10,0 | 220,00 | 10,115 | 10,025 | 12,0 |
11,0 | 282,00 | 11,142 | 11,032 | 13,0 |
12,0 | 370,00 | 12,142 | 12,032 | 15,0 |
13,0 | 470,00 | 13,142 | 13,032 | 16,0 |
14,0 | 590,00 | 14,142 | 14,032 | 17,0 |
15,0 | 45 | 725,00 | 15,230 | 15,050 | 18,0 |
16,0 | 880,00 | 16,230 | 16,050 | 19,0 |
17,0 | 980,00 | 17,230 | 17,050 | 20,0 |
18,0 | 1158,00 | 18,230 | 18,050 | 21,5 |
19,0 | 1360,00 | 19,275 | 19,065 | 23,0 |
21,0 | 1840,00 | 21,275 | 21,065 | 25,0 |
22,0 | 2110,00 | 22,275 | 22,065 | 26,0 |
23,0 | 2414,00 | 23,275 | 23,065 | 27,5 |
24,0 | 2750,00 | 24,275 | 24,065 | 29,0 |
27,0 | 3910,00 | 27,275 | 27,065 | 32,0 |
29,0 | 4000,00 | 29,275 | 29,065 | 35,0 |
30,0 | 4000,00 | 30,330 | 30,080 | 36,0 |
32,0 | 4000,00 | 32,330 | 32,080 | 38,0 |
36,0 | 4000,00 | 36,330 | 36,080 | 43,0 |
<*>  , где  - временное сопротивление разрыву (предел прочности при растяжении), МПа. Эта формула не применяется к ключам с размером S от 29 до 36 мм включительно. <**> Размеры для справок. |
6. Методы контроля и испытаний 6.1 Внешний вид ключей контролируют визуально. 6.2 Твердость ключей контролируют по ГОСТ 9013. 6.3 Шероховатость поверхностей ключей проверяют сравнением с образцами шероховатости по ГОСТ 9378 или с образцами - эталонами ключей, имеющими параметры шероховатости не более указанных в 4.1.4. 6.4 При контроле параметров ключей применяют методы и средства измерения, погрешность которых должна быть не более: - значений, указанных в ГОСТ 8.051, - при измерении линейных размеров; - 35% допуска на проверяемый угол - при измерении угловых размеров. 6.5 Качество гальванических покрытий проверяют по ГОСТ 9.302, лакокрасочных покрытий - по ГОСТ 9.032. |
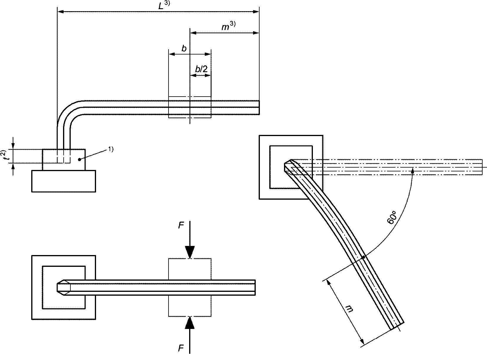
6.6 Испытания ключей на прочность следует проводить на оборудовании с приспособлением, имеющим оправку с внутренним шестигранником. Оправка должна иметь твердость не менее 61 HRC.
Ключ коротким концом вставляют в оправку на глубину
t, к длинному концу ключа на расстоянии
m от его конца прикладывают нагрузку
F, постепенно увеличивая до достижения установленного крутящего момента
M. Схема испытаний приведена в
приложении А.
| | ИС МЕГАНОРМ: примечание. В официальном тексте документа, видимо, допущена опечатка: приложение Б отсутствует. Возможно, имеется в виду приложение А. | |
Нагрузку
F следует прикладывать перпендикулярно оси ключа, при этом обеспечивая контакт по всему участку
b приложения нагрузки, как это указано в
приложении Б. Значение крутящего момента
M определяют как произведение приложенной нагрузки
F на расстояние между точкой ее приложения и осью головки.
6.7 После испытаний ключ не должен иметь остаточную деформацию или другие дефекты, влияющие на его использование.
7. Транспортирование и хранение Транспортирование и хранение ключей - по ГОСТ 18088. |
8. Требования безопасности 8.1 При работе с ключом не допускается пользоваться дополнительным рычагом и применять удары по ключу. 8.2 Конец ключа при работе должен быть введен в шестигранное отверстие крепежной детали на всю глубину отверстия. |
(рекомендуемое)
--------------------------------
<1> Оправка с шестигранным отверстием.
<2> Глубина шестигранного отверстия.
<3> m = L/3 +/- 2 мм.
В миллиметрах
Размер ключа, S | b |
Номин. | Номин. | Пред. откл. |
От 0,7 до 5,0 включ. | 10 | +/- 1 |
Св. 5,0 до 17,0 включ. | 20 |
Св. 17,0 до 36,0 включ. | 50 |
(рекомендуемое)
ЗАЩИТНО-ДЕКОРАТИВНЫЕ ПОКРЫТИЯ |
| | | |
1 | Х9 Хим.Окс.прм. |
|
2 - 4 | Н12Х1 Ц15.хр |
|
5 - 8 | Н14.Н7.Х1 Кд.хр. |
|
(справочное)
О ПРИЧИНАХ ВКЛЮЧЕНИЯ В СТАНДАРТ ДОПОЛНИТЕЛЬНЫХ ПОЛОЖЕНИЙ
ПО СРАВНЕНИЮ С ПРИМЕНЕННЫМ МЕЖДУНАРОДНЫМ СТАНДАРТОМ
Таблица ДБ.1
Разделы, пункты настоящего стандарта, включающие дополнительные положения | Объяснение причин включения дополнительных положении |
Раздел | Пункт |
| | Пример условного обозначения необходим для заказа ключей |
| | Технические характеристики необходимы для изготовления ключей |
| Требования, необходимые для обеспечения достоверности и сохранности ключей |
| | Требования, необходимые для приемки и контроля характеристик ключей |
| - | Требование направлено на обеспечение сохранности ключей при транспортировании |
| | Необходимые требования по безопасности при эксплуатации ключей |
| - | Рекомендуемое схематическое изображение расположения ключа и оправки при испытании на прочность |
| - | Рекомендации для защитно-декоративных покрытий ключей для сохранения внешнего вида |
(справочное)
СОПОСТАВЛЕНИЕ СТРУКТУРЫ НАСТОЯЩЕГО СТАНДАРТА
СО СТРУКТУРОЙ ПРИМЕНЕННОГО В НЕМ МЕЖДУНАРОДНОГО СТАНДАРТА
Таблица ДВ.1
Структура настоящего стандарта | Структура международного стандарта ISO 2936:2014 |
Раздел | Пункт | Подпункт | Раздел |
| - | - | 1 |
| - | - | 2 |
| | - | 3 |
| - |
| | | - |
| | 6 |
| | - |
| - | - | - |
| | - | - |
| 4 |
| - | - | - |
| | - | - |
| - | - | 4 |
| - | - | - |
| - |
| - |