Скачать Реконструкция автомобильных дорог. Технология и организация работ. Учебное пособие

Дата актуализации: 01.01.2021

Реконструкция автомобильных дорог. Технология и организация работ. Учебное пособие

Статус:действует
Название рус.:Реконструкция автомобильных дорог. Технология и организация работ. Учебное пособие
Дата добавления в базу:01.09.2013
Дата актуализации:01.01.2021
Дата введения:27.01.1999
Область применения:Учебное пособие составлено в соответствии с программой дисциплины "Реконструкция автомобильных дорог" и предназначено для студентов высщих учебных заведений, обучающихся по специальности 291000 "Строительство автомобильных дорог и аэродромов"
Оглавление:Введение
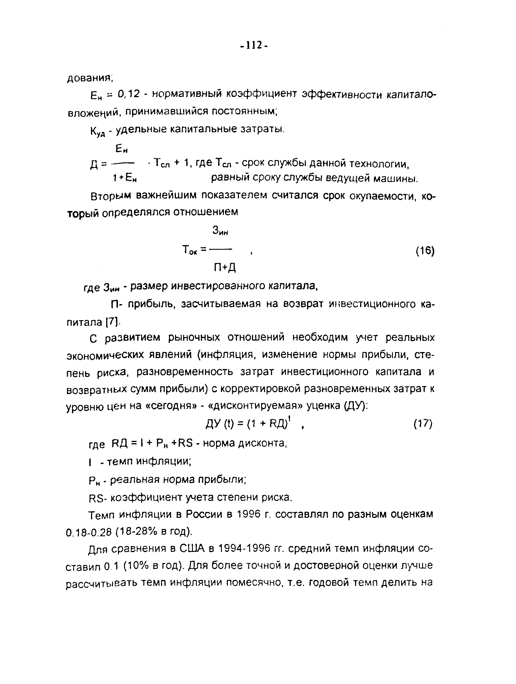
1 Принципы назначения работ по реконструкции автомобильных дорог
2 Земляные работы при реконструкции дорог
3 Реконструкция дорожных одежд
4 Обоснование выбора технологии и средств механизации реконструкции дорог
Литература
Разработан: МАДИ
Утверждён:27.01.1999 МАДИ (MADI )
Издан: МАДИ (1998 г. )
Нормативные ссылки: