Скачать ТР 138-03 Технические рекомендации по применению укатываемого малоцементного бетона в конструкциях дорожных одеждДата актуализации: 01.01.2021
|
| Обозначение: | ТР 138-03 |
| Обозначение англ: | TR 138-03 |
| Статус: | действует |
| Название рус.: | Технические рекомендации по применению укатываемого малоцементного бетона в конструкциях дорожных одежд |
| Дата добавления в базу: | 01.09.2013 |
| Дата актуализации: | 01.01.2021 |
| Дата введения: | 01.03.2004 |
| Область применения: | Технические рекомендации распространяются: - на устройство оснований при одностадийном строительстве и покрытий, устраиваемых на 1-й стадии при двухстадийном строительстве проезжей части улиц и дорог, тротуаров и площадок различного назначения в г. Москве из укатываемых малоцементных бетонов с частичным использованием при их приготовлении вторичных продуктов переработки цементобетонных железобетонных конструкций и старого асфальтобетона и местных известняков; - на устройство оснований и покрытий различных дорожных конструкций из литых бетонов с частичным использованием при их приготовлении вторичных продуктов переработки цементобетонных (железобетонных) конструкций, старого асфальтобетона, резиновой муки и крошки от переработки изношенных автопокрышек. |
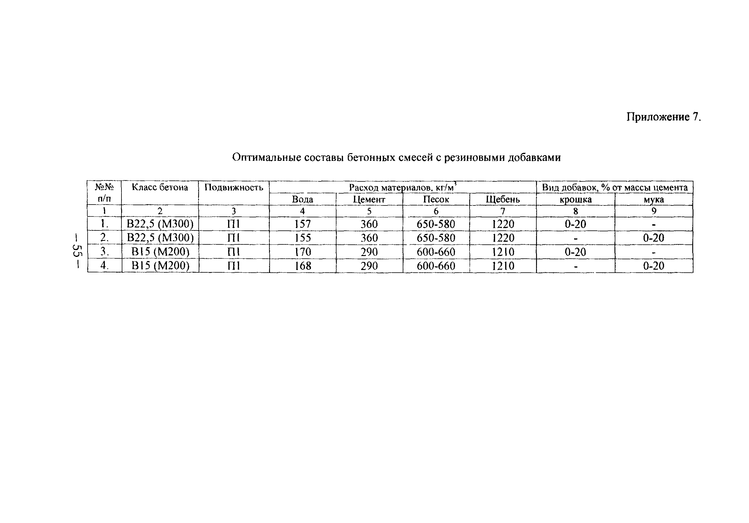
| Оглавление: | 1. Общие положения 2. Конструкции дорожных одежд с применением укатываемых малоцементных бетонных смесей с использованием продуктов переработки 3. Основные требования к материалам, применяемым в дорожных бетонах и конструкциях 4. Технические требования к смеси укатываемого малоцементного бетона 5. Приготовление укатываемых малоцементных бетонных смесей с использованием вторичных продуктов переработки 6. Технология строительства дорог с применением укатываемых малоцементных бетонных смесей 7. Уход за уложенным основанием 8. Контроль качества 9. Техника безопасности 10. Охрана окружающей среды Приложение 1. Оптимальные составы малоцементного бетона класса В 7,5 с природным и дробленым щебнем Приложение 2. Оптимальные составы малоцементного бетона класса В 7,5 с природными и дроблеными песками Приложение 3. Оптимальные составы малоцементного бетона класса В 7,5 с природными и дроблеными заполнителями (щебнем и песком) Приложение 4. Рекомендуемые составы бетонов класса В 15 с вторичными продуктами переработки Приложение 5. Рекомендуемые составы бетонов класса В 15 и В 7,5 с заполнителями от переработки старого асфальтобетона Приложение 6. Ориентировочные составы укатываемых малоцементных бетонных смесей Приложение 7. Оптимальные составы бетонных смесей с резиновыми добавками Приложение 8. Модифицированные составы бетонных смесей Приложение 9. Характеристика дорожных бетонов с отходами от переработки автопокрышек Приложение 10. Влияние параметров перемешивания смеси на прочность и коэффициент вариации модифицированных бетонов Приложение 11. Автобетоносмесители Приложение 12. Бетоноукладчики Приложение 13. Автогрейдеры Приложение 14. Катки Приложение 15. Рекомендуемые виброплиты, виброуплотнители Приложение 16. Расчет конструкций дорожных одежд с основанием из укатываемых малоцементных бетонов и асфальтобетонным покрытием |
| Разработан: | НИИМосстрой Департамента строительства |
| Утверждён: | 03.12.2003 Правительство Москвы (Government of the City of Moscow ) |
| Принят: | ОАО Гордорстрой (Gordorstroy OAO ) ОАО Инждорстрой АОЗТ АБЗ-1 |
| Нормативные ссылки: |
|















































































































