Скачать Правила обеспечения устойчивости откосов на угольных разрезахДата актуализации: 01.01.2021 |
| Статус: | введен впервые |
| Название рус.: | Правила обеспечения устойчивости откосов на угольных разрезах |
| Дата добавления в базу: | 01.09.2013 |
| Дата актуализации: | 01.01.2021 |
| Область применения: | Правила регламентируют способы оценки устойчивости бортов разрезов, отвалов и методы расчетов максимальных параметров устойчивых бортов, уступов и отвалов, а также меры по предупреждению оползневых явлений и борьбы с ними. Правила предназначены для использования горными предприятиями, проектными, научно-исследовательскими организациями угольной промышленности. |
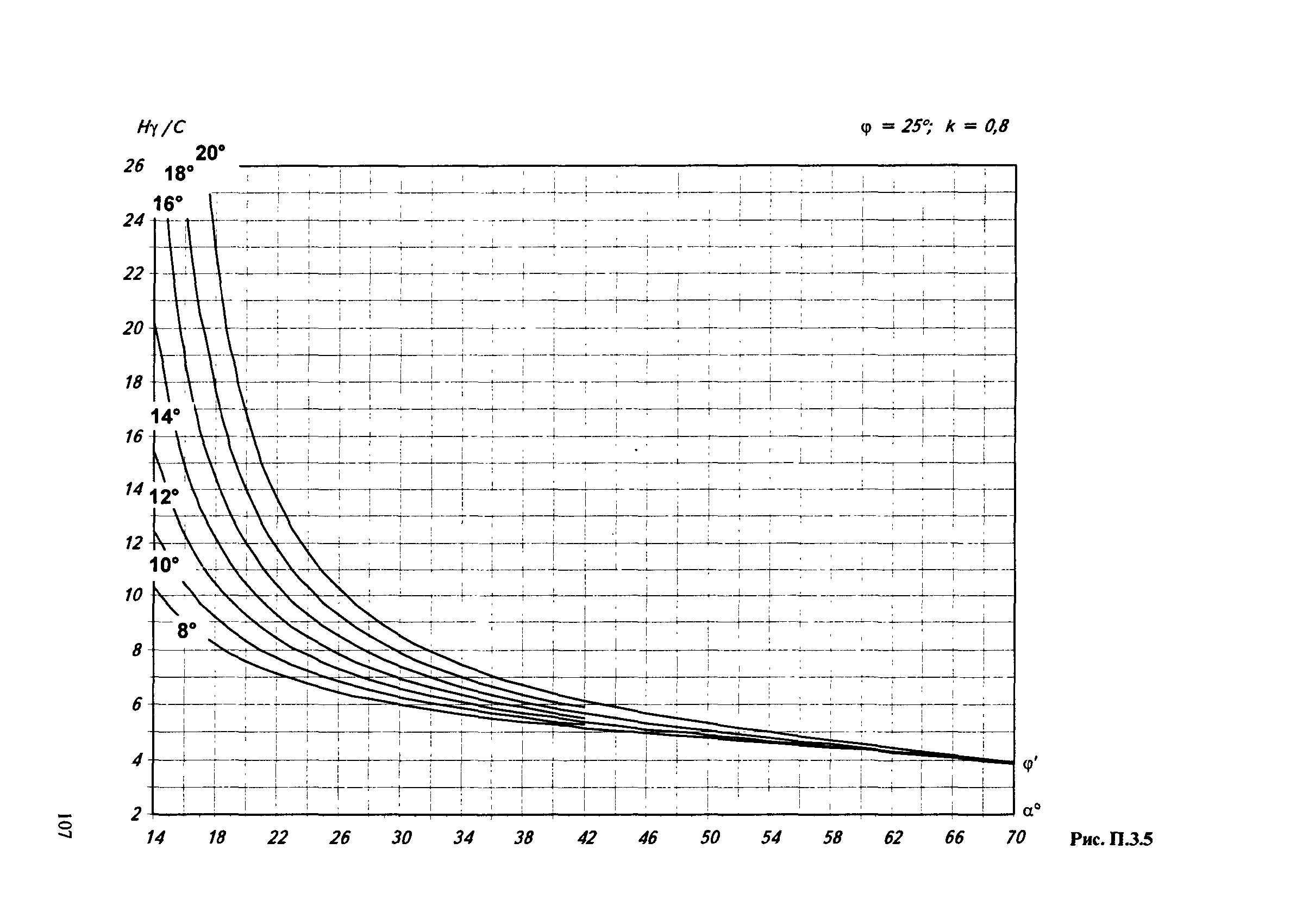
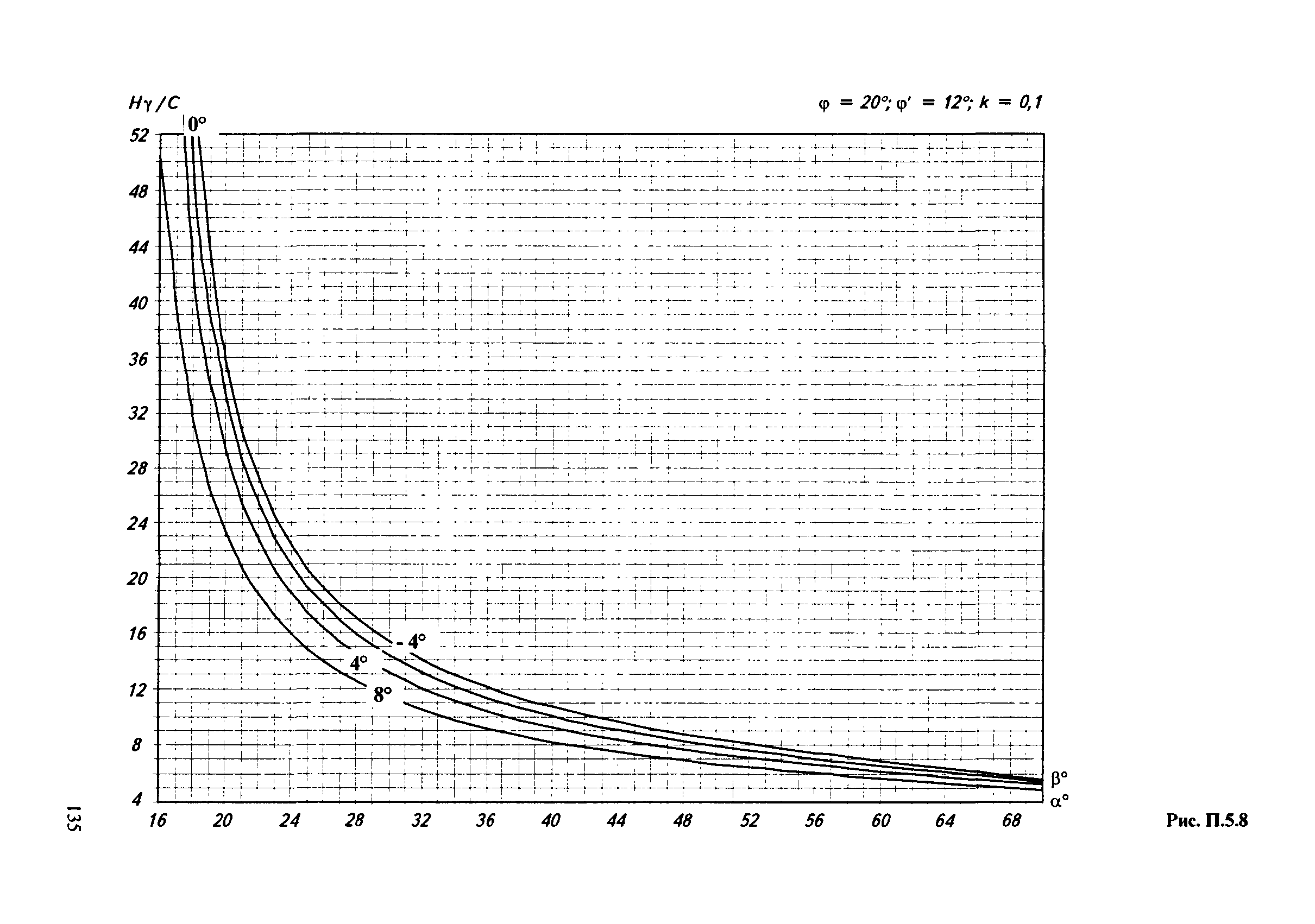
| Оглавление: | Общие положения 1. Обозначения 2. Факторы, влияющие на устойчивость бортов разрезов 3. Обеспечение устойчивости откосов на угольных разрезах 4. Основные понятия и термины, используемые при оценке устойчивости откосов на разрезах 5. Методы определения максимальных параметров устойчивых бортов разрезов 6. Выбор расчетных показателей 7. Оценка устойчивости бортов по их деформациям 8. Инженерно-технические мероприятия, повышающие устойчивость бортов разрезов 9. Устойчивость отвалов Приложения Литература |
| Разработан: | ВНИМИ |
| Утверждён: | 16.03.1998 Госгортехнадзор (Gosgortekhnadzor ) |
| Принят: | 01.01.1999 Министерство топлива и энергетики РФ (Russian Federation Ministry of Fuel and Energy ) |
| Нормативные ссылки: |
|
















































































































































































































