Скачать Методические указания по определению углов наклона бортов, откосов, уступов и отвалов строящихся и эксплуатируемых карьеровДата актуализации: 01.01.2021
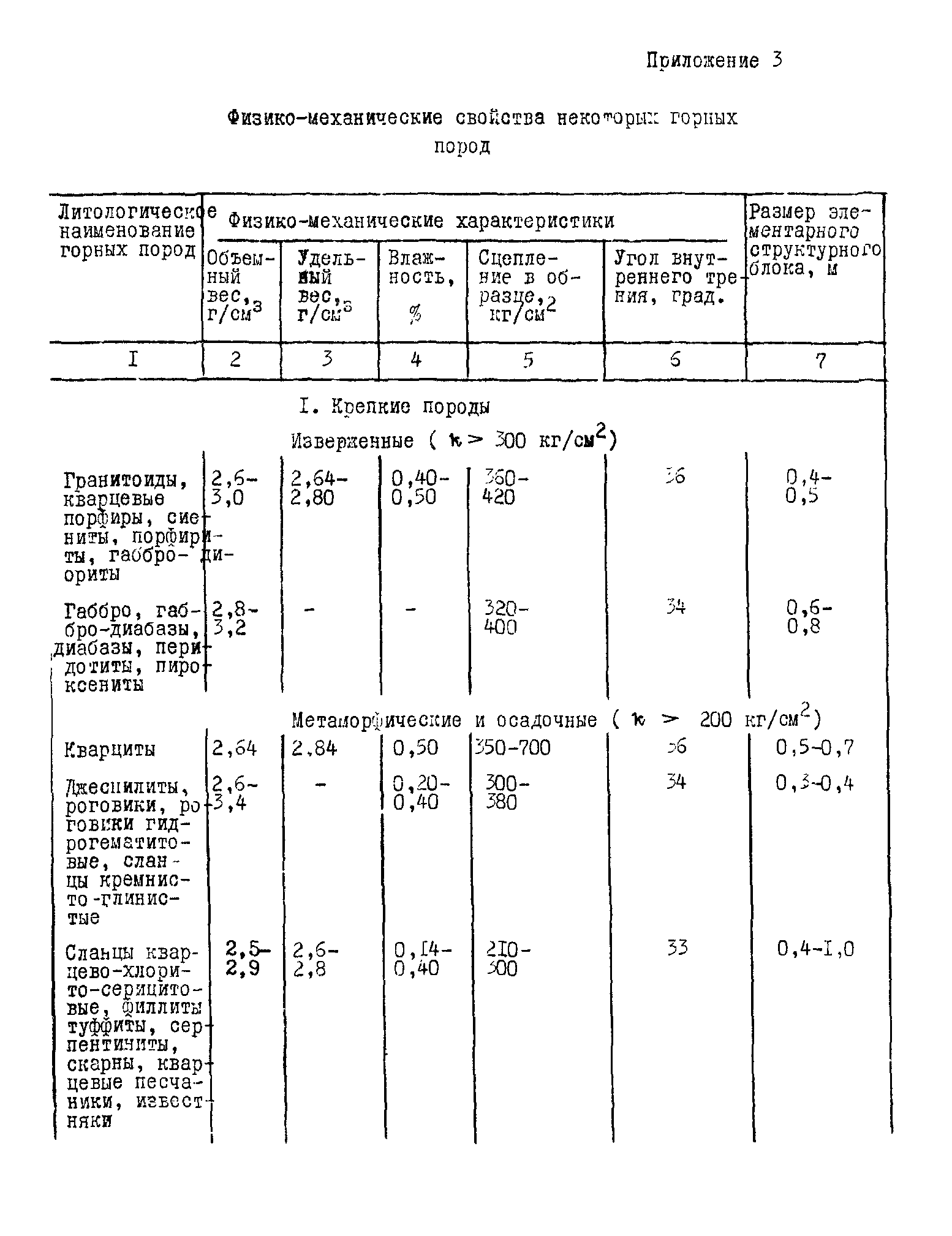
Методические указания по определению углов наклона бортов, откосов, уступов и отвалов строящихся и эксплуатируемых карьеров| Статус: | исключен из реестра, указателя, перечня | | Название рус.: | Методические указания по определению углов наклона бортов, откосов, уступов и отвалов строящихся и эксплуатируемых карьеров | | Название англ.: | Procedural Guidelines for Determining Inclinations for Edges, Slopes, Ledges, and Spoil Heaps of Operable Quarries and Quarries Under Construction | | Дата добавления в базу: | 01.09.2013 | | Дата актуализации: | 01.01.2021 | | Дата введения: | 10.08.1976 | | Дата окончания срока действия: | 23.03.2005 | | Область применения: | В Методических указаниях изложена методика определения углов наклона устойчивых бортов, откосов уступов и отвалов карьеров, которыми разрабатываются месторождения полезных ископаемых, сложенные рыхлыми, средней прочности и крепкими породами. | | Оглавление: | Введение Расчет устойчивости бортов карьеров, откосов уступов и отвалов 1 Общие положения 2 Требования к исходным данным для расчета углов наклона бортов карьеров 3 Определение параметров устойчивых бортов карьеров 4 Определение углов откосов уступов в их предельном положении 5 Определение углов откосов отвалов 6 Обеспечение устойчивости бортов карьеров после погашения работ в них Приложение 1 Принятые обозначения, основные понятия и термины Приложение 2 Примеры графиков сопротивляемости горных пород сдвигу Приложение 3 Физико-механические свойства некоторых горных пород Приложение 4 Величины углов трения по поверхностям ослабления Приложение 5 Определение параметров устойчивых бортов с учетом их криволинейности в плане Приложение 6 Пример расчета устойчивости расчета устойчивости бортов углеразрезов 1,2 и 5-6 Экибастузского месторождения до глубины 500 м Приложение 7 Примеры расчета устойчивости бортов карьеров и откосов отвалов Приложения 8 Примеры расчета устойчивости и ширины призмы возможного обрушения рабочих уступов и породных отвалов, нагруженных горным оборудованием Приложение 9 Ориентировочные величины углов откосов устойчивых отвалов и их высоты Литература | | Разработан: | ВНИМИ
| | Утверждён: | 10.08.1976 Госгортехнадзор СССР (USSR Gosgortekhnadzor )
| | Нормативные ссылки: | |
                                                                                                                                                                      
|