Скачать Часть 1 Свод правил по проектированию геометрических элементов автомобильных дорогДата актуализации: 01.01.2021
|
| Обозначение: | Часть 1 |
| Обозначение англ: | Часть 1 |
| Статус: | проект |
| Название рус.: | Свод правил по проектированию геометрических элементов автомобильных дорог |
| Дата добавления в базу: | 01.10.2014 |
| Дата актуализации: | 01.01.2021 |
| Область применения: | Свод правил для проектирования пересечений и геометрических элементов автомобильных дорог предназначен для проектирования вновь строящихся и реконструируемых автомобильных дорог общего пользования, а также ведомственных и частных автомобильных дорог, расположенных на территории Российской Федерации. |
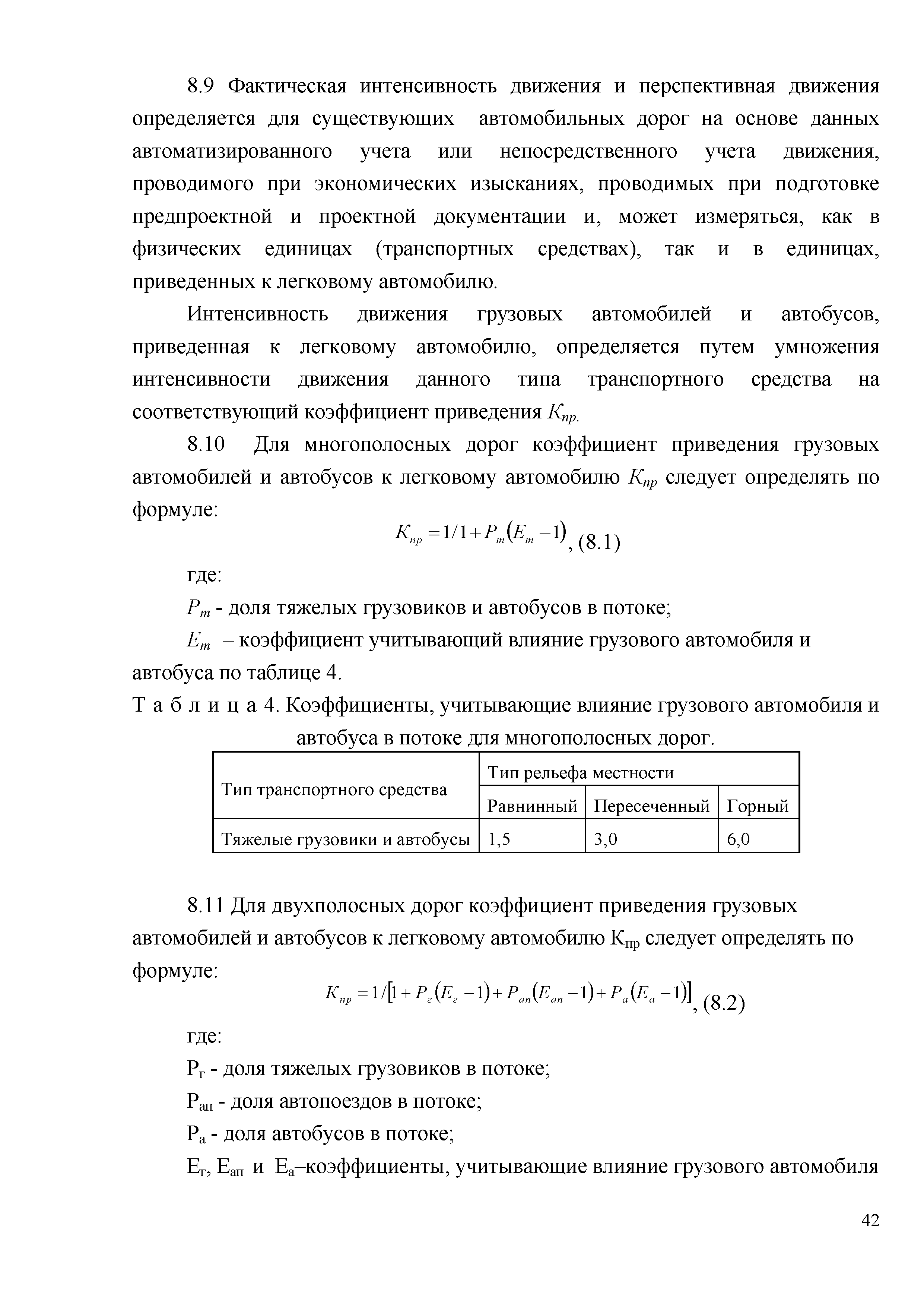
| Оглавление: | 1. Назначение и область применения 2. Нормативные ссылки 3. Обозначения и сокращения 4. Термины и определения 5. Основные положения 6. Габариты приближения 7. Расчетные транспортные средства 8. Интенсивность движения 9. Требования к планированию и формированию дорожной сети при проектировании автомобильных дорог 10. Пропускная способность и уровни обслуживания 11. Классификация автомобильных дорог 11.1. Общие положения 11.2. Административная классификация автомобильных дорог 11.3. Классы автомобильных дорог 11.4. Категории автомобильных дорог 11.5. Функциональная классификация автомобильных дорог 12. Расчетная скорость 13. План и продольный профиль 13.1. Общие требования к элементам плана и продольного профиля 13.2. Трассирование 13.3. План трассы 13.4. Продольный профиль 13.5. Обеспечение зрительной плавности дороги 13.6. Обеспечение зрительной ясности 14. Поперечный профиль 14.1. Общие требования 14.2. Проезжая часть 14.3. Обочины 14.4. Остановочные полосы 14.5. Разделительная полоса 14.6. Дополнительные полосы при движении на подъем 14.7. Уширение проезжей части 14.8. Площадки для аварийной остановки 14.9. Бордюры и водоотводные лотки 14.10. Поперечный уклон 14.11. Поперечные профили у мостов 14.12. Типовые поперечные профили 15. Расстояние видимости 15.1. Общие положения 15.2. Расстояние видимости для остановки 15.3. Минимальные радиусы вертикальных кривых по условиям видимости 15.4. Фактическое расстояние видимости 15.5. Минимальное расстояние видимости при обгоне на двухполосных дорогах 16. Свободная придорожная зона 17. Архитектурно-ландшафтное проектирование 17.1. Общие положения 17.2. Проложение дорог в различных ландшафтных зонах 18. Особенности проектирования двухполосных дорог 19. Автомобильные дороги с низкой интенсивностью движения 20. Особенности проектирования автомобильных дорог на подходах к крупным городам 20.1. Общие положения 20.2. Особенности прогнозирования интенсивности движения 20.3 Маятниковое движение 20.4 Реверсивное движение 20.5 Системы автоматизированного управления движением 21. Тротуары, пешеходные и велосипедные дорожки 22. Оценка безопасности движения при проектировании подходах к крупным городам 22.1. Критерии оценки проектных решений 22.2. Оценка проектных решений по условиям безопасности дорожного движения 1. Приложение А. (рекомендуемое). Рекомендации по прогнозированию маятникового движения 2. Приложение Б. (рекомендуемое). Оценка пропускной способности отдельных элементов дорог в реальных дорожных условиях 3. Приложение В. (рекомендуемое). Пропускная способность автомагистрали с 4 полосами проезжей части 4. Приложение Г. (рекомендуемое). Пропускная способность двухполосных автомобильных дорог 5. Приложение Д. (рекомендуемое). Пропускная способность участков в пределах малых населенных пунктов сельского типа 6. Приложение Е. (рекомендуемое). Пропускная способность мостовых переходов на двухполосных дорогах 7. Приложение Ж. (рекомендуемое). Пропускная способность участков автодорожных тоннелей 8. Приложение З. (рекомендуемое). Пропускная способность железнодорожных переездов 9. Приложение И. (рекомендуемое). Критерии зрительной плавности дороги 10. Приложение К. (рекомендуемое). Оценка уровней безопасности движения при проектировании автомобильных дорог 11. Приложение Л. (рекомендуемое). Методика определения расчетных показателей для оценки безопасности движения при проектировании автомобильных дорог |
| Разработан: | МАДИ (ГТУ) ФГУП РОСДОРНИИ ЗАО Институт Стройпроект ООО НПФ РУСАВТОДОР |
| Нормативные ссылки: |
|














































































































































































































































































