Скачать МУК 4.1.3351-16 Многоостаточное определение пестицидов различной химической природы в продукции растениеводства

Дата актуализации: 01.01.2021

МУК 4.1.3351-16

Многоостаточное определение пестицидов различной химической природы в продукции растениеводства

Обозначение: МУК 4.1.3351-16
Обозначение англ: MUK 4.1.3351-16
Статус:введен впервые
Название рус.:Многоостаточное определение пестицидов различной химической природы в продукции растениеводства
Дата добавления в базу:01.01.2018
Дата актуализации:01.01.2021
Область применения:Методические указания устанавливают порядок применения методов высокоэффективной жидкостной хроматографии в сочетании с тройным квадрупольным масс-детектором для определения массовых концентраций ацетамиприда, имидаклоприда, карбендазима, клотианидина, крезоксим-метила, пенконазола, пираклостробина, пириметанила, спироксамина, тиабендазола, тиаклоприда, тиаметоксама, фенгексамида, цимоксанила, а также и газожидкостной хроматографии с масс-селективным детектором для определения массовых концентраций тефлутрина, метрибузина, фенпропиморфа, триадимефона, ципродинила, триадименола, флутриафола, ципроконазола, трифлоксистробина, дифлюфеникана, бифентрина, тебуфенпирада и пирипроксифена в продукции растениеводства (плодовые семечковые, плодовые косточковые, виноград, картофель, морковь, огурцы, свекла, томаты) в диапазоне 0,01 - 0,1 мг/кг.
Оглавление:1. Метрологические характеристики
2. Метод измерений
3. Средства измерений, вспомогательные устройства, реактивы и материалы
   3.1. Средства измерений
   3.2. Реактивы
   3.3. Вспомогательные средства измерений, устройства, материалы
4. Требования безопасности
5. Требования к квалификации операторов
6. Условия измерений
7. Подготовка к выполнению измерений
   7.1. Очистка органических растворителей
   7.2. Приготовление раствора уксусной кислоты в ацетонитриле с объемной долей 1 % (1 %-й раствор)
   7.3. Приготовление компонентов подвижной фазы для ВЭЖХ
   7.4. Приготовление градуировочных растворов
   7.5. Приготовление смеси солей для экстракции
   7.6. Приготовление смеси сорбентов для очистки экстрактов
   7.7. Установление градуировочных характеристик
8. Отбор и хранение проб
9. Выполнение определения
   9.1. Экстракция
   9.2. Очистка экстракта
   9.3. Очистка экстракта при определении планарных пестицидов (тиабендазола и карбендазима)
   9.4. Условия хроматографирования
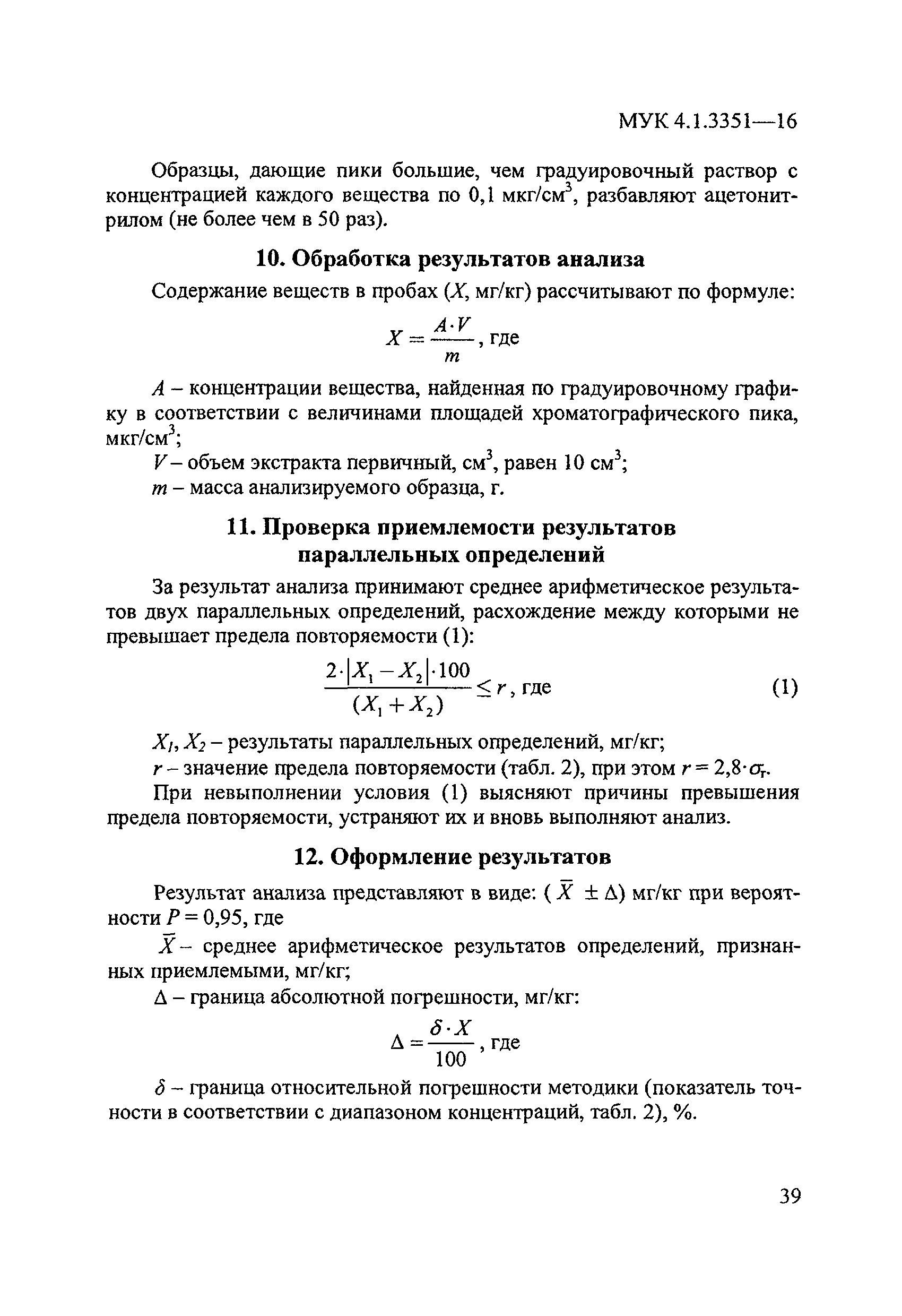
10. Обработка результатов анализа
11. Проверка приемлемости результатов параллельных определений
12. Оформление результатов
13. Контроль качества результатов измерений
   13.1. Контроль стабильности градуировочной характеристики
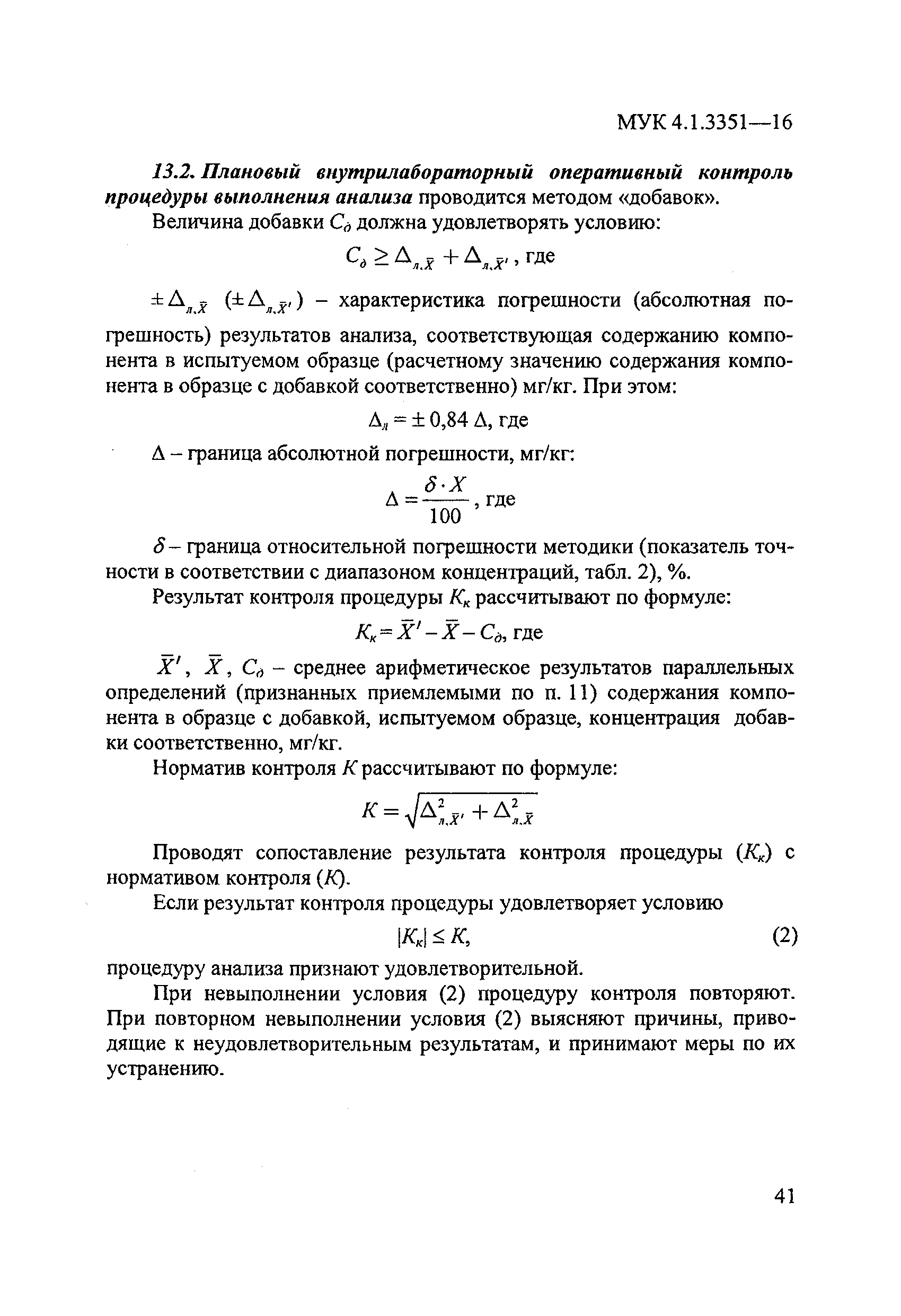
   13.2. Плановый внутрилабораторный оперативный контроль процедуры выполнения анализа
   13.3. Проверка приемлемости результатов измерений, полученных в условиях воспроизводимости
Разработан: ФБУЗ Федеральный центр гигиены и эпидемиологии Роспотребнадзора
ФБУН Федеральный Научный Центр гигиены им. Ф.Ф. Эрисмана Роспотребнадзора
Утверждён:10.03.2016 Главный государственный санитарный врач Российской Федерации
Издан: Роспотребнадзор (2016 г. )
Нормативные ссылки:
МУК 4.1.3351-16МУК 4.1.3351-16МУК 4.1.3351-16МУК 4.1.3351-16МУК 4.1.3351-16МУК 4.1.3351-16МУК 4.1.3351-16МУК 4.1.3351-16МУК 4.1.3351-16МУК 4.1.3351-16МУК 4.1.3351-16МУК 4.1.3351-16МУК 4.1.3351-16МУК 4.1.3351-16МУК 4.1.3351-16МУК 4.1.3351-16МУК 4.1.3351-16МУК 4.1.3351-16МУК 4.1.3351-16МУК 4.1.3351-16МУК 4.1.3351-16МУК 4.1.3351-16МУК 4.1.3351-16МУК 4.1.3351-16МУК 4.1.3351-16МУК 4.1.3351-16МУК 4.1.3351-16МУК 4.1.3351-16МУК 4.1.3351-16МУК 4.1.3351-16МУК 4.1.3351-16МУК 4.1.3351-16МУК 4.1.3351-16МУК 4.1.3351-16МУК 4.1.3351-16МУК 4.1.3351-16МУК 4.1.3351-16МУК 4.1.3351-16МУК 4.1.3351-16МУК 4.1.3351-16МУК 4.1.3351-16МУК 4.1.3351-16МУК 4.1.3351-16МУК 4.1.3351-16