Скачать ГОСТ Р 56828.22-2017 Наилучшие доступные технологии. Ресурсосбережение. Стратегии, принципы и методы экологически ориентированного обращения с отходамиДата актуализации: 01.01.2021
|
| Обозначение: | ГОСТ Р 56828.22-2017 |
| Обозначение англ: | GOST R 56828.22-2017 |
| Статус: | взамен |
| Название рус.: | Наилучшие доступные технологии. Ресурсосбережение. Стратегии, принципы и методы экологически ориентированного обращения с отходами |
| Название англ.: | Best available techniques. Resources saving. Strategies, principles and methods of ecologically-oriented treatment of waste |
| Дата добавления в базу: | 01.01.2018 |
| Дата актуализации: | 01.01.2021 |
| Дата введения: | 01.12.2017 |
| Область применения: | Стандарт устанавливает стратегически структурированные подходы, принципы и методы применения наилучших доступных технологий для экологически ориентированного управления отходами производства и потребления. Стандарт распространяется на этапы технологического цикла (ГОСТ Р 53692) отходов, в том числе опасных (ГОСТ Р 53691), предназначенных для экологически безопасной ликвидации путем их утилизации и (или) удаления на лицензированных для этих целей объектах. Настоящий стандарт не распространяется на способы обращения с отходами оборонной, химической, биологической продукции и ядерных объектов. Положения, установленные в настоящем стандарте, предназначены для применения в нормативно-правовой, нормативной, технической и проектно-конструкторской документации, а также в научно-технической, учебной и справочной литературе применительно к процессам вовлечения отходов в хозяйственный оборот, обеспечивая при этом защиту окружающей среды, сохранение здоровья людей и их имущества. |
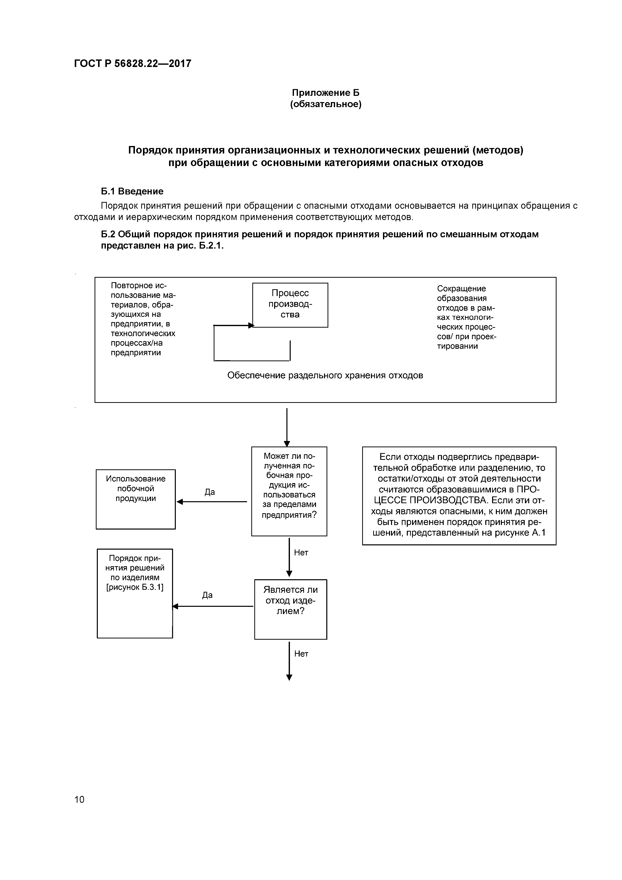
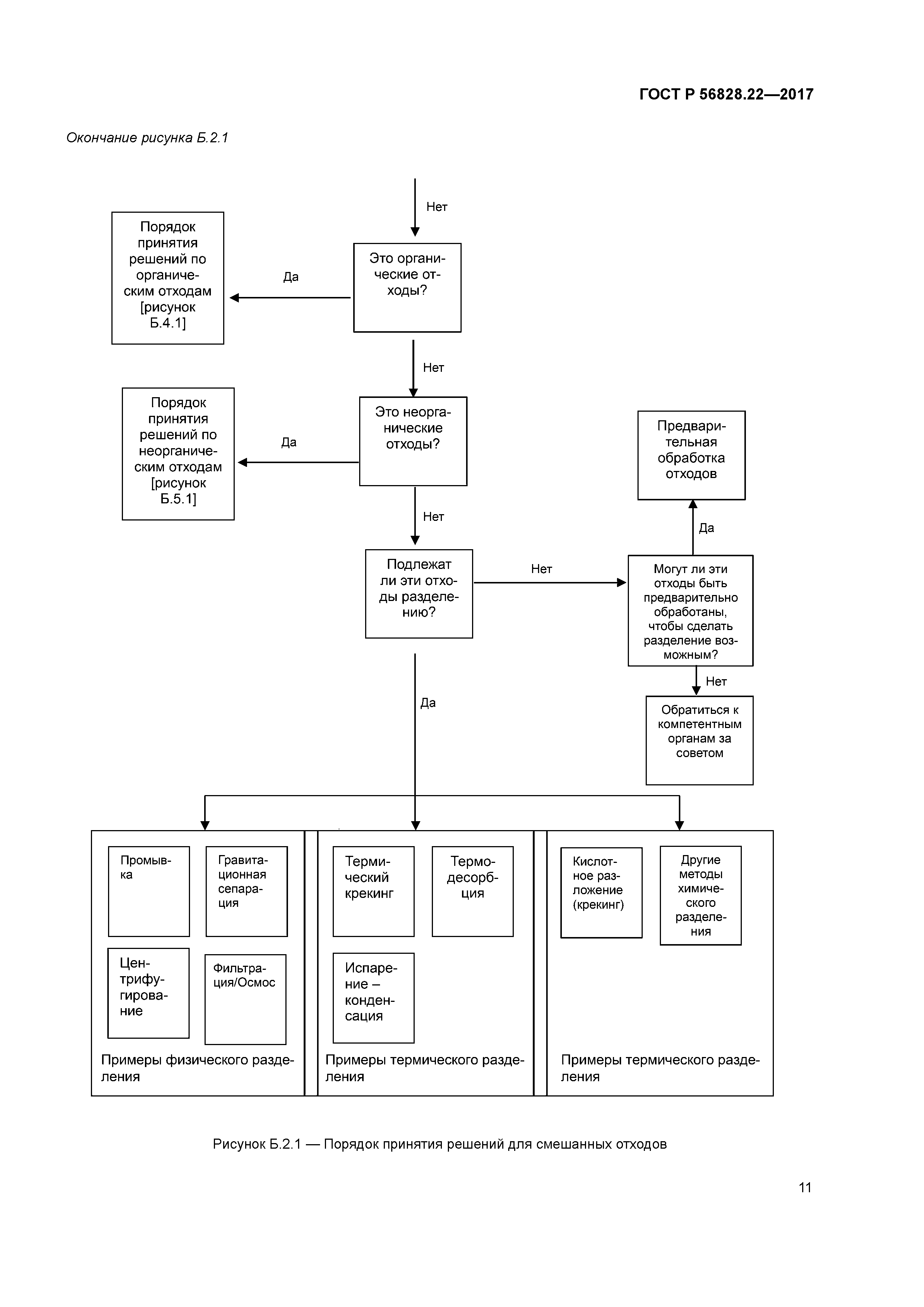
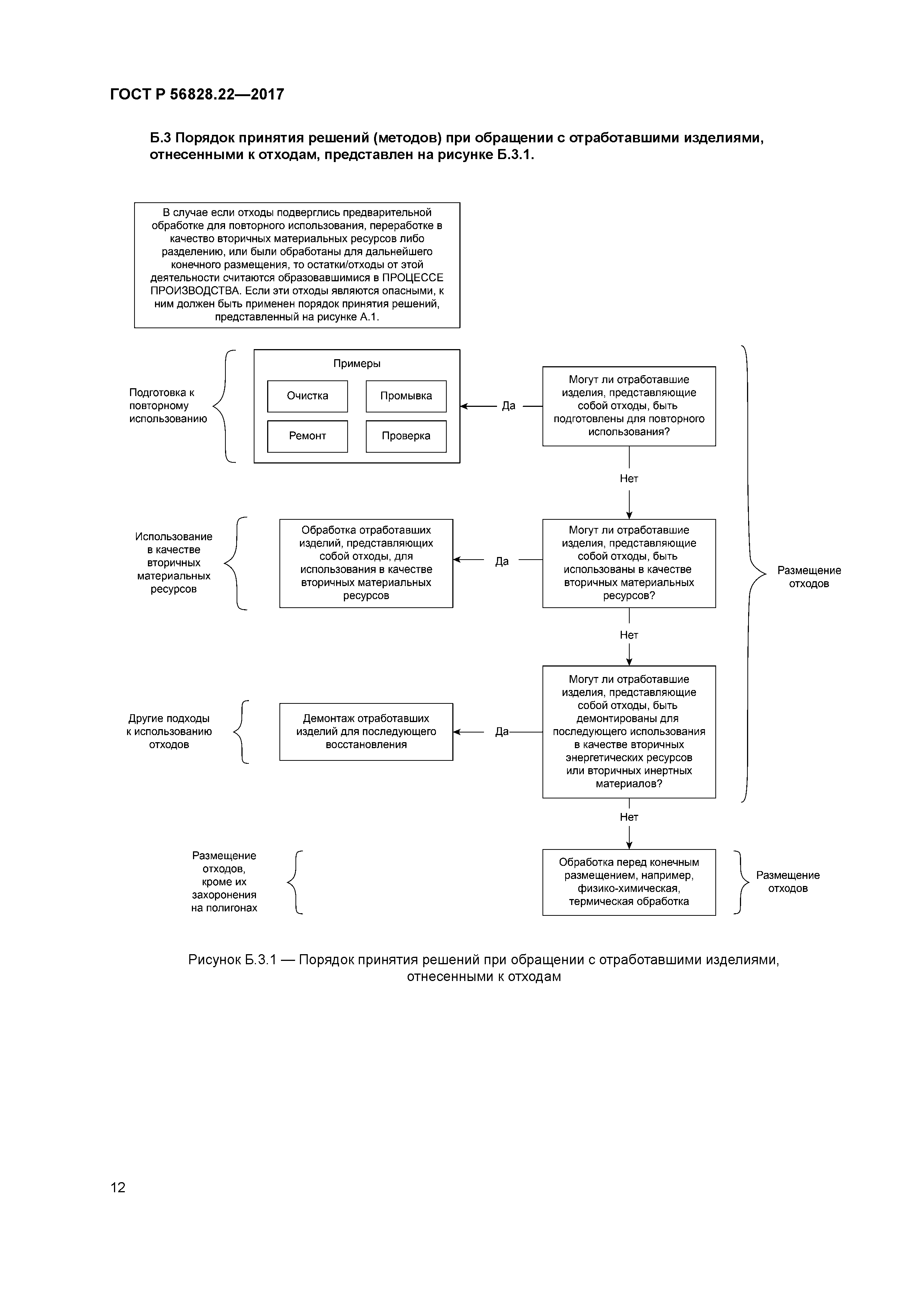
| Оглавление: | 1 Область применения 2 Нормативные ссылки 3 Термины и определения 4 Целевые и экологические стратегии деятельности 4.1 Целевые стратегии деятельности 4.2 Экологические стратегии деятельности 5 Социально-организационные стратегии деятельности 6 Ресурсно-логистические стратегии деятельности (на примере опасных отходов) 6.1 Информационное обеспечение 6.2 Варианты принятия решений в соответствии с иерархическим порядком обращения с опасными отходами 6.3 Документы по порядку достоверного учета обращения с отходами 7 Производственно-технологические стратеги и деятельности 8 Принципы и методы обращения с отходами 8.1 Принцип 1 — Соблюдение иерархического порядка обращения с отходами, включая опасные 8.2 Принцип 2 — Развитие инфраструктурного обеспечения 8.3 Принцип 3 — Сокращение объемов захоронения отходов на полигонах 8.4 Принцип 4 — Отказ от методов смешивания и разбавления опасных отходов 8.5 Принцип 5 — Обращение с опасными органическими отходами Приложение А (обязательное) Общий порядок принятия решений по выбору наилучшей доступной технологии при обращении с опасными отходами Приложение Б (обязательное) Порядок принятия организационных и технологических решений (методов) при обращении с основными категориями опасных отходов Библиография |
| Разработан: | ФГУП ВНИИ СМТ ИП Боравский Борис Вячеславович |
| Утверждён: | 02.08.2017 Федеральное агентство по техническому регулированию и метрологии (786-ст) |
| Издан: | Стандартинформ (2017 г. ) |
| Заменяет собой: | |
| Нормативные ссылки: |
|



















