Скачать ГОСТ Р 55827-2013 Ресурсосбережение. Наилучшие доступные технологии. Руководство по экологически ориентированному управлению отходамиДата актуализации: 01.01.2021
|
| Обозначение: | ГОСТ Р 55827-2013 |
| Обозначение англ: | GOST R 55827-2013 |
| Статус: | заменен |
| Название рус.: | Ресурсосбережение. Наилучшие доступные технологии. Руководство по экологически ориентированному управлению отходами |
| Название англ.: | Resources saving. Best available techniques. Guidance manual on environmentally sound management of waste |
| Дата добавления в базу: | 21.05.2015 |
| Дата актуализации: | 01.01.2021 |
| Дата введения: | 01.01.2015 |
| Дата окончания срока действия: | 01.12.2017 |
| Область применения: | Стандарт устанавливает наилучшие доступные технологии экологически ориентированного управления отходами, в том числе опасными, с учетом иерархического порядка обращения с ними. Стандарт распространяется на этапы технологического цикла (ГОСТ Р 54692) отходов, в том числе опасных (ГОСТ Р 53691), предназначенных для экологически безопасной ликвидации отходов путем их утилизации и (или) удаления на лицензированных для этих целей объектах. Стандарт не распространяется на способы обращения с отходами оборонной, химической, биологической продукции и ядерных объектов. Положения, установленные в стандарте, предназначены, для применения в нормативно-правовой, нормативной, технической и проектно-конструкторской документации, а также в научно-технической, учебной и справочной литературе применительно к процессам вовлечения отходов в хозяйственный оборот, обеспечивая при этом защиту окружающей среды и здоровья людей. |
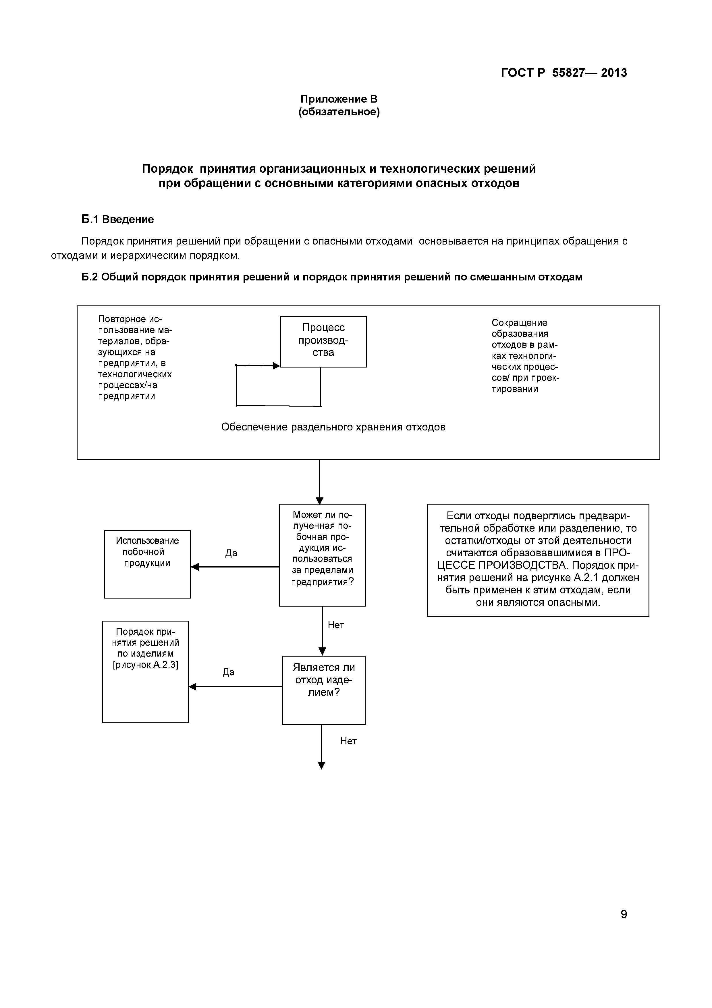
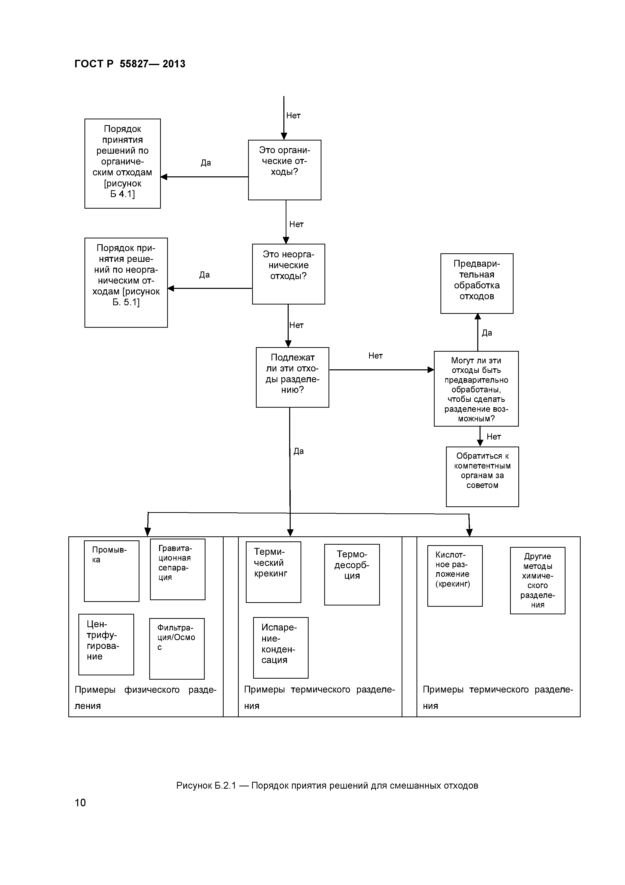
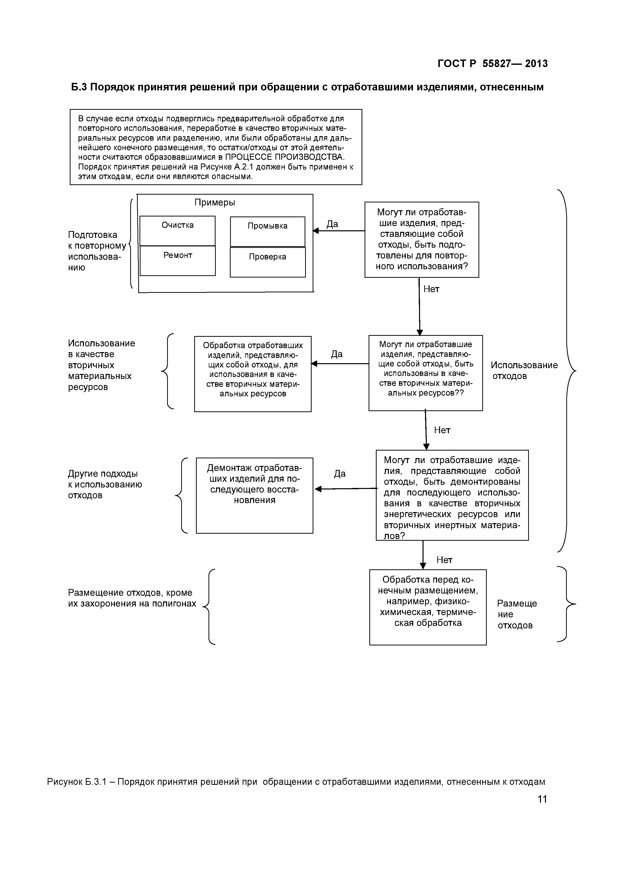
| Оглавление: | 1 Область применения 2 Нормативные ссылки 3 Термины и определения 4 Целе-экологические стратегии деятельности и принципы обращения с отходами 5 Социально-организационные стратегии деятельности 6 Ресурсно-логистические стратегии деятельности (на примере опасных отходов) 7 Производственно-технологические стратегии деятельности Приложение А (обязательное) Общий порядок принятия решений по выбору наилучшей доступной технологии при обращении с опасными отходами Приложение В (обязательное) Порядок принятия организационных и технологических решений при обращении с основными категориями опасных отходов Приложение В (обязательное) Порядок принятия решений в сфере применения наилучших доступных технологий с учетом соблюдения иерархического порядка обращения с отходами Библиография |
| Разработан: | ЗАО ИНЭКО ФГУП ВНИЦ СМВ |
| Утверждён: | 22.11.2013 Федеральное агентство по техническому регулированию и метрологии (1764-ст) |
| Издан: | Стандартинформ (2014 г. ) |
| Нормативные ссылки: |
|



























