Скачать ГОСТ Р ИСО/ТС 10303-1286-2017 Системы автоматизации производства и их интеграция. Представление данных об изделии и обмен этими данными. Часть 1286. Прикладной модуль. Параметры наряда на работуДата актуализации: 01.01.2021
|
| Обозначение: | ГОСТ Р ИСО/ТС 10303-1286-2017 |
| Обозначение англ: | GOST R ISO/TS 10303-1286-2017 |
| Статус: | введен впервые |
| Название рус.: | Системы автоматизации производства и их интеграция. Представление данных об изделии и обмен этими данными. Часть 1286. Прикладной модуль. Параметры наряда на работу |
| Название англ.: | Industrial automation systems and integration. Product data representation and exchange. Part 1286. Application module. Work order characterized |
| Дата добавления в базу: | 01.01.2019 |
| Дата актуализации: | 01.01.2021 |
| Дата введения: | 01.07.2019 |
| Область применения: | Стандарт определяет прикладной модуль «Параметры наряда на работу». В область применения стандарта входят: - спецификация определений, необходимых для задания наряда на работу или классу нарядов на работу информации о ресурсах управления; - спецификация определений, необходимых для классификации нарядов на работу; - классификация нарядов на работу. В область применения стандарта не входит определение классов нарядов на работу. |
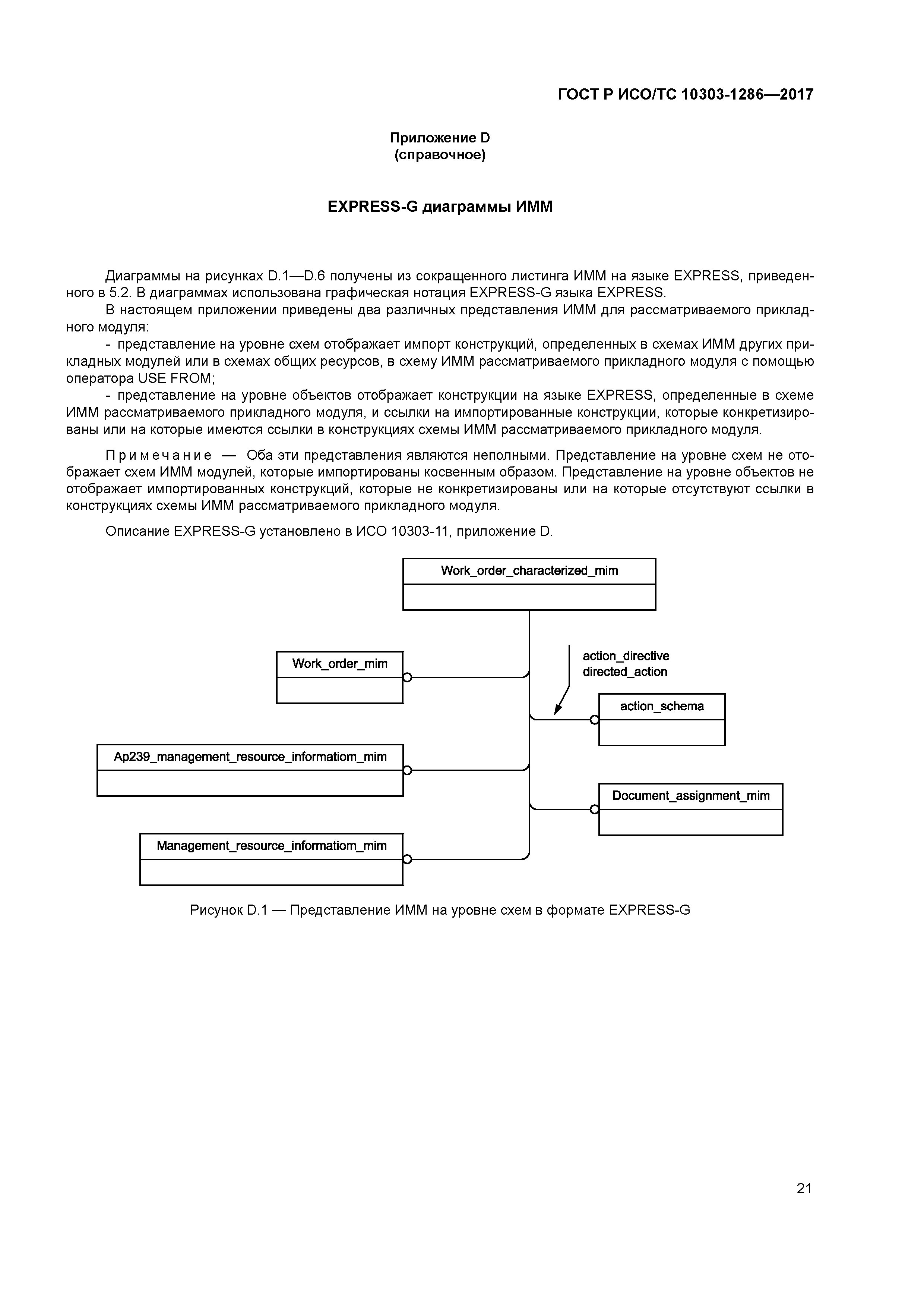
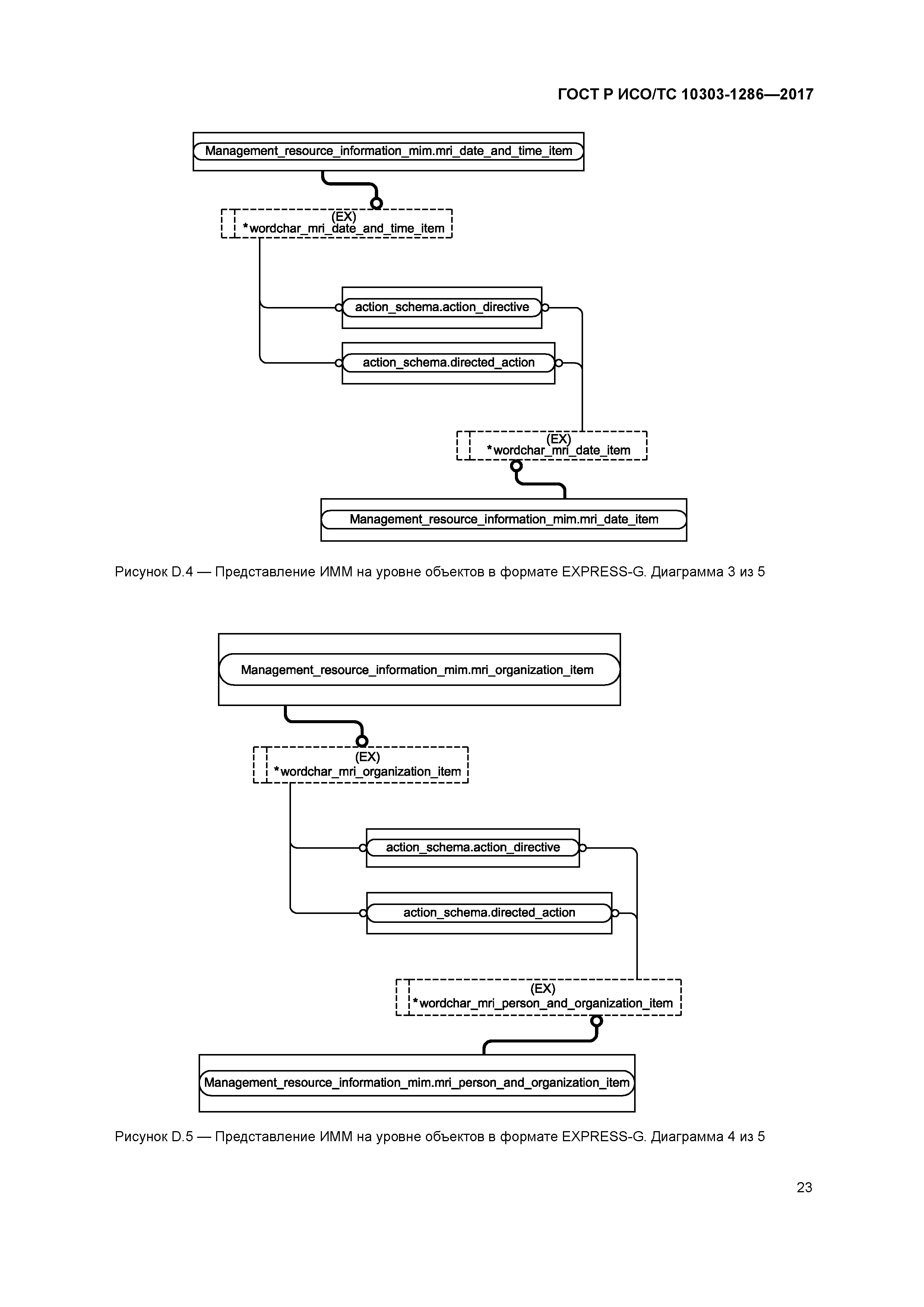
| Оглавление: | 1 Область применения 2 Нормативные ссылки 3 Термины, определения и сокращения 3.1 Термины, определенные в ИСО 10303-1 3.2 Термин, определенный в ИСО 10303-202 3.3 Термины, определенные в ИСО/ТС 10303-1001 3.4 Термин, определенный в ИСО/ТС 10303-1017 3.5 Сокращения 4 Информационные требования 4.1 ПЭМ, необходимые для прикладного модуля 4.2 Определение типов данных ПЭМ 5 Интерпретированная модель модуля 5.1 Спецификация отображения 5.2 Сокращенный листинг ИММ на языке EXPRESS Приложение A (обязательное) Сокращенные наименования объектов ИММ Приложение B (обязательное) Регистрация информационных объектов Приложение C (справочное) EXPRESS-G диаграммы ПЭМ Приложение D (справочное) EXPRESS-G диаграммы ИММ Приложение E (справочное) Машинно-интерпретируемые листинги Приложение ДА (справочное) Сведения о соответствии ссылочных международных стандартов и документов национальным стандартам Библиография |
| Разработан: | ФБУ Консультационно-внедренческая фирма в области международной стандартизации и сертификации - Фирма ИНТЕРСТАНДАРТ |
| Утверждён: | 31.10.2017 Федеральное агентство по техническому регулированию и метрологии (1557-ст) |
| Издан: | Стандартинформ (2017 г. ) |
| Нормативные ссылки: |
|































