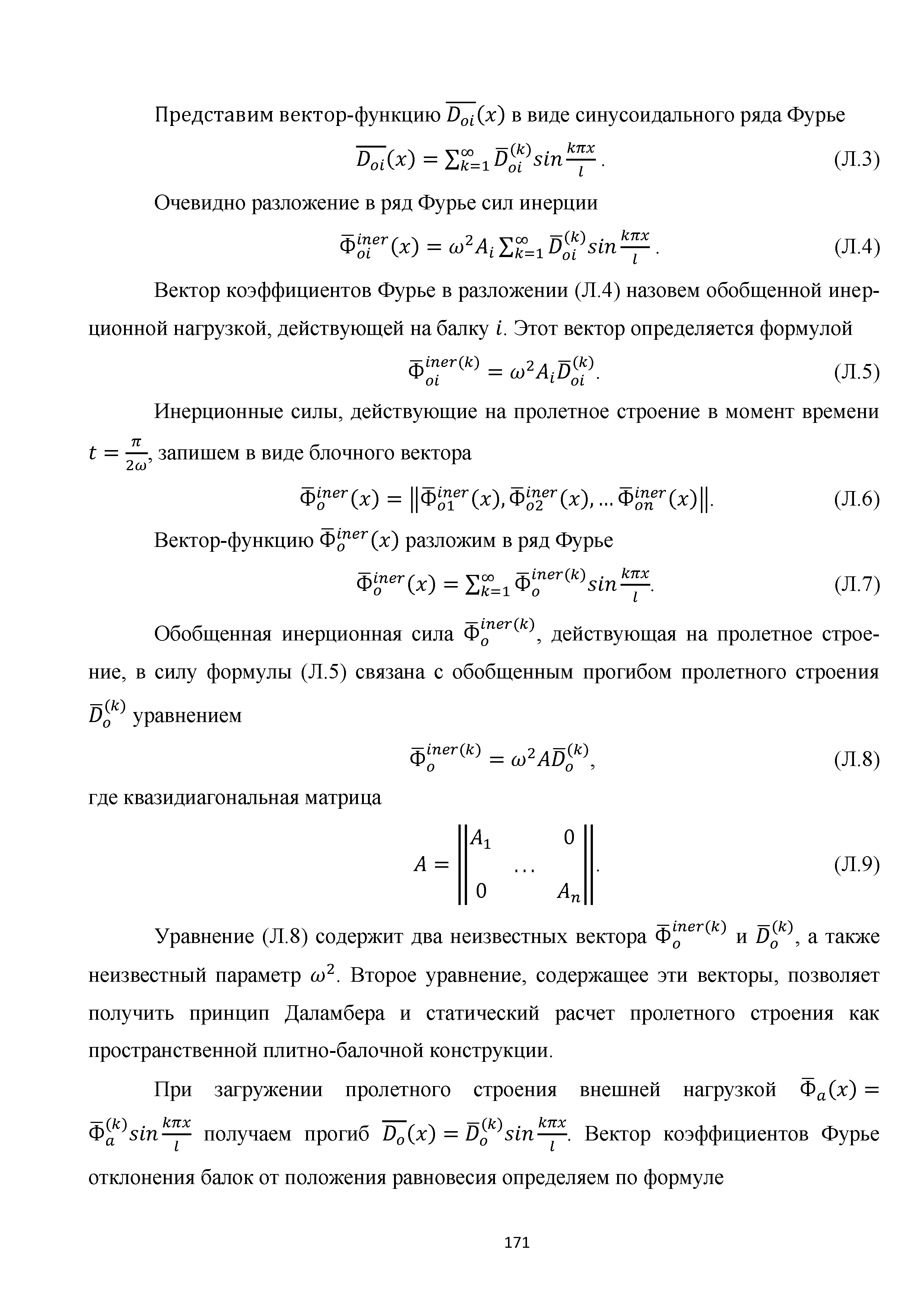
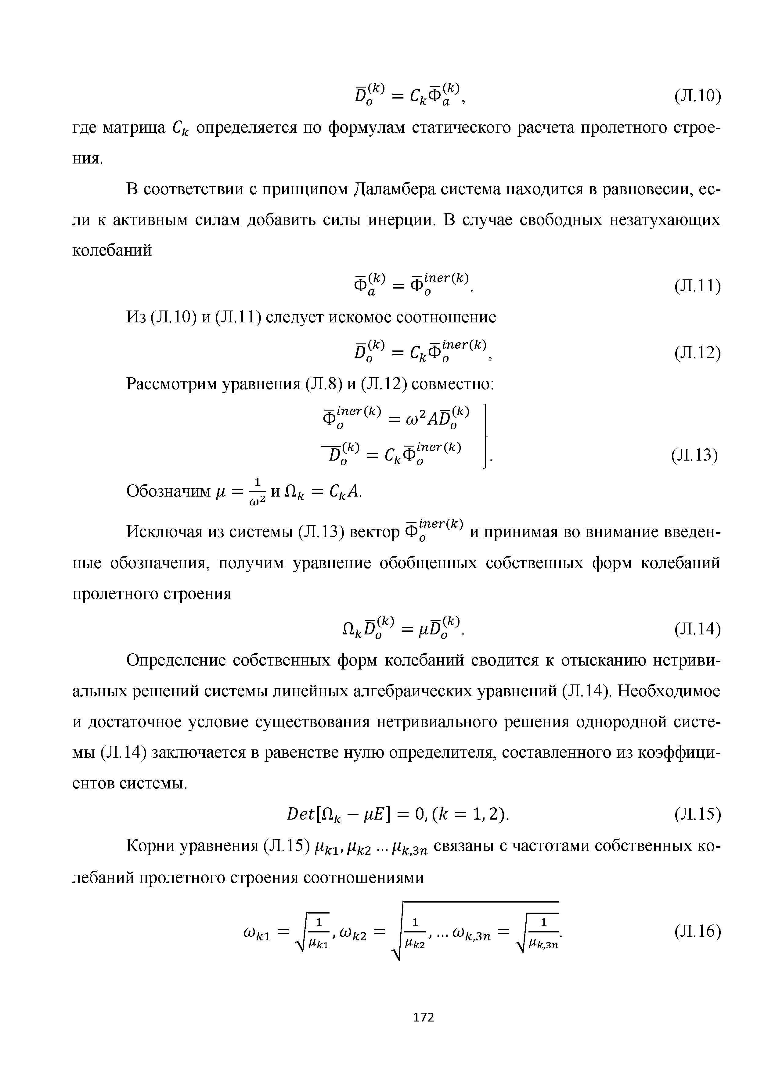
Скачать Методическое пособие. Пособие по проектированию мостов в сейсмических районахДата актуализации: 01.01.2021 |
| Статус: | действует |
| Название рус.: | Методическое пособие. Пособие по проектированию мостов в сейсмических районах |
| Дата добавления в базу: | 01.01.2019 |
| Дата актуализации: | 01.01.2021 |
| Область применения: | Пособие предназначено для использования при проектировании мостов на скоростных магистралях, магистралях с преимущественно пассажирским движением, особогрузонапряженных магистралях и железных дорогах категорий I — IV, на автомобильных дорогах общего пользования категорий I — IV, на линиях метрополитенов, на скоростных городских дорогах и магистральных улицах, пролегающих в районах сейсмичностью 6 — 10 баллов. Пособие не распространяется на мосты, сооружаемые на железнодорожных путях с повышенными по сравнению с предусмотренными СП 119.13330 нагрузками от железнодорожного транспорта и на высокоскоростных дорогах |
| Оглавление: | 1. Область применения 2. Нормативные ссылки 3. Термины и определения 4. Основные положения 5. Расположение мостов 6. Основные требования к конструкции 7. Нагрузки и воздействия 8. Расчеты на сейсмостойкость Приложение А (справочное). Антисейсмические устройства мостов Приложение Б (справочное). Гашение энергии колебаний мостов Приложение В (справочное). Определение сейсмической нагрузки от масс сооружения при неравномерном распределении переносных ускорений Приложение Г (справочное). Сведения о типовых конструкциях балочных разрезных пролетных строений Приложение Д (справочное). Примерное техническое задание на проектирование станции инженерно-сейсмометрической службы на железнодорожном мосту Приложение Е (справочное). Алгоритм "Сейна" определения сейсмической нагрузки и напряженно-деформированного состояния опор мостов при землетрясениях Приложение Ж (справочное). Динамические характеристики мостов Приложение И (справочное). Оценки параметров колебаний грунта в сейсмических шкалах Приложение К (справочное). Давление грунта насыпи на устой Приложение Л (справочное). Динамические расчеты балочных пролетных строений мостов как пространственных систем Приложение М (справочное). Влияние трещин в железобетонных стойках опор на амплитуды колебаний подферменных плит при землетрясениях Приложение Н (справочное). Усиление мостов в сейсмических районах Приложение П (справочное). Социальные потери от землетрясений Приложение Р (справочное). Учет податливости рессор подвижного состава при определении сейсмической нагрузки на мост и находящийся на мосту поезд Библиография |
| Разработан: | ООО ИЦ Поиск ФАУ Федеральный центр нормирования, стандартизации и оценки соответствия в строительстве |
| Утверждён: | Министерство строительства и жилищно-коммунального хозяйства Российской Федерации |
| Нормативные ссылки: |
|












































































































































































































