Скачать Методическое пособие. Методические рекомендации по применению свода правил Улицы и дороги населенных пунктовДата актуализации: 01.01.2021 |
| Статус: | действует |
| Название рус.: | Методическое пособие. Методические рекомендации по применению свода правил "Улицы и дороги населенных пунктов" |
| Дата добавления в базу: | 01.01.2019 |
| Дата актуализации: | 01.01.2021 |
| Область применения: | Рекомендации предназначены для применения при: - подготовке проектов планировки территорий; - подготовке проектной документации для строительства, реконструкции и капитального ремонта улиц и дорог населенных пунктов (включая пешеходные пространства, пути велосипедного сообщения, объектов наземного пассажирского транспорта общего пользования, их комплексов и пр.) - разработке градостроительной документации территориального развития (генеральный план, проект планировки территории) городов и поселков городского типа. Положения настоящего документа рекомендуется также учитывать при установлении требований к геометрическим элементам улично-дорожной сети, разработке мероприятий по ликвидации мест концентрации дорожно-транспортных происшествий и образования заторов на улично-дорожной сети населенных пунктов. |
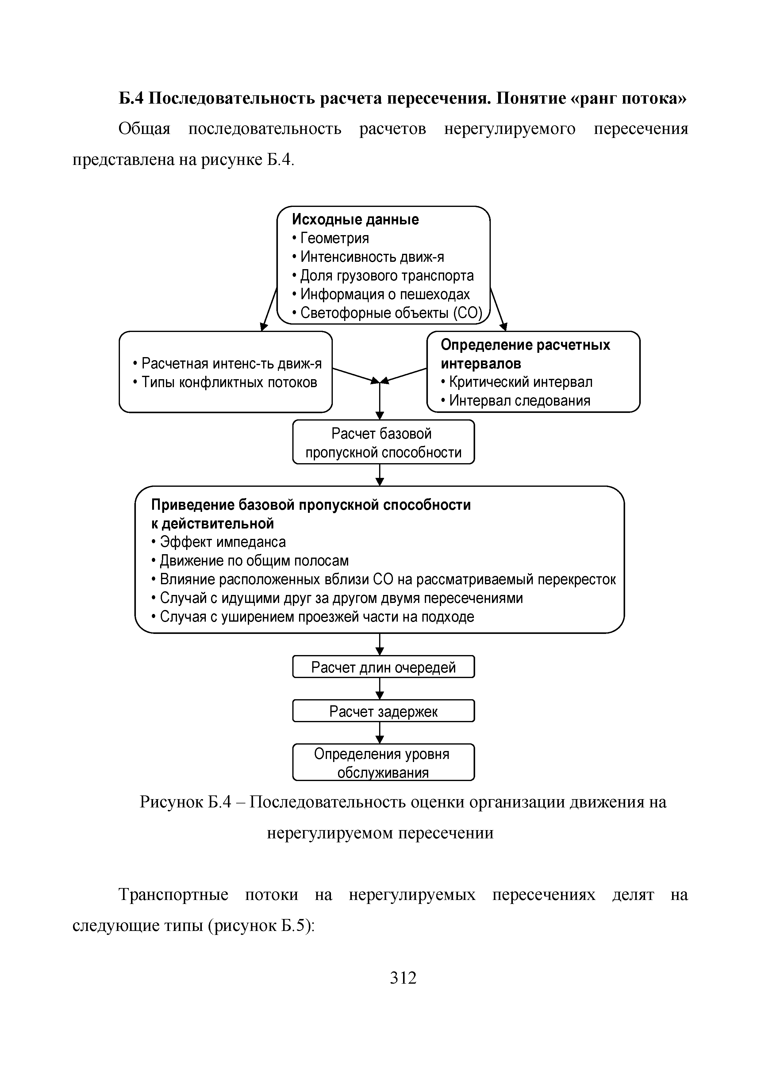
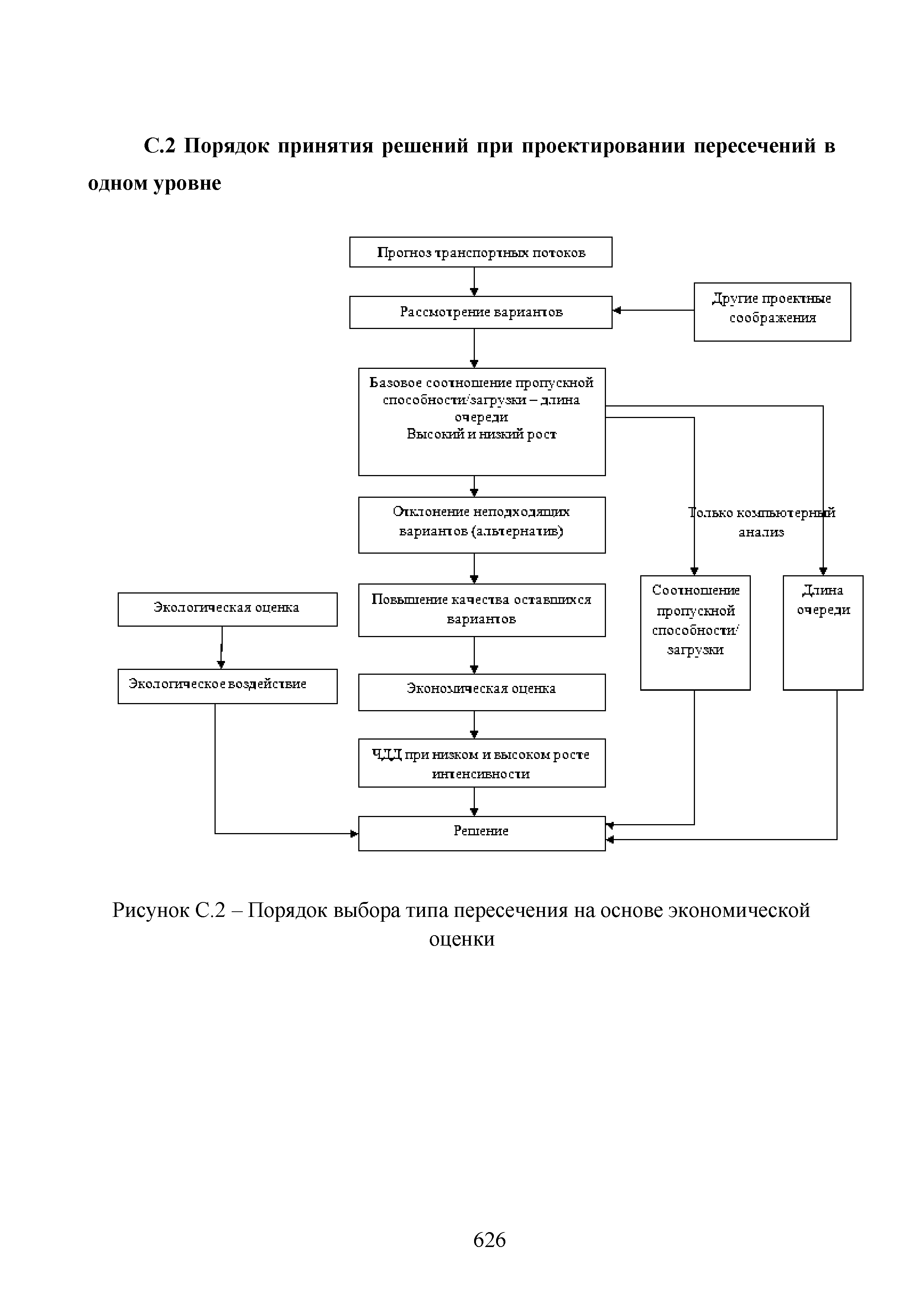
| Оглавление: | 1 Область применения 2 Нормативные ссылки 3 Термины и определения 4 Общие положения 5 Классификация, функциональные характеристики, основные параметры улиц и дорог 6 Основные расчетные положения 6.1 Расчетная скорость 6.2 Расчетное транспортное средство 6.3 Расчетный уровень обслуживания 7 Проектирование основных элементов плана трассы, продольного и поперечного профилей 7.1 Общие положения 7.2 Расстояние видимости 7.3 План 7.4 Продольный профиль 7.5 Поперечный профиль 7.6 Вертикальная планировка 8 Особенности проектирования элементов улиц и дорог различных функциональных типов 8.1 Автомагистрали, дороги скоростного движения, магистральные улицы общегородского значения 8.2 Магистральные улицы районного значения 8.3 Улицы и дороги местного значения, проезды 9 Пересечения в одном уровне 9.1 Общие положения 9.2 Основные схемы пересечений 9.3 Размещение пересечений 9.4 Регулируемые и нерегулируемые пересечения 9.5 Проектирование геометрических элементов регулируемых и нерегулируемых пересечений 9.6 Саморегулируемые (кольцевые) пересечения 9.7 Вертикальная планировка кольцевых пересечений 9.8 Железнодорожные переезды 10 Пересечения в разных уровнях 11 Остановочные пункты наземного пассажирского транспорта общего пользования 12 Парковки и стоянки автомобилей 13 Выделенные полосы для пассажирского транспорта общего пользования 14 Пешеходная инфраструктура 15 Велосипедная инфраструктура 16 Мероприятия по успокоению движения (снижению скоростей движения) 17 Зоны снижения скорости движения Приложение А Технические характеристики расчетных транспортных средств. Габариты немоторизованных пользователей Приложение Б Пропускная способность нерегулируемых пересечений водном уровне Приложение В Пропускная способность кольцевых пересечений Приложение Г (рекомендуемое) Пропускная способность регулируемых пересечений Приложение Д (рекомендуемое) Уровень обслуживания велосипедного движения Приложение Е Размещение инженерных сетей Приложение Ж Основные положения по обеспечению зрительной плавности и ясности направления элементов УДС, проложение которых в пределах территории населенных пунктов не связано с прилегающей застройкой Приложение З Типовые поперечные профили Приложение И Рекомендуемая ширина улиц в красных линиях улично-дорожной сети Приложение К Кольцевые пересечения Приложение Л Организация велосипедного движения Приложение М Транспортная доступность Приложение Н Нетранспортные аспекты проектирования улиц и дорог Приложение О Значения расстояний видимости и некоторых геометрических параметров Приложение П Общие принципы построения УДС, проектирования улиц и дорог населенных пунктов Приложение Р Пассажирский транспорт общего пользования Приложение С Методика проектирования геометрических параметров улиц и дорог Приложение У Пешеходная инфраструктура Приложение Ф Пропускная способность сегментов улиц и дорог Приложение Х Пропускная способность сегментов автомагистралей и скоростных автомобильных дорог Приложение Ц Оценка уровня обслуживания пассажирского транспорта общего пользования на сегменте городской улицы Приложение Ш Методы снижения скорости движения транспортных потоков Приложение Щ Полосы движения на подъем Приложение Ы Размеры парковочных мест Приложение Э Примеры планировочных решений распределительных и местных улиц Приложение Ю Пересечения в одном уровне Приложение Я Геометрические параметры магистральных улиц и дорог в период проведения работ по реконструкции Библиография |
| Разработан: | Мосгоргеотрест РОСДОРНИИ НИиПИ генплана г. Москвы МАДИ Моспроект-3 Саратовский ГТУ ЗАО ПромтрансНИИпроект СПбГАСУ АО ЦНС ФАУ Федеральный центр нормирования, стандартизации и оценки соответствия в строительстве ИрГТУ Каналстройпроект ООО ПЦ АЛЬТАиР |
| Утверждён: | Министерство строительства и жилищно-коммунального хозяйства Российской Федерации |
| Издан: | Сайт https://www.faufcc.ru (2018 г. ) |
| Нормативные ссылки: |
|




















































































































































































































































































































































































































































































































































































































































































































































































































