Скачать ГОСТ Р 58908.12-2020 Промышленные системы, установки, оборудование и промышленная продукция. Принципы структурирования и коды. Часть 12. Объекты капитального строительства и системы инженерно-технического обеспеченияДата актуализации: 01.01.2021
|
| Обозначение: | ГОСТ Р 58908.12-2020 |
| Обозначение англ: | GOST R 58908.12-2020 |
| Статус: | принят |
| Название рус.: | Промышленные системы, установки, оборудование и промышленная продукция. Принципы структурирования и коды. Часть 12. Объекты капитального строительства и системы инженерно-технического обеспечения |
| Название англ.: | Industrial systems, installations, equipment and industrial products. Structuring principles and reference designations. Part 12. Capital construction facilities and engineering support systems |
| Дата добавления в базу: | 01.01.2021 |
| Дата актуализации: | 01.01.2021 |
| Дата введения: | 01.01.2021 |
| Область применения: | Стандарт устанавливает правила структурирования систем и формирования соответствующих кодовых обозначений, а также предлагает классификацию в области создания и эксплуатации объектов капитального строительства и систем инженерно-технического обеспечения. В стандарте также приведена классификация объектов и соответствующие им буквенные коды, используемые при формировании кодовых обозначений. Стандарт не предназначен для использования в качестве идентификационных обозначений продукции производства (например, номер артикула или номер детали). |
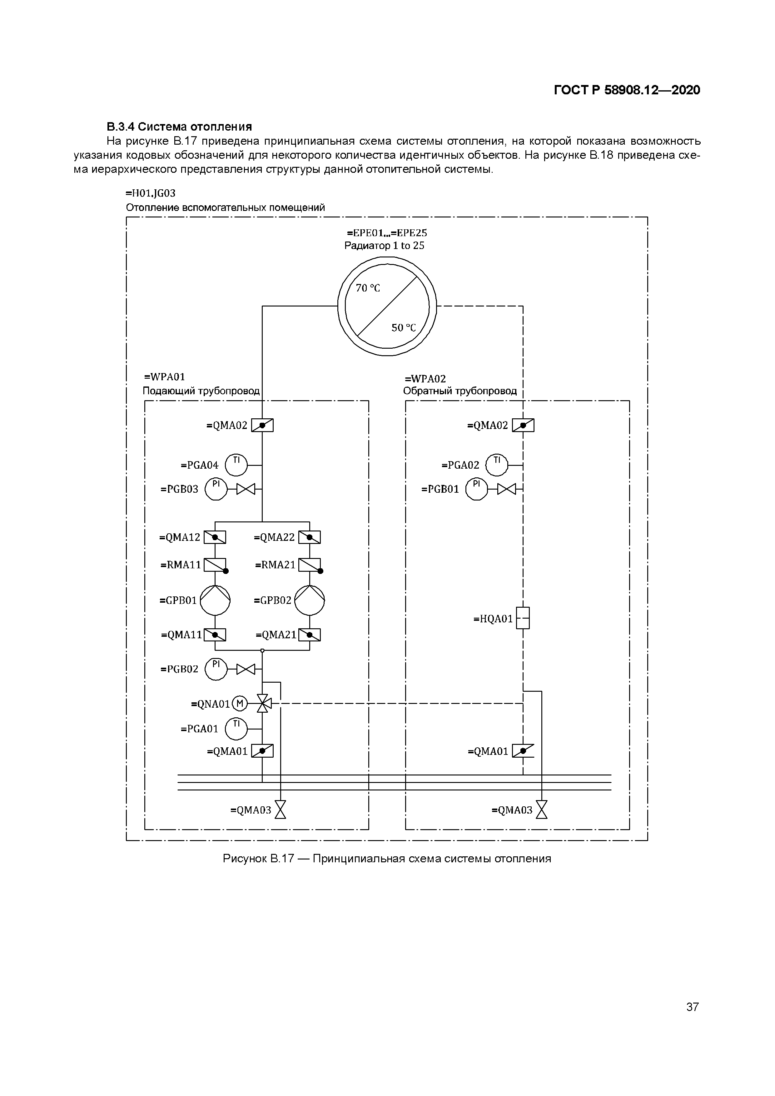
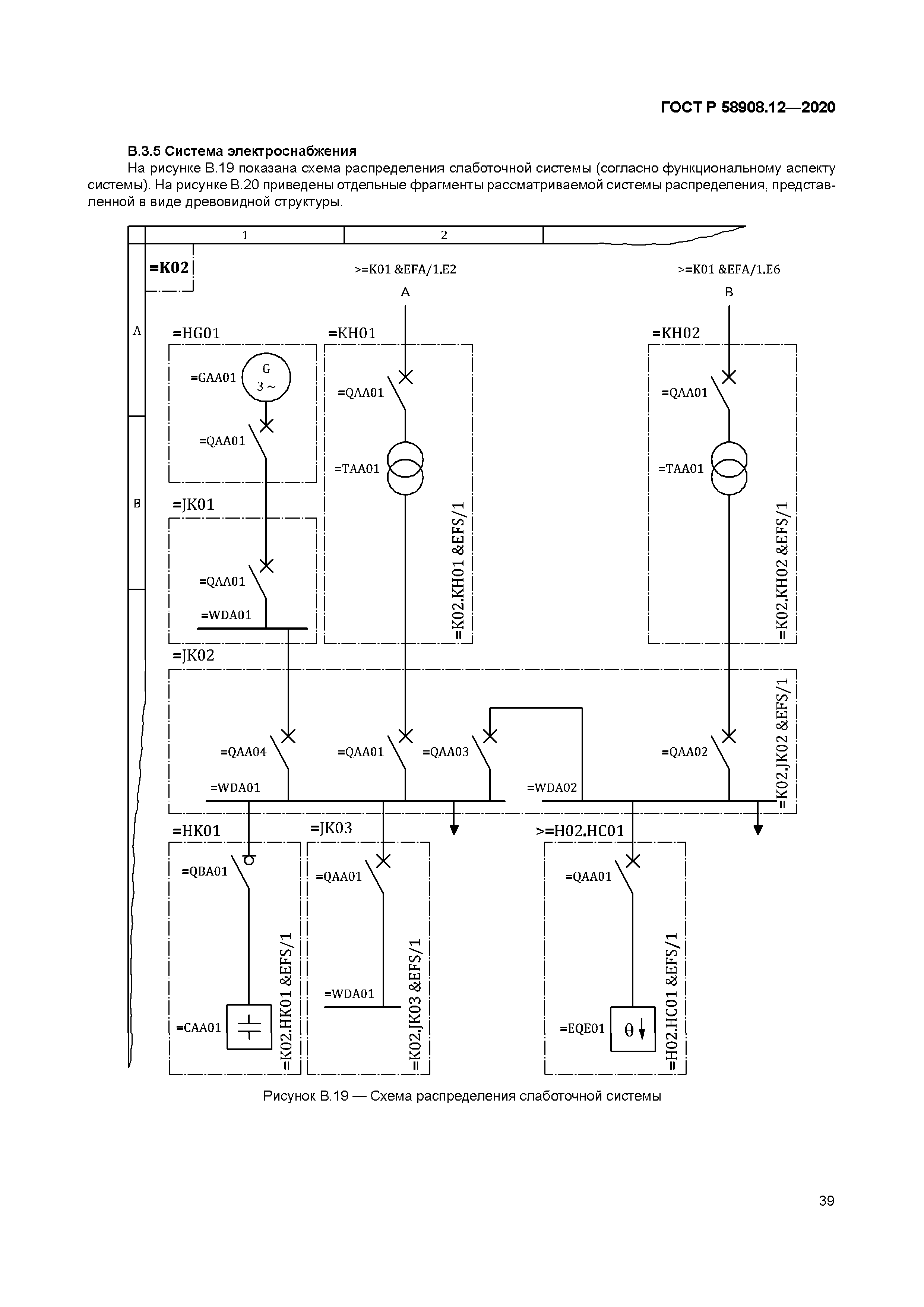
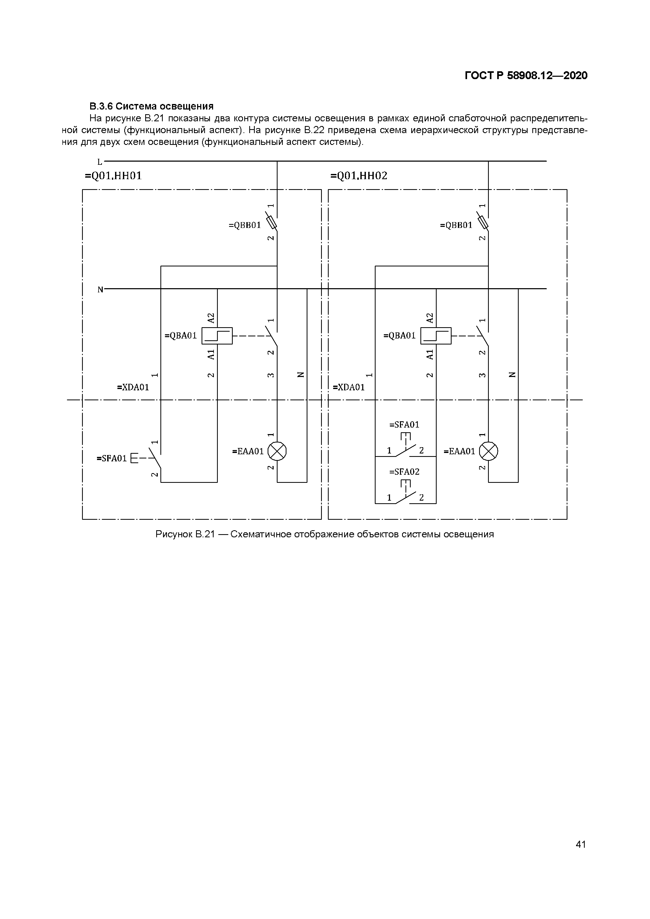
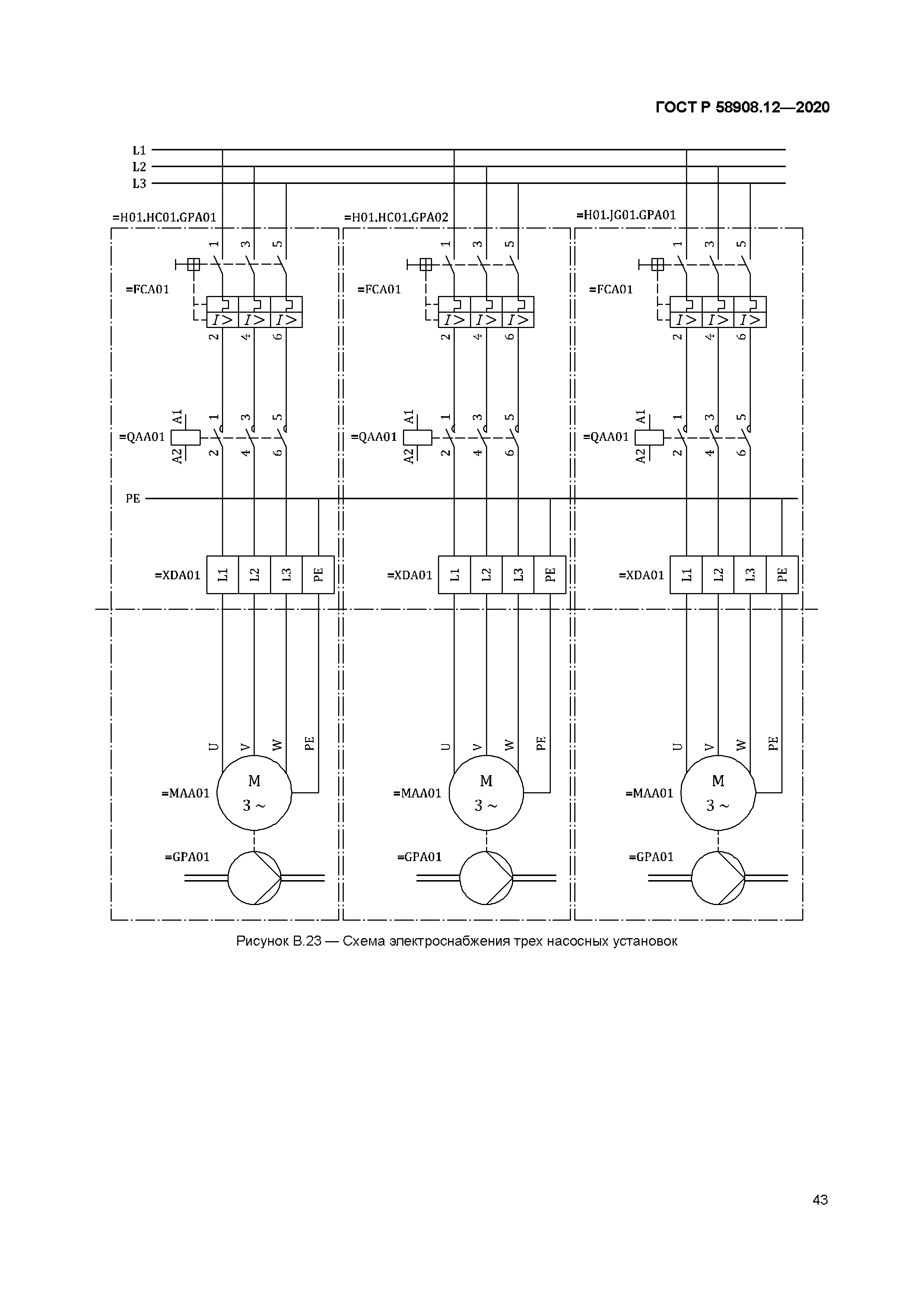
| Оглавление: | 1 Область применения 2 Нормативные ссылки 3 Термины и определения 4 Структурирование системы 4.1 Основные положения 4.2 Функционально ориентированная структура представления системы 4.3 Структура представления системы, ориентированная на продукт 4.4 Структура представления системы, ориентированная на местоположение 4.5 Структура представления системы, ориентированная на тип объекта 5 Кодовые обозначения 5.1 Основные положения 5.2 Системы 5.3 Обозначение предметной области 5.4 Обозначение объектов 5.5 Обозначение аспекта местоположения 6 Специальные обозначения 6.1 Обозначение сигналов 6.2 Обозначение системных интерфейсов 6.3 Обозначение документации 7 Обозначение типов 8 Кодовые обозначения и свойства объектов Приложение А (обязательное) Классификационные буквенные коды Приложение В (справочное) Примеры использования Приложение С (справочное) Специальные обозначения Приложение ДА (справочное) Сведения о соответствии ссылочных национальных и межгосударственного стандартов международным стандартам, использованным в качестве ссылочных в примененном международном стандарте Библиография |
| Разработан: | ООО НИЦ ЦПС |
| Утверждён: | 30.05.2020 Федеральное агентство по техническому регулированию и метрологии (325-ст) 30.06.2020 Федеральное агентство по техническому регулированию и метрологии (325-ст) |
| Нормативные ссылки: |
|





















































