Главная // Актуальные документы // ПравилаСПРАВКА
Источник публикации
М.: ФГБУ "Институт стандартизации", 2024
Примечание к документу
Документ включен в
Перечень документов в области стандартизации, в результате применения которых на добровольной основе обеспечивается соблюдение требований Федерального
закона от 30.12.2009 N 384-ФЗ "Технический регламент о безопасности зданий и сооружений" (
Приказ Росстандарта от 02.04.2020 N 687).
Документ
введен в действие с 29.01.2024.
Название документа
"СП 415.1325800.2023. Свод правил. Здания общественные. Правила акустического проектирования"
(утв. Приказом Минстроя России от 28.12.2023 N 1019/пр)
"СП 415.1325800.2023. Свод правил. Здания общественные. Правила акустического проектирования"
(утв. Приказом Минстроя России от 28.12.2023 N 1019/пр)
и жилищно-коммунального хозяйства
Российской Федерации
от 28 декабря 2023 г. N 1019/пр
СВОД ПРАВИЛ
ЗДАНИЯ ОБЩЕСТВЕННЫЕ
ПРАВИЛА АКУСТИЧЕСКОГО ПРОЕКТИРОВАНИЯ
Sports and entertainment facilities. Rules of acoustic
СП 415.1325800.2023
Дата введения
29 января 2024 года
Сведения о своде правил
1 ИСПОЛНИТЕЛЬ - Федеральное государственное бюджетное учреждение "Научно-исследовательский институт строительной физики Российской академии архитектуры и строительных наук" (ФГБУ "НИИСФ РААСН")
2 ВНЕСЕН Техническим комитетом по стандартизации ТК 465 "Строительство"
3 ПОДГОТОВЛЕН к утверждению Департаментом градостроительной деятельности и архитектуры Министерства строительства и жилищно-коммунального хозяйства Российской Федерации (Минстрой России)
4 УТВЕРЖДЕН
приказом Министерства строительства и жилищно-коммунального хозяйства Российской Федерации от 28 декабря 2023 г. N 1019/пр и введен в действие с 29 января 2024 г.
5 ЗАРЕГИСТРИРОВАН Федеральным агентством по техническому регулированию и метрологии (Росстандарт). Пересмотр
СП 415.1325800.2018 "Здания общественные. Правила акустического проектирования"
В случае пересмотра (замены) или отмены настоящего свода правил соответствующее уведомление будет опубликовано в установленном порядке. Соответствующая информация, уведомление и тексты размещаются также в информационной системе общего пользования - на официальном сайте разработчика (Минстрой России) в сети Интернет
Настоящий свод правил разработан в целях обеспечения соблюдения требований Федерального закона от 30 декабря 2009 г.
N 384-ФЗ "Технический регламент о безопасности зданий и сооружений" с учетом федеральных законов от 27 декабря 2002 г.
N 184-ФЗ "О техническом регулировании", от 22 июля 2008 г.
N 123-ФЗ "Технический регламент о требованиях пожарной безопасности" и в развитие
СП 51.13330.2011 "СНиП 23-03-2003 Защита от шума" с учетом требований
СП 118.13330.2022 "СНиП 31-06-2009 Общественные здания и сооружения" и
СП 275.1325800.2016 "Конструкции ограждающие жилых и общественных зданий. Правила проектирования звукоизоляции".
Целью настоящего свода правил является обеспечение оптимальных акустических условий в спортивно-зрелищных сооружениях различной вместимости.
Настоящий свод правил разработан авторским коллективом НИИСФ РААСН (канд. техн. наук Х.А. Щиржецкий, канд. техн. наук В.Н. Сухов, А.О. Субботкин, В.М. Алешкин, А.С. Тюрин) при участии ООО "Проектный Институт Строительной Акустики" (А.В. Перетокин).
Настоящий свод правил устанавливает правила акустического проектирования, обеспечивающие оптимальные акустические условия в новых и реконструируемых многофункциональных спортивно-зрелищных сооружениях различных вместимости и назначения, в том числе:
- крытых (полуоткрытых) спортивно-концертных и физкультурно-тренировочных спортивно-зрелищных сооружений, со стационарной игровой площадкой, предназначенной для разных видов спорта и концертных мероприятий с размещением зрителей на игровой площадке;
- открытых (трансформируемых) спортивных арен и стадионов.
В настоящем своде правил использованы нормативные ссылки на следующие документы:
ГОСТ 23337 Шум. Методы измерения шума на территориях жилой застройки и в помещениях жилых и общественных зданий
ГОСТ 25902 Залы зрительные. Метод определения разборчивости речи
ГОСТ Р ИСО 3382-1 Акустика. Измерение акустических параметров помещений. Часть 1. Зрительные залы
СП 51.13330.2011 "СНиП 23-03-2003 Защита от шума" (с изменениями N 1, N 2, N 3, N 4)
СП 118.13330.2022 "СНиП 31-06-2009 Общественные здания и сооружения" (с изменениями N 1, N 2, N 3)
СП 271.1325800 Системы шумоглушения воздушного отопления, вентиляции и кондиционирования воздуха. Правила проектирования
СП 275.1325800.2016 Конструкции ограждающие жилых и общественных зданий. Правила проектирования звукоизоляции (с изменением N 1)
Примечание - При пользовании настоящим сводом правил целесообразно проверить действие ссылочных документов в информационной системе общего пользования - на официальном сайте федерального органа исполнительной власти в сфере стандартизации в сети Интернет, на официальном сайте федерального органа исполнительной власти, разработавшего и утвердившего настоящий свод правил, или по ежегодному информационному указателю "Национальные стандарты", который опубликован по состоянию на 1 января текущего года, и по выпускам ежемесячного информационного указателя "Национальные стандарты" за текущий год. Если заменен ссылочный документ, на который дана недатированная ссылка, то рекомендуется использовать действующую версию этого документа с учетом всех внесенных в данную версию изменений. Если заменен ссылочный документ, на который дана датированная ссылка, то рекомендуется использовать версию этого документа с указанным выше годом утверждения (принятия). Если после утверждения настоящего свода правил в ссылочный документ, на который дана датированная ссылка, внесено изменение, затрагивающее положение, на которое дана ссылка, то это положение рекомендуется применять без учета данного изменения. Если ссылочный документ отменен без замены, то положение, в котором дана ссылка на него, рекомендуется применять в части, не затрагивающей эту ссылку. Сведения о действии сводов правил целесообразно проверить в Федеральном информационном фонде стандартов.
3 Термины, определения и сокращения
3.1 Термины и определения
В настоящем своде правил применены термины по
СП 51.13330, а также следующие термины с соответствующими определениями:
3.1.1 звуковая волна: Упругая продольная волна, которая распространяется в воздухе и, достигая уха человека, вызывает звуковые ощущения.
3.1.2 скорость звука в воздухе c, м/с: Скорость распространения звуковых волн в воздухе.
Примечание - При температуре 20 °C она равна 340 м/с; это значение принимают при акустических расчетах помещений, эксплуатируемых в обычных температурно-влажностных условиях.
3.1.3 чистый тон: Звук, форма амплитуды которого является гармонической, то есть выражается в виде синусоидальной функции времени.
3.1.4
длина звуковой волны
, м: Величина, прямо пропорциональная скорости звука
c, м/с, и обратно пропорциональная его частоте
f, Гц, определяемая по формуле

(3.1)
3.1.5 диффузное звуковое поле: Звуковое поле, во всех точках которого усредненные во времени уровень звукового давления и поток звуковой энергии, приходящий по любому направлению, постоянны.
3.1.6 акустическое отношение R: Отношение плотности звуковой энергии отраженного и прямого звука в данной точке звукового поля.
3.1.7 "порхающее" эхо: Многократное циклическое отражение звука между двумя параллельными поверхностями.
3.1.8 фокусировка звука: Явление, возникающее при отражении звуковых волн от вогнутых поверхностей (цилиндрических, куполообразных).
3.1.9
неравномерность звукового поля,
, дБ: Разность между текущим максимальным и минимальным уровнями звукового давления в пределах звукового поля озвучиваемой площади.
3.2 Сокращения
В настоящем своде правил применены следующие сокращения:
АС - акустическая система;
ЗСО - зональная система озвучения;
КЗП - коэффициент звукопоглощения;
РСО - распределенная система озвучения;
СЗС - спортивно-зрелищное сооружение;
СО - система озвучения;
ССО - сосредоточенная система озвучения;
УЗД - уровень звукового давления;
ЧХП - частотная характеристика передачи.
4.1 При акустическом проектировании СЗС следует руководствоваться общим алгоритмом, изложенным в
приложении А.
В соответствии с блок-схемой расчетных операций
(рисунок А.1) анализируют функциональное назначение проектируемого СЗС (блок 2), которое является определяющим по выбору методики расчетных операций.
4.2 Функциональное разделение СЗС проводят по следующим принципам:
- физкультурно-спортивные помещения (блок 3) разделяются на полуоткрытые залы (блок 5), то есть СЗС с двумя открытыми параллельными ограждениями по периметру объекта (например, боковыми стенами), и полностью закрытые помещения (блок 6), например спортивные залы с различными трансформациями под концертные и спортивные мероприятия;
- стадионы (блок 4) разделяются на сооружения без трансформаций ограждений (блок 7) и с трансформацией ограждений (блок 8), например с раздвижной кровлей, с выкатным футбольным полем.
4.3 При выполнении акустического проектирования СЗС учитывают объемно-планировочные решения объекта, формы и конструкцию его ограждений, а также иные факторы, оказывающие влияние на формирование звуковой волны и звукового поля, такие как кресла, шторы, занавесы, ширмы и иные элементы, способные выступать в качестве штучных звукопоглотителей и акустических экранов.
4.4 Для каждого СЗС определяют значения исходных параметров, необходимых для акустических расчетов, и проводят анализ объемно-планировочного решения СЗС на предмет оптимального соотношения его основных габаритов, в том числе:
V1 - удельный воздушный объем на человека, м3/чел.;
Nmax - максимальное количество зрителей;
Sn - требуемая по соответствующим нормам для проектирования спортивных мероприятий максимальная площадь основания СЗС, м2;

и

- среднеарифметические длина и ширина проектируемого СЗС, м;

- среднеарифметическая высота проектируемого СЗС, м;
Vmax - максимальный воздушный объем СЗС для каждой из трансформаций, м3.
4.5 Для оптимального выбора основных габаритов зала и для увеличения диффузности звукового поля в зале основные размеры и пропорции должны отвечать следующим требованиям:
Vmax = NmaxV1;

(4.1)
4.6 Следует избегать плоскопараллельных или криволинейных поверхностей большой площади (равной или больше 3 м
2). Наличие широко разнесенных плоскопараллельных поверхностей (например, противоположных стен) ведет к возникновению "порхающего" эха, а криволинейных, с центром кривизны внутри воздушного объема СЗС (особенно вблизи зрительских мест), - к вредным фокусировкам звука. Наличие цилиндрических и куполообразных объемов приводит к возникновению акустических дефектов, упомянутых выше. Для этого проводят анализ общего контура ограждений на предмет соответствия их формы положениям по обеспечению диффузности (рассеяния) отраженного от них звука и ликвидации возникновения искажений звукового поля в виде фокусировок и эхообразований
(приложение Б).
4.7 При определении формы общего контура плана СЗС следует выполнять расчетную оценку параметра FSI (параметр "Индекс фанатской поддержки") по формуле

(4.2)
где ri - расстояние приемника от выбранного источника звука;

- параметр проектируемого объекта;
- акустическая постоянная помещения на средних частотах;
- средний КЗП на этих частотах;
S - общая площадь ограждений объекта.
Выбор точек ri определяется шагом ri = 2ri-1 (i = 1, 2, 3 ...), при этом:

(4.3)
где r0 - радиус гулкости (радиус действия прямого звука; расстояние от центра источника звука, при котором уровни прямого и диффузного звуков равны друг другу).
Градации классов качества параметра FSI: "отлично" - от 4 до 6 дБ, "хорошо" - от 3 до 4 дБ, "удовлетворительно" - от 2 до 3 дБ; "плохо" - менее 2 дБ.
Условное положение источника шума принимают в центре размещения фанатских групп (болельщиков, зрителей). При отсутствии данных о размещении фанатских групп условное положение источника шума следует принимать в центральной части верхнего яруса торцевых трибун.
При расчете индекса FSI общее количество шагов радиуса гулкости ri следует определять в соответствии с геометрическими размерами СЗС, но не менее 3.
4.8 Проведенные разработки завершаются коррекцией общего объемно-планировочного решения проектируемого СЗС (блок 10).
5 Требования к звукоизоляции СЗС от проникающих шумов и положения по разработке шумозащитных мероприятий
5.1 После оптимального выбора основных архитектурно-строительных параметров зала следует разработать мероприятия по звукоизоляции и защите от шума помещений СЗС в соответствии с
СП 51.13330 и
[1].
Для обеспечения в проектируемом СЗС условий акустического комфорта следует разработать комплекс мероприятий по защите от шума от работы инженерного оборудования в соответствии с
СП 51.13330,
СП 271.1325800 и
СП 275.1325800.
5.2 Мероприятия по защите от шума в помещениях, требующих повышенного акустического комфорта и создания оптимальных условий для восприятия аудиоинформации (в том числе залы СЗС), должны предусматривать:
- объемно-планировочное решение в соответствии с
5.3;
- применение ограждающих конструкций, обеспечивающих требуемую звукоизоляцию от внутренних и внешних источников шума, звукопоглощающих материалов и конструкций, звукоотражающих и звукорассеивающих конструкций;
- установку глушителей шума в системах принудительной приточно-вытяжной вентиляции и кондиционирования воздуха.
5.3 Акустический расчет необходимо проводить в такой последовательности:
- выявление источников шума и определение их шумовых характеристик в соответствии с
ГОСТ 23337;
- выбор точек в помещениях, для которых необходимо провести расчет в соответствии с
ГОСТ 23337;
- определение путей распространения шума от источника (источников) до расчетных точек и потерь звуковой энергии по каждому из путей (за счет расстояния, экранирования, звукоизоляции ограждающих конструкций, звукопоглощения и др.);
- определение ожидаемых уровней шума в расчетных точках;
- определение требуемого снижения уровней шума на основе сопоставления ожидаемых уровней шума с допустимыми уровнями шума;
- разработка мероприятий по обеспечению требуемого снижения уровней шума;
- проверочный расчет достаточности выбранных шумозащитных мероприятий.
5.5 Нормы допустимого шума, проникающего в помещение, следует принимать в соответствии с требованиями
СП 51.13330 и
[1].
5.6 К защищаемым от шума помещениям относятся: залы СЗС, стадионы, аппаратные звукозаписи, звукоусиления и переводов, кабины теле- и радиокомментаторов, тренерские, административные помещения.
5.7 Допустимые уровни звукового давления и уровни звука для спортивных сооружений различного типа приведены в
таблице 5.1.
Таблица 5.1
Нормируемые параметры шума в октавных полосах частот,
эквивалентных и максимальных уровней звука
проникающего шума
Тип помещений | Для источников постоянного шума | Для источников непостоянного шума |
Уровни звукового давления, дБ, в октавных полосах частот со среднегеометрическими частотами, Гц | Уровень звука LA, дБА | Эквивалентный уровень звука LAэкв, дБА | Максимальный уровень звука LAмакс, дБА |
31,5 | 63 | 125 | 250 | 500 | 1000 | 2000 | 4000 | 8000 |
Крытые спортивные залы | 83 | 67 | 57 | 49 | 44 | 40 | 37 | 35 | 33 | 45 | 45 | 60 |
Крытые спортивно-зрелищные залы | 76 | 59 | 48 | 40 | 34 | 30 | 27 | 25 | 23 | 35 | 35 | 50 |
Футбольные стадионы (без крыши) | 83 | 67 | 57 | 49 | 44 | 40 | 37 | 35 | 33 | 45 | 45 | 60 |
5.8 Уровни звукового давления, создаваемые вентиляционными установками и кондиционерами, следует определять в соответствии с
СП 271.1325800.
5.9 Значения требуемой изоляции воздушного шума между спортивно-зрелищными залами, залами и местами общего пользования, а также значения требуемой изоляции ударного шума между спортивно-зрелищными залами и смежными помещениями приведены в
таблице 5.2.
Таблица 5.2
Требуемые индексы изоляции воздушного шума ограждающими
конструкциями и индексы приведенного уровня ударного шума
под перекрытиями при передаче шума сверху вниз
Тип конструкции | Индекс RW, дБ | Индекс LnW, дБ |
Перекрытия между спортивными (спортивно-зрелищными) залами | 57 | 55 |
Перекрытия между спортивными (спортивно-зрелищными) залами и помещениями общего пользования | 55 | 58 |
Стены и перегородки между спортивными (спортивно-зрелищными) залами | 57 | - |
Стены и перегородки между спортивными (спортивно-зрелищными) залами и помещениями общего пользования | 55 | - |
5.10 Требуемую изоляцию воздушного шума трансформируемыми перегородками, разделяющими помещения на отдельные части, в зависимости от вида спорта и режима их эксплуатации следует определять расчетом в соответствии с
СП 275.1325800. В помещениях, предназначенных только для проведения тренировок по разным видам спорта, где зал разделен на части по функциональным и технологическим условиям, требований к звукоизоляции перегородок не предъявляют.
5.11 Расчет фактической изоляции воздушного шума ограждающими конструкциями крытых спортивных сооружений следует проводить в соответствии с требованиями
СП 275.1325800.
5.12 При разработке внутренней планировки здания следует учитывать, что помещения с шумным оборудованием (например, венткамеры, хладоцентры, индивидуальные тепловые пункты и т.п.) не должны граничить со спортивно-зрелищными залами и другими помещениями, требующими защиты от шума.
5.13 При проектировании и выполнении стационарных и трансформируемых перегородок всех типов следует предусмотреть их герметизацию по контуру, а также стыков между отдельными элементами этих перегородок. Узлы примыкания перегородок к стенам и перекрытиям должны быть герметичными. Способы обеспечения герметичности этих узлов должны быть согласованы со специалистами-акустиками.
5.14 Основными техногенными источниками шума инженерного оборудования в спортивных сооружениях являются вентиляторы, регулирующие и дросселирующие устройства, концевые воздухораспределительные устройства систем вентиляции и кондиционирования воздуха, насосные агрегаты систем водоснабжения и отопления и т.п. Разработку мероприятий по снижению шума систем вентиляции и кондиционирования следует осуществлять в соответствии с требованиями
СП 51.13330,
СП 271.1325800 и
СП 275.1325800.
5.15 Для снижения шума и вибрации, распространяющихся по элементам системы вентиляции и кондиционирования воздуха, в спортивно-зрелищных залах необходимо выполнить следующие мероприятия:
- металлические воздуховоды, клапаны, канальные вентиляторы и кондиционеры, диффузоры и пр. должны быть обернуты вибродемпфирующим материалом;
- шумные элементы системы вентиляции и кондиционирования должны быть вынесены из защищаемых от шума помещений и смонтированы с применением виброизолирующих подвесов;
- установка шумоглушителей в разрыв воздуховодов, использование гибких звукопоглощающих воздуховодов;
- уровень шума при работе системы вентиляции и кондиционирования в помещениях не должен превышать значений, приведенных в
таблице 5.1;
- скорость движения воздуха на оконечных устройствах системы вентиляции и кондиционирования воздуха в защищаемых от шума помещениях не должна превышать 3 м/с;
- сопловые воздухораспределители, применяемые в системах вентиляции, кондиционирования и воздушного отопления крытых спортивных сооружений, следует предусматривать с осесимметричным соплом. При этом отношение площадей входного и выходного отверстий сопла принимают в диапазоне от 3 до 3,5;
- в технических помещениях, где расположено инженерное оборудование для обслуживания спортивно-зрелищных залов, следует выполнять мероприятия по звукоизоляции ограждающих конструкций и виброизоляции виброактивного инженерного оборудования и инженерных коммуникаций. Эффективность мероприятий по снижению шума должна быть подтверждена отдельным акустическим расчетом.
6 Акустические критерии СЗС
6.1 На данном этапе в соответствии с техническим заданием на акустическое проектирование, в зависимости от принципов разделения СЗС по их функциональному назначению, проводят графоаналитический расчет основных акустических критериев проектируемого объекта в последовательности, приведенной в
6.2 -
6.12.
6.2 Формируют структуру первых геометрических отражений по реперным (наиболее показательным) точкам положений источников и приемников звука
(приложение В) на предмет анализа равномерности поступлений звуковых отражений вслед за прямым звуком (в том числе и прямых звуков от других акустических систем) и опасности эхообразований. Время анализа при этом определяют по аналитическому расчету
tсл - времени слияния отражений, вплоть до начала которого структура отзвука воспринимается человеческим слухом как дискретный процесс.
Расчет tсл, с, проводят по формуле

(6.1)
На этом же этапе проводят разработку мероприятий по улучшению диффузности звукового поля
(приложение Г).
6.3 Для аналитических расчетов времени реверберации проводят проверку возможности использования в СЗС различных конфигурации и объема формулы Эйринга, условиями применимости которой являются:
- закрытость объема СЗС;
- соблюдение оптимальных пропорций основных габаритов по
4.5;
- исполнение рекомендаций по увеличению диффузности звукового поля за счет равномерного распределения звукопоглощающих и звукорассеивающих материалов и конструкций ограждений
(приложение Г).
При невозможности исполнения закрытости объема как необходимого условия применимости формулы Эйринга разработчик проекта должен провести выбор геометрической модели, как более близкой к общей конфигурации СЗС и соответствующей формуле для аналитических расчетов времени реверберации
(приложение Д).
6.4 Выбор метода расчета времени реверберации обусловливает необходимость определения его оптимальных значений в зависимости от воздушного объема проектируемого СЗС по графику
T(
V) на
рисунке 6.1.
1 - для крытых спортивных залов и арен воздушным объемом
до 500 тыс. м3; 2 - для трансформируемых спортивных арен
и футбольных стадионов воздушным объемом более 100 тыс. м3
Рисунок 6.1 - График оптимального времени реверберации Tопт
на средних частотах (500 - 1000 Гц) для крупных спортивных
сооружений при условии заполнения трибун зрителями на 70%
При этом:
- при условии невозможности применения достаточной площади звукопоглощающих материалов в отделке для обеспечения значений
Tопт(
V) в соответствии с графиком
(рисунок 6.1) вводят коэффициент

, который допускает поправку к графику и определяется соотношением

(6.2)
где Sак.отд - возможная площадь для применения звукопоглощающего отделочного материала в зале или на арене;
Sобщ - общая площадь поверхностей зала или арены.
Градации зависимости
Tопт(
V) от коэффициента

приведены в
таблице 6.1;
- расчетные значения времени реверберации в проектируемых и действующих спортивных залах и аренах не должны превышать значений, представленных на графике на
рисунке 6.1;
- при воздушном объеме СЗС менее 4000 м
3 значения
Tопт(
V) следует определять по кривой
5 зависимости
Tопт(
V) в СП 51.13330.2011
(пункт 13.3).
Таблица 6.1
Градации зависимости Tопт(V) от коэффициента 
Значение коэффициента  | Поправка к Tопт(V) |
Свыше 0,5 | В соответствии с графиком Tопт(V) |
0,3 - 0,5 | Tопт(V) + 10% |
Менее 0,3 | Tопт(V) + 20% |
6.5 При расчетах используют зависимость допусков частотной характеристики
Tопт(
V) для многофункциональных СЗС по отношению к нормируемому значению в диапазоне средних частот, приведенную в
таблице 6.2.
Таблица 6.2
Зависимость допусков частотной характеристики
Объем СЗС, м3 | Допустимые отклонения, % от Tопт(V), в октавных полосах частот, Гц |
125 | 250 | | 2000 | 4000 |
До 50·103 | +20 | +10 | T = Tопт | -10 | -15 |
| +25 | +15 | T = Tопт | -15 | -20 |
Свыше 500·103 | +30 | +20 | T = Tопт | -20 | -30 |
Примечание - Погрешность допустимых значений для всех расчетов T составляет +/- 0,05 с. |
6.6 Для достижения оптимальных значений Tопт(V) необходимо провести расчет требуемого фонда звукопоглощения СЗС, который следует начинать с определения критической частоты, Гц:

(6.3)
Если fкр < 125 Гц, то расчет времени реверберации T, с, следует проводить в шести октавных полосах со среднегеометрическими частотами 125, 250, 500, 1000, 2000 и 4000 Гц. При частотах fкр > 125 Гц данные расчетов в этих диапазонах являются ориентировочными.
6.7 При выполнении необходимых условий применения формулы Эйринга расчет времени реверберации проводят по следующим формулам:
- в диапазоне 125 - 1000 Гц

(6.4)
- в диапазоне 2000 - 4000 Гц

(6.5)
где V - воздушный объем помещения, м3;

- функция среднего коэффициента звукопоглощения помещения

;
S - общая площадь ограждений СЗС, м2;
n - показатель, учитывающий поглощение звука в воздухе, значения которого приведены в
приложении Е (при отсутствии точной информации о предполагаемом влажностном режиме в проектируемом СЗС показатель
n при расчетах принимают равным: для частоты 2000 Гц - 0,009, для частоты 4000 Гц - 0,022).
Средний КЗП помещения

в соответствующих октавных полосах частот следует определять по формуле

(6.6)
Суммарную эквивалентную площадь звукопоглощения СЗС Aобщ, м2, следует определять по формуле

(6.7)
где

- сумма произведений площадей отдельных поверхностей СЗС на соответствующие КЗП

для данной частоты;
- сумма эквивалентного звукопоглощения, вносимого зрителями и креслами, м
2;

- коэффициент добавочного звукопоглощения, учитывающий эффект, вызываемый проникновением звука в различные щели и отверстия, колебаниями находящихся в зале гибких элементов, световой арматурой и другим оборудованием СЗС. Коэффициент добавочного звукопоглощения на частотах 125 - 250 Гц принимают равным 0,09, на частотах 500 - 4000 Гц - 0,05. В СЗС, где в соответствии с проектом сильно выражены условия, вызывающие добавочное звукопоглощение, эти значения следует увеличить на 30%, а на объектах с простым интерьером - уменьшить на 30%.
В
приложениях Е и
Ж приведены необходимые для расчетов времени реверберации значения частотных характеристик КЗП некоторых материалов и конструкций, а также эквивалентная площадь звукопоглощения спортсменов, зрителей и кресел.
Расчеты времени реверберации СЗС следует представлять в табулированном виде, с округлением результатов расчетов до +/- 0,05 с. Для четкого представления о соответствии расчетного времени реверберации СЗС его оптимальным значениям весь анализируемый диапазон звуковых частот 125 - 4000 Гц следует разделять на три характерные зоны:
а) низкие частоты - 125 - 250 Гц;
б) средние частоты - 500 - 1000 Гц;
в) высокие частоты - 2000 - 4000 Гц.
Нормируемым диапазоном является диапазон средних частот.
6.8 Если в результате расчета время реверберации будет соответствовать значениям графика на
рисунке 6.1 с отклонением +/- 0,05 с, то расчеты требуемой звукопоглощающей отделки для оптимизации времени реверберации по каждой используемой модели СЗС следует считать законченными.
6.9 При несоответствии расчетных значений времени реверберации СЗС его оптимальным значениям
T(
V) следует провести коррекцию расчетных значений эквивалентной площади звукопоглощения путем обратного пересчета по
формулам (6.3) -
(6.7). При этом необходимо сближение расчетных значений эквивалентной площади звукопоглощения с оптимальными значениями путем изменения конструктивных решений ограждений объекта и замены отделочных материалов. После оптимизации времени реверберации СЗС следует составить спецификацию необходимых специальных акустических материалов и конструкций с указанием мест их размещения в зале и дать рекомендации по типу кресел и дополнительным элементам интерьера.
6.10 Для завершения расчета времени реверберации СЗС следует определить значения его частотного баланса между низкими, средними и высокими частотами по следующим формулам:
- параметр качества передачи низких частот:

(6.8)
- параметр качества передачи высоких частот:

(6.9)
где

,

,

,

,

и

- средние значения расчетов времени реверберации в диапазонах частот.
Зоной оптимумов параметра
Kн принято считать диапазон от 0 до

, параметра
Kв - от 0 до

.
6.11 Для предварительной оценки правильности размещения звукоизлучателей СО наряду с анализом структур ранних отражений проводят расчет средней величины зон положительной оценки разборчивости речи при работе современных АС по формуле

(6.10)
6.12 В качестве результата проведенного графоаналитического анализа и расчетов акустического проектирования зала СЗС следует предоставить весь перечень разработанных акустических мероприятий авторам архитектурного проекта и разработчикам СО для их согласования и внедрения на стадиях разработки проектной и рабочей документации объекта.
7 Требования к основным характеристикам системы озвучения СЗС
7.1 В отличие от времени реверберации и связанных с ним параметров локальные критерии акустики проектируемого СЗС следует рассчитывать методом математического моделирования с помощью экспериментально проверенного программного обеспечения только в режиме озвучения проектируемого объекта.
Математическая модель СЗС представляет собой совокупность плоских секций, поэтому на основании чертежей объекта и данных согласованного акустического проекта по форме и отделке ограждений согласно
6.11 следует составить его модель с помощью компьютерной программы. Интерьер СЗС формируется из совокупности плоских секций. Каждой секции должно соответствовать (на данной октавной или 1/3-октавной полосе частот) определенное значение коэффициента звукопоглощения

в зависимости от типа материала ограждения. Конкретные значения

принимают по базам данных программного обеспечения и по
приложениям Ж и
И. Расчеты параметров акустического качества следует проводить для площади зрительских мест.
7.2 В современных СЗС систему озвучения эксплуатируют в следующих режимах:
- воспроизведение речи (объявления диктора, комментатора и т.д.);
- воспроизведение музыкального сопровождения мероприятий (фонограммы, звуковые эффекты и т.д.);
- усиление голосов солистов и музыкальных инструментов (режим проведения концерта).
7.3 Основными субъективными характеристиками акустики СЗС являются:
- громкость звучания различных программ;
- понятность речевой информации;
- качество воспроизведения музыкальных программ;
- наличие шумовых помех и различных эхообразований.
7.4 Объективными аналогами субъективных характеристик акустики СЗС, создаваемых СО, являются:
- средние значения и неравномерность поля уровней звукового давления;
- сквозная частотная характеристика звукопередачи помещения;
- разборчивость речи и ясность музыкальных фонограмм;
- громкость звука или отношение сигнал/шум при повышенном шумовом фоне;
- объективная оценка влияния на качество работы СО различных эхообразований (при их восприятии публикой).
7.5 Оптимальные значения средних уровней звукового давления и его допустимой неравномерности в зависимости от конкретной программы эксплуатации крытых СЗС представлены в
таблице 7.1.
Таблица 7.1
Требуемые средние УЗД на площади СО
Назначение СО | Требуемый уровень звукового поля Lтреб, дБ | Неравномерность звукового поля , дБ |
1 Воспроизведение музыки и звуковых эффектов | 100 | +/- 3 |
2 Усиление речи; подусиление солистов | 94 - 96 | +/- 3 |
3 Усиление речи при низких уровнях шумов | 80 - 86 | +/- 4 |
Примечания 1 Требования к средним УЗД по позициям 1 и 2 относятся к условиям повышенной шумовой нагрузки при массовых спортивно-зрелищных мероприятиях. 2 Требования к УЗД и другим характеристикам СО открытых (полуоткрытых) спортивных арен и стадионов воздушным объемом более 100 тыс. м 3 представлены в приложении К. |
7.6 Перед началом проектирования на компьютерной модели СО проводят предварительные расчеты требуемой общей акустической мощности СО и СЗУ и радиуса гулкости для крытых СЗС. Данные параметры являются определяющими для оптимального выбора количества и расположения громкоговорителей и позволяют минимизировать сложности, возникающие у проектировщика СО:
- перенасыщение СЗС избыточным количеством разветвленных акустических систем, сложных в управлении и требующих индивидуальной настройки на каждую программу эксплуатации СЗС;
- связанная с этим опасность возникновения в режиме усиления микрофонов таких неприятных звуковых дефектов, как положительная акустическая обратная связь и избыточная регенеративная реверберация.
7.7 При разработке электроакустического проекта СЗС следует учесть возможную коррекцию первоначального размещения звукоизлучателей и значений их УЗД, создаваемых выбранными АС, принятую по результатам акустического проектирования, на предмет ликвидации опасности эхообразований и достижения требуемой акустической мощности звукоизлучения СО.
7.8 Проверку на отсутствие эха проводят в соответствии с графиком на
рисунке 7.1.

- запаздывание звука громкоговорителя по отношению
к соседнему громкоговорителю;
- разность уровней звука
между соседними громкоговорителями
Примечание - При равномерном расположении громкоговорителей СО следует провести проверку отсутствия эха для одной точки озвучиваемой поверхности, а при неравномерном - необходимо рассмотреть несколько точек, охватывающих всю озвучиваемую поверхность.
Рисунок 7.1 - Порог заметности эха
При данном запаздывании

величина

не должна лежать выше пороговой кривой, показанной на
рисунке 7.1.
7.9 Расчет требуемой мощности СО следует проводить дифференцированно для закрытых (полуоткрытых) СЗС и открытых (с возможной трансформацией крыши) больших спортивных арен - футбольных стадионов.
7.10 В закрытых СЗС, когда режим эксплуатации СО еще не определен, следует принимать средний уровень звукового давления в нормируемом диапазоне частот на площади СО, равный

. Тогда формула предварительного расчета минимально требуемой акустической мощности громкоговорителей
Pак, Вт, имеет вид:

(7.1)
Общую минимально требуемую электрическую мощность Pэл, Вт, громкоговорителей следует определять по формуле

(7.2)
где

- коэффициент полезного действия звукоизлучателей (обычно не более 1%);

- пик-фактор акустического сигнала (у средней по громкости речи не более 5).
Полученное в результате расчетов значение электрической мощности излучателей следует корректировать в сторону увеличения в связи с введением некоторого коэффициента запаса на устойчивость системы и неравномерность звукового поля.
7.11 Выбор СО следует проводить исходя из того, что в СЗС применяют следующие основные типы СО: ССО, ЗСО и РСО.
7.12 При выборе минимально необходимого количества громкоговорителей и структуры их размещения исходя из конкретного объемно-планировочного и акустического решения крытого СЗС, необходимо соблюдать следующие необходимые условия для достижения хорошей разборчивости речи:
- в каждой, даже самой удаленной, точке озвучения уровень прямого поля излучателя должен быть не менее чем на 3 дБ выше уровня реверберационной составляющей поля (значение акустического отношения R <= 0,5);
- разность хода по времени между соседними в цепочке громкоговорителями должна быть даже в точке максимального запаздывания в зоне восприятия звука не более 20 мс, что соответствует разности хода по расстоянию около 7 м (последнее условие предусматривает одинаковую мощность излучения всех источников звука).
Кроме того, окончательный выбор СО следует определять исходя из выполнения следующего условия для радиуса действия прямого звука АС:
Rd <= rрр. (7.3)
7.13 Расчет СО больших спортивных арен - футбольных стадионов с открытой (трансформируемой) крышей следует начинать с предварительного расчета правильности выбранного типа звукоизлучателей и мест их размещения, который проводят по оценке прямого поля УЗД, в целях определения возможности выполнения по всей зоне озвучения требований по режимам звукопередачи
(таблица 7.1) и условий возможности достижения максимальных значений характеристик СО по
приложению Е.
7.14 Расчет прямого поля стадионов при СО или ЗСО проводят при возможности моделирования звукоизлучателя одиночной АС, с использованием следующих формул для расчета УЗД в реперных точках превалирования ближайшего источника звука проектируемого СЗС:
- по акустической оси АС

(7.4)
где ri - расстояние от акустического центра АС до реперной точки;

- коэффициент осевой концентрации;
PА - акустическая мощность осевой концентрации, расчет которой следует проводить по
формуле (7.2);
- по направлениям звука вокруг акустических осей АС

(7.5)
где
L0 - УЗД, развиваемый АС по направлению

, по отношению к ее акустической оси на расстоянии
r0 = 10 м;

- характеристика направленности АС под углом

в нормируемом диапазоне средних частот.
При предварительной оценке УЗД в реперных точках СЗС в случае использования нескольких АС расчет проводят по формуле

(7.6)
n - количество АС.
7.15 При предварительном расчете характеристик СО при выборе РСО расчет УЗД в каждой зоне проектируемого СЗС с открытым (трансформируемым) верхним проемом (крышей) проводят также с учетом распределения УЗД по угловым направлениям согласно
выражениям (7.4) и
(7.5).
7.16 После выбора оптимальной СО проектируемого СЗС следует приступить к предварительному выбору типов акустических систем и соответствующего технологического оборудования.
На данном этапе на разработанной компьютерной акустической модели СЗС следует провести расчет всех акустических и электроакустических характеристик на соответствие зонам оптимумов, представленных в
приложении В.
7.17 Если данные компьютерного расчета показывают полное соответствие расчетных значений зонам оптимумов, то основная часть электроакустического проекта считается завершенной.
7.18 Завершенным электроакустический проект следует считать после проведения:
- контроля нормируемых характеристик звукового поля и всех требуемых акустических параметров;
- контроля опасности эхообразований выбранной системы размещения громкоговорителей согласно
рисунку 7.1;
- сравнения результатов расчета разборчивости речи, полученных разными методами;
- анализа сквозных частотных характеристик СО для настройки системы для воспроизведения речевых и музыкальных сигналов.
7.19 Контрольную оценку параметров разборчивости речи в крытых спортивных залах и аренах следует проводить двумя методами:
а) по методу оптимизации параметра "четкость речи";
б) по методу оптимизации параметра "индекс передачи речи".
В соответствии с
ГОСТ 25902 достижение слоговой разборчивости более 80% обеспечивается при показаниях параметра четкости речи >= -3 дБ.
Параметр индекса разборчивости речи
STI определяют по переходным характеристикам методом модуляционной передаточной функции. Значения индекса разборчивости речи представлены в
таблице 7.2.
Таблица 7.2
Критерии индекса разборчивости речи STI
Значения индекса | 0,76 - 1,00 | 0,61 - 0,75 | 0,46 - 0,60 | 0,31 - 0,45 | 0,00 - 0,30 |
Разборчивость речи | Отличная | Хорошая | Удовлетворительная | Плохая | Неудовлетворительная |
В случае совпадения результатов контрольных расчетов по обоим методам проблему достижения требуемой понятности речевой информации в проектируемом СЗС следует считать решенной.
Для футбольных стадионов объемом свыше 100 тыс. м
3 требования к разборчивости речи принимают по
приложению К.
7.20 При необходимости настройки СО индивидуально на воспроизведение речевых или музыкальных сигналов следует устанавливать сквозные частотные характеристики зала СЗС соответственно
рисункам 7.2 и
7.3. При этом требования по УЗД, представленные в
таблице 7.1, следует относить только к нормируемому по основным акустическим характеристикам диапазону средних частот.
Рисунок 7.2 - Рекомендуемая форма ЧХП при звукоусилении речи
Рисунок 7.3 - Рекомендуемая форма ЧХП
при звуковоспроизведении музыки высокого уровня громкости
(справочное)
ОБЩИЙ АЛГОРИТМ АКУСТИЧЕСКОГО ПРОЕКТИРОВАНИЯ СЗС
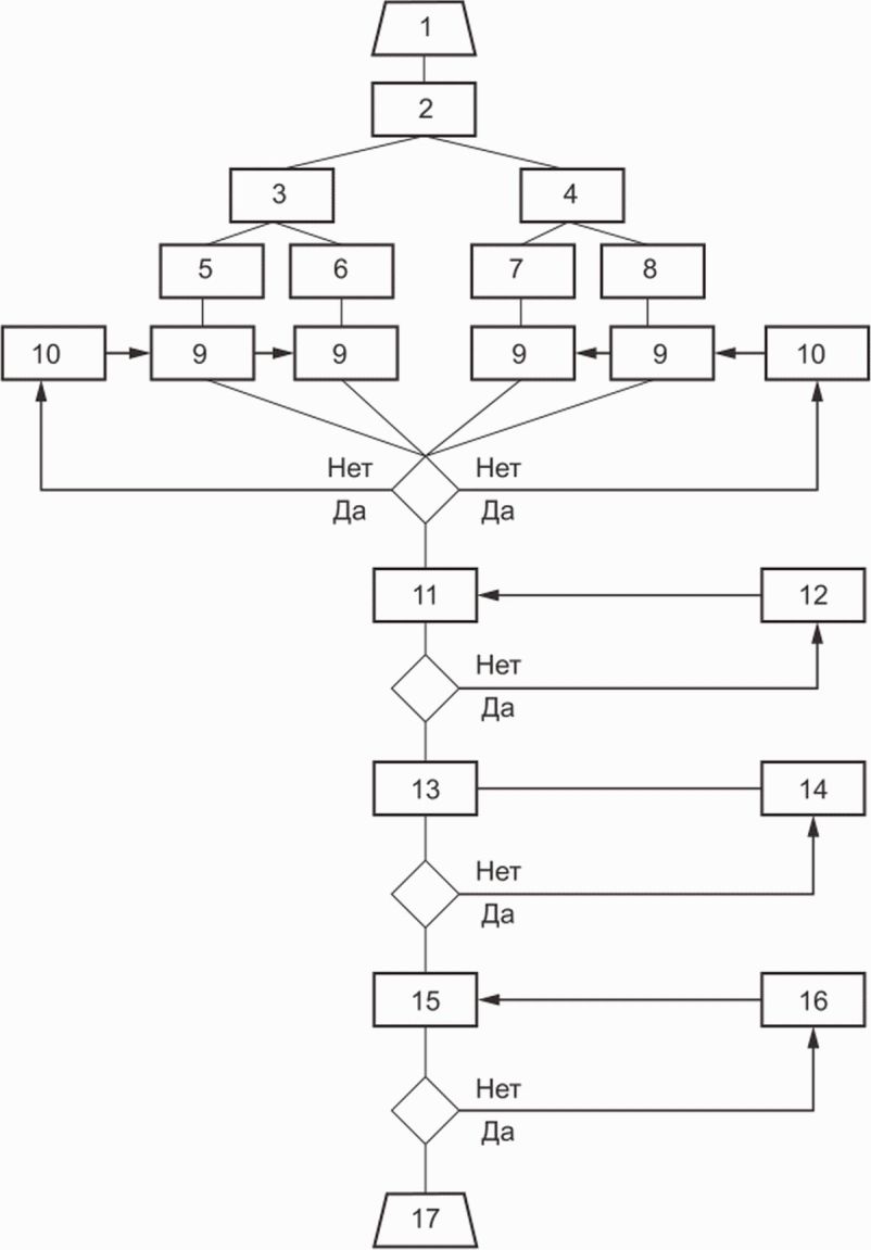
Рисунок А.1 - Блок-схема акустического проектирования СЗС
Оптимальная методика акустического проектирования современных многофункциональных СЗС включает следующие последовательные блоки инженерных расчетов и разработок:
а) анализ архитектурно-строительных и технических характеристик объекта, определяющих его акустическую обстановку (блок 1);
б) разработка технического задания по всем вариантам функционального назначения проектируемого объекта (блок 1);
в) предварительные решения конструкций и (или) материалов отделки интерьеров проектируемого объекта, а также решения по предварительному размещению звукоизлучателей СО (блок 1);
г) определение функционального назначения и специфики методов их расчетных операций СЗС. Анализ и коррекция их объемно-планировочных решений и разработка мероприятий по ликвидации акустических дефектов (блоки 2 - 9). Первая коррекция проекта (блок 10);
д) первый шаг акустического проектирования, в том числе анализ шумового режима объекта и разработка мероприятий по достижению нормативных уровней шума (блок 11). Вторая коррекция проекта (блок 12);
е) второй шаг акустического проектирования - графоаналитические методы расчета основных акустических характеристик объекта и разработка рекомендаций по форме, конструкциям и отделке ограждений (блок 13). Третья коррекция проекта (блок 14);
ж) контрольный расчет времени реверберации, который проводят при разработке электроакустического проекта объекта, и расчет локальных акустических критериев
(приложение В) с помощью экспериментально проверенного программного обеспечения для математического моделирования звуковых полей;
и) расчет системы озвучения объекта, выполняемый с помощью программного обеспечения (блок 15), при сочетании глобальных критериев акустики проектируемого СЗС, определяемых в "живом" звуке, с локальными акустическими критериями и электроакустическими характеристиками, рассчитываемыми для разных режимов озвучения (блок 15);
к) в случае необходимости - коррекция проекта (блок 16);
л) вывод данных по всем результатам акустических расчетов объекта и требований к техническим характеристикам системы озвучения и инженерно-технического оборудования (блок 17).
(справочное)
ПРОВЕРКА ДОПУСТИМОСТИ ПРИМЕНЕНИЯ ЛУЧЕВЫХ ПОСТРОЕНИЙ
ПРИ АНАЛИЗЕ СТРУКТУРЫ ЗВУКОВЫХ ОТРАЖЕНИЙ И МЕТОДИКА
ГРАФИЧЕСКОГО АНАЛИЗА ЧЕРТЕЖЕЙ
Б.1 При определенных условиях вместо звуковых волн рассматривают звуковые лучи, в направлении которых распространяются эти волны. Построение геометрических (лучевых) отражений широко применяют в архитектурной акустике:
1) падающий и отраженный от какой-либо точки поверхности лучи образуют равные углы (угол падения и угол отражения) с нормалью к отражающей поверхности в этой точке;
2) падающий и отраженный лучи лежат совместно с нормалью в одной плоскости (лучевая плоскость).
Б.2 Допустимость применения геометрических (лучевых) отражений зависит от длины звуковой волны, размеров отражающей поверхности и ее расположения по отношению к источнику звука в точке приема. Отражающая поверхность при этом должна иметь поверхностную плотность не менее 20 кг/м
2, а ее коэффициент звукопоглощения для рассматриваемых частот не должен превышать 0,1. На
рисунке Б.1 отражающая поверхность представлена плоским прямоугольным отражателем со сторонами, равными 2
a и 2
b. Центр отражателя совпадает с точкой геометрического отражателя
O, а сторона 2
a параллельна лучевой плоскости
P, в которой лежат падающий луч
QO, отраженный луч
OM и нормаль
ON.
R0 - расстояние от источника
Q до точки
O;
R - расстояние от точки
O до точки приема
M;

- углы падения и отражения.
Рисунок Б.1 - Отражение звука от прямоугольного отражателя
Б.3 Если ввести безразмерные величины

(Б.1)

(Б.2)
где

- длина звуковой волны, то абсолютное отклонение фактического уровня звукового давления в точке приема
M от уровня, соответствующего строго геометрическому отражению, не превысит, дБ,

(Б.3)
Б.4 Применение геометрических отражений считают допустимым, если

не более 5 дБ, а наименьшая сторона отражателя не менее чем в 1,5 раза превышает длину волны

.
Б.5 Если форма и ориентировка отражателя отличаются от показанных на
рисунке Б.1, расчет усложняется. Для ориентировочной оценки уклонения от геометрической акустики допускается приближенно использовать
формулу (Б.2), вписав в отражатель прямоугольник, удовлетворяющий
рисунку Б.1.
Формула (Б.2) применима и для отражателя, обладающего кривизной, если его наименьший радиус кривизны не менее чем в два раза превышает длину волны

.
Б.6 Методика графического анализа чертежей
Б.6.1 Достаточно ранние интенсивные звуковые отражения (в основном это первые, то есть однократные, отражения от поверхностей на пути звука от источника к слушателям) дополняют прямой звук источника, улучшают слышимость и разборчивость.
Примечание - К интенсивным звуковым отражениям относятся (при достаточно малом их запаздывании) отражения, удовлетворяющие условиям применимости.
Б.6.2 На
рисунке Б.2 показан в виде лучей ход прямого звука от источника
Q и первых отражений (с углом падения

, равным углу отражения

) от потолка и стен, приходящих в какую-либо точку
M в области расположения слушателей.
а
б
M - точка приема; ON - нормаль; Q - источник звука;

- угол падения;

- угол отражения;

;

Рисунок Б.2 - Ход прямого звука и его первых отражений
на продольном разрезе (а) и на плане (б)
Б.6.3 Если расстояние от источника Q до точки приема M превышает 8 м, следует обеспечить, кроме прямого звука, попадание в эту точку мало запаздывающего первого отражения. Для хорошей разборчивости речи желательно, чтобы оно запаздывало по сравнению с приходом прямого звука не более чем на 20 мс. В случаях, когда добиться такого малого запаздывания затруднительно, оно может быть увеличено до 30 мс.
Примечание - Так как скорость звука в воздухе составляет около 340 м/с, запаздыванию на 20 мс соответствует разность ходов отраженного и прямого звука около 7 м, на 30 мс - 10 м.
При расстоянии точки
M от источника, превышающем 8 м, необходимо, чтобы для наиболее раннего отражения разность ходов
QO +
OM -
QM (рисунок Б.2) не превышала 7 м, или, во всяком случае, была не более 10 м. При этом следует принимать истинные длины указанных отрезков, а не их проекций на чертеже.
Последовательные запаздывания прихода дальнейших отражений (то есть промежутки времени между приходами отдельных отражений) также не должны превышать указанных значений.
Б.6.4 При расчетах разности ходов высоту источника над полом сцены принимают равной 1,5 м (уровень рта исполнителя), а высоту точки приема над полом - равной 1,2 м (уровень уха сидящего зрителя).
(справочное)
ЛОКАЛЬНЫЕ КРИТЕРИИ АКУСТИКИ СЗС
В.1 Все интегральные энергетические параметры, основанные на обработке импульсных характеристик помещений, имеют в соответствии с
ГОСТ Р ИСО 3382-1 единую общую формулу

(В.1)
где tk1, tk2 - пределы интегрирования (в том числе и в случае tk1 = tk2, а также tk2 = 0), мс;

- текущее звуковое давление импульсного отзвука с переменной диаграммой направленности (0 - шаровая диаграмма приема звука, то есть ненаправленный прием,

- диаграмма в виде "восьмерки").
Зона оптимумов громкости

.
В.2.2 Индекс четкости речи D50
Зона оптимумов индекса четкости речи

. При этих условиях обеспечиваются субъективные оценки артикуляции классов I и II (то есть не ниже хороших).
В.2.3 Индекс музыкальной ясности C80
В
таблице В.1 представлены рекомендации по зонам оптимумов для параметра
C80 по типам музыкальных звучаний.
Таблица В.1
Зоны оптимумов параметра C80
Тип музыкального звучания | Хоровые исполнения | Симфоническая музыка | Опера, камерная музыка | Эстрада, электронно-музыкальные инструменты |
C80, дБ | | | | |
Примечания 1 Настоящая таблица применима для объектов с хорошей диффузностью (равномерностью) звукового поля. 2 Данные настоящей таблицы предполагают широкий спектр частотного анализа прозрачности музыкальных звучаний. |
В.2.4 Объемность (степень пространственного впечатления) LE
Данный критерий является аналогом степени стереофоничности музыкальных звучаний. Зона оптимумов

.
(справочное)
ОБЕСПЕЧЕНИЕ ДОСТАТОЧНОЙ ДИФФУЗНОСТИ ЗВУКОВОГО ПОЛЯ
И ОПРЕДЕЛЕНИЕ ЗОН РАССЕЯНИЯ ЗВУКОВЫХ ОТРАЖЕНИЙ
В ЗАВИСИМОСТИ ОТ ФОРМЫ И ПЕРИОДИКИ ЧЛЕНЕНИЙ ОГРАЖДЕНИЙ
ДЛЯ РАЗНЫХ ДИАПАЗОНОВ ЗВУКОВЫХ ЧАСТОТ
Одним из важнейших условий хорошей акустики помещения является достаточная диффузность звукового поля. Для повышения диффузности необходимо, чтобы значительная часть внутренних поверхностей создавала рассеянное, ненаправленное отражение звука. Это достигается расчленением поверхностей ярусами, колоннами, нишами, описанными выше секциями и тому подобными неровностями. Вместе с тем требуется направленность ранних звуковых отражений. При акустическом проектировании следует сочетать эти противоречащие друг другу требования с помощью равной степени расчленения отдельных поверхностей зала.
Большие гладкие поверхности ограждающих конструкций не способствуют достижению хорошей диффузности. Особенно нежелательны гладкие параллельные друг другу плоскости [обычно это бывают боковые (продольные) стены помещения], так как они вызывают "порхающее эхо", генерируемое многократным отражением звука между ними. Расчленение таких стен ослабляет этот эффект и увеличивает диффузность. Также повышает диффузность небольшое (на 5 - 7 градусов одного из ограждений по отношению к другому) отклонение стен от параллельности.
На поверхностях, создающих направленные, мало запаздывающие по отношению к прямому звуку отражения, членение может совсем отсутствовать, а если оно имеется, то не должно создавать сильного рассеивания.
На поверхностях, дающих мало запаздывающие отражения, устройство поперечных прямоугольных колонн или ребер не допускается. Такие элементы вызывают обратные отражения звука к источнику, причем возникают зоны, лишенные геометрических отражений. Данный эффект присутствует также у колонн или ребер любого профиля, имеющего прямой угол по линии видимости к источнику звука.
Сильно рассеивающие элементы членения целесообразно размещать на поверхностях, не дающих мало запаздывающих отражений, направленных на место зрителя. Хорошо рассеиваются звуковые волны, длина которых близка к размерам элементов членения. Особо выгодны для этой цели элементы, имеющие криволинейное выпуклое сечение, которые рассеивают также и более короткие волны. Этим свойством обладают треугольные колонны или пилястры.
Выбирая членения, необходимо учитывать, что хорошо рассеиваются звуковые волны, длина которых близка к размерам элемента членения. Особенно выгодны для этой цели элементы, имеющие криволинейное выпуклое сечение, которые рассеивают также и более короткие волны. При периодически расположенных элементах рассеивание звука зависит не только от формы и размеров их сечений, но и от их шага
(рисунок Г.1). Заштрихованная область на рисунке показывает примерные пределы, в которых лежат размеры пилястр и их шаг, дающие существенное рассеивание отраженного звука в указанных на рисунке областях частот. Колонны или пилястры выпуклого и треугольного сечения (типы II и III) рассеивают также и более высокие частоты по сравнению с показанными на рисунке. Мелкие элементы размером 0,1 - 0,2 м рассеивают лишь частоты выше 1000 Гц. Эффективное рассеивание в области частот 200 - 600 Гц дают пилястры с размерами 1 - 2 м по ширине и 0,5 - 1 по глубине при шаге членений 2 - 4 м. Если их очертание подвергнуть дальнейшему членению, то есть придать крупным элементам дополнительную мелкую деталировку или придать им выпуклую форму, то будет достигнуто рассеивание в широком диапазоне звуковых частот. Пилообразные членения глубиной 0,12 - 0,15 м и с шагом 1,2 - 1,5 м являются эффективными, начиная с 600 Гц. Рассеивающий эффект членений улучшается, если их шаг нерегулярен, то есть расстояния между смежными членениями неодинаковы по всей поверхности. Членение с мелким регулярным шагом 0,05 - 0,2 м вызывает периодические отражения коротких импульсов (удары, хлопки и т.п.), в результате чего возникает неприятное посвистывание, искажающее звук, поэтому отделок с таким членением следует избегать.

Рисунок Г.1 - Ориентировочные размеры периодических
членений, обеспечивающие рассеяние отраженного звука
разных частот
(справочное)
ГЕОМЕТРИЧЕСКИЕ МОДЕЛИ И ФОРМУЛЫ, РЕКОМЕНДУЕМЫЕ
ДЛЯ ПРЕДВАРИТЕЛЬНЫХ АНАЛИТИЧЕСКИХ РАСЧЕТОВ
ВРЕМЕНИ РЕВЕРБЕРАЦИИ
При моделировании формы СЗС по
рисунку Д.1, а),
б), используется следующая формула:

(Д.1)
где

.
Примечание - Аналитический расчет времени реверберации по
формуле (Д.1) проводят только для полуоткрытых СЗС, например с двумя открытыми параллельными проемами.
Рисунок Д.1
При невозможности использования формулы Эйринга для ориентировочных расчетов времени реверберации в диапазоне средних частот допускается использовать другие формулы.
При трансформации крупных СЗС, при моделировании СЗС "обелиском" с открытым "верхом"
(рисунок Д.2) следует использовать формулу

(Д.2)
где

,
здесь H0 - средняя высота объекта СЗС;
Rэ - эквивалентный радиус модели.
В данном случае

(Д.3)
где F = AB и f = ab.
При "закрытии" объема
(рисунок Д.2) и невозможности в этом случае применения формулы Эйринга для ориентировочных аналитических расчетов времени реверберации допускается использовать формулу

(Д.4)
При моделировании СЗС "усеченным обелиском" должен быть использован тот же метод, и, следовательно, те же формулы
(рисунок Д.3).
Такой же подход должен быть использован при моделировании СЗС геометрическими фигурами в виде шаровых сегментов [
рисунок Д.4, а),
б)], вплоть до полусферы, или усеченным конусом
(рисунок Д.5).
Рисунок Д.4
Коррекция в этих случаях будет касаться только эквивалентного радиуса модели:
- в случае сегмента

(Д.5)
- при преобразовании шарового сегмента в полусферу
Rэ = 0,8H0. (Д.6)
При моделировании СЗС усеченным конусом, более точным с практической точки зрения, чем круговой конус
(рисунок Д.5), является представление объекта эллиптическим конусом с большими полуосями, то есть основания конуса
a и
b и малыми полуосями
a1 и
b1, при которых

(Д.7)
(справочное)
ЭКВИВАЛЕНТНОЕ ЗВУКОПОГЛОЩЕНИЕ
Таблица Е.1
Эквивалентное звукопоглощение спортсменов
В квадратных метрах
Плотность расстановки спортсменов или зрителей, м2/чел. | Частота, Гц |
125 | 250 | 500 | 1000 | 2000 | 4000 |
6 | 0,15 | 0,23 | 0,61 | 0,97 | 1,10 | 1,10 |
3 | 0,13 | 0,21 | 0,48 | 0,81 | 0,96 | 1,00 |
1 | 0,11 | 0,20 | 0,32 | 0,66 | 0,81 | 0,89 |
0,5 | 0,10 | 0,18 | 0,28 | 0,59 | 0,65 | 0,72 |
0,25 | 0,07 | 0,16 | 0,26 | 0,45 | 0,54 | 0,60 |
Таблица Е.2
Эквивалентное звукопоглощение зрителей
В квадратных метрах
Зрители и кресла | Частота, Гц |
125 | 250 | 500 | 1000 | 2000 | 4000 |
Зритель в мягком и полумягком кресле | 0,25 | 0,30 | 0,40 | 0,45 | 0,45 | 0,40 |
Зритель в жестком кресле | 0,20 | 0,25 | 0,30 | 0,35 | 0,35 | 0,35 |
Мягкое кресло с пористым заполнителем сиденья и спинки, закрытое воздухопроницаемой тканью | 0,08 | 0,10 | 0,15 | 0,15 | 0,20 | 0,20 |
То же кресло, закрытое искусственной кожей | 0,08 | 0,10 | 0,12 | 0,10 | 0,10 | 0,08 |
Жесткое кресло | 0,02 | 0,02 | 0,03 | 0,04 | 0,04 | 0,05 |
Таблица Е.3
Значения коэффициента n, м-1, для учета поглощения звука
в воздухе при температуре 20 °C
Относительная влажность воздуха, % | Частота, Гц |
2000 | 4000 |
30 | 0,012 | 0,038 |
40 | 0,010 | 0,029 |
50 | 0,010 | 0,024 |
60 | 0,009 | 0,022 |
70 | 0,008 | 0,021 |
80 | 0,008 | 0,020 |
90 | 0,008 | 0,020 |
(справочное)
ЧАСТОТНЫЕ ХАРАКТЕРИСТИКИ КОЭФФИЦИЕНТОВ ЗВУКОПОГЛОЩЕНИЯ
НЕКОТОРЫХ МАТЕРИАЛОВ И КОНСТРУКЦИЙ
Таблица Ж.1
Общестроительные материалы и конструкции
Материалы и конструкции | Коэффициенты звукопоглощения в октавных полосах частот, Гц |
125 | 250 | 500 | 1000 | 2000 | 4000 |
Потолок и стены |
Окрашенный бетон | 0,01 | 0,01 | 0,02 | 0,02 | 0,02 | 0,03 |
Металлический профилированный лист | 0,20 | 0,15 | 0,10 | 0,07 | 0,05 | 0,05 |
Штукатурка по металлической сетке | 0,04 | 0,05 | 0,06 | 0,08 | 0,05 | 0,05 |
Натуральный камень | 0,01 | 0,01 | 0,01 | 0,01 | 0,02 | 0,02 |
Каркасная облицовка из гипсокартонных листов в два слоя с воздушной прослойкой 50 - 100 мм | 0,30 | 0,12 | 0,08 | 0,06 | 0,06 | 0,05 |
Стеклянная перегородка/окно | 0,30 | 0,20 | 0,10 | 0,07 | 0,05 | 0,02 |
Массивная дверь | 0,14 | 0,10 | 0,06 | 0,08 | 0,10 | 0,10 |
Шторы со складками (поверхностная плотность 500 - 650 г/м2) | 0,15 | 0,35 | 0,55 | 0,70 | 0,70 | 0,65 |
Пол |
Паркет | 0,04 | 0,04 | 0,07 | 0,06 | 0,06 | 0,07 |
Ковровое покрытие толщиной 9 мм | 0,09 | 0,08 | 0,21 | 0,26 | 0,27 | 0,37 |
Ковровое покрытие толщиной 9 мм на войлочной подкладке 3 мм | 0,11 | 0,14 | 0,37 | 0,43 | 0,27 | 0,30 |
Линолеум на бетонном основании | 0,02 | 0,02 | 0,03 | 0,04 | 0,04 | 0,05 |
Наливной шлифованный пол | 0,01 | 0,01 | 0,01 | 0,01 | 0,02 | 0,02 |
Искусственный лед | 0,01 | 0,01 | 0,01 | 0,01 | 0,02 | 0,02 |
Травяное покрытие | 0,10 | 0,25 | 0,43 | 0,50 | 0,61 | 0,78 |
Поверхность воды | 0,01 | 0,01 | 0,01 | 0,01 | 0,02 | 0,02 |
Таблица Ж.2
Звукопоглощающие (акустические) материалы и конструкции
Материалы и конструкции | Коэффициенты звукопоглощения в октавных полосах частот, Гц |
125 | 250 | 500 | 1000 | 2000 | 4000 |
Слой базальтовой плиты (плотностью 35 - 60 кг/м3), закрытый стеклотканью и перфорированным металлическим листом толщиной 1 мм с коэффициентом перфорации 17%, диаметр отверстий 3 мм: | | | | | | |
- на относе 100 мм, толщина слоя базальтовой плиты 100 мм | 0,48 | 0,90 | 0,90 | 0,94 | 0,96 | 0,87 |
- на относе 400 мм, толщина слоя базальтовой плиты 300 мм | 0,78 | 0,82 | 0,86 | 0,94 | 0,96 | 0,87 |
Слой базальтовой плиты (плотностью 35 - 60 кг/м3), закрытый стеклотканью и перфорированным металлическим листом толщиной 1 мм с коэффициентом перфорации 27%, диаметр отверстий 0,7 мм: | | | | | | |
- на относе 100 мм, толщина слоя базальтовой плиты 100 мм | 0,48 | 0,79 | 0,90 | 0,94 | 0,97 | 0,95 |
- на относе 400 мм, толщина слоя базальтовой плиты 300 мм | 0,78 | 0,82 | 0,86 | 0,94 | 0,97 | 0,95 |
Базальтовая плита, обернутая базальтовой тканью, в металлической кассете из просечно-вытяжной сетки, толщина 40 мм без относа | 0,18 | 0,56 | 0,99 | 1,00 | 1,00 | 0,93 |
Напыляемое звукопоглощающее покрытие на основе хлопьев целлюлозы: | | | | | | |
- на металлическом профилированном листе, толщина напыления 20 мм | 0,28 | 0,52 | 0,72 | 0,94 | 0,99 | 0,85 |
- на плоском бетонном основании, толщина напыления 20 мм | 0,06 | 0,14 | 0,40 | 0,62 | 0,76 | 0,72 |
- на плоском бетонном основании, толщина напыления 25 мм | 0,10 | 0,21 | 0,56 | 0,82 | 0,82 | 0,74 |
Декоративная панель толщиной 20 - 25 мм из древесного волокна на цементном или магнезитовом связующем, смонтированная на каркасе 50 мм с заполнением внутреннего пространства каркаса базальтовой плитой толщиной 50 мм и плотностью 35 - 60 кг/м3: | | | | | | |
- диаметр волокна панели 1 мм | 0,37 | 0,91 | 1,00 | 0,79 | 0,80 | 0,85 |
- диаметр волокна панели 2 мм | 0,44 | 0,99 | 0,83 | 0,60 | 0,73 | 0,78 |
Панели для подвесного потолка на основе базальтовой плиты плотностью 80 - 100 кг/м3, толщиной 15 мм, с покрытием окрашенным стеклохолстом, на воздушном относе 200 мм | 0,32 | 0,60 | 0,78 | 0,74 | 0,71 | 0,61 |
Панели на основе стекломагнезитового листа (СМЛ) толщиной 8 мм с блочной перфорацией (коэффициент перфорации 18%), отверстия круглой формы диаметром 8 мм с межосевым расстоянием 16 мм, смонтированные на каркасе: | | | | | | |
- толщина каркаса 50 мм с заполнением внутреннего пространства каркаса базальтовой плитой толщиной 50 мм и плотностью 35 - 60 кг/м3 | 0,15 | 0,65 | 1,00 | 0,95 | 0,80 | 0,45 |
- толщина каркаса 100 мм с заполнением внутреннего пространства каркаса базальтовой плитой толщиной 100 мм и плотностью 35 - 60 кг/м3 | 0,70 | 1,00 | 1,00 | 1,00 | 0,80 | 0,50 |
Панели на основе СМЛ толщиной 10 мм с перфорацией, отверстия круглой формы диаметром 16 мм с межосевым расстоянием 16 мм (коэффициент перфорации 23%), "шахматное" расположение, смонтированные на каркасе 200 мм, с заполнением внутреннего пространства каркаса базальтовой плитой толщиной 50 мм и плотностью 35 - 60 кг/м3 | 0,56 | 0,86 | 0,72 | 0,89 | 0,76 | 0,42 |
Панели на основе СМЛ толщиной 10 мм с перфорацией, отверстия круглой формы диаметром 8 мм с межосевым расстоянием 32 мм (коэффициент перфорации 5%), расположение "квадрат", смонтированные на каркасе 200 мм, с заполнением внутреннего пространства каркаса базальтовой плитой толщиной 50 мм и плотностью 35 - 60 кг/м3 | 0,75 | 0,55 | 0,44 | 0,36 | 0,19 | 0,08 |
Таблица Ж.3
Звукопоглощающие вертикально расположенные объемные элементы
кулисного типа (баффлы)
| Расстояние между баффлами, м | Плотность расположения баффлов на 1 м2 | Звукопоглощение, м2, на 1 м2 поверхности, в октавных полосах частот, Гц |
125 | 250 | 500 | 1000 | 2000 | 4000 |
I | b = 0,30 | 4,17 | 1,0 | 1,4 | 2,0 | 2,7 | 2,3 | 1,9 |
b = 0,50 | 2,68 | 0,8 | 1,0 | 1,5 | 1,9 | 1,7 | 1,5 |
b = 0,80 | 1,74 | 0,6 | 0,6 | 1,2 | 1,4 | 1,4 | 1,2 |
b = 1,00 | 1,42 | 0,4 | 0,5 | 0,8 | 1,2 | 1,1 | 1,1 |
II | a = 0,25 b = 0,25 | 4,15 | 0,9 | 1,7 | 2,4 | 2,6 | 2,7 | 2,4 |
a = 0,50 b = 0,50 | 2,01 | 0,6 | 0,8 | 1,2 | 1,6 | 1,6 | 1,6 |
a = 0,30 b = 0,50 | 2,23 | 0,8 | 1,0 | 1,6 | 2,2 | 2,0 | 1,9 |
a = 0,50 b = 1,00 | 1,06 | 0,4 | 0,5 | 0,8 | 1,0 | 1,0 | 0,9 |
III | a = 0,50 b = 0,50 | 3,55 | 0,7 | 1,0 | 1,5 | 1,8 | 1,7 | 1,7 |
IV | a = 0,50 | 1,73 | 0,5 | 0,7 | 1,1 | 1,3 | 1,1 | 1,0 |
Примечание - Баффлы размерами 1000 x 500 x 40 мм, изготовленные из базальтовых плит плотностью 80 - 100 кг/м3 в оболочке из стеклоткани/базальтовой ткани. Плиты могут быть помещены в кассеты из перфорированного металла (коэффициент перфорации не менее 25%) или из просечно-вытяжной сетки. |
(справочное)
ОБЩИЕ ТРЕБОВАНИЯ К ЗВУКОПОГЛОЩАЮЩИМ МАТЕРИАЛАМ
И КОНСТРУКЦИЯМ, ДОПУСКАЕМЫМ К ПРИМЕНЕНИЮ В СЗС
Для достижения высоких коэффициентов звукопоглощения акустических конструкций толщина конструкции должна быть не менее 50 - 100 мм. Акустические материалы должны удовлетворять следующим физико-техническим и эксплуатационным требованиям:
- иметь внешний вид, отвечающий требованиям архитектурного решения интерьера;
- обладать коэффициентом формы, позволяющим создавать изогнутые (криволинейные) поверхности звукопоглощающей облицовки;
- обеспечивать выполнение противопожарных требований конкретного объекта - быть негорючими или слабо горючими и не способствовать распространению огня;
- быть термо- и влагостойкими, сохранять свои звукопоглощающие свойства в течение всего периода эксплуатации;
- допускать возможность очистки, в том числе и влажным способом (при необходимости), и сохранять свой первоначальный цвет;
- соответствовать санитарно-гигиеническим требованиям;
- обеспечивать удобство монтажа и возможность замены отдельных поврежденных элементов облицовки;
- быть устойчивыми к механическим воздействиям.
(справочное)
ТРЕБОВАНИЯ К ОСНОВНЫМ ХАРАКТЕРИСТИКАМ СИСТЕМ ОЗВУЧЕНИЯ
ОТКРЫТЫХ (ПОЛУОТКРЫТЫХ) СПОРТИВНЫХ АРЕН И СТАДИОНОВ
ОБЪЕМОМ БОЛЕЕ 100 тыс. м3
К.1 Крупные спортивные СЗС, в том числе стадионы и трансформируемые спортивные арены, должны иметь значения электроакустических характеристик не хуже следующих:
- максимальный уровень звукового давления по прямому полю, создаваемый АС на опорном расстоянии 10 м по направлению ее акустической оси, при подаче на вход АС номинальной паспортной мощности должен быть не менее 116 дБ;
- неравномерность уровня прямого звука +/- 3 дБ;
- неравномерность частотной характеристики:
-

в диапазоне 50 - 120 Гц,
- +/- 3 дБ в диапазоне 120 - 5000 Гц,
-

в диапазоне 5000 - 12000 Гц;
- индекс разборчивости речи - минимальное значение равно 0,55, оптимальное значение свыше 0,75.
К.2 Звуковая система должна иметь возможность компенсировать атмосферные потери на высоких частотах.
| СанПиН 1.2.3685-21 Гигиенические нормативы и требования к обеспечению безопасности и (или) безвредности для человека факторов среды обитания |
УДК 624.04:531/534:006.354 | |
Ключевые слова: общественные здания, крытые спортивно-зрелищные сооружения, акустика, акустические критерии залов, защита от шума, звукоизоляция |