Главная // Актуальные документы // ПНСТ (Предварительный национальный стандарт)
СПРАВКА
Источник публикации
М.: ФГБУ "Институт стандартизации", 2023
Примечание к документу
Документ введен в действие с 01.06.2024 с правом досрочного применения на период до 01.06.2027 (Приказ Росстандарта от 05.12.2023 N 80-пнст).
Название документа
"ПНСТ 883-2023 (ИСО 17573-1:2019). Предварительный национальный стандарт Российской Федерации. Интеллектуальные транспортные системы. Электронные системы взимания платы с наземных транспортных средств. Архитектура систем. Часть 1. Эталонная модель"
(утв. и введен в действие Приказом Росстандарта от 05.12.2023 N 80-пнст)

"ПНСТ 883-2023 (ИСО 17573-1:2019). Предварительный национальный стандарт Российской Федерации. Интеллектуальные транспортные системы. Электронные системы взимания платы с наземных транспортных средств. Архитектура систем. Часть 1. Эталонная модель"
(утв. и введен в действие Приказом Росстандарта от 05.12.2023 N 80-пнст)


Содержание


Утвержден и введен в действие
Приказом Федерального агентства
по техническому регулированию
и метрологии
от 5 декабря 2023 г. N 80-пнст
ПРЕДВАРИТЕЛЬНЫЙ НАЦИОНАЛЬНЫЙ СТАНДАРТ РОССИЙСКОЙ ФЕДЕРАЦИИ
ИНТЕЛЛЕКТУАЛЬНЫЕ ТРАНСПОРТНЫЕ СИСТЕМЫ
ЭЛЕКТРОННЫЕ СИСТЕМЫ ВЗИМАНИЯ ПЛАТЫ
С НАЗЕМНЫХ ТРАНСПОРТНЫХ СРЕДСТВ
АРХИТЕКТУРА СИСТЕМ
ЧАСТЬ 1
ЭТАЛОННАЯ МОДЕЛЬ
Intelligent transport systems. Electronic toll
collection systems for ground vehicles. Systems
architecture. Part 1. Reference model
(ISO 17573-1:2019, Electronic fee collection -
System architecture for vehicle-related tolling -
Part 1: Reference model, MOD)
ПНСТ 883-2023
(ИСО 17573-1:2019)
ОКС 35.240.60
Срок действия
с 1 июня 2024 года
с правом досрочного применения
до 1 июня 2027 года
Предисловие
1 ПОДГОТОВЛЕН Инфраструктурным центром Московского политехнического университета с привлечением творческого коллектива специалистов кафедры "Транспортная телематика" МАДИ на основе собственного перевода на русский язык англоязычной версии стандарта, указанного в пункте 4
2 ВНЕСЕН Техническим комитетом по стандартизации ТК 57 "Интеллектуальные транспортные системы"
3 УТВЕРЖДЕН И ВВЕДЕН В ДЕЙСТВИЕ Приказом Федерального агентства по техническому регулированию и метрологии от 5 декабря 2023 г. N 80-пнст
4 Настоящий стандарт является модифицированным по отношению к международному стандарту ИСО 17573-1:2019 "Электронный сбор платежей. Архитектура системы для взимания платы с транспортных средств. Часть 1. Эталонная модель" (ISO 17573-1:2019 "Electronic fee collection - System architecture for vehicle-related tolling - Part 1: Reference model", MOD) путем изменения отдельных фраз (слов, значений показателей, ссылок), которые выделены в тексте курсивом, а также путем изменения его структуры для приведения в соответствие с правилами, установленными в ГОСТ 1.5-2001 (подразделы 4.2 и 4.3). Внесение указанных технических отклонений направлено на учет особенностей российской национальной стандартизации.
Наименование настоящего стандарта изменено относительно наименования указанного международного стандарта для приведения в соответствие с ГОСТ Р 1.5-2012 (пункт 3.5).
Сведения о соответствии ссылочных национальных стандартов международным стандартам, использованным в качестве ссылочных в примененном международном стандарте, приведены в дополнительном приложении ДА.
Сопоставление структуры настоящего стандарта со структурой указанного международного стандарта приведено в дополнительном приложении ДБ
Правила применения настоящего стандарта и проведения его мониторинга установлены в ГОСТ Р 1.16-2011 (разделы 5 и 6).
Федеральное агентство по техническому регулированию и метрологии собирает сведения о практическом применении настоящего стандарта. Данные сведения, а также замечания и предложения по содержанию стандарта можно направлять не позднее чем за 4 мес до истечения срока его действия разработчику настоящего стандарта по адресу: 127083 Москва, ул. Мишина, д. 35 и/или в Федеральное агентство по техническому регулированию и метрологии по адресу: 123112, Москва, Пресненская набережная, д. 10, стр. 2.
В случае отмены настоящего стандарта соответствующая информация будет опубликована в ежемесячном информационном указателе "Национальные стандарты" и также будет размещена на официальном сайте Федерального агентства по техническому регулированию и метрологии в сети Интернет (www.rst.gov.ru)
Введение
Широкое распространение электронных систем взимания платы требует создания условий для пользователей транспортных средств, облегчающих использование множества различных систем электронного сбора платы (ЭСП) в течение поездки. Пользователям должен быть предложен единый контракт, обеспечивающий проезд транспортных средств через различные зоны взимания платы, и для этих транспортных средств требуется интероперабельное бортовое оборудование (OBE), способное взаимодействовать с системами взимания платы в различных зонах взимания платы. В Европе, например, эта необходимость была признана, и было принято законодательство о функциональной совместимости таких систем (Директива 2004/52 ЕС).
Помимо специализированных стандартов также необходима системная архитектура, которая:
- обеспечивает архитектурный "зонтик" для других стандартов электронных систем оплаты с точки зрения общего определения терминов и концепций, основных функций системы и структуры;
- предоставляет общую терминологию, помогающую пользователям улучшить качество спецификаций, которые будут использоваться на международном рынке, что позволяет:
- снижать риск противоречивой интерпретации спецификаций
(покупатель) и описаний (поставщик):
- упрощать общение между экспертами разных континентов;
- расширять возможности использования других стандартов ЭСП;
- определяет общую структуру, которая позволяет:
- идентифицировать потенциальные виды деятельности, подлежащих
стандартизации, и
- поддерживать единый и непротиворечивый обзор всей территории;
- определяет границы между ЭСП и внешними областями;
- определяет все архитектурные объекты, лежащие в границах ЭСП;
- обеспечивает понимание основ ЭСП, совместимости ЭСП и предлагаемых услуг ЭСП.
Системы взимания платы, соответствующие настоящему стандарту, могут использоваться для взимания платы за проезд по элементам дорожной инфраструктуры. Варианты использования включают взимание платы за проезд в зависимости от пройденного расстояния, за проезд по платным участкам дорог, за проезд на закрытых участках дорожной сети, за проезд по территории, повременную плату, плату за проезд по мостам, проезд туннелей, а также плату за использование паромов или стоянок.
Настоящий стандарт подготовлен на основе части 1 стандарта ИСО 17573, который состоит из следующих частей:
- ИСО 17573-1 Электронный сбор платежей. Архитектура системы для взимания платы с транспортных средств. Часть 1. Эталонная модель;
- ISO/TR 17573-2 Электронный сбор платежей. Архитектура системы для взимания платы с транспортных средств. Часть 2. Терминология [1].
Международный стандарт ИСО 17573-1:2019 разработан в развитие положений международного стандарта ИСО 17573:2010, созданного на основе концептуальной модели. Идеи концептуальной модели, использованные при разработке стандарта ИСО 17573:2010, развивались в нескольких региональных проектах, например в Японии и Европе. Эти новые модели были более детализированы по сравнению с моделью стандарта ИСО 17573:2010 с учетом опыта использования данного стандарта в реальных ситуациях.
Стандарт ИСО 17573-1:2019 разработан на основе этих новых концептуальных моделей с учетом положений стандарта ИСО 24014-1 [2] и использует взаимосвязанные термины и определения. В настоящем стандарте приведено описание архитектуры систем взимания платы с точки зрения предприятия путем уточнения и расширения того, что уже было сделано в ИСО 17573:2010.
В настоящем стандарте для описания архитектуры используется стандарт открытой распределенной обработки (ОРО). Стандарт ОРО предоставляет собой словарь и инструменты моделирования, позволяющие рассмотреть архитектуру системы с разных точек зрения, чтобы охватить, например, аппаратные компоненты, а также сетевые протоколы или интерфейсы или роли и политику самой системы. Это достигается с помощью различных наборов концепций и терминологии, каждая из которых выражена на языке этих точек зрения. Полное описание реальной системы может быть достигнуто только тогда, когда спроектированы все модели для различных точек зрения. Это позволяет четко разделить проблемы и упростить определение системы.
Хотя существует много различий, сбор платы за проезд транспортного средства в некоторой степени можно сравнить со сбором платы за проезд в общественном транспорте. Архитектурная гармонизация сбора платы за проезд транспортного средства и платы за проезд в общественном транспорте может быть желательной с политической точки зрения и с точки зрения пользователя.
1 Область применения
Настоящий стандарт определяет архитектуру электронной системы платы, взимаемой с транспортных средств, в которой заказчик с одним контрактом может использовать транспортное средство в различных областях взимания платы за проезд с различными операторами системы сбора платы за проезд в каждой области действия.
Системы ЭСП, соответствующие настоящему стандарту, могут использоваться для различных целей, включая взимание платы за проезд по дорогам (сетям), взимание платы за проезд по территории, сбор платы за использование для проезда мостов, туннелей, паромов, за доступ на парковку. С технической точки зрения рассматриваемые системы взимания дорожных сборов могут идентифицировать транспортные средства, подлежащие взиманию сборов, с помощью электронного оборудования на борту транспортного средства или с помощью других средств (например, автоматического распознавания номерных знаков, ANPR).
С точки зрения процесса описание архитектуры фокусируется на определении платы за проезд, взимании платы за проезд и соответствующих мерах принуждения. Фактический сбор платы за проезд, то есть сбор платежей, выходит за рамки настоящего стандарта.
Архитектура в настоящем стандарте определяется не более детально, чем требуется для общего обзора, общего языка, определения необходимости и взаимодействия между другими стандартами, а также разработки этих стандартов.
Настоящий стандарт в целом предусматривает:
- взгляд на архитектуру, который касается цели, области применения и политики, регулирующих деятельность указанной системы в рамках организации, частью которой она является;
- термины и определения для общего использования в среде ЭСП;
- декомпозицию системной среды ЭСП на ее основные корпоративные объекты;
- роли и обязанности основных действующих лиц. Настоящий стандарт не требует, чтобы все роли выполняли все указанные обязанности. Обязательное выполнение определенных обязанностей является задачей стандартов, вытекающих из этой архитектуры;
- идентификацию предоставляемых услуг с помощью диаграмм действий, которые подчеркивают необходимые стандартизированные обмены;
- идентификацию интерфейсов взаимодействия для систем ЭСП в специализированных стандартах (указывается или подлежит уточнению).
2 Нормативные ссылки
В настоящем стандарте использованы нормативные ссылки на следующие стандарты:
ГОСТ Р ИСО/МЭК 7498-1 Информационная технология. Взаимосвязь открытых систем. Базовая эталонная модель. Часть 1. Базовая модель.
ГОСТ Р ИСО/МЭК 10746-2 Информационная технология. Взаимосвязь открытых систем. Управление данными и открытая распределенная обработка. Часть 2. Базовая модель
ГОСТ Р ИСО/МЭК 10746-3 Информационная технология. Взаимосвязь открытых систем. Управление данными и открытая распределенная обработка. Часть 3. Архитектура
ГОСТ Р ИСО/МЭК 15414 Информационные технологии. Открытая распределенная обработка. Эталонная модель. Язык описания предприятия.
Примечание - При пользовании настоящим стандартом целесообразно проверить действие ссылочных стандартов в информационной системе общего пользования - на официальном сайте Федерального агентства по техническому регулированию и метрологии в сети Интернет или по ежегодному информационному указателю "Национальные стандарты", который опубликован по состоянию на 1 января текущего года, и по выпускам ежемесячного информационного указателя "Национальные стандарты" за текущий год. Если заменен ссылочный стандарт, на который дана недатированная ссылка, то рекомендуется использовать действующую версию этого стандарта с учетом всех внесенных в данную версию изменений. Если заменен ссылочный стандарт, на который дана датированная ссылка, то рекомендуется использовать версию этого стандарта с указанным выше годом утверждения (принятия). Если после утверждения настоящего стандарта в ссылочный стандарт, на который дана датированная ссылка, внесено изменение, затрагивающее положение, на которое дана ссылка, то это положение рекомендуется применять без учета данного изменения. Если ссылочный стандарт отменен без замены, то положение, в котором дана ссылка на него, рекомендуется применять в части, не затрагивающей эту ссылку.
3 Термины и определения
В настоящем стандарте применены термины по ГОСТ Р ИСО/МЭК 7498-1, ГОСТ Р ИСО/МЭК 10746-2, ГОСТ Р ИСО/МЭК 10746-3, ГОСТ Р ИСО/МЭК 15414, а также следующие термины с соответствующими определениями:
3.1 автоматическое распознавание номерных знаков: Технология, которая использует оптическое распознавание символов на номерных знаках транспортных средств.
3.2 артефакт: Материальный объект или физическая часть информации, или система, или подсистема, которая используется в системе ИТС.
3.3 реквизиты для выставления счетов: Информация, необходимая для определения или проверки суммы, причитающейся за использование данной услуги.
3.4 контекстные данные: Информация, предоставляемая оператором системы сбора платы, необходимая для установления стоимости платежа за проезд через определенный участок улично-дорожной сети и проведения платежной операции.
3.5 электронная система сбора оплаты: Система бесконтактного взимания платы, осуществляемого на основе использования бортового оборудования транспортных средств.
Примечание - Фактическая оплата (сбор платы) может иметь место вне системы оплаты.
3.6 (принудительное) взыскание: Меры или действия, выполняемые с целью принуждения к соблюдению законов и предписанных мер.
Примечание - В этом контексте "взыскание" представляет собой процесс принуждения к соблюдению платного режима.
3.7 совместимость: Способность взаимодействовать с другими комплексами на основе развитых интерфейсов для обмена данными с прикладными задачами в других системах.
Пример - Функциональная совместимость при взимании платы направлена на то, чтобы транспортное средство могло проезжать через зоны действия различных систем сбора платы, имея при этом только одно бортовое устройство (OBE), работающее в рамках одного контракта с поставщиком платных услуг.
3.8 уточнение позиционирования: Технология более точного вычисления местоположения транспортного средства на основе обработки данных, посылаемых придорожным оборудованием бортовому оборудованию.
3.9 бортовое оборудование: Оборудование, установленное на транспортном средстве (внутри или снаружи), которое используется для осуществления электронной оплаты за проезд.
3.10 придорожное оборудование: Оборудование интеллектуальной транспортной системы, расположенное вдоль сети автомобильных дорог в целях взаимодействия и обмена данными с бортовым оборудованием транспортных средств.
3.11 роль: Набор обязанностей.
3.12 связь ближнего действия: Технология связи, используемая в системе сбора платы, основанная на передаче информации по радио между придорожным оборудованием и бортовым оборудованием.
Примечание - Технология использует DSRC 5,8 ГГц, а также ИТС-G5 и RFID.
3.13 тарифная схема: Набор правил для расчета стоимости сбора с транспортного средства на платном участке улично-дорожной сети для различных дней и времени.
3.14 сбор: Цена, налог или иная плата, взимаемая оператором системы сбора платы с транспортного средства за пользование платной зоной.
3.15 оператор системы сбора платы: Юридическое лицо, взимающее сбор с транспортного средства за пользование платной зоной.
3.16 подтверждение платежа: Официальный отчет оператора системы сбора платы, подтверждающий, что владелец транспортного средства на платном участке улично-дорожной сети произвел оплату в форме, согласованной оператором системы сбора платы и поставщиком услуг.
3.17 платная зона: Область или часть дорожной сети, где применен платный режим.
3.18 платный режим: Свод правовых документов, включая требования, регулирующие сбор денежных средств в платных зонах.
3.19 схема сбора платы: Организация режима взимания платы, включающая участников и их отношения.
3.20 услуга сбора платы: Услуга, позволяющая пользователям оплачивать услуги за использование платных зон и участков дорожной сети.
3.21 поставщик платных услуг: Юридическое лицо, предоставляющее потребителям услуги сбора платы в одной или большем количестве платных зон.
3.22 транспортная услуга: Услуга, предлагаемая пользователю, оказываемая с использованием транспортной инфраструктуры.
3.23 объект доверия: Информационный объект, которым обмениваются участники сбора платы для подтверждения подлинности (например, электронная подпись или электронный сертификат).
3.24
интеллектуальная транспортная система; ИТС: Система управления, интегрирующая современные информационные и телематические технологии и предназначенная для автоматизированного поиска и принятия к реализации максимально эффективных сценариев управления транспортно-дорожным комплексом региона, конкретным транспортным средством или группой транспортных средств с целью обеспечения заданной мобильности населения, максимизации показателей использования дорожной сети, повышения безопасности и эффективности транспортного процесса, комфортности для водителей и пользователей транспорта.
[ГОСТ Р 56829-2015, статья 1]
3.25 эталонная архитектура: В сфере архитектуры электронных систем взимания платы с транспортных средств определяемое понятие устанавливает проверенное типовое решение для архитектуры данной предметной области, а также задает словарь общепринятых терминов для обсуждения реализаций этой архитектуры.
3.26 биллинг: Выставление счетов пользователю поставщиком услуг взимания дорожных сборов.
4 Обозначения и сокращения
4.1 Символы
В настоящем стандарте применены следующие символы:
- прямоугольник со скругленными углами обозначает задачи и соответствующую деятельность субъектов;
- горизонтальные стрелки показывают информационный обмен между субъектами, действия, проводимые в рамках задач;
- вертикальные стрелки показывают шаги выполнения в рамках той или иной деятельности;
- закрашенные круги обозначают начало диаграммы действий;
- частично закрашенные круги обозначают окончание диаграммы действий;
- полностью закрашенный прямоугольник означает принятие решения.
4.2 Сокращения
В настоящем стандарте применены следующие сокращения:
ANPR - автоматическое распознавание номерных знаков (Automatic Number Plate Recognition);
DSRC - специализированная связь на коротких расстояниях (Dedicated Short-Range Communication);
GNSS - глобальные спутниковые навигационные системы (Gloval Navigation Satellite Systems);
HMI - интерфейс "человек - машина" (Human Machine Interface);
ID - идентификационные данные (Identity);
OBE - бортовое оборудование (On-board Equipment);
RFID - радиочастотная идентификация (Radio Frequency Identification);
SAM - модуль безопасного приложения (Secure Application Module);
SRC - связь ближнего действия (Short Range Communication);
ОССП - оператор системы сбора платы;
ППУ - поставщик платных услуг;
ЭСП - электронный сбор платы.
5 Сообщество ЭСП: роли и цели
5.1 Общие положения
Электронный сбор платы - это услуга ИТС, позволяющая пользователю транспортной услуги, связанной с транспортным средством, оплачивать соответствующую транспортную услугу, например использование платной дороги с использованием цифровых технологий. Компоненты приложения ИТС, предоставляющего данную услугу, загружаются в память бортового оборудования на транспортном средстве, в системе придорожной инфраструктуры и в центральных системах. В некоторых сценариях использования оно также включает личное оборудование, например смартфоны.
Архитектура ЭСП может быть описана как совокупность внешних и внутренних корпоративных объектов, представляющих сообщество ЭСП, объединенных с целью предоставления услуги ЭСП с ее преимуществами в отношении безопасности трафика, эффективности трафика, комфорта и мобильности для пользователя услуги ЭСП.
Внешние корпоративные объекты участвуют в предоставлении услуги ЭСП, но не настроены исключительно для использования в ЭСП. Настоящий стандарт включает только определение внутренних корпоративных объектов, но внешние корпоративные объекты кратко описаны в этом разделе, чтобы дать полную картину сообщества ЭСП. На рисунке 1 показаны внешние объекты в сообществе ЭСП.
Рисунок 1 - Корпоративные объекты в сообществе ЭСП
В следующих подпунктах приведено краткое описание каждого корпоративного объекта, изображенного на рисунке 1. Подробные обязанности для ролей, определенных в области действия ЭСП, представлены в разделе 6.
5.2 Другие системы и услуги ИТС
Услуга ИТС обычно может основываться на данных, предоставляемых другими системами ИТС или службами ИТС. Объекты в области действия ЭСП могут, например, получать данные из других систем управления трафиком или информационных систем в качестве входных данных для алгоритмов ценообразования, используемых в системе ЭСП.
5.3 Датчики и исполнительные механизмы, автомобильные системы и общее оборудование
Электронная система сбора платы в своей области действия может использовать информацию от датчиков транспортного средства и хранилищ данных, интегрированных в транспортное средство, у которых основные цели не связаны с этой системой. Информация, получаемая от датчиков и из хранилищ данных, может использоваться для расчета дорожных сборов или сбора оплаты. Примерами таких датчиков и хранилищ данных являются датчики GNSS (например, в устройствах, используемых для навигации, управления автопарком), тахограф, датчик прицепа, датчики подвески, датчики нагрузки на оси и информация о транспортном средстве, хранящаяся в модуле безопасного приложения (SAM). Хранилища данных могут находиться как в автомобиле, так и где-либо еще, например в компьютере, установленном в области действия ЭСП.
Примечание - Информация о перевозимых товарах может стать актуальной в будущих схемах взимания пошлин.
5.4 Данные из инфраструктуры
В области действия ЭСП могут использоваться данные от датчиков окружающей среды, например результаты измерения загрязнения для расчета пошлин или сборов. Схема динамического ценообразования на дорогах может, например, использовать как результаты измерения загрязнения от датчиков окружающей среды, так и данные о транспортных потоках и скорости для динамического расчета дорожных пошлин или сборов. Датчики, которые устанавливают исключительно для целей ЭСП, считаются частью внутренних корпоративных объектов.
5.5 Финансовые/коммерческие системы
Функциональность, требуемая от финансовых/коммерческих систем, заключается в предоставлении финансовых услуг, запрашиваемых внутренними корпоративными объектами ЭСП. Услуги в основном будут заключаться в переводе денег между организациями в сообществе ЭСП. Важно отметить, что внутренние корпоративные объекты ЭСП обрабатывают данные о начислении платы, а финансовые/коммерческие системы обрабатывают информацию о платежах ("деньги").
В настоящем стандарте приведено строгое различие между платежным (финансовым) сегментом, поддерживающим область действия ЭСП, и сегментом начисления платы в самой области действия ЭСП. В настоящем стандарте рассматривается только тарификация в области действии ЭСП.
5.6 Телекоммуникационные системы
Функциональность, запрашиваемая от телекоммуникационных систем, заключается в предоставлении телекоммуникационных услуг, запрашиваемых в зоне действия ЭСП. Примерами таких услуг могут быть передача данных между операторами внутренних корпоративных объектов ЭСП по кабельной сети, передача данных между оборудованием сбора платы и OBE по сети мобильной связи, если эти услуги не реализуются специфическими функциями самой ЭСП.
5.7 Юрисдикция/органы власти
Обязанности внешнего корпоративного объекта, называемого юрисдикцией/властями, заключаются в определении структуры, в которой должна функционировать область действия ЭСП. Структура определяется политиками, разрабатывающими законы и постановления, предписания, ограничения и требования. Разные органы власти определяют разные политики:
- дорожные и транспортные органы, например, департамент транспорта может определять политику, относящуюся к типу и доступности, надежности и качеству транспортных услуг, за которые взимается плата или сбор. Власти могут, в сотрудничестве с финансовыми органами, определять принципы тарификации, которые будут использоваться в области действии ЭСП. Власти также могут в сотрудничестве с финансовыми органами определять политику управления конфигурацией корпоративных объектов ЭСП и назначать роли корпоративным объектам, а также определять экологические требования к системе. Примером является политика властей, которая является основой для заключения контракта между оператором, берущим на себя роль выдачи контрактов ЭСП, и операторами, берущими на себя функции взимания платы;
- органы власти в области электросвязи могут определять политику использования телекоммуникационных систем, например использование радиочастот в системах радиоинтерфейса;
- финансовые органы могут определять политику для областей действия ЭСП и финансовую среду, в которой она должна работать, например пошлина, налог или сбор. Финансовые органы могут также определять политику использования определенных типов платежных средств, например, электронные кошельки и разделение ролей между областями действия ЭСП и финансовыми системами;
- органы по защите данных могут определять политики безопасности и конфиденциальности в области действия ЭСП;
- центры сертификации могут выдавать сертификаты открытых ключей.
Взаимодействие между областями действия ЭСП и властями также включает определение прав доступа к информации, хранящейся у властей, например к национальным регистрам транспортных средств.
5.8 Органы по стандартизации
В обязанности органов стандартизации входит предоставление стандартов ЭСП и других стандартов или спецификаций, относящихся к области ЭСП. Существует взаимосвязь областей действия ЭСП и стандартов ЭСП, которые будут использоваться для этих областей. Существуют также данные, формируемые в области действия ЭСП, поступающие в органы по стандартизации, например данные от операторов взимания дорожных сборов, участвующих в разработке стандартов ЭСП.
5.9 Поставщик прав
Поставщик прав определяет общие права на услуги, которые заключаются в предоставлении основных артефактов, механизмов, организационной структуры и инструментов передачи информации, с помощью которых система ЭСП может взаимодействовать с другими транспортными системами. Данный орган позволяет использовать одно средство оплаты, например как в системах ЭСП, так и в системах общественного транспорта.
6 Роли, внутренние по отношению к области действия ЭСП
6.1 Общие положения
В этом разделе описываются различные роли в области действия ЭСП, определенные совокупностью обязанностей в области действия ЭСП. Роли описываются в общих чертах, то есть как наборы обязанностей, где каждый набор включает обязанности, которые логически связаны друг с другом либо своими целями, либо участниками, которые могут выполнять эту роль.
6.2 Роли области действия ЭСП
Роли области действия ЭСП можно сгруппировать в два набора, один из которых связан с функциями системы, а другой - с работой системы, как показано на диаграмме на рисунке 2.
Рисунок 2 - Роли области действии ЭСП
Функциональные операционные роли несут ответственность за все действия, связанные с функциональной работой системы, в данном случае за систему, предоставляющую услуги в группе услуг ИТС, называемой электронный сбор платы (ЭСП).
В следующих разделах описываются указанные выше роли ЭСП с указанием обязанностей для каждой роли.
6.3 Менеджер по совместимости
6.3.1 Краткое описание
Определена конкретная роль для управления областями действия ЭСП, заключающаяся в определении и поддержании набора правил, которые в совокупности определяют политику данного режима или область действия ЭСП. Эти обязанности относятся к работе системы. Роль менеджера по совместимости в реальных системах ЭСП часто берут на себя разные субъекты и регуляторы. Учитывая общий характер роли, она не будет уточняться в этом документе.
6.3.2 Обязанности
В обязанности менеджера по совместимости входит:
- определение правил регулирования работы ЭСП, в том числе:
- определение поддерживаемых политик безопасности и
конфиденциальности для системы ЭСП, выступающих в качестве органа
безопасности, который определяет политику взаимодействия между различными
областями безопасности,
- определение и поддержка ID-схем и, при необходимости, поддержка
выдачи ID, обеспечивающих уникальные регистрационные коды для организаций и
компонентов, а также уникальные идентификаторы или правила для генерации
уникальных идентификаторов для приложений и сообщений ЭСП;
- сертификация компонентов ЭСП, в том числе:
- определение требований к сертификации для задействованных
субъектов и оборудования, используемого в системе ЭСП,
- предоставление или отзыв разрешений на работу вовлеченным
участникам,
- мониторинг операций через периодическую отчетность.
- разрешение споров, в том числе:
- определение рабочих процедур среди операторов,
- разрешение споров между операторами.
6.4 Поставщик платных услуг
6.4.1 Описание
Роль поставщика платных услуг отвечает за контракты с ролью пользователя и предоставляет артефакты, механизмы, организационные структуры и инструменты передачи информации, необходимые для работы системы ЭСП. Обязанности этой роли относятся к функционированию системы. Эта роль выполняется за счет прямого взаимодействия с ролью менеджера по совместимости, ролью оператора системы сбора платы и ролью пользователя.
6.4.2 Обязанности
Обязанности поставщика платных услуг включают:
- обеспечение основных положений, в том числе:
- обеспечение OBE, когда сбор платы осуществляется с помощью
бортовой электронной аппаратуры,
- гарантию оплаты дорожных сборов субъекту, выполняющему роль
оператора системы сбора платы,
- организацию способов оплаты для пользователя,
- получение денег от лица, подписавшего контракт ЭСП,
- управление взаимодействием с клиентами, связанными с
использованием платных услуг в отношении информации, претензий, вопросов и
ответов, обработки ошибок и любых договорных или финансовых вопросов,
- внедрение и соблюдение политик безопасности и конфиденциальности
для систем взимания платы,
- мониторинг фактического качества работы относительно
согласованных уровней обслуживания;
- выступление в качестве агента по контракту, в том числе:
- предложение заинтересованным пользователям договорных отношений
на определенных условиях и заключение договорных соглашений,
- предоставление и управление контрактом ЭСП, включая права на
обслуживание для пользователя платных услуг;
- предоставление декларации о дорожных сборах, в том числе:
- проверка на безопасность информации, предоставляемой OBE,
необходимой для взимания платы,
- предоставление контекстных данных, созданных где-то еще
(например, оператором сбора платы), таким образом, чтобы они могли быть
установлены в OBE;
- настройку OBE, включая настройку OBE безопасным способом;
- поддержку OBE, включая поддержку функциональности OBE.
6.5 Пользователь услуги
6.5.1 Краткое описание
В настоящем стандарте транспортная услуга связана с использованием или наличием транспортного средства в зоне взимания платы. Платная зона может охватывать дорожную сеть, конкретный участок дороги (например, мост или туннель) или конкретную область, предлагающую услугу (например, парковку или доступ к охраняемой территории в городе). Это также может быть любая услуга, связанная с использованием транспортного средства в транспортной системе (например, пользование заправочной станцией, дающее водителю возможность покупать бензин) с помощью ЭСП.
Таким образом, определяется роль, охватывающая все аспекты использования системы взимания платы и, если применимо, транспортных услуг. Реализации систем взимания платы в различных областях обычно называют эту роль, например, водитель, пользователь или покупатель. Обязанности этой роли относятся к функциональной работе системы. Эта роль напрямую взаимодействует с ролью поставщика платных услуг.
6.5.2 Обязанности
Обязанности роли пользователя включают:
- ответственность за дорожные сборы, в том числе:
- использование OBE, когда сбор осуществляется с помощью бортового оборудования, в качестве инструмента выполнения своих обязательств,
- взаимодействие с OBE, когда он присутствует на борту, например декларирование характеристик транспортного средства при уплате дорожных сборов или получение сообщений и выполнение действий в ответ на сообщения от OBE,
- поведение в соответствии с правилами конкретной системы взимания дорожных сборов, например распознавание сигнала или дорожного знака;
- владение или управление транспортным средством, в том числе:
- соблюдение режима взимания платы в платной зоне,
- подписание договора с поставщиком платных услуг,
- подписание контракта с эмитентом контракта ЭСП, который берет на себя ответственность за соблюдение правил, связанных с использованием платных услуг,
- приобретение OBE,
- установку и, в конечном итоге, демонтаж OBE в автомобиле,
- расторжение договорных отношений с поставщиком платных услуг,
- получение счета, например посредством получения счета-фактуры за использованную услугу и плату,
- оплату дорожного сбора, включенного в счет,
- хранение и защиту договорных данных и, в конечном итоге, средств платежа, например электронный кошелек, необходимый для взимания платы и передачи данных другим участникам, выполняющим функции, связанные с установлением или взиманием платы. Эта роль всегда связана с OBE.
6.6 Оператор системы сбора платы
6.6.1 Описание
Роль оператора системы сбора платы определяет режим взимания дорожных сборов, управляет системой взимания дорожных сборов и предоставлением транспортной услуги. Эта роль предоставляет артефакты, механизмы, организационные структуры и инструменты передачи информации, необходимые для работы системы ЭСП. Обязанности этой роли относятся к обеспечению функционирования системы. Эта роль выполняется путем прямого взаимодействия с менеджером по совместимости и ролями поставщика платных услуг.
6.6.2 Обязанности
В обязанности оператора системы сбора платы входят:
- выполнение основных функций системы сбора платы, в том числе:
- предоставление, если применимо, транспортных услуг, например доступ к дорожной сети, парковке или паромному сообщению,
- определение принципов начисления платы за предлагаемую услугу, например принципы тарификации платной дороги или зоны;
- расчет платы (напрямую или делегированием поставщику платных услуг), в том числе:
- передача пользователю результата процесса сбора платы,
- безопасное общение с участниками, выполняющими роли, связанные с выпуском контракта ЭСП, платежными средствами и OBE;
- подготовка исходных контекстных данных ЭСП, включая:
- информирование водителя транспортного средства о наличии ЭСП и принципах взимания платы, например через знаки и сообщения либо напрямую, либо через OBE;
- связь с проезжающими автомобилями, когда это применимо в соответствии с технологией, выбранной в данной области взимания платы:
- предоставление, если применимо, автономным системам географической информации об объектах платы в области взимания платы, а также предоставление информации о местоположении. Этот процесс также известен как уточнение локализации,
- обнаружение транспортного средства, подлежащего оплате,
- сбор характеристик транспортного средства, позволяющий правильно классифицировать транспортное средство, используемое для расчета дорожных сборов. Собранная информация может быть считана из OBE, измерена (оба способа используются для расчета дорожных сборов или проверки данных, считанных из OBE) или собрана из центральной базы данных или реестра транспортных средств (автономный расчет дорожных сборов),
- безопасный обмен данными с OBE, когда он присутствует на борту, путем обмена информацией, необходимой для взимания платы,
- принятие служебных прав, хранящихся в OBE, то есть на носителе, несущем договорные данные, когда OBE присутствует на борту,
- сбор информации, позволяющей оператору платной области идентифицировать получателя заявки на предоставленную транспортную услугу, например по распознаванию автомобильных номеров. Эта роль позволяет взимать плату без установленного в автомобиле OBE;
- оперативное правоприменение, включая:
- обнаружение, запись и обработку исключений
(включая мошенничество) всякий раз, когда транспортное средство
проезжает через платный домен. В эту функцию входит проверка соответствия
автономных систем,
- ведение судебных дел при защите конфиденциальности лиц, взявших
на себя роль водителя,
- внедрение и соблюдение политик безопасности и конфиденциальности
для доменов ЭСП.
6.7 Функциональные роли и обязанности ЭСП
На рисунке 3 показаны роли ЭСП, добавлены их обязанности и взаимодействие.
Рисунок 3 - Роли ЭСП, их обязанности и их взаимодействие
Основная цель архитектуры - выявить те услуги, которые приводят к взаимодействиям, которые необходимо стандартизировать, а именно:
- взаимодействие между разными участниками;
- взаимодействие между отдельными обязанностями, когда субъекты, берущие на себя эти обязанности, могут быть разными (т.е. принадлежать к разным организациям).
Реальная система взимания платы, реализующая эту архитектуру, не требует реализации всех ролей и обязанностей, которые подробно описаны в настоящем стандарте и представлены на рисунке 3. Реальная система взимания сборов может реализовать столько ролей и обязанностей, сколько необходимо. Единственное обязательство состоит в том, чтобы реализованные взаимодействия между ролями и обменом информацией соответствовали указанным в настоящем стандарте, чтобы обеспечить совместимость между системами, принадлежащими разным организациям, или реализациями различных поставщиков.
7 Услуги
7.1 Обзор
Услуги ЭСП реализуются с участием четырех идентифицированных операционных ролей ЭСП (см. рисунок 4), посредством набора вспомогательных услуг.
Рисунок 4 - Схема взаимодействия
при предоставлении платной услуги
В ходе выполнения вспомогательной услуги каждая операционная роль может действовать как:
- поставщик услуг, действующее лицо, предоставляет услугу,
- получатель услуги, действующее лицо, пользуется услугой,
- поставщик контента, действующее лицо, предоставляет информацию,
- потребитель информации, действующее лицо, получает информацию.
Подробные описания всех тех вспомогательных услуг, которые выполняются внутри каждой роли, выходят за рамки настоящего стандарта. Однако для тех услуг, которые предполагают взаимодействие между различными участниками, то есть когда могут быть задействованы отдельные организации, существует потребность в стандартизованном наборе обмена информацией. Таким образом, эти конкретные услуги подробно описаны в этом разделе. Вспомогательные услуги сгруппированы в зависимости от того, какие роли в них взаимодействуют. Группы и подробные описания вспомогательных услуг указаны в следующих разделах.
Диаграммы взаимодействия, представленные в следующих разделах, отображают обмен информацией между участниками. Подробности деятельности каждого участника не показаны, кроме как в целях пояснения, и не подлежат стандартизации. На каждой диаграмме прямоугольники с закругленными углами обозначают обязанности или действия. Имена в этих полях могут немного отличаться от имен на рисунке 3, чтобы лучше объяснить тип выполняемого действия. Стрелки на диаграммах показывают направление информационных потоков от инициатора обмена информацией к получателю информации. Стрелки помечены именами, которые указывают на информационные объекты, которыми обмениваются участники.
Варианты для принятия решения представлены на диаграммах, чтобы указать, когда конкретное поведение может стать предметом решения. В общем, варианты принятия решения указывают только на то, что существует несколько различных возможных способов продолжения обработки (например, с другими выходными данными) или что процесс может остановиться из-за принятия решения. Показаны не все возможности, и это упрощение сделано для того, чтобы избежать чрезмерной спецификации, поскольку действия, выполняемые субъектом, показаны только на уровне детализации, необходимом для понимания того, как генерируется информация, которой обмениваются.
Хотя вспомогательные услуги в целом не зависят от технологии взимания платы, в некоторых случаях это не так. Вспомогательные услуги, предоставление которых зависит от технологии взимания платы, четко определены и описаны в отдельных пунктах.
7.2 Вспомогательные услуги, включающие в себя роли оператора системы сбора платы, поставщика платных услуг и менеджера по совместимости
На рисунке 5 показаны подуслуги, которые включают в себя роли оператора системы сбора платы, поставщика платных услуг и менеджера по совместимости.
Рисунок 5 - Вспомогательные услуги, включающие в себя роли
оператора сбора платы, поставщика платных услуг
и менеджера по совместимости
7.2.1 Добавление или удаление нового оператора сбора платы
Добавление, по крайней мере, одного нового оператора сбора платы в сообщество, действующее в качестве функционально совместимой схемы ЭСП, является предварительным условием для начала работы в целом. Эта вспомогательная услуга инициируется кандидатом на роль оператора системы сбора платы, подающим заявку на выполнение данной роли в системе. Если сертификат предоставлен, он направляется всем известным участникам, играющим роль поставщика платных услуг, для начала переговоров по двусторонним соглашениям об общих операциях. Эта вспомогательная служба использует вспомогательную службу объектов доверия обмена, которая также может использоваться отдельно в других случаях.
На рисунке 6 показана соответствующая диаграмма действий. Действующий субъект, играющий роль поставщика платных услуг, выполняет основные обязанности по предоставлению услуг.
Рисунок 6 - Добавление/удаление нового оператора
системы сбора платы в/из зоны совместимости
Добавление нового оператора системы сбора платы подразумевает пересмотр и создание новой версии системы взимания платы. Кроме того, новый оператор системы сбора платы будет обмениваться объектами доверия с поставщиками услуг, которые будут работать в его зоне.
Удаление из системы ранее зарегистрированного легитимного оператора системы сбора платы будет следовать аналогичной логической последовательности, с той лишь разницей, что услуга может быть инициирована по запросу либо оператора системы сбора платы, либо менеджера по совместимости.
Выявлены следующие взаимодействия:
1 Сертификация взаимодействия компонентов ЭСП, позволяющая сертифицировать работу операторов системы сбора платы.
2 Взаимодействие при распространении информации о системе, которое позволяет обмениваться стандартными характеристиками системы взимания платы.
3 Взаимодействие с доверительными объектами для обмена такими объектами, как ключи и сертификаты, между участниками в системе взимания платы.
В процессе взаимодействия при предоставлении услуги:
- менеджер по совместимости должен действовать как поставщик услуг при сертификации оператора системы сбора платы и как поставщик контента при распространении обновленной информации о системе среди всех других участников;
- оператор системы сбора платы должен действовать как получатель услуг, если он сертифицирован менеджером по совместимости, и как поставщик контента при обмене объектами доверия с поставщиком платных услуг;
- поставщик платных услуг должен действовать как поставщик контента при обмене доверительными объектами с оператором системы.
7.2.2 Добавление или удаление нового поставщика платных услуг
Добавление, по крайней мере, одного поставщика платных услуг в сообщество, действующее как совместимая схема ЭСП, является предварительным условием для начала работы в целом. Это действие инициируется кандидатом в поставщики платных услуг, подающим заявку на регистрацию в системе. После регистрации в системе менеджер по совместимости направит информацию о регистрации всем известным операторам системы сбора платы, чтобы начать переговоры по двусторонним соглашениям об общих операциях. На рисунке 7 показана соответствующая диаграмма действий.
Рисунок 7 - Добавление/удаление нового поставщика
платных услуг в/из зоны совместимости
Действующее лицо, играющее роль поставщика платных услуг, выполняет основные предписанные обязанности.
Регистрация в системе нового поставщика платных услуг подразумевает создание и обмен новой версией обзора системы взимания платы. Кроме того, новый поставщик платных услуг будет обмениваться объектами доверия с операторами системы сбора платы тех платных зон, в которых он намеревается работать.
Удаление ранее зарегистрированного поставщика платных услуг будет проводиться в аналогичной логической последовательности, с той лишь разницей, что услуга может быть инициирована по запросу либо поставщика платных услуг, либо менеджера по совместимости.
Выявлены следующие взаимодействия:
1 Сертификация взаимодействия участников ЭСП, позволяющая сертифицировать работу поставщиков платных услуг.
2 Взаимодействие с обзором системы, которое позволяет обмениваться стандартными характеристиками системы взимания платы.
3 Взаимодействие при обмене доверительными объектами, такими как, например, ключи и сертификаты между участниками в толлинговой системе.
В процессе взаимодействия при предоставлении услуги:
- менеджер по совместимости должен действовать как поставщик услуг при сертификации оператора системы сбора платы и как поставщик контента при распространении обновленного обзора системы среди всех других участников;
- оператор системы сбора платы должен действовать как поставщик контента при обмене доверительными объектами с поставщиком платных услуг;
- поставщик платных услуг должен действовать как получатель услуги, если он сертифицирован менеджером по совместимости, и как поставщик контента при обмене объектами доверия с оператором системы сбора платы.
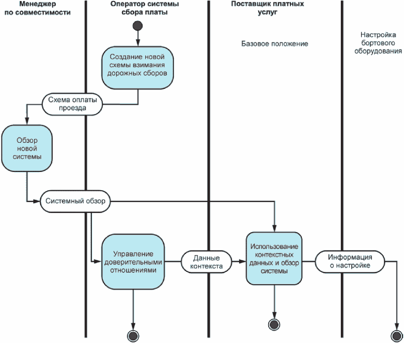
7.2.3 Добавление или изменение режима взимания дорожных сборов
Добавление, по крайней мере, одного режима взимания дорожных сборов в сообщество, действующее в качестве функционально совместимой схемы ЭСП, является предварительным условием для начала работы в целом. Он инициируется оператором системы сбора платы, информирующим менеджера по совместимости о начале работы новой системы ЭСП, за которую он отвечает. То же действие производится при изменении режима взимания платы. Менеджер по совместимости включает новый режим в список участвующих схем ЭСП и информирует всех участников, предоставляющих платные услуги. Если новый режим добавляется в соответствии с основными договорными соглашениями между пользователем и держателем контракта, субъект, настраивающий OBE (если он присутствует), включит новый режим взимания платы в список рабочих режимов в OBE пользователя. OBE готов к работе по новой схеме ЭСП, если предоставлены данные контекста. На рисунке 8 показана соответствующая диаграмма действий.
Рисунок 8 - Добавление или изменение режима
взимания дорожных сборов
Использование контекстных данных и обзор системы с помощью роли поставщика платных услуг подразумевает дальнейший обмен информацией с поставщиком платных услуг, который, возможно, потребуется стандартизировать, если задействованные обязанности/действия выполняются разными участниками. В частности, при изменении толлингового режима потребуется настройка OBE в автономной толлинговой системе.
Закрытие ранее включенного режима взимания платы будет следовать той же логической последовательности, начиная с запроса субъекта взимания платы.
Выявлены следующие взаимодействия:
1 Взаимодействие со схемой взимания дорожных сборов, которое позволяет субъекту, играющему роль оператора системы сбора платы, сообщить об изменении схемы взимания дорожных сборов.
2 Взаимодействие с обзором системы, которое позволяет обмениваться стандартными характеристиками системы взимания платы.
3 Взаимодействие с данными контекста, которое позволяет передавать данные контекста субъекту, играющему роль поставщика платных услуг.
4 Взаимодействие с информацией о настройке, которое позволяет обновлять информацию о контекстных данных в OBE, если оно присутствует.
В процессе взаимодействия при предоставлении услуги:
- менеджер взаимодействия должен действовать как поставщик контента при распространении обзорной информации о системе;
- оператор системы сбора платы должен действовать как поставщик контента при передаче обновленной схемы взимания дорожных сборов менеджеру по совместимости и при передаче обновленных контекстных данных поставщику платных услуг;
- поставщик платных услуг должен действовать как приемник информации при определенных обменах информацией.
7.2.4 Определение правил
Одна из обязанностей менеджера по совместимости - определить правила для сообщества ЭСП и распространить их среди поставщиков платных услуг и операторов системы сбора платы. На рисунке 9 показана соответствующая диаграмма действий.
Рисунок 9 - Определение правил для сообщества ЭСП
Выявлены следующие взаимодействия:
1 Взаимодействие правил ЭСП, которое позволяет субъекту, играющему роль менеджера по совместимости, информировать всех других участников о правилах, управляющих системой ЭСП.
В процессе взаимодействия при предоставлении услуги:
- менеджер по совместимости должен действовать как поставщик контента при распространении правил ЭСП;
- оператор системы сбора платы должен действовать как приемник информации при определенном обмене информацией;
- поставщик платных услуг должен действовать как приемник информации при определенном обмене информацией.
7.2.5 Операции мониторинга
Одна из обязанностей менеджера по совместимости - контроль функционирования ЭСП. На рисунке 10 показана соответствующая диаграмма действий.
Рисунок 10 - Мониторинг операций
Выявлены следующие взаимодействия:
1 Взаимодействие с отчетом об операциях, которое позволяет субъектам, играющим роль поставщика платных услуг и оператора системы сбора платы, информировать менеджера по совместимости о текущем статусе операции.
В процессе взаимодействия при предоставлении услуги:
- менеджер по совместимости должен действовать как приемник информации при определенном обмене информацией;
- оператор системы сбора платы должен действовать как поставщик контента при определенном обмене информацией;
- поставщик платных услуг должен действовать как поставщик контента для определенного обмена информацией.
7.2.6 Разрешение споров
Одна из обязанностей менеджера по совместимости заключается в урегулировании споров между участниками, играющими роль поставщика платных услуг и оператора системы сбора платы. Споры могут быть инициированы либо оператором системы сбора платы, либо поставщиком платных услуг, когда разногласия в работе службы взимания дорожных сборов не могут быть разрешены. В результате разрешения споров может быть отозвано разрешение на работу оператора системы сбора платы или поставщика платных услуг (см. 7.2.1 и 7.2.2). На рисунке 11 показана соответствующая диаграмма действий.
Рисунок 11 - Разрешение споров
В соответствии с результатом спора регистрация в системе может быть аннулирована либо у действующего лица, играющего роль плательщика, либо у действующего лица, играющего роль поставщика платных услуг, либо у обоих. О расторжении контракта уведомляются пользователи, заключившие контракт с заинтересованным(и) провайдером(ами). Это может быть сделано различными способами, такими как, например, использование дополнительной информации во взаимодействии пользователя с биллингом (см. 7.3.3).
Выявлены следующие взаимодействия:
1 Взаимодействие с жалобой, которое позволяет участникам, играющим роль поставщика платных услуг и оператора платных услуг, запросить менеджера по взаимодействию для разрешения спора.
2 Сертификат взаимодействия по отзыву компонентов ЭСП, который позволяет менеджеру по совместимости информировать вовлеченные стороны об отзыве разрешения на работу.
С точки зрения взаимодействия при предоставлении услуги:
- менеджер по совместимости должен действовать как поставщик контента для операции отзыва сертификата и как поставщик услуг для взаимодействия с жалобой;
- оператор системы сбора платы должен действовать как пользователь услуги при взаимодействии с жалобой и как приемник информации при взаимодействии с отзывом сертификата;
- провайдер платных услуг должен действовать как пользователь услуги для взаимодействия с жалобой и как приемник информации для взаимодействия с отзывом сертификата.
7.3 Дополнительные услуги с участием поставщика платных услуг и пользователя
На рисунке 12 показаны подуслуги, в которых участвуют поставщик услуг взимания платы и пользователь.
Рисунок 12 - Подуслуги с участием поставщика
платных услуг и пользователя
7.3.1 Предоставление контракта
Для заключения контракта ЭСП необходимо, чтобы поставщик услуг взимания дорожных сборов определил свои условия, предложил свои услуги и сообщил потенциальному пользователю эту информацию. Пользователь свяжется с агентом по контракту, который проверит, выполняет ли пользователь условия. На рисунке 13 показана соответствующая диаграмма действий.
Рисунок 13 - Предоставление контракта ЭСП
Если пользователь выполняет условия, будет заключен и подписан договор. Контрактирующий агент инициирует выпуск и настройку нового OBE, когда OBE используется для толлинга. В общем случае OBE будет впоследствии загружено соответствующей информацией, прежде чем он будет готов к работе.
На рисунке 13 показаны некоторые действия, которые происходят только тогда, когда OBE используется для определенного платного домена. Если OBE не используется (например, в системах взимания платы с ANPR), эти действия не выполняются.
Также на рисунке 13 показаны некоторые действия, которые включают взаимодействия и обмен соответствующей информацией внутри одной и той же роли (поставщик платных услуг). Этот обмен информацией может нуждаться в стандартизации, если вовлеченные обязанности/действия выполняются разными участниками.
Отказ от подписки на ранее подписанный контракт на обслуживание будет следовать той же логической последовательности, начиная с определения условий.
Выявлены следующие взаимодействия:
1 Взаимодействие с договорными условиями, позволяющее передавать договорную информацию.
2 Взаимодействие с подписанным контрактом, которое позволяет передавать подписанный контракт.
3 Взаимодействие с информацией о настройке, которое позволяет настраивать OBE с использованием контрактной информации, когда OBE используется в конкретной области взимания дорожных сборов.
С точки зрения взаимодействия при предоставлении услуги:
- поставщик платных услуг должен действовать как поставщик контента для условий договора и как приемник информации для подписанного договора и статуса OBE. Если обязанности по поддержанию OBE и сбору данных об использовании выполняются разными участниками, они будут играть роли соответственно поставщика услуг и пользователя услуги для взаимодействия с информацией о настройке;
- пользователь должен действовать как поставщик контента для подписанного контракта и как приемник информации для контрактной информации.
7.3.2 Взаимодействие службы поддержки с клиентами при обслуживании
Взаимодействие со службой поддержки клиентов включает все запросы о помощи и информации, а также жалобы от пользователя к поставщику.
Информация, передаваемая посредством использования соответствующего компонента, включает все типы запросов и жалоб, в том числе те, которые могут привести к последующему взаимодействию данного компонента с другими участниками. Такими запросами могут быть, например, отчеты об украденном или утерянном OBE, которые могут привести к тому, что данный компонент проинформирует операторов сбора платы посредством списков исключений, что эти OBE больше не действительны. На рисунке 14 показана соответствующая диаграмма действий.
Рисунок 14 - Диаграмма действий при обслуживании клиентов
Выявлены следующие взаимодействия:
1 Взаимодействие при запросе "Помощь, информация или жалоба", которое позволяет пользователю запрашивать обслуживание клиентов.
2 Взаимодействие клиентов со службой поддержки, которое позволяет поставщику платных услуг сообщать о результатах услуги.
С точки зрения взаимодействия при предоставлении услуги:
- поставщик платных услуг должен действовать как поставщик услуг при взаимодействии с клиентом, запрашивающим помощь, информацию или при обращении с жалобой, а также как поставщик контента при передаче информации по обслуживанию клиентов;
- пользователь должен выступать в качестве пользователя службы при взаимодействиях с целью получения справки, информации или при обращении с жалобами, а также в качестве приемника информации при взаимодействии со службой поддержки клиентов.
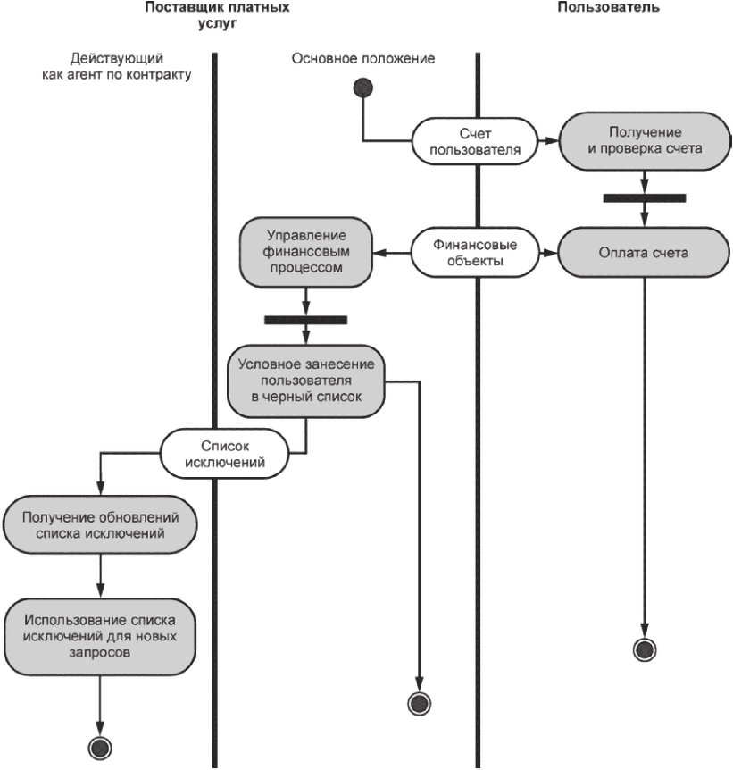
7.3.3 Выставление счетов пользователю
Выставление счетов пользователю (биллинг) осуществляется посредством серии взаимодействий между поставщиком услуг взимания дорожных сборов и пользователем. Исключения, возникающие при выставлении счетов пользователям, могут привести к аннулированию контрактов и передаче соответствующей информации оператору системы по сбору платы с помощью подуслуг обработки исключений (см. 7.4.7). Информация о списке исключений также будет использоваться всеми агентами по контракту для обнаружения пользователей, известных как неплатежеспособные клиенты, которые пытаются подписать новые контракты.
На рисунке 15 показана соответствующая диаграмма действий.
Рисунок 15 - Выставление счетов пользователю
Выявлены следующие взаимодействия:
1 Взаимодействие со счетом пользователя для информирования пользователя о счете к оплате. Эта информация может также включать уведомления, например о расторжении контракта (последний счет).
2 Взаимодействие с финансовым объектом, чтобы проинформировать поставщика платных услуг об оплате.
3 Взаимодействие со списком исключений, чтобы, возможно, указать пользователей, которые должны быть внесены в черный список, например, из-за недостающих платежей.
С точки зрения взаимодействия при предоставлении услуги:
- пользователь должен действовать как приемник информации для счета пользователя и как поставщик контента для финансовых объектов;
- поставщик платных услуг должен действовать как поставщик контента для списка исключений и счета пользователя, а также как приемник информации для финансовых объектов.
7.4 Подуслуги, включающие оператора системы сбора платных услуг и поставщика платных услуг
На рисунке 16 показаны подуслуги, включающие плату, и поставщик платных услуг.
Рисунок 16 - Подуслуги, включающие плату
и поставщика платных услуг
7.4.1 Сбор информации о транспортных средствах в платных зонах с использованием систем мобильной связи ближнего действия
В системах ЭСП сбор информации о транспортных средствах, находящихся в платных зонах, с использованием систем мобильной связи ближнего действия (SRC) выполняется субъектом, выполняющим роль оператора сбора платы различными способами, которые обычно не предполагают взаимодействия с пользователем. На рисунке 17 показана диаграмма взаимодействия между оператором сбора платы и поставщиком платных услуг в системе на основе SRC. Сбор информации о транспортных средствах в платных зонах происходит в домене системы мобильной связи ближнего действия, когда субъект, играющий роль оператора системы сбора платы, распознает присутствие OBE. Чтобы охватить самый общий случай, на диаграмме показан обмен идентификационной информацией, при котором оператор системы сбора платы идентифицирует пользователя, а поставщик платных услуг распознает область взимания платы.
Рисунок 17 - Сбор информации о транзите (системы SRC)
Определены следующие взаимодействия:
1 Взаимодействие с идентификацией пользователя для проверки учетных данных клиента с помощью доступной информации поставщика платных услуг.
2 Взаимодействие с идентификацией тарификации для проверки учетных данных оператора системы сбора платы.
3 Взаимодействие с информацией об использовании платной зоны для передачи данной информации для начисления платы.
4 Взаимодействие с информацией о начислении платы для уведомления о результате транзакции начисления.
С точки зрения взаимодействия при предоставлении услуги:
- оператор системы сбора платы будет действовать как пользователь услуги идентификации пользователя, идентификации тарифа для начисления платы и обмена информацией о транспортном средстве в платной зоне, а также как поставщик контента для обмена информацией о начислении платы;
- поставщик платных услуг должен действовать как поставщик услуг для идентификации пользователя, идентификации тарифа начисления платы и обмена информацией об использовании платной зоны, а также как получатель информации для обмена информацией о начислении платы.
7.4.2 Сбор информации о начислении платы (автономные системы)
В системах взимания платы на основе автономных систем сбор информации о транспортных средствах в платных зонах осуществляется поставщиком услуг взимания дорожных сборов, который с помощью OBE:
- распознает объекты взимания дорожных сборов (местоположение, области, участки дороги) на основе доступных контекстных данных ЭСП,
- определяет информацию о транспортных средствах в платных зонах (в некоторых случаях также информацию о начислении платы) и
- передает информацию оператору системы сбора платы в форме деклараций о платных дорогах.
Набор действий по сбору информации о начислении платы в автономных системах почти полностью выполняется поставщиком платных услуг и подробно изложен на рисунке 18 исключительно для ясности.
Рисунок 18 - Сбор информации о начислении платы
(автономные системы)
Детализация деклараций дорожных сборов зависит от конкретных договоренностей между участниками, играющими роль плательщиков дорожных сборов, и поставщиками платных услуг. Поставщик платных услуг может аннулировать пользователя (например, в случае переопределения кредитного порога) после обработки данных об использовании и, следовательно, поместить его в список исключений. Обмен и использование списков исключений подробно описано в п. 7.4.5.
Выявлены следующие взаимодействия:
1 Взаимодействие с объявлением платы для уведомления информации о начислении платы за один или несколько случаев нахождения в платной зоне.
2 Взаимодействие с данными об использовании для уведомления субъекта, выполняющего функцию предоставления платных услуг, о собранных данных об использовании.
С точки зрения взаимодействия при предоставлении услуги:
- поставщик платных услуг должен действовать как поставщик информации о платных зонах. Если сбор данных об использовании и предоставление информации о платных зонах выполняются разными участниками, эти субъекты должны действовать как поставщик контента и приемник информации, соответственно, для взаимодействия с данными об использовании;
- оператор системы сбора платы действует как приемник информации.
7.4.3 Сбор информации об использовании платной зоны (кроме систем на базе OBE)
Сбор информации об использовании платной зоны происходит в такой области взимания дорожных сборов, когда субъект, играющий роль оператора сбора платы, распознает присутствие транспортного средства и может идентифицировать пользователя без каких-либо прямых взаимодействий ни с пользователем, ни с поставщиком платных услуг.
Идентификация транспортного средства вместе с информацией об использовании платной зоны впоследствии предоставляется оператором сбора платных услуг поставщику платных услуг с помощью подуслуги "Предоставление платежной информации", подробно описанной в 7.4.4.
7.4.4 Предоставление платежной информации
Подуслуга "Предоставление платежной информации" основана на результатах обмена платежными реквизитами и может быть реализована двумя способами:
1) по требованию оператора системы сбора платы, который запрашивает от поставщика платных услуг данные об оплате ряда случаев использования платных зон, связанных с ранее обмененными платежными реквизитами;
- самостоятельно поставщиком платных услуг, который только уведомляет оператора сбора платных услуг о произведенном платеже вместе с указанием деталей выставления счета, к которым относится платеж. На рисунке 19 показано действие предоставления информации о платеже.
Рисунок 19 - Предоставление платежной информации
В случае если один из партнеров жалуется, что другой партнер не выполняет свои обязательства, определенные в сертификации, для урегулирования спора может быть привлечено руководство, как описано в 7.2.6.
Выявлены следующие взаимодействия:
1 Взаимодействие с деталями биллинга, которое позволяет либо оператору системы сбора платы, либо поставщику платных услуг уведомлять информацией об использовании платной зоны, возможно вместе с информацией о начислении платы.
2 Взаимодействие с платежным требованием, которое позволяет оператору системы сбора платы запрашивать платежи.
3 Взаимодействие с уведомлением о платеже, которое позволяет поставщику платных услуг уведомлять о платеже.
С точки зрения взаимодействия при предоставлении услуги:
- поставщик платных услуг должен действовать как поставщик контента уведомлений о платежах и как приемник информации или как поставщик контента платежных реквизитов, в зависимости от типа системы взимания платы. Поставщик платных услуг должен действовать как поставщик услуг при взаимодействии с платежным требованием;
- оператор системы сбора платы должен действовать как получатель информации уведомлений о платежах и как получатель информации или поставщик контента платежных данных, в зависимости от типа системы взимания платы. Оператор системы сбора платы должен выступать в качестве пользователя услуги при взаимодействии с платежным требованием.
7.4.5 Обнаружение исключений
Обнаружение исключений - это взаимодействие, которое может быть инициировано, когда автомобиль пользователя въезжает в платную зону. Оператор сбора платы может выполнять различные действия для обнаружения исключений, которые включают сбор собственных данных (от датчиков, например) или взаимодействие с пользовательским бортовым оборудованием для получения данных, либо и то, и другое, чтобы справиться с общим случаем. На рисунке 20 показана диаграмма действий, на которой выполняются оба действия.
Рисунок 20 - Обнаружение исключений
Выявлено взаимодействие с запросом OBE, которое позволяет субъекту, играющему роль оператора системы сбора платы, запрашивать технические параметры и состояние OBE.
С точки зрения взаимодействия при предоставлении услуги:
- оператор системы сбора платы должен действовать как пользователь услуги;
- поставщик платных услуг должен действовать как поставщик услуг.
7.4.6 Обмен объектами доверия
Подслужба обмена объектами доверия является симметричной и не обязательно запрашиваемой, то есть:
1 Оператор системы сбора платы и поставщик платных услуг могут предоставлять или запрашивать объекты доверия.
2 Объекты доверия могут быть предоставлены либо оператором системы сбора платы, либо поставщиком платных услуг без предварительного запроса.
На рисунке 21 показано действие обмена объектами доверия. Выявлены следующие взаимодействия:
1 Взаимодействие при транзакции объекта доверия, которое позволяет либо оператору системы сбора платы, либо поставщику платных услуг запрашивать объект доверия у своего партнера.
2 Взаимодействие с уведомлением об объекте доверия, которое позволяет либо оператору системы сбора платы, либо поставщику платных услуг доставить объект доверия своему партнеру.
Рисунок 21 - Обмен доверительными объектами
С точки зрения взаимодействия при предоставлении услуги:
- либо оператор сбора платных услуг, либо поставщик платных услуг должен действовать как пользователь услуги для взаимодействия с транзакцией объекта доверия, в зависимости от того, кто выдает запрос на объект доверия. Симметрично партнер должен действовать как поставщик услуг;
- оператор сбора платных услуг или провайдер платных услуг должны действовать как приемник информации для взаимодействия с уведомлением об объекте доверия, в зависимости от того, кто доставляет объект доверия. Симметрично контрагент должен действовать как поставщик контента.
7.4.7 Обработка отклонений
Отклонения могут быть обнаружены (см. 7.4.5) любым оператором системы сбора платы, когда, например, OBE, проходящий в платной зоне, проверяется или на наличие систем ANPR, когда номерной знак транспортного средства не признается действительным, или поставщиком платных услуг, когда, например, обновляется статус пользователя (пользователь аннулирован из-за пропущенных платежей, пользователь заносится в специальный список). Результат обнаружения отклонения вызывает взаимодействия, показанные на рисунке 22.
Рисунок 22 - Обработка отклонений
Выявлены следующие взаимодействия:
1 Взаимодействие "Уведомить об отклонении", которое позволяет субъекту, играющему роль оператора системы сбора платы, информировать поставщика платных услуг о некоторых обнаруженных отклонениях от нормы, например в технических параметрах или состоянии OBE.
2 Взаимодействие со списком исключений, которое позволяет поставщику платных услуг сообщать субъекту, играющему роль оператора системы сбора платы, об изменении статуса пользователя.
С точки зрения взаимодействия при предоставлении услуги:
- оператор системы сбора платы будет действовать как поставщик контента для уведомления об отклонении от нормы;
- поставщик платных услуг должен действовать как поставщик контента для списка исключений.
7.4.8 Предоставление местной информации
При обнаружении транспортного средства пользователя, въезжающего в платную зону, оператор системы сбора платы может предоставить локальную информацию, если транспортное средство имеет OBE. Практическим примером такой информации являются данные о местоположении, которые будут использоваться для повышения точности определения местоположения. На рисунке 23 показана диаграмма действий, на которой выполняется такое действие.
Рисунок 23 - Предоставление местной информации
Выявлено следующее взаимодействие: субъект, играющий роль оператора системы сбора платы, информирует OBE о локальной информации.
С точки зрения взаимодействия при предоставлении услуги:
- оператор системы сбора платы действует как поставщик услуг;
- поставщик платных услуг должен действовать как пользователь услуги.
Приложение ДА
(справочное)
СВЕДЕНИЯ О СООТВЕТСТВИИ ССЫЛОЧНЫХ НАЦИОНАЛЬНЫХ СТАНДАРТОВ
МЕЖДУНАРОДНЫМ СТАНДАРТАМ, ИСПОЛЬЗОВАННЫМ В КАЧЕСТВЕ
ССЫЛОЧНЫХ В ПРИМЕНЕННОМ МЕЖДУНАРОДНОМ СТАНДАРТЕ
Таблица ДА.1
Обозначение ссылочного национального стандарта
Степень соответствия
Обозначение и наименование ссылочного международного стандарта
IDT
ISO/IEC 7498-1:1994 "Информационная технология. Взаимосвязь открытых систем. Базовая эталонная модель. Часть 1. Базовая модель"
IDT
ISO/IEC 10746-2:1996 "Информационная технология. Взаимосвязь открытых систем. Управление данными и открытая распределенная обработка. Часть 2. Базовая модель"
IDT
ISO/IEC 10746-3:2009 "Информационная технология. Взаимосвязь открытых систем. Управление данными и открытая распределенная обработка. Часть 3. Архитектура"
IDT
ISO/IEC 15414:2015 "Информационные технологии. Открытая распределенная обработка. Эталонная модель. Язык описания предприятия"
Примечание - В настоящей таблице использовано следующее условное обозначение степени соответствия стандартов:
- IDT - идентичные стандарты.
Приложение ДБ
(справочное)
СОПОСТАВЛЕНИЕ СТРУКТУРЫ НАСТОЯЩЕГО СТАНДАРТА СО СТРУКТУРОЙ
ПРИМЕНЕННОГО В НЕМ МЕЖДУНАРОДНОГО СТАНДАРТА
Таблица ДБ.1
Структура настоящего стандарта
Структура международного стандарта ИСО 17573-1:2019
Приложения
-
Приложения
A
-
B
-
C
-
ДБ
-
Библиография
Примечание - Сопоставление структуры стандартов приведено начиная с приложений, так как предыдущие разделы стандарта идентичны.
Библиография
[1]
ISO/TS 17573-2:2020
Электронный сбор платежей. Архитектура системы для взимания платы с транспортных средств. Часть 2. Терминология.
[2]
ИСО 24014-1:2015
Общественный транспорт. Интероперабельная система менеджмента тарифов. Часть 1. Архитектура
УДК 656.13:006.354
ОКС 35.240.60
Ключевые слова: интеллектуальные транспортные системы, электронный сбор платы за проезд, архитектура систем сбора платы за проезд, бортовое оборудование