Главная // Актуальные документы // ГОСТ (Государственный стандарт)СПРАВКА
Источник публикации
М.: Стандартинформ, 2017
Примечание к документу
Текст данного документа приведен с учетом
поправки, опубликованной в "ИУС", N 4, 2020.
Документ
введен в действие с 01.09.2017.
Название документа
"ГОСТ EN 55103-2-2016. Межгосударственный стандарт. Электромагнитная совместимость. Стандарт на группу однородной продукции для профессиональной аудио-, видео-, аудиовизуальной аппаратуры и аппаратуры управления световыми приборами для зрелищных мероприятий. Часть 2. Устойчивость к электромагнитным помехам"
(введен в действие Приказом Росстандарта от 02.12.2016 N 1927-ст)
"ГОСТ EN 55103-2-2016. Межгосударственный стандарт. Электромагнитная совместимость. Стандарт на группу однородной продукции для профессиональной аудио-, видео-, аудиовизуальной аппаратуры и аппаратуры управления световыми приборами для зрелищных мероприятий. Часть 2. Устойчивость к электромагнитным помехам"
(введен в действие Приказом Росстандарта от 02.12.2016 N 1927-ст)
по техническому регулированию
и метрологии
от 2 декабря 2016 г. N 1927-ст
МЕЖГОСУДАРСТВЕННЫЙ СТАНДАРТ
ЭЛЕКТРОМАГНИТНАЯ СОВМЕСТИМОСТЬ
СТАНДАРТ НА ГРУППУ ОДНОРОДНОЙ ПРОДУКЦИИ ДЛЯ ПРОФЕССИОНАЛЬНОЙ
АУДИО-, ВИДЕО-, АУДИОВИЗУАЛЬНОЙ АППАРАТУРЫ И АППАРАТУРЫ
УПРАВЛЕНИЯ СВЕТОВЫМИ ПРИБОРАМИ ДЛЯ ЗРЕЛИЩНЫХ МЕРОПРИЯТИЙ
ЧАСТЬ 2
УСТОЙЧИВОСТЬ К ЭЛЕКТРОМАГНИТНЫМ ПОМЕХАМ
Electromagnetic compatibility. Product family standard
for audio, video, audio-visual and entertainment lighting
control apparatus for professional use. Part 2. Immunity
(EN 55103-2:2009, IDT)
ГОСТ EN 55103-2-2016
Дата введения
1 сентября 2017 года
Цели, основные принципы и основной порядок проведения работ по межгосударственной стандартизации установлены в
ГОСТ 1.0-2015 "Межгосударственная система стандартизации. Основные положения" и
ГОСТ 1.2-2015 "Межгосударственная система стандартизации. Стандарты межгосударственные, правила и рекомендации по межгосударственной стандартизации. Правила разработки, принятия, обновления и отмены"
1 ПОДГОТОВЛЕН Закрытым акционерным обществом "Научно-испытательный центр "САМТЭС" и Техническим комитетом по стандартизации ТК 30 "Электромагнитная совместимость технических средств" на основе собственного перевода на русский язык англоязычной версии стандарта, указанного в
пункте 5
2 ВНЕСЕН Федеральным агентством по техническому регулированию и метрологии
3 ПРИНЯТ Межгосударственным советом по стандартизации, метрологии и сертификации (протокол от 22 ноября 2016 г. N 93-П)
За принятие проголосовали:
Краткое наименование страны по МК (ИСО 3166) 004-97 | Код страны по МК (ИСО 3166) 004-97 | Сокращенное наименование национального органа по стандартизации |
Беларусь | BY | Госстандарт Республики Беларусь |
Казахстан | KZ | Госстандарт Республики Казахстан |
Киргизия | KG | Кыргызстандарт |
Россия | RU | Росстандарт |
4
Приказом Федерального агентства по техническому регулированию и метрологии от 2 декабря 2016 г. N 1927-ст межгосударственный стандарт ГОСТ EN 55103-2-2016 введен в действие в качестве национального стандарта Российской Федерации с 1 сентября 2017 г.
5 Настоящий стандарт идентичен европейскому региональному стандарту ЕН 55103-2:2009 "Электромагнитная совместимость. Стандарт на группу однородной продукции для профессиональной аудио-, видео-, аудиовизуальной аппаратуры и аппаратуры управления световыми приборами для зрелищных мероприятий. Часть 2. Устойчивость к электромагнитным помехам" (EN 55103-2:2009 "Electromagnetic compatibility - Product family standard for audio, video, audio-visual and entertainment lighting control apparatus for professional use - Part 2: Immunity", IDT), включая техническую поправку IS1:2012.
Европейский региональный стандарт EN 55103-2:2009 подготовлен Техническим комитетом по стандартизации CENELEC TC 210 "Электромагнитная совместимость (ЭМС)".
| | ИС МЕГАНОРМ: примечание. Техническая поправка, выделенная двойной вертикальной линией, в электронной версии документа выделена одинарной вертикальной линией справа. | |
Техническая поправка внесена в текст настоящего стандарта и выделена двойной вертикальной линией, а обозначение и год принятия технической поправки приведены в скобках после соответствующего текста.
При применении настоящего стандарта рекомендуется использовать вместо ссылочных европейских региональных стандартов соответствующие им межгосударственные стандарты, сведения о которых приведены в дополнительном
приложении ДА
6 ВВЕДЕН ВПЕРВЫЕ
Информация об изменениях к настоящему стандарту публикуется в ежегодном информационном указателе "Национальные стандарты", а текст изменений и поправок - в ежемесячном информационном указателе "Национальные стандарты". В случае пересмотра (замены) или отмены настоящего стандарта соответствующее уведомление будет опубликовано в ежемесячном информационном указателе "Национальные стандарты". Соответствующая информация, уведомления и тексты размещаются также в информационной системе общего пользования - на официальном сайте Федерального агентства по техническому регулированию и метрологии в сети Интернет (www.gost.ru)
Настоящий стандарт устанавливает требования электромагнитной совместимости (ЭМС), относящиеся к помехоустойчивости, и распространяется на профессиональную аудио-, видео-, аудиовизуальную аппаратуру, а также на аппаратуру управления световыми приборами для зрелищных мероприятий в соответствии с определением
3.6, предназначенные для применения в условиях электромагнитной обстановки в соответствии с
разделом 4. К области применения настоящего стандарта относятся также цифровая аппаратура по
3.5 и сборочные узлы по
7.4.
Рассматриваются помехи в полосе частот от 0 Гц до 400 ГГц, однако для всей этой полосы требования не установлены.
Примечание 1 - В
приложении C представлена информация по инфракрасному излучению в диапазоне длин волн 0,7 - 1,6 мкм.
Настоящий стандарт имеет целью определить требования к испытаниям на устойчивость к электромагнитным помехам, испытательные сигналы, критерии качества функционирования и методы испытаний для аппаратуры, относящейся к области применения данного стандарта, в отношении непрерывных, переходных, кондуктивных и излучаемых электромагнитных помех, а также электростатических разрядов. Эти требования к испытаниям представляют собой существенные требования электромагнитной совместимости.
Условия неисправности источников питания или аппаратуры, подвергаемой воздействию помех, не учитываются.
Аппаратура, указанная в
3.4 -
3.6, может работать с любым источником электропитания.
Примечание 2 - Источниками электропитания могут служить, например, общественные низковольтные электрические сети; частные источники электропитания со схожими характеристиками; источники питания постоянного тока, предназначенные специально для аппаратуры; батареи, встроенные в аппаратуру; отдельные генераторы. Некоторые стандарты могут не применяться к частным низковольтным источникам питания.
Примечание 3 - При использовании переносных радиостанций в непосредственной близости от аппаратуры могут потребоваться дополнительные меры по увеличению устойчивости к электромагнитным помехам помимо установленных норм.
Настоящий стандарт не распространяется на:
- бытовую аппаратуру;
- аппаратуру, специально предназначенную для охранных систем;
- аппаратуру, предназначенную для излучения электромагнитной энергии для целей радиосвязи.
В настоящем стандарте использованы нормативные ссылки на следующие международные стандарты. Для датированных ссылок применяют только указанное издание ссылочного документа. Для недатированных ссылок применяют последнее издание ссылочного документа (включая все его изменения).
EN 55020:2007 Sound and television broadcast receivers and associated equipment - Immunity characteristics - Limits and methods of measurement (CISPR 20:2006)
Звуковые и телевизионные вещательные приемники и связанное с ними оборудование. Характеристики помехоустойчивости. Нормы и методы измерения
EN 61000-3-2:2006 Electromagnetic compatibility (EMC) - Part 3-2: Limits - Limits for harmonic current emissions (equipment input current <= 16 A per phase) (IEC 61000-3-2:2005)
Электромагнитная совместимость (ЭМС). Часть 3-2. Нормы. Нормы эмиссии гармонических составляющих тока (потребляемый ток оборудования <= 16 А в одной фазе)
EN 61000-4-2:1995 + A1:1998 + A2:2001 Electromagnetic compatibility (EMC) - Part 4-2: Testing and measurement techniques - Electrostatic discharge immunity test (IEC 61000-4-2:1995 + A1:1998 + A2:2000)
Электромагнитная совместимость (ЭМС). Часть 4-2. Методы испытаний и измерений. Испытание на устойчивость к электростатическим разрядам
EN 61000-4-3:2006 + A1:2008 Electromagnetic compatibility (EMC) - Part 4-3: Testing and measurement techniques - Radiated, radio-frequency, electromagnetic field immunity test (IEC 61000-4-3:2006 + A1.2007)
Электромагнитная совместимость (ЭМС). Часть 4-3. Методы испытаний и измерений. Испытание на устойчивость к излучаемому радиочастотному электромагнитному полю
EN 61000-4-4:2004 Electromagnetic compatibility (EMC) - Part 4-4: Testing and measurement techniques - Electrical fast transient/burst immunity test (IEC 61000-4-4:2004)
Электромагнитная совместимость (ЭМС). Часть 4-4. Методы испытаний и измерений. Испытание на устойчивость к электрическим быстрым переходным процессам/пачкам
EN 61000-4-5:2006 Electromagnetic compatibility (EMC) - Part 4-5: Testing and measurement techniques - Surge immunity test (IEC 61000-4-5:2005)
Электромагнитная совместимость (ЭМС). Часть 4-5. Методы испытаний и измерений. Испытания на устойчивость к выбросу напряжения
EN 61000-4-6:2007 Electromagnetic compatibility (EMC) - Part 4-6: Testing and measurement techniques - Immunity to conducted disturbances, induced by radio-frequency fields (IEC 61000-4-6:2003 + A1:2004 + A2:2006)
Электромагнитная совместимость (ЭМС). Часть 4-6. Методы испытаний и измерений. Устойчивость к кондуктивным помехам, наведенным радиочастотными полями
EN 61000-4-11:2004 Electromagnetic compatibility (EMC) - Part 4-11: Testing and measurement techniques - Voltage dips, short interruptions and voltage variations immunity tests (IEC 61000-4-11:2004)
Электромагнитная совместимость (ЭМС). Часть 4-11. Методы испытаний и измерений. Испытания на устойчивость к провалам напряжения, кратковременным прерываниям и изменениям напряжения
EN 61000-6-2:2005 Electromagnetic compatibility (EMC) - Part 6-2: Generic standards - Immunity for industrial environments (IEC 61000-6-2:2005)
Электромагнитная совместимость (ЭМС). Часть 6-2. Общие стандарты. Помехоустойчивость для промышленных обстановок
HD 483.1 S2:1989 Sound system equipment - Part 1: General (IEC 60268-1:1985 + A1:1988)
Оборудование звуковых систем. Общие положения
В настоящем стандарте применены следующие термины с соответствующими определениями.
Определения, относящиеся к электромагнитной совместимости и связанным с ЭМС явлениями, приведены в
Директиве ЭМС Европейского Союза (2004/108/ЕС), IEC 60050-161 и других публикациях IEC и CISPR.
3.1 электромагнитная совместимость (electromagnetic compatibility): Способность устройства, блока оборудования или системы функционировать удовлетворительно в их электромагнитной обстановке, не создавая недопустимых помех чему-либо в этой обстановке.
3.2
порт (port): Частный интерфейс конкретной аппаратуры с внешней электромагнитной обстановкой (см.
рисунок 1).
Рисунок 1 - Примеры портов
3.3 порт корпуса (enclosure port): Физическая граница аппаратуры, через которую могут излучаться или проникать электромагнитные поля.
3.4
профессиональная аппаратура (professional apparatus): Аппаратура, применяемая в торговле, в профессиональной деятельности или в отраслях промышленности и не предназначенная для продажи обычным покупателям.
3.5
профессиональная цифровая аппаратура (professional digital apparatus): Профессиональная аппаратура, предназначенная для управления аудио-, видео-, аудиовизуальными характеристиками или управления параметрами световых приборов для зрелищных мероприятий с использованием периодических импульсных электрических сигналов, а также для обработки аудио-, видеосигналов и сигналов управления световыми приборами в цифровой форме.
3.6
профессиональная аппаратура управления световыми приборами для зрелищных мероприятий (professional entertainment lighting control apparatus): Профессиональная аппаратура, производящая электрические сигналы для управления интенсивностью, цветом, характером или направлением света от световых приборов в целях создания артистических эффектов при театральных, телевизионных или музыкальных представлениях.
3.7 протокол испытаний (test report): Документирование проведенных испытаний по ЭМС и их результаты, подготовленные персоналом, проводящим испытания, например, персоналом изготовителя или испытательной лаборатории.
3.8
порт для подключения экранированного кабеля (screened-cable port): Сигнальный порт, порт управления или порт электропитания постоянного тока в аппаратуре с металлическим корпусом, предназначенный для подключения экранированного кабеля, где предусматривается прямое подключение с низким полным сопротивлением экрана кабеля к корпусу аппаратуры. При этом разъем должен обеспечивать контакт по всему периметру экрана, либо контакт не менее чем в четырех точках, распределенных по площади разъема.
Примечание - Это определение не предусматривает одностороннее заземление экрана кабеля или подключение экрана через какие-либо другие компоненты, предназначенные для обеспечения полного сопротивления.
3.9 порт функционального заземления (functional earth port): Клемма заземления, не маркированная как клемма защитного заземления.
4 Электромагнитная обстановка
В
разделе 6 настоящего стандарта установлены группы требований для пяти различных электромагнитных обстановок:
E1 - электромагнитная обстановка жилых помещений (включая типы мест размещения классов 1 и 2 по IEC 61000-2-5);
E2 - коммерческая и легкая промышленная электромагнитная обстановка (включая, например, театры и телевизионные студии, не являющиеся студиями специального назначения);
E3 - электромагнитная обстановка городской территории вне зданий (на основе определения типа мест размещения класса 6 по IEC 61000-2-5);
E4 - контролируемая электромагнитная обстановка (например, обстановка в специально созданных студиях радиовещания и звукозаписи), а также в условиях сельской местности вне помещений (в удалении от железных дорог, радиопередающих устройств и воздушных линий электропередачи).
Примечание 1 - Контролируемая электромагнитная обстановка существует в зданиях, в которых установки проектируются с учетом ЭМС и технический персонал имеет опыт работы с технологиями ЭМС;
E5 - тяжелая промышленная электромагнитная обстановка (см. EN 61000-6-2) и обстановка вблизи радиовещательных передатчиков.
Примечание 2 - Могут иметь место условия, когда уровни помех будут превышать установленные в настоящем стандарте нормы, например при размещении аппаратуры в непосредственной близости от промышленного, научного и медицинского оборудования по EN 55011 или при использовании переносных радиостанций в непосредственной близости от аппаратуры. В этих случаях должны быть применены специальные меры по снижению влияния помех.
Аппаратура должна соответствовать одной или нескольким группам требований. Изготовитель несет ответственность за применение соответствующих группы или групп требований к своему оборудованию (см.
7.1).
5 Электромагнитные помехи
В настоящем стандарте установлены требования к следующим электромагнитным помехам (см.
таблицу 1):
1) радиочастотное электромагнитное поле;
2) электростатический разряд;
3) магнитные поля.
Примечание - Существуют два испытания: в однородном
поле (3a) и в неоднородном
поле (3b). Испытания в неоднородном поле специально предназначены для проверки устойчивости к полям, действующим на поверхность аппаратуры, смонтированной в стойке, при выявлении недостаточного экранирования;
4) быстрые переходные процессы, общий несимметричный режим;
5) помехи звуковой частоты, общий несимметричный режим;
6) радиочастотные помехи, общий несимметричный режим;
7) выбросы напряжения "линия - линия" и "линия - земля";
8) провалы напряжения;
9) прерывания напряжения.
6 Требования помехоустойчивости
Аппаратура, относящаяся к области применения настоящего стандарта, должна соответствовать требованиям стандарта независимо от характера применяемого источника электропитания. Некоторые примеры источников электропитания приведены в
разделе 1. Требования помехоустойчивости установлены в
таблице 1.
Таблица 1
Требования помехоустойчивости
Порт | Электромагнитное явление | Полоса частот | | | | Применимый стандарт | Критерий функционирования | Примечание | Перечень примечаний |
Порт корпуса | 1 Радиочастотное электромагнитное поле | 80 - 1000 МГц | 3 В/м | 1 В/м | 10 В/м | EN 61000-4-3 | A | | 1 Для радио и телевизионных вещательных приемников применяют EN 55020. 2 Сигнал несущей модулирован по амплитуде глубиной 80% синусоидальным сигналом 1 кГц. Испытательные уровни устанавливают для немодулированной несущей |
1,4 - 2,0 ГГц | 3 В/м | Не испытывают | 3 В/м |
2,0 - 2,7 ГГц | 1 В/м | Не испытывают | 1 В/м |
2 Электростатический разряд | Не применимо | 4 кВ контактный разряд, 8 кВ воздушный разряд | 2 кВ контактный разряд, 4 кВ воздушный разряд | 4 кВ контактный разряд, 8 кВ воздушный разряд | EN 61000-4-2 | B | - |
3a Однородное магнитное поле | 50 Гц - 10 кГц | | | 0,8 - 0,008 А/м, 50 Гц - 5 кГц | (10 - 0,1) А/м, 50 Гц - 5 кГц | | A | | 3 Применяют только для аппаратуры, которая не предназначена для монтажа в стойке. Напряженность однородного/псевдооднородного магнитного поля снижается линейно пропорционально логарифму частоты от 50 Гц до 5 кГц и постоянна для частот от 5 до 10 кГц. |
1 - 0,01 А/м, 50 Гц - 5 кГц | 3 - 0,03 А/м, 50 Гц - 5 кГц |
| | | 0,01 А/м, 5 - 10 кГц | 0,03 А/м, 5 - 10 кГц | 0,008 А/м, 5 - 10 кГц | 0,1 А/м, 5 - 10 кГц | | | | (см. подробное описание схемы испытаний в A.3 и A.4). Влияние помех на ЭЛТ допустимо свыше значения 1 А/м. |
| 3b Неоднородное магнитное поле | 50 Гц - 10 кГц | 4 - 0,4 А/м, 50 - 500 Гц 0,4 А/м, 500 Гц - 10 кГц | | A | | 4 Применяют только для аппаратуры, которая предназначена для монтажа в стойке. Напряженность неоднородного магнитного поля снижается линейно пропорционально логарифму частоты от 50 до 500 Гц и постоянна для частот от 500 Гц до 10 кГц (см. A.5). Аппаратура, используемая вблизи телевизионных мониторов должна быть испытана на частоте 15,625 кГц с использованием нормы для 10 кГц. Влияние помех на ЭЛТ допустимо свыше значения 3 А/м |
Сигнальный порт, порт управления | 4 Быстрые переходные процессы, общий несимметричный режим | Не применимо | 0,5 кВ (пиковое значение) | 1 кВ (пиковое значение) | EN 61000-4-4 | B | | 5 Применимо только к портам интерфейсных кабелей, общая длина которых в соответствии с техническими условиями изготовителя может превышать 3 м. 6 TI/Th: 5/50 нс; частота следования импульсов 5 кГц. |
| 5 Помехи звуковой частоты, общий несимметричный режим | 50 Гц - 10 кГц | | | A | | 7 Применимо только для симметричных портов, к которым могут подключаться кабели общей длиной более 10 м в соответствии с техническими условиями изготовителя. См. приложение B для определения норм для портов видео, управления и данных. Симметричные антенные порты исключаются из этого требования. Для симметричных сигнальных портов или портов управления, предназначенных для подключения к телефонной сети общего назначения или аналогичным сетям, см. соответствующий стандарт ETSI или CENELEC, относящийся к помехоустойчивости. См. приложение B для определения норм для портов видео, управления и данных. Симметричные антенные порты исключаются из этого требования. Для симметричных сигнальных портов или портов управления, предназначенных для подключения к телефонной сети общего назначения или аналогичным сетям, см. соответствующий стандарт ETSI или CENELEC, относящийся к помехоустойчивости. |
| 6 Радиочастотные помехи, общий не симметричный режим | 0,15 - 80 МГц | 3 В | 1 В | 10 В | EN 61000-4-6 | A | | 8 Порты для подключения экранированного кабеля, определенные в 3.8, соответствуют, по умолчанию, этим требованиям без испытаний. 9 Применимо только к портам интерфейсных кабелей, общая длина которых в соответствии с техническими условиями изготовителя может превышать 1 м. 10 Для антенных портов см. EN 55020. 11 Полное сопротивление источника сигнала равно 150 Ом. 12 Аппараты, имеющие только один кабельный порт, должны быть испытаны с эквивалентом сети 150 Ом, подключаемым к кабелю испытуемого порта, и эквивалентом руки в контакте с испытуемым оборудованием. Для всех других аппаратов должны быть использованы два эквивалента сети с сопротивлением "линия - земля" 150 Ом; один подключают к испытуемому кабелю, а второй - к цепи электропитания испытуемого оборудования. |
| | | | | | | | | При отсутствии входного порта электропитания второй эквивалент сети 150 Ом должен нагружать второй сигнальный или контрольный порт. Испытательная установка для испытаний экранированных кабелей с питанием аппаратуры от сети должна соответствовать рисунку 5b EN 61000-4-6; любые другие кабели, кроме питания и испытуемого (например, другие кабели для целей мониторинга или функционирования испытуемого оборудования) должны быть гальванически развязаны от сети согласно требованиям 6.2.4 EN 61000-4-6. Неэкранированные контрольные или сигнальные кабели должны быть испытаны также с помощью подходящего устройства связи/развязки 150 Ом, или с помощью комбинации токовых клещей и эквивалента сети 150 Ом. |
Входной и выходной порт электропитания переменного тока | 4 Быстрые переходные процессы, общий несимметричный режим | Не применимо | 0,5 кВ (пиковое значение) | - | | EN 61000-4-4 | B | | 13 Используют емкостные клещи. Не применяют к входным портам, предназначенным для подсоединения к источнику постоянного тока, предназначенному для использования только с испытуемой аппаратурой. 14 Данное испытание допускается не проводить, если аппаратура предназначена для питания от адаптера "переменный ток - постоянный ток", с аккумуляторами или без них, при условии, что рекомендуемый адаптер был испытан на устойчивость к помехам вида 6. 15 Не применимо к входным портам, предназначенным для подключения батареи или аккумулятора, которые для зарядки должны быть извлечены из аппаратуры или отсоединены от нее |
- | 2 кВ (пиковое значение) | |
6 Радиочастотные помехи, общий несимметричный режим | 0,15 - 80 МГц | 3 В | 10 В | EN 61000-4-6 | A | | |
Входной и выходной порт электропитания переменного тока | 4 Быстрые переходные процессы, общий несимметричный режим | Не применимо | 1 кВ (пиковое значение) | 0,5 кВ (пиковое значение) | 2 кВ (пиковое значение) | EN 61000-4-4 | B | | 16 Используют устройство связи/развязки для входных портов (см. EN 61000-4-4) и емкостные клещи для выходных портов |
| 6 Радиочастотные помехи, общий несимметричный режим | 0,15 - 80 МГц | 3 В | 1 В | 10 В | EN 61000-4-6 | A | | 17 Испытуемый порт должен быть присоединен к подходящему устройству связи/развязки сопротивлением 150 Ом, и один кабельный порт должен быть нагружен на устройство связи/развязки сопротивлением 150 Ом; все остальные кабели (например, другие кабели для мониторинга или функционирования испытуемого оборудования) должны быть гальванически развязаны от сети в соответствии с 6.2.4 EN 61000-4-6. Расположение кабелей и испытуемого оборудования относительно пластины заземления должно быть таким, как показано на рисунке 5b EN 61000-4-6, за исключением того, что размеры для точки ввода, показанные на рисунке, должны быть применены к устройству связи/развязки, подсоединенному к испытуемому порту. |
Входной порт электропитания переменного тока | 7 Выбросы напряжения | Не применимо | 1 кВ (пиковое значение), общий несимметричный режим. 0,5 кВ (пиковое значение) или напряжение в 4,5 раза большее номинального напряжения источника питания, в зависимости от того которое из двух значений меньше, симметричный режим | 0,5 кВ (пиковое значение), общий несимметричный режим | 2 кВ (пиковое значение), общий несимметричный режим | EN 61000-4-5 | B | | 18 Поскольку в некоторых странах используются реверсивные сетевые вилки, в которых фазный и нейтральный провод могут меняться в зависимости от того, как вилка вставлена в розетку, и невозможно определить какой провод будет "нейтральным", то ниже используются обозначения "линия 1" и "линия 2". Время подачи импульса определяется фазой синусоидального напряжения в питающей линии 1 по отношению к напряжению в линии 2. Подают следующее количество импульсов: - 5 импульсов положительной полярности между линией 1 и линией 2 с фазой 90°; - 5 импульсов отрицательной полярности между линией 1 и линией 2 с фазой 270°; - 5 импульсов положительной полярности между линией 1 и землей с фазой 90°; - 5 импульсов отрицательной полярности между линией 1 и землей с фазой 270°; - 5 импульсов положительной полярности между линией 2 и землей с фазой 270°. - 5 импульсов отрицательной полярности между линией 2 и землей с фазой 90°; |
| | | | | | | | | Многофазные порты питания переменного тока должны быть испытаны при питании от одной фазы, если фазы источника не подключаются к различным цепям. Для электромагнитных обстановок E1, E2 и E3 проводят испытания при установленном уровне и уровне, указанном для обстановки E4. Для обстановки E4 проводят испытаний только при установленном уровне. Для обстановки E5 проводят испытания при установленном уровне и уровнях, указанных для остальных обстановок. |
| 8 Провалы напряжения | | Снижение напряжения на 30%, 0,5 периода | Снижение напряжения на 30%, 0,5 периода | Снижение напряжения на 30%, 0,5 периода | EN 61000-4-11 | B | | 19 Изменение напряжения при пересечении нулевого значения |
Снижение напряжения на 60%, 5 периодов | Снижение напряжения на 60%, 5 периодов | Снижение напряжения на 60%, 5 периодов | C |
Снижение напряжения более чем на 95%, 5 с | Снижение напряжения более чем на 95%, 5 с | Снижение напряжения более чем на 95%, 5 с |
Порт функционального заземления | 4 Быстрые переходные процессы | Не применимо | 0,5 кВ (пиковое значение), общий несимметричный режим | 2 кВ (пиковое значение), общий несимметричный режим | EN 61000-4-4 | B | | 20 Используют емкостные клещи |
6 Радиочастотные помехи, общий несимметричный режим | 0,15 - 80 МГц | 3 В | 1 В | 10 В | EN 61000-4-6 | A | |
7.1 Критерии качества функционирования
Многообразие и различия аппаратов, на которые распространяется настоящий стандарт, затрудняют установление точных критериев оценки результатов испытаний на устойчивость к помехам.
Рекомендации по определению степени снижения характеристик аппаратуры вследствие недостаточной устойчивости к помехам приведено в приложении D.
Аппаратура не должна становиться опасной или ненадежной в результате проведения испытаний, определенных настоящим стандартом.
Изготовитель должен представить подробную информацию, которая указывается в протоколе испытаний, в отношении любого снижения характеристик или нарушения функционирования во время проведения или в результате каждого испытания, на основании следующих критериев.
Критерий качества функционирования A
Аппаратура должна продолжать функционировать в соответствии с назначением. Не допускается ухудшения рабочих характеристик или потери функций ниже минимального уровня, установленного изготовителем применительно к использованию аппаратуры в соответствии с назначением. Минимальный уровень рабочих характеристик может быть заменен допустимыми потерями качества функционирования. Если минимальный уровень рабочих характеристик или допустимые потери качества функционирования не установлены изготовителем, указанные данные могут быть определены на основе анализа эксплуатационной и технической документации (включая буклеты и рекламную информацию) или по результатам применения аппаратуры, которых пользователь может обоснованно ожидать при использовании аппаратуры в соответствии с назначением.
Критерий качества функционирования B
После прекращения помехи аппаратура должно продолжать функционировать в соответствии с назначением. Не допускается ухудшения рабочих характеристик или потери функций ниже минимального уровня, установленного изготовителем применительно к использованию аппаратуры в соответствии с назначением. Минимальный уровень рабочих характеристик может быть заменен допустимыми потерями качества функционирования. Однако во время проведения испытания допускается ухудшение рабочих характеристик. Не допускается изменений фактического рабочего состояния или изменение хранимых в памяти аппаратуры данных. Если минимальный уровень рабочих характеристик или допустимые потери качества функционирования не установлены изготовителем, указанные данные могут быть определены на основе анализа эксплуатационной и технической документации (включая буклеты и рекламную информацию) или по результатам применения аппаратуры, которых пользователь может обоснованно ожидать при использовании аппаратуры в соответствии с назначением.
Критерий качества функционирования C
Допускается временное прекращение выполнения функции при условии, что нормальная функция автоматически восстанавливается, когда воздействие помехи снимают, или функция может быть восстановлена с помощью операций управления.
Изготовитель может регламентировать снижение характеристик с использованием пятибалльной шкалы деградации, как определено в рекомендациях ITU/R 500-4 или ITU/R 562-3.
Примечание - Примеры и дополнительная информация приведены в
приложении D.
В настоящем стандарте указаны воспроизводимые лабораторные условия, которые не всегда точно представляют условия работы аппаратуры. Исходя из электрических характеристик и области применения отдельных видов аппаратуры можно определить, что некоторые испытания не нужны и, следовательно, проводить их нецелесообразно. В этом случае решение и обоснование отказа от проведения таких испытаний должно быть занесено в протокол испытаний.
Испытания должны быть проведены в минимально помехоустойчивом режиме функционирования, выбранном в соответствии с инструкциями изготовителя. Необходимо пытаться достичь минимальной устойчивости к помехе, изменяя конфигурацию испытуемого образца.
Аппаратуру, являющуюся частью системы или подключаемую к вспомогательному оборудованию, испытывают при минимальной конфигурации подключенного вспомогательного оборудования, необходимого для использования портов.
Если в технической документации изготовителя установлена необходимость применения совместно с аппаратурой внешних помехоподавляющих устройств или осуществления дополнительных мероприятий, которые четко определены в руководстве пользователя, испытания, предусмотренные настоящим стандартом, проводят с применением внешних помехоподавляющих устройств и при осуществлении мероприятий на месте.
Режимы функционирования и конфигурация оборудования при проведении испытаний на помехоустойчивость должны быть указаны в протоколе испытаний. Если не представляется возможным провести испытания аппаратуры во всех режимах функционирования, должен быть выбран наиболее критичный режим функционирования. Если применимо, испытательные программы и программное обеспечение должно быть выбрано таким образом, чтобы проверить все нормальные режимы работы испытуемой аппаратуры. Использование специального программного обеспечения допускается при условии, если можно показать, что испытуемая аппаратура всесторонне проверяется в нормальных режимах работы.
Для каждого типа помех испытания проводят в хорошо определенных и воспроизводимых условиях. Каждое испытание или последовательность соответствующих испытаний одного вида помех выполняют с одним рядом условий окружающей среды в пределах заданного для аппаратуры диапазона рабочей обстановки и при номинальном напряжении электропитания, если иные требования не установлены в настоящем стандарте или в основополагающих стандартах.
Примечание 1 - Методы испытаний и воздействия установлены в стандартах (в основополагающих стандартах, при наличии), указанных в
таблице 1. Все необходимые модификации или дополнительная информация, необходимые для практического проведения испытаний, приведены в настоящем стандарте.
Напряжения помехи в диапазоне звуковых частот измеряют с помощью квазипикового детектора и псофометрического взвешивания, приведенных в HD 483.1, если только в документации производителя эти напряжения не установлены как A-взвешенные значения или A-взвешенные уровни в децибелах (см. HD 483.1).
Примечание 2 - Результаты измерений этими двумя методами, выраженные в децибелах, могут отличаться в пределах от 0 до не менее 14 дБ, в зависимости от формы кривой напряжения.
Если индуцированный сигнал, или сигнал общего несимметричного режима, или помеха на входе порта управления, действующие в рабочей полосе частот испытуемой аппаратуры, таковы, что уровень выходного сигнала испытуемой аппаратуры оказывается выше номинального уровня выходного сигнала, то испытуемая аппаратура должна быть настроена или режим ее работы должен быть выбран таким образом, чтобы (по возможности) предотвратить такое превышение, а изготовитель должен указать параметры настройки или выбора режима. Если с помощью настройки или выбора режима превышение устранить невозможно, изготовитель должен заявить о необходимости принятия специальных мер по снижению уровня соответствующей помехи, воздействующей на испытуемую аппаратуру, и указать предельный уровень помехи, который испытуемая аппаратура способна выдерживать, а также рабочие характеристики или потери качества функционирования при предельном уровне помех.
Испытания должны проводиться на соответствующих портах аппаратуры в соответствии с
таблицей 1. Испытания проводят при наличии соответствующего порта. Если аппаратура имеет значительное число портов или порты со значительным числом идентичных соединений, для испытаний выбирают достаточное число портов (соединений), чтобы воспроизвести действительные условия функционирования аппаратуры и обеспечить проверку соединений всех видов.
При испытаниях применяют соединительные кабели типов, указанных в технической документации на конкретную аппаратуру. Изготовитель должен указать максимальную длину кабелей. При испытаниях применяют кабели указанной длины, где это обосновано.
Если имеется множество интерфейсных портов одного и того же типа, допустимо проводить испытания с подключением кабеля к одному порту, при условии, что можно показать, что подключение дополнительных кабелей не влияет существенно на результаты испытаний. При использовании имитатора вместо реальной аппаратуры важно, чтобы имитатор правильно представлял электрические и, при необходимости, механические характеристики реальной аппаратуры, особенно в отношении сигналов и полных сопротивлений в диапазоне радиочастот.
При испытаниях аппаратуры, содержащей сборочные узлы, соединенные между собой так, что обеспечена возможность их взаимного перемещения, должно быть выбрано, путем перемещения сборочных узлов, такое их расположение, при котором аппаратура обладает наименьшей помехоустойчивостью, используя только установленные или не запрещенные изготовителем конфигурации.
Сборочные узлы, предназначенные для размещения в базовых несущих конструкциях, испытывают при их установке в указанных несущих конструкциях в соответствии с технической документацией изготовителя. Несущая конструкция должна быть заполнена типичным набором сборочных узлов.
Испытанные таким образом сборочные узлы, описанные выше, удовлетворяющие соответствующим требованиям настоящего стандарта, считают удовлетворяющими требованиям настоящего стандарта при их отдельной поставке при указании условий, при которых сборочные узлы соответствуют настоящему стандарту, в документации изготовителя.
При установке образцов аппаратуры, удовлетворяющих по отдельности требованиям настоящего стандарта, в шкафы или стойки, в установлении дополнительных требований или в проведении дополнительных испытаний нет необходимости.
8 Документация для покупателя/пользователя
8.1 Документация, которая должна быть представлена покупателю/пользователю
Изготовитель должен указать условия электромагнитной обстановки, в которых аппаратура соответствует требованиям настоящего стандарта и в которых она предназначена для использования. Покупатель/пользователь должен быть информирован относительно любых специальных мер, которые должны быть приняты, чтобы обеспечить соответствие требованиям настоящего стандарта; например, использование экранированных или специальных кабелей, и размещение чувствительной аппаратуры, чтобы минимизировать влияние внешних магнитных полей. Должен быть указан перечень рабочих характеристик или потерь качества функционирования в соответствие с требованиями
раздела 6.
Документация на аппаратуру, имеющую один или несколько портов для подключения экранированного кабеля, должна идентифицировать эти порты и содержать указание о том, что любое подсоединение к ним должно осуществляться экранированным кабелем так, чтобы обеспечить малое полное сопротивление между экраном кабеля и корпусом аппаратуры, а также что любой используемый соединитель должен иметь металлическую оболочку.
8.2 Документация, которая должна быть в наличии для предоставления покупателю/пользователю по запросу
Должен быть предоставлен перечень дополнительного оборудования, соединителей и кабелей, при использовании которых совместно с аппаратурой обеспечивается соответствие требованиям помехоустойчивости настоящего стандарта.
(обязательное)
МЕТОД ИЗМЕРЕНИЯ УСТОЙЧИВОСТИ К ИЗЛУЧАЕМЫМ МАГНИТНЫМ ПОЛЯМ
В ПОЛОСЕ ЧАСТОТ ОТ 50 Гц ДО 10 кГц
A.1 Цель испытаний
Настоящие методы испытаний предназначены для оценки устойчивости аппаратуры к излучаемым магнитным полям. В настоящем приложении приведены три метода испытаний в зависимости от параметров магнитного поля, определенных в
A.2. Первые два метода, описанные в
A.3 и
A.4, предназначены для испытания в однородном магнитном поле аппаратуры, которая не монтируется в стойку или шкаф, а третий метод, описанный в
A.5, предназначен для испытаний в неоднородном магнитном поле аппаратуры, монтируемой в стойки или шкафы или используемой вблизи другой аппаратуры.
В настоящем приложении используются следующие определения.
A.2.1 однородное поле (homogeneous field): Поле в котором обеспечено постоянство вектора напряженности поля (амплитуды и направления вектора) в определенной области пространства (например, в сфере диаметром 0,7 м).
A.2.2 псевдооднородное поле (pseudo homogeneous field): Поле, в целом однородное по модулю напряженности в определенной области пространства.
A.2.3 неоднородное поле (inhomogeneous field): Поле, в котором модуль напряженности поля и направление вектора напряженности поля заметно меняются в зависимости от расстояния.
A.3 Метод испытания в однородном магнитном поле с использованием катушек Гельмгольца
Настоящий метод применяют при испытании аппаратуры, наибольший размер которой не превышает 0,7 м, и которая не предназначена для установки в стойку.
A.3.1 Испытательное оборудование
Используют следующее испытательное оборудование:
a) источник сигнала: любого типа, обеспечивающий достаточный ток в катушке;
b) две излучающие катушки, имеющие следующие характеристики (допуски +/- 5%), см.
рисунок A.1:
- размеры: 1,25 x 1,25 м, разнос катушек: 0,75 м;
- число витков в каждой катушке: 50;
- провод: медный эмалированный диаметром 1,25 мм;
- напряженность магнитного поля: 0,976 NI, А/м, в средней точке линии, соединяющей центры катушек (N - число витков в каждой катушке, I - протекающий ток А);
c) измеритель тока звуковой частоты.
Примечание - Допускается использовать катушки Гельмгольца с иными характеристиками (например, описанные в HD 483.1) при условии, что они могут быть откалиброваны и аппаратура может быть размещена в зоне однородного поля.
a = 0,75 м,
b = 1,25 м
Максимальный диаметр сферы, заключающей в себя испытуемую
аппаратуру, составляет 0,7 м при неоднородности поля 5%
Рисунок A.1 - Конструкция катушек Гельмгольца
для однородных полей
A.3.2 Испытательная установка
Аппаратуру размещают в средней точке линии, соединяющей центры катушек.
A.3.3 Проведение испытаний
a) На аппаратуру подают реально используемые сигналы (а не упрощенные испытательные сигналы), которые должны выбираться с учетом вида помехи (см.
7.1 и EN 61000-3-2).
| | ИС МЕГАНОРМ: примечание. Нумерация пунктов дана в соответствии с официальным текстом документа. | |
Порядок проведения испытания аппаратуры:
1) выбирают испытательные частоты и ориентацию аппаратуры следующим образом:
a) аппаратуру помещают между катушками;
b) катушки запитывают током, обеспечивающим напряженность магнитного поля, указанную в
таблице 1;
c) изменяют частоту в соответствующей полосе частот, используя около трех частот на декаду, или же осуществляют непрерывное сканирование, принимая во внимание особенности работы испытуемой аппаратуры (например, аппаратура, использующая временные коды формата EBU (European Broadcast Union - Европейский Союз вещателей), должна быть проверена на частоте 3 кГц). Поворачивают испытуемую аппаратуру на каждой частоте и отмечают все частоты, на которых происходит снижение качества функционирования.
2) для каждой частоты и ориентации аппаратуры, определенных в
перечислении b)1c) A.3.3, удостоверяются, что степень ухудшения качества функционирования согласуется с данными изготовителя в отношении уровня снижения характеристик (см.
7.1).
A.4 Метод испытания в псевдооднородном поле, с использованием большой излучающей катушки
Данный метод применяют, когда размеры испытуемой аппаратуры слишком велики для катушек Гельмгольца, например, когда наибольшее измерение превышает 0,7 м для катушек, описанных в
A.3.1. Метод применяют для аппаратуры, которая не предназначена для установки в стойки.
A.4.1 Испытательное оборудование
Используют следующее испытательное оборудование:
a) источник сигнала: любого типа, обеспечивающий достаточный ток в катушке;
b) излучающая катушка, имеющая следующие характеристики (допуски +/- 5%):
- диаметр: 0,50 м;
- число витков: 20 (в один слой);
- провод: медный эмалированный диаметром 1,0 мм;
- напряженность магнитного поля: 32 I, А/м, на расстоянии 0,1 м от центра катушки (I - ток, протекающий в катушке, А);
- измеритель тока звуковой частоты.
A.4.2 Испытательная установка
Переднюю сторону испытуемой аппаратуры размещают на удалении (0,1 +/- 0,005) м от центра катушки.
A.4.3 Проведение испытаний
Применяют следующую процедуру испытаний:
a) на аппаратуру подают реально используемые сигналы (а не упрощенные испытательные сигналы), которые должны выбираться с учетом вида помехи (см.
7.1 и EN 61000-3-2);
b) проведение испытания аппаратуры:
1) выбирают испытательные частоты и ориентацию катушки следующим образом:
a) переднюю сторону испытуемой аппаратуры размещают на удалении (0,1 +/- 0,005) м от центра катушки. Плоскость катушки должна быть параллельна плоскости поверхности испытуемой аппаратуры;
b) катушку запитывают током, обеспечивающим напряженность магнитного поля, указанную в
таблице 1;
c) изменяют частоту в соответствующей полосе частот, используя около трех частот на декаду, или же осуществляют непрерывное сканирование, принимая во внимание особенности работы испытуемой аппаратуры (например, аппаратура, использующая временные коды формата EBU), должна быть проверена на частоте 3 кГц). Отмечают все частоты, на которых наблюдается снижение качества функционирования;
d) перемещают катушку последовательно по всей передней поверхности испытуемой аппаратуры и повторяют действия
перечисления b)1)c) A.4.3, чтобы определить местоположения и частоты, при которых наблюдается снижение качества функционирования.
2) для каждой частоты и местоположения, определенных в
перечислении b)1)d) A.4.3, удостоверяются, что уровень снижения качества функционирования согласуется с данными изготовителя в отношении уровня снижения характеристик (см.
7.1).
A.5 Метод испытания для неоднородных полей с использованием малой излучающей рамки
Данный метод испытаний применяют для аппаратуры, монтируемой в стойки или используемой в непосредственной близости от другой аппаратуры.
A.5.1 Испытательное оборудование
Используют следующее испытательное оборудование:
a) источник сигнала: любого типа, обеспечивающий достаточный ток в катушке;
b) излучающая рамка, имеющая следующие характеристики (допуски +/- 5%), см.
рисунок A.2:
- диаметр: 133 мм;
- число витков: 36 в четыре слоя по девять витков в каждом;
- провод: медный эмалированный диаметром 1,25 мм;
- напряженность магнитного поля: 138,5 I, А/м, измеренная на расстоянии 50 мм от плоскости рамки (I - ток, протекающий в указанной рамке, А);
c) измеритель тока звуковой частоты.
Примечание - Катушка описывается подробно, поэтому нет необходимости в независимой калибровке; это делается в целях экономии и облегчения калибровки, т.к. она идентична катушке (за исключением размера), описанной в EN 55103-1.
Размеры в миллиметрах
Рисунок A.2 - Конструкция излучающей рамки
для неоднородных полей
A.5.2 Испытательная установка
Схема расположения испытуемой аппаратуры при испытаниях приведена на
рисунке A.3.
Рисунок A.3 - Типовая установка для испытаний
на устойчивость к неоднородному магнитному полю
A.5.3 Проведение испытаний
Применяют следующую процедуру испытаний:
a) на аппаратуру подают реально используемые сигналы (а не упрощенные испытательные сигналы), которые должны выбираться с учетом вида помехи (см.
7.1 и EN 61000-3-2);
b) проведение испытания аппаратуры:
1) выбирают испытательные частоты и положение катушки следующим образом:
a) излучающую рамку размещают на удалении (50 +/- 3) мм от передней стороны испытуемой аппаратуры. Плоскость рамки должна быть параллельна плоскости поверхности испытуемой аппаратуры;
b) рамку запитывают током, обеспечивающим напряженность магнитного поля, указанную в
таблице 1;
c) изменяют частоту в соответствующей полосе частот, используя около трех частот на декаду, или же осуществляют непрерывное сканирование, принимая во внимание особенности работы испытуемой аппаратуры (например, аппаратура, использующая временные коды формата EBU), должна быть проверена на частоте 3 кГц). Аппаратура, разработанная для использования вблизи телевизионных мониторов, должны быть дополнительно испытаны на частоте 15,625 кГц. Отмечают все частоты, на которых наблюдается снижение качества функционирования;
d) перемещают рамку последовательно в каждую из ячеек 300 x 300 мм по всей верхней и нижней поверхности испытуемой аппаратуры и повторяют действие
перечисления b)1)c) A.5.3, чтобы определить местоположения и частоты, при которых наблюдается снижение качества функционирования.
2) для каждой частоты и местоположения, определенных в
перечислении b)1)d) A.5.3, удостоверяются, что уровень снижения качества функционирования согласуется с данными изготовителя в отношении уровня снижения характеристик (см.
7.1).
(обязательное)
МЕТОДЫ ИЗМЕРЕНИЯ УСТОЙЧИВОСТИ К ОБЩИМ НЕСИММЕТРИЧНЫМ ПОМЕХАМ
ДЛЯ СИММЕТРИЧНОГО СИГНАЛА И ПОРТОВ УПРАВЛЕНИЯ,
ПРЕДНАЗНАЧЕННЫХ ДЛЯ ПОДКЛЮЧЕНИЯ КАБЕЛЕЙ, ОБЩАЯ ДЛИНА КОТОРЫХ
В СООТВЕТСТВИИ СО СПЕЦИФИКАЦИЕЙ ПРОИЗВОДИТЕЛЯ МОЖЕТ
ПРЕВЫШАТЬ 10 М; ЧАСТОТЫ ОТ 50 Гц ДО 10 кГц
B.1 Введение
В настоящем приложении установлены два метода испытаний, необходимых для определения характеристик помехоустойчивости симметричных сигналов и портов управления различного вида при воздействии низкочастотных общих несимметричных помех. Целью данных методов испытания является измерение устойчивости к заданным испытательным сигналам, а не измерение степени подавления общих несимметричных сигналов (common mode rejection ratio), которая установлена в функциональных стандартах, например в EN 60286.
В конфигурации 1 имитируется емкостная связь мешающего сигнала с аппаратурой, в конфигурации 2 - магнитная связь.
Типы сигналов и портов управления определяются следующим образом:
- BP 1 - симметричные аудиовходы, за исключением входов, предназначенных для прямого подключения к коммутируемой телефонной сети общего пользования (PSTN) и подобным линиям;
- BP 2 - простые симметричные порты управления (например, для датчиков положения переключателя);
- BP 3 - симметричные видеовходы, входы цифровых данных или порты управления (например, последовательные интерфейсы RS 422 или RS 485), за исключением входов, предназначенных для прямого подключения к коммутируемой телефонной сети общего пользования и подобным линиям;
- BP 4 - симметричные входы, предназначенные для прямого подключения к коммутируемой телефонной сети общего пользования и подобным линиям.
Примечание - Метод испытания для портов, отнесенных к типу BP 4, в настоящем приложении не установлен. Рекомендации по данному вопросу будут приведены в соответствующем стандарте ETSI или CENELEC.
При включении вышеуказанного примечания в EN 55103-2:1996 соответствующие рекомендации в стандартах ETSI отсутствовали. В настоящее время дополнительная информация имеется в наличии. Для обеспечения ясности вышеуказанного примечания применяется следующее объяснение. Допускается применять в настоящем стандарте в качестве обязательных требований рекомендации, установленные в ETSI EG 201 188, при отсутствии обоснованной альтернативы. В ETSI EG 201 188 установлены значения затухания преобразования общего несимметричного напряжения (longitudinal conversion loss, LCL). Содержание подраздела 9.2 ETSI EG 201 188 приведено ниже. 9.2 Симметрия относительно земли Симметрию относительно земли в точке подключения сети (NTP) измеряют как значение затухания преобразования общего несимметричного напряжения (LCL). Значения LCL не должны превышать значений, приведенных в таблице 4 (на переходной частоте применяют большее значение). Таблица 4 Требования к симметрии относительно земли |
| Частота, Гц | Значение LCL, дБ | |
50 | 40 |
200 - 600 | 40 |
600 - 3800 | 45 |
Примечание 1 - Известно, что этот параметр затруднительно измерить в точке подключения сети (NTP). Его следует рассматривать в качестве цели при проектировании оборудования подающего сигналы в NTP (где он может быть измерен), а также при выборе кабеля (медные пары кабеля должны иметь достаточно высокую степень симметрии). Примечание 2 - Приведенные в таблице 4 значения соответствуют указанным в рекомендациях ITU-T Q.552 [ITU-T Recommendation Q.552 Transmission characteristics at 2-wire analogue interfaces of digital exchanges (Характеристики передачи на 2-проводных аналоговых интерфейсах цифровых станций)], за исключением того, что полоса частот была расширена для применений с передачей речи и данных на звуковых частотах. В рекомендациях ITU-T Q.552 установлен метод измерения, пригодный для полосы частот, указанной в EG 201 188 (EN 55103-2:2009/IS1:2012). |
B.2 Термин и определение
В настоящем приложении используется следующий термин с соответствующим определением.
B.2.1 симметричный порт (balanced port): Порт, заявленный изготовителем как симметричный.
B.3 Методы испытаний
B.3.1 Выбор метода испытаний
Выбор подходящего метода испытаний может быть сделан в зависимости от типа порта на основе
таблицы B.1
Таблица B.1
Тип порта | Метод испытаний и конфигурация |
BP 1 | |
BP 2 | |
BP 3 | |
BP 4 | Ссылка на стандарт ETSI |
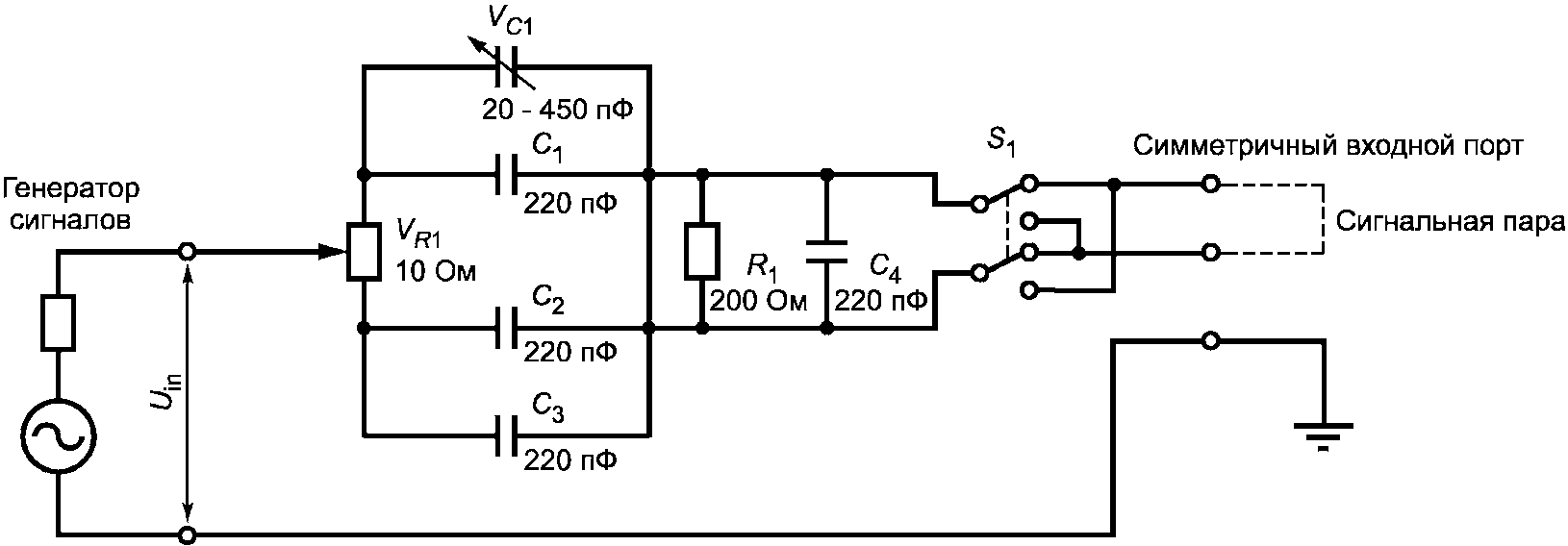
B.3.2 Испытательная установка 1
Необходимая аппаратура:
- вольтметр звуковых частот (см.
7.2);
- генератор сигналов в полосе частот от 50 Гц до 10 кГц;
- испытательный интерфейс, представленный на
рисунке B.1.
Примечания
1 Переключатель S1 должен обеспечивать стабильный контакт и малое контактное сопротивление (менее 30 мОм).
2 Все электронные компоненты с постоянными номиналами должны быть высокостабильными с отклонениями не более +/- 1%.
3 Применяемые резисторы должны быть металлопленочными, а конденсаторы - слюдяными.
Рисунок B.1 - Испытательный интерфейс
для испытательной установки 1
B.3.2.1 Установка и калибровка
a) Включают испытательный интерфейс в калибровочную схему, представленную на рисунке 2 HD 483.2 (см.
рисунок B.2), где
Rin = 600 Ом +/- 0,1%, и подключают вольтметр для измерения напряжения
U2. Сопротивления резисторов
R2/2 должны быть равны 300 Ом. Несогласованность сопротивлений
R2/2 должна быть не более

,
где

- разность значений сопротивлений,
CMRR - ожидаемая или измеренная степень подавления общих несимметричных сигналов для испытуемого порта на частоте испытания, дБ.
Нижний вывод генератора сигналов должен быть незаземленным
Рисунок B.2 - Схема калибровки для испытательной установки 1
Устанавливают частоту генератора звуковых сигналов 10 кГц и подходящий уровень сигнала, настраивают переменные резистор VR1 и емкость VC1 так, чтобы минимизировать напряжение U2. Теперь испытательный интерфейс откалиброван.
b) Отключают калибровочный контур и подключают испытательный интерфейс ко входу рассматриваемого порта как показано на
рисунке B.1. Устанавливают уровень сигнала звукового генератора на входе испытательного интерфейса (
Uin) равный минус 20 дБu.
Примечание - Экран подключаемого кабеля соединяют, как правило, с клеммой заземления испытуемого сигнального порта/порта управления. Если такое соединение не предусмотрено, экран следует присоединить к корпусу испытуемой аппаратуры. Если аппаратура не имеет ни заземления, ни такого соединения, ее размещают на проводящей пластине заземления, к которой необходимо присоединить заземляющий обратный провод испытательного интерфейса.
B.3.2.2 Процедура испытания
Изменяют частоту генератора от 50 Гц до 10 кГц, чтобы убедиться, что значение
Uin остается постоянным на уровне, указанном в
перечислении b) B.3.2.1, а также убедиться, что функциональные характеристики испытуемой аппаратуры продолжают удовлетворять критерию функционирования во время испытания.
B.3.3 Испытательная установка 2
Настоящий метод испытаний применим ко всем симметричным портам, за исключением симметричных портов, предназначенных для присоединения к коммутируемой телефонной сети общего пользования (PSTN) или подобным линиям.
Испытательный сигнал подают в контур общих несимметричных сигналов, включающий в себя испытуемую аппаратуру с ее цепью заземления, испытуемый порт, интерфейсный кабель, вспомогательное оборудование, подключенное к порту с его заземлением. Допускается использовать имитатор, имеющий характеристики вспомогательного оборудования.
Используют два варианта испытаний:
- вариант 1, при котором в котором испытательный сигнал прикладывают через изолирующий трансформатор, включенный последовательно с цепью заземления испытуемой аппаратуры [см.
рисунок B.3 a)];
- вариант 2, при котором испытательный сигнал подают на кабель, присоединенный к испытуемому порту, через трансформатор инжекции тока [см.
рисунок B.3 b)].
Использование варианта 1 допустимо только в случае, когда испытуемая аппаратура может быть сконфигурирована таким образом, что путь возврата общего несимметричного сигнала не будет проходить через испытуемый порт.
a) Испытательная схема для варианта 1
b) Испытательная схема для варианта 2
Рисунок B.3 - Испытательные установки
B.3.3.1 Общие требования к испытаниям
Порты для проведения испытаний выбирают в соответствии с
7.3 и подвергают воздействию испытательного сигнала с уровнем по
B.3.3.4. Если изготовитель рекомендует конкретный тип кабеля для подключения к аппаратуре, то следует при испытаниях использовать рекомендуемый тип кабеля. Длина используемого кабеля должна быть не менее 1 м. Вспомогательное оборудование или имитатор должны нагружать порт(ы), к которому (которым) они присоединены, в соответствии с рекомендациями изготовителя.
B.3.3.2 Испытательное оборудование
Необходимо, чтобы испытательное оборудование удовлетворяло следующим требованиям:
- генератор сигналов должен работать на частотах от 50 Гц до 10 кГц и поддерживать необходимый уровень напряжения в соответствии с требованиями, установленными в
B.3.3.4;
- двухобмоточный трансформатор тока с коэффициентом трансформации 1:n и известной частотной характеристикой (для варианта 1) или трансформатор тока с коэффициентом трансформации 1:n и известной частотной характеристикой (для варианта 2);
- вольтметр звуковых частот с высоким входным сопротивлением;
- подходящее вспомогательное оборудование (или имитатор), которые нагружают и/или питают испытуемый порт, и другое вспомогательное оборудование, необходимое
- для обеспечения нормальной работы аппаратуры;
- интерфейсный кабель для испытуемого порта в соответствии с рекомендациями изготовителя.
B.3.3.3 Испытательная установка
B.3.3.3.1 Вариант 1
Данный вариант используют только в том случае, когда испытуемая аппаратура изолирована от земли и если имеется один контур общих несимметричных сигналов, включающий в себя испытуемую аппаратуру.
Испытательный сигнал подают в цепь последовательно с заземлением испытуемой аппаратуры. Испытуемый порт подключают к вспомогательному оборудованию (или имитатору). Сопротивление общей несимметричной цепи между вторичной обмоткой трансформатора и вспомогательным оборудованием минимизируют путем соединения вспомогательного оборудования и вторичной обмотки трансформатора с общей точкой заземления.
B.3.3.3.2 Вариант 2
Испытательный сигнал подают через индуктивную связь в кабель, соединяющий между собой испытуемый порт и вспомогательное оборудование (или имитатор). Сопротивление общей несимметричной цепи между испытуемой аппаратурой и землей, а также между вспомогательным оборудованием (или имитатором) минимизируют путем соединения всех внешних проводящих частей в общей точке и запитывания вспомогательной и испытуемой аппаратуры от одного источника электропитания (если возможно).
B.3.3.4 Процедура испытания
Трансформатор подключают к генератору испытательного сигнала через выравнивающую цепь, показанную на
рисунке B.4, или используют иную цепь, обеспечивающую ту же амплитудно-частотную характеристику и зависимость сопротивления от частоты на вторичной стороне трансформатора. Значения
U и
R1 на
рисунке B.4 выбирают так, чтобы при коротком замыкании точек X-X ток через сопротивление
R1 составлял 0,2/
n, А. Важно чтобы сопротивление
R1 составляло по крайней мере, 16
n2 Ом для обеспечения отклонений частотной характеристики тока в пределах +0/-0,5 дБ на частоте 10 кГц. Например, действующее значение выходного напряжения генератора испытательного сигнала составляет 100 В, при этом цепь из последовательно соединенных резистора
R1 сопротивлением 4500 Ом и шунтирующей цепочки, состоящей из индуктивности 6,48 мГн и резистора 20,25 Ом, будет обеспечивать необходимый уровень испытательного сигнала для идеального трансформатора с коэффициентом трансформации тока 1:9.
L = 80 n2 мкГн R2 = n2/4 Ом
Рисунок B.4 - Выравнивающая цепь
Затем подают сигнал с заданными испытательными уровнями и оценивают функционирование испытуемой аппаратуры в соответствии с критерием, приведенным в
таблице 1. Метод испытаний разработан таким образом, чтобы можно было автоматизировать измерения с качанием частоты; но если метод с качанием частоты не используется, то следует проводить измерения на достаточном количестве частот в заданной полосе, чтобы обеспечить надежность в выполнении критерия функционирования во всей указанной полосе частот.
В процессе испытания необходимо контролировать и поддерживать постоянство напряжения на клеммах генератора испытательного сигнала.
Неотъемлемой особенностью этого метода испытания является то, что вспомогательное оборудование (или имитатор) испытывает те же воздействия, что и испытуемая аппаратура. Испытатель должен гарантировать, что любые отмеченные изменения в функционировании обусловлены только испытуемой аппаратурой.
(справочное)
АППАРАТУРА, ИСПОЛЬЗУЮЩАЯ ИНФРАКРАСНОЕ ИЗЛУЧЕНИЕ В ВОЗДУХЕ
ДЛЯ ПЕРЕДАЧИ ИНФОРМАЦИИ
Настоящие рекомендации применяются к аппаратуре, использующей для приема-передачи информации инфракрасное излучение с длинами волн от 0,7 до 1,6 мкм. Любое инфракрасное устройство связи или устройство контроля, изготовленное как часть аппаратуры, соответствующей области применения настоящего стандарта, должно быть разработано с учетом условий работы с мощными газоразрядными лампами и/или лампами накаливания, которые могут находиться в телевизионных или киностудиях, на театральных сценах, или в концертных залах. Важно отметить, что не следует полагаться на использование подвижных шторок на инфракрасных сенсорах, поскольку ожидаемые условия таковы, что эти сенсоры будут перемещаться и их местоположение не может находиться под непосредственным контролем оператора аппаратуры.
Если инфракрасные сигналы могут приниматься аппаратурой, соответствующей области применения настоящего стандарта, в целях управления или передачи данных, то пользователь должен быть осведомлен о правилах установки и надлежащего использования аппаратуры. Требования и методы измерения применительно к инфракрасным портам, являющимся частью аппаратуры, соответствующей области применения настоящего стандарта, находятся на рассмотрении. В EN 60825-1 содержатся сведения о параметрах безопасности. Полезная справочная информация по применению инфракрасных устройств связи и управления приведена в EN 61603 (состоит из нескольких частей).
(справочное)
РЕКОМЕНДАЦИИ ДЛЯ ИСПЫТАТЕЛЬНЫХ ЛАБОРАТОРИЙ ПО ИСПЫТАНИЯМ
НА ПОМЕХОУСТОЙЧИВОСТЬ ПРОФЕССИОНАЛЬНОЙ АУДИО-, ВИДЕО-,
АУДИОВИЗУАЛЬНОЙ АППАРАТУРЫ И АППАРАТУРЫ УПРАВЛЕНИЯ
СВЕТОВЫМИ ПРИБОРАМИ ДЛЯ ЗРЕЛИЩНЫХ МЕРОПРИЯТИЙ
D.1 Субъективная оценка
D.1.1 Введение
В настоящее время полная и объективная оценка качества функционирования аппаратуры (особенно видеоаппаратуры), относящейся к области применения настоящего стандарта, в части устойчивости к электромагнитным помехам затруднительна. В этих обстоятельствах качество функционирования должно быть предварительно оценено с использованием неформализованной процедуры, изложенной ниже в настоящем приложении. Впоследствии может быть установлена и стандартизована объективная оценка в упрощенной форме с помощью рекомендаций ITU/R 500-4 и ITU/R 562-3 (см.
D.1.4).
D.1.2 Использование простой проверки функционирования для предварительной оценки помехоустойчивости
D.1.2.1 Введение
Ниже приведены рекомендации по ускоренной качественной идентификации отсутствия должной помехоустойчивости аппаратуры с акцентом на выявление видов помех и параметров качества функционирования, в отношении которых требуется дальнейшее количественное исследование.
Процедура идентификации представляет собой серию простых функциональных проверок в условиях, когда уровень каждого испытательного мешающего сигнала устанавливается не меньше нормы, определенной стандартом. Однако, в случае испытания на устойчивость к электростатическому разряду, при котором аппаратура может быть необратимо повреждена, рекомендуется при предварительной оценке пропустить такую проверку.
Процедура направлена на минимизацию ненужных проверок. Поэтому рекомендуется провести эти проверки перед проведением объективной оценки.
D.1.2.2 Спецификация изготовителя
В технической документации изготовителя на аппаратуру должны быть определены все те характеристики аппаратуры, которые необходимы для контроля правильности ее функционирования.
D.1.2.3 Порядок проведения функциональных проверок
Аппаратуру устанавливают для штатного функционирования (вместе с необходимым вспомогательным оборудованием), подвергают ее поочередно воздействию помехи каждого вида с уровнем не менее значения нормы, установленной в настоящем стандарте, и субъективно оценивают функционирование аппаратуры. При нормальных условиях выходной сигнал аудиоаппаратуры прослушивают, сигнал видеоаппаратуры отображают и просматривают, а световой поток, производимый световыми приборами, управляемыми аппаратурой управления, визуально наблюдают. Должны быть приняты меры к тому, чтобы любое вспомогательное оборудование не подвергалось воздействию помех или было достаточно устойчиво к их воздействию.
В тех случаях, когда испытательное воздействие носит непрерывный характер, следует его включать и выключать с некоторым интервалом в целях выявления любых изменений при субъективных наблюдениях.
Настоятельно рекомендуется, чтобы при проведении этих испытаний вместе с персоналом испытательной лаборатории присутствовал компетентный представитель изготовителя для обсуждения деталей испытаний и интерпретации полученных результатов.
Чтобы не подвергать испытателей воздействию испытательных сигналов, наблюдают за аппаратурой с использованием кабельной телевизионной системы.
D.1.2.4 Примеры признаков недостаточной помехоустойчивости
Аудиоаппаратура:
- снижение отношения сигнал/шум;
- возрастание нелинейных искажений;
- щелчки и хлопки;
- изменения тона (аналоговая записывающая и воспроизводящая аппаратура);
- прерывистое пропадание звука (цифровая аппаратура);
- изменение рабочего режима (аппаратура с электронным управлением);
- изменение усиления.
Видеоаппаратура:
- снижение отношения сигнал/шум;
- пятна и вспышки;
- появление поперечных полос;
- муаровый рисунок;
- потеря синхронизации, частичная или полная, в том числе:
разрыв строк;
сжатие;
вращение рамки;
появление шумовых полос;
распад изображения;
- белые и/или черные дробления;
- прерывистые замирания (цифровая аппаратура);
- изменение рабочего режима (аппаратура с электронным управлением).
Аппаратура управления световыми приборами:
- мерцание;
- изменение яркости, включая ложное полное включение или гашение;
- потеря управления яркостью;
- неправильная работа автоматического процесса;
- изменение рабочего режима;
- неправильная работа механизма наведения света;
- неправильная работа механизма изменения цвета.
D.1.2.5 Практическая значимость недостаточной помехоустойчивости
Необходимо учитывать, особенно для тех испытаний, к которым должен быть применим критерий функциональности A, что снижение качества функционирования во многих случаях может оказаться приемлемым в зависимости от назначения аппаратуры. Например, можно ожидать, что в аппаратуре, предназначенной для создания записей, снижение отношения "сигнал-шум" из-за щелчков и хлопков будет проявляться меньше, чем в аналогичной аппаратуре, предназначенная для обработки "живого" звука.
D.1.3 Критерии для углубленных испытаний
Полное описание критериев качества функционирования приведено в
7.1, но вкратце они заключаются в следующем:
- критерий A - отсутствует снижение качества функционирования во время или после испытаний ниже предельного уровня, установленного изготовителем.
Примечание 1 - Этот пониженный уровень, как ожидается, в большинстве случаев будет эквивалентен предельно низкому уровню нормальных технических характеристик, но это не обязательно. Уровень, значительно отличающийся от нормальных технических характеристик, по-видимому, должен быть обоснован изготовителем для потенциальных пользователей в руководстве по эксплуатации или аналогичном документе;
- критерий B - снижение характеристик (большое или небольшое, но без потери данных или рабочего состояния) во время испытаний, но при этом соответствие спецификации после окончания испытаний;
- критерий C - снижение характеристик во время испытаний и временно после окончания испытаний, но соответствие спецификации после автоматического восстановления или настройки управления оператором.
Примечание 2 - Протяженность интервала "временно" зависит от области применения аппаратуры. "Настройка управления" не подразумевает под собой такое действие как замена предохранителей, которое классифицируют как ремонт.
Предельный уровень функциональности для критерия A, если иное не указано изготовителем, должен рассматриваться в качестве предельно низкого уровня нормальных технических характеристик.
Уровень функциональности для критерия B определяется либо изготовителем, либо на основании документации изготовителя, либо тем, что пользователь может реально ожидать.
Критерий C относится к непредсказуемому снижению уровня функциональности или к отказу состояния контроля, которые могут приводить к временному отказу аппаратуры.
D.1.4 Использование субъективной оценки
Для определения соответствия указанным выше критериям при проведении этих проверок, не связанных с переходными явлениями, в качестве основы для оценки следует использовать рекомендации ITU/R 562-3 (для аудиоаппаратуры) и ITU/R 500-4 (для видеоаппаратуры). Рекомендации устанавливают процедуры, которые заведомо дают статистически значимые результаты, однако, в свете принятых неопределенностей при измерениях применяемых испытательных сигналов и полей, упрощенная процедура субъективной оценки считается достаточной, чтобы обеспечить необходимую точность. Субъективная оценка группой из пяти экспертов может установить уровни применимости аппаратуры по крайней мере с такой же точностью, как это возможно в настоящее время при определении соответствующих характеристик с помощью испытательных сигналов.
В указанных выше рекомендациях ITU/R указаны пять градаций качества функционирования, основанные на методике субъективной оценки "качество - ухудшение", приведенные в
таблице D.1.
Таблица D.1
Субъективная оценка по пятибалльной шкале
Качество | Ухудшение |
Уровень | Описание | Уровень | Описание |
5 | Превосходное | 5 | Незаметное |
4 | Хорошее | 4 | Заметное, но не раздражающее |
3 | Удовлетворительное | 3 | Слегка раздражающее |
2 | Недостаточное | 2 | Раздражающее |
1 | Плохое | 1 | Сильно раздражающее |
D.1.5 Процедура испытаний
Приложение 1 рекомендаций ITU/R 562-3 содержит подробное описание и предлагает практическую методику оценки уровня ухудшения характеристик в целях получения достоверных и непротиворечивых результатов на основе повторяемости и включает в себя следующие темы:
- выбор панели прослушивания, для профессиональных и непрофессиональных слушателей;
- процедуры испытаний, продолжительности, последовательности, временные интервалы и периоды отдыха;
- программный материал;
- устройства воспроизведения звука: громкоговорители и/или наушники;
- уровни звукового давления и их измерение;
- условия прослушивания: помещение и фоновый шум.
Аналогичная практическая методика, приведенная в ITU/R 500-4, рекомендуется и для соответствующих аспектов этого метода испытаний применительно к видео-аппаратуре.
D.2 Объективные испытания
Для проверки помехоустойчивости при испытаниях рекомендуется контролировать следующие характеристики.
D.2.1 Аудиоаппаратура:
- отношение сигнал/шум (EN 60268-3);
- суммарные гармонические искажения (THD) + шумы (EN 60268-3);
- максимальное выходное напряжение или мощность (EN 60268-3) при номинальном значении суммарных гармонических искажений (не всегда обязательно: параметр "THD + шумы" может оказаться достаточным для большинства операций);
- щелчки (измерение выходных аудио сигналов должно проводиться с применением квазипикового детектора, см. HD 483.1);
- запас по перегрузке на входе (когда цепь между входом и выходом содержит схему регулировки усиления);
- изменения скорости в записывающей или воспроизводящей аппаратуре.
D.2.2 Аппаратура управления
Неправильное или ложное функционирование.
D.2.3 Видеоаппаратура:
- усиление, включая неравенство усиления цветность/яркость для составных систем;
- наложенный постоянный ток на выходе;
- искажения уровня черного в аппаратуре с восстановлением синхронизации и бланкированием;
- цветовые оттенки в компонентах изображения;
- усиление цветности и/или фазовые искажения на цветных полосах;
- шум;
- битовые ошибки ("блестки") в цифровой аппаратуре;
- прерывистое "замораживание" синхронизаторов и преобразователей стандартов;
- неправильные синхросигналы, особенно там, где синхросигналы заменяются или обрабатываются;
- дрожание времени синхронизации, а также мерцание цветности или флуктуации фазы.
(справочное)
СПРАВОЧНАЯ ИНФОРМАЦИЯ О НАСТОЯЩЕМ СТАНДАРТЕ
Для получения более подробной информации о принципах, положенных в основу настоящего стандарта, см. сопутствующий стандарт EN 55103-1, приложение G.
(справочное)
СООТВЕТСТВИЕ СУЩЕСТВЕННЫМ ТРЕБОВАНИЯМ ДИРЕКТИВ ЕС
Настоящий европейский стандарт подготовлен в соответствии с мандатом, предоставленным CENELEC Европейской комиссией и Европейской ассоциацией свободной торговли, и в рамках своей области применения реализует требования по защите по приложению I,
статья 1 (a), Директивы 2004/108/ЕС.
Соответствие настоящему стандарту обеспечивает единственным способом соответствие установленным существенным требованиям указанной
Директивы.
ВНИМАНИЕ! К продукции, на которую распространяется настоящий стандарт, могут применяться другие требования и другие директивы ЕС.
(справочное)
СВЕДЕНИЯ О СООТВЕТСТВИИ ССЫЛОЧНЫХ ЕВРОПЕЙСКИХ РЕГИОНАЛЬНЫХ
СТАНДАРТОВ МЕЖГОСУДАРСТВЕННЫМ СТАНДАРТАМ
Таблица ДА.1
Обозначение ссылочного европейского регионального стандарта и международного стандарта | Степень соответствия | Обозначение и наименование соответствующего межгосударственного стандарта |
EN 55020:2007 | - | |
EN 61000-3-2:2006 | MOD | ГОСТ 30804.3.2-2013 (IEC 61000-3-2:2009) "Совместимость технических средств электромагнитная. Эмиссия гармонических составляющих тока техническими средствами с потребляемым током не более 16 А (в одной фазе). Нормы и методы испытаний" |
EN 61000-4-2:1995 + A1:1998 + A2:2001 | MOD | ГОСТ 30804.4.2-2013 (IEC 61000-4-2:2008) "Совместимость технических средств электромагнитная. Устойчивость к электростатическим разрядам. Требования и методы испытаний" |
EN 61000-4-3:2006 + A1:2008 | IDT | ГОСТ IEC 61000-4-3-2016 "Электромагнитная совместимость (ЭМС). Часть 4-3. Методы испытаний и измерений. Испытание на устойчивость к излучаемому радиочастотному электромагнитному полю" |
EN 61000-4-4:2004 | IDT | ГОСТ IEC 61000-4-4-2016 "Электромагнитная совместимость (ЭМС). Часть 4-4. Методы испытаний и измерений. Испытание на устойчивость к электрическим быстрым переходным процессам (пачкам)" |
|
|
EN 61000-4-5:2006 | IDT | ГОСТ IEC 61000-4-5-2014 "Электромагнитная совместимость. Часть 4-5. Методы испытаний и измерений. Испытания на устойчивость к микросекундным импульсам большой энергии" |
EN 61000-4-6:2007 | - | |
EN 61000-4-11:2004 | MOD | ГОСТ 30804.4.11-2013 (IEC 61000-4-11:2004) "Совместимость технических средств электромагнитная. Устойчивость к провалам, кратковременным прерываниям и изменениям напряжения электропитания. Требования и методы испытаний" |
EN 61000-6-2:2005 | MOD | ГОСТ 30804.6.2-2013 (IEC 61000-6-2:2005) "Совместимость технических средств электромагнитная. Устойчивость к электромагнитным помехам технических средств, применяемых в промышленных зонах. Требования и методы испытаний" |
HD 483.1 S2:1989 | IDT | |
<*> Соответствующий межгосударственный стандарт отсутствует. В настоящем стандарте использованы следующие условные обозначения степени соответствия стандартов: - IDT - идентичные стандарты; - MOD - модифицированные стандарты. |
EN 55011 | Industrial, scientific and medical (ISM) radio-frequency equipment - Electromagnetic disturbance characteristics - Limits and methods of measurement (CISPR 11) (Промышленное, научное и медицинское радиочастотное оборудование. Характеристики электромагнитных помех. Нормы и методы измерения) |
EN 55103-1 | Electromagnetic compatibility - Product family standard for audio, video, audio-visual and entertainment lighting control apparatus for professional use - Part 1: Emissions (Электромагнитная совместимость технических средств. Стандарт на группу однородной продукции для профессиональной аудио-, видео-, аудиовизуальной аппаратуры и аппаратуры управления световыми приборами для зрелищных мероприятий. Часть 1. Электромагнитная эмиссия) |
EN 60268 (все части) | Sound system equipment (IEC 60268) (Оборудование звуковых систем) |
EN 60384 (все части) | Fixed capacitors for use in electronic equipment (IEC 60384) (Конденсаторы постоянной емкости для электронной аппаратуры) |
EN 60825 (все части) | Safety of laser products (IEC 60825) (Безопасность лазерной аппаратуры) |
EN 61603 (все части) | Transmission of audio and/or video and related signals using infrared radiation (IEC 61603) (Передача аудио- и/или видеосигналов с помощью инфракрасного излучения) |
IEC 60050-161 | International Electrotechnical Vocabulary - Chapter 161: Electromagnetic compatibility (Международный электротехнический словарь. Глава 161. Электромагнитная совместимость) |
IEC 61000-2-5 | Electromagnetic compatibility (EMC) - Part 2-5: Environment - Classification of electromagnetic environments (Электромагнитная совместимость (ЭМС). Часть 2.5. Электромагнитная обстановка. Классификация электромагнитных обстановок) |
ITU/R Recommendation 500-4 | Method for the subjective assessment of the quality of television pictures (Метод субъективной оценки качества телевизионных изображений) |
ITU/R Recommendation 562-3 <1> | Subjective assessment of sound quality - Section 10C - Audiofrequency characteristics of sound-broadcasting signals <1> (Субъективная оценка качества звука. Раздел 10C. Аудиочастотные характеристики сигналов звукового вещания) |
--------------------------------
<1> Заменен рекомендацией ITU/R BS.1284-1 (12/03) "Общие методы субъективной оценки качества звука"
УДК 621.396/.397.001.4:006.354 | | IDT |
Ключевые слова: электромагнитная совместимость; профессиональная аудио-, видео-, аудиовизуальная аппаратура и аппаратура управления световыми приборами для зрелищных мероприятий; устойчивость к электромагнитным помехам; требования; методы испытаний |