Главная // Актуальные документы // ГОСТ (Государственный стандарт)СПРАВКА
Источник публикации
М.: Стандартинформ, 2017
Примечание к документу
По сведениям, размещенным на Информационном портале Росстандарта по адресу https://uvedns.gostinfo.ru/, данный документ утрачивал силу с 01.06.2024 в связи с изданием Приказа Росстандарта от 17.10.2023 N 1144-ст. Взамен вводился в действие
ГОСТ 33472-2023. По сведениям, размещенным на Информационном портале Росстандарта по адресу https://uvedns.gostinfo.ru/, дата утраты силы данного документа перенесена на 01.01.2028 Приказом Росстандарта от 23.05.2024 N 633-ст.
Документ включен в
Перечень стандартов, в результате применения которых на добровольной основе обеспечивается соблюдение требований технического
регламента Таможенного союза "О безопасности колесных транспортных средств" (ТР ТС 018/2011) (
Решение Комиссии Таможенного союза от 09.12.2011 N 877).
Текст данного документа приведен с учетом поправок, опубликованных в "ИУС",
N 7, 2018;
N 7, 2019;
N 1, 2023.
Документ
введен в действие с 01.01.2017.
Название документа
"ГОСТ 33472-2015. Межгосударственный стандарт. Глобальная навигационная спутниковая система. Аппаратура спутниковой навигации для оснащения колесных транспортных средств категорий M и N. Общие технические требования"
(введен в действие Приказом Росстандарта от 21.12.2016 N 2061-ст)
"ГОСТ 33472-2015. Межгосударственный стандарт. Глобальная навигационная спутниковая система. Аппаратура спутниковой навигации для оснащения колесных транспортных средств категорий M и N. Общие технические требования"
(введен в действие Приказом Росстандарта от 21.12.2016 N 2061-ст)
агентства по техническому
регулированию и метрологии
от 21 декабря 2016 г. N 2061-ст
МЕЖГОСУДАРСТВЕННЫЙ СТАНДАРТ
ГЛОБАЛЬНАЯ НАВИГАЦИОННАЯ СПУТНИКОВАЯ СИСТЕМА
АППАРАТУРА СПУТНИКОВОЙ НАВИГАЦИИ ДЛЯ ОСНАЩЕНИЯ КОЛЕСНЫХ
ТРАНСПОРТНЫХ СРЕДСТВ КАТЕГОРИЙ M и N
ОБЩИЕ ТЕХНИЧЕСКИЕ ТРЕБОВАНИЯ
Global navigation satellite system. Satellite navigation
equipment for mounting on wheeled vehicles for M and N
categories. General technical requirements
ГОСТ 33472-2015
Дата введения
1 января 2017 года
Цели, основные принципы и основной порядок проведения работ по межгосударственной стандартизации установлены в
ГОСТ 1.0-2015 "Межгосударственная система стандартизации. Основные положения" и
ГОСТ 1.2-2015 "Межгосударственная система стандартизации. Стандарты межгосударственные, правила и рекомендации по межгосударственной стандартизации. Правила разработки, принятия, обновления и отмены"
1 РАЗРАБОТАН Акционерным обществом "Научно-технический центр современных навигационных технологий" "Интернавигация" (АО "НТЦ "Интернавигация")
2 ВНЕСЕН Федеральным агентством по техническому регулированию и метрологии
3 Принят Межгосударственным советом по стандартизации, метрологии и сертификации по результатам голосования (протокол от 28 декабря 2015 г. N 83-П)
За принятие проголосовали:
Краткое наименование страны по МК (ИСО 3166) 004-97 | Код страны по МК (ИСО 3166) 004-97 | Сокращенное наименование национального органа по стандартизации |
Армения | AM | Минэкономики Республики Армения |
Беларусь | BY | Госстандарт Республики Беларусь |
Казахстан | KZ | Госстандарт Республики Казахстан |
Киргизия | KG | Кыргызстандарт |
Россия | RU | Росстандарт |
Туркмения | TM | Главгосслужба "Туркменстандартлары" |
4
Приказом Федерального агентства по техническому регулированию и метрологии от 21 декабря 2016 г. N 2061-ст межгосударственный стандарт ГОСТ 33472-2015 введен в действие в качестве национального стандарта Российской Федерации с 1 января 2017 г.
--------------------------------
6 ВВЕДЕН ВПЕРВЫЕ
Информация об изменениях к настоящему стандарту публикуется в ежегодном информационном указателе "Национальные стандарты", а текст изменений и поправок - в ежемесячном информационном указателе "Национальные стандарты". В случае пересмотра (замены) или отмены настоящего стандарта соответствующее уведомление будет опубликовано в ежемесячном информационном указателе "Национальные стандарты". Соответствующая информация, уведомление и тексты размещаются также в информационной системе общего пользования - на официальном сайте Федерального агентства по техническому регулированию и метрологии в сети Интернет (www.gost.ru)
Настоящий стандарт входит в комплекс стандартов "Глобальная навигационная спутниковая система. Аппаратура спутниковой навигации для оснащения колесных транспортных средств".
Установленные в настоящем стандарте общие технические требования к аппаратуре спутниковой навигации для оснащения транспортных средств категории M, используемых для коммерческих перевозок пассажиров, а также специально предназначенных для перевозки детей, и категории N, используемых для перевозки опасных, специальных, тяжеловесных и/или крупногабаритных грузов, твердых бытовых отходов и мусора, необходимы для обеспечения унификации и совместимости аппаратных и программных средств, функционирующих в рамках автоматизированных систем управления (диспетчеризации), мониторинга и контроля в сфере наземного автомобильного транспорта, создаваемых на основе применения глобальных навигационных спутниковых систем.
Настоящий стандарт может быть использован для обеспечения соблюдения требований Технического
регламента Таможенного союза "О безопасности колесных транспортных средств" в части оснащения аппаратурой спутниковой навигации транспортных средств вышеуказанных категорий.
Настоящий стандарт распространяется на аппаратуру спутниковой навигации, предназначенную для оснащения колесных транспортных средств категории M, используемых для коммерческих перевозок пассажиров, а также специально предназначенных для перевозки детей, и категории N, используемых для перевозки опасных, специальных, тяжеловесных и (или) крупногабаритных грузов, твердых бытовых отходов и мусора, и устанавливает общие технические требования к указанной аппаратуре с учетом требований, установленных в
[1].
В настоящем стандарте использованы нормативные ссылки на следующие стандарты:
ГОСТ 12.1.044-89 (ИСО 4589-84) Система стандартов безопасности труда. Пожаровзрывоопасность веществ и материалов. Номенклатура показателей и методы их определения
ГОСТ 9181-74 Приборы электроизмерительные. Упаковка, маркировка, транспортирование и хранение
ГОСТ 14254-96 (МЭК 529-89) Степени защиты, обеспечиваемые оболочками (код IP)
ГОСТ 16019-2001 Аппаратура сухопутной подвижной радиосвязи. Требования по стойкости к воздействию механических и климатических факторов и методы испытаний
ГОСТ 23544-84 Жгуты проводов для автотракторного электрооборудования. Общие технические условия
ГОСТ 28147-89 Системы обработки информации. Защита криптографическая. Алгоритм криптографического преобразования
ГОСТ 28751-90 Электрооборудование автомобилей. Электромагнитная совместимость. Кондуктивные помехи по цепям питания. Требования и методы испытаний
ГОСТ 29157-91 Совместимость технических средств электромагнитная. Электрооборудование автомобилей. Помехи в контрольных и сигнальных бортовых цепях. Требования и методы испытаний
ГОСТ 30852.10-2002 (МЭК 60079-11:1999) Электрооборудование взрывозащищенное. Часть 11. Искробезопасная электрическая цепь i
ГОСТ 32422-2013 Глобальная навигационная спутниковая система. Системы диспетчерского управления городским пассажирским транспортом. Требования к архитектуре и функциям
ГОСТ 33464-2015 Глобальная навигационная спутниковая система. Система экстренного реагирования при авариях. Устройство/система вызова экстренных оперативных служб. Общие технические требования
ГОСТ 33470-2015 Глобальная навигационная спутниковая система. Система экстренного реагирования при авариях. Методы испытаний модулей беспроводной связи устройства/системы вызова экстренных оперативных служб
ГОСТ 33474-2015 Глобальная навигационная спутниковая система. Аппаратура спутниковой навигации для оснащения колесных транспортных средств. Методы испытаний на соответствие требованиям по электробезопасности, климатическим и механическим воздействиям
Примечание - При пользовании настоящим стандартом целесообразно проверить действие ссылочных стандартов в информационной системе общего пользования - на официальном сайте Федерального агентства по техническому регулированию и метрологии в сети Интернет или по ежегодному информационному указателю "Национальные стандарты", который опубликован по состоянию на 1 января текущего года, и по соответствующим ежемесячным информационным указателям, опубликованным в текущем году. Если ссылочный стандарт заменен (изменен), то при пользовании настоящим стандартом следует руководствоваться заменяющим (измененным) стандартом. Если ссылочный стандарт отменен без замены, то положение, в котором дана ссылка на него, применяется в части, не затрагивающей эту ссылку.
В настоящем стандарте применены следующие термины с соответствующими определениями:
3.1 аппаратура спутниковой навигации; АСН: Аппаратно-программное устройство, устанавливаемое на транспортное средство для определения его текущего местоположения, направления и скорости движения по сигналам не менее двух действующих глобальных навигационных спутниковых систем, обмена данными с дополнительным бортовым оборудованием, а также для обмена информацией по сетям подвижной радиотелефонной связи.
3.2 глобальная навигационная спутниковая система; ГНСС: Навигационная спутниковая система, предназначенная для определения пространственных координат, составляющих вектора скорости движения, поправки показаний часов и скорости изменения поправки показаний часов потребителя ГНСС в любой точке на поверхности Земли, акватории Мирового океана, воздушного и околоземного космического пространства.
3.3 коммерческие перевозки: Перевозки пассажиров или грузов колесными транспортными средствами, связанные с осуществлением предпринимательской деятельности, в соответствии с законодательством государств - членов Таможенного союза.
3.4 координатно-временная информация: Информация о пространственно-временном состоянии транспортного средства с установленной аппаратурой спутниковой навигации.
3.5 крупногабаритный груз: Груз, который с учетом габаритов транспортного средства превышает установленные габаритные параметры для движения транспортных средств по автомобильным дорогам общего пользования.
3.6 мониторинговая информация навигационно-информационной системы: Координатно-временная и телематическая информация, передаваемая от транспортных средств в навигационно-информационные центры.
Примечание - Разновидностью мониторинговой информации навигационно-информационной системы является мониторинговая информация в системах диспетчерского управления транспортом по
ГОСТ 32422.
3.7 навигационно-информационная система; НИС: Автоматизированная система, основанная на реализации метода спутниковой радионавигации и предназначенная для проведения навигационных определений, передачи от объектов навигации мониторинговой информации и формирования на ее основе системной навигационной информации, предоставляемой потребителям.
3.8 навигационная информация: Сведения прямо или косвенно используемые для определения пространственных координат, составляющих вектора скорости движения и поправки показаний часов потребителя.
3.9 навигационный модуль (навигационный приемник) ГНСС: Составная часть аппаратуры спутниковой навигации, предназначенная для определения текущих координат, параметров движения (направления и скорости) транспортного средства, а также времени по сигналам ГЛОНАСС, GPS и других глобальных навигационных спутниковых систем.
3.10 навигационный космический аппарат ГНСС; НКА ГНСС: Космический аппарат, имеющий на борту аппаратуру, предназначенную для формирования и излучения навигационных сигналов ГНСС, необходимых потребителю ГНСС для определения пространственных координат, составляющих вектора скорости движения, поправки показаний часов и скорости изменения этой поправки.
3.11 навигационный сигнал ГНСС: Радиосигнал, излучаемый навигационным космическим аппаратом ГНСС, несущий информацию о показаниях его часов, навигационное сообщение и предназначенный для потребителей ГНСС.
3.12 опасный груз: Опасное вещество, материал, изделие и отходы производства, которые вследствие их специфических свойств при транспортировании или перегрузке могут создать угрозу жизни и здоровью людей, вызвать загрязнение окружающей природной среды, повреждение и уничтожение транспортных сооружений, средств и иного имущества.
3.13 пространственно-временное состояние транспортного средства: Состояние ТС, характеризующееся вектором состояния - упорядоченной совокупностью пространственных координат, временных поправок шкалы времени объекта навигации относительно системной шкалы и составляющих вектора скорости ТС.
3.14 специальный груз: Груз, нуждающийся в индивидуальной упаковке и маркировке, нестандартной обработке, оформлении специальных документов, и, как правило, перевозящийся по особым тарифам.
3.15
бытовые отходы: Отходы потребления, образующиеся в бытовых условиях в результате жизнедеятельности населения. |
3.16 телематическая информация: Совокупность данных о состоянии контролируемого объекта и обстановки в нем и/или вокруг него, передаваемых с контролируемого транспортного средства в навигационно-информационные системы.
Примечание - Состав данных определяется в зависимости от категории ТС и функций, выполняемых АСН в рамках навигационно-информационных систем.
3.17 тяжеловесный груз: Груз, который с учетом собственной массы транспортного средства превышает установленные на национальной территории хотя бы один нормативный весовой параметр: максимальную массу или максимальную осевую нагрузку транспортного средства.
3.18 холодный старт: Состояние АСН, при котором системное время, координаты местоположения объекта, на котором установлена аппаратура, альманах ГНСС и эфемериды НКА неизвестны.
3.19 горячий старт: Состояние АСН, при котором альманах ГНСС и эфемериды НКА известны, а системное время и координаты местоположения объекта, на котором установлена аппаратура, известны с некоторой ошибкой.
3.20 перезахват: Повторный захват сопровождаемого объекта при срыве сопровождения на время не более 60 с.
3.21 голосовая гарнитура: Устройство, предназначенное для осуществления двусторонней голосовой связи между водителем и диспетчером по сетям подвижной радиотелефонной связи посредством использования GSM/UMTS модема, входящего в состав АСН.
В настоящем стандарте применены следующие сокращения:
ГЛОНАСС | - глобальная навигационная спутниковая система Российской Федерации; |
ПЗ-90 | - государственная геоцентрическая система координат "Параметры Земли 1990 года"; |
ПО | - программное обеспечение; |
СКЗИ | - средства криптографической защиты информации; |
СТ | - стандартная точность; |
ТС | - транспортное средство; |
C/A | - открытый код доступа; |
CAN | - сеть контроллеров, организованная в систему на основе последовательной шины, в соответствии с [2]; |
FIFO | - порядок получения и выдачи данных по принципу "первым пришел - первым обслуживается": блок данных, полученный первым, первым обрабатывается/обслуживается/передается дальше на обработку; |
GPRS | - пакетная радиосвязь общего пользования; |
GPS | - глобальная навигационная спутниковая система Соединенных Штатов Америки; |
GSM | - глобальный цифровой стандарт для мобильной сотовой связи; |
NMEA0183 | - текстовый протокол обмена данными с навигационным оборудованием; |
OSI | - базовая эталонная модель взаимодействия открытых систем; |
PIN | - код авторизации использования SIM-карты; |
RS-232 | - стандарт, описывающий интерфейс для последовательной передачи данных, поддерживающий асинхронную связь; |
RS-485 | - стандарт передачи данных по двухпроводному полудуплексному многоточечному последовательному симметричному каналу связи; |
SIM | - модуль идентификации абонента (SIM-карта); |
SMS | - служба коротких сообщений (технология, позволяющая осуществлять прием и передачу коротких текстовых сообщений по сетям подвижной радиотелефонной связи); |
TCP/IP | - набор сетевых протоколов передачи данных, используемых в сетях, включая сеть Интернет; |
UMTS | - универсальная система подвижной связи; |
USB | - универсальная последовательная проводная шина; |
USIM | - расширенный стандарт SIM-карты, принятый в рамках UMTS; |
WGS-84 | - всемирная геодезическая система координат 1984 г. |
5.1 Требования к АСН применяют в зависимости от категории ТС, для оснащения которых она предназначена, а также функций, выполняемых АСН в рамках НИС.
5.2 В соответствии с
[1] установлены следующие категории ТС:
а) Категория M - ТС, имеющие не менее четырех колес и используемые для перевозки пассажиров, включая:
1) автомобили легковые, в том числе:
- категория M1 - ТС, используемые для перевозки пассажиров и имеющие, помимо места водителя, не более восьми мест для сидения,
2) автобусы, троллейбусы, специализированные пассажирские ТС и их шасси, в том числе:
- категория M2 - ТС, используемые для перевозки пассажиров, имеющие, кроме места водителя, более восьми мест для сидения, максимальная масса которых не превышает 5 т;
- категория M3 - ТС, используемые для перевозки пассажиров, имеющие, кроме места водителя, более восьми мест для сидения, максимальная масса которых превышает 5 т.
б) Категория N - ТС, имеющие не менее четырех колес и предназначенные для перевозки грузов, включая автомобили грузовые, в том числе:
- категория N1 - ТС, предназначенные для перевозки грузов, имеющие максимальную массу не более 3,5 т;
- категория N2 - ТС, предназначенные для перевозки грузов, имеющие максимальную массу свыше 3,5 т, но не более 12 т;
- категория N3 - ТС, предназначенные для перевозки грузов, имеющие максимальную массу более 12 т.
5.3 АСН, предназначенную для оснащения колесных ТС категории M, используемых для коммерческих перевозок пассажиров, классифицируют следующим образом:
- АСН, предназначенная для оснащения колесных ТС категории M1,
- АСН, предназначенная для оснащения колесных ТС категорий M2 и M3.
5.4 АСН, предназначенная для оснащения колесных ТС категории M, используемых для коммерческих перевозок пассажиров и категории N, используемых для перевозки опасных, специальных, тяжеловесных и (или) крупногабаритных грузов, твердых бытовых отходов и мусора подлежит обязательному подтверждению соответствия в форме обязательной сертификации в порядке, предусмотренном
[1] (раздел V).
5.6 В целях повышения уровня безопасности и эффективности перевозок к АСН может быть подключено дополнительное бортовое оборудование.
5.7 Состав и требуемые характеристики дополнительного бортового оборудования, подключаемого к АСН, устанавливаются заказчиком или изготовителем в зависимости от назначения транспортных средств и НИС, в рамках которых планируется использовать АСН.
5.8 Общие требования к АСН, обеспечивающие применение дополнительного бортового оборудования, указаны в
разделе 7.
6. Состав аппаратуры спутниковой навигации
6.1 АСН должна включать следующие основные функциональные модули и компоненты:
а) навигационный модуль (включая приемник сигналов и антенну ГНСС);
б) коммуникационный модуль, включающий:
- модем GSM/UMTS со слотом для установки в него персональной универсальной многопрофильной SIM (USIM)-карты.
Примечание - Число слотов для установки SIM (USIM)-карт может быть более одного,
- персональную универсальную многопрофильную SIM (USIM)-карту для работы в сетях подвижной радиотелефонной связи стандартов GSM 900/1800 и UMTS 900/2000.
Примечание - SIM (USIM)-карта может не входить в комплект поставки АСН,
- антенну GSM/UMTS;
в) модуль СКЗИ - программно-аппаратное шифровальное (криптографическое) средство, реализующее алгоритмы криптографического преобразования информации.
Примечание - Необходимость включения модуля СКЗИ в состав АСН определяет заказчик или изготовитель в зависимости от назначения ТС и НИС, в рамках которых планируется использовать АСН;
г) модуль интерфейса пользователя, включающий:
- устройство отображения информации (дисплей) для водителя,
- кнопку подачи "Сигнала бедствия" и (или) кнопку вызова диспетчера,
- индикатор (индикаторы) состояния АСН,
- органы управления АСН;
д) модуль интерфейсов подключения оборудования;
е) внутреннюю энергонезависимую память;
ж) резервный источник питания (аккумуляторная батарея);
и) акселерометр.
Примечания
1 Необходимость включения в состав АСН устройства отображения информации (дисплея) для водителя, кнопки подачи "Сигнала бедствия" и (или) кнопки вызова диспетчера, органов управления, резервного источника питания и акселерометра (встроенный или внешний) определяет заказчик или изготовитель АСН в зависимости от выполняемых функций и назначения АСН.
2 Вид конструктивного исполнения устройства отображения информации (дисплея) для водителя, кнопки подачи "Сигнала бедствия" и (или) кнопки вызова диспетчера, органов управления, резервного источника питания и акселерометра (встроенный или внешний) определяет заказчик или изготовитель АСН. В случае внешнего конструктивного исполнения этих устройств АСН должна в обязательном порядке обеспечивать возможность их подключения.
6.2 Требования к функциональным модулям и компонентам АСН указаны в
разделе 8.
7. Общие требования к аппаратуре спутниковой навигации
7.1 АСН должна определять пространственно-временное состояние ТС по сигналам не менее двух действующих глобальных навигационных спутниковых систем (ГЛОНАСС, GPS).
7.2 АСН должна обеспечивать возможность передачи и приема информации по сетям подвижной радиотелефонной связи стандартов GSM и UMTS посредством пакетной передачи данных или коротких текстовых сообщений.
7.3 АСН должна обеспечивать передачу следующей мониторинговой информации:
1) идентификационного номера АСН;
2) идентификационные параметры ТС:
- идентификационный номер транспортного средства (VIN),
- категория ТС,
- тип энергоносителя ТС;
3) параметров пространственно-временного состояния ТС:
- географической широты местоположения ТС,
- географической долготы местоположения ТС,
- высоты местоположения ТС,
- скорости движения ТС,
- путевого угла ТС,
- времени и даты фиксации пространственно-временного состояния ТС;
4) признака нажатия кнопки подачи "Сигнала бедствия" и (или) кнопки вызова диспетчера.
7.4 В случае подключения дополнительного бортового оборудования АСН должна обеспечивать включение в состав мониторинговой информации и передачу соответствующих данных от этого оборудования.
Примечание - Перечень информации от дополнительного бортового оборудования, включаемой в состав мониторинговой информации, в зависимости от функций, выполняемых АСН в рамках НИС, определяет заказчик или изготовитель АСН.
7.5 АСН должна обеспечивать возможность изменения периодичности передачи мониторинговой информации от 1 с до 24 ч.
7.6 При отсутствии возможности передачи информации по сетям подвижной радиотелефонной связи АСН должна обеспечивать автоматическое сохранение мониторинговой информации во внутренней энергонезависимой памяти АСН. Выгрузка сохраненной информации должна осуществляться автоматически сразу при возобновлении возможности передачи информации по сетям подвижной радиотелефонной связи.
7.7 По запросу АСН должна обеспечивать возможность осуществления голосовой связи по сетям подвижной радиотелефонной связи стандарта GSM/UMTS.
Примечание - Для осуществления двусторонней голосовой связи между водителем и диспетчером используется подключаемая к АСН голосовая гарнитура.
7.8 В АСН должна быть обеспечена возможность обновления информации, хранящейся на персональной универсальной многопрофильной SIM (USIM)-карте по сетям подвижной радиотелефонной связи стандартов GSM/UMTS.
7.9 АСН должна обеспечивать возможность настройки и смены версий ПО путем:
1) непосредственного подключения к ней (с использованием специального ПО);
2) удаленного подключения по беспроводным сетям.
7.10 Требования к аппаратуре спутниковой навигации, устанавливаемой на транспортные средства категории M1
7.10.1 АСН, устанавливаемая на ТС категории M1, кроме выполнения требований, указанных в
7.1 -
7.9, должна обеспечивать возможность подключения с целью управления, обработки и передачи (при необходимости) в диспетчерский центр информации следующего дополнительного бортового оборудования:
- таксометра;
- видеорегистратора (видеорегистраторов);
- голосовой гарнитуры;
- устройства для принятия заказов от диспетчера;
- кнопки подачи "Сигнала бедствия" (в случае ее конструктивного исполнения в виде отдельного устройства);
- устройства отображения информации (дисплей) для водителя (в случае его конструктивного исполнения в виде отдельного устройства);
- акселерометра (в случае его конструктивного исполнения в виде отдельного устройства).
Примечания
1 Под управлением понимается изменение параметров настройки (режима работы и т.п.) по беспроводным каналам связи.
2 Под обработкой информации следует понимать общий первичный анализ, фильтрация и систематизация информации (показаний датчиков, фото-, видео-, аудиофайлов, текстовых сообщений и пр.) с целью управления данной информацией.
3 Необходимость установки и подключения с целью управления, обработки и передачи (при необходимости) в диспетчерский центр информации от дополнительного бортового оборудования определяет заказчик или изготовитель АСН в зависимости от выполняемых функций и назначения АСН. Вид конструктивного исполнения устройства определяет изготовитель АСН.
7.10.2 Требования к интерфейсам для обмена данными с подключаемым дополнительным бортовым оборудованием указаны в
разделе 9.
7.11 Требования к аппаратуре спутниковой навигации, устанавливаемой на транспортные средства категорий M2 и M3
7.11.1 АСН, устанавливаемая на ТС категорий M2 и M3 кроме выполнения требований, указанных в
7.1 -
7.9, должна обеспечивать возможность подключения с целью управления, обработки и передачи (при необходимости) информации следующего дополнительного бортового оборудования:
- видеорегистратора(ов), обеспечивающего(их) также возможность аудиозаписи;
- датчика(ов) задымления и быстрого повышения температуры;
- голосовой гарнитуры;
- датчика(ов) уровня топлива, используемого для измерения уровня топлива в топливном баке ТС;
- датчика подсчета входящих и выходящих пассажиров;
- голосового автоинформатора, используемого для воспроизведения аудиоинформации в целях информирования пассажиров, находящихся в салоне ТС;
- переднего, заднего и бокового маршрутоуказателей, используемых для вывода визуальной информации о маршруте движения в целях информирования потенциальных пассажиров, находящихся снаружи ТС;
- внутрисалонного информационного табло, используемого для вывода визуальной информации в целях информирования пассажиров, находящихся в салоне ТС;
- модема передачи данных по беспроводным локальным сетям, указанных в
[3];
- модема передачи данных по беспроводным сетям, отличным от GSM/UMTS;
- кнопки подачи "Сигнала бедствия" (в случае ее конструктивного исполнения в виде отдельного устройства);
- устройства отображения информации (дисплей) для водителя (в случае его конструктивного исполнения в виде отдельного устройства);
- акселерометра (в случае его конструктивного исполнения в виде отдельного устройства);
- датчиков нагрузки на оси транспортного средства.
Примечания
1 Необходимость установки и подключения с целью управления, обработки и передачи (при необходимости) в диспетчерский центр информации от дополнительного бортового оборудования определяет заказчик или изготовитель АСН в зависимости от выполняемых функций и назначения АСН.
2 Вид конструктивного исполнения устройства определяет изготовитель АСН по согласованию с заказчиком и/или производителем ТС.
7.11.2 Требования к интерфейсам для обмена данными с подключаемым дополнительным бортовым оборудованием указаны в
разделе 9.
7.11.3 В АСН должна быть обеспечена возможность определения автоматического срабатывания датчика задымления и быстрого повышения температуры на борту ТС.
7.11.4 АСН должна обеспечивать немедленное формирование и передачу экстренного сигнала при нажатии кнопки подачи "Сигнала бедствия" и/или срабатывания датчика задымления и быстрого повышения температуры.
7.12 Требования к аппаратуре спутниковой навигации для обеспечения подключения дополнительного бортового оборудования на транспортные средства категории N
7.12.1 АСН, устанавливаемая на транспортные средства категории N, используемые для перевозки опасных грузов, кроме выполнения требований, указанных в
7.1 -
7.9, должна обеспечивать возможность подключения с целью управления, обработки и передачи (при необходимости) в диспетчерский центр информации следующего дополнительного бортового оборудования:
- видеорегистратора(ов);
- датчика включения/выключения зажигания;
- датчика(ов) уровня жидкости;
- датчиков оценки состояния груза (датчиков температуры, давления и др.);
- голосовой гарнитуры;
- кнопки подачи "Сигнала бедствия" и/или кнопки вызова диспетчера (в случае ее конструктивного исполнения в виде отдельного устройства);
- устройства отображения информации (дисплей) для водителя (в случае его конструктивного исполнения в виде отдельного устройства);
- акселерометра (в случае его конструктивного исполнения в виде отдельного устройства);
- датчиков нагрузки на оси транспортного средства;
- датчика(ов) уровня топлива, используемого для измерения уровня топлива в топливном баке ТС.
Примечания
1 Под управлением понимается изменение параметров настройки (режима работы и т.п.) по беспроводным каналам связи.
2 Под обработкой информации следует понимать общий первичный анализ, фильтрацию и систематизацию информации (показаний датчиков, фото-, видео-, аудиофайлов, текстовых сообщений и пр.) с целью управления данной информацией.
7.12.2 АСН, устанавливаемая на транспортные средства категории N, используемые для перевозки специальных грузов, кроме выполнения требований, указанных в
7.1 -
7.9, должна обеспечивать возможность подключения с целью управления, обработки и передачи (при необходимости) информации следующего дополнительного бортового оборудования:
- видеорегистратора(ов);
- датчика включения/выключения зажигания;
- датчика(ов) уровня жидкости;
- датчиков оценки состояния груза (датчиков температуры, давления и др.);
- датчиков контроля наличия специальных грузов на транспортных средствах;
- голосовой гарнитуры, используемой для осуществления двусторонней голосовой громкой связи между водителем и диспетчером посредством использования коммуникационного модуля GSM/MTS;
- кнопки подачи "Сигнала бедствия" и/или кнопки вызова диспетчера (в случае ее конструктивного исполнения в виде отдельного устройства);
- устройства отображения информации (дисплей) для водителя (в случае его конструктивного исполнения в виде отдельного устройства);
- акселерометра (в случае его конструктивного исполнения в виде отдельного устройства);
- датчиков нагрузки на оси транспортного средства;
- датчика (датчиков) уровня топлива, используемого для измерения уровня топлива в топливном баке ТС.
7.12.3 АСН, устанавливаемая на транспортные средства категории N, используемые для перевозки тяжеловесных и/или крупногабаритных грузов, кроме выполнения требований, указанных в
7.1 -
7.9, должна обеспечивать возможность подключения с целью управления, обработки и передачи (при необходимости) информации следующего дополнительного бортового оборудования:
- видеорегистратора(ов);
- датчика включения/выключения зажигания;
- датчиков оценки состояния груза (датчиков температуры, давления и др.);
- датчиков нагрузки на оси транспортного средства;
- голосовой гарнитуры, используемой для осуществления двусторонней голосовой громкой связи между водителем и диспетчером посредством использования коммуникационного модуля GSM/UMTS;
- кнопки подачи "Сигнала бедствия" и/или кнопки вызова диспетчера (в случае ее конструктивного исполнения в виде отдельного устройства);
- устройства отображения информации (дисплей) для водителя (в случае его конструктивного исполнения в виде отдельного устройства);
- акселерометра (в случае его конструктивного исполнения в виде отдельного устройства);
- датчика (датчиков) уровня топлива, используемого для измерения уровня топлива в топливном баке ТС.
7.12.4 АСН, устанавливаемая на транспортные средства категории N, используемые для перевозки твердых бытовых отходов и мусора, кроме выполнения требований, указанных в
7.1 -
7.9, должна обеспечивать возможность подключения с целью управления, обработки и передачи (при необходимости) информации следующего дополнительного бортового оборудования:
- видеорегистратора(ов);
- датчика включения/выключения зажигания;
- датчика(ов) уровня жидкости;
- датчиков включения/выключения коробки отбора мощности и других исполнительных механизмов ТС;
- датчиков нагрузки на оси транспортного средства;
- датчик выгрузки;
- голосовой гарнитуры, используемой для осуществления двусторонней голосовой громкой связи между водителем и диспетчером посредством использования коммуникационного модуля GSM/UMTS;
- кнопки подачи "Сигнала бедствия" и (или) кнопки вызова диспетчера (в случае ее конструктивного исполнения в виде отдельного устройства);
- устройства отображения информации (дисплей) для водителя (в случае его конструктивного исполнения в виде отдельного устройства);
- акселерометра (в случае его конструктивного исполнения в виде отдельного устройства);
- датчика (датчиков) уровня топлива, используемого для измерения уровня топлива в топливном баке ТС.
7.12.5 Требования к интерфейсам для обмена данными с подключаемым дополнительным бортовым оборудованием указаны в
разделе 9.
7.12.6 В АСН должна быть обеспечена возможность определения автоматического срабатывания датчика задымления и быстрого повышения температуры на борту транспортного средства.
7.12.7 АСН должна обеспечивать немедленное формирование и передачу мониторинговой информации экстренного сигнала при нажатии кнопки подачи "Сигнала бедствия" и/или кнопки вызова диспетчера и/или срабатывания датчика задымления и быстрого повышения температуры.
Примечания
1 Необходимость установки и подключения с целью управления, обработки и передачи (при необходимости) в диспетчерский центр информации от дополнительного бортового оборудования определяет заказчик или изготовитель АСН в зависимости от выполняемых функций и назначения АСН.
2 Вид конструктивного исполнения устройства определяет изготовитель АСН по согласованию с заказчиком и/или производителем ТС.
8. Требования к функциональным модулям
и компонентам аппаратуры спутниковой навигации
8.1 Навигационный модуль
8.1.1 АСН должна определять текущее местоположение (широта, долгота, высота), направление и скорость движения ТС, привязанных к шкале времени UTC(SU) по сигналам ГНСС ГЛОНАСС стандартной точности в диапазоне частот L1.
8.1.2 В составе протоколов обмена данными навигационного приемника должен присутствовать протокол NMEA 0183
[4].
8.1.3 АСН должна обеспечивать определение навигационных параметров в системах координат ПЗ-90 и WGS-84 с возможностью преобразования полученных значений из одной системы координат в другую.
8.1.4 Доверительные границы допустимой погрешности (по уровню вероятности 0,95) определения координат вектора скорости при работе по сигналам ГЛОНАСС (L1, код CT), GPS код (L1, код C/A) при скорости движения до 70 м/с и пространственном геометрическом факторе (PDOP) не более 4 не должны превышать по модулю 15 м и 0,1 м/с соответственно.
8.1.5 Частота выдачи навигационных данных должна быть не менее 1 Гц.
8.1.6 Навигационный модуль должен обеспечивать выполнение первого навигационного определения с заданной точностью в течение:
- для холодного старта - не более 60 с;
- для горячего старта - не более 5 с;
- для перезахвата - не более 5 с.
8.1.7 Чувствительность входящего в состав АСН навигационного модуля должна быть не менее:
- при поиске (обнаружении) сигналов ГНСС - минус 163 дБВт;
- при слежении за сигналами ГНСС и выдаче навигационного решения - минус 180 дБВт.
8.1.8 Навигационный модуль должен обеспечивать работу в режиме "только ГЛОНАСС" (в том числе принудительное переключение в этот режим) и соответствовать требованиям, указанным в
8.1.1 -
8.1.8.
8.1.9 В отношении безопасности применения антенна ГНСС (внешняя) должна соответствовать требованиям, указанным в
[1] (
пункт 113 приложения 10).
8.1.10 Требования к установке внешней антенны ГНСС на ТС указаны в
разделе 16.
8.1.11 Испытания АСН на соответствие требованиям, указанным в
8.1.10, проводят в соответствии с
[5].
8.2 Коммуникационный модуль
8.2.1 Модем GSM/UMTS
8.2.1.1 Модем должен работать в диапазонах GSM 900 и GSM 1800, а также UMTS 900 и UMTS 2000, с поддержкой пакетной передачи данных и обеспечивать процедуру передачи управления при переходе из одного диапазона в другой.
8.2.1.2 Модем GSM/UMTS должен удовлетворять требованиям, установленным в
ГОСТ 33470.
8.2.1.3 Испытания АСН на соответствие требованиям, указанным в
8.2.1.2, проводят в соответствии с ГОСТ 33470 (
разделы 6 и
7).
8.2.2 Персональная универсальная многопрофильная идентификационная карта абонента
8.2.2.1 SIM-карта абонента должна обеспечивать регистрацию АСН в сетях подвижной связи стандартов GSM/UMTS.
8.2.2.2 SIM-карта абонента не должна запрашивать PIN-код при включении АСН.
8.2.2.3 SIM-карта абонента не должна содержать в своем составе программных и аппаратных средств (алгоритмов, счетчиков, сценариев), искусственно ограничивающих срок службы карты.
8.2.3 Антенна для коммуникационного модуля GSM/UMTS
8.2.3.1 АСН должна оснащаться внешней или внутренней антенной для коммуникационного модуля GSM/UMTS, обеспечивающей необходимое качество подвижной радиотелефонной связи стандартов GSM/UMTS в рабочем положении ТС.
Примечание - Вид конструктивного исполнения антенны коммуникационного модуля GSM/UMTS (встроенный или внешний) определяет изготовитель АСН.
8.2.3.2 В отношении безопасности применения антенна для коммуникационного модуля GSM/UMTS (внешняя) должна соответствовать требованиям, указанным в
[1] (
пункт 113 приложения 10).
8.2.3.3 Испытания АСН на соответствие требованиям, установленным в
8.2.3.2, проводят в соответствии с
[5].
8.3 Модуль средства криптографической защиты информации
8.3.1 Модуль СКЗИ должен обеспечивать реализацию криптографических алгоритмов, необходимых для вычисления квалифицированной электронной подписи, проведения процедур аутентификации и обеспечения защиты информации, обрабатываемой и хранимой в АСН и подлежащей защите в соответствии с национальным законодательством об информации, информационных технологиях и о защите информации.
8.3.2 Реализованные в модуле СКЗИ криптографические алгоритмы должны соответствовать требованиям
ГОСТ 28147,
[6] -
[10] и устанавливаются в национальных стандартах государств, указанных в предисловии к настоящему стандарту, как проголосовавших за его принятие <1>.
--------------------------------
<1> В Российской Федерации требования к криптографическим алгоритмам установлены в следующих национальных стандартах:
ГОСТ Р 34.10-2012 "Информационная технология. Криптографическая защита информации. Процессы формирования и проверки электромагнитной цифровой подписи".
| | ИС МЕГАНОРМ: примечание. В официальном тексте документа, видимо, допущена опечатка: имеется в виду ГОСТ Р 34.11-2012, а не ГОСТ Р 34.110-2012. | |
ГОСТ Р 34.110-2012 "Информационная технология. Криптографическая защита информации. Функция хэширования".
8.3.3 Аутентификация образца АСН должна обеспечиваться на основании уникального криптографического ключа (ключевого документа), соответствующего заданному образцу АСН.
Модуль СКЗИ должен обеспечивать хранение криптографических ключей (ключевых документов) и выполнять криптографические преобразования в защищенной от вскрытия среде с изоляцией криптографического ключа.
8.4 Модуль интерфейса пользователя
8.4.1 Модуль интерфейса пользователя предназначен для обеспечения взаимодействия между АСН и водителем ТС и включает следующие элементы:
- устройство отображения информации (дисплей) для водителя;
- кнопку подачи "Сигнала бедствия";
- индикатор(ы) состояния АСН;
- органы управления АСН.
8.4.2 Дисплей для водителя может быть встроенным в АСН или подключаться к аппаратуре как отдельное устройство.
Примечание - Вид конструктивного исполнения дисплея (встроенный или внешний) определяет изготовитель АСН.
8.4.3 Кнопка подачи "Сигнала бедствия" предназначена для подачи экстренного сигнала по сетям подвижной радиотелефонной связи в диспетчерский центр.
8.4.4 Кнопка подачи "Сигнала бедствия" может быть встроенной в корпус АСН (модуль интерфейса пользователя) или размещаться отдельно, но в любом случае указанная кнопка должна находиться в зоне досягаемости с рабочего места водителя без изменения положения тела.
Примечание - Вид конструктивного исполнения кнопки подачи "Сигнала бедствия" (встроенная или внешняя) определяет изготовитель АСН.
8.4.5 Кнопка подачи "Сигнала бедствия" должна быть защищена от непреднамеренного нажатия.
Примечание - Конкретный способ защиты кнопки подачи "Сигнала бедствия" от непреднамеренного нажатия определяет изготовитель АСН.
8.4.6 Изображение пиктограммы кнопки подачи "Сигнала бедствия" должно отличаться от изображения пиктограммы кнопки "Экстренный вызов" систем/устройств вызова экстренных оперативных служб, установленного в
ГОСТ 33464.
8.4.7 Индикаторы состояния должны отображать следующие функциональные состояния АСН:
- подключение бортового питания;
- работа модуля ГНСС;
- нахождение АСН в сети подвижной радиотелефонной связи;
- прием (передача) данных по сети подвижной радиотелефонной связи (спутниковой связи - при оборудовании ТС средствами спутниковой связи);
- факт нажатия кнопки подачи "Сигнала бедствия".
8.5 Модуль интерфейсов подключения оборудования
8.5.1 Модуль интерфейсов подключения оборудования предназначен для обеспечения подключения компонентов АСН (в случае их внешнего конструктивного исполнения) и дополнительного бортового оборудования.
8.5.2 Требования к интерфейсам для обмена данными с подключаемым дополнительным бортовым оборудованием указаны в
разделе 9.
8.6 Внутренняя энергонезависимая память
8.6.1 АСН должна иметь внутреннюю энергонезависимую память для хранения сообщений, которые не удалось передать по сетям подвижной радиотелефонной связи стандартов GSM 900/1800 и UMTS 900/2000 (например, ввиду отсутствия покрытия сети).
8.6.2 Объем внутренней энергонезависимой памяти должен обеспечивать возможность хранения не менее 150000 последовательно зарегистрированных наборов данных, включающих мониторинговую информацию, для АСН, устанавливаемой на транспортные средства категории M, и не менее 20000 - для АСН, устанавливаемой на транспортные средства категории N.
Запись информации в энергонезависимую память АСН, выгрузка сохраненной информации из нее и передача по сетям подвижной радиотелефонной связи стандартов GSM/UMTS должны быть произведены в порядке FIFO.
8.6.3 В АСН должна быть реализована возможность считывания и очистки содержимого внутренней энергонезависимой памяти. Интерфейс обмена данными для считывания и очистки содержимого внутренней энергонезависимой памяти АСН определяет изготовитель аппаратуры.
8.6.4 Изготовитель АСН должен обеспечить необходимую степень защиты реализованного в АСН механизма для считывания и очистки содержимого энергонезависимой памяти АСН от несанкционированного использования.
8.7 Резервный источник питания
8.7.1 Резервный источник питания (аккумуляторная батарея) при отсутствии питания от бортовой электрической сети должен обеспечивать возможность непрерывной автономной работы АСН в течение не менее 4 ч в режиме передачи данных по каналу GSM/UMTS с периодичностью один раз в минуту и 15 мин работы в режиме голосовой связи (в случае использования в АСН встроенного дисплея время автономной работы должно составлять не менее 1 ч).
8.7.2 Должна быть обеспечена возможность контроля уровня заряда резервного источника питания (аккумуляторной батареи).
8.7.3 Срок службы аккумуляторной батареи определяется производителем АСН и должен составлять не менее одного года.
8.8 Акселерометр
8.8.1 Акселерометр должен обеспечивать определение значений ускорения по направлениям трех осей ТС (продольной, поперечной, вертикальной) в задаваемые периоды времени.
8.8.2 Ускорение ТС должно определяться с погрешностью не более 10% в диапазонах:
- от минус 24g до плюс 24g по направлению продольной оси;
- от минус 8g до плюс 8g по направлению поперечной и вертикальной осей.
8.9 Соединительные кабели
8.9.1 Жгуты проводов для присоединения АСН со стороны ТС, коммутации компонентов АСН к основному блоку аппаратуры, подключения к исполнительным устройствам и датчикам должны быть оснащены электрическими соединителями, имеющими защиту от самопроизвольного разъединения.
8.9.2 Технические требования к жгутам проводов - по
ГОСТ 23544.
8.9.3 Контакты в электрических соединителях кабелей и жгутов со стороны ТС, используемых для присоединения АСН к ТС в процессе сочленения и в сочлененном состоянии должны быть защищены от взаимного замыкания.
9. Требования к интерфейсам передачи данных
9.1 Для обмена данными с подключаемым оборудованием в АСН должны быть реализованы следующие интерфейсы: RS-232, RS-485, CAN и USB.
9.2 АСН должна иметь не менее двух дискретных и двух аналоговых входов.
9.3 Обмен данными АСН с НИС (аппаратно-программными комплексами) осуществляется с использованием протокола, общие требования к которому приведены в
приложении А.
9.4 Спецификация протокола передачи мониторинговой информации приведена в
приложении Б.
9.5 Спецификация протокола уровня поддержки услуг и спецификация сервисов предоставления услуг приведена в
приложении В.
10. Требования к электропитанию
10.1 АСН должна подключаться к бортовой системе питания ТС с номинальным напряжением 12 или 24 В.
10.2 АСН должна:
- сохранять работоспособность при изменении рабочего напряжения питания (среднего значения) от минус 15% до плюс 15% от номинального значения;
- иметь защиту от обратной полярности напряжения;
- обеспечивать защиту по току (предохранитель);
- автоматически включаться при подаче бортового питания;
- корректно выключаться через одну минуту с момента отключения бортового питания, если в ее настройках не предусмотрена дальнейшая работа от аккумуляторной батареи.
10.3 В АСН должна быть предусмотрена диагностика заряда аккумуляторной батареи.
11. Требования электробезопасности
11.1 Сопротивление изоляции между электрическими цепями, указанными в технических условиях на АСН, должно быть не менее:
- 20 МОм для нормальных условий применения;
- 10 МОм при температуре 25 °C и относительной влажности воздуха до 80%.
11.2 Электропроводка для подключения АСН к бортовой сети ТС и резервному источнику питания (аккумуляторной батарее) должна быть надежно закреплена и проложена таким образом, чтобы провода были хорошо защищены от механических и термических воздействий.
11.3 Питающие провода АСН должны быть защищены плавким предохранителем или автоматическим выключателем, находящимся настолько близко к источнику энергии, насколько это практически возможно. Диаметр проводов должен быть достаточно большим во избежание их перегрева.
Провода должны быть хорошо изолированы. Если используется однополюсный переключатель, то он должен находиться на питающем проводе, а не на заземляющем.
12. Требования к электромагнитной совместимости
12.1 АСН при применении по назначению не должна создавать недопустимых электромагнитных помех (излучаемых и наведенных) другим техническим средствам (устройствам), установленным на ТС.
АСН должна обладать достаточной устойчивостью к электромагнитным помехам (излучаемым и наведенным), обеспечивающей функционирование АСН в заданной электромагнитной обстановке.
12.2 В отношении помехоэмиссии (создаваемых АСН помех) установлены требования к следующим видам помех (излучаемых и наведенных АСН):
- электромагнитные помехи, создаваемые АСН в диапазоне частот от 30 до 1000 МГц;
- кондуктивные помехи по цепям питания.
12.3 АСН должна быть устойчивой к воздействию следующих видов электромагнитных помех:
а) кондуктивные помехи по цепям питания;
б) кондуктивные помехи от емкостных и индуктивных соединений в сигнальных бортовых цепях;
в) помехи, обусловленные электромагнитным излучением в полосе частот от 20 до 2000 МГц;
г) электростатический разряд.
12.4 Требования к допустимым уровням электромагнитных помех, указанных в
12.2, создаваемых АСН, а также методы испытаний АСН на соответствие этим требованиям установлены в
[11].
12.5 Требования по устойчивости АСН к электромагнитным помехам, указанным в
перечислениях а) и
в) 12.3, а также методы испытаний АСН на соответствие этим требованиям установлены в
[11].
12.6 АСН должна соответствовать требованиям ГОСТ 29157 по устойчивости к помехам от емкостных и индуктивных соединений в сигнальных бортовых цепях. Параметры испытательных импульсов и требования к функциональному состоянию приведены в таблице 1.
Таблица 1
Параметры испытательных импульсов и требования
к функциональному состоянию
Испытательный импульс | Число применяемых импульсов/продолжительность испытаний | Степень жесткости воздействия | Требуемое функциональное состояние по ГОСТ 28751 |
1 | 5000 имп. | IV | A |
2 | 5000 имп. | IV | A |
3a, 3b | 1 час | IV | A |
12.7 Испытания АСН на соответствие требованиям, установленным в 12.6, проводят по ГОСТ 29157 (раздел 2).
12.8 АСН по устойчивости к электростатическому разряду на элементы корпусов компонентов АСН, органы управления и электрические соединители должны удовлетворять требованиям, установленным в
[12]. Параметры испытательных импульсов и требования к функциональному состоянию приведены в таблице 2.
12.9 Испытания АСН на соответствие требованиям, установленным в
12.8, проводятся в соответствии с
[12].
Таблица 2
Параметры испытательных импульсов
и требования к функциональному состоянию
Вид разряда | Напряжение разряда, кВ | Число разрядов | Требуемое функциональное состояние по ГОСТ 28751 |
Контактный | +/- 8 | 3 | C |
Воздушный | +/- 15 | 3 | C |
13. Требования по стойкости к внешним воздействиям
13.1 Требования по стойкости к климатическим воздействиям
13.1.1 По условиям эксплуатации АСН относится к группе B4 по ГОСТ 16019 (пункт 4.1) при степени жесткости 1.
13.1.2 Степень защиты основного блока АСН от проникновения пыли и влаги должна быть не ниже IP 51 по
ГОСТ 14254.
Степень защиты от проникновения пыли и влаги компонентов АСН, указанных в 6.1 и исполненных в виде внешних устройств, подключаемых к основному блоку аппаратуры и располагаемых в кабине транспортного ТС, должна быть не ниже IP 40 по
ГОСТ 14254.
Степень защиты компонентов АСН от проникновения пыли и влаги, исполненных в виде внешних устройств, подключаемых к основному блоку аппаратуры и располагаемых вне кабины (салона) ТС, должна быть не ниже IP 64 по
ГОСТ 14254.
13.1.3 Испытания АСН на соответствие требованиям по стойкости аппаратуры к климатическим воздействиям проводят в соответствии с
ГОСТ 33474.
13.2 Требования по стойкости к механическим воздействиям
13.2.1 АСН в эксплуатационных условиях должна обеспечивать стойкость к механическим воздействиям, характеристики которых установлены для группы B4 по ГОСТ 16019.
13.2.2 Испытания АСН на соответствие требованиям к механическим воздействиям проводят в соответствии с
ГОСТ 33474.
13.3 Требования по взрывозащищенности
АСН, устанавливаемая на транспортные средства, эксплуатирующиеся в зонах с потенциально взрывоопасной атмосферой, должна соответствовать
ГОСТ 30852.10 и иметь взрывозащиту вида "i" (искробезопасная электрическая цепь).
14. Конструктивные требования
14.1 Конструкция АСН должна обеспечивать установку аппаратуры в ТС без разбора корпусов основного оборудования АСН и иметь элементы крепления для возможности монтажа в ТС.
14.2 В конструкции АСН должна быть предусмотрена возможность опломбирования аппаратной части аппаратуры.
15. Требования к надежности
15.1 АСН должна обеспечивать возможность круглосуточного режима работы.
15.2 Время наработки на отказ АСН должно быть не менее 10000 ч; гарантийный срок эксплуатации АСН - не менее трех лет; срок службы АСН - не менее семи лет (кроме аккумуляторной батареи).
16. Требования к установке аппаратуры спутниковой навигации
16.1 Компоненты АСН, содержащие в своем составе органы управления АСН и кнопку подачи "Сигнала бедствия" и (или) кнопку вызова диспетчера, должны устанавливаться в кабине ТС в зоне досягаемости с рабочего места водителя без изменения положения тела.
Компоненты АСН, содержащие в своем составе устройство отображения информации (дисплей) для водителя и индикаторы состояния АСН, должны устанавливаться в кабине ТС в зоне прямой видимости с рабочего места водителя.
16.2 Компоненты АСН, установленные на ТС, не должны ухудшать обзор водителю и препятствовать выполнению водителем действий по управлению ТС.
16.3 Если АСН комплектуется внешней антенной ГНСС и/или внешней антенной GSM/UMTS, то необходимые кабели от места установки антенн до места подключения их к АСН должны быть проложены таким образом, чтобы они были надежно закреплены и хорошо защищены от механических и термических воздействий.
16.4 Внешние антенны не должны экранироваться металлическими или металлосодержащими конструкциями или материалами, ослабляющими чувствительность приема внешних антенн.
16.5 Для защиты от климатических и механических воздействий антенны могут размещаться под обтекателем (кожухом или фонарем) из радиопрозрачного материала.
16.6 Конструкция и размещение компонентов АСН и других устройств, подключаемых к АСН, не должны нарушать требований к травмобезопасности внутреннего оборудования ТС в соответствии с
[1].
17. Требования по эргономике и технической эстетике
17.1 Для АСН, устанавливаемой на ТС на предприятии - изготовителе ТС, требования по эргономике и технической эстетике определяются изготовителем ТС.
17.2 При монтаже АСН вне предприятия - изготовителя ТС, требования по эргономике и технической эстетике определяются изготовителем АСН.
18. Требования по безопасности и экологической чистоте
18.1 АСН не должна:
- содержать элементы и материалы, опасные для обслуживающего персонала;
- в процессе работы производить эмиссию опасного для здоровья электромагнитного излучения.
18.2 При изготовлении АСН не допускается применение легковоспламеняющихся материалов, выделяющих вредные вещества при горении. Применяемые при изготовлении АСН материалы должны соответствовать требованиям противопожарной безопасности по
ГОСТ 12.1.044.
18.3 При повреждении или разрушении корпуса аккумуляторной батареи, а также коротком замыкании контактов аккумуляторной батареи или неисправности в цепи заряда аккумуляторной батареи, используемой в качестве резервного источника питания, она не должна выделять тепловую энергию, достаточную для возгорания окружающих веществ и предметов, а также дым, пары и аэрозоли, содержащие вещества, вредные для здоровья человека.
19. Требования к маркировке
19.1 Маркировка АСН должна быть четко видимой и соответствовать требованиям конструкторской документации АСН в части состава, места и способа нанесения.
19.2 Маркировка АСН должна содержать:
- товарный знак или название предприятия-изготовителя;
- название изделия;
- обозначение;
- заводской номер предприятия-изготовителя;
- год изготовления;
- клеймо приемки для типа оборудования;
- маркировку соединителей;
- знак обращения на рынке;
- наименование страны - изготовителя АСН.
Маркировка должна быть нанесена в доступном для осмотра без разборки с применением инструмента месте.
20. Требования к упаковке, транспортированию и хранению
Упаковка, транспортирование и хранение изделий должны соответствовать ГОСТ 9181.
(обязательное)
СПЕЦИФИКАЦИЯ ПРОТОКОЛА ТРАНСПОРТНОГО УРОВНЯ
А.1 Введение
А.1.1 Обмен данными между АСН и системами и аппаратно-программными комплексами осуществляется при помощи сетей подвижной радиотелефонной связи стандартов GSM.
А.1.2 Сетевая модель OSI имеет следующие уровни: физический, канальный, сетевой, транспортный, сеансовый, представления данных и приложений. Для передачи данных между АСН и системами и аппаратно-программными комплексами используются следующие протоколы: транспортный уровень - протокол TCP, сетевой уровень - протокол IP. Соответствие уровней сетевой модели OSI, стека протоколов TCP/IP и протоколов системы представлено в таблице А.1.
Таблица А.1
Соответствие уровней сетевой модели OSI,
стека протоколов TCP/IP и протоколов системы
Модель OSI | Стек протоколов TCP/IP | Протокол TCP/IP | Протокол системы |
Номер уровня | Название уровня | Номер уровня | Название уровня |
7 | Приложений | 4 | Приложений | FTP, HTTP, POP3, IMAP, telnet, SMTP, DNS, TFTP | Уровень поддержки услуг |
6 | Представления данных |
5 | Сеансовый | Транспортный уровень |
4 | Транспортный | 3 | Транспортный | TCP, UDP | TCP |
3 | Сетевой | 2 | Межсетевой | IP | IP |
2 | Канальный | 1 | Доступ к сети | | |
1 | Физический | |
А.1.3 Общая длина пакета протокола транспортного уровня не превышает значения 65535 байт.
А.2 Протокол транспортного уровня
А.2.1 Обеспечение маршрутизации
В качестве адресов маршрутизации используются идентификаторы аппаратно-программных комплексов, которые уникальны в рамках одной сети.
А.2.2 Механизм проверки целостности данных
Для части пакета транспортного уровня используется алгоритм вычисления циклического избыточного кода CRC-8.
Для части пакета уровня поддержки услуг используется алгоритм вычисления циклического избыточного кода CRC-16.
А.2.3 Обеспечение надежности доставки
Отправляющая сторона после передачи пакета ожидает на него подтверждение в виде пакета определенного типа, содержащего идентификатор ранее переданного пакета и код результата его обработки на принимающей стороне. Ожидание производится в течение определенного промежутка времени, зависящего от типа используемого протокола транспортного уровня (значение данного параметра TL_RESPONSE_TO указано в
таблице А.13).
После получения подтверждения отправляющая сторона производит анализ кода результата. Коды результатов обработки регламентированы протоколом и представлены в
таблице А.14. Пакет считается недоставленным в том случае, если подтверждение не приходит по истечении времени TL_RESPONSE_TO. Недоставленные пакеты отправляются повторно (количество попыток отправки регламентировано протоколом. В
таблице А.13 указано значение данного параметра - TL_RESEND_ATTEMPTS). По достижении предельного числа попыток отправки канал передачи данных считается ненадежным и производится уничтожение установленной сессии (разрыв соединения в случае использования TCP/IP протокола в качестве транспортного протокола) и попытка создания новой сессии (соединения) через время, определяемое параметром TL_RECONNECT_TO
(таблица А.13).
А.3 Построение систем и аппаратно-программных комплексов на основе протокола транспортного уровня
А.3.1 Все сервисы в рамках одного аппаратно-программного комплекса соединяются с диспетчером (часть аппаратно-программного комплекса, выполняющая функции координации межсистемного взаимодействия и маршрутизации) и не имеют непосредственных связей между собой.
А.3.2 АСН также осуществляет взаимодействие с сервисами аппаратно-программного комплекса через компонент "диспетчер". При этом он идентифицируется по специальным пакетам, содержащим уникальный номер АСН UNIT_ID, назначаемый ему при регистрации в сети, а также другие учетные данные и информацию о состоянии модулей и блоков АСН.
А.3.3 Протоколом транспортного уровня (далее - протокол) зарезервирован диапазон номеров типов сервисов до 63. Пользовательские сервисы имеют типы с номерами, начиная с 64.
А.4 Описание типов данных
А.4.1 Протоколом определены и используются несколько различных типов данных полей и параметров, указанных в таблице А.2.
Таблица А.2
Типы данных протокола
Тип данных | Размер, байт | Диапазон значений | Описание |
BOOLEAN | 1 | TRUE = 1, FALSE = 0 | Логический тип, принимающий только два значения TRUE или FALSE |
BYTE | 1 | 0 ... 255 | Целое число без знака |
USHORT | 2 | 0 ... 65535 | Целое число без знака |
UINT | 4 | 0 ... 4294967295 | Целое число без знака |
ULONG | 8 | 0 ... 18446744073709551615 | Целое число без знака |
SHORT | 2 | -32768 ... +32767 | Целое число со знаком |
INT | 4 | -2147483648 ... +2147483647 | Целое число со знаком |
FLOAT | 4 | +/- 1.2 E - 38 ... 3.4 E + 38 | Дробное число со знаком |
DOUBLE | 8 | +/- 2.2 E - 308 ... 1.7 E + 308 | Дробное число со знаком |
STRING | Переменный. Размер определяется внешними параметрами или применением специального символа - терминатора (код 0x00) | | Содержит последовательность печатных символов в кодировке по умолчанию CP-1251 |
BINARY | Переменный. Размер определяется внешними параметрами | | Содержит последовательность данных типа BYTE |
ARRAY OF TYPE | Переменный. Размер определяется внешними параметрами | | Содержит последовательность одного из вышеуказанных типов (TYPE), кроме BINARY. Экземпляры типов идут последовательно один за другим |
А.4.2 Многобайтовые типы данных USHORT, UINT, ULONG, FLOAT и DOUBLE используют порядок следования байт little - endian (младший байт вперед). Байты, составляющие последовательность в типах STRING и BINARY, интерпретируются как есть, т.е. обрабатываются в порядке их поступления.
А.4.3 Определены следующие типы полей и параметров:
M (Mandatory) - обязательный параметр;
O (Optional) - необязательный параметр.
А.5 Структуры данных
А.5.1 Состав пакета протокола транспортного уровня представлен на рисунке А.1.
Заголовок протокола транспортного уровня | Данные уровня поддержки услуг | Контрольная сумма данных уровня поддержки услуг |
Рисунок А.1 - Состав пакета протокола транспортного уровня
А.5.2 Пакет данных протокола транспортного уровня состоит из заголовка, поля данных уровня поддержки услуг, а также поля контрольной суммы данных уровня поддержки услуг.
А.5.3 Общая длина пакета протокола транспортного уровня не превышает значения 65535 байт, что соответствует максимальному значению параметра Window Size (максимальный размер целого пакета, принимаемый на стороне приемника) заголовка протокола TCP. В таблице А.3 указан состав пакета протокола транспортного уровня.
Таблица А.3
Состав пакета протокола транспортного уровня
Бит 7 | Бит 6 | Бит 5 | Бит 4 | Бит 3 | Бит 2 | Бит 1 | Бит 0 | Тип | Тип данных | Размер, байт |
PRV (Protocol Version) | M | BYTE | 1 |
SKID (Security Key ID) | M | BYTE | 1 |
| |
PRF (Prefix) | RTE | ENA | CMP | PR | M | BYTE | 1 |
|
HL (Header Length) | M | BYTE | 1 |
HE (Header Encoding) | M | BYTE | 1 |
FDL (Frame Data Length) | M | USHORT | 2 |
PID (Packet Identifier) | M | USHORT | 2 |
PT (Packet Type) | M | BYTE | 1 |
PRA (Peer Address) | O | USHORT | 2 |
RCA (Recipient Address) | O | USHORT | 2 |
TTL (Time To Live) | O | BYTE | 1 |
HCS (Header Check Sum) | M | BYTE | 1 |
SFRD (Services Frame Data) | O | BINARY | 0 ... 65517 |
SFRCS (Services Frame Data Check Sum) | O | USHORT | 0,2 |
А.5.4 Заголовок протокола транспортного уровня состоит из следующих полей: PRV, PRF, PR, CMP, ENA, RTE, HL, HE, FDL, PID, PT, PRA, RCA, TTL, HCS. Протокол уровня поддержки услуг представлен полем SFRD, контрольная сумма поля уровня поддержки услуг - в поле SFRCS.
А.5.5 Параметр PRV содержит значение 0x01. Значение данного параметра инкрементируется каждый раз при внесении изменений в структуру заголовка.
А.5.6 Параметр SKID определяет идентификатор ключа, используемого при шифровании.
А.5.7 Параметр PRF определяет префикс заголовка транспортного уровня и содержит значение 00.
А.5.8 Поле RTE (Route) определяет необходимость дальнейшей маршрутизации данного пакета на удаленный аппаратно-программный комплекс, а также наличие опциональных параметров PRA, RCA, TTL, необходимых для маршрутизации данного пакета. Если поле имеет значение 1, то необходима маршрутизация и поля PRA, RCA, TTL присутствуют в пакете. Данное поле устанавливает диспетчер того аппаратно-программного комплекса, на котором сгенерирован пакет, или АСН, сгенерировавший пакет для отправки на аппаратно-программный комплекс, в случае установки в нем параметра "HOME_DISPATCHER_ID", определяющего адрес аппаратно-программного комплекса, на котором данная АСН зарегистрирована.
А.5.9 Поле ENA (Encryption Algorithm) определяет код алгоритма, используемый для шифрования данных из поля SFRD. Если поле имеет значение 00, то данные в поле SFRD не шифруются.
А.5.10 Поле CMP (Compressed) определяет, используется ли сжатие данных из поля SFRD. Если поле имеет значение 1, то данные в поле SFRD считаются сжатыми.
А.5.11 Поле PR (Priority) определяет приоритет маршрутизации данного пакета и может принимать следующие значения:
- 00 - наивысший;
- 01 - высокий;
- 10 - средний;
- 11 - низкий.
При получении пакета диспетчер производит маршрутизацию пакета с более высоким приоритетом быстрее, чем пакетов с низким приоритетом.
А.5.12 Поле HL - длина заголовка транспортного уровня в байтах с учетом байта контрольной суммы (поля HCS).
А.5.13 Поле HE определяет применяемый метод кодирования следующей за данным параметром части заголовка транспортного уровня.
А.5.14 Поле FDL определяет размер в байтах поля данных SFRD, содержащего информацию протокола уровня поддержки услуг.
А.5.15 Поле PID содержит номер пакета транспортного уровня, увеличивающийся на 1 при отправке каждого нового пакета на стороне отправителя. Значения в данном поле изменяются по правилам циклического счетчика в диапазоне от 0 до 65535, т.е. при достижении значения 65535 следующее значение 0.
А.5.16 Поле PT - тип пакета транспортного уровня. Поле PT может принимать следующие значения:
- 0 - EGTS_PT_RESPONSE (подтверждение на пакет транспортного уровня);
- 1 - EGTS_PT_APPDATA (пакет, содержащий данные протокола уровня поддержки услуг);
- 2 - EGTS_PT_SIGNED_APPDATA (пакет, содержащий данные протокола уровня поддержки услуг с цифровой подписью).
А.5.17 Поле PRA - адрес аппаратно-программного комплекса, на котором данный пакет сгенерирован. Данный адрес является уникальным в рамках сети и используется для создания пакета-подтверждения на принимающей стороне.
А.5.18 Поле RCA - адрес аппаратно-программного комплекса, для которого данный пакет предназначен. По данному адресу производится идентификация принадлежности пакета определенного аппаратно-программного комплекса и его маршрутизация при использовании промежуточных аппаратно-программных комплексов.
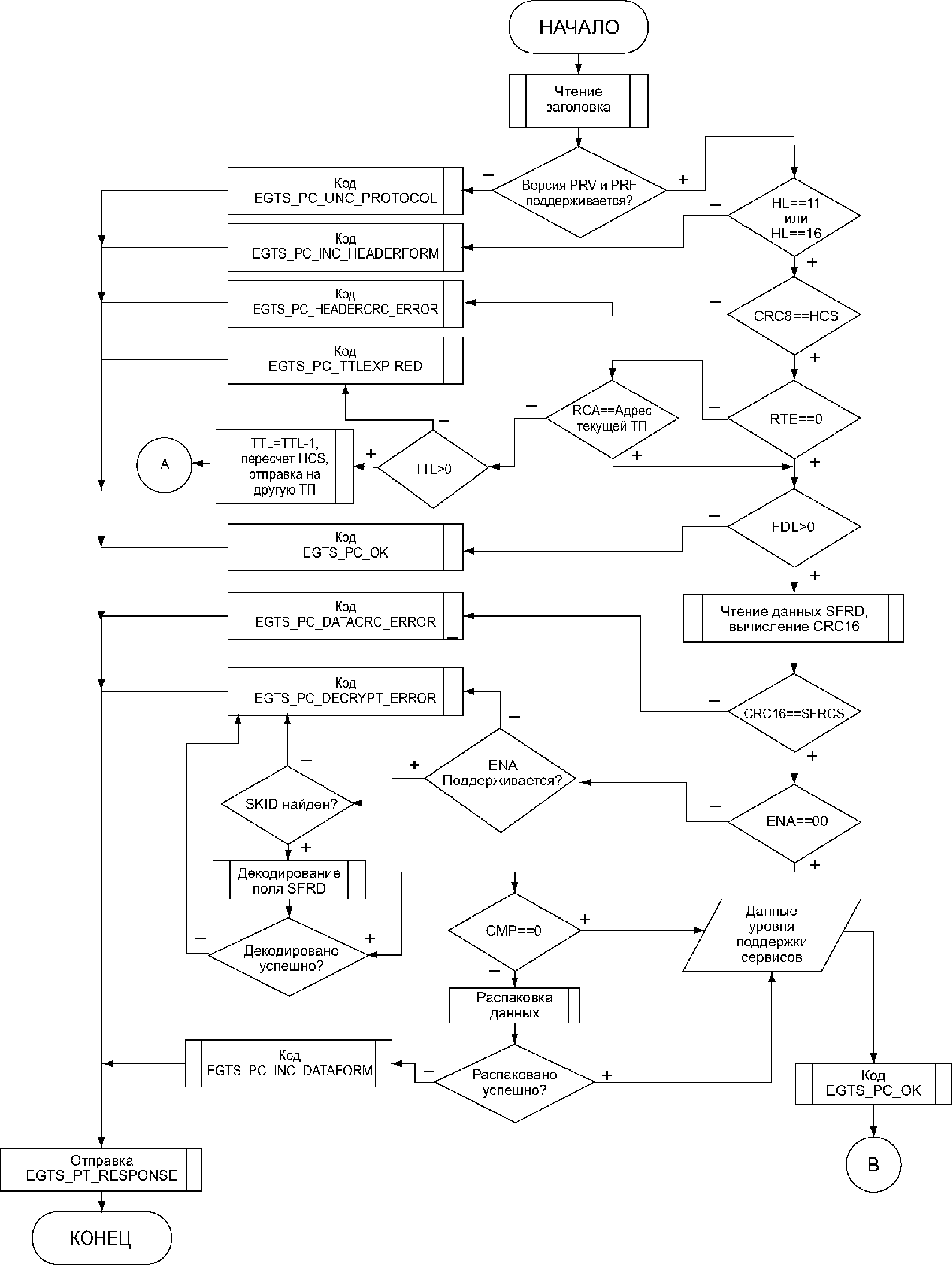
А.5.19 Поле TTL - время жизни пакета при его маршрутизации между аппаратно-программными комплексами. Использование данного параметра предотвращает зацикливание пакета при ретрансляции в системах со сложной топологией адресных пунктов. Первоначально TTL устанавливается аппаратно-программным комплексом, сгенерировавшим данный пакет. Значение TTL устанавливается равным максимально допустимому числу аппаратно-программных комплексов между отправляющим и принимающим аппаратно-программным комплексом. Значение TTL уменьшается на единицу при трансляции пакета через каждый аппаратно-программный комплекс, при этом пересчитывается контрольная сумма заголовка транспортного уровня. При достижении данным параметром значения 0 и при обнаружении необходимости дальнейшей маршрутизации пакета происходит уничтожение пакета и выдача подтверждения с соответствующим кодом PC_TTLEXPIRED, указанным в
таблице А.14.
А.5.20 Поле HCS - контрольная сумма заголовка Транспортного уровня (начиная с поля "PRV" до поля "HCS", не включая поле "HCS"). Для подсчета значения поля HCS ко всем байтам указанной последовательности применяется алгоритм CRC-8.
А.5.21 Поле SFRD - структура данных, зависящая от типа пакета и содержащая информацию протокола уровня поддержки услуг.
А.5.22 Поле SFRCS - контрольная сумма поля протокола уровня поддержки услуг. Для подсчета контрольной суммы по данным из поля SFRD используется алгоритм CRC-16. Данное поле присутствует только в том случае, если есть поле SFRD.
А.5.23 Блок-схема алгоритма обработки пакета данных протокола транспортного уровня при приеме представлена на
рисунке А.2.
А.6 Структуры данных
А.6.1 Структура данных пакета EGTS_PT_APPDATA
В таблице А.4 представлен формат поля SFRD для пакета типа EGTS_PT_APPDATA.
Таблица А.4
Формат поля SFRD для пакета типа EGTS_PT_APPDATA
Бит 7 | Бит 6 | Бит 5 | Бит 4 | Бит 3 | Бит 2 | Бит 1 | Бит 0 | Тип | Тип данных | Размер, байт |
SDR 1 (Service Data Record) | O | BINARY | 9 ... 65517 |
SDR 2 | O | BINARY | 9 ... 65517 |
... | | | |
SDR n | O | BINARY | 9 ... 65517 |
Структуры SDR 1, SDR 2, SDR n содержат информацию протокола уровня поддержки услуг.
А.6.2 Структура данных пакета EGTS_PT_RESPONSE
Содержит информацию о результате обработки данных протокола транспортного уровня, полученного ранее. В
таблице А.5 представлен формат поля SFRD для пакета типа EGTS_PT_RESPONSE.
A - маршрутизация и отправка пакета на другой
аппаратно-программный комплекс; B - обработка данных
протокола уровня поддержки услуг
Рисунок А.2 - Блок-схема алгоритма обработки пакета данных
протокола транспортного уровня при приеме
Таблица А.5
Формат поля SFRD для пакета типа EGTS_PT_RESPONSE
Бит 7 | Бит 6 | Бит 5 | Бит 4 | Бит 3 | Бит 2 | Бит 1 | Бит 0 | Тип | Тип данных | Размер, байт |
RPID (Response Packet ID) | M | USHORT | 2 |
PR (Processing Result) | M | BYTE | 1 |
SDR 1 (Service Data Record) | O | BINARY | 9 ... 65517 |
SDR 2 | O | BINARY | 9 ... 65517 |
... | | | |
SDR n | O | BINARY | 9 ... 65517 |
А.6.2.1 Параметр RPID - идентификатор пакета транспортного уровня, подтверждение на который сформировано.
А.6.2.2 Параметр PR - код результата обработки части пакета, относящейся к транспортному уровню. Список возможных кодов результата обработки представлен в
таблице А.14.
А.6.2.3 Структуры SDR 1, SDR 2, SDR n содержат информацию уровня поддержки услуг.
А.6.3 Структура данных пакета EGTS_PT_SIGNED_APPDATA
В таблице А.6 представлен формат поля SFRD для пакета типа EGTS_PT_SIGNED_APPDATA.
Таблица А.6
Формат поля SFRD для пакета типа EGTS_PT_SIGNED_APPDATA
Бит 7 | Бит 6 | Бит 5 | Бит 4 | Бит 3 | Бит 2 | Бит 1 | Бит 0 | Тип | Тип данных | Размер, байт |
SIGL (Signature Length) | M | SHORT | 2 |
SIGD (Signature Data) | O | BINARY | 0 ... 512 |
SDR 1 (Service Data Record) | O | BINARY | 9 ... 65515 |
SDR 2 | O | BINARY | 9 ... 65515 |
... | | | |
SDR n | O | BINARY | 9 ... 65515 |
А.6.3.1 Параметр SIGL определяет длину данных "цифровой подписи" из поля SIGD.
А.6.3.2 Параметр SIGD содержит непосредственно данные "цифровой подписи".
А.6.3.3 Структуры SDR 1, SDR 2, SDR n содержат информацию уровня поддержки услуг.
А.6.4 На каждый пакет типа EGTS_PT_APPDATA или EGTS_PT_SIGNED_APPDATA, поступающий от АСН на аппаратно-программный комплекс или от аппаратно-программного комплекса на АСН, отправляется пакет типа EGTS_PT_RESPONSE, содержащий в поле PID номер пакета из пакета EGTS_PT_APPDATA или EGTS_PT_SIGNED_APPDATA. На
рисунке А.3 представлена последовательность обмена пакетами при взаимодействии АСН и аппаратно-программного комплекса.
А.7 Структура данных при использовании SMS-сервиса в качестве резервного канала передачи
А.7.1 При использовании SMS-сообщения для передачи пакетов данных протокола используется режим PDU. Режим PDU позволяет передавать не только текстовую, но и бинарную информацию через SMS-сервис оператора подвижной радиотелефонной связи.
А.7.2 Для передачи используется структура SMS-SUBMIT с 8-битной кодировкой. В таблице А.7 представлен формат SMS-сообщения для отправки в режиме PDU.
Таблица А.7
Формат SMS с использованием режима PDU (SMS-SUBMIT)
Бит 7 | Бит 6 | Бит 5 | Бит 4 | Бит 3 | Бит 2 | Бит 1 | Бит 0 | Тип | Размер, байт |
SMSC AL (SMSC Address Length) | M | 1 |
SMSC AT (SMSC Address Type) | O | 0,1 |
Бит 7 | Бит 6 | Бит 5 | Бит 4 | Бит 3 | Бит 2 | Бит 1 | Бит 0 | Тип | Размер, байт |
SMSC A (SMSC Address) | O | 0,6 |
TP RP | TP UDHI | TP SRR | TP VPF | TP RD | TP MTI | Тип | Размер, байт |
TP MR (Message Reference) | M | 1 |
TP DA L (Destination Address Length) | M | 1 |
TP DA T (Destination Address Type) | M | 1 |
TP DA (Destination Address) | M | 6 |
TP PID (Protocol Identifier) | M | 1 |
TP DCS (Data Coding Schema) | M | 1 |
TP VP (Validity Period) | O | 0, 1, 7 |
TP UDL (User Data Length) | M | 1 |
TP UD (User Data) | O | 0 ... 140 |
А.7.3 SMSC AL - длина полезных данных адреса SMSC в октетах плюс 1 октет поля SMSC AT.
А.7.4 SMSC AT - тип формата адреса SMSC. Возможные значения параметров SMSC AT представлены в
таблице А.7. Поле опциональное, его наличие зависит от значения параметра SMSC AL (если значение SMSC AL > 0, то данное поле присутствует).
А.7.5 SMSC A - адрес SMSC. Каждая десятичная цифра номера представлена в виде 4 бит (младшие 4 бита - цифра более старшего разряда, старшие 4 бита - цифра меньшего разряда). При этом если число цифр в номере нечетное, то в битах с 4 по 7 последнего байта номера устанавливается значение 0xF (1111b). Данный параметр опциональный и его наличие зависит от значения параметра SMSC AL. В случае отсутствия параметра SMSC A используется SMSC из SIM (USIM) карты.
А.7.6 TP MTI (Message Type Indicator) - тип сообщения (содержит бинарное значение 01).
А.7.7 TP RD (Reject Duplicates) - определяет, необходимо ли SMSC принимать данное сообщение на обработку, если существует предыдущее необработанное отправленное с данного номера сообщение, которое имеет такое же значение поля TP MR и такой же номер получателя в поле TP DA.
А.7.8 TP VPF (Validity Period Format) - формат параметра TP VP.
А.7.9 TP SRR (Status Report Request) - определяет необходимость отправки подтверждения со стороны SMSC на данное сообщение (если данный бит имеет значение 1, то требуется подтверждение).
А.7.10 TP UDHI (User Data Header Indicator) - определяет, передается ли заголовок пользовательских данных TP UD HEADER (если поле имеет значение 1, то заголовок присутствует).
А.7.11 TP RP (Reply Path) - определяет, присутствует ли поле RP в сообщении.
┌───────────────┐ ┌───────────────┐
│ АСН │ │ Аппаратно- │
└─┬─────────────┘ │ программный │
│ │ комплекс │
│ └─────────────┬─┘
│ │
│ Пакет PT_APPDATA PID=1 (Авторизация) │
├────────────────────────────────────────────────────────────────────>│
│ Пакет PT_RESPONSE на PID=1 (Подтверждение Авторизации) │
│<────────────────────────────────────────────────────────────────────┤
│ Пакет PT_APPDATA PID=2 (Телематические данные) │
├────────────────────────────────────────────────────────────────────>│
│ Пакет PT_RESPONSE на PID=2 (Подтверждение Телематических данных) │
│<────────────────────────────────────────────────────────────────────┤
│ ... │
│ Пакет PT_APPDATA PID=n (Команда) │
│<────────────────────────────────────────────────────────────────────┤
│ Пакет PT_RESPONSE на PID=n (Подтверждение пакета с командой) │
├────────────────────────────────────────────────────────────────────>│
│ │
┌─┴────────┐ ┌─────────┴─┐
│ │ │ │
└──────────┘ └───────────┘
Рисунок А.3 - Взаимодействие АСН и аппаратно-программного
комплекса на уровне пакетов транспортного уровня
А.7.12 TP MR - идентификатор сообщения (увеличивается на 1 при каждой отправке нового сообщения).
А.7.13 TP DA L - длина полезных данных адреса получателя (определяется как число символов в номере получателя). Например, если адрес получателя "79991234567", то TP DA L = 0Bh (11).
А.7.14 TP DA T - тип формата адреса получателя. Возможные значения параметров TP DA T и SMSC AT представлены в таблице А.8.
Таблица А.8
Формат полей TP_DA_T и SMSC_AT (тип адреса)
Бит 7 | Бит 6 | Бит 5 | Бит 4 | Бит 3 | Бит 2 | Бит 1 | Бит 0 | Размер, байт |
1 | TON | NPI | 1 |
А.7.15 TP DA - адрес получателя. Кодировка номера производится по тем же правилам, что и в параметре SMSC A.
А.7.16 TP PID - идентификатор протокола (содержит значение 00).
А.7.17 TP DCS - тип кодировки данных (содержит значение 0x04, определяющий 8-битную кодировку сообщения, отсутствие компрессии).
А.7.18 TP VP - время актуальности данного сообщения. В таблице А.9 представлен формат данного параметра.
Таблица А.9
Формат поля TP_VP в зависимости от значения поля TP_VPF
Значение битов | Описание |
0 | 0 | Поле TP VP не передается |
1 | 0 | Поле TP VP имеет формат "относительное время" и размер 1 байт |
0 | 1 | Поле TP VP имеет формат "расширенное время" и размер 7 байт |
1 | 1 | Поле TP VP имеет формат "абсолютное время" и размер 7 байт |
А.7.19 TP UDL - длина данных сообщения из поля TP DL, в байтах для используемой 8-битной кодировки.
А.7.20 TP UD - непосредственно передаваемые пользовательские данные. В таблице А.10 представлен формат данного поля.
Таблица А.10
Бит 7 | Бит 6 | Бит 5 | Бит 4 | Бит 3 | Бит 2 | Бит 1 | Бит 0 | Тип | Размер, байт |
LUDH (Length of User Data Header) | O | 1 |
IEI "A" (Information-Element-Identifier "A") | O | 1 |
LIE "A" (Length of Information-Element "A") | O | 1 |
IED "A" (Information-Element-Data of "A") | O | 1 ... n |
IEI "B" (Information-Element-Identifier "B") | O | 1 |
LIE "B" (Length of Information-Element "B") | O | 1 |
IED "B" (Information-Element-Data of "B") | O | 1 ... n |
IEI "N" (Information-Element-Identifier "N") | O | 1 |
LIE "N" (Length of Information-Element "N") | O | 1 |
IED "N" (Information-Element-Data of "N") | O | 1 ... n |
UD (User Data) | M | 1 ... 140 |
А.7.21 TON (Type Of Number) - тип номера. TON может принимать следующие значения:
- 000 - неизвестный;
- 001 - международный формат;
- 010 - национальный формат;
- 011 - специальный номер, определяемый сетью;
- 100 - номер абонента;
- 101 - буквенно-цифровой (коды с 7-битной кодировкой по умолчанию);
- 110 - укороченный;
- 111 - зарезервировано.
А.7.22 NPI (Numeric Plan Identification) - тип плана нумерации (применимо для значений поля TON = 000, 001, 010). NPI может принимать следующие значения:
- 0000 - неизвестный;
- 0001 - план нумерации ISDN телефонии;
- 0011 - план нумерации при передаче данных;
- 0100 - телеграф;
- 1000 - национальный;
- 1001 - частный;
- 1111 - зарезервировано.
А.7.23 LUDH - длина заголовка пользовательских данных в байтах без учета размера данного поля.
А.7.24 IEI "A", IEI "B", IEI "N" - идентификатор информационного элемента "A", "B" и "N" соответственно, который определяет тип информационного элемента и может принимать следующие значения (в шестнадцатеричной системе):
- 00 - часть конкатенируемого SMS-сообщения;
- 01 - индикатор специального SMS-сообщения;
- 02 - зарезервировано;
- 03 - не используется;
- 04 - 7F - зарезервировано;
- 80 - 9F - для специального использования SME;
- A0 - BF - зарезервировано;
- C0 - DF - для специального использования SC;
- E0 - FF - зарезервировано.
А.7.25 LIE "A", LIE "B", LIE "N" - параметры, определяющие размер данных информационных элементов "A", "B" и "N" соответственно, в байтах без учета размера данного поля.
А.7.26 IED "A", IED "B", IED "N" - данные информационных элементов "A", "B" и "N2" соответственно.
А.7.27 UD - данные пользователя. Размер данного поля определяется наличием заголовка пользовательских данных PT UD HEADER, состоящего из полей LUDH, IEI, LIE, IED. Если заголовок не передается, то размер равен значению из поля TP UDL, указанного в
таблице А.7. Если заголовок передается, то размер поля вычисляется как разность (TP UDL - LUDH-1).
А.7.28 В том случае, если идентификатор информационного элемента IEI заголовка пользовательских данных TP_UD_HEADER имеет значение 00, структура поля IED будет иметь вид, представленный в таблице А.11.
Таблица А.11
Формат поля данных информационного элемента,
характеризующего часть конкатенируемого SMS-сообщения
Бит 7 | Бит 6 | Бит 5 | Бит 4 | Бит 3 | Бит 2 | Бит 1 | Бит 0 | Тип | Размер, байт |
CSMRN (Concatenated Short Message Reference Number) | M | 1 |
MNSM (Maximum Number of Short Messages) | M | 1 |
SNCSM (Sequence Number of Current Short Message) | M | 1 |
А.7.29 CSMRN - номер конкатенируемого SMS-сообщения. Имеет одинаковое значение для всех частей длинного SMS-сообщения.
А.7.30 MNSM - общее число сообщений, из которых состоит длинное SMS-сообщение. Содержит значения в диапазоне от 1 до 255.
А.7.31 SNCSM - номер передаваемой части длинного SMS-сообщения. Инкрементируется при отправке каждой новой части длинного сообщения. Содержит значение в диапазоне от 1 до 255. Если значение данного поля превышает значение из поля MNSM или равно нулю, то принимающая сторона игнорирует весь информационный элемент.
А.7.32 При приеме SMS-сообщения используется формат SMS-DELIVER с 8-битной кодировкой. В таблице А.12 представлен формат SMS-сообщения в PDU режиме при получении.
Таблица А.12
Формат принимаемого SMS-сообщения в PDU режиме (SMS-DELIVER)
Бит 7 | Бит 6 | Бит 5 | Бит 4 | Бит 3 | Бит 2 | Бит 1 | Бит 0 | Тип | Размер, байт |
SMSC_AL (SMSC Address Length) | M | 1 |
SMSC_AT (SMSC Address Type) | O | 0,1 |
SMSC_A (SMSC Address) | O | 0,6 |
TP_RP | TP_UDHI | TP_SRI | - | TP_MMS | TP_MTI | M | 1 |
TP_OA_L (Originating Address Length) | M | 1 |
TP_OA_T (Originating Address Type) | M | 1 |
TP_OA (Originating Address) | M | 0 - 10 |
TP_PID (Protocol Identifier) | M | 1 |
TP_DCS (Data Coding Schema) | M | 1 |
TP_SCTS (SMSC Time Stamp) | M | 7 |
TP_UDL (User Data Length) | M | 1 |
TP_UD (User Data) | O | 0 ... 140 |
А.7.33 SMSC_AL - длина полезных данных адреса SMSC в октетах плюс 1 октет поля SMSC_AT.
А.7.34 SMSC_AT - тип формата адреса SMSC. Возможные значения параметров SMSC_AT представлены в
таблице А.7. Поле опциональное и его наличие зависит от значения параметра SMSC_AL (если значение SMSC_AL > 0, то данное поле присутствует).
А.7.35 SMSC_A - адрес SMSC. Каждая десятичная цифра номера представлена в виде 4 бит (младшие 4 бита - цифра старшего разряда, старшие 4 бита - цифра младшего разряда), при этом если число цифр в номере нечетное, то в битах с 4 по 7 последнего байта номера устанавливается значение 0xF (1111b).
А.7.36 TP_MTI (Message Type Indicator) - тип сообщения (содержит бинарное значение 00).
А.7.37 TP_MMS (More Messages to Send) - определяет, существуют ли сообщения на стороне SMSC, ожидающие доставки данному получателю. Параметр может иметь следующие значения:
0 - есть еще SMS-сообщения для доставки;
1 - сообщений для доставки нет.
А.7.38 TP_SRI (Status Report Indication) - показывает, запрашивает ли сторона, отправившая данное сообщение, уведомление о доставке. Может принимать следующие значения:
0 - уведомление не будет передаваться отправителю;
1 - уведомление будет отправлено.
А.7.39 TP_UDHI (User Data Header Indicator) - определяет, передается ли заголовок пользовательских данных TP_UD_HEADER (если поле имеет значение 1, то заголовок присутствует).
А.7.40 TP_RP (Reply Path) - определяет, присутствует ли поле RP в сообщении.
А.7.41 TP_OA_L - длина полезных данных адреса отправителя.
А.7.42 TP_OA_T - тип формата адреса отправителя. Возможные значения параметров TP_OA_T и SMSC_AT представлены в
таблицах А.7,
А.12.
А.7.43 TP_OA - адрес отправителя. Кодировка номера производится по тем же правилам, что и в параметре SMSC_A.
А.7.44 TP_PID - идентификатор протокола.
А.7.45 TP_DCS - тип кодировки данных (содержит значение 0x04, определяющее 8-битную кодировку сообщения, отсутствие компрессии).
А.7.46 TP_SCTS - время, когда данное сообщение было передано в транспортный уровень SMSC. Формат данного параметра определяется значением из
таблицы А.12.
А.7.47 TP_UDL - длина данных сообщения из поля TP_DL, в байтах для используемой 8-битной кодировки.
А.7.48 TP_UD - непосредственно передаваемые пользовательские данные. Формат данного поля в зависимости от значения поля TP_UDHI представлен в
таблице А.7.
А.8 Формат передаваемой информации
А.8.1 При использовании SMS - сервиса для обмена данными между АСН и аппаратно-программным комплексом пакеты, упакованные по правилам протокола транспортного уровня и уровня поддержки услуг, помещаются в поле TP_UD
(таблица А.10), при этом полный размер пакета протокола не превышает 140 байт.
А.8.2 Для отправки SMS-сообщения, содержащего "цифровую подпись", используется пакет транспортного уровня типа EGTS_PT_SIGNED_APPDATA.
А.8.3 В случае, если размер пакета данных протокола превышает 140 байт, используется механизм конкатенации SMS-сообщений. Суть данного механизма состоит в том, что передаваемые пользовательские данные разбиваются на части и отправляются отдельными SMS-сообщениями. Каждое сообщение содержит специальную структуру, определяющую общее число частей передаваемых данных и порядок их сборки на принимающей стороне. В качестве такой структуры используется поле TP_UD_HEADER, которое содержит информационный элемент, характеризующий часть конкатенируемого SMS-сообщения.
Максимально возможный размер пакета при использовании 8-битной кодировки составляет 34170 байт.
А.9 Временные и количественные параметры протокола транспортного уровня при использовании пакетной передачи данных
А.9.1 Таблица А.13 содержит описание временных и количественных параметров протокола транспортного уровня.
Таблица А.13
Временные и количественные параметры протокола
транспортного уровня
Наименование | Тип данных | Диапазон значений | Значение по умолчанию | Описание |
TL RESPONSE TO | BYTE | 0 ... 255 | 5 | Время ожидания подтверждения пакета на Транспортном Уровне, отсчитываемое с момента его отправки стороной, сгенерировавшей пакет, секунды |
TL RESEND ATTEMPTS | BYTE | 0 ... 255 | 3 | Число повторных попыток отправки неподтвержденного пакета стороной, сгенерировавшей пакет. Отсчитывается после истечения времени параметра TL_RESPONSE_TO при отсутствии пакета подтверждения |
TL RECONNECT TO | BYTE | 0 ... 255 | 30 | Время в секундах, по истечении которого осуществляется повторная попытка установления канала связи после его разрыва |
А.9.2 Таблица А.14 содержит описание кодов результатов обработки временных и количественных параметров протокола транспортного уровня.
Таблица А.14
Коды результатов обработки
Значение | Обозначение | Описание |
0 | EGTS_PC_OK | Успешно обработано |
1 | EGTS_PC_IN_PROGRESS | В процессе обработки |
128 | EGTS_PC_UNS_PROTOCOL | Неподдерживаемый протокол |
129 | EGTS_PC_DECRYPT_ERROR | Ошибка декодирования |
130 | EGTS_PC_PROC_DENIED | Обработка запрещена |
131 | EGTS_PC_INC_HEADERFORM | Неверный формат заголовка |
132 | EGTS_PC_INC_DATAFORM | Неверный формат данных |
133 | EGTS_PC_UNS_TYPE | Неподдерживаемый тип |
134 | EGTS_PC_NOTEN_PARAMS | Неверное число параметров |
135 | EGTS_PC_DBL_PROC | Попытка повторной обработки |
136 | EGTS_PC_PROC_SRC_DENIED | Обработка данных от источника запрещена |
137 | EGTS_PC_HEADERCRC_ERROR | Ошибка контрольной суммы заголовка |
138 | EGTS_PC_DATACRC_ERROR | Ошибка контрольной суммы данных |
139 | EGTS_PC_INVDATALEN | Некорректная длина данных |
140 | EGTS_PC_ROUTE_NFOUND | Маршрут не найден |
141 | EGTS_PC_ROUTE_CLOSED | Маршрут закрыт |
142 | EGTS_PC_ROUTE_DENIED | Маршрутизация запрещена |
143 | EGTS_PC_INVADDR | Неверный адрес |
144 | EGTS_PC_TTLEXPIRED | Превышено количество ретрансляции данных |
145 | EGTS_PC_NO_ACK | Нет подтверждения |
146 | EGTS_PC_OBJ_NFOUND | Объект не найден |
147 | EGTS_PC_EVNT_NFOUND | Событие не найдено |
148 | EGTS_PC_SRVC_NFOUND | Сервис не найден |
149 | EGTS_PC_SRVC_DENIED | Сервис запрещен |
150 | EGTS_PC_SRVC_UNKN | Неизвестный тип сервиса |
151 | EGTS_PC_AUTH_DENIED | Авторизация запрещена |
152 | EGTS_PC_ALREADY_EXISTS | Объект уже существует |
153 | EGTS_PC_ID_NFOUND | Идентификатор не найден |
154 | EGTS_PC_INC_DATETIME | Неправильная дата и время |
155 | EGTS_PC_IO_ERROR | Ошибка ввода/вывода |
156 | EGTS_PC_NO_RES_AVAIL | Недостаточно ресурсов |
157 | EGTS_PC_MODULE_FAULT | Внутренний сбой модуля |
158 | EGTS_PC_MODULE_PWR_FLT | Сбой в работе цепи питания модуля |
159 | EGTS_PC_MODULE_PROC_FLT | Сбой в работе микроконтроллера модуля |
160 | EGTS_PC_MODULE_SW_FLT | Сбой в работе программы модуля |
161 | EGTS_PC_MODULE_FW_FLT | Сбой в работе внутреннего ПО модуля |
162 | EGTS_PC_MODULE_IO_FLT | Сбой в работе блока ввода/вывода модуля |
163 | EGTS_PC_MODULE_MEM_FLT | Сбой в работе внутренней памяти модуля |
164 | EGTS_PC_TEST_FAILED | Тест не пройден |
А.10 Пример реализации алгоритма расчета контрольной суммы CRC-16 на языке C
А.11 Пример реализации алгоритма расчета контрольной суммы CRC-8 на языке C
(обязательное)
СПЕЦИФИКАЦИЯ ПРОТОКОЛА ПЕРЕДАЧИ МОНИТОРИНГОВОЙ ИНФОРМАЦИИ
Б.1 Функции АСН для использования услуги EGTS_TELEDATA_SERVICE
Б.1.1 На стороне АСН реализуются функции:
- поддержка сервиса обработки команд EGTS_COMMANDS_SERVICE;
- обработка команд управления и установки параметров АСН, отправляемых оператором через GPRS, и передача соответствующих подтверждений на них.
Б.2 Состав сервиса EGTS_TELEDATA_SERVICE
Б.2.1 Сервис EGTS_TELEDATA_SERVICE обрабатывает мониторинговую информацию, поступающую от АСН.
Б.2.2 Список подзаписей, используемых сервисом EGTS_TELEDATA_SERVICE, представлен в таблице Б.1.
Таблица Б.1
Список подзаписей сервиса EGTS_TELEDATA_SERVICE
Код | Наименование | Описание |
0 | EGTS_SR_RECORD_RESPONSE | Применяется для осуществления подтверждения приема и передачи результатов обработки записи уровня поддержки услуг |
16 | EGTS_SR_POS_DATA | Используется АСН при передаче основных данных определения местоположения |
17 | EGTS_SR_EXT_POS_DATA | Используется АСН при передаче дополнительных данных определения местоположения |
18 | EGTS_SR_AD_SENSORS_DATA | Применяется АСН для передачи на аппаратно-программный комплекс информации о состоянии дополнительных дискретных и аналоговых входов |
19 | EGTS_SR_COUNTERS_DATA | Используется аппаратно-программным комплексом для передачи на АСН данных о значении счетных входов |
20 | EGTS_SR_ACCEL_DATA | Используется для передачи на аппаратно-программный комплекс данных профиля ускорений АСН |
21 | EGTS_SR_STATE_DATA | Используется для передачи на аппаратно-программный комплекс данных о состоянии АСН |
22 | EGTS_SR_LOOPIN_DATA | Применяется АСН для передачи на аппаратно-программный комплекс данных о состоянии шлейфовых входов |
23 | EGTS_SR_ABS_DIG_SENS_DATA | Применяется АСН для передачи на аппаратно-программный комплекс данных о состоянии одного дискретного входа |
24 | EGTS_SR_ABS_AN_SENS_DATA | Применяется АСН для передачи на аппаратно-программный комплекс данных о состоянии одного аналогового входа |
25 | EGTS_SR_ABS_CNTR_DATA | Применяется АСН для передачи на аппаратно-программный комплекс данных о состоянии одного счетного входа |
26 | EGTS_SR_ABS_LOOPIN _DATA | Применяется АСН для передачи на аппаратно-программный комплекс данных о состоянии одного шлейфового входа |
27 | EGTS_SR_LIQUID_LEVEL_SENSOR | Применяется АСН для передачи на аппаратно-программный комплекс данных о показаниях ДУЖ |
28 | EGTS_SR_PASSENGERS_COUNTERS | Применяется АСН для передачи на аппаратно-программный комплекс данных о показаниях счетчиков пассажиропотока |
Б.2.3 Подзапись EGTS_SR_POS_DATA
Структура подзаписи представлена в таблице Б.2.
Таблица Б.2
Формат подзаписи EGTS_SR_POS_DATA
сервиса EGTS_TELEDATA_SERVICE
Бит 7 | Бит 6 | Бит 5 | Бит 4 | Бит 3 | Бит 2 | Бит 1 | Бит 0 | Тип | Тип данных | Размер, байт |
NTM (Navigation Time) | M | UINT | 4 |
LAT (Latitude) | M | UINT | 4 |
LONG (Longitude) | M | UINT | 4 |
FLG (Flags) | M | BYTE | 1 |
ALTH | LOHS | LAHS | MV | BB | CS | FIX | VLD |
SPD (Speed) младшие биты | M | USHORT | 2 |
DIRH | ALTS | SPD (Speed) старшие биты |
DIR (Direction) | M | BYTE | 1 |
ODM (Odometer) | M | BINARY | 3 |
DIN (Digital Inputs) | M | BYTE | 1 |
SRC (Source) | M | BYTE | 1 |
ALT (Altitude) | O | BINARY | 3 |
SRCD (Source Data) | O | SHORT | 2 |
NTM - время навигации (число секунд с 00:00:00 01.01.2010 UTC);
LAT - широта по модулю, градусы/90·0xFFFFFFFF и взята целая часть;
LONG - долгота по модулю, градусы/180·0xFFFFFFFF и взята целая часть;
FLG - определяет дополнительные параметры навигационной посылки;
ALTE - битовый флаг определяет наличие поля ALT в подзаписи:
1 - поле ALT передается,
0 - не передается;
LOHS - битовый флаг определяет полушарие долготы:
0 - восточная долгота,
1 - западная долгота;
LAHS - битовый флаг определяет полушарие широты:
0 - северная широта,
1 - южная широта;
MV - битовый флаг, признак движения:
1 - движение,
0 - ТС находится в режиме стоянки;
BB - битовый флаг, признак отправки данных из памяти ("черный ящик"):
0 - актуальные данные,
1 - данные из памяти ("черного ящика");
FIX - битовое поле, тип определения координат:
0 - 2D fix,
1 - 3D fix;
CS - битовое поле, тип используемой системы:
0 - система координат WGS-84,
1 - государственная геоцентрическая система координат (ПЗ-90.02);
VLD - битовый флаг, признак "валидности" координатных данных:
1 - данные "валидны",
0 - данные "невалидные";
SPD - скорость в км/ч с дискретностью 0,1 км/ч (используется 14 младших бит);
ALTS (Altitude Sign) - битовый флаг, определяет высоту относительно уровня моря и имеет смысл только при установленном флаге ALTE:
0 - точка выше уровня моря,
1 - ниже уровня моря;
DIRH (Direction the Highest bit) - старший бит (8) параметра DIR;
DIR - направление движения. Определяется как угол в градусах, который отсчитывается по часовой стрелке между северным направлением географического меридиана и направлением движения в точке измерения (дополнительно старший бит находится в поле DIRH);
ODM - пройденное расстояние (пробег) в км, с дискретностью 0,1 км;
DIN - битовые флаги, определяют состояние основных дискретных входов 1 ... 8 (если бит равен 1, то соответствующий вход активен, если 0, то неактивен). Данное поле включено для удобства использования и экономии трафика при работе в системах мониторинга транспорта базового уровня;
SRC - определяет источник (событие), инициировавший посылку данной навигационной информации (информация представлена в
таблице Б.3);
ALT - высота над уровнем моря, м (опциональный параметр, наличие которого определяется битовым флагом ALTE);
SRCD - данные, характеризующие источник (событие) из поля SRC. Наличие и интерпретация значения данного поля определяется полем SRC.
Таблица Б.3
Список источников посылок координатных
данных сервиса EGTS_TELEDATA_SERVICE
Код | Описание |
0 | Таймер при включенном зажигании |
1 | Пробег заданной дистанции |
2 | Превышение установленного значения угла поворота |
3 | Ответ на запрос |
4 | Изменение состояния входа X |
5 | Таймер при выключенном зажигании |
6 | Отключение периферийного оборудования |
7 | Превышение одного из заданных порогов скорости |
8 | Перезагрузка центрального процессора (рестарт) |
9 | Перегрузка по выходу Y |
10 | Сработал датчик вскрытия корпуса прибора |
11 | Переход на резервное питание/отключение внешнего питания |
12 | Снижение напряжения источника резервного питания ниже порогового значения |
13 | Нажата "кнопка связи (кнопка связи (тревожная кнопка))" |
14 | Запрос на установление голосовой связи с оператором |
15 | Экстренный вызов |
16 | Появление данных от внешнего сервиса |
17 | Зарезервировано |
18 | Зарезервировано |
19 | Неисправность резервного аккумулятора |
20 | Резкий разгон |
21 | Резкое торможение |
22 | Отключение или неисправность навигационного модуля |
23 | Отключение или неисправность датчика автоматической идентификации события ДТП |
24 | Отключение или неисправность антенны GSM |
25 | Отключение или неисправность антенны навигационной системы |
26 | Зарезервировано |
27 | Снижение скорости ниже одного из заданных порогов |
28 | Перемещение при выключенном зажигании |
29 | Таймер в режиме "экстренное слежение" |
30 | Начало/окончание навигации |
31 | "Нестабильная навигация" (превышение порога частоты прерывания режима навигации при включенном зажигании или режиме экстренного слежения) |
32 | Установка IP соединения |
33 | Нестабильная регистрация в сети подвижной радиотелефонной связи |
34 | "Нестабильная связь" (превышение порога частоты прерывания/восстановления IP соединения при включенном зажигании или режиме экстренного слежения) |
35 | Изменение режима работы |
Б.2.4 Подзапись EGTS_SR_EXT_POS_DATA
Структура подзаписи представлена в таблице Б.4.
Таблица Б.4
Формат подзаписи EGTS_SR_EXT_POS_DATA
сервиса EGTS_TELEDATA_SERVICE
Бит 7 | Бит 6 | Бит 5 | Бит 4 | Бит 3 | Бит 2 | Бит 1 | Бит 0 | Тип | Тип данных | Размер, байт |
- | NSFE | SFE | PFE | HFE | VFE | M | BYTE | 1 |
VDOP (Vertical Dilution of Precision) | O | USHORT | 2 |
HDOP (Horizontal Dilution of Precision) | O | USHORT | 2 |
PDOP (Position Dilution of Precision) | O | USHORT | 2 |
SAT (Satellites) | O | BYTE | 1 |
NS (Navigation System) | O | USHORT | 2 |
NSFE (Navigation System Field Exists) - определяет наличие данных о типах используемых навигационных спутниковых систем:
1 - поле NS передается,
0 - не передается.
SFE (Satellites Field Exists) - определяет наличие данных о текущем количестве видимых спутников SAT и типе используемой навигационной спутниковой системы NS:
1 - поля SAT и NS передаются,
0 - не передаются;
PFE (PDOP Field Exists) - определяет наличие поля PDOP:
1 - поле PDOP передается,
0 - не передается;
HFE (HDOP Field Exists) - определяет наличие поля HDOP:
1 - поле HDOP передается,
0 - не передается;
VFE (VDOP Field Exists) - определяет наличие поля VDOP:
1 - поле VDOP передается,
0 - не передается;
VDOP - снижение точности в вертикальной плоскости (значение, умноженное на 100);
HDOP - снижение точности в горизонтальной плоскости (значение, умноженное на 100);
PDOP - снижение точности по местоположению (значение, умноженное на 100);
SAT - число видимых спутников;
NS - битовые флаги, характеризующие используемые навигационные спутниковые системы. Определены следующие значения (десятичные) флагов:
0 - система не определена,
1 - ГЛОНАСС,
2 - GPS,
4 - Galileo,
8 - Compass,
16 - Beidou,
32 - DORIS,
64 - IRNSS,
128 - QZSS.
Остальные значения зарезервированы.
Б.2.5 Подзапись EGTS_SR_AD_SENSORS_DATA
Структура подзаписи представлена в таблице Б.5.
Таблица Б.5
Формат подзаписи EGTS_SR_AD_SENSORS_DATA
сервиса EGTS_TELEDATA_SERVICE
Бит 7 | Бит 6 | Бит 5 | Бит 4 | Бит 3 | Бит 2 | Бит 1 | Бит 0 | Тип | Тип данных | Размер, байт |
DIOE8 | DIOE7 | DIOE6 | DIOE5 | DIOE4 | DIOE3 | DIOE2 | DIOE1 | M | BYTE | 1 |
DOUT (Digital Outputs) | M | BYTE | 1 |
ASFE8 | ASFE7 | ASFE6 | ASFE5 | ASFE4 | ASFE3 | ASFE2 | ASFE1 | M | BYTE | 1 |
ADIO1 (Additional Digital Inputs Octet 1) | O | BYTE | 1 |
ADIO2 (Additional Digital Inputs Octet 2) | O | BYTE | 1 |
ADIO3 (Additional Digital Inputs Octet 3) | O | BYTE | 1 |
ADIO4 (Additional Digital Inputs Octet 4) | O | BYTE | 1 |
ADIO5 (Additional Digital Inputs Octet 5) | O | BYTE | 1 |
ADIO6 (Additional Digital Inputs Octet 6) | O | BYTE | 1 |
ADIO7 (Additional Digital Inputs Octet 7) | O | BYTE | 1 |
ADIO8 (Additional Digital Inputs Octet 8) | O | BYTE | 1 |
ANS1 (Analog Sensor 1) | O | BINARY | 3 |
ANS2 (Analog Sensor 2) | O | BINARY | 3 |
ANS3 (Analog Sensor 3) | O | BINARY | 3 |
ANS4 (Analog Sensor 4) | O | BINARY | 3 |
ANS5 (Analog Sensor 5) | O | BINARY | 3 |
ANS6 (Analog Sensor 6) | O | BINARY | 3 |
ANS7 (Analog Sensor 7) | O | BINARY | 3 |
ANS8 (Analog Sensor 8) | O | BINARY | 3 |
DIOE1 - DIOE8 (Digital Inputs Octet Exists) - битовые флаги, определяющие наличие соответствующих полей дополнительных дискретных входов. Всего в одной подзаписи данного типа может быть передана информация о состоянии дополнительных 64 входов:
1 - соответствующее поле ADIO передается,
0 - не передается;
DOUT - битовые флаги дискретных выходов (если бит установлен в 1, то соответствующий этому биту выход активен);
ASFE1 ... ASFE8 (Analog Sensor Field Exists) - битовые флаги, определяющие наличие показаний от соответствующих аналоговых датчиков (если бит установлен в 1, то данные от соответствующего датчика присутствуют, если 0, данные отсутствуют). Если, например, поля ASFE1 = 1 и ASFE3 = 1, то в подзаписи после байта флагов ASFE8 - ASFE1 будут переданы 3 байта значений ANS1 и 3 байта значений ANS3. Значения для датчика ANS2, а также датчиков ANS4 ... ANS8 не будут передаваться в данной подзаписи;
ADIO1 ... ADIO8 - показания дополнительных дискретных входов. Поля представляют собой битовую маску, в которой значение каждого бита определяет активность соответствующего дискретного входа:
1 - соответствующий вход активен,
0 - не активен;
ANS1 ... ANS8 - значение аналоговых датчиков с 1 по 8 соответственно.
Каждая подзапись EGTS_SR_AD_SENSORS_DATA позволяет передать состояния 64 дополнительных дискретных входов и 8 аналоговых датчиков. Если требуется передать данные от большего числа дискретных или аналоговых входов, то необходимо в одной записи передавать несколько следующих друг за другом подзаписей EGTS_SR_AD_SENSOR_DATA. При этом интерпретация полученных данных производится следующим образом:
- в первой подзаписи EGTS_SR_AD_SENSOR_DATA содержатся данные от дискретных входов с 9 по 72, аналоговых входов с 1 по 8;
- во второй - дискретные входы с 73 по 136 и аналоговые входы с 9 по 16 и т.д.
Б.2.6 Подзапись EGTS_SR_COUNTERS_DATA
Структура подзаписи представлена в таблице Б.6.
Таблица Б.6
Формат подзаписи EGTS_SR_COUNTERS_DATA
сервиса EGTS_TELEDATA_SERVICE
Бит 7 | Бит 6 | Бит 5 | Бит 4 | Бит 3 | Бит 2 | Бит 1 | Бит 0 | Тип | Тип данных | Размер, байт |
CFE8 | CFE7 | CFE6 | CFE5 | CFE4 | CFE3 | CFE2 | CFE1 | M | BYTE | 1 |
CN1 (Counter 1) | O | BINARY | 3 |
CN2 (Counter 2) | O | BINARY | 3 |
CN3 (Counter 3) | O | BINARY | 3 |
CN4 (Counter 4) | O | BINARY | 3 |
CN5 (Counter 5) | O | BINARY | 3 |
CN6 (Counter 6) | O | BINARY | 3 |
CN7 (Counter 7) | O | BINARY | 3 |
CN8 (Counter 8) | O | BINARY | 3 |
CFE1 ... CFE8 (Counter Field Exists) - битовые флаги определяют наличие соответствующих полей счетных входов:
1 - соответствующее поле CN передается,
0 - не передается;
CN1 ... CN8 - значение счетных входов с 1 по 8 соответственно.
Б.2.7 Подзапись EGTS_SR_ACCEL_DATA
Структура подзаписи представлена в таблице Б.7.
Таблица Б.7
Формат подзаписи EGTS_SR_ACCEL_DATA
сервиса EGTS_TELEDATA_SERVICE
Бит 7 | Бит 6 | Бит 5 | Бит 4 | Бит 3 | Бит 2 | Бит 1 | Бит 0 | Тип | Тип данных | Размер, байт |
SA (Structures Amount) | M | BYTE | 1 |
ATM (Absolute Time) | M | UINT | 4 |
ADS1 (Accelerometer Data Structure 1) | M | BINARY | 8 |
ADS2 (Accelerometer Data Structure 2) | O | BINARY | 8 |
. . . | . . . | . . . | . . . |
ADS255 (Accelerometer Data Structure 255) | O | BINARY | 8 |
SA - число передаваемых структур данных показаний акселерометра;
ATM - время проведения измерений первой передаваемой структуры показаний акселерометра (число секунд с 00:00:00 01.01.2010 UTC);
ADS1 ... ADS255 - структуры данных показаний акселерометра, формат структуры представлен в таблице Б.8. В составе подзаписи передается минимум одна структура ADS.
Таблица Б.8
Формат структуры данных показаний акселерометра
подзаписи EGTS_SR_ACCEL_DATA сервиса EGTS_TELEDATA_SERVICE
Бит 7 | Бит 6 | Бит 5 | Бит 4 | Бит 3 | Бит 2 | Бит 1 | Бит 0 | Тип | Тип данных | Размер, байт |
RTM (Relative Time) | M | USHORT | 2 |
XAAV (X Axis Acceleration Value) | M | SHORT | 2 |
YAAV (Y Axis Acceleration Value) | M | SHORT | 2 |
ZAAV (Z Axis Acceleration Value) | M | SHORT | 2 |
RTM - приращение к времени измерения предыдущей записи (для первой записи приращение к полю ATM), мс;
XAAV - значение линейного ускорения по оси X (старший бит определяет знак, 1 указывает на отрицательное значение), м/с2 с дискретностью 0,1 м/с2;
YAAV - значение линейного ускорения по оси Y (старший бит определяет знак, 1 указывает на отрицательное значение), м/с2 с дискретностью 0,1 м/с2;
ZAAV - значение линейного ускорения по оси Z (старший бит определяет знак, 1 указывает на отрицательное значение), м/с2 с дискретностью 0,1 м/с2;
разрешающая способность полей ускорения - 0.01G.
Б.2.8 Подзапись EGTS_SR_STATE_DATA
Структура подзаписи представлена в таблице Б.9.
Таблица Б.9
Формат подзаписи EGTS_SR_STATE_DATA
сервиса EGTS_TELEDATA_SERVICE
Бит 7 | Бит 6 | Бит 5 | Бит 4 | Бит 3 | Бит 2 | Бит 1 | Бит 0 | Тип | Тип данных | Размер, байт |
ST (State) | M | BYTE | 1 |
MPSV (Main Power Source Voltage) | M | BYTE | 1 |
BBV (Back Up Battery Voltage) | M | BYTE | 1 |
IBV (Internal Battery Voltage) | M | BYTE | 1 |
- | NMS | IBU | BBU | M | BYTE | 1 |
ST - текущий режим работы. Список режимов представлен в
таблице Б.10;
MPSV - значение напряжения основного источника питания, В с дискретностью 0,1 В;
BBV - значение напряжения резервной батареи, В, с дискретностью 0,1 В;
IBV - значение напряжения внутренней батареи, В, с дискретностью 0,1 В;
NMS - битовый флаг, определяющий состояние навигационного модуля:
1 - навигационный модуль включен,
0 - навигационный модуль выключен;
IBU - битовый флаг, определяющий, что в качестве источника питания АСН используется внешний резервный источник:
1 - используется внешний резервный источник,
0 - внешний резервный источник не используется;
BBU - битовый флаг, определяющий, что в качестве источника питания АСН используется внутренняя батарея:
1 - используется внутренняя батарея,
0 - внутренняя батарея не используется.
Таблица Б.10
Список режимов работы АСН, используемых в подзаписи
EGTS_SR_STATE_DATA сервиса EGTS_TELEDATA_SERVICE
Код | Название режима работы АСН |
0 | "Пассивный" |
1 | "ЭРА" |
2 | "Активный" |
3 | "Экстренный вызов" |
4 | "Экстренное слежение" |
5 | "Тестирование" |
6 | "Автосервис" |
7 | "Загрузка ПО" |
Б.2.9. Подзапись EGTS_SR_LOOPIN_DATA
Структура подзаписи представлена в таблице Б.11.
Таблица Б.11
Формат подзаписи EGTS_SR_LOOPIN_DATA
сервиса EGTS_TELEDATA_SERVICE
Бит 7 | Бит 6 | Бит 5 | Бит 4 | Бит 3 | Бит 2 | Бит 1 | Бит 0 | Тип | Тип данных | Размер, байт |
LIFE8 | LIFE7 | LIFE6 | LIFE5 | LIFE4 | LIFE3 | LIFE2 | LIFE1 | M | BYTE | 1 |
LIS n+1 | LIS n | O | BYTE | 1 |
LIS n+3 | LIS n+2 | O | BYTE | 1 |
LIS n+5 | LIS n+4 | O | BYTE | 1 |
LIS n+7 | LIS n+6 | O | BYTE | 1 |
LIFE 1 ... LIFE 8 (Loop In Field Exists) - битовые флаги, определяющие наличие информации о состоянии шлейфовых входов;
LIS n ... LIS n+7 (Loop In State) - значение состояния соответствующего шлейфового входа. Предусмотрены следующие состояния шлейфового входа (бинарное представление):
0 - "норма",
0001 - "тревога",
0010 - "обрыв",
0100 - "замыкание на землю",
1000 - "замыкание на питание".
Б.2.10 Подзапись EGTS_SR_ABS_DIG_SENS_DATA
Структура подзаписи представлена в таблице Б.12.
Таблица Б.12
Формат подзаписи EGTS_SR_ABS_DIG_SENS_DATA
сервиса EGTS_TELEDATA_SERVICE
Бит 7 | Бит 6 | Бит 5 | Бит 4 | Бит 3 | Бит 2 | Бит 1 | Бит 0 | Тип | Тип данных | Размер, байт |
DSN (Digital Sensor Number) младшие | DSST (Digital Sensor State) | M | SHORT | 2 |
DSN (Digital Sensor Number) старшие биты |
DSN - номер дискретного входа;
DSST - состояние дискретного входа:
0000 - не активен,
остальные значения - активен.
Б.2.11 Подзапись EGTS_SR_ABS_AN_SENS_DATA
Структура подзаписи представлена в таблице Б.13.
Таблица Б.13
Формат подзаписи EGTS_SR_ABS_AN_SENS_DATA
сервиса EGTS_TELEDATA_SERVICE
Бит 7 | Бит 6 | Бит 5 | Бит 4 | Бит 3 | Бит 2 | Бит 1 | Бит 0 | Тип | Тип данных | Размер, байт |
ASN (Analog Sensor Number) | M | BYTE | 1 |
ASV (Analog Sensor Value) | M | BINARY | 3 |
ASN - номер аналогового входа;
ASV - значение показаний аналогового входа.
Б.2.12 Подзапись EGTS_SR_ABS_CNTR_DATA
Структура подзаписи представлена в таблице Б.14.
Таблица Б.14
Формат подзаписи EGTS_SR_ABS_CNTR_DATA
сервиса EGTS_TELEDATA_SERVICE
Бит 7 | Бит 6 | Бит 5 | Бит 4 | Бит 3 | Бит 2 | Бит 1 | Бит 0 | Тип | Тип данных | Размер, байт |
CN (Counter Number) | M | BYTE | 1 |
CNV (Counter Value) | M | BINARY | 3 |
CN - номер счетного входа;
CNV - значение показаний счетного входа.
Б.2.13 Подзапись EGTS_SR_ABS_LOOPIN_DATA
Структура подзаписи представлена в таблице Б.15.
Таблица Б.15
Формат подзаписи EGTS_SR_ABS_LOOPIN_DATA
сервиса EGTS_TELEDATA_SERVICE
Бит 7 | Бит 6 | Бит 5 | Бит 4 | Бит 3 | Бит 2 | Бит 1 | Бит 0 | Тип | Тип данных | Размер, байт |
LIN (Loop In Number) младшие | LIS (Loop In State) | M | SHORT | 2 |
LIN (Loop In Number) старшие биты |
LIN - номер шлейфового входа;
LIS - значение состояния шлейфового входа.
Б.2.14 Подзапись EGTS_SR_LIQUID_LEVEL_SENSOR
Структура подзаписи представлена в таблице Б.16.
Таблица Б.16
Формат подзаписи EGTS_SR_LIQUID_LEVEL_SENSOR
сервиса EGTS_TELEDATA_SERVICE
Бит 7 | Бит 6 | Бит 5 | Бит 4 | Бит 3 | Бит 2 | Бит 1 | Бит 0 | Тип | Тип данных | Размер, байт |
- | LLSEF | LLSVU | RDF | LLSN | M | BYTE | 1 |
MADDR (Module Address) | M | USHORT | 2 |
LLSD (Liquid Level Sensor Data) | M | BINARY | 4 ... 512 |
LLSEF (Liquid Level Sensor Error Flag) - битовый флаг, определяющий наличие ошибок при считывании значения датчика уровня жидкости (далее - ДУЖ):
0 - ошибок не обнаружено,
1 - ошибка при считывании показаний ДУЖ;
LLSVU (Liquid Level Sensor Value Unit) - битовый флаг, определяющий единицы измерения показаний ДУЖ:
00 - нетарированное показание ДУЖ,
01 - показания ДУЖ в процентах от общего объема емкости,
10 - показания ДУЖ в литрах с дискретностью в 0,1 литра;
RDF (Raw Data Flag) - флаг, определяющий формат поля LLSD данной подзаписи:
0 - поле LLSD имеет размер 4 байта (тип данных UINT) и содержит показания ДУЖ в формате, определяемом полем LLSVU,
1 - поле LLSD содержит данные ДУЖ в неизменном виде, как они поступили из внешнего порта АСН (размер поля LLSD при этом определяется исходя из общей длины данной подзаписи и размеров расположенных перед LLSD полей);
LLSN (Liquid Level Sensor Number) - порядковый номер датчика;
MADDR - адрес модуля, данные о показаниях ДУЖ с которого поступили в АСН (номер внешнего порта АСН);
LLSD - показания ДУЖ в формате, определяемом полем RDF.
Б.2.15 Подзапись EGTS_SR_PASSENGERS_COUNTERS
Структура подзаписи представлена в таблице Б.17.
Таблица Б.17
Формат подзаписи GTS_SR_PASSENGERS_COUNTERS
сервиса EGTS_TELEDATA_SERVICE
Бит 7 | Бит 6 | Бит 5 | Бит 4 | Бит 3 | Бит 2 | Бит 1 | Бит 0 | Тип | Тип данных | Размер, байт |
- | RDF | M | | |
DPR (Doors Presented) | M | BYTE | 1 |
DRL (Doors Released) | M | BYTE | 1 |
MADDR (Module Address) | M | USHORT | 2 |
PCD (Passengers Counters Data) | M | BINARY | 2 ... 512 |
RDF (Raw Data Flag) - флаг, определяющий формат поля PCD данной подзаписи:
0 - поле PCD имеет формат, определяемый полем DPR (представлен в
таблице Б.18),
1 - поле PCD содержит данные счетчика пассажиропотока в неизменном виде, как они поступили из внешнего порта АСН (размер поля PD при этом определяется исходя из общей длины данной подзаписи и размеров расположенных перед PD полей);
DPR (Doors Presented) - битовое поле, определяющее наличие счетчиков на дверях и структуру поля PCD (бит 0 определяет наличие счетчика на первой двери, бит 1 на второй и т.д.). Если бит имеет значение 1, то счетчик используется, если 0 - не используется;
DRL - (Doors Released) битовое поле, определяющее двери, которые открывались и закрывались при подсчете пассажиров (например, 00000000 - ни одна из дверей не открывалась, 00000001 - открывалась только 1-я дверь, 00001001 - открывались 1-я и 4-я дверь);
MADDR - адрес модуля, данные от счетчиков пассажиропотока с которого поступили в АСН (номер внешнего порта АСН);
PCD - данные счетчиков пассажиропотока.
Таблица Б.18
Формат поля PCD подзаписи TS_SR_PASSENGERS_COUNTERS
сервиса EGTS_TELEDATA SERVICE
Бит 7 | Бит 6 | Бит 5 | Бит 4 | Бит 3 | Бит 2 | Бит 1 | Бит 0 | Тип | Тип данных | Размер, байт |
IPQ1 (In Passengers Quantity 1) | O | BYTE | 1 |
OPQ1 (Out Passengers Quantity 1) | O | BYTE | 1 |
. . . | O | . . . | . . . |
IPQ8 (In Passengers Quantity 8) | O | BYTE | 1 |
OPQ8 (Out Passengers Quantity 8) | O | BYTE | 1 |
IPQ1 ... IPQ8 - число вошедших пассажиров через 1 ... 8 дверь;
OPQ1 ... OPQ8 - число вышедших пассажиров через 1 ... 8 дверь.
Наличие или отсутствие полей IPQ и OPQ определяется битами поля DPR подзаписи EGTS_SR_PASSENGERS_COUNTERS. Если в поле DPR бит, соответствующий определенному номеру двери, имеет значение 1, то соответствующие поля IPQ и OPQ присутствуют в структуре. Если в поле DPR бит имеет значение 0, то соответствующие поля IPQ и OPQ отсутствуют в структуре. Если определенное поле IPQ присутствует, то и соответствующее поле OPQ присутствует.
Б.3 Использование EGTS_COMMANDS_SERVICE
Б.3.1 Списки и описание команд, подтверждений на команды, а также списки параметров АСН, необходимых для реализации услуги EGTS_TELEDATA_SERVICE, представлены в таблицах Б.19,
Б.20 и
Б.21 соответственно.
Таблица Б.19
Список команд для АСН
Название команды | Код | Тип | Описание |
EGTS_FLEET_DOUT_ON | 0x0009 | USHORT | Активация дискретных выходов. Параметр интерпретируется как битовое поле, определяющее, какие выходы активировать. Бит 0 соответствует первому выходу, 1 - второму выходу. Если бит имеет значение 1, то выход активируется, если 0, то состояние выхода не изменяется |
EGTS_FLEET_DOUT_OFF | 0x000A | USHORT | Деактивация дискретных выходов. Параметр интерпретируется как битовое поле, определяющее, какие выходы деактивировать. Бит 0 соответствует первому выходу, 1 - второму выходу. Если бит имеет значение 1, то выход деактивируется, если 0, то состояние выхода не изменяется |
EGTS_FLEET_GET_DOUT_DATA | 0x000B | - | Команда запроса состояния дискретных выходов |
EGTS_FLEET_GET_POS_DATA | 0x000C | - | Команда запроса текущих данных местоположения. При получении данной команды помимо подтверждения в виде подзаписи EGTS_SR_COMMAND_DATA сервиса EGTS_COMMAND_SERVICE АСН отправляет телематическое сообщение, содержащее подзапись EGTS_SR_POS_DATA сервиса EGRS_TELEDATA_SERVICE |
EGTS_FLEET_GET_SENSORS_DATA | 0x000D | - | Команда запроса состояния дискретных и аналоговых входов. При получении данной команды помимо подтверждения в виде подзаписи EGTS_SR_COMMAND_DATA сервиса EGTS_COMMAND_SERVICE АСН отправляет телематическое сообщение, содержащее подзаписи EGTS_SR_POS_DATA и EGTS_SR_AD_SENSORS сервиса EGRS_TELEDATA_SERVICE |
EGTS_FLEET_GET_LIN_DATA | 0x000E | - | Команда запроса состояния шлейфовых входов. При получении данной команды помимо подтверждения в виде подзаписи EGTS_SR_COMMAND_DATA сервиса EGTS_COMMAND_SERVICE АСН отправляет телематическое сообщение, содержащее подзаписи EGTS_SR_POS_DATA и EGTS_SR_LOOPIN_DATA сервиса EGRS_TELEDATA_SERVICE |
EGTS_FLEET_GET_CIN_DATA | 0x000F | - | Команда запроса состояния счетных входов. При получении данной команды помимо подтверждения в виде подзаписи EGTS_SR_COMMAND_DATA сервиса EGTS_COMMAND_SERVICE АСН отправляет телематическое сообщение, содержащее подзаписи EGTS_SR_POS_DATA и EGTS_SR_COUNTERS_DATA сервиса EGRS_TELEDATA_SERVICE |
EGTS_FLEET_GET_STATE | 0x0010 | - | Команда запроса состояния АСН. При получении данной команды помимо подтверждения в виде подзаписи EGTS_SR_COMMAND_DATA сервиса EGTS_COMMAND_SERVICE АСН отправляет телематическое сообщение, содержащее подзаписи EGTS_SR_POS_DATA и EGTS_SR_STATE_DATA сервиса EGRS_TELEDATA_SERVICE |
EGTS_FLEET_ODOM_CLEAR | 0x0011 | - | Команда для обнуления показаний внутреннего одометра АСН. Для обработки данной команды оператор отправляет корректные значения полей ACL и AC из таблицы Б.17 спецификации протокола Поддержки услуг |
Таблица Б.20
Список подтверждений на команды и сообщения от АСН
Название команды | Код | Тип | Описание |
EGTS_FLEET_DOUT_ON | 0x0009 | USHORT | Параметр интерпретируется как битовое поле, определяющее состояние дискретных выходов. Бит 0 соответствует первому выходу, 1 - второму выходу. Если бит имеет значение 1, то выход активирован, 0 - не активирован |
EGTS_FLEET_DOUT_OFF | 0x000A | USHORT | Параметр интерпретируется как битовое поле, определяющее состояние дискретных выходов. Бит 0 соответствует первому выходу, 1 - второму выходу. Если бит имеет значение 1, то выход активирован, 0 - не активирован |
EGTS_FLEET_GET_DOUT_DATA | 0x000B | USHORT | Параметр интерпретируется как битовое поле, определяющее состояние дискретных выходов. Бит 0 соответствует первому выходу, 1 - второму выходу. Если бит имеет значение 1, то выход активирован, 0 - не активирован |
Таблица Б.21
Параметр | Код | Тип параметра | Значение по умолчанию | Описание |
Конфигурация и конфигурационные данные услуг |
Мониторинг транспортных средств |
EGTS_FLEET_ON | 0x0261 | BOOLEAN | 1 | 1 - разрешает использование услуги мониторинговой информации |
EGTS_FLEET_IGN_ON_PERIOD | 0x0262 | INT | 60 | Период передачи телематических сообщений на сервер при включенном зажигании, с |
EGTS_FLEET_IGN_OFF_PERIOD | 0x0263 | INT | 300 | Период передачи телематических сообщений на сервер при выключенном зажигании, с |
EGTS_FLEET_DIST_THRESHOLD | 0x0264 | INT | 10 | Значение пройденного пути, по достижении которого производится отправка телематического сообщения на сервер с признаком "пробег заданной дистанции", 100 м |
EGTS_FLEET_COURSE_THRESHOLD | 0x0265 | INT | 20 | Значение изменения курса, по достижении которого производится отправка телематического сообщения на сервер с признаком "превышение установленного значения угла поворота", градусы |
EGTS_FLEET_MAX_SPEED_THRESHOLD | 0x0266 | ARRAY OF INT | 60,0,0,0,0 | Значения порогов скорости, при превышении одного из которых производится передача телематического сообщения на сервер с признаком "превышение одного из заданных порогов скорости", км/ч. Нулевые значения не учитываются при обработке |
EGTS_FLEET_MIN_SPEED_THRESHOLDS | 0x0267 | ARRAY OF INT | 0,0,0,0,0 | Значения порогов скорости, при превышении одного из которых производится передача телематического сообщения на сервер с признаком "снижение скорости ниже одного из заданных порогов", км/ч. Нулевые значения не учитываются при обработке |
EGTS_FLEET_MIN_BATTERY_VOLTAGE | 0x0268 | INT | 110 | Пороговое значение напряжения на резервном аккумуляторе, при достижении которого производится передача телематического сообщения на сервер с признаком "снижение напряжения источника резервного питания ниже порогового значения", 0,1 В |
EGTS_FLEET_POS_ACCEL_THRESHOLD | 0x0269 | INT | 100 | Пороговое значение положительного продольного ускорения, при достижении которого производится передача телематического сообщения на сервер с признаком "резкий разгон", 0,1 м/с2 |
EGTS_FLEET_NEG_ACCEL_THRESHOLD | 0x026A | INT | 100 | Пороговое значение отрицательного продольного ускорения, при достижении которого производится передача телематического сообщения на сервер с признаком "резкое торможение", 0,1 м/с2 |
EGTS_FLEET_EM_MON_PERIOD | 0x026B | INT | 10 | Период передачи телематических сообщений на сервер в режиме "экстренное слежение", с |
EGTS_FLEET_NAVI_TRB_THRESHOLD | 0x026C | INT | 6 | Пороговое значение частоты прерывания режима навигации при включенном зажигании или режиме экстренного слежения, при достижении которого производится передача телематического сообщения на сервер с признаком "нестабильная навигация", 1/ч |
EGTS_FLEET_CONN_TRB_THRESHOLD | 0x026D | INT | 30 | Пороговое значение частоты прерывания/восстановления IP соединения при включенном зажигании или режиме экстренного слежения, при достижении которого производится передача телематического сообщения на сервер с признаком "нестабильная связь", 1/ч |
EGTS_FLEET_GSM_REG_TRB_THRESHOLD | 0x026E | INT | 3 | Пороговое значение частоты регистрации в сети связи стандартов GSM при включенном зажигании или режиме экстренного слежения, при достижении которого производится передача телематического сообщения на сервер с признаком "нестабильная регистрация в сети сотовой связи", 1/ч |
EGTS_FLEET_POS_USE_ALT | 0x026F | BOOLEAN | 1 | 1 - указывает, что параметр "Altitude" передается в телематическом сообщении от АСН |
EGTS_FLEET_EXT_POS_DATA_FLAGS | 0x0270 | INT | 255 | Определяет, какие из опциональных параметров передаются в подзаписи EGTS_SR_EXT_POS_DATA сервиса EGTS_TELEDATA_ SERVICE. Представляет собой битовую маску, формат которой совпадает с форматом первого байта подзаписи EGTS_SR_EXT_POS_DATA |
EGTS_FLEET_SR_MASK | 0x0271 | INT | 255 | Определяет состав данных, передаваемый с АСН с каждым телематическим сообщением (подзапись EGTS_SR_POS_DATA). Представляет собой битовое поле: 0 - EGT_SR_EXT_POS_DATA; 1 - EGTS_SR_AD_SENSORS_DATA; 2 - EGTS_SR_COUNTERS_DATA; 3 - EGTS_SR_ACCEL_DATA; 4 - EGTS_SR_STATE_DATA; 5 - EGTS_SR_LOOPIN_DATA. Если соответствующий бит имеет значение 1, то подзапись передается |
EGTS_FLEET_DIN_MASK | 0x0272 | INT | 1 | Определяет состав дискретных входов, анализируемых АСН. Представляет собой битовое поле: 0 - дискретные входы 1 ... 8; 1 - входы 9 ... 16; 2 - входы 17 ... 24 и т.д. Если бит имеет значение 1, то соответствующие дискретные входы (если они физически присутствуют) анализируются АСН |
EGTS_FLEET_AIN_MASK | 0x0273 | INT | 15 | Определяет состав аналоговых входов, анализируемых АСН. Представляет собой битовое поле: бит 0 - аналоговый вход 1; 1 - вход 2; 2 - вход 3 и т.д. Если бит имеет значение 1, то соответствующий аналоговый вход (если он физически присутствует) анализируется АСН |
EGTS_FLEET_CIN_MASK | 0x0274 | INT | 0 | Определяет состав счетных входов, анализируемых АСН. Представляет собой битовое поле: бит 0 - счетный вход 1; 1 - вход 2; 2 - вход 3 и т.д. Если бит имеет значение 1, то соответствующий счетный вход (если он физически присутствует) анализируется АСН |
EGTS_FLEET_LIN_MASK | 0x0275 | INT | 0 | Определяет состав шлейфовых входов, анализируемых АСН. Представляет собой битовое поле: бит 0 - счетный вход 1; 1 - вход 2; 2 - вход 3. Если бит имеет значение 1, то соответствующий шлейфовый вход (если он физически присутствует) анализируется АСН |
EGTS_FLEET_USE_ABS_SENS_DATA | 0x0276 | INT | 0 | Определяет необходимость использования подзаписей EGTS_SR_ABS_DIG_SENS_DATA, EGTS_SR_ABS_AN_SENS_DATA, EGTS_SR_ABS_CNTR_DATA и EGTS_SR_ABS_LOOPIN_DATA вместо EGTS_SR_AD_SENSORS_DATA, EGTS_SR_COUNTERS_DATA и EGTS_SR_LOOPIN_DATA для передачи информации о состоянии соответствующих сенсоров. Представляет собой битовое поле: 0 - EGTS_SR_ABS_DIG_SENS_DATA; 1 - EGTS_SR_ABS_AN_SENS_DATA; 2 - EGTS_SR_ABS_CNTR_DATA; 3 - EGTS_SR_ABS_LOOPIN_DATA. Если бит имеет значение 1, то используется соответствующая подзапись |
(обязательное)
СПЕЦИФИКАЦИЯ ПРОТОКОЛА УРОВНЯ ПОДДЕРЖКИ УСЛУГ
И СПЕЦИФИКАЦИЯ СЕРВИСОВ ПРЕДОСТАВЛЕНИЯ УСЛУГ
В.1 Назначение протокола уровня поддержки услуг
Протокол уровня поддержки услуг предназначен для обеспечения обмена данными между АСН и системами и аппаратно-программными комплексами в целях обеспечения функционирования информационных услуг. Каждой услуге соответствует отдельный сервис, который является ключевым элементом в рамках системы, построенной с применением протокола.
Протокол уровня поддержки услуг выполняет следующие основные функции:
- обмен информационными сообщениями, содержащими данные для обработки различными сервисами, а также запросы на выдачу информации сервисами;
- обеспечение уведомления о результатах доставки и обработки данных уровня поддержки услуг;
- идентификация принадлежности данных определенному типу сервиса;
- определение характеристики данных (число, тип, состав, размер, кодировка и др.).
В.1.1 Обмен информационными сообщениями
Основной структурой протокола уровня поддержки услуг, содержащей в себе все необходимые данные для обработки информации или запроса на предоставление той или иной услуги, является запись. Каждая запись может иметь в своем составе несколько подзаписей, содержащих необходимые данные и определяющих действия, которые должен произвести сервис, обрабатывающий данную подзапись.
В.1.2 Обеспечение уведомления о результате доставки и обработки данных уровня поддержки услуг
На уровне поддержки услуг уведомление отправляющей стороны о результате доставки и обработки данных обеспечивается механизмом подтверждений информационных записей при помощи специальных подзаписей, содержащих идентификатор полученной/обработанной записи.
В.1.3 Идентификация принадлежности данных
Для идентификации принадлежности записи тому или иному сервису используется идентификатор типа сервиса, который определяет функциональные особенности и характеристики обрабатываемых данных. Тип сервиса является его идентификатором при внутриплатформенной маршрутизации и является уникальным в рамках протокола.
В.1.4 Определение характеристики данных
Данные в протоколе уровня поддержки услуг записываются в виде подзаписи, имеющей свой уникальный идентификатор в рамках отдельного типа сервиса, а также строго определенную структуру организации данных в зависимости от подзаписи. Использованием такой организации данных в протоколе достигается однозначное определение типа данных, их физического смысла, размера и способа упаковки.
В.2 Определение структур данных
В.2.1 Общая структура
Общая структура протокола уровня поддержки услуг, которая входит в состав пакета протокола транспортного уровня (см.
приложение А), может содержать одну или несколько записей, идущих одна за другой и имеющих различный состав данных, предназначенных разным сервисам.
На рисунке В.1 представлена общая структура данных протокола уровня поддержки услуг.
Данные уровня поддержки услуг |
Запись RID=1 | Запись RID=2 | ... | Запись RID=N |
Рисунок В.1 - Общая структура данных
протокола уровня поддержки услуг
В.2.2 Структура отдельной записи
В.2.2.1 Состав записи
Отдельная запись протокола уровня поддержки услуг состоит из заголовка записи и данных записи.
На рисунке В.2 представлен состав отдельной записи протокола уровня поддержки услуг.
Заголовок Записи | Данные записи |
Подзапись 1 | ... | Подзапись N |
Рисунок В.2 - Состав отдельной записи протокола
уровня поддержки услуг
В заголовке записи находятся параметры, определяющие типы сервисов получателя и отправителя, идентификатор записи, идентификатор объекта (например, терминала), длину передаваемых данных, а также различные флаги, определяющие наличие опциональных параметров и способ обработки.
Данные записи могут содержать одну или несколько подзаписей определенных типов и содержащих передаваемые данные.
В.2.2.2 Структура записи
В таблице В.1 представлен формат отдельной записи протокола уровня поддержки услуг.
Таблица В.1
Формат отдельной записи протокола уровня поддержки услуг
Бит 7 | Бит 6 | Бит 5 | Бит 4 | Бит 3 | Бит 2 | Бит 1 | Бит 0 | Тип | Тип данных | Размер, байт |
RL (Record Length) | M | USHORT | 2 |
RN (Record Number) | M | USHORT | 2 |
RFL (Record Flags) | M | BYTE | 1 |
SSOD | RSOD | GRP | RPP | TMFE | EVFE | OBFE | | | |
OID (Object Identifier) | O | UINT | 4 |
EVID (Event Identifier) | O | UINT | 4 |
TM (Time) | O | UINT | 4 |
SST (Source Service Type) | M | BYTE | 1 |
RST (Recipient Service Type) | M | BYTE | 1 |
RD (Record Data) | M | BINARY | 3 ... 65498 |
RL (Record Length) - параметр определяет размер данных из поля RD;
RN (Record Number) - номер записи. Значения в данном поле изменяются по правилам циклического счетчика в диапазоне от 0 до 65535, т.е. при достижении значения 65535, следующее значение должно быть 0. Значение данного поля используется для подтверждения записи;
RFL (Record Flags) содержит битовые флаги, определяющие наличие в данном пакете полей OID, EVID и TM, характеризующих содержащиеся в записи данные;
SSOD (Source Service On Device) - битовый флаг, определяющий расположение сервиса-отправителя:
1 - сервис-отправитель расположен на стороне АСН (авторизуемой телематической платформой (далее - ТП)),
0 - сервис-отправитель расположен на авторизующей ТП.
RSOD (Recipient Service On Device) - битовый флаг, определяющий расположение сервиса-получателя:
1 - сервис-получатель расположен на стороне АСН (авторизуемой ТП),
0 - сервис-получатель расположен на авторизующей ТП.
GRP (Group) - битовый флаг, определяющий принадлежность передаваемых данных определенной группе, идентификатор которой указан в поле OID:
1 - данные предназначены для группы,
0 - принадлежность группе отсутствует.
RPP (Record Processing Priority) - битовое поле, определяющее приоритет обработки данной записи сервисом:
00 - наивысший,
01 - высокий,
10 - средний,
11 - низкий.
TMFE (Time Field Exists) - битовое поле, определяющее наличие в данном пакете поля TM:
1 - поле TM присутствует,
0 - поле TM отсутствует.
EVFE (Event ID Field Exists) - битовое поле, определяющее наличие в данном пакете поля EVID:
1 - поле EVID присутствует,
0 - поле EVID отсутствует.
OBFE (Object ID Field Exists) - битовое поле, определяющее наличие в данном пакете поля OID:
1 - поле OID присутствует;
0 - поле OID отсутствует.
OID (Object Identifier) - идентификатор объекта, сгенерировавшего данную запись или для которого данная запись предназначена (уникальный идентификатор АСН), либо идентификатор группы (при GRP = 1). При передаче от АСН в одном пакете транспортного уровня нескольких записей подряд для разных сервисов, но от одного и того же объекта, поле OID может присутствовать только в первой записи, а в последующих записях может быть опущено;
EVID (Event Identifier) - уникальный идентификатор события. Поле EVID задает глобальный идентификатор события и применяется, когда необходимо логически связать с одним единственным событием набор нескольких информационных сущностей, причем сами сущности могут быть разнесены как по разным информационным пакетам, так и по времени. При этом прикладное ПО имеет возможность объединить все эти сущности воедино в момент представления пользователю информации о событии. Например, если с нажатием тревожной кнопки связывается серия фотоснимков, поле EVID должно быть указано в каждой сервисной записи, связанной с этим событием на протяжении передачи всех сущностей, связанных с данным событием, независимо от того, как долго не длилась передача всего пула информации;
TM (Time) - время формирования записи на стороне отправителя (секунды с 00:00:00 01.01.2010 UTC). Если в одном пакете транспортного уровня передаются несколько записей, относящихся к одному объекту и моменту времени, то поле метки времени TM может передаваться только в составе первой записи;
SST (Source Service Type) - идентификатор типа сервиса-отправителя, сгенерировавшего данную запись. Например, сервис, обрабатывающий навигационные данные на стороне АСН, сервис команд на стороне ТП и т.д.;
RST (Recipient Service Type) - идентификатор типа сервиса-получателя данной записи. Например, сервис, обрабатывающий навигационные данные на стороне ТП, сервис обработки команд на стороне АСН и т.д.;
RD (Record Data) - поле, содержащее информацию, присущую определенному типу сервиса (одну или несколько подзаписей сервиса типа, указанного в поле SST или RST, в зависимости от вида передаваемой информации).
В.2.3 Общая структура подзаписей
В таблице В.2 представлен формат отдельной подзаписи протокола уровня поддержки услуг.
Таблица В.2
Формат отдельной подзаписи протокола уровня поддержки услуг
Бит 7 | Бит 6 | Бит 5 | Бит 4 | Бит 3 | Бит 2 | Бит 1 | Бит 0 | Тип | Тип данных | Размер, байт |
SRT (Subrecord Type) | M | BYTE | 1 |
SRL (Subrecord Length) | M | USHORT | 2 |
SRD (Subrecord Data) | O | BINARY | 0 ... 65495 |
SRT (Subrecord Type) - тип подзаписи (подтип передаваемых данных в рамках общего набора типов одного сервиса). Тип 0 - специальный, зарезервирован за подзаписью подтверждения данных для каждого сервиса. Конкретные значения номеров типов подзаписей определяются логикой самого сервиса. Протокол указывает лишь то, что этот номер должен присутствовать, а нулевой идентификатор зарезервирован;
SRL (Subrecord Length) - длина данных в байтах подзаписи в поле SRD;
SRD (Subrecord Data) - данные подзаписи. Наполнение данного поля специфично для каждого сочетания идентификатора типа сервиса и типа подзаписи.
На каждую информационную запись уровня поддержки услуг должно быть отправлено подтверждение, которое содержит подзапись с информацией об идентификаторе подтверждаемой записи и результате ее обработки. Описание и формат подтверждения представлены в
перечислении а) В.3.2.2.
На
рисунке В.3 представлен алгоритм работы механизма подтверждений протокола уровня поддержки услуг.
Каждое сообщение протокола содержит в себе заголовок и контрольную сумму транспортного уровня и одну или несколько записей уровня поддержки услуг. Причем в одном сообщении могут содержаться как информационные записи, так и подтверждения на ранее принятые записи.
В.3 Описание сервисов предоставления услуг
В.3.1 Список сервисов
Под сервисом в настоящем стандарте подразумевается элемент инфраструктуры ТП, обеспечивающий функциональное выполнение алгоритма той или иной услуги с использованием описываемого протокола.
В
таблице В.3 представлен список поддерживаемых сервисов, их функциональное описание и соответствующие идентификаторы (поле "Код") в десятичном виде.
В.3.2 Сервис EGTS_AUTH_SERVICE
Для описания данного сервиса вводятся понятия: "авторизуемая ТП", "авторизующая ТП".
Авторизуемая ТП - платформа, которая инициирует обмен данными между платформами с запросом на идентификацию (путем передачи записи с идентификационными данными на авторизующую ТП). В качестве авторизуемой ТП, в основном, выступает АСН. Запись с запросом на идентификацию содержит следующие данные:
- идентификатор АСН (авторизуемой ТП), который необходим для регистрации в базе данных (далее - БД) авторизующей ТП.
Рисунок В.3 - Диаграмма обмена сообщениями
Таблица В.3
Список сервисов, поддерживаемых протоколом
Код | Название | Описание |
1 | EGTS_AUTH_SERVICE | Данный тип сервиса применяется для осуществления процедуры аутентификации АСН (авторизуемой ТП) на авторизующей ТП. При использовании TCP/IP протокола в качестве транспорта, АСН (авторизуемая ТП) должна проходить данную процедуру, и только после успешного завершения данной процедуры происходит дальнейшее взаимодействие |
2 | EGTS_TELEDATA_SERVICE | Сервис предназначен для обработки телематической информации (координатные данные, данные о срабатывании датчиков и т.д.), поступающей от АСН. |
3 | EGTS_COMMANDS_SERVICE | Данный тип сервиса предназначен для обработки управляющих и конфигурационных команд, информационных сообщений и статусов, передаваемых между АСН, ТП и операторами |
4 | EGTS_FIRMWARE_SERVICE | Сервис предназначен для передачи на АСН конфигурации и непосредственно самого программного обеспечения аппаратной части самого АСН, а также различного периферийного оборудования, подключенного к АСН и поддерживающего возможность удаленного обновления программного обеспечения |
Примечание - АСН (авторизуемая ТП) может быть зарегистрирована как в БД одной "домашней" авторизующей ТП, так и на нескольких, произвольно удаленных ТП;
- набор данных, которые необходимы для однозначной идентификации АСН (или авторизуемой ТП) на стороне авторизующей ТП.
Авторизующая ТП - платформа, которая принимает запись с запросом на идентификацию от АСН (авторизуемой ТП). Кроме того, эта платформа проверяет полученные данные (идентификаторы, тип клиента) в своей БД, и при необходимости, производит запрос к АСН (авторизуемой ТП), используя имеющуюся таблицу маршрутизации.
Данный тип сервиса применяется для:
- осуществления процедур идентификации и аутентификации при установлении соединения между АСН (авторизуемой ТП) и авторизующей ТП;
- получения учетных данных АСН (или авторизуемой ТП) на стороне авторизующей ТП;
- получения информации на авторизующей ТП об инфраструктуре на стороне АСН (авторизуемой ТП) - например, составе и версиях ПО модулей, блоков, периферийного оборудования и т.д.
Примечание - Данная функция настоящего сервиса является опциональной и АСН (авторизуемая ТП) сама принимает решение об объеме информации, отправляемой на авторизующую ТП;
- получения информации на авторизующей ТП о ТС;
- передачи авторизующей ТП на АСН (авторизуемую ТП) перечня поддерживаемых сервисов;
- передачи авторизующей ТП на АСН (авторизуемую ТП) данных о способе и параметрах шифрования;
- передачи АСН (авторизуемой ТП) на авторизующую ТП аутентификационных данных для реализации шифрования данных;
- реализации алгоритма "запросов" на использование сервисов на стороне АСН (авторизуемой ТП).
Примечание - Настоящий протокол предполагает реализацию использования сервисов авторизующей ТП на стороне АСН (авторизуемой ТП). Следует различать "простой" алгоритм использования сервисов и алгоритм "запросов". "Простой" алгоритм подразумевает, что для АСН (авторизуемой ТП) доступны все сервисы, и в этом случае авторизуемой ТП разрешено сразу отправлять данные для требуемого сервиса после прохождения процедуры авторизации. Алгоритм "запросов" на использование сервисов подразумевает, что перед тем, как использовать тот или иной тип сервиса (отправлять данные), АСН (авторизуемая ТП) должна получить от авторизующей ТП информацию о доступных для использования сервисов. "Запрос" на использование сервисов может быть выполнен как на этапе авторизации, так и после нее;
- передачи АСН (авторизуемой ТП) от авторизующей ТП результатов процедуры аутентификации.
Сервис должен быть использован АСН (авторизуемой ТП) только в случае применения в качестве транспорта протокола TCP/IP после создания каждого нового соединения с авторизующей ТП.
Описание полного пакета подзаписей сервиса EGTS_AUTH_SERVICE для реализации перечисленных выше функций приведено
В.3.2.2.
Описание алгоритма авторизации АСН на авторизующей ТП приведено в
В.3.2.3.
Особенности алгоритма авторизации авторизуемой ТП на авторизующей ТП
В.3.2.4.
В.3.2.2 Описание подзаписей сервиса EGTS_AUTH_SERVICE
В таблице В.4 представлен список подзаписей, используемых сервисом EGTS_AUTH_SERVICE.
Таблица В.4
Список подзаписей сервиса EGTS_AUTH_SERVICE
Код | Название | Описание |
0 | EGTS_SR_RECORD_RESPONSE | Подзапись применяется для осуществления подтверждения процесса обработки записи протокола уровня поддержки услуг. Данный тип подзаписи должен поддерживаться всеми сервисами |
1 | EGTS_SR_TERM_IDENTITY | Подзапись используется только АСН при запросе авторизации на авторизующей ТП и содержит учетные данные АСН |
2 | EGTS_SR_MODULE_DATA | Подзапись предназначена для передачи на ТП информации об инфраструктуре на стороне АСН, о составе, состоянии и параметрах блоков и модулей АСН. Данная подзапись является опциональной, и разработчик АСН сам принимает решение о необходимости заполнения полей и отправки данной подзаписи. Одна подзапись описывает один модуль. В одной записи может передаваться последовательно несколько таких подзаписей, что позволяет передать данные об отдельных составляющих всей аппаратной части АСН и периферийного оборудования |
3 | EGTS_SR_VEHICLE_DATA | Подзапись применяется АСН для передачи на ТП информации о ТС |
5 | EGTS_SR_DISPATCHER_IDENTITY | Подзапись используется только авторизуемой ТП при запросе авторизации на авторизующей ТП и содержит учетные данные авторизуемой АСН |
6 | EGTS_SR_AUTH_PARAMS | Подзапись используется авторизующей ТП для передачи на АСН данных о способе и параметрах шифрования, требуемого для дальнейшего взаимодействия |
7 | EGTS_SR_AUTH_INFO | Подзапись предназначена для передачи на авторизующую ТП аутентификационных данных АСН (авторизуемой ТП) с использованием ранее переданных со стороны авторизующей ТП параметров для осуществления шифрования данных |
8 | EGTS_SR_SERVICE_INFO | Данный тип подзаписи используется для информирования принимающей стороны, АСН или ТП, в зависимости от направления отправки, о поддерживаемых сервисах, а также для запроса определенного набора требуемых сервисов (от АСН к ТП) |
9 | EGTS_SR_RESULT_CODE | Подзапись применяется авторизующей ТП для информирования АСН (авторизуемой ТП) о результатах процедуры аутентификации АСН |
а) подзапись EGTS_SR_RECORD_RESPONSE
В таблице В.5 представлен формат подзаписи EGTS_SR_RECORD_RESPONSE.
Таблица В.5
Формат подзаписи EGTS_SR_RECORD_RESPONSE
Бит 7 | Бит 6 | Бит 5 | Бит 4 | Бит 3 | Бит 2 | Бит 1 | Бит 0 | Тип | Тип данных | Размер, байт |
CRN (Confirmed Record Number) | M | USHORT | 2 |
RST (Record Status) | M | BYTE | 1 |
Поля подзаписи EGTS_SR_RECORD_RESPONSE:
- CRN (Confirmed Record Number) - номер подтверждаемой записи (значение поля RN из обрабатываемой записи),
- RST (Record Status) - статус обработки записи.
При получении подтверждения отправителем, он анализирует поле RST подзаписи EGTS_SR_RECORD_RESPONSE и, в случае получения статуса об успешной обработке, стирает запись из внутреннего хранилища, иначе, в случае ошибки и в зависимости от причины, производит соответствующие действия.
Рекомендуется совмещать подтверждение транспортного уровня (тип пакета EGTS_PT_RESPONSE) с подзаписями - подтверждениями уровня поддержки услуг EGTS_SR_RECORD_RESPONSE;
б) подзапись EGTS_SR_TERM_IDENTITY
В таблице В.6 представлен формат подзаписи EGTS_SR_TERM_IDENTITY сервиса EGTS_AUTH_SERVICE.
Таблица В.6
Формат подзаписи EGTS_SR_TERM_IDENTITY
сервиса EGTS_AUTH_SERVICE
Бит 7 | Бит 6 | Бит 5 | Бит 4 | Бит 3 | Бит 2 | Бит 1 | Бит 0 | Тип | Тип данных | Размер, байт |
TID (Terminal Identifier) | M | UINT | 4 |
Flags | M | BYTE | 1 |
MNE | BSE | NIDE | SSRA | LNGCE | IMSIE | IMEIE | HDIDE |
HDID (Home Dispatcher Identifier) | O | USHORT | 2 |
IMEI (International Mobile Equipment Identity) | O | STRING | 15 |
IMSI (International Mobile Subscriber Identity) | O | STRING | 16 |
LNGC (Language Code) | O | STRING | 3 |
NID (Network Identifier) | O | BINARY | 3 |
BS (Buffer Size) | O | USHORT | 2 |
MSISDN (Mobile Station Integrated Services Digital Network Number) | O | STRING | 15 |
Поля подзаписи EGTS_SR_TERM_IDENTITY:
- TID (Terminal Identifier) - уникальный идентификатор, назначаемый при программировании АСН. Наличие значения 0 в данном поле означает, что АСН не прошел процедуру конфигурирования или прошел ее не полностью. Данный идентификатор назначается оператором и однозначно определяет набор учетных данных АСН. TID назначается при инсталляции АСН как дополнительного оборудования и передаче оператору учетных данных АСН (IMSI, IMEI, serial_id). В случае использования АСН в качестве штатного устройства, TID сообщается оператору автопроизводителем вместе с учетными данными (VIN, IMSI, IMEI),
- HDIDE (Home Dispatcher Identifier Exists) - битовый флаг, который определяет наличие поля HDID в подзаписи (если бит равен 1, то поле передается, если 0, то не передается),
- IMEIE (International Mobile Equipment Identity Exists) - битовый флаг, который определяет наличие поля IMEI в подзаписи (если бит равен 1, то поле передается, если 0, то не передается),
- IMSIE (International Mobile Subscriber Identity Exists) - битовый флаг, который определяет наличие поля IMSI в подзаписи (если бит равен 1, то поле передается, если 0, то не передается),
- LNGCE (Language Code Exists) - битовый флаг, который определяет наличие поля LNGC в подзаписи (если бит равен 1, то поле передается, если 0, то не передается),
- SSRA - битовый флаг предназначен для определения алгоритма использования сервисов (если бит равен 1, то используется "простой" алгоритм, если 0, то алгоритм "запросов" на использование сервисов),
- NIDE (Network Identifier Exists) - битовый флаг определяет наличие поля NID в подзаписи (если бит равен 1, то поле передается, если 0, то не передается),
- BSE (Buffer Size Exists) - битовый флаг, определяющий наличие поля BS в подзаписи (если бит равен 1, то поле передается, если 0, то не передается),
- MNE (Mobile Network Exists) - битовый флаг, определяющий наличие поля MSISDN в подзаписи (если бит равен 1, то поле передается, если 0, то не передается),
- HDID (Home Dispatcher Identifier) - идентификатор "домашней" ТП (подробная учетная информация о терминале хранится на данной ТП),
- IMEI (International Mobile Equipment Identity) - идентификатор мобильного устройства (модема). При невозможности определения данного параметра, АСН должна заполнять данное поле значением 0 во всех 15 символах,
- IMSI (International Mobile Subscriber Identity) - идентификатор мобильного абонента. При невозможности определения данного параметра АСН должна заполнять данное поле значением 0 во всех 16 символах,
- LNGC (Language Code) - код языка, предпочтительного к использованию на стороне АСН, по
[13], например "rus" - русский;
- NID (Network Identifier) - идентификатор сети оператора, в которой зарегистрирована АСН на данный момент. Используются 20 младших бит. Представляет пару кодов MCC-MNC (на основе рекомендаций
[14]).
- BS (Buffer Size) - максимальный размер буфера приема АСН в байтах. Размер каждого пакета информации, передаваемого на АСН, не должен превышать данного значения. Значение поля BS может принимать различные значения, например 800, 1000, 1024, 2048, 4096 и т.д., и зависит от реализации аппаратной и программной частей конкретной АСН,
- MSISDN (Mobile Station Integrated Services Digital Network Number) - телефонный номер мобильного абонента. При невозможности определения данного параметра устройство должно заполнять данное поле значением 0 во всех 15 символах (формат описан в
[15]).
Передача поля HDID определена настройками АСН и целесообразна при возможности подключении АСН к ТП, отличной от "домашней", например при использовании территориально распределенной сети ТП. При использовании только одной "домашней" ТП передача HDID не требуется.
"Простой" алгоритм использования сервисов, указанный в
В.3.2.1, подразумевает, что для АСН (авторизуемой ТП) доступны все сервисы, и в таком режиме АСН разрешено сразу отправлять данные для требуемого сервиса. В зависимости от действующих на авторизующей ТП для данной АСН разрешений, в ответ на пакет с данными для сервиса может быть возвращена запись-подтверждение с соответствующим признаком ошибки. В системах с простым распределением прав на использование сервисов рекомендуется применять именно "простой" алгоритм. Это сокращает объем передаваемого трафика и время, затрачиваемое АСН на авторизацию.
Алгоритм "запросов" на использование сервисов подразумевает, что перед тем, как использовать тот или иной тип сервиса (отправлять данные), АСН должна получить от ТП информацию о доступных для использования сервисов. Запрос на использование сервисов можно осуществлять как на этапе авторизации, так и после нее. На этапе авторизации запрос на использование того или иного сервиса производится путем добавления подзаписей типа SR_SERVICE_INFO и установка бита 7 поля SRVP в значение 1.
После процедуры авторизации запрос на использование сервиса может быть также осуществлен при помощи подзаписей SR_SERVICE_INFO.
Таблица В.7
Формат поля NID подзаписи EGTS_SR_TERM_IDENTITY
сервиса EGTS_AUTH_SERVICE
Биты 20 ... 23 | Биты 10 ... 19 | Биты 0 ... 9 | Тип | Тип данных | Размер, байт |
- | MCC (Mobile Country Code) | MNC (Mobile Network Code) | M | BINARY | 3 |
Совокупность MCC и MNC определяет уникальный идентификатор сотового оператора сетей GSM, CDMA, TETRA, UMTS, а также некоторых операторов спутниковой связи.
Параметры поля NID подзаписи EGTS_SR_TERM_IDENTITY:
- MCC (Mobile Country Code) - код страны,
- MNC (Mobile Network Code) - код мобильной сети в пределах страны;
в) подзапись EGTS_SR_MODULE_DATA
В таблице В.8 представлен формат подзаписи EGTS_SR_MODULE_DATA сервиса EGTS_AUTH_SERVICE.
Таблица В.8
Формат подзаписи EGTS_SR_MODULE_DATA
сервиса EGTS_AUTH_SERVICE
Бит 7 | Бит 6 | Бит 5 | Бит 4 | Бит 3 | Бит 2 | Бит 1 | Бит 0 | Тип | Тип данных | Размер, байт |
MT (Module Type) | M | BYTE | 1 |
VID (Vendor Identifier) | M | UINT | 4 |
FWV (Firmware Version) | M | USHORT | 2 |
SWV (Software Version) | M | USHORT | 2 |
MD (Modification) | M | BYTE | 1 |
ST (State) | M | BYTE | 1 |
SRN (Serial Number) | O | STRING | 0 ... 32 |
D (Delimiter) | M | BYTE | 1 |
DSCR (Description) | O | STRING | 0 ... 32 |
D (Delimiter) | M | BYTE | 1 |
Поля подзаписи SR_MODULE_DATA:
- MT (Module Type) - тип модуля, определяет функциональную принадлежность модуля (1 - основной модуль; 2 - модуль ввода-вывода; 3 - модуль навигационного приемника; 4 - модуль беспроводной связи). Здесь указаны рекомендованные правила нумерации типов модулей. Конкретная реализация сервиса авторизации может вводить и расширять собственную нумерацию типов, включая все внешние периферийные контроллеры,
- VID (Vendor Identifier) - код производителя,
- FWV (Firmware Version) - версия аппаратной части модуля (старший байт - число до точки - major version, младший - после точки - minor version, например версия 2.34 будет представлена числом 0x0222),
- SWV (Software Version) - версия программной части модуля (старший байт - число до точки, младший - после точки),
- MD (Modification) - код модификации программной части модуля,
- ST (State) - состояние (1 - включен, 0 - выключен, > 127 - неисправность см. Коды результатов обработки),
- SRN (Serial Number) - серийный номер модуля,
- D (Delimiter) - разделитель строковых параметров (всегда имеет значение 0),
- DSCR (Description) - краткое описание модуля;
г) подзапись EGTS_SR_VEHICLE_DATA
В таблице В.9 представлен формат подзаписи EGTS_SR_VEHICLE_DATA сервиса EGTS_AUTH_SERVICE.
В случае использования АСН в конфигурации дополнительного оборудования данная подзапись должна передаваться совместно с EGTS_SR_TERM_IDENTITY. Идентификация АСН в этом случае производится на основании значения поля VIN.
Таблица В.9
Формат подзаписи EGTS_SR_VEHICLE_DATA
сервиса EGTS_AUTH_SERVICE
Бит 7 | Бит 6 | Бит 5 | Бит 4 | Бит 3 | Бит 2 | Бит 1 | Бит 0 | Тип | Тип данных | Размер, байт |
VIN (Vehicle Identification Number) | M | STRING | 17 |
VHT (Vehicle Type) | M | UINT | 4 |
VPST (Vehicle Propulsion Storage Type) | M | UINT | 4 |
Поля подзаписи EGTS_SR_VEHICLE_DATA:
- VIN (Vehicle Identification Number) - идентификационный номер транспортного средства (структура описана в
[16]);
- VHT - тип ТС:
Bit 31 - 4 не используется;
Bit 3 - 0:
0001 - пассажирский (Class M1),
0001 - пассажирский (Class M1),
0010 - автобус (Class M2),
0011 - автобус (Class M3);
- VPST - тип энергоносителя ТС:
если все биты 0, то тип не задан,
Bit 31 - 6 не используется,
Bit 5: 1 - водород,
Bit 4: 1 - электричество (более 42 В и 100 А·ч),
Bit 3: 1 - жидкий пропан (LPG),
Bit 2: 1 - сжиженный природный газ (CNG),
Bit 1: 1 - дизель,
Bit 0: 1 - бензин;
д) подзапись EGTS_SR_DISPATCHER_IDENTITY
В таблице В.10 представлен формат подзаписи EGTS_SR_DISPATCHER_IDENTITY сервиса EGTS_AUTH_SERVICE.
Таблица В.10
Формат подзаписи EGTS_SR_DISPATCHER_IDENTITY:
сервиса EGTS_AUTH_SERVICE
Бит 7 | Бит 6 | Бит 5 | Бит 4 | Бит 3 | Бит 2 | Бит 1 | Бит 0 | Тип | Тип данных | Размер, байт |
DT (Dispatcher Type) | M | BYTE | 1 |
DID (Dispatcher ID) | M | UINT | 4 |
DSCR (Description) | O | STRING | 0 ... 255 |
Поля подзаписи EGTS_SR_DISPATCHER_IDENTITY:
- DT (Dispatcher Type) - тип диспетчера,
- DID (Dispatcher ID) - уникальный идентификатор диспетчера,
- DSCR (Description) - краткое описание;
е) подзапись EGTS_SR_AUTH_PARAMS
В таблице В.11 представлен формат подзаписи EGTS_SR_AUTH_PARAMS сервиса EGTS_AUTH_SERVICE.
Таблица В.11
Формат подзаписи EGTS_SR_AUTH_PARAMS
сервиса EGTS_AUTH_SERVICE
Бит 7 | Бит 6 | Бит 5 | Бит 4 | Бит 3 | Бит 2 | Бит 1 | Бит 0 | Тип | Тип данных | Размер, байт |
FLG (Flags) | M | BYTE | 1 |
- | EXE | SSE | MSE | ISLE | PKE | ENA |
PKL (Public Key Length) | O | USHORT | 2 |
PBK (Public Key) | O | BINARY | 0 ... 512 |
ISL (Identity String Length) | O | USHORT | 2 |
MSZ (Mod Size) | O | USHORT | 2 |
SS (Server Sequence) | O | STRING | 0 ... 255 |
D (Delimiter) | O | BYTE | 1 |
EXP (Exp) | O | STRING | 0 ... 255 |
D (Delimiter) | O | BYTE | 1 |
Поля подзаписи EGTS_SR_AUTH_PARAMS:
- EXE - битовый флаг, определяет наличие поля EXP и следующего за ним разделителя D (если 1, то поля присутствуют),
- SSE - битовый флаг, определяет наличие поля SS и следующего за ним разделителя D (если 1, то поля присутствуют),
- MSE - битовый флаг, определяет наличие поля MSZ (если 1, то поле присутствует),
- ISLE - битовый флаг, определяет наличие поля ISL (если 1, то поле присутствует),
- PKE - битовый флаг, определяет наличие полей PKL и PBK (если 1, то поля присутствуют),
- ENA - битовое поле, определяющее требуемый алгоритм шифрования пакетов. Если данное поле содержит значение 0 0, то шифрование не применяется, и подзапись EGTS_SR_AUTH_PARAMS содержит только один байт, иначе, в зависимости от типа алгоритма, наличие дополнительных параметров определяется остальными битами поля FLG,
- PKL (Public Key Length) - длина публичного ключа в байтах,
- PBK (Public Key) - данные публичного ключа,
- ISL (Identity String Length) - результирующая длина идентификационных данных,
- MSZ (Mod Size) - параметр, применяемый в процессе шифрования,
- SS (Server Sequence) - специальная серверная последовательность байт, применяемая в процессе шифрования,
- D (Delimiter) - разделитель строковых параметров (всегда имеет значение 0),
- EXP (Exp) - специальная последовательность, используемая в процессе шифрования.
Если запрашиваемый алгоритм шифрования (если требуется использование шифрования) поддерживается, то авторизуемой стороной производится формирование и отправка записи EGTS_SR_AUTH_INFO, зашифрованной по указанному алгоритму. При этом биты 11 и 12 в поле KEYS заголовка транспортного уровня устанавливаются в соответствующие значения, и весь последующий обмен данными производится с использованием шифрования.
Если требуемый алгоритм шифрования не поддерживается, инициирующая сторона отправляет подзапись EGTS_SR_ RECORD_RESPONSE с соответствующим признаком ошибки;
ж) подзапись EGTS_SR_AUTH_INFO
В таблице В.12 представлен формат подзаписи EGTS_SR_AUTH_INFO сервиса EGTS_AUTH_SERVICE.
Таблица В.12
Формат подзаписи EGTS_SR_AUTH_INFO
сервиса EGTS_AUTH_SERVICE
Бит 7 | Бит 6 | Бит 5 | Бит 4 | Бит 3 | Бит 2 | Бит 1 | Бит 0 | Тип | Тип данных | Размер, байт |
UNM (User Name) | M | STRING | 0 ... 32 |
D (Delimiter) | M | BYTE | 1 |
UPSW (User Password) | M | STRING | 0 ... 32 |
D (Delimiter) | M | BYTE | 1 |
SS (Server Sequence) | O | STRING | 0 ... 255 |
D (Delimiter) | O | BYTE | 1 |
Поля подзаписи EGTS_SR_AUTH_INFO:
- UNM (User Name) - имя пользователя,
- D (Delimiter) - разделитель строковых параметров (всегда имеет значение 0),
- UPSW (User Password) - пароль пользователя,
- SS (Server Sequence) - специальная серверная последовательность байт, передаваемая в подзаписи EGTS_SR_AUTH_PARAMS (необязательное поле, наличие зависит от используемого алгоритма шифрования);
и) подзапись EGTS_SR_SERVICE_INFO
В таблице В.13 представлен формат подзаписи EGTS_SR_SERVICE_INFO сервиса EGTS_AUTH_SERVICE.
Таблица В.13
Формат подзаписи EGTS_SR_SERVICE_INFO
сервиса EGTS_AUTH_SERVICE
Бит 7 | Бит 6 | Бит 5 | Бит 4 | Бит 3 | Бит 2 | Бит 1 | Бит 0 | Тип | Тип данных | Размер, байт |
ST (Service Type) | M | BYTE | 1 |
SST (Service Statement) | M | BYTE | 1 |
SRVP (Service Parameters) | M | BYTE | 1 |
SRVA | - | SRVRP |
Поля подзаписи EGTS_SR_SERVICE_INFO:
- ST (Service Type) - тип сервиса, определяет функциональную принадлежность (например, EGTS_TELEDATA_SERVICE, EGTS_ECALL_SERVICE и т.д.),
- SST (Service Statement) - определяет текущее состояние сервиса.
В
таблице В.14 представлен перечень возможных состояний сервиса, его кодовое обозначение и описание;
- SRVP (Service Parameters) - определяет параметры сервиса;
- SRVA (Service Attribute) - битовый флаг, атрибут сервиса:
0 - поддерживаемый сервис,
1 - запрашиваемый сервис.
- SRVRP (Service Routing Priority) - битовое поле, приоритет с точки зрения трансляции на него данных (в случае масштабирования системы и применения нескольких экземпляров приложений одного типа сервиса) определяется битами 0 и 1:
00 - наивысший,
01 - высокий,
10 - средний,
11 - низкий.
Таблица В.14
Список возможных состояний сервиса
Код | Название | Описание |
0 | EGTS_SST_IN_SERVICE | Сервис в рабочем состоянии и разрешен к использованию |
128 | EGTS_SST_OUT_OF_SERVICE | Сервис в нерабочем состоянии (выключен) |
129 | EGTS_SST_DENIED | Сервис запрещен для использования |
130 | EGTS_SST_NO_CONF | Сервис не настроен |
131 | EGTS_SST_TEMP_UNAVAIL | Сервис временно недоступен |
к) подзапись EGTS_SR_RESULT_CODE
В таблице В.15 представлен формат подзаписи EGTS_SR_RESULT_CODE сервиса EGTS_AUTH_SERVICE.
Таблица В.15
Формат подзаписи EGTS_SR_RESULT_CODE
сервиса EGTS_AUTH_SERVICE
Бит 7 | Бит 6 | Бит 5 | Бит 4 | Бит 3 | Бит 2 | Бит 1 | Бит 0 | Тип | Тип данных | Размер, байт |
RCD (Result Code) | M | BYTE | 1 |
Поля подзаписи EGTS_SR_SERVICE_INFO:
- RCD (Result Code) - код, определяющий результат выполнения операции авторизации (см.
таблицу А.14 приложения А).
В.3.2.3 Описание процедуры авторизации АСН на авторизирующей ТП
Для работы АСН в инфраструктуре оператора ей должен быть назначен уникальный идентификатор UNIT_ID, которому должны соответствовать определенные значения IMEI, IMSI и другие учетные данные АСН, необходимые для осуществления взаимодействия в системе оператора.
Конфигурирование АСН может быть произведено одним из способов:
1) после регистрации АСН в сети GSM или UMTS инфраструктура сотового оператора отслеживает появление нового устройства и инициирует отправку ему зашифрованного SMS-сообщения с учетными данными. Шифрование производится ключом и алгоритмом, известными данной АСН и сохраненным к моменту конфигурирования в хранилище оператора. Для определения ключей и алгоритмов шифрования на стороне АСН используются соответствующие поля из заголовка протокола транспортного уровня, а также данные о ключах, зашитых в памяти АСН. Учетные данные передаются в виде конфигурационного файла с использованием подзаписи EGTS_SR_SERVICE_FULL_DATA или EGTS_SR_SERVICE_PART_DATA сервиса EGTS_FIRMWARE_SERVICE.
Файл конфигурации должен содержать:
- параметр EGTS_GPRS_APN (параметры точки доступа для установления GPRS сессии), параметр EGTS_SERVER_ADDRESS, определяющий адрес и порт сервера, с которым необходимо установить TCP/IP соединение;
- уникальный идентификатор АСН UNIT_ID. В конфигурационном файле также могут присутствовать другие параметры, необходимые для работы АСН. Далее АСН производит расшифровку SMS-сообщения, проверяет корректность структур данных, вычисляет и сравнивает с полученными в сообщении значениями контрольные суммы. Если расшифровка и проверка прошли успешно, АСН устанавливает GPRS сессию и соединяется с указанным сервером по TCP/IP. После прохождения процедуры аутентификации АСН отправляет подтверждение об успешной конфигурации в виде подзаписи EGTS_SR_RECORD_RESPONSE с кодом EGTS_PC_OK на полученную запись EGTS_SR_SERVICE_FULL_DATA или EGTS_SR_SERVICE_PART_DATA сервиса EGTS_FIRMWARE_SERVICE.
На
рисунке В.4 представлен описанный алгоритм конфигурирования АСН;
2) после регистрации АСН в сети GSM или GPRS устанавливается GPRS сессия и TCP/IP соединение с сервером, информация об адресе которого уже записана в памяти АСН. При прохождении процедуры аутентификации, инфраструктура оператора анализирует параметр TID из подзаписи EGTS_SR_TERM_IDENTITY (см.
таблица В.6). Если TID имеет значение 0, производится процедура конфигурирования при помощи сервиса EGTS_FIRMWARE_SERVICE, как описано в способе 1, отправляется файл конфигурации с использованием подзаписи EGTS_SR_SERVICE_FULL_DATA или EGTS_SR_SERVICE_PART_DATA. Далее, после прихода подтверждения получения конфигурационного файла от АСН, ему отправляется результат авторизации с кодом EGTS_PC_ID_NFOUND, указывающий, что TID = 0 в системе не найден. После этого сервер, не разрывая соединение с АСН, ожидает повторной авторизации АСН, но уже с корректным параметром TID.
Рисунок В.4 - Алгоритм конфигурации АСН с использованием SMS
На
рисунке В.5 приведен описанный алгоритм конфигурирования АСН.
Рисунок В.5 - Алгоритм конфигурации АСН
с использованием GPRS
Если авторизация прошла успешно, ТП, в зависимости от алгоритма запроса использования сервисов, может перед подзаписью EGTS_SR_RESULT_CODE добавлять подзаписи типа EGTS_SR_SERVICE_INFO, определяющие состав сервисов, разрешенных для АСН и поддерживаемых ТП. Это означает, что АСН сразу после авторизации может использовать только перечисленные сервисы, даже если он предполагает "простой" алгоритм поддержки прав использования сервисов.
Если используется алгоритм "запросов" использования сервисов, то АСН не может использовать сервисы, разрешение на использование которых не получено от стороны ТП. Причем разрешение на некоторые запрашиваемые сервисы может прийти позже. Например, когда сервисы находятся на удаленных ТП, и от этих ТП в асинхронном режиме приходят ответы на запросы. В таком случае ТП, используя имеющиеся данные маршрутизации, отправляет асинхронный запрос на использование сервисов удаленной ТП, если идентификатор HDID указан в подзаписи EGTS_SR_TERM_IDENTITY при авторизации АСН.
На
рисунке В.6 представлен изложенный алгоритм обмена сообщениями на этапе авторизации АСН на стороне ТП.
Рисунок В.6 - Алгоритм обмена сообщениями
на этапе авторизации АСН на ТП
После успешного подключения АСН к ТП по протоколу TCP/IP, АСН должна быть авторизована. Для передачи первичных аутентификационных данных АСН должна отправить сообщение, содержащее подзапись EGTS_SR_TERM_IDENTITY (сообщение 1) в течение времени EGTS_SL_NOT_AUTH_TO (см.
таблицу В.20).
Получив сообщение с подзаписью EGTS_SR_TERM_IDENTITY, ТП отправляет на него сообщение 2 с подтверждением о приеме EGTS_SR_RECORD_RESPONSE на запись с идентификатором ID = 1. Необходимо использовать идентификатор пакета PID = 1 при каждой новой сессии авторизации на ТП. Далее, в зависимости от настроек (используется ли шифрование, применяется ли дополнительный алгоритм авторизации), ТП отправляет пакет (сообщение 3) с подзаписью EGTS_SR_AUTH_PARAM, содержащей параметры, необходимые для осуществления шифрования и/или алгоритма расширенной авторизации. Если шифрование и алгоритм расширенной авторизации не используется, то вместо подзаписи EGTS_SR_AUTH_PARAM ТП может отправить подзапись EGTS_SR_RESULT_CODE с результатом проведения процедуры авторизации АСН.
Далее АСН отправляет сообщение 4 с подтверждением EGTS_SR_RECORD_RESPONSE на сообщение 3 с ID = 2. При использовании расширенного алгоритма авторизации и/или шифрования, АСН передает сообщение 5, закодированное по правилам шифрования, указанным в сообщении 3 от ТП и содержащем подзапись EGTS_SR_AUTH_INFO с данными для расширенной авторизации.
После получения EGTS_SR_AUTH_INFO ТП отправляет сообщение 6 с подтверждением на сообщение 5 с ID = 3 и выполняет процедуру авторизации. ТП формирует сообщение 7 с результатом проведения авторизации в виде подзаписи EGTS_SR_RESULT_CODE, а также в случае успешной авторизации может добавить информацию о разрешенных для использования данной АСН услуг в виде подзаписей EGTS_SR_SERVICE_INFO.
АСН формирует сообщение 8 с подтверждением на сообщение 7 с ID = 4. АСН может сформировать сообщение 9 и добавить подзаписи EGTS_SR_SERVICE_INFO, содержащие информацию о требуемых услугах (если применяется процедура использования сервисов "по запросу") и/или поддерживаемых сервисах на стороне АСН.
Далее ТП создает сообщение 10 с подтверждением на сообщение 9 с ID = 5.
На этом этап авторизации заканчивается, и АСН переходит на этап обмена информационными сообщениями с ТП согласно установленному в АСН режиму работы.
В том случае, если процедура авторизации проходит неудачно (неверные аутентификационные данные АСН, запрет доступа данной АСН к ТП и т.д.), то после отправки сообщения, содержащего подзапись EGTS_SR_RESULT_CODE с указанием в ней соответствующего кода, ТП должна разорвать установленное терминалом TCP/IP соединение.
В.3.2.4 Описание процедуры авторизации ТП на авторизующей ТП
Данная процедура авторизации предполагает, что информация об адресе авторизующей ТП записана в БД авторизуемой ТП.
На
рисунке В.7 представлен алгоритм авторизации между платформами.
Рисунок В.7 - Алгоритм обмена сообщениями
на этапе авторизации авторизуемой ТП на авторизующей ТП
Примечание - На рисунке не представлены сообщения, которые обеспечивают (при необходимости, в зависимости от настроек) алгоритмы шифрования и расширенной авторизации. Для реализации алгоритмов шифрования и расширенной авторизации используются подзаписи EGTS_SR_AUTH_PARAM, EGTS_SR_AUTH_INFO авторизующей и авторизуемой ТП, соответственно. Порядок обмена сообщениями с указанными подзаписями между авторизуемой и авторизующей ТП совпадает с алгоритмом обмена сообщениями на этапе авторизации АСН на ТП, указанным на
рисунке В.6.
Для передачи первичных аутентификационных данных авторизуемая ТП должна отправить сообщение, содержащее подзапись SR_DISPATCHER_IDENTITY (сообщение 1) в течение времени EGTS_SL_NOT_AUTH_TO (см.
таблицу В.20).
Необходимо использовать идентификатор пакета PID = 1 при каждой новой сессии авторизации на ТП.
Получив сообщение с подзаписью SR_DISPATCHER_IDENTITY, авторизующая ТП отправляет на него сообщение 2 с подтверждением о приеме EGTS_SR_RECORD_RESPONSE на запись с идентификатором ID = 1.
Получив подзапись SR_DISPATCHER_IDENTITY, авторизующая ТП анализирует параметр DID из подзаписи (см.
таблицу В.10). При благополучном завершении авторизации, авторизующая ТП формирует подзапись EGTS_SR_RESULT_CODE = EGTS_PC_OK с положительным результатом и передает ее в сообщении 3. Соответственно авторизуемая ТП отправляет сообщение 4 с подтверждением EGTS_SR_RECORD_RESPONSE на сообщение 3 с ID = 2.
Затем авторизуемая и авторизующая ТП последовательно предоставляют друг другу информацию о доступных сервисах, используя подзаписи EGTS_SR_SERVICE_INFO в сообщениях 5 и 7 соответственно. На указанные сообщения 5 и 7 авторизующая и авторизуемая платформы формируют подтверждения (сообщения 6 и 8 соответственно).
В.3.3 Сервис EGTS_FIRMWARE_SERVICE
Данный тип сервиса предназначен для передачи на АСН конфигурации и обновления ПО аппаратной части модулей и блоков самой АСН, а также периферийного оборудования, подключенного к АСН.
В.3.3.1 Описание подзаписей
Для осуществления взаимодействия в рамках данного сервиса, используется несколько подзаписей, описание и код которых представлены в таблице В.16.
Таблица В.16
Список подзаписей сервиса EGTS_FIRMWARE_SERVICE
Код | Название | Описание |
0 | EGTS_SR_RECORD_RESPONSE | Подзапись применяется для осуществления подтверждения записи протокола уровня поддержки услуг из пакета типа EGTS_PT_APPDATA |
33 | EGTS_SR_SERVICE_PART_DATA | Подзапись предназначена для передачи на АСН данных, которые разбиваются на части и передаются последовательно. Данная подзапись применяется для передачи больших объектов, длина которых не позволяет передать их на АСН одним пакетом |
34 | EGTS_SR_SERVICE_FULL_DATA | Подзапись предназначена для передачи на АСН данных, которые не разбиваются на части, а передаются одним пакетом |
а) подзапись EGTS_SR_SERVICE_PART_DATA
Данный тип подзаписи может использоваться сервисом для передачи сущностей на АСН.
В
таблице В.17 представлен формат подзаписи EGTS_SR_SERVICE_PART_DATA сервиса EGTS_FIRMWARE_SERVICE.
Параметр EPQ содержит число частей, которое будет передано, а параметр PN номер текущей части. Поле ID однозначно определяет сущность, которой принадлежит передаваемая часть. Значения параметров EPQ и PN для данной подзаписи должны содержать значения в диапазоне от 1 до 65535, причем значение из поля PN должно быть меньше или равно значению из поля EPQ. Если это условие нарушается, то данные из такой подзаписи не принимаются.
Идентификатор объекта ID, поля PN и EPQ, а также идентификатор источника записи OID из заголовка уровня маршрутизации сервисов позволяют однозначно определить, какая часть и какого объекта получена для обработки. Это дает возможность при достаточной пропускной способности канала одновременно передавать сущности для обновления ПО различных аппаратных частей АСН и периферийного оборудования.
Таблица В.17
Формат подзаписи EGTS_SR_SERVICE_PART_DATA
сервиса EGTS_FIRMWARE_SERVICE
Бит 7 | Бит 6 | Бит 5 | Бит 4 | Бит 3 | Бит 2 | Бит 1 | Бит 0 | Тип | Тип данных | Размер, байт |
ID (Identity) | M | USHORT | 2 |
PN (Part Number) | M | USHORT | 2 |
EPQ (Expected Parts Quantity) | M | USHORT | 2 |
ODH (Object Data Header) | O | BINARY | 0 ... 71 |
OD (Object Data) | M | BINARY | 1 ... 65400 |
Поля данной подзаписи:
- ID (Identity) - уникальный идентификатор передаваемой сущности. Инкрементируется при начале отправки новой сущности. Данный параметр позволяет однозначно идентифицировать, какой именно сущности данная часть принадлежит,
- PN (Part Number) - последовательный номер текущей части передаваемой сущности,
- EPQ (Expected Parts Quantity) - ожидаемое число частей передаваемой сущности,
- ODH (Object Data Header) - заголовок, содержащий параметры, характеризующие передаваемую сущность. Данный заголовок передается только для первой части сущности. При передаче второй и последующих частей, данное поле не передается.
В таблице В.18 представлен формат заголовка передаваемой сущности подзаписи EGTS_SR_SERVICE_PART_DATA сервиса EGTS_FIRMWARE_SERVICE,
- OD (Object Data) - непосредственно данные передаваемой сущности.
Таблица В.18
Формат заголовка передаваемой сущности подзаписи
EGTS_SR_SERVICE_PART_DATA сервиса EGTS FIRMWARE SERVICE
Бит 7 | Бит 6 | Бит 5 | Бит 4 | Бит 3 | Бит 2 | Бит 1 | Бит 0 | Тип | Тип данных | Размер, байт |
OA (Object Attribute) | M | BYTE | 1 |
- | OT (Object Type) | MT (Module Type) |
CMI (Component or Module Identifier) | M | BYTE | 1 |
VER (Version) | M | USHORT | 2 |
WOS (Whole Object Signature) | M | USHORT | 2 |
FN (File Name) | O | STRING | 0 ... 64 |
D (Delimiter) | M | BYTE | 1 |
Поля данной подзаписи:
- OA (Object Attribute) - характеристика принадлежности передаваемой сущности,
- OT (Object Type) - тип сущности по содержанию. Определены следующие значения данного поля:
00 - данные внутреннего ПО ("прошивка"),
01 - блок конфигурационных параметров,
- MT (Module Type) - тип модуля, для которого предназначена передаваемая сущность. Определены следующие значения данного поля:
00 - периферийное оборудование,
01 - АСН,
- CMI (Componentor Module Identifier) - номер компонента в случае принадлежности сущности непосредственно АСН или идентификатор периферийного модуля/порта, подключенного к АСН, в зависимости от значения параметра MT,
- VER (Version) - версия передаваемой сущности (старший байт - число до точки - major version, младший, после точки - minor version, например версия 2.34 будет представлена числом 0x0222),
- WOS (Whole Object Signature) - сигнатура (контрольная сумма), всей передаваемой сущности. Используют алгоритм CRC16-CCITT,
- FN (File Name) - имя файла передаваемой сущности (данное поле опционально и может иметь нулевую длину),
- D - разделитель строковых параметров (всегда имеет значение 0);
б) подзапись EGTS_SR_SERVICE_FULL_DATA
В таблице В.19 представлен формат подзаписи EGTS_SR_SERVICE_FULL_DATA сервиса EGTS_FIRMWARE SERVICE.
Таблица В.19
Формат подзаписи EGTS_SR_SERVICE_FULL_DATA
сервиса EGTS_FIRMWARE_SERVICE
Бит 7 | Бит 6 | Бит 5 | Бит 4 | Бит 3 | Бит 2 | Бит 1 | Бит 0 | Тип | Тип данных | Размер, байт |
ODH (Object Data Header) | M | BINARY | 7 ... 71 |
OD (Object Data) | M | BINARY | 1 ... 65400 |
Поля данной подзаписи:
- ODH (Object Data Header) - заголовок, содержащий параметры, характеризующие передаваемую сущность. Структура данного параметра полностью совпадает со структурой, представленной в
таблице В.17. Для подзаписи EGTS_SR_SERVICE_FULL_DATA параметр ODH является обязательным и присутствует в каждой такой подзаписи,
- OD (Object Data) - непосредственно данные передаваемой сущности;
в) подзапись EGTS_SR_RECORD_RESPONSE
Данная подзапись имеет такую же структуру, как описано в
перечислении а) В.3.2.2, и применяется для подтверждения получения и обработки подзаписей EGTS_SR_SERVICE_PART_DATA и EGTS_SR_SERVICE_FULL_DATA. При этом на все подзаписи EGTS_SR_SERVICE_PART_DATA, кроме последней, при успешной обработке в составе EGTS_SR_RECORD_RESPONSE должен передаваться код результата, равный EGTS_PC_IN_PROGRESS. На последнюю подзапись EGTS_SR_SERVICE_PART_DATA и каждую EGTS_SR_SERVICE_FULL_DATA при успешном приеме и обработке со стороны АСН должна передаваться подзапись EGTS_SR_RECORD_RESPONSE, содержащая код EGTS_PC_OK, что будет воспринято сервисом как удачная попытка отправки всей сущности.
В.3.3.2

и количественные параметры протокола уровня поддержки услуг при использовании пакетной передачи данных
В таблице В.20 представлены

и количественные параметры протокола уровня поддержки услуг.
Таблица В.20

и количественные параметры
протокола уровня поддержки услуг
Название | Тип данных | Диапазон значений | Значение по умолчанию | Описание |
EGTS_SL_NOT_AUTH_TO | BYTE | 0... 255 | 6 | Время ожидания прихода сообщения от АСН (авторизуемой ТП), которое содержит данные для осуществления процедуры авторизации на стороне авторизующей ТП после установления АСН (авторизуемой ТП) нового подключения по протоколу TCP/IP, с. Если в течение данного времени сообщение не поступает, авторизующая ТП должна разорвать установленное с АСН (авторизуемой ТП) TCP/IP соединение |
В.3.4 Сервис EGTS_COMMANDS_SERVICE
Данный тип сервиса предназначен для обработки команд, сообщений и подтверждений, передаваемых между АСН, ТП и клиентскими приложениями.
В.3.4.1 Описание подзаписей
В таблице В.21 представлен список подзаписей сервиса EGTS_COMMAND_SERVICE, их описание и кодовое обозначение.
Таблица В.21
Список подзаписей сервиса EGTS_COMMAND_SERVICE
Код | Название | Описание |
0 | EGTS_SR_RECORD_RESPONSE | Подзапись применяется для подтверждения процесса обработки записи протокола уровня поддержки услуг. Данный тип подзаписи должен поддерживаться всеми сервисами |
51 | EGTS_SR_COMMAND_DATA | Подзапись используется АСН и ТП для передачи команд, информационных сообщений, подтверждений доставки, подтверждений выполнения команд, подтверждения прочтения сообщений и т.п. |
а) подзапись EGTS_SR_COMMAND_DATA
В таблице В.22 представлен формат подзаписи EGTS_SR_COMMAND_DATA сервиса EGTS_COMMANDS_SERVICE.
Таблица В.22
Формат подзаписи EGTS_SR_COMMAND_DATA
сервиса EGTS_COMMANDS_SERVICE
Бит 7 | Бит 6 | Бит 5 | Бит 4 | Бит 3 | Бит 2 | Бит 1 | Бит 0 | Тип | Тип данных | Размер, байт |
CT (Command Type) | CCT (Command Confirmation Type) | M | BYTE | 1 |
CID (Command Identifier) | M | UINT | 4 |
SID (Source Identifier) | M | UINT | 4 |
- | ACFE | CHSFE | M | BYTE | 1 |
CHS (Charset) | O | BYTE | 1 |
ACL (Authorization Code Length) | O | BYTE | 1 |
AC (Authorization Code) | O | BINARY | 0 ... 255 |
CD (Command Data) | O | BINARY | 0 ... 65205 |
Поля данной подзаписи:
- CT (Command Type) - тип команды:
0001 = CT_COMCONF - подтверждение о приеме, обработке или результат выполнения команды,
0010 = CT_MSGCONF - подтверждение о приеме, отображении и/или обработке информационного сообщения,
0011 = CT_MSGFROM - информационное сообщение от АСН,
0100 = CT_MSGTO - информационное сообщение для вывода на устройство отображения АСН,
0101 = CT_COM - команда для выполнения на АСН,
0110 = CT_DELCOM - удаление из очереди на выполнение переданной ранее команды,
0111 = CT_SUBREQ - дополнительный подзапрос для выполнения (к переданной ранее команде),
1000 = CT_DELIV - подтверждение о доставке команды или информационного сообщения;
- CCT (Command Confirmation Type) - тип подтверждения (имеет смысл для типов команд CT_COMCONF, CT_MSGCONF, CT_DELIV):
0000 = CC_OK - успешное выполнение, положительный ответ,
0001 = CC_ERROR - обработка завершилась ошибкой,
0010 = CC_ILL - команда не может быть выполнена по причине отсутствия в списке разрешенных (определенных протоколом) команд или отсутствия разрешения на выполнение данной команды,
0011 = CC_DEL - команда успешно удалена,
0100 = CC_NFOUND - команда для удаления не найдена,
0101 = CC_NCONF - успешное выполнение, отрицательный ответ,
0110 = CC_INPROG - команда передана на обработку, но для ее выполнения требуется длительное время (результат выполнения еще не известен);
- CID (Command Identifier) - идентификатор команды, сообщения. Значение из данного поля должно быть использовано стороной, обрабатывающей/выполняющей команду или сообщение, для создания подтверждения. Подтверждение должно содержать в поле CID то же значение, что содержалось в самой команде или сообщении при отправке;
- SID (Source Identifier) - идентификатор отправителя (уровня прикладного ПО, например, уникальный идентификатор пользователя в системе диспетчеризации) данной команды или подтверждения;
- ACFE (Authorization Code Field Exists) - битовый флаг, определяющий наличие полей ACL и AC в подзаписи:
1 = поля ACL и AC присутствуют в подзаписи,
0 = поля ACL и AC отсутствуют в подзаписи.
- CHSFE (Charset Field Exists) - битовый флаг, определяющий наличие поля CHS в подзаписи:
1 = поле CHS присутствует в подзаписи,
0 = поле CHS отсутствует в подзаписи;
- CHS (Charset) - кодировка символов, используемая в поле CD, содержащем тело команды. При отсутствии данного поля по умолчанию должны использовать кодировку CP-1251. Определены следующие значения поля CHS (десятичный вид):
0 = CP-1251,
1 = IA5 (CCITT T.50)/ASCII (ANSI X3.4),
2 = бинарные данные,
4 = бинарные данные,
5 = JIS (X 0208-1990),
- ACL (Authorization Code Length) - длина в байтах поля АСН, содержащего код авторизации на стороне получателя;
- AC (Authorization Code) - код авторизации, используемый на принимающей стороне (АСН) и обеспечивающий ограничение доступа на выполнение отдельных команд. Если указанный в данном поле код не совпадает с ожидаемым значением, то в ответ на такую команду или сообщение АСН должна отправить подтверждение с типом CC_ILL;
- CD (Command Data) - тело команды, параметры, данные возвращаемые на команду-запрос, использующие кодировку из поля CHS или значение по умолчанию. Размер данного поля определяют, исходя из общей длины записи протокола уровня поддержки услуг и длины предшествующих полей в данной подзаписи.
В таблице В.23 представлен формат команд терминала. Список команд, и их описание представлены в
перечислении б) В.3.4.1. Данное поле может иметь нулевую длину (отсутствовать) в тех случаях, когда в ответ на команду или сообщение для АСН не передаются никакие данные.
Таблица В.23
Формат команд терминала
Бит 7 | Бит 6 | Бит 5 | Бит 4 | Бит 3 | Бит 2 | Бит 1 | Бит 0 | Тип | Тип данных | Размер, байт |
ADR (Address) | M | USHORT | 2 |
SZ (Size) | ACT (Action) | M | BYTE | 1 |
CCD (Command Code) | M | USHORT | 2 |
DT (Data) | O | BINARY | 0 ... 65200 |
Поля формата команд терминала:
- ADR (Address) - адрес модуля, для которого данная команда предназначена. Адрес определяют, исходя из начальной конфигурации АСН или из списка модулей, который может быть получен при регистрации терминала через сервис EGTS_AUTH_SERVICE и передачи подзаписей EGTS_SR_MODULE_DATA;
- SZ (Size) - объем памяти для параметра (используется совместно с действием ACT = 3. При добавлении нового параметра в АСН, данное поле определяет, что для нового параметра требуется 2SZ байт памяти в АСН;
- ACT (Action) - описание действия, используемого в случае типа команды (поле CT = CT_COM подзаписи EGTS_SR_COMMAND_DATA). Значение поля может быть одним из следующих вариантов:
0 - параметры передаваемой команды, которая задается кодом из поля CCD,
1 - запрос значения. Используется для запроса информации, хранящейся в АСН. Запрашиваемый параметр определяется кодом из поля CCD,
2 - установка значения. Используется для установки нового значения определенному параметру в АСН. Устанавливаемый параметр определяется кодом из поля CCD, а его значение полем DT,
3 - добавление нового параметра в АСН. Код нового параметра указывается в поле CCD, его тип в поле SZ, а значение в поле DT,
4 - удаление имеющегося параметра из АСН. Код удаляемого параметра указывается в поле CCD;
- CCD (Command Code) - код команды при ACT = 0 (см.
таблицу В.21) или код параметра при ACT = 1 .. 4 (см.
таблицу В.24);
- DT (Data) - запрашиваемые данные или параметры, необходимые для выполнения команды. Данные записываются в данное поле в формате, зависящем от типа команды (см.
таблицу В.24).
В таблице В.24 представлен формат подтверждения на ранее переданную команду для терминала при CT = CT_COMCONF при условии, если с АСН передана сопутствующая информация. Описанная структура подтверждения на ранее переданную команду содержится в поле CD (см.
таблицу В.22).
Таблица В.24
Формат подтверждения на команду для терминала
Бит 7 | Бит 6 | Бит 5 | Бит 4 | Бит 3 | Бит 2 | Бит 1 | Бит 0 | Тип | Тип данных | Размер, байт |
ADR (Address) | M | USHORT | 2 |
CCD (Command Code) | M | USHORT | 2 |
DT (Data) | O | BINARY | 0 ... 65200 |
Поля формата подтверждения на команду для терминала:
- ADR (Address) - адрес модуля, от которого передано подтверждение. Адрес определяют исходя из начальной конфигурации АСН или из списка модулей, который может быть получен при регистрации терминала через сервис EGTS_AUTH_SERVICE и передачи подзаписей EGTS_SR_MODULE_DATA;
- CCD (Command Code) - код команды (см.
таблицу В.25) или параметра (см.
таблицу В.26), в соответствии с которым передана сопутствующая информация в поле DT;
- DT (Data) - сопутствующие данные, тип и состав которых определен значением поля CCD. Список и состав сопутствующих данных, передаваемых в подтверждении на некоторые команды, представлен в
таблице В.27;
б) описание команд, параметров и подтверждений
В таблице В.25 представлен список команд для АСН, их кодовое обозначение, тип и предельно допустимое значение параметров.
Таблица В.25
Название команды | Код | Тип и предельно допустимые значения параметров | Описание |
EGTS_RAW_DATA | 0x0000 | BINARY (до 65200 байт) | Команда для передачи произвольных данных. Применяется, например, для передачи команд, сообщений и данных на периферийные устройства, модули, подключенные к основному блоку Терминала, в определяемом данным модулем формате. При этом терминал не должен анализировать данные из поля DT и в неизменном виде передать их по адресу, определяемому полем ADR |
EGTS_TEST_MODE | 0x0001 | BYTE | Команда начала/окончания тестирования терминала: 1 - начало тестирования; 0 - окончание тестирования |
EGTS_TEST_GET_ERRORS | 0x0004 | - | Запрос кодов ошибок |
EGTS_TEST_CLEAR_ERRORS | 0x0005 | - | Очистка кодов ошибок. Для обработки данной команды оператор должен установить корректные значения полей ACL и ACH |
EGTS_CONFIG_RESET | 0x0006 | - | Возврат к заводским установкам. Удаляются все установленные пользователем параметры, и производится возврат к заводским установкам. Для обработки данной команды оператор должен установить корректные значения полей ACL и ACH |
EGTS_SET_AUTH_CODE | 0x0007 | BINARY | Установка кода авторизации на стороне АСН. Для обработки данной команды оператор должен установить корректные значения полей ACL и ACH. После подтверждения данной команды, АСН будет использовать уже новые данные для сравнения со значением из поля ACH в некоторых присылаемых на АСН командах |
EGTS_RESTART | 0x0008 | - | Команда производит перезапуск основного ПО АСН. Для обработки данной команды оператор должен установить корректные значения полей ACL и ACH |
В таблице В.26 представлен список параметров АСН.
Таблица В.26
Имя параметра | Код | Тип параметра | Значение по умолчанию | Описание |
Радио mute (только для конфигурации дополнительного оборудования) |
EGTS_RADIO_MUTE_DELAY | 0x0201 | INT | 500 | Задержка между установкой сигнала радио mute и началом проигрывания звука, мс |
EGTS_RADIO_UNMUTE_DELAY | 0x0202 | INT | 500 | Задержка между снятием сигнала радио mute и окончанием проигрывания звука, мс |
Установки общего назначения |
EGTS_GPRS_APN | 0x0203 | STRING | | Параметр, определяющий точку доступа GPRS |
EGTS_SERVER_ADDRESS | 0x0204 | STRING | | Адрес и порт сервера для связи с использованием TCP/IP протокола |
EGTS_SIM (USIM)_PIN | 0x0205 | INT | 0 | PIN код SIM (USIM) карты |
EGTS_AUTOMATIC_REGISTRATION | 0x0207 | BOOLEAN | 1 | Флаг, разрешающий автоматическую регистрацию SIM (USIM) в сети после включения питания |
EGTS_SELFTEST_INTERVAL | 0x0208 | INT | 0 | Интервал проведения внутреннего тестирования, часы. Если значение установлено в 0, то самотестирование не проводится |
EGTS_POST_TEST_REGISTRATION_TIME | 0x0209 | INT | 0 | Промежуток времени, в течение которого терминал остается зарегистрированным в сети после передачи результатов самотестирования оператору системы, с |
EGTS_GARAGE_MODE_END_DISTANCE | 0x020B | INT | 300 | Дистанция, на которой режим "автосервис" выключается автоматически, м |
EGTS_GARAGE_MODE_PIN | 0x020C | ENUM {NONE=0, PIN_1=1, .. PIN_8=8} | 0 | Линия, сигнализирующая, что система находится в режиме "в гараже" NONE - нет сигнализации режима PIN_X - PIN_X линия, активируемая, когда система находится в данном режиме |
EGTS_TEST_MODE_WATCHDOG | 0x020E | INT | 10 | Интервал тревожного счетчика в режиме тестирования, мин |
Конфигурация и конфигурационные данные услуг |
Пакетная передача данных |
EGTS_USE_GPRS_WHITE_LIST | 0x0230 | BOOLEAN | 1 | Параметр, указывающий на необходимость использования GPRS_WHITE_LIST при организации пакетной передачи данных |
EGTS_GPRS_WHITE_LIST | 0x0231 | | | Список сетей, в которых разрешена пакетная передача данных. Если список GPRS_WHITE_LIST пуст, то пакетная передача данных запрещена, MCC (Mobile Country Code) 3 символа + MNC (Mobile Network Code) 3 символа |
Режим тестирования |
EGTS_TEST_REGISTRATION_TIMEOUT | 0x0241 | INT | 5 | Если АСН была зарегистрирована в сети посредством нажатия на кнопку включения дополнительных услуг, и команда на запуск сессии тестирования не была получена со стороны оператора системы в течение данного промежутка времени, то терминал должен прекратить регистрацию в сети, мин |
EGTS_TEST_REGISTRATION_PERIOD | 0x0242 | INT | 0 | Если АСН была зарегистрирована в сети посредством нажатия на кнопку включения дополнительных услуг, то последующая регистрация терминала в сети при нажатии на кнопку включения дополнительных услуг возможна не ранее чем через данный промежуток времени. Если значение установлено в 0, то ограничений на последующую регистрацию терминала в сети не накладывается, мин |
Прочие параметры |
EGTS_GNSS_POWER_OFF_TIME | 0x0301 | INT | 0 | Промежуток времени, через который отключается питание ГНСС приемника после выключения зажигания, мс |
EGTS_GNSS_DATA_RATE | 0x0302 | INT/1, 2, 5, 10 | 1 | Темп выдачи данных ГНСС приемником, Гц |
EGTS_GNSS_MIN_ELEVATION | 0x0303 | INT/5 ... 15 | 5 | Минимальное значение угла возвышения (угла отсечки) навигационных космических аппаратов, градусы |
Параметры устройства |
EGTS_UNIT_SERIAL_NUMBER | 0x0400 | STRING | | Серийный номер устройства |
EGTS_UNIT_HW_VERSION | 0x0401 | STRING | | Версия аппаратной платформы |
EGTS_UNIT_SW_VERSION | 0x0402 | STRING | | Версия программного обеспечения |
EGTS_UNIT_VENDOR_ID | 0x0403 | INT | 0 | Идентификатор поставщика устройства |
Параметры устройства |
EGTS_UNIT_ID | 0x0404 | INT | 0 | Уникальный идентификатор устройства, назначаемый оператором системы при первой активизации устройства |
EGTS_UNIT_IMEI | 0x0405 | STRING | | Номер IMEI |
EGTS_UNIT_RS485_BAUD_RATE | 0x0406 | INT | 19200 | Скорость порта RS485 |
EGTS_UNIT_RS485_STOP_BITS | 0x0407 | INT | 1 | Число стоп битов при передаче данных через порт RS485 |
EGTS_UNIT_RS485_PARITY | 0x0408 | INT/0, 1, 2 | 0 | Способ проверки на четность при передаче данных через порт RS485: 0 - проверка не производится; 1 - проверка типа ODD; 2 - проверка типа EVEN |
EGTS_UNIT_LANGUAGE_ID | 0x0410 | INT | 0 | Предпочтительный язык для голосового общения по [13]: 0x5F - русский |
EGTS_UNIT_HOME_DISPATCHER_ID | 0x0411 | INT | 0 | Идентификатор телематической платформы, в хранилище которой находится информация об учетных данных устройства, списке предоставляемых услуг и их статусах |
Параметры устройства |
EGTS_SERVICE_AUTH_METHOD | 0x0412 | INT | 1 | Метод использования услуг: 1 - простой метод (подразумевает, что все услуги по умолчанию доступны терминалу); 0 - с подтверждением (разрешены к использованию только те услуги, информация о разрешении использования которых пришла с телематической платформы) |
EGTS_SERVER_CHECK_IN__PERIOD | 0x0413 | INT | 30 | Время между попытками установить соединение TCP/IP с сервером, с |
EGTS_SERVER_CHECK_IN_ATTEMPTS | 0x0414 | INT | 5 | Число попыток установления TCP/IP соединения с сервером, по достижении которого будет произведена повторная установка сессии верхнего уровня (GPRS) |
EGTS_SERVER_PACKET_TOUT | 0x0415 | INT | 5 | Время, в течение которого терминал ожидает подтверждения с сервера на отправленный пакет, с |
Параметры устройства |
EGTS_SERVER_PACKET_RETRANSMIT_ATTEMPTS | 0x0416 | INT | 3 | Число попыток повторной отправки неподтвержденного пакета, по достижении которого терминал производит повторную инициализацию сессии на уровне TCP/IP |
EGTS_UNIT_MIC_LEVEL | 0x0417 | INT/0 ... 10 | 8 | Уровень чувствительности микрофона |
EGTS_UNIT_SPK_LEVEL | 0x0418 | INT/0 ... 10 | 6 | Уровень громкости динамика |
Значения следующих параметров АСН могут быть запрошены, но не могут быть изменены или удалены при помощи сервиса команд: EGTS_UNIT_SERIAL_NUMBER, EGTS_UNIT_HW_VERSION, EGTS_UNIT_SW_VERSION, EGTS_UNIT_VENDOR_ID, EGTS_UNIT_IMEI. Значения указанных параметров выставляются производителями соответствующих модулей и блоков терминала, а также разработчиками ПО для них.
Устройствами, установленными в конфигурации штатной системы, должна быть реализована поддержка следующих параметров:
- EGTS_GPRS_APN;
- EGTS_SERVER_ADDRESS;
- EGTS_SIM (USIM)_PIN;
- EGTS_AUTOMATIC_REGISTRATION;
- EGTS_SELFTEST_INTERVAL;
- EGTS_POST_TEST_REGISTRATION_TIME;
- EGTS_TEST_MODE_END_DISTANCE;
- EGTS_GARAGE_MODE_END_DISTANCE;
- EGTS_TEST_MODE_WATCHDOG;
- EGTS_USE_GPRS_WHITE_LIST;
- EGTS_GPRS_WHITE_LIST;
- EGTS_TEST_REGISTRATION_TIMEOUT;
- EGTS_TEST_REGISTRATION_PERIOD;
- EGTS_GNSS_POWER_OFF_TIME;
- EGTS_GNSS_DATA_RATE;
- EGTS_GNSS_MIN_ELEVATION;
- EGTS_UNIT_SERIAL_NUMBER;
- EGTS_UNIT_HW_VERSION;
- EGTS_UNIT_SW_VERSION;
- EGTS_UNIT_VENDOR_ID;
- EGTS_UNIT_ID;
- EGTS_UNIT_LANGUAGE_ID;
- EGTS_UNIT_IMEI;
- EGTS_UNIT_HOME_DISPATCHER_ID.
В таблице В.27 представлен список подтверждений на команды и сообщения от АСН, их кодовое обозначение, тип и предельно допустимое значение параметров.
Таблица В.27
Список подтверждений на команды и сообщения от АСН
Название команды | Код | Тип и число параметров | Описание |
EGTS_RAW_DATA | 0x0000 | BINARY (до 65200 байт) | Данные, поступающие от периферийных устройств, модулей, подключенных к АСН, в определяемом данным модулем формате |
EGTS_SELF_TEST_RESULT | 0x0002 | STRING | Сообщение о результатах самодиагностики. Генерируется АСН автоматически без запроса от оператора |
EGTS_TEST_GET_ERRORS | 0x0004 | BINARY (16 байт) | Список кодов ошибок состояний блоков, модулей и подсистем терминала |
| Технический регламент Таможенного союза о безопасности колесных транспортных средств ТР ТС (018/2011), утвержденный Решением Комиссии Таможенного союза от 9 декабря 2011 г. N 877 (в ред. решения Совета Евразийской экономической комиссии от 30.01.2013 N 6) |
| ИСО 11898-1:2003 (ISO 11898-1:2003) | Транспорт дорожный. Местная контроллерная сеть (CAN). Часть 1. Канальный уровень и передача сигналов (Road vehicles - Controller area network (CAN) - Part 1: Data link layer and physical signaling) |
| 802.11-IEEE | Standard for Information technology Telecommunications and information exchange between systems Local and metropolitan area networks Specific requirements - Part 11: Wireless LAN Medium Access Control (MAC) and Physical Layer (PHY) Specifications |
| МЭК 61162-1 (2010) (IEC 61162-1 (2010)) | Аппаратура и системы морской навигации и радиосвязи. Цифровые интерфейсы. Часть 1. Передача от одного источника на несколько приемников (Maritime navigation and radio communication equipment and systems - Digital interfaces - Part 1: Single talker and multiple listeners) |
| Правила ЕЭК ООН N 26-02 (26-03) | Единообразные предписания, касающиеся официального утверждения транспортных средств в отношении их наружных выступов |
| ИСО/МЭК 9796-2:2010 | Информационные технологии. Методы обеспечения безопасности. Схемы цифровой подписи, обеспечивающие восстановление сообщений. Часть 2. Механизмы на основе целочисленной факторизации |
[7] | ИСО/МЭК 9796-3:2006 | Информационные технологии. Методы обеспечения безопасности. Схемы цифровой подписи, обеспечивающие восстановление сообщений. Часть 3. Механизмы на основе дискретного логарифма |
[8] | ИСО/МЭК 14888-2:2008 | Информационные технологии. Методы защиты. Цифровые подписи с приложением. Часть 2. Механизмы, основанные на разложении на множители |
[9] | ИСО/МЭК 14888-3:2006/Изм. 1:2010 | Информационные технологии. Методы защиты. Цифровые подписи с приложением. Часть 3. Механизмы на основе дискретного логарифма. Изменение 1. Алгоритм русской цифровой подписи эллиптической кривой, алгоритм цифровой подписи Шнора, алгоритм цифровой подписи Шнора для эллиптической кривой, и полный алгоритм цифровой подписи Шнора для эллиптической кривой |
| ИСО/МЭК 10118-1:2000 | Информационные технологии. Методы защиты информации. Хэш-функции. Часть 1. Общие положения |
| Правила ЕЭК ООН N 10-03 | Единообразные предписания, касающиеся официального утверждения транспортных средств в отношении электромагнитной совместимости |
| ИСО 10605:2008 (ISO 10605:2008) | Транспорт дорожный. Методы испытания на электропомехи от электростатических разрядов (Road vehicles. Test methods for electrical disturbances from electrostatic discharge) |
| ИСО 639-2:1998 (ISO 639-2:1998) | Коды для представления названий языков. Часть 2. Трехбуквенный код (Codes for the representation of names of languages - Part 2: Alpha-3 code) |
| ITU-T E.212 | План международной идентификации для сетей общего пользования и абонентов |
| ITU-T E. 164 | План нумерации электросвязи общего пользования |
| ИСО 3779: 2009 (ISO 3779:2009) | Транспорт дорожный. Идентификационный номер автомобилей (VIN). Содержание и структура (Road vehicles - Vehicle identification number (VIN) - Content and structure) |
| ИСО/МЭК 8859-1:1998 (ISO/IEC 8859-1:1998) | Информационные технологии. 8-битовые однобайтовые наборы кодированных графических знаков. Часть 1. Латинский алфавит N 1 (Information technology - 8-bit single-byte coded graphic character sets - Part 1: Latin alphabet No. 1) |
| ИСО/МЭК 8859-5:1999 (ISO/IEC 8859-5:1999) | Информационные технологии. 8-битовые однобайтовые наборы кодированных графических знаков. Часть 5. Латинский/кириллический алфавит (Information technology - 8-bit single-byte coded graphic character sets - Part 5: Latin/Cyrillic alphabet) |
| ИСО/МЭК 8859-8:1999 (ISO/IEC 8859-8:1999) | Информационные технологии. 8-битовые однобайтовые наборы кодированных графических знаков. Часть 8. Латинский/древнееврейский алфавит (Information technology - 8-bit single-byte coded graphic character sets - Part 8: Latin/Hebrew alphabet) |
| ИСО/МЭК 10646:2014 (ISO/IEC 10646:2014) | Информационные технологии. Универсальный набор кодированных символов (UCS) (Information technology - Universal Coded Character Set (UCS)) |