Главная // Актуальные документы // ГОСТ (Государственный стандарт)СПРАВКА
Источник публикации
М.: ФГБУ "Институт стандартизации", 2023
Примечание к документу
Текст данного документа приведен с учетом
поправки, опубликованной в "ИУС", N 4, 2024.
Документ
вводился в действие с 01.06.2024 с правом досрочного применения. По сведениям, размещенным на Информационном портале Росстандарта по адресу https://uvedns.gostinfo.ru/, дата введения в действие перенесена на 01.01.2028 с правом досрочного применения Приказом Росстандарта от 23.05.2024 N 633-ст.
Название документа
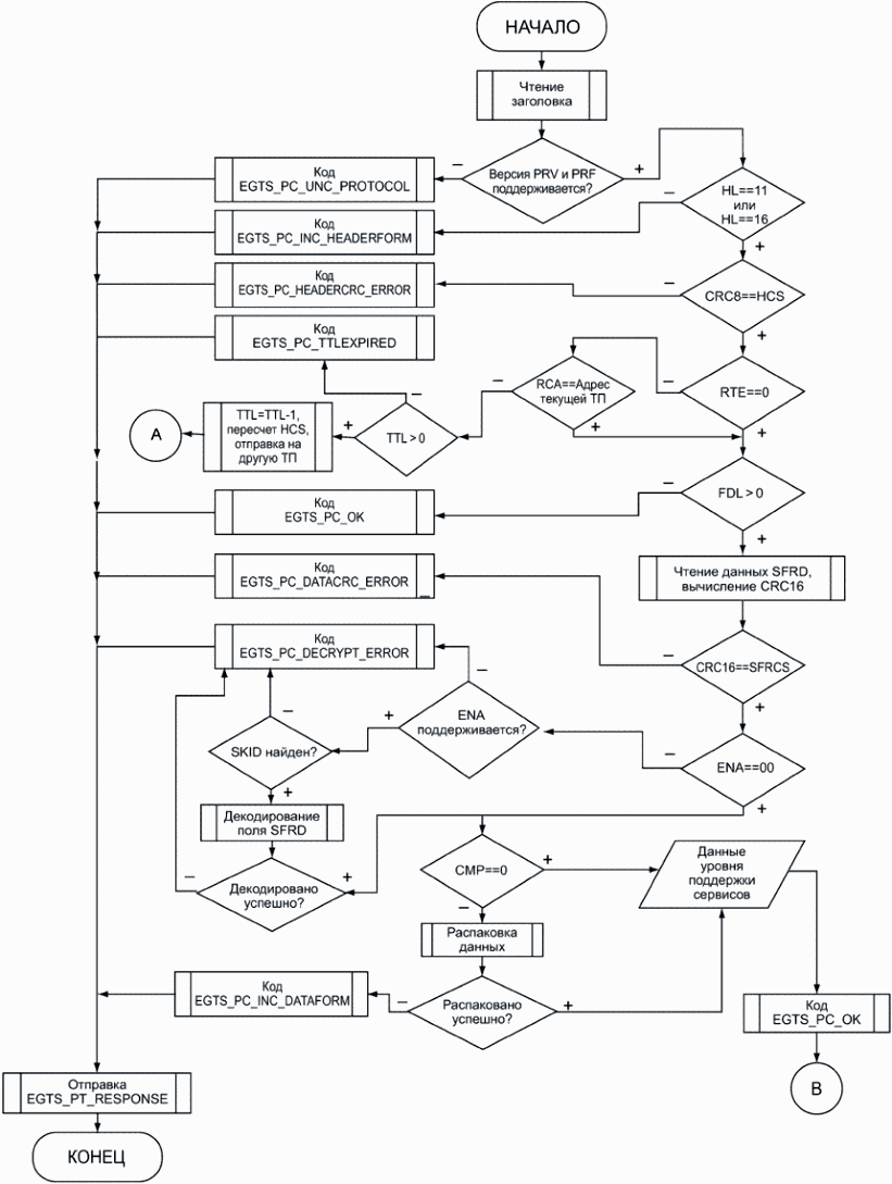
"ГОСТ 33472-2023. Межгосударственный стандарт. Глобальная навигационная спутниковая система. Аппаратура спутниковой навигации для оснащения колесных транспортных средств. Общие технические требования"
(введен в действие Приказом Росстандарта от 17.10.2023 N 1144-ст)
"ГОСТ 33472-2023. Межгосударственный стандарт. Глобальная навигационная спутниковая система. Аппаратура спутниковой навигации для оснащения колесных транспортных средств. Общие технические требования"
(введен в действие Приказом Росстандарта от 17.10.2023 N 1144-ст)
Приказом Федерального агентства
по техническому регулированию
и метрологии
от 17 октября 2023 г. N 1144-ст
МЕЖГОСУДАРСТВЕННЫЙ СТАНДАРТ
ГЛОБАЛЬНАЯ НАВИГАЦИОННАЯ СПУТНИКОВАЯ СИСТЕМА
АППАРАТУРА СПУТНИКОВОЙ НАВИГАЦИИ
ДЛЯ ОСНАЩЕНИЯ КОЛЕСНЫХ ТРАНСПОРТНЫХ СРЕДСТВ
ОБЩИЕ ТЕХНИЧЕСКИЕ ТРЕБОВАНИЯ
Global navigation satellite system. Satellite navigation
equipment to equip wheeled vehicles. General technical
requirements
ГОСТ 33472-2023
| | По сведениям, размещенным на Информационном портале Росстандарта по адресу https://uvedns.gostinfo.ru/, дата введения в действие перенесена на 01.01.2028 с правом досрочного применения Приказом Росстандарта от 23.05.2024 N 633-ст. | |
Дата введения
1 июня 2024 года
с правом досрочного применения
Цели, основные принципы и общие правила проведения работ по межгосударственной стандартизации установлены
ГОСТ 1.0 "Межгосударственная система стандартизации. Основные положения" и
ГОСТ 1.2 "Межгосударственная система стандартизации. Стандарты межгосударственные, правила и рекомендации по межгосударственной стандартизации. Правила разработки, принятия, обновления и отмены"
1 РАЗРАБОТАН Акционерным обществом "ГЛОНАСС" (АО "ГЛОНАСС")
2 ВНЕСЕН Федеральным агентством по техническому регулированию и метрологии
3 ПРИНЯТ Межгосударственным советом по стандартизации, метрологии и сертификации (протокол от 31 августа 2023 г. N 164-П)
За принятие проголосовали:
Краткое наименование страны по МК (ИСО 3166) 004-97 | Код страны по МК (ИСО 3166) 004-97 | Сокращенное наименование национального органа по стандартизации |
Армения | AM | ЗАО "Национальный орган по стандартизации и метрологии" Республики Армения |
Беларусь | BY | Госстандарт Республики Беларусь |
Киргизия | KG | Кыргызстандарт |
Россия | RU | Росстандарт |
Таджикистан | TJ | Таджикстандарт |
Узбекистан | UZ | Узстандарт |
4 Приказом Федерального агентства по техническому регулированию и метрологии от 17 октября 2023 г. N 1144-ст межгосударственный стандарт ГОСТ 33472-2023 введен в действие в качестве национального стандарта Российской Федерации с 1 июня 2024 г. с правом досрочного применения
Информация о введении в действие (прекращении действия) настоящего стандарта и изменений к нему на территории указанных выше государств публикуется в указателях национальных стандартов, издаваемых в этих государствах, а также в сети Интернет на сайтах соответствующих национальных органов по стандартизации.
В случае пересмотра, изменения или отмены настоящего стандарта соответствующая информация будет опубликована на официальном интернет-сайте Межгосударственного совета по стандартизации, метрологии и сертификации в каталоге "Межгосударственные стандарты"
Настоящий стандарт распространяется на аппаратуру спутниковой навигации, предназначенную для оснащения колесных транспортных средств категории M1, используемых для коммерческих перевозок пассажиров, M2, M3 и категории N, используемых для перевозки твердых бытовых отходов и мусора (мусоровозы), пищевых продуктов и жидкостей, специальных, включая скоропортящиеся, опасных, тяжеловесных и/или крупногабаритных грузов, а также для оснащения специальных транспортных средств, включая транспортные средства для коммунального хозяйства и содержания дорог, лесовозы, и устанавливает требования к указанной аппаратуре с учетом
[1].
Настоящий стандарт может применяться для установления требований к аппаратуре спутниковой навигации, предназначенной для оснащения транспортных средств категории T, включая сельскохозяйственные и лесохозяйственные тракторы, а также самоходных машин.
В настоящем стандарте использованы нормативные ссылки на следующие межгосударственные стандарты:
ГОСТ 12.1.044 (ИСО 4589-84) Система стандартов безопасности труда. Пожаровзрывоопасность веществ и материалов. Номенклатура показателей и методы их определения
ГОСТ 9181 Приборы электроизмерительные. Упаковка, маркировка, транспортирование и хранение
ГОСТ 14254 (IEC 60529:2013) Степени защиты, обеспечиваемые оболочками (код IP)
ГОСТ 16019-2001 Аппаратура сухопутной подвижной радиосвязи. Требования по стойкости к воздействию механических и климатических факторов и методы испытаний
ГОСТ 23544 Жгуты проводов для автотракторного электрооборудования. Общие технические условия
ГОСТ 31610.11 (IEC 60079-11:2011) Взрывоопасные среды. Часть 11. Оборудование с видом взрывозащиты "искробезопасная электрическая цепь "i"
ГОСТ 32422 Глобальная навигационная спутниковая система. Системы диспетчерского управления городским пассажирским транспортом. Требования к архитектуре и функциям
ГОСТ 33464-2023 Глобальная навигационная спутниковая система. Система экстренного реагирования при авариях. Устройство/система вызова экстренных оперативных служб. Общие технические требования
ГОСТ 33465-2023 Глобальная навигационная спутниковая система. Система экстренного реагирования при авариях. Протоколы обмена данными устройства/системы вызова экстренных оперативных служб с инфраструктурой системы экстренного реагирования при авариях
ГОСТ 33470-2023 Глобальная навигационная спутниковая система. Система экстренного реагирования при авариях. Методы испытаний модулей беспроводной связи устройства/системы вызова экстренных оперативных служб
ГОСТ 33471-2023 Глобальная навигационная спутниковая система. Система экстренного реагирования при авариях. Методы испытаний навигационного модуля устройства/системы вызова экстренных оперативных служб
ГОСТ 33474-2023 Глобальная навигационная спутниковая система. Аппаратура спутниковой навигации для оснащения колесных транспортных средств. Методы испытаний на соответствие требованиям по электробезопасности, климатическим и механическим воздействиям
ГОСТ 33991-2016 Электрооборудование автомобильных транспортных средств. Электромагнитная совместимость. Помехи в цепях. Требования и методы испытаний
Примечание - При пользовании настоящим стандартом целесообразно проверить действие ссылочных стандартов и классификаторов на официальном интернет-сайте Межгосударственного совета по стандартизации, метрологии и сертификации (www.easc.by) или по указателям национальных стандартов, издаваемым в государствах, указанных в
предисловии, или на официальных сайтах соответствующих национальных органов по стандартизации. Если на документ дана недатированная ссылка, то следует использовать документ, действующий на текущий момент, с учетом всех внесенных в него изменений. Если заменен ссылочный документ, на который дана датированная ссылка, то следует использовать указанную версию этого документа. Если после принятия настоящего стандарта в ссылочный документ, на который дана датированная ссылка, внесено изменение, затрагивающее положение, на которое дана ссылка, то это положение применяется без учета данного изменения. Если ссылочный документ отменен без замены, то положение, в котором дана ссылка на него, применяется в части, не затрагивающей эту ссылку.
В настоящем стандарте применены следующие термины с соответствующими определениями:
3.1
аппаратура спутниковой навигации; АСН: Аппаратно-программное устройство, устанавливаемое на транспортное средство для определения, фиксации и передачи в некорректируемом виде его текущего местоположения, направления и скорости движения по сигналам не менее трех действующих глобальных навигационных спутниковых систем, а также данных от установленного на транспортном средстве дополнительного бортового оборудования, и для обмена информацией по сетям подвижной радиотелефонной связи. |
3.2
апплет: Специальное программное обеспечение, устанавливаемое на SIM/USIM-карту в целях обеспечения некорректируемой регистрации данных, определяемых и фиксируемых АСН. |
3.3
бытовые отходы: Отходы потребления, образующиеся в бытовых условиях в результате жизнедеятельности населения. |
3.4 глобальная навигационная спутниковая система; ГНСС: Навигационная спутниковая система, предназначенная для определения пространственных координат, составляющих вектора скорости движения, поправки показаний часов и скорости изменения поправки показаний часов потребителя ГНСС в любой точке на поверхности Земли, акватории Мирового океана, воздушного и околоземного космического пространства.
3.5 голосовая гарнитура: Устройство, являющееся составной частью аппаратуры спутниковой навигации, состоящее из микрофона и громкоговорителя(ей) и предназначенное для обеспечения двусторонней громкоговорящей связи между водителем и диспетчером (оператором внешней системы) по сетям беспроводной связи.
3.6 горячий старт: Состояние АСН, при котором альманах ГНСС и эфемериды НКА известны, а системное время и координаты местоположения объекта, на котором установлена аппаратура, известны с некоторой ошибкой.
3.7
код аутентичности; имитовставка: Строка бит фиксированной длины, полученная применением симметричного криптографического метода к сообщению, добавляемая к сообщению для обеспечения его целостности и аутентификации источника данных. |
3.8
ключ: Изменяемый параметр в виде последовательности символов, определяющий криптографическое преобразование. |
3.9 коммерческие перевозки: Перевозки пассажиров или грузов колесными транспортными средствами, связанные с осуществлением предпринимательской деятельности, в соответствии с законодательством государств - членов Таможенного союза.
3.10
координатно-временная информация; КВИ: Информация о пространственно-временном состоянии одного объекта навигации или группы объектов навигации. |
3.11 крупногабаритный груз: Груз, который с учетом габаритов транспортного средства превышает установленные габаритные параметры для движения транспортных средств по автомобильным дорогам общего пользования.
3.12
минимальный набор данных; МНД: Набор данных, передаваемый УСВ при дорожно-транспортном происшествии и включающий в себя информацию о координатах и параметрах движения аварийного транспортного средства и времени аварии, VIN-коде транспортного средства и другую информацию, необходимую для экстренного реагирования. |
3.13 мониторинговая информация: Координатно-временная и телематическая информация, передаваемая установленной на транспортном средстве аппаратурой спутниковой навигации в навигационно-информационные системы и/или диспетчерские пункты.
Примечание - Разновидностью мониторинговой информации является мониторинговая информация в системах диспетчерского управления транспортом по
ГОСТ 32422.
3.14 навигационно-информационная система; НИС: Автоматизированная система, основанная на реализации метода спутниковой радионавигации и предназначенная для проведения навигационных определений, передачи от объектов навигации мониторинговой информации и формирования на ее основе системной навигационной информации, предоставляемой потребителям.
3.15 навигационная информация: Сведения, прямо или косвенно используемые для определения пространственных координат, составляющих вектора скорости движения и поправки показаний часов потребителя.
3.16
навигационный модуль [приемник] ГНСС: Составная часть устройства/системы вызова экстренных оперативных служб и аппаратуры спутниковой навигации, предназначенная для определения текущих координат, параметров движения (направления и скорости) транспортного средства, а также времени по сигналам ГЛОНАСС, GPS и других глобальных навигационных спутниковых систем. |
3.17 навигационный космический аппарат ГНСС; НКА ГНСС: Космический аппарат, имеющий на борту аппаратуру, предназначенную для формирования и излучения навигационных сигналов ГНСС, необходимых потребителю ГНСС для определения пространственных координат, составляющих вектора скорости движения, поправки показаний часов и скорости изменения этой поправки.
3.18
навигационный сигнал ГНСС: Радиосигнал, излучаемый навигационным космическим аппаратом ГНСС, несущий информацию о показаниях его часов, навигационное сообщение, и предназначенный для потребителей ГНСС. |
3.19
некорректируемость (информации): Состояние защищенности информации, формируемой и обрабатываемой АСН, от несанкционированного изменения в процессе хранения, обработки и передачи. |
3.20 опасный груз: Опасное вещество, материал, изделие и отходы производства, которые вследствие их специфических свойств при транспортировании или перегрузке могут создать угрозу жизни и здоровью людей, вызвать загрязнение окружающей природной среды, повреждение и уничтожение транспортных сооружений, транспортных средств и иного имущества.
3.21 перезахват: Повторный захват сопровождаемого объекта навигационным приемником ГНСС при срыве сопровождения на время не более 60 с.
3.22 пространственно-временное состояние транспортного средства: Состояние транспортного средства, характеризующееся вектором состояния - упорядоченной совокупностью пространственных координат, временных поправок шкалы времени объекта навигации относительно системной шкалы и составляющих вектора скорости транспортного средства.
3.23
режим информационной поддержки навигационных определений; режим А-ГНСС: Алгоритм функционирования устройства/системы вызова экстренных оперативных служб, предусматривающий для навигационных определений на основе приема и обработки радионавигационных сигналов возможность использования дополнительной навигационной информации о текущем состоянии ГНСС в месте расположения транспортного средства (время, альманахи, эфемериды, опорные координаты), получаемой от оператора национальной системы экстренного реагирования по сетям подвижной радиотелефонной связи. |
3.24
сообщение "Отмена реагирования": Набор данных, передаваемый устройством/системой вызова экстренных оперативных служб по каналам спутниковой связи по команде водителя или пассажира транспортного средства в ситуации, когда реагирование экстренных оперативных служб после осуществления экстренного вызова не требуется. |
3.25 специальный груз: Груз, нуждающийся в индивидуальной упаковке и маркировке, нестандартной обработке, оформлении специальных документов и, как правило, перевозящийся по особым тарифам.
3.26
телематическая информация: Совокупность данных, передаваемых с контролируемого транспортного средства в навигационно-информационные системы, о состоянии транспортного средства и/или установленного на нем оборудования и обстановки в нем и/или вокруг него. Примечание - Состав данных определяется в зависимости от категории транспортного средства и функций, выполняемых устройством/системой вызова экстренных оперативных служб в рамках навигационно-информационных систем. |
3.27 тяжеловесный груз: Груз, который с учетом собственной массы транспортного средства превышает хотя бы один установленный на национальной территории нормативный весовой параметр: максимальную массу или максимальную осевую нагрузку транспортного средства.
3.28 холодный старт: Состояние АСН, при котором системное время, координаты местоположения объекта, на котором установлена аппаратура, альманах ГНСС и эфемериды НКА неизвестны.
4 Сокращения и обозначения
В настоящем стандарте применены следующие сокращения и обозначения:
БД - база данных;
БС - базовая станция;
ГЛОНАСС - глобальная навигационная спутниковая система Российской Федерации;
ДУЖ - датчик уровня жидкости;
ПЗ-90.11 - система геодезических параметров "Параметры Земли 1990 года", используемая в ГНСС "ГЛОНАСС";
ПО - программное обеспечение;
ПРС - подвижная радиотелефонная связь;
СПРС - соединение ПРС (с помощью всех доступных для АСН стандартов связи: GSM/GPRS/UMTS/HSDPA/LTE - и поколений: 2G/3G/4G и пр.);
СТ - стандартная точность;
ТП - телематическая платформа;
ТС - транспортное средство;
ЭД - эксплуатационные документы;
BeiDou - глобальная навигационная спутниковая система Китайской Народной Республики;
C/A - открытый код доступа навигационного сигнала;
CAN - сеть контроллеров, организованная в систему на основе последовательной шины (см.
[2]);
CRC-8(16) - циклический избыточный код;
IMEI - индивидуальный номер мобильного оборудования;
FIFO - порядок получения и выдачи данных по принципу "первым пришел - первым обслуживается": блок данных, полученный первым, первым обрабатывается/обслуживается/передается дальше на обработку;
Galileo - глобальная навигационная спутниковая система Европейского союза;
GPRS - пакетная радиосвязь общего пользования;
GPS - глобальная навигационная спутниковая система Соединенных Штатов Америки;
GSM - глобальный цифровой стандарт для мобильной сотовой связи;
NMEA-0183 - текстовый протокол обмена данными с навигационным оборудованием;
OSI - базовая эталонная модель взаимодействия открытых систем;
PIN - код авторизации использования SIM/USIM-карты;
RS-232 - стандарт, описывающий интерфейс для последовательной передачи данных, поддерживающий асинхронную связь;
RS-485 - стандарт передачи данных по двухпроводному полудуплексному многоточечному последовательному симметричному каналу связи;
SIM/USIM-карта - персональная универсальная идентификационная карта абонента для работы в сетях GSM/UMTS, исполненная в виде съемной карты или впаиваемой в плату коммуникационного блока микросхемы;
SMS - служба коротких сообщений (технология, позволяющая осуществлять прием и передачу коротких текстовых сообщений по сетям ПРС);
SUPL - защищенный протокол определения местоположения пользователей;
TCP/IP - набор сетевых протоколов передачи данных, используемых в сетях, включая сеть Интернет;
UMTS - универсальная система подвижной связи;
USB - универсальная последовательная проводная шина;
USIM - расширенный стандарт SIM-карты, принятый в рамках UMTS;
WGS-84 - всемирная геодезическая система координат 1984 г.
5.1 Требования к АСН применяют в зависимости от категории (вида) и предназначения ТС, для оснащения которых она предназначена, а также функций, выполняемых АСН в рамках НИС.
5.2 Установлены следующие категории ТС (см.
[3]):
а) Категория M - ТС, имеющие не менее четырех колес и используемые для перевозки пассажиров, включая:
1) легковые автомобили, в том числе:
- категория M1 - ТС, используемые для перевозки пассажиров и имеющие помимо места водителя не более восьми мест для сидения;
2) автобусы, троллейбусы, специализированные пассажирские ТС и их шасси, в том числе:
- категория M2 - ТС, используемые для перевозки пассажиров, имеющие кроме места водителя более восьми мест для сидения, максимальная масса которых не превышает 5 т,
- категория M3 - ТС, используемые для перевозки пассажиров, имеющие кроме места водителя более восьми мест для сидения, максимальная масса которых превышает 5 т.
б) Категория N - ТС, имеющие не менее четырех колес и предназначенные для перевозки грузов, включая грузовые автомобили, в том числе:
- категория N1 - ТС, предназначенные для перевозки грузов, имеющие максимальную массу не более 3,5 т,
- категория N2 - ТС, предназначенные для перевозки грузов, имеющие максимальную массу свыше 3,5 т, но не более 12 т,
- категория N3 - ТС, предназначенные для перевозки грузов, имеющие максимальную массу более 12 т.
в) Категория T - ТС на колесном или гусеничном ходу (трактор), имеющее не менее двух осей и максимальную скорость не менее 6 км/ч, предназначенное в основном для буксирования, толкания, транспортирования или приведения в действие оборудования, применяемого в сельском или лесном хозяйстве.
5.3 АСН, предназначенную для оснащения колесных ТС категории M, используемых для коммерческих перевозок пассажиров, классифицируют следующим образом:
- АСН, предназначенная для оснащения колесных ТС категории M1;
- АСН, предназначенная для оснащения колесных ТС категорий M2 и M3.
5.4 АСН, предназначенную для оснащения ТС категории N, используемых для перевозки твердых бытовых отходов и мусора (мусоровозы), пищевых продуктов и жидкостей, специальных, включая скоропортящиеся, опасных, тяжеловесных и/или крупногабаритных грузов, а также для оснащения специальных ТС, включая ТС для коммунального хозяйства и содержания дорог, лесовозы, и ТС категории T, включая сельскохозяйственные и лесохозяйственные тракторы, а также для оснащения самоходных машин, классифицируют следующим образом:
- АСН, предназначенная для оснащения колесных ТС категории N;
- АСН, предназначенная для оснащения сельскохозяйственных и лесохозяйственных тракторов и самоходных машин.
5.5 АСН, предназначенная для оснащения колесных ТС категории M, используемых для коммерческих перевозок пассажиров, и категории N, используемых для перевозки опасных, специальных, тяжеловесных и/или крупногабаритных грузов, твердых бытовых отходов и мусора, подлежит обязательному подтверждению соответствия в форме обязательной сертификации в порядке, указанном в
[1] (раздел V).
Форма оценки соответствия АСН, предназначенной для оснащения сельскохозяйственных и лесохозяйственных тракторов, а также самоходных машин, устанавливается в нормативных правовых актах в области технического регулирования государств и в соответствии с требованиями соответствующих технических регламентов или национального законодательства государств, проголосовавших за принятие настоящего стандарта.
5.7 В целях повышения уровня безопасности и эффективности грузопассажирских перевозок к АСН может быть подключено дополнительное бортовое оборудование ТС.
5.8 Состав и требуемые характеристики дополнительного бортового оборудования, подключаемого к АСН, устанавливает заказчик или изготовитель в зависимости от назначения ТС и НИС, в рамках которых планируется использовать АСН.
5.9 Общие требования к АСН, обеспечивающие применение отдельных видов дополнительного бортового оборудования, установлены в
разделе 7.
6 Состав аппаратуры спутниковой навигации
6.1 АСН должна включать следующие основные функциональные модули и компоненты:
а) навигационный модуль (включая навигационный приемник сигналов и антенну ГНСС);
б) коммуникационный модуль, включающий:
1) модем GSM/UMTS со слотом для установки в него SIM/USIM-карты.
Примечание - Число слотов для установки SIM/USIM-карт может быть более одного,
2) тональный модем (опционально),
3) SIM/USIM-карту для работы в сетях ПРС стандартов GSM/UMTS.
Примечание - SIM/USIM-карта может не входить в комплект поставки АСН,
4) антенну GSM/UMTS,
5) модуль спутниковой связи (резервный канал передачи данных).
Примечание - Требование по наличию модуля спутниковой связи предъявляется к АСН при планируемом использовании ТС с установленной аппаратурой в местах отсутствия или недостаточного покрытия сетей ПРС,
6) антенну для модуля спутниковой связи (резервный канал передачи данных);
в) модуль интерфейса пользователя, включающий:
1) устройство отображения информации (дисплей) для водителя,
2) кнопку вызова диспетчера,
3) кнопку "Экстренный вызов" (опционально),
4) индикатор (индикаторы) состояния АСН;
г) модуль интерфейсов подключения оборудования;
д) внутреннюю энергонезависимую память;
е) резервный источник питания (аккумуляторную батарею);
ж) акселерометр;
и) голосовую гарнитуру [микрофон и громкоговоритель(и)].
Примечания
1 Тональный модем и кнопка "Экстренный вызов" включаются в состав АСН в случае реализации в аппаратуре функции вызова экстренных оперативных служб, что должно быть указано в ЭД на АСН.
2 Реализация в АСН функции вызова экстренных оперативных служб осуществляется в аппаратуре, предназначенной для оснащения ТС, не подлежащих обязательному оснащению устройствами вызова экстренных оперативных служб согласно требованиям соответствующих технических регламентов или национального законодательства государств, проголосовавших за принятие настоящего стандарта.
3 Необходимость включения в состав АСН и вид конструктивного исполнения устройства отображения информации (дисплея) для водителя, кнопки вызова диспетчера и кнопки "Экстренный вызов" органов управления, резервного источника питания и акселерометра (встроенный или внешний) определяет заказчик или изготовитель АСН в зависимости от выполняемых функций и назначения АСН. В случае внешнего конструктивного исполнения указанных устройств в АСН в обязательном порядке предусматривают возможность их подключения.
6.2 Требования к функциональным модулям и компонентам АСН установлены в
разделе 8.
7 Общие требования к аппаратуре спутниковой навигации
7.1 АСН должна определять текущее местоположение (широта, долгота, высота), направление и скорость движения ТС, привязанных к шкале времени UTC(SU), по сигналам не менее чем от трех ГНСС, включая ГЛОНАСС, GPS и Galileo (BeiDou), а также спутниковых систем дифференциальной коррекции (опционально).
7.1.1 АСН должна обеспечивать возможность применения режима информационной поддержки навигационных определений на основе технологий А-ГНСС.
7.1.2 Требования к режиму информационной поддержки навигационных определений на основе технологий А-ГНСС указаны в
разделе 23.
7.2 АСН должна обеспечивать возможность передачи и приема информации по сетям ПРС стандартов GSM/UMTS посредством пакетной передачи данных и коротких текстовых сообщений.
7.2.1 АСН, при отсутствии возможности передачи информации по сетям ПРС, должна обеспечивать возможность передачи информации по каналам спутниковой связи. При этом период передачи мониторинговой информации задается параметром EGTS_FLEET_IGN_ON_PERIOD при наличии активного канала GSM/UMTS, а в случае отсутствия возможности передачи мониторинговой информации по каналу GSM/UMTS период передачи по спутниковому каналу связи (Гонец, Иридиум) задается параметром EGTS_FLEET_IGN_ON_PERIOD_SAT.
7.2.2 По запросу АСН должна обеспечивать возможность осуществления голосовой связи по сетям ПРС стандарта GSM/UMTS.
7.2.3 В АСН опционально может быть реализована функция вызова экстренных оперативных служб.
Примечания
1 Реализация в АСН функции вызова экстренных оперативных служб осуществляется в аппаратуре, предназначенной для установки на ТС, не подлежащие обязательному оснащению устройствами вызова экстренных оперативных служб согласно требованиям соответствующих технических регламентов или национального законодательства государств, проголосовавших за принятие настоящего стандарта.
2 Необходимость реализации в АСН функции вызова экстренных оперативных служб устанавливает заказчик или изготовитель аппаратуры, что должно быть отражено в ЭД на АСН.
7.2.4 Требования к АСН для обеспечения вызова экстренных оперативных служб приведены в
7.14.
7.3 АСН должна обеспечивать передачу в некорректируемом виде следующей мониторинговой информации:
а) идентификационный номер АСН;
б) идентификационные параметры ТС:
1) идентификационный номер ТС (VIN),
2) категория ТС,
3) тип энергоносителя ТС;
в) параметры пространственно-временного состояния ТС:
1) географическая широта местоположения ТС,
2) географическая долгота местоположения ТС,
3) высота местоположения ТС,
4) время и дата фиксации пространственно-временного состояния ТС;
г) признак нажатия кнопки вызова диспетчера;
д) параметры движения (вождения) ТС с привязкой к национальной шкале координированного времени UTC(SU):
1) скорость движения ТС,
2) путевой угол ТС;
3) значения ускорений, поступающих от акселерометра(ов), по трем осям ТС (X - продольная, Y - поперечная, Z - вертикальная) (см.
[3]);
4) значение скорости выше допустимого значения.
7.4 В случае подключения дополнительного бортового оборудования АСН должна обеспечивать включение в состав мониторинговой информации и передачу соответствующих данных от этого оборудования.
Примечание - Перечень информации от дополнительного бортового оборудования, включаемой в состав мониторинговой информации, в зависимости от функций, выполняемых АСН в рамках НИС, определяет заказчик или изготовитель АСН.
7.5 АСН должна обеспечивать:
- возможность изменения периодичности передачи мониторинговой информации от 1 с до 24 ч;
- возможность настраивания не менее трех порогов фиксации ускорений (значение ускорения, длительность ускорения) ТС.
7.6 При отсутствии возможности передачи информации по сетям ПРС в случае, если в состав АСН входит модуль спутниковой связи, АСН должна обеспечивать передачу информации по каналам спутниковой связи.
Примечание - Требование по наличию модуля спутниковой связи предъявляется к АСН при планируемом использовании ТС, оснащенных аппаратурой, в местах отсутствия или недостаточного покрытия сетей ПРС.
При отсутствии возможности передачи информации по сетям ПРС и по каналам спутниковой связи АСН должна обеспечивать автоматическое сохранение мониторинговой информации во внутренней энергонезависимой памяти АСН. АСН должна обеспечивать выгрузку сохраненной информации автоматически, сразу при возобновлении возможности передачи информации.
7.7 АСН должна обеспечивать самодиагностику.
7.7.1 АСН должна запускать функцию самодиагностики при каждом включении зажигания.
7.7.2 Информация о неисправности АСН, выявленной в результате исполнения функции самодиагностики, доводится до сведения пользователя посредством индикатора(ов) состояния или выведения соответствующей информации (в виде пиктограммы или текстового сообщения) на дисплей, которые должны быть расположены в области видимости с места водителя ТС.
7.7.3 При самодиагностике АСН должны быть реализованы, если технически возможно, следующие проверки:
- целостность образа ПО;
- работоспособность интерфейса коммуникационного модуля;
- работоспособность приемника ГНСС;
- целостность (достоверность) определяемых приемником ГНСС навигационно-временных параметров (функция RAIM);
- достаточность уровня заряда резервной батареи;
- работоспособность (корректное подключение) внешней антенны ГНСС (если антенна установлена);
- работоспособность (корректное подключение) внешней антенны GSM/UMTS (если антенна установлена);
- работоспособность модуля интерфейса пользователя;
- корректность подключения микрофона;
- работоспособность микрофона;
- работоспособность динамика(ов).
Примечание - Техническая возможность реализации соответствующей проверки и требования к процедуре самодиагностики определяются производителем АСН и указываются в ЭД.
7.8 В АСН должна быть обеспечена возможность обновления информации, хранящейся на SIM/USIM-карте по сетям ПРС.
7.9 АСН должна обеспечивать возможность настройки и смены версий ПО путем:
- непосредственного подключения к ней (с использованием специального ПО);
- удаленного подключения по беспроводным сетям.
7.10 Требования к аппаратуре спутниковой навигации, устанавливаемой на ТС категории M1
7.10.1 АСН, устанавливаемая на ТС категории M1, используемые для коммерческих перевозок пассажиров, кроме выполнения требований, указанных в
7.1 -
7.9, должна обеспечивать возможность подключения с целью управления, обработки и передачи (при необходимости) в диспетчерский центр или оператору соответствующей НИС информации следующего дополнительного бортового оборудования:
- таксометра;
- видеорегистратора(ов);
- голосовой гарнитуры;
- устройства для принятия заказов от диспетчера;
- кнопки вызова диспетчера (в случае ее конструктивного исполнения в виде отдельного устройства);
- устройства отображения информации (дисплея) для водителя (в случае его конструктивного исполнения в виде отдельного устройства);
- акселерометра (в случае его конструктивного исполнения в виде отдельного устройства).
Примечания
1 Под управлением понимают изменение параметров настройки АСН (режима работы и т.п.) по беспроводным каналам связи.
2 Под обработкой информации понимают общий первичный анализ, фильтрацию и систематизацию информации (показаний датчиков, фото-, видео-, аудиофайлов, текстовых сообщений и пр.) с целью дальнейшего применения данной информации.
3 Необходимость установки и подключения с целью управления, обработки и передачи (при необходимости) в диспетчерский центр или оператору соответствующей НИС информации от дополнительного бортового оборудования определяет заказчик или изготовитель АСН в зависимости от выполняемых функций и назначения АСН.
7.10.2 Требования к интерфейсам для обмена данными с подключаемым дополнительным бортовым оборудованием установлены в
разделе 9.
7.11 Требования к аппаратуре спутниковой навигации, устанавливаемой на ТС категорий M2 и M3
7.11.1 АСН, устанавливаемая на ТС категорий M2 и M3, кроме выполнения требований, указанных в
7.1 -
7.9, должна обеспечивать возможность подключения с целью управления, обработки и передачи (при необходимости) информации следующего дополнительного бортового оборудования:
- видеорегистратора(ов), обеспечивающего(их) также возможность аудиозаписи;
- датчика(ов) задымления и быстрого повышения температуры;
- голосовой гарнитуры;
- датчика(ов) уровня топлива, используемого для измерения уровня топлива в топливном баке ТС;
- датчика подсчета входящих и выходящих пассажиров;
- голосового автоинформатора, используемого для воспроизведения аудиоинформации в целях информирования пассажиров, находящихся в салоне ТС;
- переднего, заднего и бокового маршрутоуказателей, используемых для вывода визуальной информации о маршруте движения в целях информирования потенциальных пассажиров, находящихся снаружи ТС;
- внутрисалонного информационного табло, используемого для вывода визуальной информации в целях информирования пассажиров, находящихся в салоне ТС;
- модема передачи данных по беспроводным локальным сетям, приведенным в
[4];
- кнопки вызова диспетчера (в случае ее конструктивного исполнения в виде отдельного устройства);
- устройства отображения информации (дисплея) для водителя (в случае его конструктивного исполнения в виде отдельного устройства);
- акселерометра (в случае его конструктивного исполнения в виде отдельного устройства);
- датчиков нагрузки на оси ТС.
Примечание - Необходимость установки и подключения с целью управления, обработки и передачи (при необходимости) в диспетчерский центр или оператору соответствующей НИС информации от дополнительного бортового оборудования определяет заказчик или изготовитель АСН в зависимости от выполняемых функций и назначения АСН.
7.11.2 Требования к интерфейсам для обмена данными с подключаемым дополнительным бортовым оборудованием установлены в
разделе 9.
7.11.3 В АСН необходимо обеспечить возможность определения, регистрации и передачи сообщения о событии автоматического срабатывания датчика задымления и быстрого повышения температуры на борту ТС.
7.12 Требования к аппаратуре спутниковой навигации для обеспечения подключения дополнительного бортового оборудования на ТС категории N
7.12.1 АСН, устанавливаемая на ТС категории N, используемые для перевозки опасных и специальных грузов, включая скоропортящиеся, а также пищевых продуктов и жидкостей, кроме выполнения требований, указанных в
7.1 -
7.9, должна обеспечивать возможность подключения с целью управления, обработки и передачи (при необходимости) в диспетчерский центр или оператору соответствующей НИС информации следующего дополнительного бортового оборудования:
- видеорегистратора(ов);
- датчика включения/выключения зажигания;
- ДУЖ;
- датчиков оценки состояния или условий перевозки груза (датчиков температуры, влажности, давления и др.);
- датчиков контроля наличия специальных грузов на борту ТС;
- голосовой гарнитуры;
- кнопки вызова диспетчера (в случае ее конструктивного исполнения в виде отдельного устройства);
- устройства отображения информации (дисплея) для водителя (в случае его конструктивного исполнения в виде отдельного устройства);
- акселерометра (в случае его конструктивного исполнения в виде отдельного устройства);
- датчиков нагрузки на оси ТС;
- датчика(ов) уровня топлива в топливном баке ТС.
Примечания
1 Под управлением понимают изменение параметров настройки (режима работы и т.п.) по беспроводным каналам связи.
2 Под обработкой информации понимают общий первичный анализ, фильтрацию и систематизацию информации (показаний датчиков, фото-, видео-, аудиофайлов, текстовых сообщений и пр.) с целью управления данной информацией.
7.12.2 АСН, устанавливаемая на ТС категории N, используемые для перевозки тяжеловесных и/или крупногабаритных грузов, кроме выполнения требований, указанных в
7.1 -
7.9, должна обеспечивать возможность подключения с целью управления, обработки и передачи (при необходимости) информации следующего дополнительного бортового оборудования:
- видеорегистратора(ов);
- датчика включения/выключения зажигания;
- датчиков нагрузки на оси ТС;
- голосовой гарнитуры, используемой для осуществления двусторонней голосовой громкой связи между водителем и диспетчером посредством использования коммуникационного модуля;
- кнопки вызова диспетчера (в случае ее конструктивного исполнения в виде отдельного устройства);
- устройства отображения информации (дисплея) для водителя (в случае его конструктивного исполнения в виде отдельного устройства);
- акселерометра (в случае его конструктивного исполнения в виде отдельного устройства);
- датчика(ов) уровня топлива в топливном баке(ах) ТС.
7.12.3 АСН, устанавливаемая на ТС категории N, используемые для перевозки твердых бытовых отходов и мусора, а также на специальные ТС, включая лесовозы, и ТС для коммунального хозяйства и содержания дорог, кроме выполнения требований, указанных в
7.1 -
7.9, должна обеспечивать возможность подключения с целью управления, обработки и передачи (при необходимости) информации следующего дополнительного бортового оборудования:
- видеорегистратора(ов);
- датчика включения/выключения зажигания;
- датчика(ов) уровня технологических жидкостей;
- датчиков включения/выключения коробки отбора мощности и других исполнительных механизмов ТС;
- датчиков нагрузки на оси ТС;
- датчика(ов) выгрузки;
- голосовой гарнитуры, используемой для осуществления двусторонней голосовой громкой связи между водителем и диспетчером посредством использования коммуникационного модуля;
- кнопки вызова диспетчера (в случае ее конструктивного исполнения в виде отдельного устройства);
- устройства отображения информации (дисплея) для водителя (в случае его конструктивного исполнения в виде отдельного устройства);
- акселерометра (в случае его конструктивного исполнения в виде отдельного устройства);
- датчика(ов) уровня топлива в топливном баке ТС.
7.12.4 Требования к интерфейсам для обмена данными с подключаемым дополнительным бортовым оборудованием установлены в
разделе 9.
Примечание - Необходимость установки и подключения с целью управления, обработки и передачи (при необходимости) в диспетчерский центр или оператору соответствующей НИС информации от дополнительного бортового оборудования определяет заказчик или изготовитель АСН в зависимости от выполняемых функций и назначения АСН.
7.13 Требования к аппаратуре спутниковой навигации для обеспечения подключения дополнительного бортового оборудования, установленного на сельскохозяйственные и лесохозяйственные тракторы и самоходные машины
7.13.1 АСН, устанавливаемая на сельскохозяйственные и лесохозяйственные тракторы, а также самоходные машины, кроме выполнения требований, указанных в
7.1 -
7.9, должна обеспечивать возможность подключения с целью управления, обработки и передачи по сетям беспроводной связи мониторинговой информации от следующего дополнительного бортового оборудования:
- датчика включения/выключения зажигания;
- датчика(ов) уровня технологической жидкости;
- датчиков включения/выключения коробки отбора мощности и других исполнительных механизмов ТС;
- датчика выгрузки;
- датчика(ов) уровня топлива в топливном баке ТС;
- датчика опрокидывания (в случае его конструктивного исполнения в виде отдельного устройства);
- видеорегистратора(ов) (опционально);
- голосовой гарнитуры, используемой для осуществления двусторонней голосовой громкой связи между водителем и диспетчером посредством использования коммуникационного модуля (опционально);
- кнопки вызова диспетчера (в случае ее конструктивного исполнения в виде отдельного устройства) (опционально);
- устройства отображения информации (дисплея) для водителя (в случае его конструктивного исполнения в виде отдельного устройства) (опционально).
7.13.2 Требования к интерфейсам для обмена данными с подключаемым дополнительным оборудованием установлены в
разделе 9.
7.14 Требования к аппаратуре спутниковой навигации для обеспечения вызова экстренных оперативных служб
7.14.1 Если в АСН реализована функция экстренного вызова, то АСН должна обеспечивать возможность вызова экстренных оперативных служб в ручном режиме путем нажатия кнопки "Экстренный вызов" и передачу в национальную систему экстренного реагирования при авариях минимально необходимой информации о ТС с последующим установлением двусторонней голосовой связи.
7.14.2 Для осуществления экстренного вызова АСН должна обеспечивать:
- формирование обязательного признака приоритетности экстренного вызова в сетях ПРС стандартов GSM/UMTS (eCall-флаг), соответствующего ручному срабатыванию;
- установление двустороннего дуплексного голосового соединения в режиме громкой связи с оператором национальной системы экстренного реагирования по сетям ПРС;
- формирование и передачу МНД о ТС по сетям ПРС стандартов GSM/UMTS с использованием тонального модема. Минимальный набор данных, передаваемых с использованием тонального модема, должен соответствовать требованиям, установленным в ГОСТ 33464-2023
(приложение В);
- прекращение использования тонального модема и осуществление повторной передачи МНД посредством использования SMS при невозможности передачи данных с использованием тонального модема в течение 20 с после начала сессии передачи информации;
- формирование сигнала управления на отключение на период голосового соединения при осуществлении экстренного вызова иных мультимедийных устройств воспроизведения звука, установленных на ТС, за исключением специальных звуковых сигналов экстренного оповещения водителя и средств специальной связи (при наличии);
- возможность по запросу оператора национальной системы экстренного реагирования, инициированному с использованием SMS, повторной передачи МНД с использованием тонального модема, работающего через установленное голосовое соединение, и посредством использования SMS;
- возможность отправки МНД по каналам спутниковой связи при отсутствии возможности передачи МНД и осуществления экстренного вызова по сетям ПРС;
- возможность передачи сообщения "Отмена реагирования" при осуществлении экстренного вызова по каналам спутниковой связи. Сообщение "Отмена реагирования" должно соответствовать требованиям, установленным в ГОСТ 33464-2023
(пункт 7.5.5.6).
Примечание - Сообщение "Отмена реагирования" передается АСН по команде водителя или пассажира ТС путем повторного нажатия кнопки "Экстренный вызов" в ситуации, когда не требуется реагирование экстренных оперативных служб на экстренный вызов, осуществленный по каналам спутниковой связи.
7.14.3 После завершения экстренного вызова АСН в течение не менее 20 мин должна обеспечивать:
- прием команды на осуществление повторного экстренного вызова, поступающей в виде SMS, и осуществление повторного экстренного вызова в течение не менее 20 мин;
- автоматический прием входящих телефонных вызовов в течение не менее 120 мин (после завершения экстренного вызова).
7.14.4 При невозможности передачи МНД по сетям ПРС стандартов GSM/UMTS посредством использования тонального модема или SMS и по каналам спутниковой связи АСН обеспечивает сохранение в энергонезависимой внутренней памяти непереданной информации и ее передачу при восстановлении такой возможности.
7.14.5 Дозвон в режиме вызова экстренных оперативных служб должен начинаться не позже чем через 1 с после подтверждения нажатия кнопки "Экстренный вызов".
7.14.6 Информация о ТС, входящая в состав МНД и передаваемая при экстренном вызове оператору национальной системы экстренного реагирования посредством тонального модема или с использованием SMS, должна соответствовать требованиям, установленным в ГОСТ 33464-2023
(приложение В).
7.14.7 АСН обеспечивает формирование и включение в состав МНД информации о текущем времени, координатах местоположения и направлении движения ТС, определяемой путем приема и обработки сигналов ГЛОНАСС или ГЛОНАСС совместно с иными ГНСС.
7.14.8 Требования к параметрам настройки АСН для реализации функции вызова экстренных оперативных служб, включая их рекомендуемые значения, установлены в ГОСТ 33464-2023 (приложение А,
таблица А.1, строки со значением "ДО, ШО" в графе "Применимость требования" в разделах "Установки общего назначения", "Базовая услуга системы экстренного реагирования при авариях" и "Параметры транспортного средства").
7.14.9 При осуществлении экстренного вызова с использованием каналов спутниковой связи АСН при отправке МНД должна оповещать водителя и пассажиров голосовым сообщением об использовании канала спутниковой связи следующего содержания: "Голосовая связь с оператором системы реагирования не может быть установлена. Информация об аварии будет передана по спутниковой связи".
7.14.10 При отправке МНД оператору национальной системы экстренного реагирования по каналу спутниковой связи и получении подтверждения о доставке АСН должна оповещать водителя и пассажиров голосовым сообщением следующего содержания: "Данные об аварии доставлены".
7.14.11 При отправке сообщения "Отмена реагирования" оператору национальной системы экстренного реагирования по каналу спутниковой связи и получении подтверждения о доставке указанного сообщения АСН должна оповещать водителя и пассажиров голосовым сообщением следующего содержания: "Сообщение об отмене реагирования доставлено".
8 Требования к функциональным модулям и компонентам аппаратуры спутниковой навигации
8.1 Навигационный модуль
8.1.1 АСН должна определять текущее местоположение (широту, долготу, высоту), направление и скорость движения ТС, привязанных к шкале времени UTC(SU), по сигналам не менее чем от трех ГНСС, включая ГЛОНАСС, GPS и Galileo (BeiDou), а также спутниковых систем дифференциальной коррекции (опционально).
8.1.2 В составе протоколов обмена данными навигационного приемника должен присутствовать протокол NMEA - 0183 (см.
[5]).
8.1.3 Необходимо, чтобы АСН обеспечивала определение навигационных параметров в системах координат ПЗ-90.11 и WGS-84 с возможностью преобразования полученных значений из одной системы координат в другую.
8.1.4 Предельные погрешности определения навигационных параметров (при доверительной вероятности 0,95) при работе по сигналам ГЛОНАСС (L1, код CT), GPS код (L1, код C/A), Galileo (E1, код S/O) или BeiDou (B1, O) при скорости движения ТС до 70 м/с и пространственном геометрическом факторе (PDOP) не более 4 должны быть (по модулю) не более:
- 10 м - для координат местоположения в плане;
- 20 м - для высоты местоположения;
- 0,1 м/с - для скорости.
8.1.5 Частота выдачи навигационных данных - не менее 1 Гц.
8.1.6 Навигационный модуль должен обеспечивать выполнение первого навигационного определения с заданной точностью в течение:
- для холодного старта - не более 60 с;
- горячего старта - не более 5 с;
- перезахвата - не более 5 с.
8.1.7 Чувствительность входящего в состав АСН навигационного модуля должна быть не менее:
- при поиске (обнаружении) сигналов ГНСС - минус 163 дБВт;
- слежении за сигналами ГНСС и выдаче навигационного решения - минус 180 дБВт.
8.1.8 Навигационный модуль должен обеспечивать работу в режиме "только ГЛОНАСС" (в том числе принудительное переключение в этот режим) и соответствовать требованиям, указанным в
8.1.1 -
8.1.7.
8.1.9 Требования к установке внешней антенны ГНСС на ТС указаны в
разделе 16.
8.1.10 Испытания навигационного модуля на соответствие требованиям, установленным в
8.1.1 -
8.1.8, проводят по ГОСТ 33471-2023
(раздел 5).
8.2 Коммуникационный модуль
8.2.1 Модем GSM/UMTS
8.2.1.1 Модем должен работать в диапазонах GSM и UMTS с поддержкой пакетной передачи данных и обеспечивать процедуру передачи управления при переходе из одного диапазона в другой.
8.2.1.2 Модем GSM/UMTS должен удовлетворять требованиям, установленным в ГОСТ 33470-2023 (
приложения А,
Б и
В).
8.2.1.3 Испытания АСН на соответствие требованиям
8.2.1.2 проводят по ГОСТ 33470-2023 (
разделы 6 и
7).
8.2.2 Тональный модем
8.2.2.1 Тональный модем при нажатии кнопки "Экстренный вызов" должен обеспечивать передачу МНД о ТС в рамках установленного голосового соединения между АСН и оператором национальной системы экстренного реагирования при авариях.
8.2.2.2 Требования к тональному модему приведены в
[6].
8.2.2.3 Испытания АСН на соответствие требованиям, установленным в
8.2.2.1 и
8.2.2.2, проводят по ГОСТ 33470-2023
(раздел 8).
8.2.3 Антенна для модема GSM/UMTS
8.2.3.1 АСН необходимо оснащать внешней или внутренней антенной для модема GSM/UMTS, обеспечивающей необходимое качество ПРС стандартов GSM/UMTS в рабочем положении ТС.
Примечание - Вид конструктивного исполнения антенны модема GSM/UMTS (встроенная или внешняя) определяет изготовитель АСН.
8.2.3.2 Для АСН с функцией вызова экстренных оперативных служб вид варианта конструктивного исполнения антенны (внешняя или внутренняя) для модема GSM/UMTS определяют с учетом необходимости обеспечения устойчивой связи в любом положении ТС.
8.2.3.3 Антенна GSM/UMTS в варианте внешнего исполнения должна обеспечивать возможность ее монтажа на ТС с учетом требований, установленных в
разделе 16.
8.2.4 SIM/USIM-карта
8.2.4.1 SIM/USIM-карта должна обеспечивать регистрацию АСН в сетях подвижной связи стандартов GSM/UMTS.
8.2.4.2 Необходимо, чтобы SIM/USIM-карта содержала профиль сети ПРС, обеспечивающей функционирование национальной системы экстренного реагирования при авариях в случае реализации в аппаратуре функции вызова экстренных оперативных служб, что должно быть отражено в ЭД на АСН.
8.2.4.3 SIM/USIM-карта не должна запрашивать PIN при включении АСН.
8.2.4.4 Не допускается на SIM/USIM-карте содержание программных и аппаратных средств (алгоритмов, счетчиков, сценариев), искусственно ограничивающих срок службы карты.
8.2.4.5 На SIM/USIM-карте должна быть обеспечена поддержка аутентификационных и криптографических алгоритмов, гарантирующих защиту трафика по сетям ПРС.
8.2.5 Модуль спутниковой связи
8.2.5.1 Модуль спутниковой связи предназначен для создания в АСН резервного канала связи для передачи информации, включая экстренные вызовы, от ТС, планируемых к применению в условиях отсутствия или недостаточного покрытия территории сетями ПРС [высокоширотные полярные районы, лесные (горные) районы и др.].
Примечание - В качестве модулей спутниковой связи в АСН допускается применять модули, обеспечивающие передачу информации с использованием многофункциональной системы персональной спутниковой связи "Гонец-Д1М", системы глобальной персональной подвижной спутниковой связи "Иридиум" и других систем. Использование конкретной системы спутниковой связи определяет производитель АСН по согласованию с заказчиком.
8.2.5.2 Модуль спутниковой связи может быть исполнен как отдельное техническое устройство, подключаемое к АСН через стандартизованный разъем, или интегрирован в единый блок с другими модулями АСН.
8.2.5.3 Переход на резервный канал спутниковой связи для передачи информации производится автоматически или вручную по решению изготовителя АСН.
8.2.5.4 Модуль спутниковой связи должен соответствовать требованиям национального законодательства в области связи применительно к абонентскому оборудованию земных станций подвижной спутниковой связи.
Информацию о соответствии модуля спутниковой связи установленным требованиям необходимо указать в ЭД.
8.2.6 Антенна для модуля спутниковой связи
8.2.6.1 Антенна для модуля спутниковой связи может быть скомбинирована в одном устройстве с антенной систем ПРС GSM/UMTS или быть выполнена в качестве отдельного конструктивного элемента.
8.2.6.2 Антенна для модуля спутниковой связи должна обеспечивать возможность ее монтажа на ТС с учетом требований, установленных в
разделе 16.
8.3 Модуль интерфейса пользователя
8.3.1 Модуль интерфейса пользователя предназначен для обеспечения взаимодействия между АСН и водителем ТС и включает следующие элементы:
- устройство отображения информации (дисплей) для водителя;
- кнопка вызова диспетчера;
- кнопка "Экстренный вызов" (опционально);
- индикатор(ы) состояния АСН.
8.3.2 Дисплей для водителя может быть встроенным в основной блок АСН или подключаться к аппаратуре как отдельное устройство.
Примечания
1 Вид конструктивного исполнения дисплея (встроенный или внешний) определяет изготовитель АСН.
2 Состав информации, выводимой на дисплее, определяет заказчик.
8.3.3 Кнопка вызова диспетчера предназначена для инициирования со стороны водителя вызова в диспетчерский центр, осуществляемого по сетям ПРС.
8.3.3.1 Кнопка вызова диспетчера может быть встроенной в корпус модуля интерфейса пользователя или размещаться отдельно. Кнопка должна находиться в зоне досягаемости с рабочего места водителя без изменения положения его тела.
Примечание - Вид конструктивного исполнения кнопки вызова диспетчера (встроенная или внешняя) определяет изготовитель АСН.
8.3.3.2 Кнопка вызова диспетчера должна быть защищена от непреднамеренного нажатия.
Примечание - Конкретный способ защиты кнопки вызова диспетчера от непреднамеренного нажатия определяет изготовитель АСН.
8.3.3.3 Изображение пиктограммы кнопки вызова диспетчера должно отличаться от изображения пиктограммы кнопки "Экстренный вызов", установленного в ГОСТ 33464-2023
(раздел 21).
8.3.4 Кнопка "Экстренный вызов" предназначена для инициирования в АСН процедур, предусмотренных
7.14.2.
8.3.4.1 Кнопка "Экстренный вызов" должна иметь защиту от непреднамеренного нажатия.
8.3.4.2 Кнопка "Экстренный вызов" должна быть обеспечена подсветкой и содержать изображение пиктограммы "Экстренный вызов" в соответствии с ГОСТ 33464-2023
(раздел 21).
8.3.5 Необходимо, чтобы индикаторы состояния отображали технические и функциональные состояния АСН:
- исправное/неисправное;
- подключение бортового питания;
- работу модуля ГНСС;
- нахождение АСН в сети ПРС или спутниковой связи;
- прием (передачу) данных по сети ПРС или спутниковой связи (для спутниковой связи - при оснащении АСН модулем спутниковой связи);
- факт нажатия кнопки вызова диспетчера.
8.3.5.1 Отображение состояний осуществляется при помощи оптических индикаторов.
Примечание - Цветовые решения при функционировании индикаторов состояния определяет изготовитель АСН.
8.3.5.2 Порядок функционирования индикаторов состояния и назначение выводимой с их помощью информации, включая информацию при осуществлении экстренного вызова, необходимо указать в ЭД.
8.4 Модуль интерфейсов подключения оборудования
8.4.1 Модуль интерфейсов подключения оборудования предназначен для обеспечения подключения к АСН компонентов аппаратуры (в случае их внешнего конструктивного исполнения) и дополнительного бортового оборудования ТС.
8.4.2 Требования к интерфейсам для обмена данными с подключаемым дополнительным бортовым оборудованием указаны в
разделе 9.
8.5 Внутренняя энергонезависимая память
8.5.1 АСН должна иметь внутреннюю энергонезависимую память для хранения сформированных аппаратурой сообщений, которые не удалось передать по сетям ПРС стандартов GSM/UMTS (например, ввиду отсутствия покрытия сети), а также по каналу спутниковой связи.
8.5.2 Объем внутренней энергонезависимой памяти должен обеспечивать возможность хранения данных, включающих мониторинговую информацию:
- не менее 150 000 последовательно зарегистрированных наборов данных - для АСН, устанавливаемой на ТС категории M;
- не менее 20 000 последовательно зарегистрированных наборов данных - для АСН, устанавливаемой на ТС категорий N, T и другие виды самоходных машин.
8.5.3 Запись информации в энергонезависимую память АСН, выгрузка и передача сохраненной информации должны осуществляться в порядке FIFO.
8.5.4 В АСН следует реализовать возможность считывания и очистки содержимого внутренней энергонезависимой памяти. Интерфейс обмена данными для считывания и очистки содержимого внутренней энергонезависимой памяти АСН определяет изготовитель аппаратуры.
8.5.5 Изготовитель АСН должен обеспечить необходимую степень защиты реализованного в АСН механизма для считывания и очистки содержимого энергонезависимой памяти АСН от несанкционированного использования.
8.6 Резервный источник питания
8.6.1 Резервный источник питания (аккумуляторная батарея) при отсутствии питания от бортовой электрической сети должен обеспечивать возможность непрерывной автономной работы АСН в течение не менее 4 ч в режиме передачи данных по каналу GSM/UMTS с периодичностью один раз в 60 с и 15 мин работы в режиме голосовой связи.
В случае использования в АСН встроенного дисплея время автономной работы составляет не менее 1 ч.
8.6.2 Необходимо обеспечить возможность контроля уровня заряда резервного источника питания (аккумуляторной батареи).
8.6.3 Срок службы аккумуляторной батареи определяется производителем АСН и должен составлять не менее одного года.
8.7 Акселерометр
8.7.1 Акселерометр должен обеспечивать определение значений ускорения по направлениям трех осей ТС (продольной, поперечной, вертикальной) (см.
[2]) с частотой не менее 100 Гц в задаваемые периоды времени.
8.7.2 Ускорение ТС определяется в диапазонах:
- от минус 78 м/с2 (8 g) до 78 м/с2 (8 g) по трем осям с максимально допустимым разрешением не более 0,98 м/с2 (0,1 g) и погрешностью не более +/- 2%;
- от минус 235 м/с2 (24 g) до 235 м/с2 (24 g) по трем осям с максимально допустимым разрешением не более 2,4 м/с2 (0,25 g) и погрешностью не более +/- 10% в случае реализации в аппаратуре функции вызова экстренных оперативных служб, что должно быть отражено в ЭД на АСН.
8.8 Соединительные кабели
8.8.1 Жгуты проводов для присоединения АСН со стороны ТС, коммутации компонентов АСН к основному блоку аппаратуры, подключения к исполнительным устройствам и датчикам оснащают электрическими соединителями, имеющими защиту от самопроизвольного разъединения.
8.8.2 Технические требования к жгутам проводов - по
ГОСТ 23544.
8.8.3 Контакты в электрических соединителях кабелей и жгутов со стороны ТС, используемых для присоединения АСН к ТС в процессе сочленения и в сочлененном состоянии, должны быть защищены от взаимного замыкания.
8.9 Голосовая гарнитура
8.9.1 Голосовая гарнитура предназначена для обеспечения двусторонней громкоговорящей связи водителя с диспетчером и состоит из микрофона и громкоговорителя (громкоговорителей).
Примечание - Вариант конструктивного подключения (проводное, беспроводное) голосовой гарнитуры, исполненной в виде размещаемого на голове водителя устройства, к основному блоку АСН определяет заказчик или изготовитель АСН.
8.9.2 Для АСН с функцией экстренного вызова не допускается исполнение голосовой гарнитуры в виде отдельного устройства, размещаемого на голове водителя и подключаемого к АСН проводным или беспроводным способом.
Способы исполнения и механизмы крепления (установки) микрофона и громкоговорителя(ей) в кабине (салоне) ТС должны обеспечивать сохранение их работоспособности при проведении испытаний на соответствие требованиям, установленным в
13.2.
8.9.3 Допускается по согласованию с производителем ТС использовать штатные микрофоны и/или громкоговоритель(и) из состава акустической системы ТС при условии, что в ЭД на АСН подробно изложены инструкции по их подключению к АСН.
9 Требования к интерфейсам передачи данных
9.1 Для обмена данными с подключаемым оборудованием в АСН должны быть реализованы следующие интерфейсы: RS-232, RS-485, CAN и USB.
9.2 АСН должна иметь не менее двух дискретных и двух аналоговых входов.
9.3 Обмен данными АСН с внешними НИС (аппаратно-программными комплексами) осуществляется с использованием протокола, общие требования к которому приведены в
приложении А.
9.4 Спецификация протокола передачи мониторинговой информации версии "02" приведена в
приложении Б.
9.5 Спецификация протокола уровня поддержки услуг версии "02" и спецификация сервисов предоставления услуг версии "02" приведены в
приложении В.
9.7 Спецификация протокола передачи мониторинговой информации и протокола уровня поддержки услуг версии "01" в части отличий версий с целью обеспечения совместимости приведена в
приложении Д.
10 Требования к электропитанию
10.1 АСН должна подключаться к бортовой системе питания ТС с номинальным напряжением 12 или 24 В.
10.2 АСН должна:
- сохранять работоспособность при изменении напряжения питаний (среднего значения) в диапазоне +15% от номинального значения;
- иметь защиту от напряжения обратной полярности и обеспечивать сохранение работоспособности в течение не менее 5 мин после воздействия номинального значения напряжения обратной полярности;
- обеспечивать защиту по току (предохранитель);
- автоматически включаться при подаче бортового питания;
- корректно выключаться через одну минуту с момента отключения бортового питания, если в ее настройках не предусмотрена дальнейшая работа от аккумуляторной батареи.
10.3 В АСН необходимо предусмотреть диагностику и контроль уровня заряда аккумуляторной батареи.
11 Требования электробезопасности
11.1 Сопротивление изоляции между электрическими цепями, указанными в технических условиях на АСН, должно быть не менее (10 +/- 1) МОм при температуре 25 °C и относительной влажности воздуха до 80%.
11.2 Электропроводку для подключения АСН к бортовой сети ТС и резервному источнику питания (аккумуляторной батарее) надежно закрепляют и прокладывают таким образом, чтобы провода были хорошо защищены от механических и термических воздействий.
11.3 Питающие провода АСН должны быть защищены плавким предохранителем или автоматическим выключателем, находящимся на минимальном расстоянии от источника энергии. Если используется однополюсный переключатель, то он должен находиться на питающем проводе, а не на заземляющем.
12 Требования к электромагнитной совместимости
12.1 АСН при применении по назначению не должна создавать недопустимых электромагнитных помех (излучаемых и наведенных) другим техническим средствам (устройствам), установленным на ТС.
АСН должна обладать устойчивостью к электромагнитным помехам (излучаемым и наведенным), обеспечивающей функционирование АСН в заданной электромагнитной обстановке.
12.2 В отношении помехоэмиссии (создаваемых АСН помех) устанавливают требования к следующим видам помех, излучаемых и наведенных АСН:
- электромагнитным помехам, создаваемым АСН в диапазоне частот от 30 до 1000 МГц;
- кондуктивным помехам по цепям питания.
12.3 АСН должна быть устойчивой к воздействию следующих видов электромагнитных помех:
а) кондуктивные помехи по цепям питания;
б) кондуктивные помехи от емкостных и индуктивных соединений в сигнальных бортовых цепях;
в) помехи, обусловленные электромагнитным излучением в полосе частот от 20 до 2000 МГц;
г) электростатический разряд.
12.4 Требования к допустимым уровням электромагнитных помех, указанных в
12.2, создаваемых АСН, а также методы испытаний АСН на соответствие этим требованиям установлены в
[7].
12.5 Требования по устойчивости АСН к электромагнитным помехам, указанным в
12.3 [перечисления а) и
в)], а также методы испытаний АСН на соответствие этим требованиям установлены в
[7].
12.6 АСН должна соответствовать требованиям
ГОСТ 33991 по устойчивости к помехам от емкостных и индуктивных соединений в сигнальных бортовых цепях.
Степень эмиссии и уровни напряжений помех всех видов, создаваемых АСН по
ГОСТ 33991, для бортовых сетей питания с напряжением 12 (24) В, не должны превышать следующих значений:
- степень эмиссии: I;
- пиковое значение напряжения для помех вида 1 - +/- 25 В (+50/минус 150) В;
- пиковое значение напряжения для помех вида 2 - +/- 25 В (+100/минус 150) В.
Параметры испытательных импульсов и требования к функциональному состоянию приведены в
таблице 1.
Таблица 1
Параметры испытательных импульсов и требования
к функциональному состоянию АСН
Испытательный импульс | Степень жесткости | Функциональное состояние АСН |
1 | IV | A |
2a |
2b |
3a |
12.7 Испытания АСН на соответствие требованиям, установленным в
12.6, проводят по ГОСТ 33991-2016
(раздел 5).
12.8 Требования по устойчивости АСН к электростатическому разряду на элементы корпусов компонентов АСН, органы управления и электрические соединители приведены в
[8]. Параметры испытательных импульсов и требования к функциональному состоянию приведены в
таблице 2.
Таблица 2
Параметры испытательных импульсов и требования
к функциональному состоянию
Вид разряда | Напряжение разряда, кВ | Число разрядов | |
Контактный | +/- 8 | 3 | C |
Воздушный | +/- 15 | 3 | C |
12.9 Испытания АСН на соответствие требованиям, установленным в
12.8, проводят с учетом
[8].
13 Требования по стойкости к внешним воздействиям
13.1 Требования по стойкости к климатическим воздействиям
13.1.1 По условиям эксплуатации АСН относится к группе В4 по ГОСТ 16019-2001 (пункт 4.1) при степени жесткости 1.
13.1.2 Степень защиты основного блока АСН от проникновения пыли и влаги должна быть не ниже IP 51 по
ГОСТ 14254.
Степень защиты от проникновения пыли и влаги компонентов АСН, указанных в
6.1 и исполненных в виде внешних устройств, подключаемых к основному блоку аппаратуры и располагаемых в кабине ТС, должна быть не ниже IP 40 по
ГОСТ 14254.
Степень защиты компонентов АСН от проникновения пыли и влаги, исполненных в виде внешних устройств, подключаемых к основному блоку аппаратуры и располагаемых вне кабины (салона) ТС, должна быть не ниже IP 64 по
ГОСТ 14254.
13.1.3 Испытания АСН на соответствие требованиям по стойкости аппаратуры к климатическим воздействиям проводят в соответствии с
ГОСТ 33474.
13.2 Требования по стойкости к механическим воздействиям
13.2.1 АСН в эксплуатационных условиях должна обеспечивать стойкость к механическим воздействиям, характеристики которых установлены для группы В4 по ГОСТ 16019.
13.2.2 Необходимо, чтобы АСН с функцией экстренного вызова оставалась в закрепленном состоянии и сохраняла работоспособность, включая обеспечение двусторонней голосовой связи с экстренными службами и передачу необходимых данных в национальную систему экстренного реагирования, при нагрузках, возникающих при испытаниях АСН на воздействие одиночного ударного импульса с амплитудой 735 м/с2 (75 g) и длительностью не более 5 мс.
Примечание - По согласованию с заявителем в качестве воздействующего фактора для оценки работоспособности АСН допускается использовать импульс замедления с параметрами, установленными в ГОСТ 33464-2023
(пункт 13.3.3), при наличии технической возможности его воспроизведения в испытательной лаборатории (испытательном центре).
13.2.3 Испытания АСН на соответствие требованиям к механическим воздействиям проводят по
ГОСТ 33474.
13.3 Требования по взрывозащищенности
АСН, устанавливаемая на ТС, эксплуатируемые в зонах с потенциально взрывоопасной атмосферой, должна соответствовать
ГОСТ 31610.11 и иметь взрывозащиту вида "i" (искробезопасная электрическая цепь).
14 Конструктивные требования
14.1 Необходимо, чтобы конструкция АСН обеспечивала установку аппаратуры в ТС без разбора корпусов основных компонентов АСН и имела элементы крепления для возможности монтажа в ТС.
14.2 В конструкции АСН для обеспечения некорректируемости информации предусматривают возможность опломбирования аппаратной части аппаратуры.
14.3 На корпусе блока АСН должны быть нанесены:
- название и/или условное (торговое) наименование электронного блока;
- заводской номер по системе нумерации предприятия-изготовителя;
- год изготовления;
- знак обращения на рынке.
Примечание - Информацию о маркировке соединителей приводят в документации для АСН, указанной в
19.2.
14.4 АСН должна обеспечивать регистрацию фактов нарушения целостности ее корпуса (блоков) и включение этих данных в состав передаваемых сообщений.
14.5 В конструкции блоков (составных частей) АСН, являющихся ремонтопригодными в процессе эксплуатации аппаратуры, следует обеспечить возможность доступа к компонентам для диагностики и замены (при необходимости).
Информация о ремонтопригодных составных частях АСН и указания по проведению диагностирования и замены (при необходимости) компонентов, включая указания по обеспечению безопасности при проведении указанных работ, должны быть приведены в ЭД.
15 Требования к надежности
15.1 АСН должна обеспечивать возможность круглосуточного режима работы.
15.2 Время наработки на отказ АСН - не менее 10 000 ч; гарантийный срок эксплуатации АСН - не менее трех лет; срок службы АСН - не менее семи лет (кроме аккумуляторной батареи).
16 Требования к установке аппаратуры спутниковой навигации
16.1 Компоненты АСН, содержащие в своем составе кнопку вызова диспетчера, а также кнопку экстренного вызова, должны устанавливаться в кабине ТС в зоне досягаемости с рабочего места водителя без изменения положения тела.
Компоненты АСН, содержащие в своем составе устройство отображения информации (дисплей) для водителя и индикаторы состояния АСН, необходимо устанавливать в кабине ТС в зоне прямой видимости с рабочего места водителя.
16.2 Компоненты АСН, установленные на ТС, не должны ухудшать обзор водителю и препятствовать выполнению водителем действий по управлению ТС.
16.3 Если АСН комплектуется внешними антеннами ГНСС, GSM/UMTS или спутниковой связи, то необходимые кабели от места установки антенн до места подключения их к АСН прокладывают таким образом, чтобы они были надежно закреплены и хорошо защищены от механических и термических воздействий.
16.4 Внешние антенны не должны экранироваться металлическими или металлосодержащими конструкциями или материалами, ослабляющими поступающие на вход антенн полезные сигналы.
16.5 Для защиты от климатических и механических воздействий антенны допускается размещать под обтекателем (кожухом или фонарем) из радиопрозрачного материала.
16.6 Конструкция и размещение компонентов АСН и других устройств, подключаемых к АСН, не должны нарушать требований к травмобезопасности внутреннего оборудования ТС в соответствии с
[1].
16.7 Основной блок АСН, включающий акселерометр, или акселерометр (при варианте конструктивного исполнения АСН с подключаемым внешним акселерометром), рекомендуется устанавливать в максимально возможной близости от точки центра масс ТС с соблюдением ориентации по осям ТС.
17 Требования по эргономике и технической эстетике
17.1 Для АСН, устанавливаемой на ТС на предприятии - изготовителе ТС, требования по эргономике и технической эстетике определяет изготовитель ТС.
17.2 При монтаже АСН вне предприятия - изготовителя ТС требования по эргономике и технической эстетике определяет изготовитель АСН.
18 Требования по безопасности и экологической чистоте
18.1 При изготовлении АСН не допускается применение легковоспламеняющихся материалов, выделяющих вредные вещества при горении. Применяемые при изготовлении АСН материалы должны соответствовать требованиям противопожарной безопасности по
ГОСТ 12.1.044.
18.2 Аккумуляторная батарея, используемая в качестве резервного источника питания АСН, не должна выделять тепловую энергию, достаточную для возгорания окружающих веществ и предметов, а также дым, пары и аэрозоли, содержащие вещества, вредные для здоровья человека при повреждении или разрушении корпуса аккумуляторной батареи, а также при коротком замыкании контактов или неисправности в цепи заряда аккумуляторной батареи.
19 Требования к маркировке
19.1 Необходимо, чтобы маркировка АСН была четко видимой и соответствовала требованиям конструкторской документации для АСН в части состава, места и способа нанесения.
19.2 Маркировка АСН должна содержать:
- товарный знак или название предприятия-изготовителя;
- название изделия;
- обозначение;
- заводской номер предприятия-изготовителя;
- год изготовления;
- клеймо приемки для типа оборудования;
- маркировку соединителей;
- знак обращения на рынке;
- наименование страны - изготовителя АСН.
Маркировку необходимо наносить в доступном для осмотра месте без разборки АСН с применением инструмента.
19.3 На корпусе каждого компонента (блока, модуля) АСН должно быть нанесено обозначение его модели.
20 Требования к упаковке, транспортированию и хранению
Упаковка, транспортирование и хранение изделий должны соответствовать ГОСТ 9181.
21 Требования по обеспечению некорректируемости информации
21.1 Формирование информации в некорректируемом виде
21.1.1 Некорректируемость информации реализуется с помощью апплета, установленного на SIM/USIM-карте.
21.1.2 Некорректируемость информации обеспечивается путем выполнения следующих действий:
а) на SIM/USIM-карте активируется профиль сети ПРС, обеспечивающей функционирование национальной системы экстренного реагирования при авариях;
б) в апплет на SIM/USIM-карте передается информация из оперативной памяти АСН, некорректируемость которой необходимо обеспечить;
в) апплет вычисляет и возвращает код аутентификации для переданной информации вместе с номером использованного ключа;
г) информация записывается в энергонезависимую внутреннюю память АСН вместе с кодом аутентификации и номером использованного ключа, полученными в соответствии с
перечислением в).
21.2 Хранение и передача информации в некорректируемом виде
21.2.1 АСН при передаче мониторинговой информации должна обеспечивать некорректируемость этих данных, передавая вместе с данными код аутентификации и номер ключа, полученные в соответствии с
21.1.2.
21.2.2 АСН при сохранении информации в энергонезависимую память в соответствии с
7.6 должна обеспечивать некорректируемость этих данных, записывая вместе с ними код аутентификации и номер использованного ключа, полученные в соответствии с
21.1.2. При восстановлении возможности передачи информации вместе с данными должен передаваться код аутентичности и номер использованного ключа, записанные в энергонезависимую память.
21.3 Для обеспечения некорректируемости информации при хранении и передаче информации АСН необходимо опломбировать в соответствии с
14.2.
22 Требования к комплекту поставки и документации
22.1 Требования к комплекту поставки АСН
22.1.1 Комплект поставки для АСН должен включать следующие компоненты:
- основной блок АСН и механизм(ы) крепления основного блока АСН;
- модуль интерфейса пользователя АСН и механизм(ы) крепления модуля;
- антенну ГНСС и кабель для подключения к основному блоку АСН (в случае оснащения АСН внешней антенной ГНСС);
- антенну(ы) для коммуникационного модуля с кабелем для подключения к основному блоку АСН;
- кабель соединения АСН и модуля интерфейса пользователя;
- микрофон (набор микрофонов) с кабелем подключения и механизм(ы) крепления микрофона (набора микрофонов);
- резервную батарею;
- динамик громкой связи, механизм(ы) крепления динамика громкой связи и кабель соединения динамика громкой связи (опциально).
22.1.2 Допускается любая комбинация составляющих компонентов АСН в одном корпусе (например, основной блок и дополнительный динамик, объединенные в один корпус).
22.2 Требования к ЭД
22.2.1 В состав ЭД на АСН включают следующие документы:
- руководство по эксплуатации;
- паспорт;
- инструкцию по монтажу (установке) АСН;
- инструкцию по настройке и тестированию АСН.
22.2.2 Документы, указанные в
22.2.1 (за исключением паспорта), могут быть исполнены в виде отдельных документов или в виде единого ЭД.
22.2.3 В ЭД на АСН [паспорт на АСН, инструкция по монтажу (установке), инструкция по настройке и тестированию] должны быть указаны категории и типы (по возможности - марки и/или модели) ТС, для установки на которые предназначена АСН.
22.2.4 В инструкции по установке АСН должны быть приведены указания:
- по прокладке электропроводки для подключения АСН к бортовой сети ТС, а также антенных кабелей (в случае комплектования АСН внешней антенной ГНСС и/или внешней антенной GSM/UMTS и спутниковой связи) с указанием способов крепления и средств защиты проводки (антенных кабелей) от механических и термических воздействий;
- установке на ТС основного блока АСН.
22.2.5 В паспорте на АСН следует указать информацию по комплекту поставки.
23 Требования к режиму информационной поддержки навигационных определений на основе технологий А-ГНСС
23.1 АСН в условиях затрудненного приема радионавигационных сигналов должна обеспечивать возможность применения режима информационной поддержки навигационных определений на основе технологий А-ГНСС посредством использования дополнительной навигационной информации о текущем состоянии ГНСС в месте расположения ТС (время, альманахи, эфемериды, опорные координаты), получаемой от оператора национальной системы экстренного реагирования по сетям ПРС.
23.2 В АСН должна быть реализована возможность пакетной передачи данных для применения режима информационной поддержки навигационных определений на основе технологий А-ГНСС.
23.2.1 В случае отсутствия на момент формирования мониторинговой информации или МНД достоверных координат местоположения ТС АСН должна направить запрос оператору национальной системы экстренного реагирования при авариях на получение ассистирующей информации с указанием своего IMEI, кода оператора сотовой связи и кода базовой станции ПРС, на которой зарегистрирована АСН.
23.2.2 На основе полученных от АСН данных на сервере А-ГНСС оператора национальной системы экстренного реагирования формируется необходимая ассистирующая информация (эфемериды, альманах, точное время, ионосферная модель и статус навигационных спутников), которая направляется в АСН.
23.2.3 АСН на основе полученной ассистирующей информации и информации от видимых навигационных спутников определяет координаты местоположения ТС для включения в состав мониторинговой информации или МНД (для АСН с поддержкой экстренного вызова).
23.2.4 Обмен информацией между сервером А-ГНСС и АСН осуществляется с использованием протокола SUPL, описание которого приведено в
приложении Г.
(обязательное)
СПЕЦИФИКАЦИЯ ПРОТОКОЛА ТРАНСПОРТНОГО УРОВНЯ
А.1 Введение
А.1.1 Обмен данными между АСН и системами и аппаратно-программными комплексами осуществляется при помощи сетей ПРС стандартов GSM.
А.1.2 Сетевая модель OSI имеет следующие уровни: физический, канальный, сетевой, транспортный, сеансовый, представления данных и приложений.
Для передачи данных между АСН и системами и аппаратно-программными комплексами используются следующие протоколы: транспортный уровень - протокол TCP, сетевой уровень - протокол IP. Соответствие уровней сетевой модели OSI, стека протоколов TCP/IP и протоколов системы указано в
таблице А.1.
Таблица А.1
Соответствие уровней сетевой модели OSI, стека
протоколов TCP/IP и протоколов системы
Модель OSI | Стек протоколов TCP/IP | Протокол TCP/IP | Протокол системы |
Номер уровня | Название уровня | Номер уровня | Название уровня |
7 | Приложений | 4 | Приложений | FTP, HTTP, POP3, IMAP, telnet, SMTP, DNS, TFTP | Уровень поддержки услуг |
6 | Представления данных |
5 | Сеансовый | Транспортный уровень |
4 | Транспортный | 3 | Транспортный | TCP, UDP | TCP |
3 | Сетевой | 2 | Межсетевой | IP | IP |
2 | Канальный | 1 | Доступ к сети | - | - |
1 | Физический | - |
А.1.3 Общая длина пакета протокола транспортного уровня не превышает значения 65535 байт.
А.2 Протокол транспортного уровня
А.2.1 Обеспечение маршрутизации
В качестве адресов маршрутизации используются идентификаторы аппаратно-программных комплексов, которые уникальны в рамках одной сети.
А.2.2 Механизм проверки целостности данных
Для части пакета транспортного уровня используется алгоритм вычисления циклического избыточного кода CRC-8.
Для части пакета уровня поддержки услуг используется алгоритм вычисления циклического избыточного кода CRC-16.
А.2.3 Обеспечение надежности доставки
Отправляющая сторона после передачи пакета ожидает на него подтверждение в виде пакета определенного типа, содержащего идентификатор ранее переданного пакета и код результата его обработки на принимающей стороне. Ожидание производится в течение определенного промежутка времени, зависящего от типа используемого протокола транспортного уровня (значение данного параметра TL_RESPONSE_TO указано в
таблице А.13).
После получения подтверждения отправляющая сторона производит анализ кода результата. Коды результатов обработки регламентированы протоколом и представлены в
таблице А.14. Пакет считается недоставленным в том случае, если подтверждение не приходит по истечении времени TL_RESPONSE_TO. Недоставленные пакеты отправляются повторно. (Число попыток отправки регламентировано протоколом. В
таблице А.13 указано значение данного параметра - TL_RESEND_ATTEMPTS.) По достижении предельного числа попыток отправки канал передачи данных считается ненадежным и производится уничтожение установленной сессии (разрыв соединения в случае использования TCP/IP протокола в качестве транспортного протокола) и попытка создания новой сессии (соединения) через время, определяемое параметром TL_RECONNECT_TO (см.
таблицу А.13).
А.3 Построение систем и аппаратно-программных комплексов на основе протокола транспортного уровня
А.3.1 Все сервисы в рамках одного аппаратно-программного комплекса соединяются с диспетчером (часть аппаратно-программного комплекса, выполняющая функции координации межсистемного взаимодействия и маршрутизации) и не имеют непосредственных связей между собой.
А.3.2 АСН также осуществляет взаимодействие с сервисами аппаратно-программного комплекса через компонент "диспетчер". При этом сервис идентифицируется по специальным пакетам, содержащим уникальный номер АСН UNIT_ID, назначаемый ему при регистрации в сети, а также другие учетные данные и информацию о состоянии модулей и блоков АСН.
А.3.3 Протоколом транспортного уровня (далее - протокол) зарезервирован диапазон номеров типов сервисов до 63. Пользовательские сервисы имеют типы с номерами, начиная с 64.
А.4 Описание типов данных
А.4.1 Протоколом определены и используются несколько различных типов данных полей и параметров, указанных в
таблице А.2.
Таблица А.2
Тип данных | Размер, байт | Диапазон значений | Описание |
BOOLEAN | 1 | TRUE=1, FALSE=0 | Логический тип, принимающий только два значения TRUE или FALSE |
BYTE | 1 | 0 ... 255 | Целое число без знака |
USHORT | 2 | 0 ... 65535 | Целое число без знака |
UINT | 4 | 0 ... 4294967295 | Целое число без знака |
ULONG | 8 | 0 ... 18446744073709551615 | Целое число без знака |
SHORT | 2 | -32768 ... +32767 | Целое число со знаком |
INT | 4 | -2147483648 ... +2147483647 | Целое число со знаком |
FLOAT | 4 | +/- 1.2 E - 38 ... 3.4 E + 38 | Дробное число со знаком |
DOUBLE | 8 | +/- 2.2 E - 308 ... 1.7 E + 308 | Дробное число со знаком |
STRING | Переменный. Размер определяется внешними параметрами или применением специального символа-терминатора (код 0x00) | - | Содержит последовательность печатных символов в кодировке по умолчанию CP-1251 (Windows-1251) |
BINARY | Переменный. Размер определяется внешними параметрами | - | Содержит последовательность данных типа BYTE |
ARRAY OF TYPE | Переменный. Размер определяется внешними параметрами | - | Содержит последовательность одного из вышеуказанных типов (TYPE), кроме BINARY. Экземпляры типов идут последовательно один за другим |
А.4.2 Многобайтовые типы данных USHORT, UINT, ULONG, FLOAT и DOUBLE используют порядок следования байт little - endian (младший байт вперед). Байты, составляющие последовательность в типах STRING и BINARY, интерпретируются как есть, т.е. обрабатываются в порядке их поступления.
А.4.3 Определены следующие типы полей и параметров:
M (Mandatory) - обязательный параметр;
O (Optional) - необязательный параметр.
А.5 Структуры данных
А.5.1 Состав пакета протокола транспортного уровня представлен на
рисунке А.1.
Заголовок протокола транспортного уровня | Данные уровня поддержки услуг | Контрольная сумма данных уровня поддержки услуг |
Рисунок А.1 - Состав пакета протокола транспортного уровня
А.5.2 Пакет данных протокола транспортного уровня состоит из заголовка, поля данных уровня поддержки услуг, а также поля контрольной суммы данных уровня поддержки услуг.
А.5.3 Общая длина пакета протокола транспортного уровня не превышает значения 65535 байт, что соответствует максимальному значению параметра Window Size (максимальный размер целого пакета, принимаемый на стороне приемника) заголовка протокола TCP. В
таблице А.3 указан состав пакета протокола транспортного уровня.
Таблица А.3
Состав пакета протокола транспортного уровня
Бит 7 | Бит 6 | Бит 5 | Бит 4 | Бит 3 | Бит 2 | Бит 1 | Бит 0 | Тип | Тип данных | Размер, байт |
PRV (Protocol Version) | M | BYTE | 1 |
SKID (Security Key ID) | M | BYTE | 1 |
| |
PRF (Prefix) | RTE | ENA | CMP | PR | M | BYTE | 1 |
|
HL (Header Length) | M | BYTE | 1 |
HE (Header Encoding) | M | BYTE | 1 |
FDL (Frame Data Length) | M | USHORT | 2 |
PID (Packet Identifier) | M | USHORT | 2 |
PT (Packet Type) | M | BYTE | 1 |
PRA (Peer Address) | O | USHORT | 2 |
RCA (Recipient Address) | O | USHORT | 2 |
TTL (Time To Live) | O | BYTE | 1 |
HCS (Header Check Sum) | M | BYTE | 1 |
SFRD (Services Frame Data) | O | BINARY | 0 ... 65517 |
SFRCS (Services Frame Data Check Sum) | O | USHORT | 0,2 |
А.5.4 Заголовок протокола транспортного уровня состоит из следующих полей: PRV, PRF, PR, CMP, ENA, RTE, HL, HE, FDL, PID, PT, PRA, RCA, TTL, HCS. Протокол уровня поддержки услуг представлен полем SFRD, контрольная сумма поля уровня поддержки услуг - в поле SFRCS.
А.5.5 Параметр PRV содержит значение 0x01. Значение данного параметра инкрементируется каждый раз при внесении изменений в структуру заголовка.
А.5.6 Параметр SKID определяет идентификатор ключа, используемого при шифровании.
А.5.7 Параметр PRF определяет префикс заголовка транспортного уровня и содержит значение 00.
А.5.8 Поле RTE (Route) определяет необходимость дальнейшей маршрутизации данного пакета на удаленный аппаратно-программный комплекс, а также наличие опциональных параметров PRA, RCA, TTL, необходимых для маршрутизации данного пакета. Если поле имеет значение 1, то необходима маршрутизация, и поля PRA, RCA, TTL присутствуют в пакете. Данное поле устанавливает диспетчер того аппаратно-программного комплекса, на котором сгенерирован пакет, или АСН, сгенерировавший пакет для отправки на аппаратно-программный комплекс, в случае установки в нем параметра "HOME_DISPATCHER_ID", определяющего адрес аппаратно-программного комплекса, на котором данная АСН зарегистрирована.
А.5.9 Поле ENA (Encryption Algorithm) определяет код алгоритма, используемый для шифрования данных из поля SFRD. Если поле имеет значение 00, то данные в поле SFRD не шифруются.
А.5.10 Поле CMP (Compressed) определяет, используется ли сжатие данных из поля SFRD. Если поле имеет значение 1, то данные в поле SFRD считаются сжатыми.
А.5.11 Поле PR (Priority) определяет приоритет маршрутизации данного пакета и может принимать следующие значения:
- 00 - наивысший;
- 01 - высокий;
- 10 - средний;
- 11 - низкий.
При получении пакета диспетчер производит маршрутизацию пакета с более высоким приоритетом быстрее, чем пакетов с низким приоритетом.
А.5.12 Поле HL - длина заголовка транспортного уровня в байтах с учетом байта контрольной суммы (поля HCS).
А.5.13 Поле HE определяет применяемый метод кодирования следующей за данным параметром части заголовка транспортного уровня.
А.5.14 Поле FDL определяет размер в байтах поля данных SFRD, содержащего информацию протокола уровня поддержки услуг.
А.5.15 Поле PID содержит номер пакета транспортного уровня, увеличивающийся на 1 при отправке каждого нового пакета на стороне отправителя. Значения в данном поле изменяются по правилам циклического счетчика в диапазоне от 0 до 65535, т.е. при достижении значения 65535 следующее значение 0.
А.5.16 Поле PT - тип пакета транспортного уровня. Поле PT может принимать следующие значения:
- 0 - EGTS_PT_RESPONSE (подтверждение на пакет транспортного уровня);
- 1 - EGTS_PT_APPDATA (пакет, содержащий данные протокола уровня поддержки услуг);
- 2 - EGTS_PT_SIGNED_APPDATA (пакет, содержащий данные протокола уровня поддержки услуг с цифровой подписью).
А.5.17 Поле PRA - адрес аппаратно-программного комплекса, на котором данный пакет сгенерирован. Данный адрес является уникальным в рамках сети и используется для создания пакета-подтверждения на принимающей стороне.
А.5.18 Поле RCA - адрес аппаратно-программного комплекса, для которого данный пакет предназначен. По данному адресу производится идентификация принадлежности пакета определенного аппаратно-программного комплекса и его маршрутизация при использовании промежуточных аппаратно-программных комплексов.
А.5.19 Поле TTL - время жизни пакета при его маршрутизации между аппаратно-программными комплексами. Использование данного параметра предотвращает зацикливание пакета при ретрансляции в системах со сложной топологией адресных пунктов. Первоначально TTL устанавливается аппаратно-программным комплексом, сгенерировавшим данный пакет. Значение TTL устанавливается равным максимально допустимому числу аппаратно-программных комплексов между отправляющим и принимающим аппаратно-программным комплексом. Значение TTL уменьшается на единицу при трансляции пакета через каждый аппаратно-программный комплекс, при этом пересчитывается контрольная сумма заголовка транспортного уровня. При достижении данным параметром значения 0 и при обнаружении необходимости дальнейшей маршрутизации пакета происходит уничтожение пакета и выдача подтверждения с соответствующим кодом PC_TTLEXPIRED, указанным в
таблице А.14.
А.5.20 Поле HCS - контрольная сумма заголовка Транспортного уровня (начиная с поля PRV до поля HCS, не включая поле HCS). Для подсчета значения поля HCS ко всем байтам указанной последовательности применяется алгоритм CRC-8.
А.5.21 Поле SFRD - структура данных, зависящая от типа пакета и содержащая информацию протокола уровня поддержки услуг.
А.5.22 Поле SFRCS - контрольная сумма поля протокола уровня поддержки услуг. Для подсчета контрольной суммы по данным из поля SFRD используется алгоритм CRC-16. Данное поле присутствует только в том случае, если есть поле SFRD.
А.5.23 Блок-схема алгоритма обработки пакета данных протокола транспортного уровня при приеме представлена на
рисунке А.2.
A - маршрутизация и отправка пакета на другой
аппаратно-программный комплекс; B - обработка
данных протокола уровня поддержки услуг
Рисунок А.2 - Блок-схема алгоритма обработки пакета данных
протокола транспортного уровня при приеме
А.6 Структуры данных
А.6.1 Структура данных пакета EGTS_PT_APPDATA
В
таблице А.4 представлен формат поля SFRD для пакета типа EGTS_PT_APPDATA.
Таблица А.4
Формат поля SFRD для пакета типа EGTS_PT_APPDATA
Бит 7 | Бит 6 | Бит 5 | Бит 4 | Бит 3 | Бит 2 | Бит 1 | Бит 0 | Тип | Тип данных | Размер, байт |
SDR 1 (Service Data Record) | O | BINARY | 9 ... 65517 |
SDR 2 | O | BINARY | 9 ... 65517 |
... | | | |
SDR n | O | BINARY | 9 ... 65517 |
Структуры SDR 1, SDR 2, SDR n содержат информацию протокола уровня поддержки услуг.
А.6.2 Структура данных пакета EGTS_PT_RESPONSE
Содержит информацию о результате обработки данных протокола транспортного уровня, полученного ранее. В
таблице А.5 представлен формат поля SFRD для пакета типа EGTS_PT_RESPONSE.
Таблица А.5
Формат поля SFRD для пакета типа EGTS_PT_RESPONSE
Бит 7 | Бит 6 | Бит 5 | Бит 4 | Бит 3 | Бит 2 | Бит 1 | Бит 0 | Тип | Тип данных | Размер, байт |
RPID (Response Packet ID) | M | USHORT | 2 |
PR (Processing Result) | M | BYTE | 1 |
SDR 1 (Service Data Record) | O | BINARY | 9 ... 65517 |
SDR 2 | O | BINARY | 9 ... 65517 |
... | | | |
SDR n | O | BINARY | 9 ... 65517 |
А.6.2.1 Параметр RPID - идентификатор пакета транспортного уровня, подтверждение на который сформировано.
А.6.2.2 Параметр PR - код результата обработки части пакета, относящейся к транспортному уровню. Список возможных кодов результата обработки представлен в
таблице А.14.
А.6.2.3 Структуры SDR 1, SDR 2, SDR n содержат информацию уровня поддержки услуг.
А.6.3 Структура данных пакета EGTS_PT_SIGNED_APPDATA
В
таблице А.6 представлен формат поля SFRD для пакета типа EGTS_PT_SIGNED_APPDATA.
Таблица А.6
Формат поля SFRD для пакета типа EGTS_PT_SIGNED_APPDATA
Бит 7 | Бит 6 | Бит 5 | Бит 4 | Бит 3 | Бит 2 | Бит 1 | Бит 0 | Тип | Тип данных | Размер, байт |
SIGL (Signature Length) | M | SHORT | 2 |
SIGD (Signature Data) | O | BINARY | 0 ... 512 |
SDR 1 (Service Data Record) | O | BINARY | 9 ... 65515 |
SDR 2 | O | BINARY | 9 ... 65515 |
... | | | |
SDR n | O | BINARY | 9 ... 65515 |
А.6.3.1 Параметр SIGL определяет длину данных "цифровой подписи" из поля SIGD.
А.6.3.2 Параметр SIGD содержит непосредственно данные "цифровой подписи".
А.6.3.3 Структуры SDR 1, SDR 2, SDR n содержат информацию уровня поддержки услуг.
А.6.4 На каждый пакет типа EGTS_PT_APPDATA или EGTS_PT_SIGNED_APPDATA, поступающий от АСН на аппаратно-программный комплекс или от аппаратно-программного комплекса на АСН, отправляется пакет типа EGTS_PT_RESPONSE, содержащий в поле PID номер пакета из пакета EGTS_PT_APPDATA или EGTS_PT_SIGNED_APPDATA. На
рисунке А.3 представлена последовательность обмена пакетами при взаимодействии АСН и аппаратно-программного комплекса.
Рисунок А.3 - Взаимодействие АСН и аппаратно-программного
комплекса на уровне пакетов транспортного уровня
А.7 Структура данных при использовании SMS-сервиса в качестве резервного канала передачи
А.7.1 При использовании SMS для передачи пакетов данных протокола используется режим PDU. Режим PDU позволяет передавать не только текстовую, но и бинарную информацию через SMS-сервис оператора ПРС.
А.7.2 Для передачи используется структура SMS-SUBMIT с 8-битной кодировкой. В
таблице А.7 представлен формат SMS для отправки в режиме PDU.
Таблица А.7
Формат SMS с использованием режима PDU (SMS-SUBMIT)
Бит 7 | Бит 6 | Бит 5 | Бит 4 | Бит 3 | Бит 2 | Бит 1 | Бит 0 | Тип | Размер, байт |
SMSC_AL (SMSC Address Length) | M | 1 |
SMSC_AT (SMSC Address Type) | O | 0,1 |
SMSC_A (SMSC Address) | O | 0,6 |
TP_RP | TP_UDHI | TP_SRR | TP_VPF | TP_RD | TP_MTI | M | 1 |
TP_MR (Message Reference) | M | 1 |
TP_DA_L (Destination Address Length) | M | 1 |
TP_DA_T (Destination Address Type) | M | 1 |
TP_DA (Destination Address) | M | 6 |
TP_PID (Protocol Identifier) | M | 1 |
TP_DCS (Data Coding Schema) | M | 1 |
TP_VP (Validity Period) | O | 0, 1, 7 |
TP_UDL (User Data Length) | M | 1 |
TP_UD (User Data) | O | 0...140 |
А.7.3 SMSC_AL - длина полезных данных адреса SMSC в октетах плюс 1 октет поля SMSC AT.
А.7.4 SMSC_AT - тип формата адреса SMSC. Возможные значения параметров SMSC AT представлены в
таблице А.8. Поле опциональное, его наличие зависит от значения параметра SMSC_AL (если значение SMSC AL > 0, то данное поле присутствует).
А.7.5 SMSC_A - адрес SMSC. Каждая десятичная цифра номера представлена в виде 4 бит (младшие 4 бита - цифра более старшего разряда, старшие 4 бита - цифра меньшего разряда). При этом если число цифр в номере нечетное, то в битах с 4 по 7 последнего байта номера устанавливается значение 0xF (1111b). Данный параметр опциональный, и его наличие зависит от значения параметра SMSC_AL. В случае отсутствия параметра SMSC_A используется SMSC из SIM (USIM) карты.
А.7.6 TP_MTI (Message Type Indicator) - тип сообщения (содержит бинарное значение 01).
А.7.7 TP_RD (Reject Duplicates) - определяет, необходимо ли SMSC принимать данное сообщение на обработку, если существует предыдущее необработанное отправленное с данного номера сообщение, которое имеет такое же значение поля TP_MR и такой же номер получателя в поле TP_DA.
А.7.8 TP_VPF (Validity Period Format) - формат параметра TP_VP.
А.7.9 TP_SRR (Status Report Request) - определяет необходимость отправки подтверждения со стороны SMSC на данное сообщение (если данный бит имеет значение 1, то требуется подтверждение).
А.7.10 TP_UDHI (User Data Header Indicator) - определяет, передается ли заголовок пользовательских данных TP_UD_HEADER (если поле имеет значение 1, то заголовок присутствует).
А.7.11 TP_RP (Reply Path) - определяет, присутствует ли поле RP в сообщении.
А.7.12 TP_MR - идентификатор сообщения (увеличивается на 1 при каждой отправке нового сообщения).
А.7.13 TP_DA_L - длина полезных данных адреса получателя (определяется как число символов в номере получателя). Например, если адрес получателя "79991234567", то TP_DA_L = 0Bh (11).
А.7.14 TP_DA_T - тип формата адреса получателя. Возможные значения параметров TP_DA_T и SMSC_AT представлены в
таблице А.8.
Таблица А.8
Формат полей TP_DA_T и SMSC_AT (тип адреса)
Бит 7 | Бит 6 | Бит 5 | Бит 4 | Бит 3 | Бит 2 | Бит 1 | Бит 0 | Размер, байт |
1 | TON | NPI | 1 |
А.7.15 TP_DA - адрес получателя. Кодировка номера производится по тем же правилам, что и в параметре SMSC A.
А.7.16 TP_PID - идентификатор протокола (содержит значение 00).
А.7.17 TP_DCS - тип кодировки данных (содержит значение 0x04), определяющий 8-битную кодировку сообщения, отсутствие компрессии.
А.7.18 TP_VP - время актуальности данного сообщения. В
таблице А.9 представлен формат данного параметра.
Таблица А.9
Формат поля TP_VP в зависимости от значения поля TP_VPF
Значение битов | Описание |
0 | 0 | Поле TP_VP не передается |
1 | 0 | Поле TP_VP имеет формат "относительное время" и размер 1 байт |
0 | 1 | Поле TP_VP имеет формат "расширенное время" и размер 7 байт |
1 | 1 | Поле TP_VP имеет формат "абсолютное время" и размер 7 байт |
А.7.19 TP_UDL - длина данных сообщения из поля TP_DL, в байтах, для используемой 8-битной кодировки.
А.7.20 TP_UD - непосредственно передаваемые пользовательские данные.
Таблица А.10
Бит 7 | Бит 6 | Бит 5 | Бит 4 | Бит 3 | Бит 2 | Бит 1 | Бит 0 | Тип | Размер, байт |
LUDH (Length of User Data Header) | O | 1 |
IEI "A" (Information-Element-Identifier "A") | O | 1 |
LIE "A" (Length of Information-Element "A") | O | 1 |
IED "A" (Information-Element-Data of "A") | O | 1 ... n |
IEI "B" (Information-Element-Identifier "B") | O | 1 |
LIE "B" (Length of Information-Element "B") | O | 1 |
IED "B" (Information-Element-Data of "B") | O | 1 ... n |
IEI "N" (Information-Element-Identifier "N") | O | 1 |
LIE "N" (Length of Information-Element "N") | O | 1 |
IED "N" (Information-Element-Data of "N") | O | 1 ... n |
UD (User Data) | M | 1 ... 140 |
А.7.21 TON (Type Of Number) - тип номера. TON может принимать следующие значения:
- 000 - неизвестный;
- 001 - международный формат;
- 010 - национальный формат;
- 011 - специальный номер, определяемый сетью;
- 100 - номер абонента;
- 101 - буквенно-цифровой (коды с 7-битной кодировкой по умолчанию);
- 110 - укороченный;
- 111 - зарезервировано.
А.7.22 NPI (Numeric Plan Identification) - тип плана нумерации (применимо для значений поля TON = 000, 001, 010). NPI может принимать следующие значения:
- 0000 - неизвестный;
- 0001 - план нумерации ISDN-телефонии;
- 0011 - план нумерации при передаче данных;
- 0100 - телеграф;
- 1000 - национальный;
- 1001 - частный;
- 1111 - зарезервировано.
А.7.23 LUDH - длина заголовка пользовательских данных в байтах без учета размера данного поля.
А.7.24 IEI "A", IEI "B", IEI "N" - идентификатор информационного элемента "A", "B" и "N" соответственно, который определяет тип информационного элемента и может принимать следующие значения (в шестнадцатеричной системе):
- 00 - часть конкатенируемого SMS;
- 01 - индикатор специального SMS;
- 02 - зарезервировано;
- 03 - не используется;
- 04 - 7F - зарезервировано;
- 80 - 9F - для специального использования SME;
- A0 - BF - зарезервировано;
- C0 - DF - для специального использования SC;
- E0 - FF - зарезервировано.
А.7.25 LIE "A", LIE "B", LIE "N" - параметры, определяющие размер данных информационных элементов "A", "B" и "N" соответственно, в байтах, без учета размера данного поля.
А.7.26 IED "A", IED "B", IED "N" - данные информационных элементов "A", "B" и "N" соответственно.
А.7.27 UD - данные пользователя. Размер данного поля определяется наличием заголовка пользовательских данных PT UD HEADER, состоящего из полей LUDH, IEI, LIE, IED. Если заголовок не передается, то размер равен значению из поля TP UDL, указанного в
таблице А.7. Если заголовок передается, то размер поле вычисляется как разность (TP UDL - LUDH-1).
А.7.28 В том случае, если идентификатор информационного элемента IEI заголовка пользовательских данных TP_UD_HEADER имеет значение 00, структура поля IED будет иметь вид, представленный в
таблице А.11.
Таблица А.11
Формат поля данных информационного элемента,
характеризующего часть конкатенируемого SMS
Бит 7 | Бит 6 | Бит 5 | Бит 4 | Бит 3 | Бит 2 | Бит 1 | Бит 0 | Тип | Размер, байт |
CSMRN (Concatenated Short Message Reference Number) | M | 1 |
MNSM (Maximum Number of Short Messages) | M | 1 |
SNCSM (Sequence Number of Current Short Message) | M | 1 |
А.7.29 CSMRN - номер конкатенируемого SMS. Имеет одинаковое значение для всех частей длинного SMS.
А.7.30 MNSM - общее число сообщений, из которых состоит длинное SMS. Содержит значения в диапазоне от 1 до 255.
А.7.31 SNCSM - номер передаваемой части длинного SMS. Инкрементируется при отправке каждой новой части длинного сообщения. Содержит значение в диапазоне от 1 до 255. Если значение данного поля превышает значение из поля MNSM или равно нулю, то принимающая сторона игнорирует весь информационный элемент.
А.7.32 При приеме SMS используется формат SMS-DELIVER с 8-битной кодировкой. В
таблице А.12 представлен формат SMS в PDU-режиме при получении.
Таблица А.12
Формат принимаемого SMS в PDU-режиме (SMS-DELIVER)
Бит 7 | Бит 6 | Бит 5 | Бит 4 | Бит 3 | Бит 2 | Бит 1 | Бит 0 | Тип | Размер, байт |
SMSC_AL (SMSC Address Length) | M | 1 |
SMSC_AT (SMSC Address Type) | O | 0,1 |
SMSC_A (SMSC Address) | O | 0,6 |
TP_RP | TP_UDHI | TP_SRI | - | TP_MMS | TP_MTI | M | 1 |
TP_OA_L (Originating Address Length) | M | 1 |
TP_OA_T (Originating Address Type) | M | 1 |
TP_OA (Originating Address) | M | 0 - 10 |
TP_PID (Protocol Identifier) | M | 1 |
TP_DCS (Data Coding Schema) | M | 1 |
TP_SCTS (SMSC Time Stamp) | M | 7 |
TP_UDL (User Data Length) | M | 1 |
TP_UD (User Data) | O | 0...140 |
А.7.33 SMSC_AL - длина полезных данных адреса SMSC в октетах плюс 1 октет поля SMSC_AT.
А.7.34 SMSC_AT - тип формата адреса SMSC. Возможные значения параметров SMSC_AT представлены в
таблице А.7. Поле опциональное и его наличие зависит от значения параметра SMSC_AL (если значение SMSC_AL > 0, то данное поле присутствует).
А.7.35 SMSC_A - адрес SMSC. Каждая десятичная цифра номера представлена в виде 4 бит (младшие 4 бита - цифра старшего разряда, старшие 4 бита - цифра младшего разряда), при этом если число цифр в номере нечетное, то в битах с 4 по 7 последнего байта номера устанавливается значение 0xF(1111b).
А.7.36 TP_MTI (Message Type Indicator) - тип сообщения (содержит бинарное значение 00).
А.7.37 TP_MMS (More Messages to Send) - определяет, существуют ли сообщения на стороне SMSC, ожидающие доставки данному получателю. Параметр может иметь следующие значения:
0 - есть еще SMS сообщения для доставки;
1 - сообщений для доставки нет.
А.7.38 TP_SRI (Status Report Indication) - показывает, запрашивает ли сторона, отправившая данное сообщение, уведомление о доставке. Может принимать следующие значения:
0 - уведомление не будет передаваться отправителю;
1 - уведомление будет отправлено.
А.7.39 TP_UDHI (User Data Header Indicator) - определяет, передается ли заголовок пользовательских данных TP_UD_HEADER (если поле имеет значение 1, то заголовок присутствует).
А.7.40 TP_RP (Reply Path) - определяет, присутствует ли поле RP в сообщении.
А.7.41 TP_OA_L - длина полезных данных адреса отправителя.
А.7.42 TP_OA_T - тип формата адреса отправителя. Возможные значения параметров TP_OA_T и SMSC_AT представлены в
таблицах А.7,
А.12.
А.7.43 TP_OA - адрес отправителя. Кодировка номера производится по тем же правилам, что и в параметре SMSC_A.
А.7.44 TP_PID - идентификатор протокола.
А.7.45 TP_DCS - тип кодировки данных (содержит значение 0x04, определяющее 8-битную кодировку сообщения, отсутствие компрессии).
А.7.46 TP_SCTS - время, когда данное сообщение было передано в транспортный уровень SMSC. Формат данного параметра определяется значением из
таблицы А.12.
А.7.47 TP_UDL - длина данных сообщения из поля TP_DL, в байтах для используемой 8-битной кодировки.
А.7.48 TP_UD - непосредственно передаваемые пользовательские данные. Формат данного поля в зависимости от значения поля TP_UDHI представлен в
таблице А.7.
А.8 Формат передаваемой информации
А.8.1 При использовании SMS-сервиса для обмена данными между АСН и аппаратно-программным комплексом пакеты, упакованные по правилам протокола транспортного уровня и уровня поддержки услуг, помещаются в поле TP_UD (см.
таблицу А.10), при этом полный размер пакета протокола не превышает 140 байт.
А.8.2 Для отправки SMS, содержащего "цифровую подпись", используется пакет транспортного уровня типа EGTS_PT_SIGNED_APPDATA.
А.8.3 В случае, если размер пакета данных протокола превышает 140 байт, используется механизм конкатенации SMS. Суть данного механизма состоит в том, что передаваемые пользовательские данные разбиваются на части и отправляются отдельными SMS. Каждое сообщение содержит специальную структуру, определяющую общее число частей передаваемых данных и порядок их сборки на принимающей стороне. В качестве такой структуры используется поле TP_UD_HEADER, которое содержит информационный элемент, характеризующий часть конкатенируемого SMS.
Максимально возможный размер пакета при использовании 8-битной кодировки составляет 34170 байт.
А.9 Временные и количественные параметры протокола транспортного уровня при использовании пакетной передачи данных
А.9.1
Таблица А.13 содержит описание временных и количественных параметров протокола транспортного уровня.
Таблица А.13
Временные и количественные параметры
протокола транспортного уровня
Наименование | Тип данных | Диапазон значений | Значение по умолчанию | Описание |
TL_RESPONSE_TO | BYTE | 0 ... 255 | 5 | Время ожидания подтверждения пакета на транспортном уровне, отсчитываемое с момента его отправки стороной, сгенерировавшей пакет (в секундах) |
TL_RESEND_ATTEMPTS | BYTE | 0 ... 255 | 3 | Число повторных попыток отправки неподтвержденного пакета стороной, сгенерировавшей пакет. Отсчитывается после истечения времени параметра TL_RESPONSE_TO при отсутствии пакета подтверждения |
TL_RECONNECT_TO | BYTE | 0 ... 255 | 30 | Время в секундах, по истечении которого осуществляется повторная попытка установления канала связи после его разрыва |
А.9.2
Таблица А.14 содержит описание кодов результатов обработки временных и количественных параметров протокола транспортного уровня.
Таблица А.14
Коды результатов обработки
Значение | Обозначение | Описание |
0 | EGTS_PC_OK | Успешно обработано |
1 | EGTS_PC_IN_PROGRESS | В процессе обработки |
128 | EGTS_PC_UNS_PROTOCOL | Неподдерживаемый протокол |
129 | EGTS_PC_DECRYPT_ERROR | Ошибка декодирования |
130 | EGTS_PC_PROC_DENIED | Обработка запрещена |
131 | EGTS_PC_INC_HEADERFORM | Неверный формат заголовка |
132 | EGTS_PC_INC_DATAFORM | Неверный формат данных |
133 | EGTS_PC_UNS_TYPE | Неподдерживаемый тип |
134 | EGTS_PC_NOTEN_PARAMS | Неверное число параметров |
135 | EGTS_PC_DBL_PROC | Попытка повторной обработки |
136 | EGTS_PC_PROC_SRC_DENIED | Обработка данных от источника запрещена |
137 | EGTS_PC_HEADERCRC_ERROR | Ошибка контрольной суммы заголовка |
138 | EGTS_PC_DATACRC_ERROR | Ошибка контрольной суммы данных |
139 | EGTS_PC_INVDATALEN | Некорректная длина данных |
140 | EGTS_PC_ROUTE_NFOUND | Маршрут не найден |
141 | EGTS_PC_ROUTE_CLOSED | Маршрут закрыт |
142 | EGTS_PC_ROUTE_DENIED | Маршрутизация запрещена |
143 | EGTS_PC_INVADDR | Неверный адрес |
144 | EGTS_PC_TTLEXPIRED | Превышено количество ретрансляции данных |
145 | EGTS_PC_NO_ACK | Нет подтверждения |
146 | EGTS_PC_OBJ_NFOUND | Объект не найден |
147 | EGTS_PC_EVNT_NFOUND | Событие не найдено |
148 | EGTS_PC_SRVC_NFOUND | Сервис не найден |
149 | EGTS_PC_SRVC_DENIED | Сервис запрещен |
150 | EGTS_PC_SRVC_UNKN | Неизвестный тип сервиса |
151 | EGTS_PC_AUTH_DENIED | Авторизация запрещена |
152 | EGTS_PC_ALREADY_EXISTS | Объект уже существует |
153 | EGTS_PC_ID_NFOUND | Идентификатор не найден |
154 | EGTS_PC_INC_DATETIME | Неправильная дата и время |
155 | EGTS_PC_IO_ERROR | Ошибка ввода/вывода |
156 | EGTS_PC_NO_RES_AVAIL | Недостаточно ресурсов |
157 | EGTS_PC_MODULE_FAULT | Внутренний сбой модуля |
158 | EGTS_PC_MODULE_PWR_FLT | Сбой в работе цепи питания модуля |
159 | EGTS_PC_MODULE_PROC_FLT | Сбой в работе микроконтроллера модуля |
160 | EGTS_PC_MODULE_SW_FLT | Сбой в работе программы модуля |
161 | EGTS_PC_MODULE_FW_FLT | Сбой в работе внутреннего ПО модуля |
162 | EGTS_PC_MODULE_IO_FLT | Сбой в работе блока ввода/вывода модуля |
163 | EGTS_PC_MODULE_MEM_FLT | Сбой в работе внутренней памяти модуля |
164 | EGTS_PC_TEST_FAILED | Тест не пройден |
А.10 Пример реализации алгоритма расчета контрольной суммы CRC-16 на языке C
/* Name : CRC-16 CCITT Poly : 0x1021 x^16 + x^12 + x^5 + 1 Init : 0Xffff Revert: false XorOut: 0x0000 Check : 0x29B1 ("123456789") */ const unsigned short Crc16Table[256] = { 0x0000, 0x1021, 0x2042, 0x3063, 0x4084, 0x50A5, 0x60C6, 0x70E7, 0x8108, 0x9129, 0Xa14A, 0Xb16B, 0Xc18C, 0Xd1AD, 0Xe1CE, 0Xf1EF, 0x1231, 0x0210, 0x3273, 0x2252, 0x52B5, 0x4294, 0x72F7, 0x62D6, 0x9339, 0x8318, 0Xb37B, 0Xa35A, 0Xd3BD, 0Xc39C, 0Xf3FF, 0Xe3DE, 0x2462, 0x3443, 0x0420, 0x1401, 0x64E6, 0x74C7, 0x44A4, 0x5485, 0Xa56A, 0Xb54B, 0x8528, 0x9509, 0Xe5EE, 0Xf5CF, 0Xc5AC, 0Xd58D, 0x3653, 0x2672, 0x1611, 0x0630, 0x76D7, 0x66F6, 0x5695, 0x46B4, 0Xb75B, 0Xa77A, 0x9719, 0x8738, 0Xf7DF, 0Xe7FE, 0Xd79D, 0Xc7BC, 0x48C4, 0x58E5, 0x6886, 0x78A7, 0x0840, 0x1861, 0x2802, 0x3823, 0Xc9CC, 0Xd9ED, 0Xe98E, 0Xf9AF, 0x8948, 0x9969, 0Xa90A, 0Xb92B, 0x5AF5, 0x4AD4, 0x7AB7, 0x6A96, 0x1A71, 0x0A50, 0x3A33, 0x2A12, 0Xdbfd, 0Xcbdc, 0Xfbbf, 0Xeb9E, 0x9B79, 0x8B58, 0Xbb3B, 0Xab1A, 0x6CA6, 0x7C87, 0x4CE4, 0x5CC5, 0x2C22, 0x3C03, 0x0C60, 0x1C41, 0Xedae, 0Xfd8F, 0Xcdec, 0Xddcd, 0Xad2A, 0Xbd0B, 0x8D68, 0x9D49, 0x7E97, 0x6EB6, 0x5ED5, 0x4EF4, 0x3E13, 0x2E32, 0x1E51, 0x0E70, 0Xff9F, 0Xefbe, 0Xdfdd, 0Xcffc, 0Xbf1B, 0Xaf3A, 0x9F59, 0x8F78, 0x9188, 0x81A9, 0Xb1CA, 0Xa1EB, 0Xd10C, 0Xc12D, 0Xf14E, 0Xe16F, 0x1080, 0x00A1, 0x30C2, 0x20E3, 0x5004, 0x4025, 0x7046, 0x6067, 0x83B9, 0x9398, 0Xa3FB, 0Xb3DA, 0Xc33D, 0Xd31C, 0Xe37F, 0Xf35E, 0x02B1, 0x1290, 0x22F3, 0x32D2, 0x4235, 0x5214, 0x6277, 0x7256, 0Xb5EA, 0Xa5CB, 0x95A8, 0x8589, 0Xf56E, 0Xe54F, 0Xd52C, 0Xc50D, 0x34E2, 0x24C3, 0x14A0, 0x0481, 0x7466, 0x6447, 0x5424, 0x4405, 0Xa7DB, 0Xb7FA, 0x8799, 0x97B8, 0Xe75F, 0Xf77E, 0Xc71D, 0Xd73C, 0x26D3, 0x36F2, 0x0691, 0x16B0, 0x6657, 0x7676, 0x4615, 0x5634, 0Xd94C, 0Xc96D, 0Xf90E, 0Xe92F, 0x99C8, 0x89E9, 0Xb98A, 0Xa9AB, |
0x5844, 0x4865, 0x7806, 0x6827, 0x18C0, 0x08E1, 0x3882, 0x28A3, 0Xcb7D, 0Xdb5C, 0Xeb3F, 0Xfb1E, 0x8BF9, 0x9BD8, 0Xabbb, 0Xbb9A, 0x4A75, 0x5A54, 0x6A37, 0x7A16, 0x0AF1, 0x1AD0, 0x2AB3, 0x3A92, 0Xfd2E, 0Xed0F, 0Xdd6C, 0Xcd4D, 0Xbdaa, 0Xad8B, 0x9DE8, 0x8DC9, 0x7C26, 0x6C07, 0x5C64, 0x4C45, 0x3CA2, 0x2C83, 0x1CE0, 0x0CC1, 0Xef1F, 0Xff3E, 0Xcf5D, 0Xdf7C, 0Xaf9B, 0Xbfba, 0x8FD9, 0x9FF8, 0x6E17, 0x7E36, 0x4E55, 0x5E74, 0x2E93, 0x3EB2, 0x0ED1, 0x1EF0 }; unsigned short Crc16(unsigned char * pcBlock, unsigned short len) { unsigned short crc = 0Xffff; while (len--) crc = (crc<< 8) ^ Crc16Table[(crc>> 8) ^ *pcBlock++]; returncrc; } |
А.11 Пример реализации алгоритма расчета контрольной суммы CRC-8 на языке C
/* Name : CRC-8 Poly : 0x31 x^8 + x^5 + x^4 + 1 Init : 0xFF Revert: false XorOut: 0x00 Check : 0xF7 ("123456789") */ const unsigned char CRC8Table[256] = { 0x00, 0x31, 0x62, 0x53, 0xC4, 0xF5, 0xA6, 0x97, 0xB9, 0x88, 0xDB, 0xEA, 0x7D, 0x4C, 0x1F, 0x2E, 0x43, 0x72, 0x21, 0x10, 0x87, 0xB6, 0xE5, 0xD4, 0xFA, 0xCB, 0x98, 0xA9, 0x3E, 0x0F, 0x5C, 0x6D, 0x86, 0xB7, 0xE4, 0xD5, 0x42, 0x73, 0x20, 0x11, 0x3F, 0x0E, 0x5D, 0x6C, 0xFB, 0xCA, 0x99, 0xA8, 0xC5, 0xF4, 0xA7, 0x96, 0x01, 0x30, 0x63, 0x52, 0x7C, 0x4D, 0x1E, 0x2F, 0xB8, 0x89, 0xDA, 0xEB, 0x3D, 0x0C, 0x5F, 0x6E, 0xF9, 0xC8, 0x9B, 0xAA, 0x84, 0xB5, 0xE6, 0xD7, 0x40, 0x71, 0x22, 0x13, 0x7E, 0x4F, 0x1C, 0x2D, 0xBA, 0x8B, 0xD8, 0xE9, 0xC7, 0xF6, 0xA5, 0x94, 0x03, 0x32, 0x61, 0x50, 0xBB, 0x8A, 0xD9, 0xE8, 0x7F, 0x4E, 0x1D, 0x2C, 0x02, 0x33, 0x60, 0x51, 0xC6, 0xF7, 0xA4, 0x95, 0xF8, 0xC9, 0x9A, 0xAB, 0x3C, 0x0D, 0x5E, 0x6F, 0x41, 0x70, 0x23, 0x12, 0x85, 0xB4, 0xE7, 0xD6, 0x7A, 0x4B, 0x18, 0x29, 0xBE, 0x8F, 0xDC, 0xED, 0xC3, 0xF2, 0xA1, 0x90, 0x07, 0x36, 0x65, 0x54, 0x39, 0x08, 0x5B, 0x6A, 0xFD, 0xCC, 0x9F, 0xAE, 0x80, 0xB1, 0xE2, 0xD3, 0x44, 0x75, 0x26, 0x17, 0xFC, 0xCD, 0x9E, 0xAF, 0x38, 0x09, 0x5A, 0x6B, 0x45, 0x74, 0x27, 0x16, 0x81, 0xB0, 0xE3, 0xD2, 0xBF, 0x8E, 0xDD, 0xEC, 0x7B, 0x4A, 0x19, 0x28, 0x06, 0x37, 0x64, 0x55, 0xC2, 0xF3, 0xA0, 0x91, 0x47, 0x76, 0x25, 0x14, 0x83, 0xB2, 0xE1, 0xD0, |
0xFE, 0xCF, 0x9C, 0xAD, 0x3A, 0x0B, 0x58, 0x69, 0x04, 0x35, 0x66, 0x57, 0xC0, 0xF1, 0xA2, 0x93, 0xBD, 0x8C, 0xDF, 0xEE, 0x79, 0x48, 0x1B, 0x2A, 0xC1, 0xF0, 0xA3, 0x92, 0x05, 0x34, 0x67, 0x56, 0x78, 0x49, 0x1A, 0x2B, 0xBC, 0x8D, 0xDE, 0xEF, 0x82, 0xB3, 0xE0, 0xD1, 0x46, 0x77, 0x24, 0x15, 0x3B, 0x0A, 0x59, 0x68, 0xFF, 0xCE, 0x9D, 0xAC }; unsigned char CRC8(unsigned char *lpBlock, unsigned char len) { unsigned char crc = 0xFF; while (len--) crc = CRC8Table[crc ^ *lpBlock++]; returncrc; } |
А.12 Формат сообщения AL-ACK
А12.1 Сообщение AL-ACK, направляемое АСН с функциями экстренного вызова и содержащее подтверждение корректности минимального набора данных, принятого с использованием тонального модема, должно высылаться также посредством использования тонального модема.
А.12.2 Сообщение AL-ACK должно иметь формат по ГОСТ 33465-2023
(раздел 8).
(обязательное)
СПЕЦИФИКАЦИЯ ПРОТОКОЛА ПЕРЕДАЧИ
МОНИТОРИНГОВОЙ ИНФОРМАЦИИ ВЕРСИИ "02"
Б.1 Функции АСН для использования услуги EGTS_TELEDATA_SERVICE
На стороне АСН реализуются следующие функции:
- поддержка сервиса обработки команд EGTS_COMMANDS_SERVICE;
- обработка команд управления и установки параметров АСН, отправляемых оператором через СПРС, и передача соответствующих подтверждений на них.
Б.2 Состав сервиса EGTS_TELEDATA_SERVICE
Б.2.1 Сервис EGTS_TELEDATA_SERVICE предназначен для передачи мониторинговой информации между АСН и телематическими системами (аппаратно-программными комплексами), а также между двумя телематическими системами мониторинговой информации, полученной от АСН.
Б.2.2 Список подзаписей, используемых сервисом EGTS_TELEDATA_SERVICE, представлен в
таблице Б.1.
Таблица Б.1
Список подзаписей сервиса EGTS_TELEDATA_SERVICE
Код | Наименование | Описание |
0 | EGTS_SR_RECORD_RESPONSE | Применяется для осуществления подтверждения приема и передачи результатов обработки записи уровня поддержки услуг |
16 | EGTS_SR_POS_DATA | Используется при передаче основных данных определения местоположения |
17 | EGTS_SR_EXT_POS_DATA | Используется при передаче дополнительных данных определения местоположения |
18 | EGTS_SR_AD_SENSORS_DATA | Применяется для передачи информации о состоянии дополнительных дискретных и аналоговых входов |
19 | EGTS_SR_COUNTERS_DATA | Используется для передачи данных о значении счетных входов |
20 | EGTS_SR_STATE_DATA | Используется для передачи информации о состоянии АСН |
21 | EGTS_SR_ACCEL_DATA | Применяется для передачи данных истории ускорения ТС, в том числе профиля ускорения при ДТП |
22 | EGTS_SR_LOOPIN_DATA | Применяется для передачи данных о состоянии шлейфовых входов |
23 | EGTS_SR_ABS_DIG_SENS_DATA | Применяется для передачи данных о состоянии одного дискретного входа |
24 | EGTS_SR_ABS_AN_SENS_DATA | Применяется для передачи данных о состоянии одного аналогового входа |
25 | EGTS_SR_ABS_CNTR_DATA | Применяется для передачи данных о состоянии одного счетного входа |
26 | EGTS_SR_ABS_LOOPIN_DATA | Применяется для передачи данных о состоянии одного шлейфового входа |
27 | EGTS_SR_LIQUID_LEVEL_SENSOR | Применяется для передачи данных о показаниях ДУЖ |
28 | EGTS_SR_PASSENGERS_COUNTERS | Применяется для передачи данных о показаниях счетчиков пассажиропотока |
29 | EGTS_SR_SIGNATURE | Применяется АСН для передачи информации по коду аутентификации массива данных о мониторинговой информации |
30 | EGTS_SR_ACCEL_DATA_SIG | Применяется для передачи данных истории ускорения ТС, в том числе профиля ускорения при ДТП в некорректируемом виде |
31 | EGTS_SR_POS_DATA_SIG | Используется АСН при передаче основных данных определения местоположения в некорректируемом виде |
32 | EGTS_SR_EXT_POS_DATA_SIG | Используется АСН при передаче дополнительных данных определения местоположения в некорректируемом виде |
33 | EGTS_SR_CARGO_DATA | Применяется для передачи данных о показаниях датчиков состояния перевозимого груза. Перспективный блок спецификации. Разрабатывается совместно с производителем оборудования |
34 | EGTS_SR_AUTOPILOT | Применяется для передачи данных для реализации управления автопилотируемым транспортным средством. Перспективный блок спецификации. Разрабатывается совместно с производителем оборудования |
35 | EGTS_SR_CAN_DATA | Применяется для передачи данных о состоянии узлов и агрегатов ТС. Перспективный блок спецификации. Разрабатывается совместно с производителем оборудования |
36 | EGTS_SR_CAM_DATA | Применяется для передачи данных о состоянии, событиях видеорегистратора и видеокамер наблюдения, а также управления приемом, накоплением и передачей видеоизображений с видеокамер, аудиосигналов с микрофонов (в режиме фотографий и/или в режиме реального времени). Перспективный блок спецификации. Разрабатывается совместно с производителем оборудования |
37 | EGTS_SR_CLEANING_DATA | Применяется для передачи данных датчиков специализированных ТС, в том числе ТС коммунальных служб. Перспективный блок спецификации. Разрабатывается совместно с производителем оборудования |
38 | EGTS_SR_DIAG | Применяется для передачи диагностических сообщений. Перспективный блок спецификации. Разрабатывается совместно с производителем оборудования |
39 | EGTS_SR_DISPATCHING | Применяется для передачи данных диспетчирования общественного транспорта. Перспективный блок спецификации. Разрабатывается совместно с производителем оборудования |
40 | EGTS_SR_MESSAGES | Применяется для передачи данных формализованных и неформализованных сообщений. Перспективный блок спецификации. Разрабатывается совместно с производителем оборудования |
41 | EGTS_SR_PAYMENT_DATA | Применяется для передачи данных контроля оплаты проезда. Перспективный блок спецификации. Разрабатывается совместно с производителем оборудования |
42 | EGTS_SR_RFID_DATA | Применяется для передачи данных считывания RFID-меток. Перспективный блок спецификации. Разрабатывается совместно с производителем оборудования |
43 | EGTS_SR_TOLL_DATA | Применяется для передачи данных информации с платных дорог. Перспективный блок спецификации. Разрабатывается совместно с производителем оборудования |
44 | EGTS_SR_EXT_DATA | Применяется для передачи данных, расширенного набора показаний датчиков и/или расчетных на стороне АСН параметров. Перспективный блок спецификации. Разрабатывается совместно с производителем оборудования |
45 | EGTS_SR_WEIGHT_CONTROL | Используется для передачи данных от систем мониторинга осевой нагрузки (данных от датчиков нагрузки на оси ТС) и аналогичных |
В случае подключения дополнительного бортового оборудования к АСН на борту ТС, включение в состав мониторинговой информации и передача соответствующих данных от этого оборудования могут быть реализованы через передачу данных в подзаписях EGTS_SR_AD_SENSORS_DATA, или EGTS_SR_COUNTERS_DATA, или EGTS_SR_LOOPIN_DATA, или EGTS_SR_ABS_DIG_SENS_DATA, или EGTS_SR_ABS_AN_SENS_DATA, или EGTS_SR_ABS_CNTR_DATA, или EGTS_SR_ABS_LOOPIN_DATA. В этом случае при осуществлении подключения передачи данных между телематическими системами (аппаратно-программными комплексами телематических систем) необходимо обеспечить настройку принимающей ТП для интерпретации соответствующих параметров выше указанных подзаписей.
В перечень мониторинговой информации могут входить:
- показания датчиков нагрузки на оси ТС;
- датчика включения/выключения зажигания;
- датчиков оценки состояния груза (датчиков температуры, давления, влажности, перегрузок и др.);
- датчиков контроля наличия специальных грузов на транспортных средствах;
- датчиков выгрузки;
- датчиков уровня заряда основного и резервного источника питания (аккумуляторной батареи);
- датчиков контроля технического состояния ТС от специализированных бортовых датчиков и устройств контроля состояния узлов и агрегатов;
- датчиков включения/выключения оборудования;
- датчиков контроля нахождения перевозимого груза на грузовой платформе ТС;
- датчиков мониторинга внутрисалонного состояния среды (датчик температуры и датчик задымления);
- идентификации водителя;
- датчиков контроля физиологического состояния водителя.
Перечень информации от дополнительного бортового оборудования, включаемой в состав мониторинговой информации, в зависимости от функций, выполняемых АСН, определяет заказчик или изготовитель АСН.
В случае подключения дополнительного бортового оборудования к АСН на борту ТС, а также в случае реализации дополнительных датчиков в составе АСН включение их показаний в состав мониторинговой информации и передачу соответствующих данных от датчиков возможно реализовать через передачу данных в специализированных подзаписях:
- показания датчиков нагрузки на оси ТС - EGTS_SR_EXT_DATA;
- датчика включения/выключения зажигания - EGTS_SR_EXT_DATA;
- датчиков оценки состояния груза (датчиков температуры, давления, влажности, перегрузок и др.) - EGTS_SR_CARGO_DATA;
- датчиков контроля наличия специальных грузов на транспортных средствах - EGTS_SR_CARGO_DATA;
- датчиков выгрузки - EGTS_SR_EXT_DATA;
- датчиков уровня заряда основного и резервного источника питания (аккумуляторной батареи) - EGTS_SR_EXT_DATA;
- датчиков контроля технического состояния ТС от специализированных бортовых датчиков и устройств контроля состояния узлов и агрегатов - EGTS_SR_CAM_DATA;
- датчиков включения/выключения оборудования - EGTS_SR_CAM_DATA или EGTS_SR_EXT_DATA;
- датчиков контроля нахождения перевозимого груза на грузовой платформе грузового ТС - EGTS_SR_EXT_DATA или EGTS_SR_CARGO_DATA;
- датчиков мониторинга внутрисалонного состояния среды (датчик температуры и датчик задымления) - EGTS_SR_EXT_DATA;
- идентификации водителя - EGTS_SR_EXT_DATA;
- датчиков контроля физиологического состояния водителя - EGTS_SR_EXT_DATA.
Б.2.3 Подзапись EGTS_SR_POS_DATA
Таблица Б.2
Формат подзаписи EGTS_SR_POS_DATA
сервиса EGTS_TELEDATA_SERVICE
Бит 7 | Бит 6 | Бит 5 | Бит 4 | Бит 3 | Бит 2 | Бит 1 | Бит 0 | Тип | Тип данных | Размер, байт |
NTM (Navigation Time) | M | UINT | 4 |
LAT (Latitude) | M | UINT | 4 |
LONG (Longitude) | M | UINT | 4 |
FLG (Flags) | M | BYTE | 1 |
ALTH | LOHS | LAHS | MV | BB | CS | FIX | VLD |
SPD (Speed) младшие биты | M | USHORT | 2 |
DIRH | ALTS | SPD (Speed) старшие биты |
DIR (Direction) | M | BYTE | 1 |
ODM (Odometer) | M | BINARY | 3 |
DIN (Digital Inputs) | M | BYTE | 1 |
SRC (Source) | M | BYTE | 1 |
NID (Network Identifier) | M | BINARY | 3 |
LAC (Local Area Code) | M | UINT | 4 |
CID (Cell Identifier) | M | SHORT | 2 |
SS (Signal Strength) | M | BYTE | 1 |
ALT (Altitude) | O | BINARY | 3 |
SRCD (Source Data) | O | SHORT | 2 |
NTM - время навигации (число секунд с 00:00:00 01.01.2010 UTC);
LAT - широта по модулю, градусы/90·0xFFFFFFFF и взята целая часть;
LONG - долгота по модулю, градусы/180·0xFFFFFFFF и взята целая часть;
FLG - определяет дополнительные параметры навигационной посылки;
ALTE - битовый флаг определяет наличие поля ALT в подзаписи:
1 - поле ALT передается,
0 - не передается;
LOHS - битовый флаг определяет полушарие долготы:
0 - восточная долгота,
1 - западная долгота;
LAHS - битовый флаг определяет полушарие широты:
0 - северная широта,
1 - южная широта;
MV - битовый флаг, признак движения:
1 - движение,
0 - ТС находится в режиме стоянки;
BB - битовый флаг, признак отправки данных из памяти ("черный ящик"):
0 - актуальные данные,
1 - данные из памяти ("черного ящика");
FIX - битовое поле, тип определения координат:
0 - 2D fix,
1 - 3D fix;
CS - битовое поле, тип используемой системы:
0 - система координат WGS-84,
1 - государственная геоцентрическая система координат (ПЗ-90.02);
VLD - битовый флаг, признак "валидности" координатных данных:
1 - данные "валидны",
0 - данные "невалидны";
SPD - скорость в км/ч с дискретностью 0,1 км/ч (используются 14 младших бит);
ALTS (Altitude Sign) - битовый флаг, определяет высоту относительно уровня моря и имеет смысл только при установленном флаге ALTE:
0 - точка выше уровня моря,
1 - ниже уровня моря;
DIRH (Direction the Highest bit) - старший бит (8) параметра DIR;
DIR - направление движения. Определяется как угол в градусах, который отсчитывается по часовой стрелке между северным направлением географического меридиана и направлением движения в точке измерения (дополнительно старший бит находится в поле DIRH);
ODM - пройденное расстояние (пробег) в км, с дискретностью 0,1 км;
DIN - битовые флаги, определяют состояние основных дискретных входов 1 ... 8 (если бит равен 1, то соответствующий вход активен, если 0, то неактивен). Данное поле включено для удобства использования и экономии трафика при работе в системах мониторинга транспорта базового уровня;
SRC - определяет источник (событие), инициировавший посылку данной навигационной информации (информация представлена в
таблице Б.4);
NID - идентификатор базовой станции сети ПРС, наблюдаемой АСН на текущий момент. Используются 20 младших бит (MCC+MNC). Структура поля NID представлена в
таблице Б.3
Таблица Б.3
Формат поля NID подзаписи EGTS_SR_POS_DATA.
Биты 20...23 | Биты 10...19 | Биты 0...9 | Тип | Тип данных | Размер, байт |
- | MCC (Mobile Country Code) | MNC (Mobile Network Code) | M | BINARY | 3 |
LAC - идентификатор локальной зоны базовой станции сети ПРС, наблюдаемой АСН на текущий момент;
CID - идентификатор ячейки базовой станции сети ПРС, наблюдаемой АСН на текущий момент;
ALT - высота над уровнем моря в метрах (опциональный параметр, наличие которого определяется битовым флагом ALTE);
SRCD - данные, характеризующие источник (событие) из поля SRC. Наличие и интерпретация значения данного поля определяется полем SRC.
Таблица Б.4
Список источников посылок координатных данных
сервиса EGTS_TELEDATA_SERVICE
Код | Описание |
0 | Таймер при включенном зажигании |
1 | Пробег заданной дистанции |
2 | Превышение установленного значения угла поворота |
3 | Ответ на запрос |
4 | Изменение состояния входа X |
5 | Таймер при выключенном зажигании |
6 | Отключение периферийного оборудования |
7 | Превышение одного из заданных порогов скорости |
8 | Перезагрузка центрального процессора (рестарт) |
9 | Перегрузка по выходу Y |
10 | Сработал датчик вскрытия корпуса прибора |
11 | Переход на резервное питание/отключение внешнего питания |
12 | Снижение напряжения источника резервного питания ниже порогового значения |
13 | Нажата "кнопка связи (тревожная кнопка)" |
14 | Запрос на установление голосовой связи с оператором |
15 | Экстренный вызов |
16 | Появление данных от внешнего сервиса |
17 | Зарезервировано |
18 | Зарезервировано |
19 | Неисправность резервного аккумулятора |
20 | Резкий разгон |
21 | Резкое торможение |
22 | Отключение или неисправность навигационного модуля |
23 | Отключение или неисправность датчика автоматической идентификации события ДТП |
24 | Отключение или неисправность антенны GSM |
25 | Отключение или неисправность антенны навигационной системы |
26 | Зарезервировано |
27 | Снижение скорости ниже одного из заданных порогов |
28 | Перемещение при выключенном зажигании |
29 | Таймер в режиме "экстренное слежение" |
30 | Начало/окончание навигации |
31 | "Нестабильная навигация" (превышение порога частоты прерывания режима навигации при включенном зажигании или режиме экстренного слежения) |
32 | Установка IP-соединения |
33 | Нестабильная регистрация в сети ПРС |
34 | "Нестабильная связь" (превышение порога частоты прерывания/восстановления IP-соединения при включенном зажигании или режиме экстренного слежения) |
35 | Изменение режима работы |
36 | Срабатывания датчика задымления и/или быстрого повышения температуры на борту ТС |
Б.2.4 Подзапись EGTS_SR_EXT_POS_DATA
Таблица Б.5
Формат подзаписи EGTS_SR_EXT_POS_DATA
сервиса EGTS_TELEDATA_SERVICE
Бит 7 | Бит 6 | Бит 5 | Бит 4 | Бит 3 | Бит 2 | Бит 1 | Бит 0 | Тип | Тип данных | Размер, байт |
- | NSFE | SFE | PFE | HFE | VFE | M | BYTE | 1 |
VDOP (Vertical Dilution of Precision) | O | USHORT | 2 |
HDOP (Horizontal Dilution of Precision) | O | USHORT | 2 |
PDOP (Position Dilution of Precision) | O | USHORT | 2 |
SAT (Satellites) | O | BYTE | 1 |
NS (Navigation System) | O | USHORT | 2 |
NSFE (Navigation System Field Exists) - определяет наличие данных о типах используемых навигационных спутниковых систем:
1 - поле NS передается,
0 - не передается.
SFE (Satellites Field Exists) - определяет наличие данных о текущем количестве видимых спутников SAT и типе используемой навигационной спутниковой системы NS:
1 - поля SAT и NS передаются,
0 - не передаются;
PFE (PDOP Field Exists) - определяет наличие поля PDOP:
1 - поле PDOP передается,
0 - не передается;
HFE (HDOP Field Exists) - определяет наличие поля HDOP:
1 - поле HDOP передается,
0 - не передается;
VFE (VDOP Field Exists) - определяет наличие поля VDOP:
1 - поле VDOP передается,
0 - не передается;
VDOP - снижение точности в вертикальной плоскости (значение, умноженное на 100);
HDOP - снижение точности в горизонтальной плоскости (значение, умноженное на 100);
PDOP - снижение точности по местоположению (значение, умноженное на 100);
SAT - число видимых спутников;
NS - битовые флаги, характеризующие используемые навигационные спутниковые системы.
Определены следующие значения (десятичные) флагов:
0 - система не определена,
1 - ГЛОНАСС,
2 - GPS,
4 - Galileo,
8 - Compass,
16 - Beidou (BDS),
32 - DORIS,
64 - IRNSS,
128 - QZSS.
Остальные значения зарезервированы.
Б.2.5 Подзапись EGTS_SR_AD_SENSORS_DATA
Таблица Б.6
Формат подзаписи EGTS_SR_AD_SENSORS_DATA
сервиса EGTS_TELEDATA_SERVICE
Бит 7 | Бит 6 | Бит 5 | Бит 4 | Бит 3 | Бит 2 | Бит 1 | Бит 0 | Тип | Тип данных | Размер, байт |
DIOE8 | DIOE7 | DIOE6 | DIOE5 | DIOE4 | DIOE3 | DIOE2 | DIOE1 | M | BYTE | 1 |
DOUT (Digital Outputs) | M | BYTE | 1 |
ASFE8 | ASFE7 | ASFE6 | ASFE5 | ASFE4 | ASFE3 | ASFE2 | ASFE1 | M | BYTE | 1 |
ADIO1 (Additional Digital Inputs Octet 1) | O | BYTE | 1 |
ADIO2 (Additional Digital Inputs Octet 2) | O | BYTE | 1 |
ADIO3 (Additional Digital Inputs Octet 3) | O | BYTE | 1 |
ADIO4 (Additional Digital Inputs Octet 4) | O | BYTE | 1 |
ADIO5 (Additional Digital Inputs Octet 5) | O | BYTE | 1 |
ADIO6 (Additional Digital Inputs Octet 6) | O | BYTE | 1 |
ADIO7 (Additional Digital Inputs Octet 7) | O | BYTE | 1 |
ADIO8 (Additional Digital Inputs Octet 8) | O | BYTE | 1 |
ANS1 (Analog Sensor 1) | O | BINARY | 3 |
ANS2 (Analog Sensor 2) | O | BINARY | 3 |
ANS3 (Analog Sensor 3) | O | BINARY | 3 |
ANS4 (Analog Sensor 4) | O | BINARY | 3 |
ANS5 (Analog Sensor 5) | O | BINARY | 3 |
ANS6 (Analog Sensor 6) | O | BINARY | 3 |
ANS7 (Analog Sensor 7) | O | BINARY | 3 |
ANS8 (Analog Sensor 8) | O | BINARY | 3 |
DIOE1...DIOE8 (Digital Inputs Octet Exists) - битовые флаги, определяющие наличие соответствующих полей дополнительных дискретных входов. Всего в одной подзаписи данного типа может быть передана информация о состоянии дополнительных 64 входов:
1 - соответствующее поле ADIO передается,
0 - не передается;
DOUT - битовые флаги дискретных выходов (если бит установлен в 1, то соответствующий этому биту выход активен);
ASFE1 ... ASFE8 (Analog Sensor Field Exists) - битовые флаги, определяющие наличие показаний от соответствующих аналоговых датчиков (если бит установлен в 1, то данные от соответствующего датчика присутствуют, если 0, данные отсутствуют). Если, например, поля ASFE1 = 1 и ASFE3 = 1, то в подзаписи после байта флагов ASFE8...ASFE1 будут переданы 3 байта значений ANS1 и 3 байта значений ANS3. Значения для датчика ANS2, а также датчиков ANS4...ANS8 не будут передаваться в данной подзаписи;
ADIO1...ADIO8 - показания дополнительных дискретных входов. Поля представляют собой битовую маску, в которой значение каждого бита определяет активность соответствующего дискретного входа:
1 - соответствующий вход активен,
0 - не активен;
ANS1 ... ANS8 - значение аналоговых датчиков с 1 по 8 соответственно.
Каждая подзапись EGTS_SR_AD_SENSORS_DATA позволяет передать состояния 64 дополнительных дискретных входов и 8 аналоговых датчиков. Если требуется передать данные от большего числа дискретных или аналоговых входов, то необходимо в одной записи передавать несколько следующих друг за другом подзаписей EGTS_SR_AD_SENSOR_DATA. При этом интерпретация полученных данных производится следующим образом:
- в первой подзаписи EGTS_SR_AD_SENSOR_DATA содержатся данные от дискретных входов с 9 по 72, аналоговых входов с 1 по 8;
- во второй - дискретные входы с 73 по 136 и аналоговые входы с 9 по 16 и т.д.
Б.2.6 Подзапись EGTS_SR_COUNTERS_DATA
Таблица Б.7
Формат подзаписи EGTS_SR_COUNTERS_DATA
сервиса EGTS_TELEDATA_SERVICE
Бит 7 | Бит 6 | Бит 5 | Бит 4 | Бит 3 | Бит 2 | Бит 1 | Бит 0 | Тип | Тип данных | Размер, байт |
CFE8 | CFE7 | CFE6 | CFE5 | CFE4 | CFE3 | CFE2 | CFE1 | M | BYTE | 1 |
CN1 (Counter 1) | O | BINARY | 3 |
CN2 (Counter 2) | O | BINARY | 3 |
CN3 (Counter 3) | O | BINARY | 3 |
CN4 (Counter 4) | O | BINARY | 3 |
CN5 (Counter 5) | O | BINARY | 3 |
CN6 (Counter 6) | O | BINARY | 3 |
CN7 (Counter 7) | O | BINARY | 3 |
CN8 (Counter 8) | O | BINARY | 3 |
CFE1...CFE8 (Counter Field Exists) - битовые флаги определяют наличие соответствующих полей счетных входов:
1 - соответствующее поле CN передается,
0 - не передается;
CN1...CN8 - значение счетных входов с 1 по 8 соответственно.
Б.2.7 Подзапись EGTS_SR_ACCEL_DATA
Таблица Б.8
Формат подзаписи EGTS_SR_ACCEL_DATA
сервиса EGTS_TELEDATA_SERVICE
Бит 7 | Бит 6 | Бит 5 | Бит 4 | Бит 3 | Бит 2 | Бит 1 | Бит 0 | Тип | Тип данных | Размер, байт |
SA (Structures Amount) | M | BYTE | 1 |
ATM (Absolute Time) | M | UINT | 4 |
ADS1 (Accelerometer Data Structure 1) | M | BINARY | 8 |
ADS2 (Accelerometer Data Structure 2) | O | BINARY | 8 |
. . . | . . . | . . . | . . . |
ADS255 (Accelerometer Data Structure 255) | O | BINARY | 8 |
SA - число передаваемых структур данных показаний акселерометра;
ATM - время проведения измерений первой передаваемой структуры показаний акселерометра (число секунд с 00:00:00 01.01.2010 UTC);
ADS1 ... ADS255 - структуры данных показаний акселерометра, формат структуры представлен в
таблице Б.9. В составе подзаписи передается минимум одна структура ADS.
Таблица Б.9
Формат структуры данных показаний акселерометра подзаписи
EGTS_SR_ACCEL_DATA сервиса EGTS_TELEDATA_SERVICE
Бит 7 | Бит 6 | Бит 5 | Бит 4 | Бит 3 | Бит 2 | Бит 1 | Бит 0 | Тип | Тип данных | Размер, байт |
RTM (Relative Time) | M | USHORT | 2 |
XAAV (X Axis Acceleration Value) | M | SHORT | 2 |
YAAV (Y Axis Acceleration Value) | M | SHORT | 2 |
ZAAV (Z Axis Acceleration Value) | M | SHORT | 2 |
RTM - приращение к времени измерения предыдущей записи (для первой записи приращение к полю ATM), мс;
XAAV - значение линейного ускорения по оси X (старший бит определяет знак, 1 указывает на отрицательное значение), м/с2, с дискретностью 0,1 м/с2;
YAAV - значение линейного ускорения по оси Y (старший бит определяет знак, 1 указывает на отрицательное значение), м/с2, с дискретностью 0,1 м/с2;
ZAAV - значение линейного ускорения по оси Z (старший бит определяет знак, 1 указывает на отрицательное значение), м/с2, с дискретностью 0,1 м/с2;
разрешающая способность полей ускорения - 0,098 м/с2 (0.01 g).
Б.2.8 Подзапись EGTS_SR_STATE_DATA
Таблица Б.10
Формат подзаписи EGTS_SR_STATE_DATA
сервиса EGTS_TELEDATA_SERVICE
Бит 7 | Бит 6 | Бит 5 | Бит 4 | Бит 3 | Бит 2 | Бит 1 | Бит 0 | Тип | Тип данных | Размер, байт |
ST (State) | M | BYTE | 1 |
MPSV (Main Power Source Voltage) | M | BYTE | 1 |
BBV (Back Up Battery Voltage) | M | BYTE | 1 |
IBV (Internal Battery Voltage) | M | BYTE | 1 |
- | NMS | IBU | BBU | M | BYTE | 1 |
ST - текущий режим работы. Список режимов представлен в
таблице Б.11;
MPSV - значение напряжения основного источника питания, В, с дискретностью 0,1 В;
BBV - значение напряжения резервной батареи, В, с дискретностью 0,1 В;
IBV - значение напряжения внутренней батареи, В, с дискретностью 0,1 В;
NMS - битовый флаг, определяющий состояние навигационного модуля:
1 - навигационный модуль включен,
0 - навигационный модуль выключен;
IBU - битовый флаг, определяющий, что в качестве источника питания АСН используется внешний резервный источник:
1 - используется внешний резервный источник,
0 - внешний резервный источник не используется;
BBU - битовый флаг, определяющий, что в качестве источника питания АСН используется внутренняя батарея:
1 - используется внутренняя батарея,
0 - внутренняя батарея не используется.
Таблица Б.11
Список режимов работы АСН, используемых в подзаписи
EGTS_SR_STATE_DATA сервиса EGTS_TELEDATA_SERVICE
Код | Название режима работы АСН |
0 | "Пассивный" |
1 | "ЭРА" |
2 | "Активный" |
3 | "Экстренный вызов" |
4 | "Экстренное слежение" |
5 | "Тестирование" |
6 | "Автосервис" |
7 | "Загрузка ПО" |
Б.2.9 Подзапись EGTS_SR_LOOPIN_DATA
Таблица Б.12
Формат подзаписи EGTS_SR_LOOPIN_DATA
сервиса EGTS_TELEDATA_SERVICE
Бит 7 | Бит 6 | Бит 5 | Бит 4 | Бит 3 | Бит 2 | Бит 1 | Бит 0 | Тип | Тип данных | Размер, байт |
LIFE8 | LIFE7 | LIFE6 | LIFE5 | LIFE4 | LIFE3 | LIFE2 | LIFE1 | M | BYTE | 1 |
LIS n+1 | LIS n | O | BYTE | 1 |
LIS n+3 | LIS n+2 | O | BYTE | 1 |
LIS n+5 | LIS n+4 | O | BYTE | 1 |
LIS n+7 | LIS n+6 | O | BYTE | 1 |
LIFE 1 ... LIFE 8 (Loop In Field Exists) - битовые флаги, определяющие наличие информации о состоянии шлейфовых входов;
LIS n ... LIS n+7 (Loop In State) - значение состояния соответствующего шлейфового входа. Предусмотрены следующие состояния шлейфового входа (бинарное представление):
0 - "норма",
0001 - "тревога",
0010 - "обрыв",
0100 - "замыкание на землю",
1000 - "замыкание на питание".
Б.2.10 Подзапись EGTS_SR_ABS_DIG_SENS_DATA
Таблица Б.13
Формат подзаписи EGTS_SR_ABS_DIG_SENS_DATA
сервиса EGTS_TELEDATA_SERVICE
Бит 7 | Бит 6 | Бит 5 | Бит 4 | Бит 3 | Бит 2 | Бит 1 | Бит 0 | Тип | Тип данных | Размер, байт |
DSN (Digital Sensor Number) младшие биты | DSST (Digital Sensor State) | M | SHORT | 2 |
DSN (Digital Sensor Number) старшие биты |
DSN - номер дискретного входа;
DSST - состояние дискретного входа:
0000 - не активен,
остальные значения - активен.
Б.2.11 Подзапись EGTS_SR_ABS_AN_SENS_DATA
Таблица Б.14
Формат подзаписи EGTS_SR_ABS_AN_SENS_DATA
сервиса EGTS_TELEDATA_SERVICE
Бит 7 | Бит 6 | Бит 5 | Бит 4 | Бит 3 | Бит 2 | Бит 1 | Бит 0 | Тип | Тип данных | Размер, байт |
ASN (Analog Sensor Number) | M | BYTE | 1 |
ASV (Analog Sensor Value) | M | BINARY | 3 |
ASN - номер аналогового входа;
ASV - значение показаний аналогового входа.
Б.2.12 Подзапись EGTS_SR_ABS_CNTR_DATA
Таблица Б.15
Формат подзаписи EGTS_SR_ABS_CNTR_DATA
сервиса EGTS_TELEDATA_SERVICE
Бит 7 | Бит 6 | Бит 5 | Бит 4 | Бит 3 | Бит 2 | Бит 1 | | Тип | Тип данных | Размер, байт |
CN (Counter Number) | M | BYTE | 1 |
CNV (Counter Value) | M | BINARY | 3 |
CN - номер счетного входа;
CNV - значение показаний счетного входа.
Б.2.13 Подзапись EGTS_SR_ABS_LOOPIN_DATA
Таблица Б.16
Формат подзаписи EGTS_SR_ABS_LOOPIN_DATA
сервиса EGTS_TELEDATA_SERVICE
Бит 7 | Бит 6 | Бит 5 | Бит 4 | Бит 3 | Бит 2 | Бит 1 | Бит 0 | Тип | Тип данных | Размер, байт |
LIN (Loop In Number) младшие биты | LIS (Loop In State) | M | SHORT | 2 |
LIN (Loop In Number) старшие биты |
LIN - номер шлейфового входа;
LIS - значение состояния шлейфового входа.
Б.2.14 Подзапись EGTS_SR_LIQUID_LEVEL_SENSOR
Таблица Б.17
Формат подзаписи EGTS_SR_LIQUID_LEVEL_SENSOR
сервиса EGTS_TELEDATA_SERVICE
Бит 7 | Бит 6 | Бит 5 | Бит 4 | Бит 3 | Бит 2 | Бит 1 | Бит 0 | Тип | Тип данных | Размер, байт |
- | LLSEF | LLSVU | RDF | LLSN | M | BYTE | 1 |
MADDR (Module Address) | M | USHORT | 2 |
LLSD (Liquid Level Sensor Data) | M | BINARY | 4...512 |
LLSEF (Liquid Level Sensor Error Flag) - битовый флаг, определяющий наличие ошибок при считывании значения ДУЖ:
0 - ошибок не обнаружено,
1 - ошибка при считывании показаний ДУЖ;
LLSVU (Liquid Level Sensor Value Unit) - битовый флаг, определяющий единицы измерения показаний ДУЖ:
00 - нетарированное показание ДУЖ,
01 - показания ДУЖ в процентах от общего объема емкости,
10 - показания ДУЖ в литрах с дискретностью в 0,1 л;
RDF (Raw Data Flag) - флаг, определяющий формат поля LLSD данной подзаписи:
0 - поле LLSD имеет размер 4 байта (тип данных UINT) и содержит показания ДУЖ в формате, определяемом полем LLSVU,
1 - поле LLSD содержит данные ДУЖ в неизменном виде, как они поступили из внешнего порта АСН (размер поля LLSD при этом определяется исходя из общей длины данной подзаписи и размеров расположенных перед LLSD полей);
LLSN (Liquid Level Sensor Number) - порядковый номер датчика;
MADDR - адрес модуля, данные о показаниях ДУЖ с которого поступили в АСН (номер внешнего порта АСН);
LLSD - показания ДУЖ в формате, определяемом полем RDF.
Б.2.15 Подзапись EGTS_SR_PASSENGERS_COUNTERS
Таблица Б.18
Формат подзаписи EGTS_SR_PASSENGERS_COUNTERS
сервиса EGTS_TELEDATA_SERVICE
Бит 7 | Бит 6 | Бит 5 | Бит 4 | Бит 3 | Бит 2 | Бит 1 | Бит 0 | Тип | Тип данных | Размер, байт |
- | RDF | M | | |
DPR (Doors Presented) | M | BYTE | 1 |
DRL (Doors Released) | M | BYTE | 1 |
MADDR (Module Address) | M | USHORT | 2 |
PCD (Passengers Counters Data) | M | BINARY | 2 ... 512 |
RDF (Raw Data Flag) - флаг, определяющий формат поля PCD данной подзаписи:
0 - поле PCD имеет формат, определяемый полем DPR (представлен в
таблице Б.19),
1 - поле PCD содержит данные счетчика пассажиропотока в неизменном виде, как они поступили из внешнего порта АСН (размер поля PD при этом определяется исходя из общей длины данной подзаписи и размеров расположенных перед PD полей);
DPR (Doors Presented) - битовое поле, определяющее наличие счетчиков на дверях и структуру поля PCD (бит 0 определяет наличие счетчика на первой двери, бит 1 на второй и т.д.). Если бит имеет значение 1, то счетчик используется, если 0 - не используется;
DRL (Doors Released) - битовое поле, определяющее двери, которые открывались и закрывались при подсчете пассажиров (например, 00000000 - ни одна из дверей не открывалась, 00000001 - открывалась только первая дверь, 00001001 - открывались первая и четвертая двери);
MADDR - адрес модуля, данные от счетчиков пассажиропотока с которого поступили в АСН (номер внешнего порта АСН);
PCD - данные счетчиков пассажиропотока.
Таблица Б.19
Формат поля PCD подзаписи EGTS_SR_PASSENGERS_COUNTERS
сервиса EGTS_TELEDATA_SERVICE
Бит 7 | Бит 6 | Бит 5 | Бит 4 | Бит 3 | Бит 2 | Бит 1 | Бит 0 | Тип | Тип данных | Размер, байт |
IPQ1 (In Passengers Quantity 1) | O | BYTE | 1 |
OPQ1 (Out Passengers Quantity 1) | O | BYTE | 1 |
. . . | O | . . . | . . . |
IPQ8 (In Passengers Quantity 8) | O | BYTE | 1 |
OPQ8 (Out Passengers Quantity 8) | O | BYTE | 1 |
IPQ1...IPQ8 - число вошедших пассажиров через 1 ... 8 дверь;
OPQ1...OPQ8 - число вышедших пассажиров через 1 ... 8 дверь.
Наличие или отсутствие полей IPQ и OPQ определяется битами поля DPR подзаписи EGTS_SR_PASSENGERS_COUNTERS. Если в поле DPR бит, соответствующий определенному номеру двери, имеет значение 1, то соответствующие поля IPQ и OPQ присутствуют в структуре. Если в поле DPR бит имеет значение 0, то соответствующие поля IPQ и OPQ отсутствуют в структуре. Если определенное поле IPQ присутствует, то и соответствующее поле OPQ присутствует.
Б.2.16 Подзапись EGTS_SR_SIGNATURE
Подзапись EGTS_SR_SIGNATURE, структура которой приведена в
таблице Б.20, предназначена для предоставления информации о коде аутентификации передаваемых массивов данных.
Таблица Б.20
Структура подзаписи EGTS_SR_SIGNATURE
Бит 7 | Бит 6 | Бит 5 | Бит 4 | Бит 3 | Бит 2 | Бит 1 | Бит 0 | Тип | Тип данных | Размер, байт |
VER (Version) | M | BYTE | 1 |
SA (StructuresAmount) | M | BYTE | 1 |
ASD1 (Array 1 Signature Data) | M | BINARY | VAR |
ASD2 (Array 2 Signature Data) | O | BINARY | VAR |
... | ... | ... | ... |
ASD255 (Array 255 Signature Data) | O | BINARY | VAR |
Описание полей:
VER - версия формата блока информации о коде аутентификации (значение для поля VER должно быть установлено в 0);
SA - число структур с массивами данных, соответствующих коду аутентификации. Может быть от одной и более, в зависимости от требуемой схемы подписания массива данных;
ASD1...ASD255 - структуры, содержащие информацию о коде аутентификации одного массива.
Таблица Б.21
Состав полей структуры ASD подзаписи EGTS_SR_SIGNATURE
Бит 7 | Бит 6 | Бит 5 | Бит 4 | Бит 3 | Бит 2 | Бит 1 | Бит 0 | Тип | Тип данных | Размер, байт |
B# | M | BYTE | 1 |
KEY# (Key Number) | M | USHORT | 2 |
ALGID (Algorithm Identifier) | M | UINT | 4 |
SLNL (Signature Length Low Bits) | M | BYTE | 1 |
B#H | SLNH (Signature Length High Bits) | M | BYTE | 1 |
SD (Signature Data) | M | BINARY | VAR |
Описание полей:
B# - (Block Number) младшие 8 битов порядкового номера блока с кодом аутентификации для проверки его некорректируемости;
B#H - (Block Number High Bit) - старшие 2 бита порядкового номера блока с кодом аутентификации для проверки его некорректируемости;
KEY# - номер ключа из массива ключей, доступных АСН, с помощью которого сформирован код аутентификации данного блока данных. В данной версии АСН поддерживает один ключ.
Примечание - Рекомендуемое значение для включения в поле KEY# должно выбираться исходя из условия, что АСН поддерживает один ключ;
ALGID - идентификатор алгоритма генерации кода аутентификации.
Примечание - Рекомендуемое значение для включения в поле ALGID - 0x8034;
SLNL, SLNH - младшие 8 битов и старшие 6 битов значения длины данных кода аутентификации;
SD - данные кода аутентификации массива данных.
Примечания
1 Если требуется определение кода аутентификации всего массива мониторинговой информации перед вычислением кода аутентификации, указанный массив информации объединяется без выравнивания содержимого всех сервисных подзаписей [их полезной нагрузки - поля SDR (Subrecord Data)] в следующем порядке:
- подзапись EGTS_SR_EP_MAIN_DATA;
- подзаписи EGTS_SR_EP_TRACK_DATA, если передаются;
- подзаписи EGTS_SR_EP_ACCEL_DATA, EGTS_SR_EP_TRACK_DATA2, EGTS_SR_EP_TRACK_DATA3, если передаются;
- подзаписи EGTS_SR_EP_RAW_DATA, если передаются.
2 Информация подзаписей о траектории движения ТС упорядочивается по времени в порядке возрастания.
3 Информация подзаписей о профиле ускорения упорядочивается по времени без учета типа подзаписи.
4 Информация подзаписей о первичных навигационных данных упорядочивается по времени в порядке возрастания.
5 Сформированный массив данных используется для вычисления кода аутентификации.
6 Если требуется определение кодов аутентификации мониторинговой информации по блокам, то определение кодов аутентификации осуществляется по мере формирования блоков, при этом порядок вычисления кодов аутентификации блоков разного типа (с разными подзаписями) не имеет значения. В массив мониторинговой информации можно включить и подписать не более 1024 блоков.
Б.2.17 Подзапись EGTS_SR_ACCEL_DATA_SIG
Таблица Б.22
Формат подзаписи EGTS_SR_ACCEL_DATA_SIG
сервиса EGTS_TELEDATA_SERVICE
Бит 7 | Бит 6 | Бит 5 | Бит 4 | Бит 3 | Бит 2 | Бит 1 | Бит 0 | Тип | Тип данных | Размер, байт |
B# (Block Number) | M | BYTE | 1 |
SA (Structures Amount) | M | BYTE | 1 |
ATM (Absolute Time) | M | UINT | 4 |
ADS1 (Accelerometer Data Structure 1) | M | BINARY | 8 |
ADS2 (Accelerometer Data Structure 2) | O | BINARY | 8 |
. | . | . | . |
ADS255 (Accelerometer Data Structure 255) | O | BINARY | 8 |
B# - младшие 8 бит порядкового номера блока с кодом аутентификации для проверки его некорректируемости;
SA - число передаваемых структур данных показаний акселерометра;
ATM - время проведения измерений первой передаваемой структуры показаний акселерометра (число секунд с 00:00:00 01.01.2010 UTC);
ADS1 ... ADS255 - структуры данных показаний акселерометра, формат структуры представлен в
таблице Б.23. В составе подзаписи передается минимум одна структура ADS.
Таблица Б.23
Формат структуры данных показаний акселерометра подзаписи
EGTS_SR_ACCEL_DATA_SIG сервиса EGTS_TELEDATA_SERVICE
Бит 7 | Бит 6 | Бит 5 | Бит 4 | Бит 3 | Бит 2 | Бит 1 | Бит 0 | Тип | Тип данных | Размер, байт |
RTM (Relative Time) | M | USHORT | 2 |
XAAV (X Axis Acceleration Value) | M | SHORT | 2 |
YAAV (Y Axis Acceleration Value) | M | SHORT | 2 |
ZAAV (Z Axis Acceleration Value) | M | SHORT | 2 |
RTM - приращение к времени измерения предыдущей записи (для первой записи приращение к полю ATM), мс;
XAAV - значение линейного ускорения по оси X (старший бит определяет знак, 1 указывает на отрицательное значение), м/с2, с дискретностью 0,1 м/с2;
YAAV - значение линейного ускорения по оси Y (старший бит определяет знак, 1 указывает на отрицательное значение), м/с2, с дискретностью 0,1 м/с2;
ZAAV - значение линейного ускорения по оси Z (старший бит определяет знак, 1 указывает на отрицательное значение), м/с2, с дискретностью 0,1 м/с2;
разрешающая способность полей ускорения - 0.01 G.
Примечания
1 Ось X направлена параллельно к продольной оси ТС. Положительное направление оси X соответствует движению вперед.
2 Ось Y направлена перпендикулярно к оси X в плоскости, параллельной поверхности Земли. Положительному направлению оси Y соответствует направление влево.
3 Ось Z перпендикулярна к осям X и Y. Положительному направлению оси Z соответствует направление вверх.
Б.2.18 Подзапись EGTS_SR_POS_DATA_SIG
Таблица Б.24
Формат подзаписи EGTS_SR_POS_DATA_SIG
сервиса EGTS_TELEDATA_SERVICE
Бит 7 | Бит 6 | Бит 5 | Бит 4 | Бит 3 | Бит 2 | Бит 1 | Бит 0 | Тип | Тип данных | Размер, байт |
B# (Block Number) | M | BYTE | 1 |
NTM (Navigation Time) | M | UINT | 4 |
LAT (Latitude) | M | UINT | 4 |
LONG (Longitude) | M | UINT | 4 |
FLG (Flags) | M | BYTE | 1 |
ALTE | LOHS | LAHS | MV | BB | CS | FIX | VLD | | | |
SPD (Speed) младшие биты | M | USHORT | 2 |
DIRH | ALTS | SPD (Speed) старшие биты | | | |
DIR (Direction) | M | BYTE | 1 |
ODM (Odometer) | M | BINARY | 3 |
DIN (Digital Inputs) | M | BYTE | 1 |
SRC (Source) | M | BYTE | 1 |
NID (Network Identifier) | M | BINARY | 3 |
LAC (Local Area Code) | M | UINT | 4 |
CID (Cell Identifier) | M | SHORT | 2 |
SS (Signal Strength) | M | BYTE | 1 |
ALT (Altitude) | O | BINARY | 3 |
SRCD (Source Data) | O | SHORT | 2 |
B# - младшие 8 бит порядкового номера блока с кодом аутентификации для проверки его некорректируемости;
NTM - время навигации (число секунд с 00:00:00 01.01.2010 UTC);
LAT - широта по модулю, градусы/90·0xFFFFFFFF и взята целая часть;
LONG - долгота по модулю, градусы/180·0xFFFFFFFF и взята целая часть;
FLG - определяет дополнительные параметры навигационной посылки;
ALTE - битовый флаг определяет наличие поля ALT в подзаписи:
1 - поле ALT передается,
0 - не передается;
LOHS - битовый флаг определяет полушарие долготы:
0 - восточная долгота,
1 - западная долгота;
LAHS - битовый флаг определяет полушарие широты:
0 - северная широта,
1 - южная широта;
MV - битовый флаг, признак движения:
1 - движение,
0 - ТС находится в режиме стоянки;
BB - битовый флаг, признак отправки данных из памяти ("черный ящик"):
0 - актуальные данные,
1 - данные из памяти ("черного ящика");
FIX - битовое поле, тип определения координат:
0 - 2D fix,
1 - 3D fix;
CS - битовое поле, тип используемой системы:
0 - система координат WGS-84,
1 - государственная геоцентрическая система координат ПЗ-90.02;
VLD - битовый флаг, признак "валидности" координатных данных:
1 - данные "валидны",
0 - данные "невалидны";
SPD - скорость в км/ч с дискретностью 0,1 км/ч (используется 14 младших бит);
ALTS (Altitude Sign) - битовый флаг, определяет высоту относительно уровня моря при установленном флаге ALTE:
0 - точка выше уровня моря,
1 - ниже уровня моря;
DIRH (Direction the Highest bit) - старший бит (8) параметра DIR;
DIR - направление движения. Определяется как угол в градусах, который отсчитывается по часовой стрелке между северным направлением географического меридиана и направлением движения в точке измерения (дополнительно старший бит находится в поле DIRH);
ODM - пройденное расстояние (пробег) в км, с дискретностью 0,1 км;
DIN - битовые флаги, определяют состояние основных дискретных входов 1...8 (если бит равен 1, то соответствующий вход активен, если 0, то неактивен). Данное поле включено для удобства использования и экономии трафика при работе в системах мониторинга транспорта базового уровня;
SRC - определяет источник (событие), инициировавший посылку данной навигационной информации (информация представлена в
таблице Б.4);
NID - идентификатор базовой станции сети подвижной радиотелефонной связи, наблюдаемой УСВ на текущий момент. Используются 20 младших бит (MCC+MNC). Структура поля NID представлена в
таблице Б.25;
Таблица Б.25
Формат поля NID подзаписи EGTS_SR_POS_DATA_SIG
Биты 20...23 | Биты 10...19 | Биты 0...9 | Тип | Тип данных | Размер, байт |
- | MCC (Mobile Country Code) | MNC (Mobile Network Code) | M | BINARY | 3 |
LAC - идентификатор локальной зоны базовой станции сети ПРС, наблюдаемой УСВ на текущий момент;
CID - идентификатор ячейки базовой станции сети ПРС, наблюдаемой УСВ на текущий момент;
SS - Signal Strength - модуль уровня силы сигнала данной базовой станции сети ПРС, выраженный в дБм. Например, значение "80" соответствует уровню сигнала "минус 80 дБм".
ALT - высота над уровнем моря, м (опциональный параметр, наличие которого определяется битовым флагом ALTE);
SRCD - данные, характеризующие источник (событие) из поля SRC. Наличие и интерпретация значения данного поля определяется полем SRC.
Б.2.19 Подзапись EGTS_SR_EXT_POS_DATA_SIG
Таблица Б.26
Формат подзаписи EGTS_SR_EXT_POS_DATA_SIG
сервиса EGTS_TELEDATA_SERVICE
Бит 7 | Бит 6 | Бит 5 | Бит 4 | Бит 3 | Бит 2 | Бит 1 | Бит 0 | Тип | Тип данных | Размер, байт |
B# (Block Number) | M | BYTE | 1 |
- | NSFE | SFE | PFE | HFE | VFE | M | BYTE | 1 |
VDOP (Vertical Dilution of Precision) | O | USHORT | 2 |
HDOP (Horizontal Dilution of Precision) | O | USHORT | 2 |
PDOP (Position Dilution of Precision) | O | USHORT | 2 |
SAT (Satellites) | O | BYTE | 1 |
NS (Navigation System) | O | USHORT | 2 |
B# - младшие 8 бит порядкового номера блока с кодом аутентификации для проверки его некорректируемости;
NSFE (Navigation System Field Exists) - определяет наличие данных о типах используемых навигационных спутниковых систем:
1 - поле NS передается,
0 - не передается.
SFE (Satellites Field Exists) - определяет наличие данных о текущем количестве видимых спутников SAT и типе используемой навигационной спутниковой системы NS:
1 - поля SAT и NS передаются,
0 - не передаются;
PFE (PDOP Field Exists) - определяет наличие поля PDOP:
1 - поле PDOP передается,
0 - не передается;
HFE (HDOP Field Exists) - определяет наличие поля HDOP:
1 - поле HDOP передается,
0 - не передается;
VFE (VDOP Field Exists) - определяет наличие поля VDOP:
1 - поле VDOP передается,
0 - не передается;
VDOP - снижение точности в вертикальной плоскости (значение, умноженное на 100);
HDOP - снижение точности в горизонтальной плоскости (значение, умноженное на 100);
PDOP - снижение точности по местоположению (значение, умноженное на 100);
SAT - число видимых спутников;
NS - битовые флаги, характеризующие используемые навигационные спутниковые системы. Определены следующие значения (десятичные) флагов:
0 - система не определена,
1 - ГЛОНАСС,
2 - GPS,
4 - Galileo,
8 - Compass,
16 - Beidou,
32 - DORIS,
64 - IRNSS,
128 - QZSS.
Остальные значения зарезервированы.
Б.2.20 Подзапись EGTS_SR_WEIGHT_CONTROL
Подзапись EGTS_SR_WEIGHT_CONTROL используется для передачи данных от систем мониторинга осевой нагрузки (данных от датчиков нагрузки на оси) ТС и аналогичных.
Таблица Б.27
Формат подзаписи EGTS_SR_WEIGHT_CONTROL
сервиса EGTS_TELEDATA_SERVICE
Бит 7 | Бит 6 | Бит 5 | Бит 4 | Бит 3 | Бит 2 | Бит 1 | Бит 0 | Тип | Тип данных | Размер, байт |
TWM (Time of Weight Measure) | M | UINT | 4 |
FLG (Flags) | M | BYTE | 2 |
SCE | SE | SBA | DTE | | | | |
LAE | LOE | ALTE | LOHS | LAHS | ALTS | | |
MTTW (Maximum Tracktor Technical Weight) | M | UINT | 4 |
MRTW (Maximum Trailer Technical Weight) | M | UINT | 4 |
AXC (Axles Configuration) | M | BYTE | 4 |
AXW (Axles Weight) | M | BYTE | 52 |
PWM (Precision of Weight Measure) | M | BYTE | 1 |
LAT (Latitude) | O | UINT | 4 |
LONG (Longitude) | O | UINT | 4 |
ALT (Altitude) | O | BINARY | 3 |
DT (Detector Type) | O | BYTE | 1 |
TWM - время измерения (определения) передаваемых значений (число секунд с 00:00:00 01.01.2010 UTC);
MTTW - технически допустимая максимальная масса тягача, кг;
MRTW - технически допустимая максимальная масса прицепа, кг;
AXC - конфигурация осей ТС (автопоезда).
Значение конфигурации осей ТС (автопоезда) формируют исходя из максимального числа осей автомобиля-тягача, равного 6, и максимального числа осей прицепа (полуприцепа), равного 7.
Для информации о каждой оси выделяется 2 бита. Последние 6 бит не используют. 2 бита, выделенные для каждой оси, могут содержать следующие значения:
- комбинация "00" означает, что для данной оси ТС (автопоезда) отсутствует возможность измерения массы, приходящейся на эту ось;
- комбинация "01" означает, что данная ось ТС (автопоезда) отсутствует;
- комбинация "10" означает, что для данной оси ТС (автопоезда) имеется возможность измерения массы, приходящейся на эту ось, и соответствующее значение записано в элементе передаваемых данных AXW;
- комбинация "11" не используется.
Таблица Б.28
Структура передаваемых данных
о конфигурации осей ТС (автопоезда)
| Конфигурация осей ТС (автопоезда) |
Конфигурация осей автомобиля-тягача | Конфигурация осей прицепа (полуприцепа) |
Условный номер оси | 1 | 2 | 3 | 4 | 5 | 6 | 1 | 2 | 3 | 4 | 5 | 6 | 7 |
Возможные значения | 00/01/10 |
AXW - данные о нагрузках на оси, кг.
Для передачи значения массы, приходящейся на каждую ось, выделяют по 4 байта. Значениям "00" и "01" в конфигурации осей ТС (автопоезда) (см.
поле AXC) для соответствующей оси должно соответствовать значение "0". Последовательность данных значений массы, приходящейся на каждую ось, соответствует указанной в
таблице Б.28.
SCE (SMON Communication Errors) - битовый признак наличия ошибок передачи данных от АСН (системы мониторинга осевой нагрузки) в течение последних 30 сут.
1 - ошибки имелись,
0 - ошибки отсутствуют;
SE (SMON Errors) - битовый признак наличия ошибок обработки данных о нагрузке на ось ТС в АСН (системе мониторинга осевой нагрузки) в течение последних 30 сут.:
1 - ошибки имелись,
0 - ошибки отсутствуют;
SBA (Security Breach Attempt) - битовый признак наличия попыток нарушения работы системы мониторинга осевой нагрузки (компонентов, осуществляющих сбор и обработку информации о нагрузках на оси ТС) в течение последних двух лет:
1 - попытки зафиксированы,
0 - попытки не зафиксированы;
LAE - битовый флаг определяет наличие поля LAT в подзаписи:
1 - поле LAT передается,
0 - поле LAT не передается;
LOE - битовый флаг определяет наличие поля LONG в подзаписи:
1 - поле LONG передается,
0 - поле LONG не передается;
PWM (Precision of Weight Measure) - погрешность определения данных о нагрузке на ось, %;
LAT - широта местоположения ТС по модулю в момент измерения нагрузки на оси, градусы/90·0xFFFFFFFF и взята целая часть;
LONG - долгота по модулю в момент измерения нагрузки на оси, градусы/180·0xFFFFFFFF и взята целая часть;
ALTE - битовый флаг определяет наличие поля ALT в подзаписи:
1 - поле ALT передается,
0 - не передается;
LOHS - битовый флаг определяет полушарие долготы:
0 - восточная долгота,
1 - западная долгота;
LAHS - битовый флаг определяет полушарие широты:
0 - DTE северная широта,
1 - южная широта;
ALTS (Altitude Sign) - битовый флаг, определяет высоту относительно уровня моря и имеет смысл только при установленном флаге ALTE:
0 - точка выше уровня моря,
1 - ниже уровня моря;
ALT - высота над уровнем моря в момент измерения нагрузки на оси, м (опциональный параметр, наличие которого определяется битовым флагом ALTE);
DTE (Detector Type Errors) - битовый флаг определяет наличие поля DT в подзаписи:
1 - поле DT передается,
0 - поле DT не передается;
DT - тип измерительного устройства. Определены следующие значения:
0 - тип не определен,
1 - тензодатчик,
2 - линейного перемещения с вертикальным ходом плеча и потенциометрического типа,
3 - акселерометры (инклиномеры).
Значения 4 - 255 зарезервированы для дальнейшего использования.
Б.3 Использование EGTS_COMMANDS_SERVICE
Списки и описание команд, подтверждений на команды, а также списки параметров АСН, необходимых для реализации услуги EGTS_TELEDATA_SERVICE, представлены в
таблицах Б.29,
Б.30 и
Б.31 соответственно.
Таблица Б.29
Название команды | Код | Тип | Описание |
EGTS_FLEET_DOUT_ON | 0x0009 | USHORT | Активация дискретных выходов. Параметр интерпретируется как битовое поле, определяющее, какие выходы активировать. Бит 0 соответствует первому выходу, 1 - второму выходу. Если бит имеет значение 1, то выход активируется, если 0, то состояние выхода не изменяется |
EGTS_FLEET_DOUT_OFF | 0x000A | USHORT | Деактивация дискретных выходов. Параметр интерпретируется как битовое поле, определяющее, какие выходы деактивировать. Бит 0 соответствует первому выходу, 1 - второму выходу. Если бит имеет значение 1, то выход деактивируется, если 0, то состояние выхода не изменяется |
EGTS_FLEET_GET_DOUT_DATA | 0x000B | - | Команда запроса состояния дискретных выходов |
EGTS_FLEET_GET_POS_DATA | 0x000C | - | Команда запроса текущих данных местоположения. При получении данной команды помимо подтверждения в виде подзаписи EGTS_SR_COMMAND_DATA сервиса EGTS_COMMANDS_SERVICE АСН отправляет телематическое сообщение, содержащее подзапись EGTS_SR_POS_DATA сервиса EGTS_TELEDATA_SERVICE |
EGTS_FLEET_GET_SENSORS_DATA | 0x000D | - | Команда запроса состояния дискретных и аналоговых входов. При получении данной команды помимо подтверждения в виде подзаписи EGTS_SR_COMMAND_DATA сервиса EGTS_COMMANDS_SERVICE АСН отправляет телематическое сообщение, содержащее подзаписи EGTS_SR_POS_DATA и EGTS_SR_AD_SENSORS сервиса EGTS_TELEDATA_SERVICE |
EGTS_FLEET_GET_LIN_DATA | 0x000E | - | Команда запроса состояния шлейфовых входов. При получении данной команды помимо подтверждения в виде подзаписи EGTS_SR_COMMAND_DATA сервиса EGTS_COMMANDS_SERVICE АСН отправляет телематическое сообщение, содержащее подзаписи EGTS_SR_POS_DATA и EGTS_SR_LOOPIN_DATA сервиса EGTS_TELEDATA_SERVICE |
EGTS_FLEET_GET_CIN_DATA | 0x000F | - | Команда запроса состояния счетных входов. При получении данной команды помимо подтверждения в виде подзаписи EGTS_SR_COMMAND_DATA сервиса EGTS_COMMANDS_SERVICE АСН отправляет телематическое сообщение, содержащее подзаписи EGTS_SR_POS_DATA и EGTS_SR_COUNTERS_DATA сервиса EGTS_TELEDATA_SERVICE |
EGTS_FLEET_GET_STATE | 0x0010 | - | Команда запроса состояния АСН. При получении данной команды помимо подтверждения в виде подзаписи EGTS_SR_COMMAND_DATA сервиса EGTS_COMMANDS_SERVICE АСН отправляет телематическое сообщение, содержащее подзаписи EGTS_SR_POS_DATA и EGTS_SR_STATE_DATA сервиса EGTS_TELEDATA_SERVICE |
EGTS_FLEET_ODOM_CLEAR | 0x0011 | - | Команда для обнуления показаний внутреннего одометра АСН. Для обработки данной команды оператор отправляет корректные значения полей ACL и AC из таблицы Б.17 спецификации протокола Поддержки услуг |
Таблица Б.30
Список подтверждений на команды и сообщения от АСН
Название команды | Код | Тип | Описание |
EGTS_FLEET_DOUT_ON | 0x0009 | USHORT | Параметр интерпретируется как битовое поле, определяющее состояние дискретных выходов. Бит 0 соответствует первому выходу, 1 - второму выходу. Если бит имеет значение 1, то выход активирован, 0 - не активирован |
EGTS_FLEET_DOUT_OFF | 0x000A | USHORT | Параметр интерпретируется как битовое поле, определяющее состояние дискретных выходов. Бит 0 соответствует первому выходу, 1 - второму выходу. Если бит имеет значение 1, то выход активирован, 0 - не активирован |
EGTS_FLEET_GET_DOUT_DATA | 0x000B | USHORT | Параметр интерпретируется как битовое поле, определяющее состояние дискретных выходов. Бит 0 соответствует первому выходу, 1 - второму выходу. Если бит имеет значение 1, то выход активирован, 0 - не активирован |
Таблица Б.31
Параметр | Код | Тип параметра | Значение по умолчанию | Описание |
Конфигурация и конфигурационные данные услуг |
Мониторинг ТС |
EGTS_FLEET_ON | 0x0261 | BOOLEAN | 1 | 1 - разрешает использование услуги мониторинговой информации |
EGTS_FLEET_IGN_ON_PERIOD | 0x0262 | INT | 60 | Период передачи телематических сообщений на сервер при включенном зажигании, с |
EGTS_FLEET_IGN_ON_PERIOD_SAT | 0x0277 | INT | 1800 | Период передачи телематических сообщений на сервер при включенном зажигании по каналу спутниковой связи, с |
EGTS_FLEET_IGN_OFF_PERIOD | 0x0263 | INT | 300 | Период передачи телематических сообщений на сервер при выключенном зажигании, с |
EGTS_FLEET_DIST_THRESHOLD | 0x0264 | INT | 10 | Значение пройденного пути, по достижении которого производится отправка телематического сообщения на сервер с признаком "пробег заданной дистанции", 100 м |
EGTS_FLEET_COURSE_THRESHOLD | 0x0265 | INT | 20 | Значение изменения курса, по достижении которого производится отправка телематического сообщения на сервер с признаком "превышение установленного значения угла поворота", градусы |
EGTS_FLEET_MAX_SPEED_THRESHOLD | 0x0266 | ARRAY OF INT | 60,0,0,0,0 | Значения порогов скорости, при превышении одного из которых производится передача телематического сообщения на сервер с признаком "превышение одного из заданных порогов скорости", км/ч. Нулевые значения не учитываются при обработке |
EGTS_FLEET_MIN_SPEED_THRESHOLDS | 0x0267 | ARRAY OF INT | 0,0,0,0,0 | Значения порогов скорости, при превышении одного из которых производится передача телематического сообщения на сервер с признаком "снижение скорости ниже одного из заданных порогов", км/ч. Нулевые значения не учитываются при обработке |
EGTS_FLEET_MIN_BATTERY_VOLTAGE | 0x0268 | INT | 110 | Пороговое значение напряжения на резервном аккумуляторе, при достижении которого производится передача телематического сообщения на сервер с признаком "снижение напряжения источника резервного питания ниже порогового значения", 0,1 В |
EGTS_FLEET_POS_ACCEL_THRESHOLD | 0x0269 | INT | 100 | Пороговое значение положительного продольного ускорения, при достижении которого производится передача телематического сообщения на сервер с признаком "резкий разгон", 0,1 м/с2 |
EGTS_FLEET_NEG_ACCEL_THRESHOLD | 0x026A | INT | 100 | Пороговое значение отрицательного продольного ускорения, при достижении которого производится передача телематического сообщения на сервер с признаком "резкое торможение", 0,1 м/с2 |
EGTS_FLEET_EM_MON_PERIOD | 0x026B | INT | 10 | Период передачи телематических сообщений на сервер в режиме "экстренное слежение", с |
EGTS_FLEET_NAVI_TRB_THRESHOLD | 0x026C | INT | 6 | Пороговое значение частоты прерывания режима навигации при включенном зажигании или режиме экстренного слежения, при достижении которого производится передача телематического сообщения на сервер с признаком "нестабильная навигация", 1/ч |
EGTS_FLEET_CONN_TRB_THRESHOLD | 0x026D | INT | 30 | Пороговое значение частоты прерывания/восстановления IP соединения при включенном зажигании или режиме экстренного слежения, при достижении которого производится передача телематического сообщения на сервер с признаком "нестабильная связь", 1/ч |
EGTS_FLEET_GSM_REG_TRB_THRESHOLD | 0x026E | INT | 3 | Пороговое значение частоты регистрации в сети связи стандартов GSM при включенном зажигании или режиме экстренного слежения, при достижении которого производится передача телематического сообщения на сервер с признаком "нестабильная регистрация в сети сотовой связи", 1/ч |
EGTS_FLEET_POS_USE_ALT | 0x026F | BOOLEAN | 1 | 1 - указывает, что параметр "Altitude" передается в телематическом сообщении от АСН |
EGTS_FLEET_EXT_POS_DATA_FLAGS | 0x0270 | INT | 255 | Определяет, какие из опциональных параметров передаются в подзаписи EGTS_SR_EXT_POS_DATA сервиса EGTS_TELEDATA_SERVICE. Представляет собой битовую маску, формат которой совпадает с форматом первого байта подзаписи EGTS_SR_EXT_POS_DATA |
EGTS_FLEET_SR_MASK | 0x0271 | INT | 255 | Определяет состав данных, передаваемый с АСН с каждым телематическим сообщением (подзапись EGTS_SR_POS_DATA). Представляет собой битовое поле: 0 - EGTS_SR_EXT_POS_DATA; 1 - EGTS_SR_AD_SENSORS_DATA; 2 - EGTS_SR_COUNTERS_DATA; 3 - EGTS_SR_ACCEL_DATA; 4 - EGTS_SR_STATE_DATA; 5 - EGTS_SR_LOOPIN_DATA. Если соответствующий бит имеет значение 1, то подзапись передается |
EGTS_FLEET_DIN_MASK | 0x0272 | INT | 1 | Определяет состав дискретных входов, анализируемых АСН. Представляет собой битовое поле: 0 - дискретные входы 1 ... 8; 1 - входы 9 ... 16; 2 - входы 17 ... 24 и т.д. Если бит имеет значение 1, то соответствующие дискретные входы (если они физически присутствуют) анализируются АСН |
EGTS_FLEET_AIN_MASK | 0x0273 | INT | 15 | Определяет состав аналоговых входов, анализируемых АСН. Представляет собой битовое поле: бит 0 - аналоговый вход 1; 1 - вход 2; 2 - вход 3 и т.д. Если бит имеет значение 1, то соответствующий аналоговый вход (если он физически присутствует) анализируется АСН |
EGTS_FLEET_CIN_MASK | 0x0274 | INT | 0 | Определяет состав счетных входов, анализируемых АСН. Представляет собой битовое поле: бит 0 - счетный вход 1; 1 - вход 2; 2 - вход 3 и т.д. Если бит имеет значение 1, то соответствующий счетный вход (если он физически присутствует) анализируется АСН |
EGTS_FLEET_LIN_MASK | 0x0275 | INT | 0 | Определяет состав шлейфовых входов, анализируемых АСН. Представляет собой битовое поле: бит 0 - счетный вход 1; 1 - вход 2; 2 - вход 3. Если бит имеет значение 1, то соответствующий шлейфовый вход (если он физически присутствует) анализируется АСН |
EGTS_FLEET_USE_ABS_SENS_DATA | 0x0276 | INT | 0 | Определяет необходимость использования подзаписей EGTS_SR_ABS_DIG_SENS_DATA, EGTS_SR_ABS_AN_SENS_DATA, EGTS_SR_ABS_CNTR_DATA и EGTS_SR_ABS_LOOPIN_DATA вместо EGTS_SR_AD_SENSORS_DATA, EGTS_SR_COUNTERS_DATA и EGTS_SR_LOOPIN_DATA для передачи информации о состоянии соответствующих сенсоров. Представляет собой битовое поле: 0 - EGTS_SR_ABS_DIG_SENS_DATA; 1 - EGTS_SR_ABS_AN_SENS_DATA; 2 - EGTS_SR_ABS_CNTR_DATA; 3 - EGTS_SR_ABS_LOOPIN_DATA. Если бит имеет значение 1, то используется соответствующая подзапись |
(обязательное)
СПЕЦИФИКАЦИЯ ПРОТОКОЛА УРОВНЯ ПОДДЕРЖКИ УСЛУГ
И СПЕЦИФИКАЦИЯ СЕРВИСОВ ПРЕДОСТАВЛЕНИЯ УСЛУГ
В.1 Назначение протокола уровня поддержки услуг
Протокол уровня поддержки услуг предназначен для обеспечения обмена данными между АСН и системами и аппаратно-программными комплексами в целях обеспечения функционирования информационных услуг. Каждой услуге соответствует отдельный сервис, который является ключевым элементом в рамках системы, построенной с применением протокола.
Протокол уровня поддержки услуг выполняет следующие основные функции:
- обмен информационными сообщениями, содержащими данные для обработки различными сервисами, а также запросы на выдачу информации сервисами;
- обеспечение уведомления о результатах доставки и обработки данных уровня поддержки услуг;
- идентификация принадлежности данных определенному типу сервиса;
- определение характеристики данных (число, тип, состав, размер, кодировка и др.).
В.1.1 Обмен информационными сообщениями
Основной структурой протокола уровня поддержки услуг, содержащей в себе все необходимые данные для обработки информации или запроса на предоставление той или иной услуги, является запись. Каждая запись может иметь в своем составе несколько подзаписей, содержащих необходимые данные и определяющих действия, которые должен произвести сервис, обрабатывающий данную подзапись.
В.1.2 Обеспечение уведомления о результате доставки и обработки данных уровня поддержки услуг
На уровне поддержки услуг уведомление отправляющей стороны о результате доставки и обработки данных обеспечивается механизмом подтверждений информационных записей при помощи специальных подзаписей, содержащих идентификатор полученной/обработанной записи.
В.1.3 Идентификация принадлежности данных
Для идентификации принадлежности записи тому или иному сервису используется идентификатор типа сервиса, который определяет функциональные особенности и характеристики обрабатываемых данных. Тип сервиса является его идентификатором при внутриплатформенной маршрутизации и является уникальным в рамках протокола.
В.1.4 Определение характеристики данных
Данные в протоколе уровня поддержки услуг записываются в виде подзаписи, имеющей свой уникальный идентификатор в рамках отдельного типа сервиса, а также строго определенную структуру организации данных в зависимости от подзаписи. Использованием такой организации данных в протоколе достигается однозначное определение типа данных, их физического смысла, размера и способа упаковки.
В.2 Определение структур данных
В.2.1 Общая структура
Общая структура протокола уровня поддержки услуг, которая входит в состав пакета протокола транспортного уровня (см.
приложение А), может содержать одну или несколько записей, идущих одна за другой и имеющих различный состав данных, предназначенных разным сервисам.
На
рисунке В.1 представлена общая структура данных протокола уровня поддержки услуг.
Данные уровня поддержки услуг |
Запись RID=1 | Запись RID=2 | ... | Запись RID=N |
Рисунок В.1 - Общая структура данных
протокола уровня поддержки услуг
В.2.2 Структура отдельной записи
В.2.2.1 Состав записи
Отдельная запись протокола уровня поддержки услуг состоит из заголовка записи, и данных записи.
На
рисунке В.2 представлен состав отдельной записи протокола уровня поддержки услуг.
Заголовок записи | Данные записи |
Подзапись 1 | ... | Подзапись N |
Рисунок В.2 - Состав отдельной записи
протокола уровня поддержки услуг
В заголовке записи находятся параметры, определяющие типы сервисов получателя и отправителя, идентификатор записи, идентификатор объекта (например, терминала), длину передаваемых данных, а также различные флаги, определяющие наличие опциональных параметров и способ обработки.
Эти записи могут содержать одну или несколько подзаписей определенных типов, содержащих передаваемые данные.
В.2.2.2 Структура записи
В
таблице В.1 представлен формат отдельной записи протокола уровня поддержки услуг.
Таблица В.1
Формат отдельной записи протокола уровня поддержки услуг
Бит 7 | Бит 6 | Бит 5 | Бит 4 | Бит 3 | Бит 2 | Бит 1 | Бит 0 | Тип | Тип данных | Размер, байт |
RL (Record Length) | M | USHORT | 2 |
RN (Record Number) | M | USHORT | 2 |
RFL (Record Flags) | M | BYTE | 1 |
SSOD | RSOD | GRP | RPP | TMFE | EVFE | OBFE | | | |
OID (Object Identifier) | O | UINT | 8 |
EVID (Event Identifier) | O | UINT | 4 |
TM (Time) | O | UINT | 4 |
SST (Source Service Type) | M | BYTE | 1 |
RST (Recipient Service Type) | M | BYTE | 1 |
RD (Record Data) | M | BINARY | 3...65494 |
RL - параметр определяет размер данных из поля RD;
RN - номер записи. Значения в данном поле изменяются по правилам циклического счетчика в диапазоне от 0 до 65494 т.е. при достижении значения 65494 следующее значение должно быть 0. Значение данного поля используется для подтверждения записи;
RFL - содержит битовые флаги, определяющие наличие в данном пакете полей OID, EVID и TM, характеризующих содержащиеся в записи данные;
SSOD (Source Service On Device) - битовый флаг, определяющий расположение сервиса-отправителя:
1 - сервис-отправитель расположен на стороне АСН (авторизуемой ТП),
0 - сервис-отправитель расположен на авторизующей ТП;
RSOD (Recipient Service On Device) - битовый флаг, определяющий расположение сервиса-получателя:
1 - сервис-получатель расположен на стороне АСН (авторизуемой ТП),
0 - сервис-получатель расположен на авторизующей ТП;
GRP (Group) - битовый флаг, определяющий принадлежность передаваемых данных определенной группе, идентификатор которой указан в поле OID:
1 - данные предназначены для группы,
0 - принадлежность группе отсутствует;
RPP (Record Processing Priority) - битовое поле, определяющее приоритет обработки данной записи сервисом:
00 - наивысший,
01 - высокий,
10 - средний,
11 - низкий;
TMFE (Time Field Exists) - битовое поле, определяющее наличие в данном пакете поля ТМ:
1 - поле ТМ присутствует,
0 - поле ТМ отсутствует;
EVFE (Event ID Field Exists) - битовое поле, определяющее наличие в данном пакете поля EVID:
1 - поле EVID присутствует,
0 - поле EVID отсутствует;
OBFE (Object ID Field Exists) - битовое поле, определяющее наличие в данном пакете поля OID:
1 - поле OID присутствует,
0 - поле OID отсутствует;
OID - идентификатор объекта, сгенерировавшего данную запись или для которого данная запись предназначена (уникальный идентификатор АСН). При передаче от АСН в одном пакете транспортного уровня нескольких записей подряд для разных сервисов, но от одного и того же объекта, поле OID может присутствовать только в первой записи, а в последующих записях может быть опущено. В случае если запись передается АСН в ответ на команду от ТП для индикации того, что данные принадлежат правильному объекту и сопоставлению запроса и ответа на стороне ТП, необходимо указать тот же OID, что был принят в команде. Алгоритм способа использования OID представлен на
рисунке В.3;
Рисунок В.3 - Алгоритм использования OID
EVID - уникальный идентификатор события. Поле EVID задает глобальный идентификатор события и применяется, когда необходимо логически связать с одним-единственным событием набор нескольких информационных сущностей, причем сами сущности могут быть разнесены как по разным информационным пакетам, так и по времени. При этом прикладное ПО имеет возможность объединить все эти сущности воедино в момент представления пользователю информации о событии. Например, если с нажатием тревожной кнопки связывается серия фотоснимков, поле EVID должно быть указано в каждой сервисной записи, связанной с этим событием на протяжении передачи всех сущностей, связанных с данным событием, независимо от того, как долго не длилась передача всего пула информации;
TM - время формирования записи на стороне отправителя (секунды с 00:00:00 01.01.2010 UTC). Если в одном пакете транспортного уровня передаются несколько записей, относящихся к одному объекту и моменту времени, то поле метки времени TM может передаваться только в составе первой записи;
SST - идентификатор типа сервиса-отправителя, сгенерировавшего данную запись. Например, сервис, обрабатывающий навигационные данные на стороне АСН, сервис команд на стороне ТП и т.д.;
RST - идентификатор типа сервиса-получателя данной записи. Например, сервис, обрабатывающий навигационные данные на стороне ТП, сервис обработки команд на стороне АСН и т.д.;
RD - поле, содержащее информацию, присущую определенному типу сервиса (одну или несколько подзаписей сервиса типа, указанного в поле SST или RST, в зависимости от вида передаваемой информации).
В.2.3 Общая структура подзаписей
В
таблице В.2 представлен формат отдельной подзаписи протокола уровня поддержки услуг.
Таблица В.2
Формат отдельной подзаписи протокола уровня поддержки услуг
Бит 7 | Бит 6 | Бит 5 | Бит 4 | Бит 3 | Бит 2 | Бит 1 | Бит 0 | Тип | Тип данных | Размер, байт |
SRT (Subrecord Type) | M | BYTE | 1 |
SRL (Subrecord Length) | M | USHORT | 2 |
SRD (Subrecord Data) | O | BINARY | 0... 65495 |
SRT - тип подзаписи (подтип передаваемых данных в рамках общего набора типов одного сервиса). Тип 0 - специальный, зарезервирован за подзаписью подтверждения данных для каждого сервиса. Конкретные значения номеров типов подзаписей определяются логикой самого сервиса. Протокол указывает лишь то, что этот номер должен присутствовать, а нулевой идентификатор зарезервирован;
SRL - длина данных в байтах подзаписи в поле SRD;
SRD - данные подзаписи. Наполнение данного поля специфично для каждого сочетания идентификатора типа сервиса и типа подзаписи.
На каждую информационную запись уровня поддержки услуг необходимо отправить подтверждение, которое содержит подзапись с информацией об идентификаторе подтверждаемой записи и результате ее обработки. Описание и формат подтверждения представлены в
перечислении а) В.3.2.2.
На
рисунке В.4 представлен алгоритм работы механизма подтверждений протокола уровня поддержки услуг.
Рисунок В.4 - Диаграмма обмена сообщениями
Каждое сообщение протокола содержит в себе заголовок и контрольную сумму транспортного уровня и одну или несколько записей уровня поддержки услуг. Причем в одном сообщении могут содержаться как информационные записи, так и подтверждения на ранее принятые записи.
В.3 Описание сервисов предоставления услуг
В.3.1 Список сервисов
Сервис является элементом инфраструктуры ТП, обеспечивающим функциональное выполнение алгоритма той или иной услуги с использованием описываемого протокола.
В
таблице В.3 представлен список поддерживаемых сервисов, их функциональное описание и соответствующие идентификаторы (поле "Код") в десятичном виде.
Таблица В.3
Список сервисов, поддерживаемых протоколом
Код | Название | Описание |
1 | EGTS_AUTH_SERVICE | Данный тип сервиса применяется для осуществления процедуры аутентификации АСН (авторизуемой ТП) на авторизующей ТП. При использовании TCP/IP протокола в качестве транспорта, АСН (авторизуемая ТП) должна проходить данную процедуру, и только после успешного завершения данной процедуры происходит дальнейшее взаимодействие |
2 | EGTS_TELEDATA_SERVICE | Сервис предназначен для обработки телематической информации (координатные данные, данные о срабатывании датчиков и т.д.), поступающей от АСН. |
4 | EGTS_COMMANDS_SERVICE | Данный тип сервиса предназначен для обработки управляющих и конфигурационных команд, информационных сообщений и статусов, передаваемых между АСН, ТП и операторами |
9 | EGTS_FIRMWARE_SERVICE | Сервис предназначен для передачи на АСН конфигурации и непосредственно самого ПО аппаратной части самого АСН, а также различного периферийного оборудования, подключенного к АСН и поддерживающего возможность удаленного обновления ПО |
110 | EGTS_ECALL_SERVICE | Сервис, обеспечивающий выполнение функционала ЭРА. Поддерживается только АСН с функциями экстренного вызова |
В.3.2 Сервис EGTS_AUTH_SERVICE
Для описания данного сервиса вводятся понятия: "авторизуемая ТП", "авторизующая ТП".
Авторизуемая ТП - платформа, которая инициирует обмен данными между платформами с запросом на идентификацию (путем передачи записи с идентификационными данными на авторизующую ТП). В качестве авторизуемой ТП в основном выступает АСН. Запись с запросом на идентификацию содержит следующие данные:
- идентификатор АСН (авторизуемой ТП), который необходим для регистрации в БД авторизующей ТП.
Примечание - АСН (авторизуемая ТП) может быть зарегистрирована как в БД одной "домашней" авторизующей ТП, так и на нескольких, произвольно удаленных ТП;
- набор данных, которые необходимы для однозначной идентификации АСН (или авторизуемой ТП) на стороне авторизующей ТП.
Авторизующая ТП - платформа, которая принимает запись с запросом на идентификацию от АСН (авторизуемой ТП). Кроме того, эта платформа проверяет полученные данные (идентификаторы, тип клиента) в своей БД и при необходимости производит запрос к АСН (авторизуемой ТП), используя имеющуюся таблицу маршрутизации.
Данный тип сервиса применяется:
- для осуществления процедур идентификации и аутентификации при установлении соединения между АСН (авторизуемой ТП) и авторизующей ТП;
- получения учетных данных АСН (или авторизуемой ТП) на стороне авторизующей ТП;
- получения информации на авторизующей ТП об инфраструктуре на стороне АСН (авторизуемой ТП) - например, составе и версиях ПО, модулей, блоков, периферийного оборудования и т.д.
Примечание - Данная функция настоящего сервиса является опциональной, и АСН (авторизуемая ТП) сама принимает решение об объеме информации, отправляемой на авторизующую ТП;
- получения информации на авторизующей ТП о ТС;
- передачи авторизующей ТП на АСН (авторизуемую ТП) перечня поддерживаемых сервисов;
- передачи авторизующей ТП на АСН (авторизуемую ТП) данных о способе и параметрах шифрования;
- передачи АСН (авторизуемой ТП) на авторизующую ТП аутентификационных данных для реализации шифрования данных;
- реализации алгоритма "запросов" на использование сервисов на стороне АСН (авторизуемой ТП).
Примечание - Настоящий протокол предполагает реализацию использования сервисов авторизующей ТП на стороне АСН (авторизуемой ТП).
Следует различать "простой" алгоритм использования сервисов и алгоритм "запросов". "Простой" алгоритм подразумевает, что для АСН (авторизуемой ТП) доступны все сервисы, и в этом случае авторизуемой ТП разрешено сразу отправлять данные для требуемого сервиса после прохождения процедуры авторизации. Алгоритм "запросов" на использование сервисов подразумевает, что перед тем, как использовать тот или иной тип сервиса (отправлять данные), АСН (авторизуемая ТП) должна получить от авторизующей ТП информацию о доступных для использования сервисов. "Запрос" на использование сервисов может быть выполнен как на этапе авторизации, так и после нее;
- передачи АСН (авторизуемой ТП) от авторизующей ТП результатов процедуры аутентификации.
Сервис должен быть использован АСН (авторизуемой ТП) только в случае применения в качестве транспорта протокола TCP/IP после создания каждого нового соединения с авторизующей ТП.
Описание полного пакета подзаписей сервиса EGTS_AUTH_SERVICE для реализации перечисленных выше функций приведено в
В.3.2.2.
Описание алгоритма авторизации АСН на авторизующей ТП приведено в
В.3.2.3.
Особенности алгоритма авторизации авторизуемой ТП на авторизующей ТП приведены в
В.3.2.4.
В.3.2.2 Описание подзаписей сервиса EGTS_AUTH_SERVICE
В
таблице В.4 представлен список подзаписей, используемых сервисом EGTS_AUTH_SERVICE.
Таблица В.4
Список подзаписей сервиса EGTS_AUTH_SERVICE
Код | Название | Описание |
0 | EGTS_SR_RECORD_RESPONSE | Подзапись применяется для осуществления подтверждения процесса обработки записи протокола уровня поддержки услуг. Данный тип подзаписи должен поддерживаться всеми сервисами |
2 | EGTS_SR_TERM_IDENTITY | Подзапись используется только АСН при запросе авторизации на авторизующей ТП и содержит учетные данные АСН |
3 | EGTS_SR_VEHICLE_DATA | Подзапись применяется АСН для передачи на ТП информации о ТС |
4 | EGTS_SR_MODULE_DATA | Подзапись предназначена для передачи на ТП информации об инфраструктуре на стороне АСН, о составе, состоянии и параметрах блоков и модулей АСН. Данная подзапись является опциональной, и разработчик АСН сам принимает решение о необходимости заполнения полей и отправки данной подзаписи. Одна подзапись описывает один модуль. В одной записи может передаваться последовательно несколько таких подзаписей, что позволяет передать данные об отдельных составляющих всей аппаратной части АСН и периферийного оборудования |
5 | EGTS_SR_DISPATCHER_IDENTITY | Подзапись используется только авторизуемой ТП при запросе авторизации на авторизующей ТП и содержит учетные данные авторизуемой АСН |
6 | EGTS_SR_AUTH_PARAMS | Подзапись используется авторизующей ТП для передачи на АСН данных о способе и параметрах шифрования, требуемого для дальнейшего взаимодействия |
7 | EGTS_SR_AUTH_INFO | Подзапись предназначена для передачи на авторизующую ТП аутентификационных данных АСН (авторизуемой ТП) с использованием ранее переданных со стороны авторизующей ТП параметров для осуществления шифрования данных |
8 | EGTS_SR_SERVICE_INFO | Данный тип подзаписи используется для информирования принимающей стороны, АСН или ТП, в зависимости от направления отправки, о поддерживаемых сервисах, а также для запроса определенного набора требуемых сервисов (от АСН к ТП) |
9 | EGTS_SR_RESULT_CODE | Подзапись применяется авторизующей ТП для информирования АСН (авторизуемой ТП) о результатах процедуры аутентификации АСН |
110 | EGTS_SR_TERM_IDENTITY_SIG | Подзапись используется АСН только при запросе авторизации на авторизующей ТП и содержит учетные данные АСН в некорректируемом виде |
111 | EGTS_SR_VEHICLE_DATA_SIG | Подзапись применяется АСН для передачи на ТП информации о ТС в некорректируемом виде |
а) подзапись EGTS_SR_RECORD_RESPONSE
В
таблице В.5 представлен формат подзаписи EGTS_SR_RECORD_RESPONSE.
Таблица В.5
Формат подзаписи EGTS_SR_RECORD_RESPONSE
Бит 7 | Бит 6 | Бит 5 | Бит 4 | Бит 3 | Бит 2 | Бит 1 | Бит 0 | Тип | Тип данных | Размер, байт |
CRN (Confirmed Record Number) | M | USHORT | 2 |
RST (Record Status) | M | BYTE | 1 |
Поля подзаписи EGTS_SR_RECORD_RESPONSE:
CRN - номер подтверждаемой записи (значение поля RN из обрабатываемой записи),
RST - статус обработки записи.
При получении подтверждения отправителем он анализирует поле RST подзаписи EGTS_SR_RECORD_RESPONSE и, в случае получения статуса об успешной обработке, стирает запись из внутреннего хранилища, иначе в случае ошибки и в зависимости от причины производит соответствующие действия.
Рекомендуется совмещать подтверждение транспортного уровня (тип пакета EGTS_PT_RESPONSE) с подзаписями - подтверждениями уровня поддержки услуг EGTS_SR_RECORD_RESPONSE;
б) подзапись EGTS_SR_TERM_IDENTITY
В
таблице В.6 представлен формат подзаписи EGTS_SR_TERM_IDENTITY сервиса EGTS_AUTH_SERVICE.
Таблица В.6
Формат подзаписи EGTS_SR_TERM_IDENTITY
сервиса EGTS_AUTH_SERVICE
Бит 7 | Бит 6 | Бит 5 | Бит 4 | Бит 3 | Бит 2 | Бит 1 | Бит 0 | Тип | Тип данных | Размер, байт |
TID (Terminal Identifier) | M | UINT | 8 |
Flags | M | BYTE | 1 |
MNE | BSE | NIDE | SSRA | LNGCE | IMSIE | IMEIE | HDIDE |
HDID (Home Dispatcher Identifier) | O | USHORT | 2 |
IMEI (International Mobile Equipment Identity) | O | STRING | 15 |
IMSI (International Mobile Subscriber Identity) | O | STRING | 16 |
LNGC (Language Code) | O | STRING | 3 |
NID (Network Identifier) | O | BINARY | 3 |
BS (Buffer Size) | O | USHORT | 2 |
MSISDN (Mobile Station Integrated Services Digital Network Number) | O | STRING | 15 |
SSLPV (Service Support Level Protocol Version) | O | STRING | 2 |
Поля подзаписи EGTS_SR_TERM_IDENTITY:
TID - уникальный идентификатор, назначаемый при программировании АСН. Наличие значения 0 в данном поле означает, что АСН не прошел процедуру конфигурирования или прошел ее не полностью. Данный идентификатор назначается оператором и однозначно определяет набор учетных данных АСН. TID назначается при инсталляции АСН как дополнительного оборудования и передаче оператору учетных данных АСН (IMSI, IMEI, serial_id). В случае использования АСН в качестве штатного устройства, TID сообщается оператору автопроизводителем вместе с учетными данными (VIN, IMSI, IMEI),
HDIDE (Home Dispatcher Identifier Exists) - битовый флаг, который определяет наличие поля HDID в подзаписи (если бит равен 1, то поле передается, если 0, то не передается),
IMEIE (International Mobile Equipment Identity Exists) - битовый флаг, который определяет наличие поля IMEI в подзаписи (если бит равен 1, то поле передается, если 0, то не передается),
IMSIE (International Mobile Subscriber Identity Exists) - битовый флаг, который определяет наличие поля IMSI в подзаписи (если бит равен 1, то поле передается, если 0, то не передается),
LNGCE (Language Code Exists) - битовый флаг, который определяет наличие поля LNGC в подзаписи (если бит равен 1, то поле передается, если 0, то не передается),
SSRA - битовый флаг предназначен для определения алгоритма использования сервисов (если бит равен 1, то используется "простой" алгоритм, если 0, то алгоритм "запросов" на использование сервисов),
NIDE (Network Identifier Exists) - битовый флаг определяет наличие поля NID в подзаписи (если бит равен 1, то поле передается, если 0, то не передается),
BSE (Buffer Size Exists) - битовый флаг, определяющий наличие поля BS в подзаписи (если бит равен 1, то поле передается, если 0, то не передается),
MNE (Mobile Network Exists) - битовый флаг, определяющий наличие поля MSISDN в подзаписи (если бит равен 1, то поле передается, если 0, то не передается),
HDID - идентификатор "домашней" ТП (подробная учетная информация о терминале хранится на данной ТП),
IMEI - идентификатор мобильного устройства (модема). При невозможности определения данного параметра, АСН должна заполнять данное поле значением 0 во всех 15 символах,
IMSI - идентификатор мобильного абонента. При невозможности определения данного параметра АСН должна заполнять данное поле значением 0 во всех 16 символах,
LNGC - код языка, предпочтительного к использованию на стороне АСН, (см.
[9]), например "rus" - русский,
NID - идентификатор сети оператора, в которой зарегистрирована АСН на данный момент. Используются 20 младших бит. Представляет пару кодов MCC-MNC (см. рекомендации
[10]).
BS - максимальный размер буфера приема АСН в байтах. Размер каждого пакета информации, передаваемого на АСН, не должен превышать данного значения. Поле BS может принимать различные значения, например 800, 1000, 1024, 2048, 4096 и т.д., и зависит от реализации аппаратной и программной частей конкретной АСН,
MSISDN - телефонный номер мобильного абонента. При невозможности определения данного параметра устройство должно заполнять данное поле значением 0 во всех 15 символах (формат описан в
[11]),
SSLPV - номер версии протокола уровня поддержки услуг (номер версии протокола EGTS). Версия протокола уровня поддержки услуг (номер версии протокола EGTS) состоит из двух символов, левый символ "0" для версий от 1 до 9, "01" ... "09" соответственно, далее оба поля заполняются согласно цифрам двузначного числа номера версии.
Расширение функциональности при взаимодействии АСН и ТП, а также при взаимодействии между ТП, реализуемыми через включение в протокол дополнительных команд и сервисов и в то же время стандартизируемыми и включенными в настоящий стандарт, приводит к увеличению номера версии протокола.
Настоящий стандарт описывает взаимодействие с помощью протокола версии "02", а также стратегию использования АСН и ТП, поддерживающих взаимодействие с помощью протокола "02" с учетом совместимости их с АСН и ТП, работающих с использованием протокола "01". С этой целью в стандарте приведено:
- взаимодействие с использованием протокола версии "01";
- условия и алгоритмы аутентификации и авторизации, позволяющих реализовать выбор версии протокола для взаимодействия между АСН и ТП разных версий.
Условия и алгоритмы аутентификации и авторизации, позволяющих реализовать выбор версии протокола для взаимодействия между АСН и ТП разных версий приведены в
В.3.2.4.
Передача поля HDID определена настройками АСН и целесообразна при возможности подключения АСН к ТП, отличной от "домашней", например при использовании территориально распределенной сети ТП. При использовании только одной "домашней" ТП передача HDID не требуется.
"Простой" алгоритм использования сервисов, указанный в
В.3.2.1, обозначает, что для АСН (авторизуемой ТП) доступны все сервисы, и в таком режиме АСН разрешено сразу отправлять данные для требуемого сервиса. В зависимости от действующих на авторизующей ТП для данной АСН разрешений в ответ на пакет с данными для сервиса может быть возвращена запись-подтверждение с соответствующим признаком ошибки. В системах с простым распределением прав на использование сервисов рекомендуется применять именно "простой" алгоритм. Это сокращает объем передаваемого трафика и время, затрачиваемое АСН на авторизацию.
Алгоритм "запросов" на использование сервисов обозначает, что перед тем, как использовать тот или иной тип сервиса (отправлять данные), АСН должна получить от ТП информацию о доступных для использования сервисах. Запрос на использование сервисов можно осуществлять как на этапе авторизации, так и после нее. На этапе авторизации запрос на использование того или иного сервиса производится путем добавления подзаписей типа SR_SERVICE_INFO и установки бита 7 поля SRVP в значение 1.
После процедуры авторизации запрос на использование сервиса может быть также осуществлен при помощи подзаписей SR_SERVICE_INFO.
Таблица В.7
Формат поля NID подзаписи EGTS_SR_TERM_IDENTITY
сервиса EGTS_AUTH_SERVICE
Биты 20...23 | Биты 10...19 | Биты 0...9 | Тип | Тип данных | Размер, байт |
- | MCC (Mobile Country Code) | MNC (Mobile Network Code) | M | BINARY | 3 |
Совокупность MCC и MNC определяет уникальный идентификатор сотового оператора сети ПРС, а также операторов спутниковой связи.
Параметры поля NID подзаписи EGTS_SR_TERM_IDENTITY:
MCC - код страны,
MNC - код мобильной сети в пределах страны;
в) подзапись EGTS_SR_MODULE_DATA
В
таблице В.8 представлен формат подзаписи EGTS_SR_MODULE_DATA сервиса EGTS_AUTH_SERVICE.
Таблица В.8
Формат подзаписи EGTS_SR_MODULE_DATA
сервиса EGTS_AUTH_SERVICE
Бит 7 | Бит 6 | Бит 5 | Бит 4 | Бит 3 | Бит 2 | Бит 1 | Бит 0 | Тип | Тип данных | Размер, байт |
MT (Module Type) | M | BYTE | 1 |
VID (Vendor Identifier) | M | UINT | 4 |
FWV (Firmware Version) | M | USHORT | 2 |
SWV (Software Version) | M | USHORT | 2 |
MD (Modification) | M | BYTE | 1 |
ST (State) | M | BYTE | 1 |
SRN (Serial Number) | O | STRING | 0 ... 32 |
D (Delimiter) | M | BYTE | 1 |
DSCR (Description) | O | STRING | 0 ... 32 |
D (Delimiter) | M | BYTE | 1 |
Поля подзаписи SR_MODULE_DATA:
MT - тип модуля, определяет функциональную принадлежность модуля (1 - основной модуль; 2 - модуль ввода-вывода; 3 - модуль навигационного приемника; 4 - модуль беспроводной связи). Здесь указаны рекомендованные правила нумерации типов модулей. Конкретная реализация сервиса авторизации может вводить и расширять собственную нумерацию типов, включая все внешние периферийные контроллеры,
VID - код производителя,
FWV - версия аппаратной части модуля (старший байт - число до точки - major version, младший - после точки - minor version, например версия 2.34 будет представлена числом 0x0222),
SWV - версия программной части модуля (старший байт - число до точки, младший - после точки),
MD - код модификации программной части модуля,
ST - состояние (1 - включен, 0 - выключен, > 127 - неисправность, см.
таблицу А.14),
SRN (Serial Number) - серийный номер модуля,
D (Delimiter) - разделитель строковых параметров (всегда имеет значение 0),
DSCR (Description) - краткое описание модуля;
г) подзапись EGTS_SR_VEHICLE_DATA
В
таблице В.9 представлен формат подзаписи EGTS_SR_VEHICLE_DATA сервиса EGTS_AUTH_SERVICE.
Данная подзапись должна передаваться совместно с EGTS_SR_TERM_IDENTITY.
Таблица В.9
Формат подзаписи EGTS_SR_VEHICLE_DATA
сервиса EGTS_AUTH_SERVICE
Бит 7 | Бит 6 | Бит 5 | Бит 4 | Бит 3 | Бит 2 | Бит 1 | Бит 0 | Тип | Тип данных | Размер, байт |
VINL (Vehicle Identification Number - LOW) | M | STRING | 17 |
VHT (Vehicle Type) | M | UINT | 4 |
VPST (Vehicle Propulsion Storage Type) | M | UINT | 4 |
VINH (Vehicle Identification Number - HI) | O | STRING | 0...255 |
Поля подзаписи EGTS_SR_VEHICLE_DATA:
VIN (Vehicle Identification Number) - идентификационный номер ТС (структура описана в
[12]); Передается в двух полях VINL - последние 17 знаков, VINH - оставшаяся часть;
VHT - тип ТС:
1 - пассажирский, (M1),
2 - автобус (M2),
3 - автобус (M3),
4 - легкая грузовая машина (N1),
5 - тяжелая грузовая машина (N2),
6 - тяжелая грузовая машина (N3),
7 - мотоцикл (L1e),
8 - мотоцикл (L2e),
9 - мотоцикл (L3e),
10 - мотоцикл (L4e),
11 - мотоцикл (L5e),
12 - мотоцикл (L6e),
13 - мотоцикл (L7e),
20 - маломерное судно некоммерческого использования,
21 - маломерное судно коммерческого использования,
22 - 64 - зарезервировано для судов иных типов;
VPST - тип энергоносителя ТС. Может быть установлено более одного бита, если установлены носители нескольких типов. Если все биты 0, то тип не задан:
бит 31 - 6 не используется,
бит 5:1 - водород,
бит 4:1 - электричество,
бит 3:1 - жидкий пропан (LPG),
бит 2:1 - сжиженный природный газ (CNG),
бит 1:1 - дизель,
бит 0:1 - бензин;
д) подзапись EGTS_SR_DISPATCHER_IDENTITY.
В
таблице В.10 представлен формат подзаписи EGTS_SR_DISPATCHER_IDENTITY сервиса EGTS_AUTH_SERVICE.
Таблица В.10
Формат подзаписи EGTS_SR_DISPATCHER_IDENTITY
сервиса EGTS_AUTH_SERVICE
Бит 7 | Бит 6 | Бит 5 | Бит 4 | Бит 3 | Бит 2 | Бит 1 | Бит 0 | Тип | Тип данных | Размер, байт |
DT (Dispatcher Type) | M | BYTE | 1 |
DID (Dispatcher ID) | M | UINT | 4 |
TID (TerminalIdentifier) | | ULONG | 8 |
SSLPV (Service Support Level Protocol Version) | O | STRING | 2 |
DSCR (Description) | O | STRING | 0...255 |
Поля подзаписи EGTS_SR_DISPATCHER_IDENTITY:
DT - тип диспетчера,
DID - уникальный идентификатор диспетчера,
DSCR - краткое описание.
TID - уникальный идентификатор, назначаемый при программировании АСН. Наличие значения 0 в данном поле означает, что АСН не прошла процедуру конфигурирования или прошла ее не полностью. Данный идентификатор назначается оператором системы и однозначно определяет набор учетных данных АСН. TID назначается при инсталляции АСН как дополнительного оборудования и передаче оператору учетных данных АСН (IMSI, IMEI, serial_id). В случае использования АСН в качестве штатного устройства автопроизводитель сообщает TID оператору вместе с учетными данными (VIN, IMSI, IMEI),
SSLPV - номер версии протокола уровня поддержки услуг (номер версии протокола EGTS). Версия протокола уровня поддержки услуг (номер версии протокола EGTS) состоит из двух символов, левый символ "0" для версий от 1 до 9, "01" ... "09" соответственно, далее оба поля заполняются согласно цифрам двузначного числа номера версии;
е) подзапись EGTS_SR_AUTH_PARAMS
В
таблице В.11 представлен формат подзаписи EGTS_SR_AUTH_PARAMS сервиса EGTS_AUTH_SERVICE.
Таблица В.11
Формат подзаписи EGTS_SR_AUTH_PARAMS
сервиса EGTS_AUTH_SERVICE
Бит 7 | Бит 6 | Бит 5 | Бит 4 | Бит 3 | Бит 2 | Бит 1 | Бит 0 | Тип | Тип данных | Размер, байт |
FLG (Flags) | M | BYTE | 1 |
- | EXE | SSE | MSE | ISLE | PKE | ENA |
PKL (Public Key Length) | O | USHORT | 2 |
PBK (Public Key) | O | BINARY | 0...512 |
ISL (Identity String Length) | O | USHORT | 2 |
MSZ (Mod Size) | O | USHORT | 2 |
SS (Server Sequence) | O | STRING | 0...255 |
D (Delimiter) | O | BYTE | 1 |
EXP (Exp) | O | STRING | 0...255 |
D (Delimiter) | O | BYTE | 1 |
Поля подзаписи EGTS_SR_AUTH_PARAMS:
EXE - битовый флаг, определяет наличие поля EXP и следующего за ним разделителя D (если 1, то поля присутствуют),
SSE - битовый флаг определяет наличие поля SS и следующего за ним разделителя D (если 1, то поля присутствуют),
MSE - битовый флаг, определяет наличие поля MSZ (если 1, то поле присутствует),
ISLE - битовый флаг, определяет наличие поля ISL (если 1, то поле присутствует),
PKE - битовый флаг, определяет наличие полей PKL и PBK (если 1, то поля присутствуют),
ENA - битовое поле, определяющее требуемый алгоритм шифрования пакетов. Если данное поле содержит значение 0, то шифрование не применяется, и подзапись EGTS_SR_AUTH_PARAMS содержит только один байт, иначе в зависимости от типа алгоритма наличие дополнительных параметров определяется остальными битами поля FLG,
PKL - длина открытого ключа в байтах,
PBK - данные открытого ключа,
ISL - результирующая длина идентификационных данных,
MSZ - параметр, применяемый в процессе шифрования,
SS - специальная серверная последовательность байт, применяемая в процессе шифрования,
D - разделитель строковых параметров (всегда имеет значение 0),
EXP - специальная последовательность, используемая в процессе шифрования.
Если запрашиваемый алгоритм шифрования (если требуется использование шифрования) поддерживается, то авторизуемая сторона производит формирование и отправку записи EGTS_SR_AUTH_INFO, зашифрованной по указанному алгоритму. При этом биты 11 и 12 в поле KEYS заголовка транспортного уровня устанавливаются в соответствующие значения, и весь последующий обмен данными производится с использованием шифрования.
Если требуемый алгоритм шифрования не поддерживается, инициирующая сторона отправляет подзапись EGTS_SR_RECORD_RESPONSE с соответствующим признаком ошибки;
ж) подзапись EGTS_SR_AUTH_INFO
В
таблице В.12 представлен формат подзаписи EGTS_SR_AUTH_INFO сервиса EGTS_AUTH_SERVICE.
Таблица В.12
Формат подзаписи EGTS_SR_AUTH_INFO сервиса EGTS_AUTH_SERVICE
Бит 7 | Бит 6 | Бит 5 | Бит 4 | Бит 3 | Бит 2 | Бит 1 | Бит 0 | Тип | Тип данных | Размер, байт |
UNM (User Name) | M | STRING | 0...32 |
D (Delimiter) | M | BYTE | 1 |
UPSW (User Password) | M | STRING | 0...32 |
D (Delimiter) | M | BYTE | 1 |
SS (Server Sequence) | O | STRING | 0...255 |
D (Delimiter) | O | BYTE | 1 |
Поля подзаписи EGTS_SR_AUTH_INFO:
UNM - имя пользователя,
D - разделитель строковых параметров (всегда имеет значение 0),
UPSW - пароль пользователя,
SS - специальная серверная последовательность байт, передаваемая в подзаписи EGTS_SR_AUTH_PARAMS (необязательное поле, наличие зависит от используемого алгоритма шифрования);
и) подзапись EGTS_SR_SERVICE_INFO
В
таблице В.13 представлен формат подзаписи EGTS_SR_SERVICE_INFO Сервиса EGTS_AUTH_SERVICE.
Таблица В.13
Формат подзаписи EGTS_SR_SERVICE_INFO
сервиса EGTS_AUTH_SERVICE
Бит 7 | Бит 6 | Бит 5 | Бит 4 | Бит 3 | Бит 2 | Бит 1 | Бит 0 | Тип | Тип данных | Размер, байт |
ST (Service Type) | M | BYTE | 1 |
SST (Service Statement) | M | BYTE | 1 |
SRVP (Service Parameters) | M | BYTE | 1 |
SRVA | - | SRVRP |
Поля подзаписи EGTS_SR_SERVICE_INFO:
ST - тип сервиса, определяет функциональную принадлежность (например, EGTS_TELEDATA_SERVICE, EGTS_ECALL_SERVICE и т.д.),
SST - определяет текущее состояние сервиса.
В
таблице В.14 представлен перечень возможных состояний сервиса, его кодовое обозначение и описание:
- SRVP - определяет параметры сервиса;
- SRVA (Service Attribute) - битовый флаг, атрибут сервиса:
0 - поддерживаемый сервис,
1 - запрашиваемый сервис,
- SRVRP (Service Routing Priority) - битовое поле, приоритет с точки зрения трансляции на него данных (в случае масштабирования системы и применения нескольких экземпляров приложений одного типа сервиса) определяется битами 0 и 1:
00 - наивысший,
01 - высокий,
10 - средний,
11 - низкий;
Таблица В.14
Список возможных состояний сервиса
Код | Название | Описание |
0 | EGTS_SST_IN_SERVICE | Сервис в рабочем состоянии и разрешен к использованию |
128 | EGTS_SST_OUT_OF_SERVICE | Сервис в нерабочем состоянии (выключен) |
129 | EGTS_SST_DENIED | Сервис запрещен для использования |
130 | EGTS_SST_NO_CONF | Сервис не настроен |
131 | EGTS_SST_TEMP_UNAVAIL | Сервис временно недоступен |
к) подзапись EGTS_SR_RESULT_CODE
В
таблице В.15 представлен формат подзаписи EGTS_SR_RESULT_CODE сервиса EGTS_AUTH_SERVICE.
Таблица В.15
Формат подзаписи EGTS_SR_RESULT_CODE
сервиса EGTS_AUTH_SERVICE
Бит 7 | Бит 6 | Бит 5 | Бит 4 | Бит 3 | Бит 2 | Бит 1 | Бит 0 | Тип | Тип данных | Размер, байт |
RCD (Result Code) | M | BYTE | 1 |
Поля подзаписи EGTS_SR_SERVICE_INFO:
RCD - код, определяющий результат выполнения операции авторизации (см.
таблицу А.14);
л) подзапись EGTS_SR_TERM_IDENTITY_SIG
Формат подзаписи EGTS_SR_TERM_IDENTITY_SIG сервиса EGTS_AUTH_SERVICE представлен в
таблице В.16.
Таблица В.16
Формат подзаписи EGTS_SR_TERM_IDENTITY_SIG
сервиса EGTS_AUTH_SERVICE
Бит 7 | Бит 6 | Бит 5 | Бит 4 | Бит 3 | Бит 2 | Бит 1 | Бит 0 | Тип | Тип данных | Размер, байт |
| B# (Block Number) | M | BYTE | 1 |
| TID (Terminal Identifier) | M | UINT | 8 |
| Flags | M | BYTE | 1 |
MNE | BSE | NIDE | SSRA | MNE | BSE | NIDE | SSRA | | | |
| HDID (Home Dispatcher Identifier) | O | USHORT | 2 |
| IMEI (International Mobile Equipment Identity) | O | STRING | 15 |
| IMSI (International Mobile Subscriber Identity) | O | STRING | 16 |
| LNGC (Language Code) | O | STRING | 3 |
| NID (Network Identifier) | O | BINARY | 3 |
| BS (Buffer Size) | O | USHORT | 2 |
| MSISDN (Mobile Station Integrated Services Digital Network Number) | O | STRING | 15 |
| SSLPV (Service Support Level Protocol Version) | O | STRING | 2 |
Поля подзаписи EGTS_SR_TERM_IDENTITY_SIG:
B# - младшие 8 бит порядкового номера блока с кодом аутентификации для проверки его некорректируемости;
TID - уникальный идентификатор, назначаемый при программировании АСН. Наличие значения 0 в данном поле означает, что АСН не прошел процедуру конфигурирования или прошел ее не полностью. Данный идентификатор назначается оператором и однозначно определяет набор учетных данных АСН. TID назначается при инсталляции АСН как дополнительного оборудования и передаче оператору учетных данных АСН (IMSI, IMEI, serial_id). В случае использования АСН в качестве штатного устройства TID сообщается оператору автопроизводителем вместе с учетными данными (VIN, IMSI, IMEI),
HDIDE (Home Dispatcher Identifier Exists) - битовый флаг, который определяет наличие поля HDID в подзаписи (если бит равен 1, то поле передается, если 0, то не передается),
IMEIE (International Mobile Equipment Identity Exists) - битовый флаг, который определяет наличие поля IMEI в подзаписи (если бит равен 1, то поле передается, если 0, то не передается),
IMSIE (International Mobile Subscriber Identity Exists) - битовый флаг, который определяет наличие поля IMSI в подзаписи (если бит равен 1, то поле передается, если 0, то не передается),
LNGCE (Language Code Exists) - битовый флаг, который определяет наличие поля LNGC в подзаписи (если бит равен 1, то поле передается, если 0, то не передается),
SSRA - битовый флаг предназначен для определения алгоритма использования сервисов (если бит равен 1, то используется "простой" алгоритм, если 0, то алгоритм "запросов" на использование сервисов),
NIDE (Network Identifier Exists) - битовый флаг определяет наличие поля NID в подзаписи (если бит равен 1, то поле передается, если 0, то не передается),
BSE (Buffer Size Exists) - битовый флаг, определяющий наличие поля BS в подзаписи (если бит равен 1, то поле передается, если 0, то не передается),
MNE (Mobile Network Exists) - битовый флаг, определяющий наличие поля MSISDN в подзаписи (если бит равен 1, то поле передается, если 0, то не передается),
HDID - идентификатор "домашней" ТП (подробная учетная информация о терминале хранится на данной ТП),
IMEI - идентификатор мобильного устройства (модема). При невозможности определения данного параметра, АСН должна заполнять данное поле значением 0 во всех 15 символах,
IMSI - идентификатор мобильного абонента. При невозможности определения данного параметра АСН должна заполнять данное поле значением 0 во всех 16 символах,
LNGC - код языка, предпочтительного к использованию на стороне АСН (см.
[13]), например "rus" - русский;
NID - идентификатор сети оператора, в которой зарегистрирована АСН на данный момент. Используются 20 младших бит. Представляет пару кодов MCC-MNC (см. рекомендации
[10]),
BS - максимальный размер буфера приема АСН в байтах. Размер каждого пакета информации, передаваемого на АСН, не должен превышать данного значения. Значение поля BS может принимать различные значения, например 800, 1000, 1024, 2048, 4096 и т.д., и зависит от реализации аппаратной и программной частей конкретной АСН,
MSISDN - телефонный номер мобильного абонента. При невозможности определения данного параметра устройство должно заполнять данное поле значением 0 во всех 15 символах (формат описан в
[11]),
SSLPV - номер версии протокола уровня поддержки услуг (номер версии протокола EGTS). Версия протокола уровня поддержки услуг (номер версии протокола EGTS) состоит из двух символов, левый символ "0" для версий от 1 до 9, "01" ... "09" соответственно, далее оба поля заполняются согласно цифрам двузначного числа номера версии.
Расширение функциональности при взаимодействии АСН и ТП, а также при взаимодействии между ТП, реализуемыми через включение в протокол дополнительных команд и сервисов и в то же время стандартизируемыми и включенными в данный стандарт приводит к увеличению номера версии протокола;
м) подзапись EGTS_SR_VEHICLE_DATA_SIG
Формат подзаписи EGTS_SR_VEHICLE_DATA_SIG сервиса EGTS_AUTH_SERVICE представлен в
таблице В.17.
Таблица В.17
Формат подзаписи EGTS_SR_VEHICLE_DATA_SIG
сервиса EGTS_AUTH_SERVICE
Бит 7 | Бит 6 | Бит 5 | Бит 4 | Бит 3 | Бит 2 | Бит 1 | Бит 0 | Тип | Тип данных | Размер, байт |
B# (Block Number) | M | BYTE | 1 |
VIN (Vehicle Identification Number) | M | STRING | 17 |
VHT (Vehicle Type) | M | UINT | 4 |
VPST (Vehicle Propulsion Storage Type) | M | UINT | 4 |
Поля подзаписи EGTS_SR_VEHICLE_DATA_SIG:
B# - младшие 8 бит порядкового номера блока с кодом аутентификации для проверки его некорректируемости;
VIN - идентификационный номер ТС (структура описана в
[12]);
VHT - тип ТС:
Bit 31-4 не используется;
Bit 3-0:
0001 - пассажирский (Class M1),
0001 - пассажирский (Class M1),
0010 - автобус (Class M2),
0011 - автобус (Class M3);
VPST - тип энергоносителя ТС:
если все биты 0, то тип не задан,
Bit 31 - 6 не используется,
Bit 5: 1 - водород,
Bit 4: 1 - электричество,
Bit 3: 1 - жидкий пропан (LPG),
Bit 2: 1 - сжиженный природный газ (CNG),
Bit 1: 1 - дизель,
Bit 0: 1 - бензин.
В.3.2.3 Описание процедуры авторизации АСН на авторизирующей ТП
Для работы АСН в инфраструктуре оператора ей назначают уникальный идентификатор UNIT_ID, которому должны соответствовать определенные значения IMEI, IMSI и другие учетные данные АСН, необходимые для осуществления взаимодействия в системе оператора.
Конфигурирование АСН может быть произведено одним из перечисленных далее способов.
После регистрации АСН в сети ПРС инфраструктура сотового оператора отслеживает появление нового устройства и инициирует отправку ему зашифрованного SMS с учетными данными. Шифрование производят ключом и алгоритмом, известными данной АСН и сохраненными к моменту конфигурирования в хранилище оператора. Для определения ключей и алгоритмов шифрования на стороне АСН используются соответствующие поля из заголовка протокола транспортного уровня, а также данные о ключах, зашитых в памяти АСН. Учетные данные передаются в виде конфигурационного файла с использованием подзаписи EGTS_SR_SERVICE_FULL_DATA или EGTS_SR_SERVICE_PART_DATA сервиса EGTS_FIRMWARE_SERVICE.
Файл конфигурации должен содержать:
- параметр EGTS_GPRS_APN (параметры точки доступа для установления СПРС-сессии), параметр EGTS_SERVER_ADDRESS, определяющий адрес и порт сервера, с которым необходимо установить TCP/IP-соединение;
- в случае установки параметров для АСН, работающей по протоколу версии "02", может быть установлен параметр EGTS_PROTOCOL_CHOICE с массивом данных, определяющих перечень серверов ТП.
В массиве данных параметра EGTS_PROTOCOL_CHOICE для каждой принимающей ТП будут переданы:
- IPv4-адрес и порт для установки TCP/IP-соединения;
- вариант процедуры выбора версии протокола обмена данными:
0 - выбор осуществляется последовательным выполнением попыток авторизации и передачи данных на ТП начиная с младшей версии протокола ("01"), заканчивая старшей версией протокола ("02") согласно процедурам и принципам, описанным в
В.3.2.4,
1 - АСН использует для обмена данных с указанной ТП версию протокола "01",
2 - АСН использует для обмена данных с указанной ТП версию протокола "02";
- уникальный идентификатор АСН UNIT_ID. В конфигурационном файле также могут присутствовать другие параметры, необходимые для работы АСН. Далее АСН производит расшифровку SMS, проверяет корректность структур данных, вычисляет и сравнивает с полученными в сообщении значениями контрольные суммы. Если расшифровка и проверка прошли успешно, АСН устанавливает СПРС сессию и соединяется с указанным сервером по TCP/IP. После прохождения процедуры аутентификации АСН отправляет подтверждение об успешной конфигурации в виде подзаписи EGTS_SR_RECORD_RESPONSE с кодом EGTS_PC_OK на полученную запись EGTS_SR_SERVICE_FULL_DATA или EGTS_SR_SERVICE_PART_DATA сервиса EGTS_FIRMWARE_SERVICE.
На
рисунке В.5 представлен описанный алгоритм конфигурирования АСН.
Рисунок В.5 - Алгоритм конфигурирования АСН
с использованием SMS
После регистрации АСН в доступной сети ПРС устанавливается СПРС-сессия и TCP/IP-соединение с сервером, информация об адресе которого уже записана в памяти АСН. При прохождении процедуры аутентификации, инфраструктура оператора анализирует параметр TID из подзаписи EGTS_SR_TERM_IDENTITY (см.
таблица В.6). Если TID имеет значение 0, производится процедура конфигурирования при помощи сервиса EGTS_FIRMWARE_SERVICE, как описано в способе 1, отправляется файл конфигурации с использованием подзаписи EGTS_SR_SERVICE_FULL_DATA или EGTS_SR_SERVICE_PART_DATA. Далее, после прихода подтверждения получения конфигурационного файла от АСН, ему отправляется результат авторизации с кодом EGTS_PC_ID_NFOUND, указывающий, что TID = 0 в системе не найден. После этого сервер, не разрывая соединение с АСН, ожидает повторной авторизации АСН, но уже с корректным параметром TID.
На
рисунке В.6 приведен описанный алгоритм конфигурирования АСН.
Рисунок В.6 - Алгоритм конфигурирования АСН
с использованием СПРС
Если авторизация прошла успешно, ТП, в зависимости от алгоритма запроса использования сервисов, может перед подзаписью EGTS_SR_RESULT_CODE добавлять подзаписи типа EGTS_SR_SERVICE_INFO, определяющие состав сервисов, разрешенных для АСН и поддерживаемых ТП. Это означает, что АСН сразу после авторизации может использовать только перечисленные сервисы, даже если он предполагает "простой" алгоритм поддержки прав использования сервисов.
Если используется алгоритм запросов использования сервисов, то АСН не может использовать сервисы, разрешение на использование которых не получено от стороны ТП. Причем разрешение на некоторые запрашиваемые сервисы может прийти позже. Например, когда сервисы находятся на удаленных ТП и от этих ТП в асинхронном режиме приходят ответы на запросы. В этом случае ТП, используя имеющиеся данные маршрутизации, отправляет асинхронный запрос на использование сервисов удаленной ТП, если идентификатор HDID указан в подзаписи EGTS_SR_TERM_IDENTITY при авторизации АСН.
На
рисунке В.7 показан алгоритм выбора версии протокола при авторизации АСН на стороне ТП. Принципы выбора протокола приведены в
В.3.2.4.
Рисунок В.7 - Алгоритм выбора версии протокола
при авторизации АСН на стороне ТП
На
рисунке В.8 представлен изложенный алгоритм обмена сообщениями на этапе авторизации АСН на стороне ТП.
Рисунок В.8 - Алгоритм обмена сообщениями
на этапе авторизации АСН на стороне ТП
После успешного подключения АСН к ТП по протоколу TCP/IP АСН необходимо авторизовать. Для передачи первичных аутентификационных данных АСН должна отправить сообщение, содержащее подзапись EGTS_SR_TERM_IDENTITY (сообщение 1) в течение времени EGTS_SL_NOT_AUTH_TO (см.
таблицу В.22).
Получив сообщение с подзаписью EGTS_SR_TERM_IDENTITY, ТП отправляет на него сообщение 2 с подтверждением о приеме EGTS_SR_RECORD_RESPONSE на запись с идентификатором ID = 1. Необходимо использовать идентификатор пакета PID = 1 при каждой новой сессии авторизации на ТП. Далее, в зависимости от настроек (используется ли шифрование, применяется ли дополнительный алгоритм авторизации), ТП отправляет пакет (сообщение 3) с подзаписью EGTS_SR_AUTH_PARAM, содержащей параметры, необходимые для осуществления шифрования и/или алгоритма расширенной авторизации. Если шифрование и алгоритм расширенной авторизации не используется, то вместо подзаписи EGTS_SR_AUTH_PARAM ТП может отправить подзапись EGTS_SR_RESULT_CODE с результатом проведения процедуры авторизации АСН.
Далее АСН отправляет сообщение 4 с подтверждением EGTS_SR_RECORD_RESPONSE на сообщение 3 с ID = 2. При использовании расширенного алгоритма авторизации и/или шифрования АСН передает сообщение 5, закодированное по правилам шифрования, указанным в сообщении 3 от ТП, и содержащее подзапись EGTS_SR_AUTH_INFO с данными для расширенной авторизации.
После получения EGTS_SR_AUTH_INFO ТП отправляет сообщение 6 с подтверждением на сообщение 5 с ID = 3 и выполняет процедуру авторизации. ТП формирует сообщение 7 с результатом проведения авторизации в виде подзаписи EGTS_SR_RESULT_CODE, а также в случае успешной авторизации может добавить информацию о разрешенных для использования данной АСН услуг в виде подзаписей EGTS_SR_SERVICE_INFO.
АСН формирует сообщение 8 с подтверждением на сообщение 7 с ID = 4. АСН может сформировать сообщение 9 и добавить подзаписи EGTS_SR_SERVICE_INFO, содержащие информацию о требуемых услугах (если применяется процедура использования сервисов "по запросу") и/или поддерживаемых сервисах на стороне АСН.
Далее ТП создает сообщение 10 с подтверждением на сообщение 9 с ID = 5.
На этом этапе авторизация заканчивается, и АСН переходит на этап обмена информационными сообщениями с ТП согласно установленному в АСН режиму работы.
В том случае, если процедура авторизации проходит неудачно (неверные аутентификационные данные АСН, запрет доступа данной АСН к ТП и т.д.), то после отправки сообщения, содержащего подзапись EGTS_SR_RESULT_CODE с указанием в ней соответствующего кода, ТП должна разорвать установленное терминалом TCP/IP соединение.
В.3.2.4 Описание процедуры выбора версии протокола при авторизации АСН на авторизирующей ТП
Настоящий стандарт содержит описание протокола уровня поддержки услуг (протокола EGTS) версии "02", являющегося развитием предыдущей версии протокола уровня поддержки услуг версии "01".
Описание протокола уровня поддержки услуг (протокола EGTS) версии "01" приведено в
приложении Д.
Для обеспечения совместимости систем и устройств, работающих в соответствии с протоколами разных версий при обмене данными между АСН, системами мониторинга и/или ТП рекомендована процедура обеспечения совместимости, указанная в данном разделе.
Совместимость устройств и систем, поддерживающих различные версии протокола необходимо обеспечивать за счет реализации и выполнения процедуры выбора поддерживаемого протокола. Такая процедура выбора поддерживаемого протокола должна реализовываться и выполняться на стороне устройств и систем, работающих по протоколу версии "02".
Для обеспечения совместимости на стороне АСН и ТП необходима реализация обеих версий протокола.
Условия и алгоритмы аутентификации и авторизации, позволяющие реализовать выбор версии протокола для взаимодействия между АСН и ТП разных версий описаны ниже.
Для обеспечения управления выбором протокола при взаимодействии устройств и систем в настоящем стандарте введены специализированные команды и параметры АСН, указанные в Б.3. Использование EGTS_COMMANDS_SERVICE - в
таблицах Б.27,
Б.28 и
Б.29.
Также для обеспечения совместимости рекомендована реализация и выполнение следующих процедур:
а) для АСН, поддерживающих протокол версии "02", - задание или отправка конфигурационных команд с указанием адреса ТП одновременно с указанием версии протокола, поддерживаемого данной ТП;
б) АСН, поддерживающих протокол версии "02", - отправка конфигурационных команд, указывающих приоритет выбора версии протокола при взаимодействии с конкретными ТП;
в) АСН, поддерживающих протокол версии "02", - отправка конфигурационных команд, указывающих приоритет выбора версии протокола при взаимодействии со всеми ТП;
г) ТП, поддерживающей протокол версии "02", - отправка на АСН подтверждений с указанием поддерживаемой версии протокола "02" при авторизации АСН;
д) АСН, поддерживающих протокол версии "02", при первичной авторизации на ТП необходимо использовать протокол версии "01", и в случае успешной авторизации и передачи данных необходимо выполнить попытку авторизации согласно протоколу версии "02". При успешной авторизации по протоколу версии "02" определяют для передачи данных протокол версии "02". При неуспешной авторизации по протоколу версии "02" определяют для передачи данных протокол версии "01".
Принципы, определяющие выбор версии протокола для обмена данными:
а) выбирают максимально высокую версию протокола, поддерживаемую обеими сторонами обмена;
б) с целью снижения нагрузки на ТП и обеспечения корректности определения устойчивой связи между АСН и ТП попытки авторизации и передачи данных выполняются "снизу вверх", от младшей версии к старшей.
Процедура авторизации предполагает, что информация об адресе авторизующей ТП записана в БД авторизуемой ТП.
На
рисунке В.9 представлен алгоритм авторизации между платформами.
Примечание - На
рисунке не представлены сообщения, которые обеспечивают (при необходимости, в зависимости от настроек) алгоритмы шифрования и расширенной авторизации.
Рисунок В.9 - Алгоритм обмена сообщениями на этапе
авторизации авторизуемой ТП на авторизующей ТП
Для реализации алгоритмов шифрования и расширенной авторизации используются подзаписи EGTS_SR_AUTH_PARAM, EGTS_SR_AUTH_INFO авторизующей и авторизуемой ТП соответственно. Порядок обмена сообщениями с указанными подзаписями между авторизуемой и авторизующей ТП совпадает с алгоритмом обмена сообщениями на этапе авторизации АСН на ТП, указанным на
рисунке В.8.
Для передачи первичных аутентификационных данных авторизуемая ТП должна отправить сообщение, содержащее подзапись SR_DISPATCHER_IDENTITY (сообщение 1) в течение времени EGTS_SL_NOT_AUTH_TO (см.
таблицу В.22).
Необходимо использовать идентификатор пакета PID = 1 при каждой новой сессии авторизации на ТП.
Получив сообщение с подзаписью SR_DISPATCHER_IDENTITY, авторизующая ТП отправляет на него сообщение 2 с подтверждением о приеме EGTS_SR_RECORD_RESPONSE на запись с идентификатором ID = 1.
Получив подзапись SR_DISPATCHER_IDENTITY, авторизующая ТП анализирует параметр DID из подзаписи (см.
таблицу В.10). При благополучном завершении авторизации, авторизующая ТП формирует подзапись EGTS_SR_RESULT_CODE = EGTS_PC_OK с положительным результатом и передает ее в сообщении 3. Соответственно авторизуемая ТП отправляет сообщение 4 с подтверждением EGTS_SR_RECORD_RESPONSE на сообщение 3 с ID = 2.
Затем авторизуемая и авторизующая ТП последовательно предоставляют друг другу информацию о доступных сервисах, используя подзаписи EGTS_SR_SERVICE_INFO в сообщениях 5 и 7 соответственно. На указанные сообщения 5 и 7 авторизующая и авторизуемая платформы формируют подтверждения (сообщения 6 и 8 соответственно).
В.3.2.5 Описание процедуры авторизации АСН при экстренном вызове
При реализации АСН функций экстренного реагирования при аварии процедура авторизации должна осуществляться в соответствии с требованиями ГОСТ 33465-2023
(подпункт 6.7.2.10).
В АСН с функцией вызова экстренных оперативных служб должна быть реализована поддержка параметров, указанных в ГОСТ 33465-2023
(подпункт 6.7.3.2).
В.3.3 Сервис EGTS_FIRMWARE_SERVICE
Данный тип сервиса предназначен для передачи на АСН конфигурации и обновления ПО аппаратной части модулей и блоков самой АСН, а также периферийного оборудования, подключенного к АСН.
В.3.3.1 Описание подзаписей
Для осуществления взаимодействия в рамках данного сервиса, используется несколько подзаписей, описание и код которых представлены в
таблице В.18.
Таблица В.18
Список подзаписей сервиса EGTS_FIRMWARE_SERVICE
Код | Название | Описание |
0 | EGTS_SR_RECORD_RESPONSE | Подзапись применяется для осуществления подтверждения записи протокола уровня поддержки услуг из пакета типа EGTS_PT_APPDATA |
33 | EGTS_SR_SERVICE_PART_DATA | Подзапись предназначена для передачи на АСН данных, которые разбиваются на части и передаются последовательно. Данная подзапись применяется для передачи больших объектов, длина которых не позволяет передать их на АСН одним пакетом |
34 | EGTS_SR_SERVICE_FULL_DATA | Подзапись предназначена для передачи на АСН данных, которые не разбиваются на части, а передаются одним пакетом |
а) подзапись EGTS_SR_SERVICE_PART_DATA
Данный тип подзаписи может использоваться сервисом для передачи сущностей на АСН.
В
таблице В.19 представлен формат подзаписи EGTS_SR_SERVICE_PART_DATA сервиса EGTS_FIRMWARE_SERVICE.
Параметр EPQ содержит число частей, которое будет передано, а параметр PN номер текущей части. Поле ID однозначно определяет сущность, которой принадлежит передаваемая часть. Значения параметров EPQ и PN для данной подзаписи должны содержать значения в диапазоне от 1 до 65535, причем значение из поля PN должно быть меньше или равно значению из поля EPQ. Если это условие нарушается, то данные из такой подзаписи не принимаются.
Идентификатор объекта ID, поля PN и EPQ, а также идентификатор источника записи OID из заголовка уровня маршрутизации сервисов позволяют однозначно определить, какая часть и какого объекта получена для обработки. Это дает возможность при достаточной пропускной способности канала одновременно передавать сущности для обновления ПО различных аппаратных частей АСН и периферийного оборудования.
Таблица В.19
Формат подзаписи EGTS_SR_SERVICE_PART_DATA
сервиса EGTS_FIRMWARE_SERVICE
Бит 7 | Бит 6 | Бит 5 | Бит 4 | Бит 3 | Бит 2 | Бит 1 | Бит 0 | Тип | Тип данных | Размер, байт |
ID (Identity) | M | USHORT | 2 |
PN (Part Number) | M | USHORT | 2 |
EPQ (Expected Parts Quantity) | M | USHORT | 2 |
ODH (Object Data Header) | O | BINARY | 0...71 |
OD (Object Data) | M | BINARY | 1...65400 |
Поля данной подзаписи:
ID - уникальный идентификатор передаваемой сущности. Инкрементируется при начале отправки новой сущности. Данный параметр позволяет однозначно идентифицировать, какой именно сущности данная часть принадлежит,
PN - последовательный номер текущей части передаваемой сущности,
EPQ - ожидаемое число частей передаваемой сущности,
ODH - заголовок, содержащий параметры, характеризующие передаваемую сущность. Данный заголовок передается только для первой части сущности. При передаче второй и последующих частей данное поле не передается.
В
таблице В.20 представлен формат заголовка передаваемой сущности подзаписи EGTS_SR_SERVICE_PART_DATA сервиса EGTS_FIRMWARE_SERVICE,
OD - непосредственно данные передаваемой сущности.
Таблица В.20
Формат заголовка передаваемой сущности подзаписи
EGTS_SR_SERVICE_PART_DATA сервиса EGTS_FIRMWARE_SERVICE
Бит 7 | Бит 6 | Бит 5 | Бит 4 | Бит 3 | Бит 2 | Бит 1 | Бит 0 | Тип | Тип данных | Размер, байт |
OA (Object Attribute) | M | BYTE | 1 |
- | OT (Object Type) | MT (Module Type) |
CMI (Component or Module Identifier) | M | BYTE | 1 |
VER (Version) | M | USHORT | 2 |
WOS (Whole Object Signature) | M | USHORT | 2 |
FN (File Name) | O | STRING | 0...64 |
D (Delimiter) | M | BYTE | 1 |
Поля данной подзаписи:
OA - характеристика принадлежности передаваемой сущности,
OT - тип сущности по содержанию. Определены следующие значения данного поля:
00 - данные внутреннего ПО ("прошивка"),
01 - блок конфигурационных параметров,
MT - тип модуля, для которого предназначена передаваемая сущность. Определены следующие значения данного поля:
00 - периферийное оборудование,
01 - АСН,
CMI - номер компонента в случае принадлежности сущности непосредственно АСН или идентификатор периферийного модуля/порта, подключенного к АСН, в зависимости от значения параметра MT,
VER - версия передаваемой сущности (старший байт - число до точки - major version, младший - после точки - minor version, например, версия 2.34 будет представлена числом 0x0222),
WOS - сигнатура (контрольная сумма), всей передаваемой сущности. Используют алгоритм CRC16-CCITT,
FN - имя файла передаваемой сущности (данное поле опционально и может иметь нулевую длину),
D - разделитель строковых параметров (всегда имеет значение 0).
б) подзапись EGTS_SR_SERVICE_FULL_DATA
В
таблице В.21 представлен формат подзаписи EGTS_SR_SERVICE_FULL_DATA сервиса EGTS_FIRMWARE_SERVICE.
Таблица В.21
Формат подзаписи EGTS_SR_SERVICE_FULL_DATA
сервиса EGTS_FIRMWARE_SERVICE
Бит 7 | Бит 6 | Бит 5 | Бит 4 | Бит 3 | Бит 2 | Бит 1 | Бит 0 | Тип | Тип данных | Размер, байт |
ODH (Object Data Header) | M | BINARY | 7...71 |
OD (Object Data) | M | BINARY | 1...65400 |
Поля данной подзаписи:
ODH - заголовок, содержащий параметры, характеризующие передаваемую сущность. Структура данного параметра полностью совпадает со структурой, представленной в
таблице В.19. Для подзаписи EGTS_SR_SERVICE_FULL_DATA параметр ODH является обязательным и присутствует в каждой такой подзаписи,
OD - непосредственно данные передаваемой сущности;
в) подзапись EGTS_SR_RECORD_RESPONSE
Данная подзапись имеет такую же структуру, как описано в
В.3.2.2, перечисление а), и применяется для подтверждения получения и обработки подзаписей EGTS_SR_SERVICE_PART_DATA и EGTS_SR_SERVICE_FULL_DATA. При этом на все подзаписи EGTS_SR_SERVICE_PART_DATA, кроме последней, при успешной обработке в составе EGTS_SR_RECORD_RESPONSE должен передаваться код результата, равный EGTS_PC_IN_PROGRESS. На последнюю подзапись EGTS_SR_SERVICE_PART_DATA и каждую EGTS_SR_SERVICE_FULL_DATA при успешном приеме и обработке со стороны АСН должна передаваться подзапись EGTS_SR_RECORD_RESPONSE, содержащая код EGTS_PC_OK, что будет воспринято сервисом как удачная попытка отправки.
В.3.3.2 Временные и количественные параметры протокола уровня
В
таблице В.22 представлены временные и количественные параметры протокола уровня поддержки услуг.
Таблица В.22
Временные и количественные параметры
протокола уровня поддержки услуг
Название | Тип данных | Диапазон значений | Значение по умолчанию | Описание |
EGTS_SL_NOT_AUTH_TO | BYTE | 0 ... 255 | 6 | Время ожидания прихода сообщения от АСН (авторизуемой ТП), которое содержит данные для осуществления процедуры авторизации на стороне авторизующей ТП после установления АСН (авторизуемой ТП) нового подключения по протоколу TCP/IP, с. Если в течение данного времени сообщение не поступает, авторизующая ТП должна разорвать установленное с АСН (авторизуемой ТП) TCP/IP-соединение |
В.3.4 Сервис EGTS_COMMANDS_SERVICE. Описание подзаписей
Данный тип сервиса предназначен для обработки команд, сообщений и подтверждений, передаваемых между АСН, ТП и клиентскими приложениями.
В
таблице В.23 представлен список подзаписей сервиса EGTS_COMMANDS_SERVICE, их описание и кодовое обозначение.
Таблица В.23
Список подзаписей сервиса EGTS_COMMANDS_SERVICE
Код | Название | Описание |
0 | EGTS_SR_RECORD_RESPONSE | Подзапись применяется для подтверждения процесса обработки записи протокола уровня поддержки услуг. Данный тип подзаписи должен поддерживаться всеми сервисами |
51 | EGTS_SR_COMMAND_DATA | Подзапись используется АСН и ТП для передачи команд, информационных сообщений, подтверждений доставки, подтверждений выполнения команд, подтверждений прочтения сообщений и т.п. |
а) подзапись EGTS_SR_COMMAND_DATA
В
таблице В.24 представлен формат подзаписи EGTS_SR_COMMAND_DATA сервиса EGTS_COMMANDS_SERVICE.
Таблица В.24
Формат подзаписи EGTS_SR_COMMAND_DATA
сервиса EGTS_COMMANDS_SERVICE
Бит 7 | Бит 6 | Бит 5 | Бит 4 | Бит 3 | Бит 2 | Бит 1 | Бит 0 | Тип | Тип данных | Размер, байт |
CT (Command Type) | CCT (Command Confirmation Type) | M | BYTE | 1 |
CID (Command Identifier) | M | UINT | 4 |
SID (Source Identifier) | M | UINT | 4 |
- | ACFE | CHSFE | M | BYTE | 1 |
CHS (Charset) | O | BYTE | 1 |
ACL (Authorization Code Length) | O | BYTE | 1 |
AC (Authorization Code) | O | BINARY | 0 ... 255 |
CD (Command Data) | O | BINARY | 0 ... 65205 |
Поля данной подзаписи:
CT - тип команды:
0001 = CT_COMCONF - подтверждение о приеме, обработке или результат выполнения команды,
0010 = CT_MSGCONF - подтверждение о приеме, отображении и/или обработке информационного сообщения,
0011 = CT_MSGFROM - информационное сообщение от АСН,
0100 = CT_MSGTO - информационное сообщение для вывода на устройство отображения АСН,
0101 = CT_COM - команда для выполнения на АСН,
0110 = CT_DELCOM - удаление из очереди на выполнение переданной ранее команды,
0111 = CT_SUBREQ - дополнительный подзапрос для выполнения (к переданной ранее команде),
1000 = CT_DELIV - подтверждение о доставке команды или информационного сообщения,
CCT - тип подтверждения (имеет смысл для типов команд CT_COMCONF, CT_MSGCONF, CT_DELIV):
0000 = CC_OK - успешное выполнение, положительный ответ,
0001 = CC_ERROR - обработка завершилась ошибкой,
0010 = CC_ILL - команда не может быть выполнена по причине отсутствия в списке разрешенных (определенных протоколом) команд или отсутствия разрешения на выполнение данной команды,
0011 = CC_DEL - команда успешно удалена,
0100 = CC_NFOUND - команда для удаления не найдена,
0101 = CC_NCONF - успешное выполнение, отрицательный ответ,
0110 = CC_INPROG - команда передана на обработку, но для ее выполнения требуется длительное время (результат выполнения еще не известен).
CID - идентификатор команды, сообщения. Значение из данного поля использует сторона, обрабатывающая/выполняющая команду или сообщение, для создания подтверждения. Подтверждение должно содержать в поле CID то же значение, что содержалось в самой команде или сообщении при отправке,
SID - идентификатор отправителя (уровня прикладного ПО, например уникальный идентификатор пользователя в системе диспетчеризации) данной команды или подтверждения,
ACFE (Authorization Code Field Exists) - битовый флаг, определяющий наличие полей ACL и AC в подзаписи:
1 = поля ACL и AC присутствуют в подзаписи,
0 = поля ACL и AC отсутствуют в подзаписи,
CHSFE (Charset Field Exists) - битовый флаг, определяющий наличие поля CHS в подзаписи:
1 = поле CHS присутствует в подзаписи,
0 = поле CHS отсутствует в подзаписи,
CHS (Charset) - кодировка символов, используемая в поле CD, содержащем тело команды. При отсутствии данного поля по умолчанию необходимо использовать кодировку CP-1251. Определены следующие значения поля CHS (десятичный вид):
0 = CP-1251,
1 = IA5 (CCITT T.50)/ASCII (ANSI X3.4),
2 = бинарные данные,
4 = бинарные данные,
5 = JIS (X 0208-1990),
7 = Latin/Hebrew (см.
[15]),
ACL - длина в байтах поля АСН, содержащего код авторизации на стороне получателя,
AC - код авторизации, используемый на принимающей стороне (АСН) и обеспечивающий ограничение доступа на выполнение отдельных команд. Если указанный в данном поле код не совпадает с ожидаемым значением, то в ответ на такую команду или сообщение АСН должна отправить подтверждение с типом CC_ILL,
CD - тело команды, параметры, данные, возвращаемые на команду-запрос, использующие кодировку из поля CHS или значение по умолчанию. Размер данного поля определяют исходя из общей длины записи протокола уровня поддержки услуг и длины предшествующих полей в данной подзаписи.
| | ИС МЕГАНОРМ: примечание. В официальном тексте документа, видимо, допущена опечатка: имеется в виду перечисление б) п. В.3.4, а не п. В.3.4.1. | |
В
таблице В.25 представлен формат команд терминала. Список команд, и их описание представлены в
В.3.4.1, перечисление б). Данное поле может иметь нулевую длину (отсутствовать) в тех случаях, когда в ответ на команду или сообщение для АСН не передаются никакие данные.
Таблица В.25
Бит 7 | Бит 6 | Бит 5 | Бит 4 | Бит 3 | Бит 2 | Бит 1 | Бит 0 | Тип | Тип данных | Размер, байт |
ADR (Address) | M | USHORT | 2 |
SZ (Size) | ACT (Action) | M | BYTE | 1 |
CCD (Command Code) | M | USHORT | 2 |
DT (Data) | O | BINARY | 0 ... 65200 |
Поля формата команд терминала:
ADR - адрес модуля, для которого данная команда предназначена. Адрес определяют, исходя из начальной конфигурации АСН или из списка модулей, который может быть получен при регистрации терминала через сервис EGTS_AUTH_SERVICE и передаче подзаписей EGTS_SR_MODULE_DATA,
SZ - объем памяти для параметра (используется совместно с действием ACT=3). При добавлении нового параметра в АСН данное поле определяет, что для нового параметра требуется 2SZ байт памяти в АСН,
ACT - описание действия, используемое в случае типа команды (поле CT = CT_COM подзаписи EGTS_SR_COMMAND_DATA). Значение поля может быть одним из следующих вариантов:
0 - параметры передаваемой команды, которая задается кодом из поля CCD,
1 - запрос значения. Используется для запроса информации, хранящейся в АСН. Запрашиваемый параметр определяется кодом из поля CCD,
2 - установка значения. Используется для установки нового значения определенному параметру в АСН. Устанавливаемый параметр определяется кодом из поля CCD, а его значение полем DT,
3 - добавление нового параметра в АСН. Код нового параметра указывается в поле CCD, его тип в поле SZ, а значение в поле DT,
4 - удаление имеющегося параметра из АСН. Код удаляемого параметра указывается в поле CCD,
DT - запрашиваемые данные или параметры, необходимые для выполнения команды. Данные записываются в указанное поле в формате, зависящем от типа команды (см.
таблицу В.26).
В
таблице В.26 представлен формат подтверждения на ранее переданную команду для терминала при CT = CT_COMCONF при условии, если с АСН передана сопутствующая информация. Описанная структура подтверждения на ранее переданную команду содержится в поле CD (см.
таблицу В.24).
Таблица В.26
Формат подтверждения на команду для терминала
Бит 7 | Бит 6 | Бит 5 | Бит 4 | Бит 3 | Бит 2 | Бит 1 | Бит 0 | Тип | Тип данных | Размер, байт |
ADR (Address) | M | USHORT | 2 |
CCD (Command Code) | M | USHORT | 2 |
DT (Data) | O | BINARY | 0...65200 |
Поля формата подтверждения на команду для терминала:
ADR - адрес модуля, от которого передано подтверждение. Адрес определяют исходя из начальной конфигурации АСН или из списка модулей, который может быть получен при регистрации терминала через сервис EGTS_AUTH_SERVICE и передачи подзаписей EGTS_SR_MODULE_DATA;
CCD - код команды (см.
таблицу В.27) или параметра (см.
таблицу В.28), в соответствии с которым передана сопутствующая информация в поле DT;
DT - сопутствующие данные, тип и состав которых определен значением поля CCD. Список и состав сопутствующих данных, передаваемых в подтверждении на некоторые команды, представлен в
таблице В.26;
б) описание команд, параметров и подтверждений.
В
таблице В.27 представлен список команд для АСН, их кодовое обозначение, тип и предельно допустимое значение параметров.
Таблица В.27
Название команды | Код | Тип и предельно допустимые значения параметров | Описание |
EGTS_RAW_DATA | 0x0000 | BINARY (до 65200 байт) | Команда для передачи произвольных данных. Применяется, например, для передачи команд, сообщений и данных на периферийные устройства, модули, подключенные к основному блоку терминала, в определяемом данным модулем формате. При этом терминал не анализирует данные из поля DT и в неизменном виде передает их по адресу, определяемому полем ADR |
EGTS_TEST_MODE | 0x0001 | BYTE | Команда начала/окончания тестирования терминала: 1 - начало тестирования; 0 - окончание тестирования |
EGTS_TEST_GET_ERRORS | 0x0004 | - | Запрос кодов ошибок |
EGTS_TEST_CLEAR_ERRORS | 0x0005 | - | Очистка кодов ошибок. Для обработки данной команды оператор должен установить корректные значения полей ACL и АСН |
EGTS_CONFIG_RESET | 0x0006 | - | Возврат к заводским установкам. Удаляются все установленные пользователем параметры, и производится возврат к заводским установкам. Для обработки данной команды оператор должен установить корректные значения полей ACL и АСН |
EGTS_SET_AUTH_CODE | 0x0007 | BINARY | Установка кода авторизации на стороне АСН. Для обработки данной команды оператор должен установить корректные значения полей ACL и АСН. После подтверждения данной команды, АСН будет использовать уже новые данные для сравнения со значением из поля АСН в некоторых присылаемых на АСН командах |
EGTS_RESTART | 0x0008 | - | Команда производит перезапуск основного ПО АСН. Для обработки данной команды оператор должен установить корректные значения полей ACL и АСН |
EGTS_SET_PROTOCOL_CHOICE | 0x080A | - | Команда установки правила выбора версии протокола поддержки услуг (версии протокола EGTS). Данная команда может быть принята АСН с помощью SMS - в этом случае подтверждение необходимо отправить по SMS. Команда реализует условия выбора версии согласно установленным параметрам АСН, (см. таблицу В.28, параметр EGTS_PROTOCOL_CHOICE). Без использования команды EGTS_SET_PROTOCOL_CHOICE при взаимодействии со всеми ТП АСН реализует вариант процедуры выбора версии протокола обмена данными: 0 - выбор осуществляется последовательным выполнением попыток авторизации и передачи данных на ТП начиная с младшей версии протокола ("01"), заканчивая старшей версией протокола ("02") согласно процедурам и принципам, описанным в В.3.2.4 |
Таблица В.28
Имя параметра | Код | Тип параметра | Значение по умолчанию | Описание |
Радио mute (только для конфигурации дополнительного оборудования) |
EGTS_RADIO_MUTE_DELAY | 0x0201 | INT | 500 | Задержка между установкой сигнала радио mute и началом проигрывания звука, мс |
EGTS_RADIO_UNMUTE_DELAY | 0x0202 | INT | 500 | Задержка между снятием сигнала радио mute и окончанием проигрывания звука, мс |
EGTS_GPRS_APN | 0x0203 | STRING | "" | Параметр, определяющий точку доступа СПРС |
EGTS_SERVER_ADDRESS | 0x0204 | STRING | "" | Адрес и порт сервера для связи с использованием TCP/IP-протокола |
EGTS_SIM (USIM)_PIN | 0x0205 | INT | 0 | PIN SIM/USIM-карты |
EGTS_INT_MEM_TRANSMIT_INTERVAL | 0x0206 | INT | 60 | Интервал между повторными попытками отправки сообщений в случае неудачной отправки посредством пакетной передачи или через SMS, мин |
EGTS_AUTOMATIC_REGISTRATION | 0x0207 | BOOLEAN | 1 | Флаг, разрешающий автоматическую регистрацию SIM/USIM-карты в сети после включения питания |
EGTS_SELFTEST_INTERVAL | 0x0208 | INT | 0 | Интервал проведения внутреннего тестирования. Если значение установлено в 0, то самотестирование не проводится |
Установки общего назначения |
EGTS_POST_TEST_REGISTRATION_TIME | 0x0209 | INT | 0 | Промежуток времени, в течение которого терминал остается зарегистрированным в сети после передачи результатов самотестирования оператору системы, с |
EGTS_GARAGE_MODE_END_DISTANCE | 0x020B | INT | 300 | Дистанция, на которой режим "автосервис" выключается автоматически, м |
EGTS_GARAGE_MODE_PIN | 0x020C | ENUM {NONE=0, PIN_1 =1, .. PIN_8=8} | 0 | Линия, сигнализирующая, что система находится в режиме "в гараже" NONE - нет сигнализации режима PIN_X - PIN_X линия, активируемая, когда система находится в данном режиме |
EGTS_TEST_MODE_WATCHDOG | 0x020E | INT | 10 | Интервал тревожного счетчика в режиме тестирования, мин |
Конфигурация и конфигурационные данные услуг |
Пакетная передача данных |
EGTS_USE_GPRS_WHITE_LIST | 0x0230 | BOOLEAN | 1 | Параметр, указывающий на необходимость использования GPRS_WHITE_LIST при организации пакетной передачи данных |
EGTS_GPRS_WHITE_LIST | 0x0231 | ARRAY OF STRING (см. [16]) | "", "", "", "", "", "", "", "", "", "", "", "", "", "", "", "", "", "", "", "" | Список сетей, в которых разрешена пакетная передача данных. Если список GPRS_WHITE_LIST пуст, то пакетная передача данных запрещена, MCC (Mobile Country Code) 3 символа + MNC (Mobile Network Code) 3 символа |
EGTS_TEST_REGISTRATION_TIMEOUT | 0x0241 | INT | 5 | Если АСН была зарегистрирована в сети посредством нажатия на кнопку включения дополнительных услуг и команда на запуск сессии тестирования не была получена со стороны оператора системы в течение данного промежутка времени, то терминал должен прекратить регистрацию в сети, мин |
Режим тестирования |
EGTS_TEST_REGISTRATION_PERIOD | 0x0242 | INT | 0 | Если АСН была зарегистрирована в сети посредством нажатия на кнопку включения дополнительных услуг, то последующая регистрация терминала в сети при нажатии на кнопку включения дополнительных услуг возможна не ранее чем через данный промежуток времени. Если значение установлено в 0, то ограничений на последующую регистрацию терминала в сети не накладывается, мин |
Прочие параметры |
EGTS_GNSS_POWER_OFF_TIME | 0x0301 | INT | 0 | Промежуток времени, через который отключается питание ГНСС-приемника после выключения зажигания, мс |
EGTS_GNSS_DATA_RATE | 0x0302 | INT/ 1, 2, 5, 10 | 1 | Темп выдачи данных ГНСС-приемником, Гц |
EGTS_GNSS_MIN_ELEVATION | 0x0303 | INT/ 5...15 | 5 | Минимальное значение угла возвышения (угла отсечки) навигационных космических аппаратов, град. |
Параметры ТС |
EGTS_VEHICLE_VIN | 0x0311 | STRING | "" | |
EGTS_VEHICLE_PROPULSION_STORAGE_TYPE | 0x0313 | INT | 0 | Тип энергоносителя ТС. Может быть установлено более одного бита, если установлены носители нескольких типов. Если все биты 0, то тип не задан: а) бит 31-6: не используется; б) бит 5: 1 - водород; в) бит 4: 1 - электричество (более 42 В и 100 А/ч); г) бит 3: 1 - жидкий пропан (LPG); д) бит 2: 1 - сжиженный природный газ (CNG); е) бит 1: 1 - дизель; ж) бит 0: 1 - бензин |
EGTS_VEHICLE_TYPE | 0x0312 | UINT | 0 | Тип ТС: 1 - пассажирский (M1); 2 - автобус (M2); 3 - автобус (M3); 4 - легкая грузовая машина (N1); 5 - тяжелая грузовая машина (N2); 6 - тяжелая грузовая машина (N3); 7 - мотоцикл (L1e); 8 - мотоцикл (L2e); 9 - мотоцикл (L3e); 10 - мотоцикл (L4e); 11 - мотоцикл (L5e); 12 - мотоцикл (L6e); 13 - мотоцикл (L7e) 20 - маломерное судно некоммерческого использования; 21 - маломерное судно коммерческого использования; 22 - 64 - зарезервировано для судов иных типов |
EGTS_VEHICLE_VSRM | 0x0314 | STRING | "" | Государственный регистрационный знак (номер) ТС |
EGTS_VEHICLE_VM | 0x0315 | STRING | "" | Модель ТС |
EGTS_VEHICLE_VB | 0x0316 | STRING | "" | Марка ТС |
EGTS_VEHICLE_VOTIN | 0x0317 | STRING | "" | ИНН собственника ТС |
EGTS_VEHICLE_VOPSRN | 0x0318 | STRING | "" | ОГРН собственника ТС |
EGTS_VEHICLE_VON | 0x0319 | STRING | "" | Наименование организации - собственника ТС |
Параметры устройства |
EGTS_UNIT_SERIAL_NUMBER | 0x0400 | STRING | "" | Серийный номер устройства |
EGTS_UNIT_HW_VERSION | 0x0401 | STRING | "" | Версия аппаратной платформы |
EGTS_UNIT_SW_VERSION | 0x0402 | STRING | "" | Версия ПО |
EGTS_UNIT_VENDOR_ID | 0x0403 | INT | 0 | Идентификатор поставщика устройства |
EGTS_UNIT_ID | 0x0404 | INT | 0 | Уникальный идентификатор устройства, назначаемый оператором системы при первой активизации устройства |
EGTS_UNIT_IMEI | 0x0405 | STRING | "" | Номер IMEI |
EGTS_UNIT_RS485_BAUD_RATE | 0x0406 | INT | 19200 | Скорость порта RS485 |
EGTS_UNIT_RS485_STOP_BITS | 0x0407 | INT | 1 | Число стоп битов при передаче данных через порт RS485 |
EGTS_UNIT_RS485_PARITY | 0x0408 | INT/0,1,2 | 0 | Способ проверки на четность при передаче данных через порт RS485: 0 - проверка не производится; 1 - проверка типа ODD; 2 - проверка типа EVEN |
EGTS_UNIT_LANGUAGE_ID | 0x0410 | INT | 0 | Предпочтительный язык для голосового общения (см. [9]): 0x5F - русский |
EGTS_UNIT_HOME_DISPATCHER_ID | 0x0411 | INT | 0 | Идентификатор ТП, в хранилище которой находится информация об учетных данных устройства, списке предоставляемых услуг и их статусах |
EGTS_SERVICE_AUTH_METHOD | 0x0412 | INT | 1 | Метод использования услуг: 1 - простой метод (подразумевает, что все услуги по умолчанию доступны терминалу); 0 - с подтверждением (разрешены к использованию только те услуги, информация о разрешении использования которых пришла с ТП) |
EGTS_SERVER_CHECK_IN_PERIOD | 0x0413 | INT | 30 | Время между попытками установить соединение TCP/IP с сервером, с |
EGTS_SERVER_CHECK_IN_ATTEMPTS | 0x0414 | INT | 5 | Число попыток установления TCP/IP соединения с сервером, по достижении которого будет произведена повторная установка сессии верхнего уровня (СПРС) |
EGTS_SERVER_PACKET_TOUT | 0x0415 | INT | 5 | Время, в течение которого терминал ожидает подтверждения с сервера на отправленный пакет, с |
EGTS_SERVER_PACKET_RETRANSMIT_ATTEMPTS | 0x0416 | INT | 3 | Число попыток повторной отправки неподтвержденного пакета, по достижении которого терминал производит повторную инициализацию сессии на уровне TCP/IP |
EGTS_UNIT_MIC_LEVEL | 0x0417 | INT/0...10 | 8 | Уровень чувствительности микрофона |
EGTS_UNIT_SPK_LEVEL | 0x0418 | INT/0...10 | 6 | Уровень громкости динамика |
| 0x0801 | ARRAY OF INT | 1, 0, 0, 0, 0, 0, 0 | Элементы массива определяют адрес и порт серверов ТП и режимы выбора версии протокола для каждой из них. Первый элемент массива - номер профиля ТП. По умолчанию используется один профиль N 1. Следующие элементы массива определяют адрес и порт сервера приема данных для данного профиля: - первое слева направо число адреса IPv4; - второе слева направо число адреса IPv4; - третье слева направо число адреса IPv4; - четвертое слева направо число адреса IPv4; - номер порта. Следующий элемент определяет вариант процедуры выбора версии протокола обмена данными: 0 - выбор осуществляется последовательным выполнением попыток авторизации и передачи данных на ТП начиная с младшей версии протокола ("01") заканчивая старшей версией протокола ("02") согласно процедурам и принципам, описанным в В.3.2.4; |
| | | | 1 - АСН использует для обмена данных с указанной ТП версию протокола "01"; 2 - АСН использует для обмена данных с указанной ТП версию протокола "02". При передаче на УСВ параметров с первым элементом массива = 0, для всех ТП, не указанных в массиве профилей будет применяться вариант процедуры выбора версии протокола обмена данными, указанный в данной записи - то есть в ячейке профиля с N 0. Например, при передаче на АСН массива 0,0,0,0,0,0,1 для всех ТП (кроме записанных в памяти с другими номерами профиля) будет применена процедура выбора 1 - АСН использует для обмена данных версию протокола "01". Пример организации хранения параметров приведен в таблице В.29 |
Таблица В.29
Пример заполнения массива параметров процедуры выбора версии
протокола обмена данными EGTS_PROTOCOL_CHOICE
Первая позиция массива - номер профиля ТП | Вторая позиция массива - первое слева направо число адреса IPv4 | Третья позиция массива - первое слева направо число адреса IPv4 | Четвертая позиция массива - первое слева направо число адреса IPv4 | Пятая позиция массива - первое слева направо число адреса IPv4 | Шестая позиция массива - номер порта | Седьмая позиция массива - вариант процедуры выбора версии протокола обмена данными | Примечание |
0 | 0 | 0 | 0 | 0 | 0 | 1 | Для всех платформ, кроме указанных в других ячейках массива (10.5.64.100 и 10.0.0.20) будет применяться вариант выбора 1 - УСВ использует для обмена данных версию протокола "01" |
| | ИС МЕГАНОРМ: примечание. В официальном тексте документа, видимо, допущена опечатка: имеется в виду п. В.3.2.3, а не 3.2.3. | |
|
1 | 10 | 5 | 64 | 100 | 80 | 0 | Для платформы 10.5.64.100 будет применяться вариант выбора 0 - выбор осуществляется последовательным выполнением попыток авторизации и передачи данных на ТП начиная с младшей версии протокола ("01"), заканчивая старшей версией протокола ("02") согласно процедурам и принципам, описанным в 3.2.3 |
2 | 10 | 0 | 0 | 20 | 80 | 2 | Для платформы 10.0.0.20 будет применяться вариант выбора 2 - УСВ использует для обмена данных с указанной ТП версию протокола "02" |
Значения следующих параметров АСН допускается запрашивать, но не допускается изменять или удалять при помощи сервиса команд: EGTS_UNIT_SERIAL_NUMBER, EGTS_UNIT_HW_VERSION, EGTS_UNIT_SW_VERSION, EGTS_UNIT_VENDOR_ID, EGTS_UNIT_IMEI. Значения указанных параметров выставляют производители соответствующих модулей и блоков терминала, а также разработчики ПО для них.
Необходимо, чтобы устройства, установленные в конфигурации штатной системы, реализовывали поддержку следующих параметров:
- EGTS_GPRS_APN;
- EGTS_SERVER_ADDRESS;
- EGTS_PROTOCOL_CHOICE;
- EGTS_SIM (USIM)_PIN;
- EGTS_AUTOMATIC_REGISTRATION;
- EGTS_SELFTEST_INTERVAL;
- EGTS_POST_TEST_REGISTRATION_TIME;
- EGTS_TEST_MODE_END_DISTANCE;
- EGTS_GARAGE_MODE_END_DISTANCE;
- EGTS_TEST_MODE_WATCHDOG;
- EGTS_USE_GPRS_WHITE_LIST;
- EGTS_GPRS_WHITE_LIST;
- EGTS_TEST_REGISTRATION_TIMEOUT;
- EGTS_TEST_REGISTRATION_PERIOD;
- EGTS_GNSS_POWER_OFF_TIME;
- EGTS_GNSS_DATA_RATE;
- EGTS_GNSS_MIN_ELEVATION;
- EGTS_UNIT_SERIAL_NUMBER;
- EGTS_UNIT_HW_VERSION;
- EGTS_UNIT_SW_VERSION;
- EGTS_UNIT_VENDOR_ID;
- EGTS_UNIT_ID;
- EGTS_UNIT_LANGUAGE_ID;
- EGTS_UNIT_IMEI;
- EGTS_UNIT_HOME_DISPATCHER_ID.
В
таблице В.30 представлен список подтверждений на команды и сообщения от АСН, их кодовое обозначение, тип и предельно допустимое значение параметров.
Таблица В.30
Список подтверждений на команды и сообщения от АСН
Название команды | Код | Тип и число параметров | Описание |
EGTS_RAW_DATA | 0x0000 | BINARY (до 65200 байт) | Данные, поступающие от периферийных устройств, модулей, подключенных к АСН, в определяемом данным модулем формате |
EGTS_SELF_TEST_RESULT | 0x0002 | STRING | Сообщение о результатах самодиагностики. Генерируется АСН автоматически без запроса от оператора |
EGTS_TEST_GET_ERRORS | 0x0004 | BINARY (16 байт) | Список кодов ошибок состояний блоков, модулей и подсистем терминала |
EGTS_SET_PROTOCOL_CHOICE | 0x080B | BOOLEAN | Подтверждение установки режима выбора версии протокола согласно установленным параметрам. Если команда EGTS_SET_PROTOCOL_CHOICE принята АСН с помощью SMS, подтверждение необходимо отправить по SMS. TRUE - успешное применение параметров выбора версии протокола с учетом установленных параметров EGTS_PROTOCOL_CHOICE. FALSE - при применении параметров выбора версии протокола возникла ошибка, или параметры EGTS_PROTOCOL_CHOICE некорректны |
В.3.5 Сервис EGTS_ECALL_SERVICE
Данный тип сервиса предназначен для реализации в АСН экстренного вызова при аварии в тех случаях, если АСН поддерживает такой функционал. Требования к подзаписям данного сервиса должны соответствовать требованиям, установленным в ГОСТ 33465-2023
(раздел 7).
(обязательное)
Технология поддержки потребителей А-ГНСС (Assisted GNSS) имеет различные реализации и уровни сервисов. Для передачи ассистирующей информации используется универсальный стандартизированный протокол SUPL.
SUPL (Secure User Plane Location) - это защищенный протокол определения местоположения пользователей, который представляет собой эффективный способ передачи информации о местоположении, необходимой для расчета местоположения мобильной станции. Данный протокол использует канал передачи данных пользователя для передачи оперативной ассистирующей информации о местоположении. Персонифицирующей информацией является IP-адрес, с которого выполняется запрос на SUPL-сервер. Мобильному устройству присваивается индивидуальный IP-адрес, сопоставляемый с общедоступным, уже с которого происходит запрос. Общедоступный IP-адрес используется совместно с другими пользователями. Таким образом, сетевой оператор может определить пользователя, который инициировал запрос, а у SUPL-сервера такой возможности нет.
Для реализации on-line режима А-ГНСС на SUPL-сервер требуется передать единичную информацию о примерном местоположении терминала. SUPL-сервер получает информацию об идентификаторе базовой станции связи, так называемой Cell ID, в пределах которой обслуживается абонент, текущий идентификатор сотовой сети (MCC) и идентификатор используемой ячейки (MNC). Местоположение базовой станции связи доступно при помощи базы данных Cell ID операторов связи. Данные о месте ячейки, сети и Cell ID являются достаточными для формирования ассистирующей информации, которая возвращается абоненту по установленному соединению и подается в навигационный приемник.
Технология А-ГНСС позволяет навигационному приемнику получить по сетям связи ассистирующую информацию:
- эфемериды спутников;
- время;
- доплеровский сдвиг;
- первая производная доплеровского сдвига;
- список видимых спутников;
- возвышение и азимут спутника;
- альманах;
- приблизительное расположение абонента;
- оценка кодовой задержки;
- расширенные эфемериды;
- параметры ионосферной модели;
- временной сдвиг между временем GPS и UTC;
- временной сдвиг между различными ГНСС и GPS;
- сообщение целостности из навигационного кадра.
Благодаря этой информации время формирования первого решения сокращается до нескольких секунд. Точный состав информации, способ обмена данными и протоколы передачи описываются рядом стандартов 3GPP и OMA. Один из наиболее распространенных протоколов - OMA SUPL, который используется большинством современных смартфонов для получения A-GNSS данных через сеть Интернет.
В информационной системе определения местоположения сеть с определением местоположения через протокол SUPL включает в себя:
- исполнительное устройство определения местоположения (далее - агент SUPL);
- домашнюю платформу определения местоположения с использованием SUPL (далее платформа H-SLP);
- терминал с поддержкой определения местоположения защищенной пользовательской плоскости [SUPL Enabled Terminal, далее (SET)].
Агент SUPL представляет собой логическую точку доступа к услуге, используя информацию об измерении действительного местоположения.
Платформа H-SLP является компонентом в сети доступа к услуге определения местоположения посредством SUPL, предназначенным для доступа к сетевым ресурсам с целью получения информации о местоположении.
SET представляет собой устройство, способное взаимодействовать с мобильной сетью с возможностью определения местоположения с использованием интерфейса SUPL. Например, SET может представлять собой пользовательский терминал универсальной мобильной телекоммуникационной системы (UMTS), мобильную станцию системы GSM, мобильную систему стандарта IS-95 или смартфон. SET может представлять собой различные мобильные терминалы, подключенные к широкополосной локальной вычислительной сети (ЛВС/WLAN). SET поддерживает различные процедуры, определенные протоколом SUPL путем взаимодействия с сетью по каналу передачи данных.
Пример обмена сообщениями по протоколу SUPL представлен на
рисунке Г.1.
Рисунок Г.1 - Пример обмена сообщениями по протоколу SUPL
A. Агент SUPL на SET получает запрос позиции от приложения, работающего на SET. SET устанавливает безопасное соединение с H-SLP.
B. SET отправляет сообщение ULP SUPL START, чтобы начать сеанс SUPL с H-SLP. Сообщение ULP SUPL START содержит возможности SET и идентификатор местоположения.
C. H-SLP отвечает сообщением ULP SUPL RESPONSE на SET. Сообщение содержит запрошенный метод позиционирования. Оно также может содержать информацию о местоположении, которая не соответствует QoP, запрошенному агентом SUPL, но дает приблизительную оценку местоположения на основе информации, полученной в сообщении ULP SUPL START.
D. SET отправляет сообщение ULP SUPL POS INIT, чтобы начать сеанс позиционирования с H-SLP. Сообщение содержит возможности SET и идентификатор местоположения.
E. H-SLP определяет метод позиционирования и обменивается несколькими последовательными сообщениями ULP SUPL POS, содержащими используемый протокол позиционирования (например, RRLP, RRC, TIA-801), необходимый для определения позиции.
F. Когда вычисление местоположения завершено, H-SLP отправляет сообщение ULP SUPL END на SET, информируя его, что сессия SUPL завершена. Затем SET завершает безопасное соединение с H-SLP.
Г.1 Параметры сообщений ULP
Г.1.1 Общая часть сообщения ULP приведена в
таблице Г.1
Таблица Г.1
Общая часть сообщения присутствует во всех сообщениях ULP
Параметр | Наличие (обязательный/необязательный) | Значение/описание |
Message Length | Да | Длина всего сообщения ULP в октетах. Примечание - Первые два октета сообщения PER содержат длину всего сообщения. Эти октеты устанавливаются на длину сообщения, когда кодирование PER завершено и вся длина сообщения известна |
Version | Да | Версия протокола в формате: версия, расширение, сервисный индикатор |
Session ID | Да | Уникальный идентификатор Session ID |
Message Payload | Да | Параметр содержит сообщение из определенных в ULP: - SUPL INIT; - SUPL START; - SUPL RESPONSE; - SUPL POS INIT; - SUPL POS; - SUPL END; - SUPL AUTH REQ; - SUPL AUTH RESP |
Г.1.2 Описание поля "Версии протокола SUPL (Version)" приведено в
таблице Г.2.
Таблица Г.2
Описание поля "Версии протокола SUPL (Version)"
Параметр | Наличие (обязательный/необязательный) | Значение/описание |
Version | Да | Версия протокола. Принимающая сторона определяет какие версии протокола поддерживаются принимающей стороной. Если версии протокола не поддерживаются, выдается ошибка |
Maj | Да | Номер поддерживаемой версии (0..255) должен быть 2 для описываемой версии 2.1 |
Min | Да | Расширение поддерживаемой версии (0..255) должно быть 1 для описываемой версии 2.1 |
Serv_ind | Да | Сервисный индикатор должен быть 0 для текущей версии |
Г.1.3 Описание поля "Уникальный идентификатор сеанса (Session ID)" приведено в
таблице Г.3.
Таблица Г.3
Описание поля "Уникальный идентификатор сеанса (Session ID)"
Параметр | Наличие (обязательный/необязательный) | Значение/описание |
Session ID | Да | Уникальный идентификатор сеанса. Значение должно быть уникальным по всем одновременно активным сеансам ULP на этом конкретном SET. Значение может быть повторно использовано SET после завершения сеанса ULP |
SET ID | Да | Идентификатор SET. Может принимать значения: - MSISDN; - MDN; - MIN; - IMSI; - IMEI; - NAI; - IPAddress: IPv4; Pv6 |
Г.2 Дополнительная часть сообщения
Г.2.1 Дополнительная часть сообщения содержит дополнительные параметры, уникальные для каждого сообщения ULP. Описание дополнительных параметров сообщения ULP приведено в
таблице Г.4.
Таблица Г.4
Начальное сообщение от SET к SLP (SUPL START)
Параметр | Наличие (обязательный/необязательный) | Значение/описание |
SET capabilities | Да | Перечень возможностей SET |
Location ID | Да | Местоположение обслуживающей БС, точки WLAN или WiMAX |
QoP | Нет | Точность позиционирования |
Multiple Location IDs | Нет | Местоположение видимых или ранее подключенных обслуживающих БС, точек WLAN или WiMAX в зависимости от доступных значений в сети обслуживающего оператора. А также информация о местоположении из предыдущего сеанса |
Third Party | Нет | Не требуется |
Г.2.2 Значения поля SET capabilities приведено в
таблице Г.5.
Таблица Г.5
Значения поля SET capabilities
Параметр | Наличие (обязательный/необязательный) | Значение/описание |
>Pos Technology | Да | Определяет технологию определения позиции одной или несколько: - SET-assisted A-GPS; - SET-based A-GPS; - Autonomous GPS; - AFLT; - E-CID; - E-OTD; - OTDOA |
>Pref Method | Да | Один из предпочитаемых методов: - SET-assisted preferred; - SET-based preferred; - No preferred mode |
>Pos Protocol | Да | Один из протоколов: - RRLP; - RRC; - TIA-801 |
Г.2.3 Значения поля Location ID - уникальный идентификатор ячейки самой последней обслуживающей соты - приведено в
таблице Г.6.
Таблица Г.6
Значения поля Location ID
Параметр | Наличие (обязательный/необязательный) | Значение/описание |
>Cell Info | Да | Поддерживаются следующие данные: - GSM Cell Info; - WCDMA Cell Info; - CDMA Cell Info |
>Status | Да | - Not Current, информация по последней известной соте; - Current, текущая сота; - Unknown, неизвестная (последняя или текущая) |
>Pos Protocol | Да | Один из протоколов: - RRLP; - RRC; - TIA-801 |
Г.2.4 Значения поля GSM Cell Info приведены в
таблице Г.7.
Таблица Г.7
Значения поля GSM Cell Info
Параметр | Наличие (обязательный/необязательный) | Значение/описание |
>MCC | Да | Мобильный код страны (Mobile Country Code), Integer (0...999) |
>MNC | Да | Мобильный код сети (Mobile Network Code), Integer (0...999) |
>LAC | Да | Код локальной зоны (Location Area Code), Integer (0...65535) |
>CI | Да | Номер соты (Cell Identity), Integer (0...65535) |
>NMR | Нет | Отчет об измерении (Network Measurement Report) - от 1 до 15 сот |
>>ARFCN | Да | ARFCN Integer (0...1023) |
>>BSIC | Да | BSIC, Integer (0...63) |
>>RXLev | Да | RXLev, Integer (0...63) |
>TA | Нет | Timing Advance, Integer (0...255) |
Таблица Г.8
Параметр | Наличие (обязательный/необязательный) | Значение/описание |
>Horizontal accuracy | Да | Точность по горизонтали |
>Vertical accuracy | Нет | Точность по вертикали |
> Maximum Location Age | Нет | Максимальный возраст данных о позиции, используется для сохраненных данных в секундах Integer (0...65535) |
>Delay | Нет | Время ответа в секундах |
Г.3 Сообщение SUPL RESPONSE (ответ на SUPL START)
Значения параметров SUPL RESPONSE приведены в
таблице Г.9.
Таблица Г.9
Значения параметров SUPL RESPONSE
Параметр | Наличие (обязательный/необязательный) | Значение/описание |
Positioning Method | Да | Метод позиционирования: - только A-GPS SET assisted; - только A-GPS SET based; - предпочтительный A-GPS SET assisted (A-GPS SET based в случае недоступности); - предпочтительный A-GPS SET based (A-GPS SET в случае недоступности); - только A-GNSS SET Assisted; - только A-GNSS SET Based; - предпочтительный A-GNSS SET Assisted (A-GANSS SET Based в случае недоступности); - предпочтительный A-GNSS SET Based (A-GANSS SET Assisted в случае недоступности); - Autonomous GPS; - Autonomous GNSS; - AFLT; - Enhanced Cell/sector; - EOTD; - OTDOA; - MBS; - No position; - Historical Data Retrieval; - Session-Info Query |
SLP Address | Нет | Адрес сервиса SUPL: - IPAddress: IPv4; IPv6; - FQDN. |
SET Auth key | Нет | Ключ авторизации в сервисе SUPL |
Key Identity 4 | Нет | Ключ SET |
Г.4 Сообщение SUPL POS INIT
Сообщение SUPL POS INIT посылается после сообщения SUPL INIT, когда сеть провайдера является инициатором вызова сервиса, и после сообщения SUPL RESPONSE, когда инициатором является SET.
Значения параметров сообщения SUPL POS INIT приведены в
таблице Г.10.
Таблица Г.10
Значения параметров сообщения SUPL POS INIT
Параметр | Наличие (обязательный/необязательный) | Значение/описание |
SET capabilities | Да | Перечень возможностей SET |
Requested Assistance Data | Нет | Определяет запрошенные вспомогательные данные GPS и GANSS. Присутствие этого элемента указывает, что SET хочет получить определенные вспомогательные данные GPS и GANSS от SLP. SET может использовать этот элемент в любой комбинации с помощью A-GPS SET / на основе A-GPS SET / с помощью A-GANSS SET / на основе A-GANSS SET и позиционирования, инициированного сетью / SET. Параметр Requested Assistance Data не применим к TIA-801 [TIA-801] и LPP / LPPe [3GPP LPP / 3GPP LPPe] |
Location ID | Нет | Определяет текущую обслуживающую соту, текущую обслуживающую точку WLAN или текущую обслуживающую информацию БС WiMAX для SET |
Position | Нет | Определяет текущее местоположение SET |
SUPLPOS | Нет | Содержит сообщение SUPLPOS. Примечание - Используется только при отправке SET значения Position. |
Ver | Нет | Хэш функция сообщения SUPL INIT. Используется, когда инициатор сеанса - сеть провайдера. SET вычисляет хэш полученного SUPL INIT и включает результат хэширования в сообщение |
Г.4.1 Значения параметров Position
Таблица Г.11
Значения параметров Position
Параметр | Наличие (обязательный/необязательный) | Значение/описание |
Position | Да | - |
>Timestamp | Да | Время фиксации позиции |
>Position Estimate | Да | - |
>>Sign of latitude | Да | Направление: север или юг |
>>Latitude | Да | Значение долготы, Integer (0...223-1). Вычисляется из актуальной долготы в градусах (0-90) по формуле: N <= 223 X/90 < N + 1 |
>>Longitude | Да | Значение широты, Integer (-223...223-1). Вычисляется из актуальной долготы в градусах (-180...+180) по формуле: N <= 224 X/360 < N + 1 |
>>Uncertainty ellipse (semi major, semi minor, major axis) | Нет | Погрешность широты/долготы, по основной оси эллипса, погрешность малой оси эллипса и ориентация в градусах большой оси по отношению к северу. Соответствие между погрешностью широты/долготы и счетчиками см. в [3GPP GAD] |
>>Confidence | Нет | Достоверность положения целевого объекта в пределах описания формы (т.е. эллипса неопределенности для 2D-описания, и 3D-описания) выражается в процентах. Integer (0...100) |
>>Altitude information | Нет | Только для 3D position |
>>>Altitude direction | Да | Высота (над эллипсоидом WGS84) или глубина (под эллипсоидом WGS84) |
>Velocity | Нет | Значения скорости и азимута определено в [3GPP GAD] |
Г.4.2 Значения параметров Requested Assistance Data для методов определения местоположения A-GPS
Значения Requested Assistance Data описывают запрошенные вспомогательные данные A-GPS:
- альманах;
- время UTC;
- параметры ионосферной модели;
- доплеровский сдвиг;
- приблизительное расположение абонента;
- временной сдвиг между различными ГНСС и GPS;
- оценку кодовой задержки;
- сообщение целостности из навигационного кадра;
- список видимых спутников.
Значения параметров Requested Assistance Data приведены в
таблице Г.12.
Таблица Г.12
Значения параметров Requested Assistance Data
Параметр | Наличие (обязательный/необязательный) | Значение/описание |
>Timestamp | Да | Время фиксации позиции |
>Position Estimate | Да | - |
>Sign of latitude | Да | Направление: север или юг |
>Latitude | Да | Значение долготы, Integer (0...223-1). Вычисляется из актуальной долготы в градусах (0-90) по формуле: N <= 223 X/90 < N + 1 |
>>Longitude | Да | Значение широты, Integer (-223...223-1). Вычисляется из актуальной долготы в градусах (-180...+180) по формуле: N <= 224 X/360 < N + 1 |
Г.5 Сообщение SUPL POS
Сообщение SUPL POS передает упакованные данные в формате TIA-801, RRLP, RRC или LPP/LPPe и может содержать дополнительно скорость, помощь по опорному времени UTRAN GPS/GANSS или результат опорного времени UTRAN GPS/GANSS. Значения параметров сообщения SUPL POS приведены в
таблице Г.13.
Таблица Г.13
Значения параметров сообщения SUPL POS
Параметр | Наличие (обязательный/необязательный) | Значение/описание |
Positioning Payload | Да | Пакет в формате TIA-801, RRLP, RRC или LPP/LPPe |
Velocity | Нет | Скорость SET, необходимая для преодоления недостатка этой информации в RRLP и RRC. Определено в [3GPP GAD] Поддерживается один из четырех форматов: а) горизонтальная скорость: 1) азимут, 2) горизонтальная скорость; б) горизонтальная и вертикальная скорости: 1) вектор по вертикали, 2) азимут, 3) горизонтальная скорость, 4) вертикальная скорость; в) погрешность горизонтальной скорости: 1) азимут, 2) горизонтальная скорость, 3) погрешность горизонтальной скорости; г) погрешность горизонтальной и вертикальной скорости: 1) вектор по вертикали, 2) азимут, 3) погрешность горизонтальной скорости, 4) погрешность вертикальной скорости |
UTRAN GPS Reference Time Assistance | Нет | SLP отправляет на SET, если это запрошено SET в параметре запрошенных вспомогательных данных (в SUPL POS INIT), если обслуживающая сота - WCDMA/TD-SCDMA, a RRLP используется в качестве протокола позиционирования |
UTRAN GPS Reference Time Result | Нет | Этот параметр отправляется SET на SLP если он доступен и запрашивается SLP в параметре поддерживаемой сетевой информации (в SUPL INIT, SUPL RESPONSE и SUPL TRIGGERED RESPONSE), если обслуживающая сота - WCDMA/TD-SCDMA и RRLP используется как протокол позиционирования |
UTRAN GANSS Reference Time Assistance | Нет | SLP отправляет на SET, если это запрошено SET в параметре запрошенных вспомогательных данных (в SUPL POS INIT), если обслуживающая сота - WCDMA/TD-SCDMA, а RRLP используется в качестве протокола позиционирования |
UTRAN GANSS Reference Time Result | Нет | Этот параметр отправляется SET на SLP, если он доступен, и запрашивается SLP в параметре поддерживаемой сетевой информации (в SUPL INIT, SUPL RESPONSE и SUPL TRIGGERED RESPONSE), если обслуживающая сота - WCDMA/TD-SCDMA и RRLP используется как протокол позиционирования |
Г.6 Сообщение SUPL END
Г.6.1 Сообщение SUPL END заканчивает сеанс SUPL при нормальном окончании или ошибке. Значение параметров сообщения SUPL END приведено в
таблице Г.14.
Таблица Г.14
Значение параметров сообщения SUPL END
Параметр | Наличие (обязательный/необязательный) | Значение/описание |
Position | Нет | Определяет местоположение SET |
Status Code | Нет | Статус сообщения или ошибки. Сообщения об ошибках имеют значения от 0 до 99, информационные сообщения имеют значения от 100 до 199 |
Ver | Нет | Этот параметр содержит хэш сообщения SUPL INIT, и рассчитывается SET. Этот параметр должен присутствовать в ситуациях, когда сообщение SUPL END отправляется как прямой ответ на SUPL INIT (как в режиме прокси, так и в режиме без прокси) |
SET Capabilities | Нет | - |
Г.6.2 Сообщение Status Code
Значение параметров сообщения Status Code приведены в
таблице Г.15.
Таблица Г.15
Значения параметров сообщения Status Code
Status Code | Описание |
Значение ошибок |
unspecified | Неизвестная ошибка |
systemFailure | Сбой системы |
protocolError | Ошибка декодирования протокола |
dataMissing | Отсутствуют необходимые данные |
unexpectedDataValue | Неверное значение данных |
posMethodFailure | Выбранный метод позиционирования недоступен |
posMethodMismatch | Не поддерживаются методы определения местоположения с запрошенной точностью QoS, возможностями SET и методом позиционирования SLP |
posProtocolMismatch | Не найден протокол позиционирования, поддерживаемый одновременно SET и SLP |
targetSETnotReachable | SET не отвечает на запрос |
versionNotSupported | Неподдерживаемая версия ULP |
resourceShortage | Недостаточно ресурсов для обслуживания SET |
invalidSessionId | Неверный SessionId |
unexpectedMessage | Полученное сообщение не в списке ожидаемых |
nonProxyModeNotSupported | SET не поддерживает режим "NonProxy" |
proxyModeNotSupported | SET не поддерживает режим "Proxy" |
positioningNotPermitted | SET не авторизован SLP для получения данных |
authNetFailure | SET не авторизован сетью провайдера, используется только в сообщении SUPL AUTH_RESP |
Информационные значения |
consentDeniedByUser | Пользователь отказал в согласии на сеанс определения местоположения |
consentGrantedByUser | Пользователь согласился на сеанс определения местоположения |
Г.7 Пример запроса серверу и ответа от сервера
==== SUPL SESSION START ================================================================> === mobile => server === <ULP-PDU> <length>29</length> <version> <maj>2</maj> <min>1</min> <servind>0</servind> </version> <sessionID> <setSessionID> <sessionId>23376</sessionId> <setId> <iPAddress> <ipv4Address>7F 00 01 01</ipv4Address> </iPAddress> </setId> </setSessionID> </sessionID> <message> <msSUPLSTART> <sETCapabilities> <posTechnology> <agpsSETassisted><false/></agpsSETassisted> <agpsSETBased><true/></agpsSETBased> <autonomousGPS><true/></autonomousGPS> <aFLT><false/></aFLT> <eCID><false/></eCID> <eOTD><false/></eOTD> <oTDOA><false/></oTDOA> </posTechnology> <prefMethod><agpsSETBasedPreferred/></prefMethod> <posProtocol> |
<tia801><false/></tia801> <rrlp><true/></rrlp> <rrc><false/></rrc> <ver2-PosProtocol-extension> <lpp><true/></lpp> </ver2-PosProtocol-extension> </posProtocol> </sETCapabilities> <locationId> <cellInfo> <ver2-CellInfo-extension> <wlanAP> <apMACAddress> 111111111111111111111111111111111111111111111111 </apMACAddress> </wlanAP> </ver2-CellInfo-extension> </cellInfo> <status><current/></status> </locationId> </msSUPLSTART> </message> </ULP-PDU> === server => mobile === <ULP-PDU> <length>33</length> <version> <maj>2</maj> <min>1</min> <servind>0</servind> </version> <sessionID> <setSessionID> <sessionId>23376</sessionId> <setId> |
<iPAddress> <ipv4Address>70 8E 2F 0E</ipv4Address> </iPAddress> </setId> </setSessionID> <slpSessionID> <sessionID>37 37 34 00</sessionID> <slpId> <fQDN>supl.ficom-it.info</fQDN> </slpId> </slpSessionID> </sessionID> <message> <msSUPLRESPONSE> <posMethod><agpsSETbased/></posMethod> </msSUPLRESPONSE> </message> </ULP-PDU> ==== SUPL POS INIT ================================================================> === mobile => server === <ULP-PDU> <length>181</length> <version> <maj>2</maj> <min>1</min> <servind>0</servind> </version> <sessionID> <setSessionID> <sessionId>23376</sessionId> <setId> <iPAddress> <ipv4Address>70 8E 2F 0E</ipv4Address> </iPAddress> |
</setId> </setSessionID> <slpSessionID> <sessionID>37 37 34 00</sessionID> <slpId> <fQDN>supl.ficom-it.info</fQDN> </slpId> </slpSessionID> </sessionID> <message> <msSUPLPOSINIT> <sETCapabilities> <posTechnology> <agpsSETassisted><false/></agpsSETassisted> <agpsSETBased><true/></agpsSETBased> <autonomousGPS><true/></autonomousGPS> <aFLT><false/></aFLT> <eCID><false/></eCID> <eOTD><false/></eOTD> <oTDOA><false/></oTDOA> </posTechnology> <prefMethod><agpsSETBasedPreferred/></prefMethod> <posProtocol> <tia801><false/></tia801> <rrlp><true/></rrlp> <rrc><false/></rrc> <ver2-PosProtocol-extension> <lpp><true/></lpp> <posProtocolVersionLPP> <majorVersionField>14</majorVersionField> <technicalVersionField>0</technicalVersionField> <editorialVersionField>1</editorialVersionField> </posProtocolVersionLPP> </ver2-PosProtocol-extension> </posProtocol> </sETCapabilities> <requestedAssistData> |
<almanacRequested><false/></almanacRequested> <utcModelRequested><false/></utcModelRequested> <ionosphericModelRequested><true/></ionosphericModelRequested> <dgpsCorrectionsRequested><false/></dgpsCorrectionsRequested> <referenceLocationRequested><true/></referenceLocationRequested> <referenceTimeRequested><true/></referenceTimeRequested> <acquisitionAssistanceRequested><true/></acquisitionAssistanceRequested> <realTimeIntegrityRequested><false/></realTimeIntegrityRequested> <navigationModelRequested><true/></navigationModelRequested> <navigationModelData> <gpsWeek>0</gpsWeek> <gpsToe>0</gpsToe> <nSAT>0</nSAT> <toeLimit>0</toeLimit> </navigationModelData> <ver2-RequestedAssistData-extension> <ganssRequestedGenericAssistanceDataList> <GanssReqGenericData> <ganssId>4</ganssId> <ganssRealTimeIntegrity><false/></ganssRealTimeIntegrity> <ganssAlmanac><false/></ganssAlmanac> <ganssNavigationModelData> <ganssWeek>0</ganssWeek> <ganssToe>0</ganssToe> <t-toeLimit>0</t-toeLimit> </ganssNavigationModelData> <ganssReferenceMeasurementInfo><false/></ganssReferenceMeasurementInfo> <ganssUTCModel><false/></ganssUTCModel> <ganssAuxiliaryInformation><true/></ganssAuxiliaryInformation> </GanssReqGenericData> <GanssReqGenericData> <ganssId>0</ganssId> <ganssRealTimeIntegrity><false/></ganssRealTimeIntegrity> <ganssAlmanac><false/></ganssAlmanac> <ganssNavigationModelData> |
<ganssWeek>0</ganssWeek> <ganssToe>0</ganssToe> <t-toeLimit>0</t-toeLimit> </ganssNavigationModelData> <ganssReferenceMeasurementInfo><false/></ganssReferenceMeasurementInfo> <ganssUTCModel><false/></ganssUTCModel> <ganssAuxiliaryInformation><true/></ganssAuxiliaryInformation> </GanssReqGenericData> </ganssRequestedGenericAssistanceDataList> </ver2-RequestedAssistData-extension> </requestedAssistData> <locationId> <cellInfo> <ver2-CellInfo-extension> <wlanAP> <apMACAddress> 111111111111111111111111111111111111111111111111 </apMACAddress> </wlanAP> </ver2-CellInfo-extension> </cellInfo> <status><current/></status> </locationId> <position> <timestamp>211013141128Z</timestamp> <positionEstimate> <latitudeSign><north/></latitudeSign> <latitude>3487983</latitude> <longitude>-5689535</longitude> </positionEstimate> </position> <sUPLPOS> <posPayLoad> <ver2-PosPayLoad-extension> <lPPPayload> <OCTET_STRING> |
92 07 08 21 E4 00 28 05 04 14 02 81 8A 01 4C 01 10 6C 03 62 C4 4A 1B 48 06 04 1B 06 C4 44 40 82 </OCTET_STRING> <OCTET_STRING> 92 08 10 62 62 12 60 44 20 E0 26 E0 80 41 81 06 60 21 FF FF FF FF FF FF FF FC 02 CE 40 05 0F FF FF FF FF FF FF FF E0 03 30 D0 FF FF FF FF FF FF FF FE 00 </OCTET_STRING> </lPPPayload> </ver2-PosPayLoad-extension> </posPayLoad> </sUPLPOS> </msSUPLPOSINIT> </message> </ULP-PDU> === server => mobile === <ULP-PDU> <length>0</length> <version> <maj>2</maj> <min>1</min> <servind>0</servind> </version> <sessionID> <setSessionID> <sessionId>23376</sessionId> <setId> <iPAddress> <ipv4Address>70 8E 2F 0E</ipv4Address> </iPAddress> </setId> </setSessionID> <slpSessionID> |
<sessionID>37 37 34 00</sessionID> <slpId> <fQDN>supl.ficom-it.info</fQDN> </slpId> </slpSessionID> </sessionID> <message> <msSUPLPOS> <posPayLoad> <ver2-PosPayLoad-extension> <lPPPayload> <OCTET_STRING> 10 C1 19 40 00 EC 80 0F E2 84 64 00 0C 05 64 00 1C 00 04 50 03 00 00 2F 81 3A 02 40 3F D0 E3 BB DF 16 28 1D 01 29 0D 59 A2 AA 10 BA D9 7B EA 1F EB E5 81 6A 6C 8F E0 00 A1 0D 71 F0 A8 2B F0 DB 92 F7 24 E3 79 09 7F AD 9E 2F 8E 08 7F EF 79 F7 80 00 00 00 00 00 00 00 00 00 00 3E 04 00 58 04 E8 09 00 FF 0A AC CF CC 20 A0 74 04 A8 94 90 7A B4 44 BC AB 1B 5E 7F A6 3B 01 FC E7 1D 80 02 84 37 F5 EE 9E 29 C9 AE F4 BE CB F6 13 5A 00 42 34 FE 83 1D FF 42 10 46 00 00 00 00 00 00 00 00 00 00 00 F8 18 02 C0 13 A0 24 04 00 1B 2A 3A 21 22 81 D0 10 07 5C C6 16 CF B4 D4 8F 45 BD FE 9C 78 02 EC 4B 4E 00 0A 10 D7 87 DA 72 68 FC 8E 93 F0 BA 77 A2 98 00 89 09 D9 C4 88 00 17 AC B8 00 00 00 00 00 00 00 00 00 00 03 E1 00 02 E0 4E 80 90 0F FF CA 12 EB 41 8A 07 40 4C 9D 68 0A 7B 73 B5 80 4B 39 37 FA 4D D0 12 6A 2B 88 00 28 43 60 DE 69 B7 11 7B 39 C8 6C F3 5E 75 E0 04 23 B7 A7 6E E0 00 5E A1 A0 00 00 00 00 00 00 00 00 00 00 0F 8A 80 0C 81 3A 02 40 40 28 9F 9A DA 4C 28 1D 01 16 F1 C3 5A AE DF 86 4C 21 7F 5F E8 F2 80 DC 50 8C A0 00 A1 0D AA 36 A6 25 C6 AC B8 F0 94 3D 86 A0 80 4C 8D FB 9D 71 80 00 85 DB 80 00 00 00 00 00 00 00 00 00 00 3E 32 00 A4 04 E8 09 01 00 49 |
25 66 0C 78 A0 74 04 8C 03 4A D6 B8 FC 93 22 AD DB 7F A0 06 03 2F B9 33 80 02 84 34 55 A2 99 2F BE 3C EC E0 55 66 31 6A 01 2A 16 5E 9D C6 01 3E 2B D6 00 00 00 00 00 00 00 00 00 00 00 F8 F0 02 C0 13 A0 24 03 FF 7B 69 26 23 82 81 D0 12 31 E9 F0 AA B8 F6 FE AD 51 C5 FE A7 4C 14 FF 5E 4A 00 0A 10 D0 FB 0A 6F 38 A4 A1 38 36 23 88 A3 C8 02 E9 AC E9 0B C7 FD 28 96 F8 00 00 00 00 00 00 00 00 00 00 03 ED 06 1E 7C 40 16 A9 A7 16 9F 59 00 28 43 46 63 7F F3 A9 0F 85 16 AA BE B1 D3 FD 10 1A 68 68 E5 87 D4 E0 0A 10 DD 58 A7 8D 14 35 59 F6 4B 96 C2 C8 FF C4 08 7F 1A 49 49 F5 74 02 84 36 9A E0 DF 86 A2 67 70 AF A2 15 58 3F C1 03 0B CB 8B FA 7D 4C 00 A1 0D 05 E4 46 CF 01 A7 61 A4 A3 71 65 50 00 41 0C 67 E2 75 DF 54 C0 28 43 17 AD A9 13 2A 41 1F 71 50 53 5E 24 00 10 51 25 29 BF 97 D6 20 0A 10 C6 D8 DA 9B F5 5F C5 D6 9B B7 88 C1 00 84 19 F4 BA 17 FD F5 54 02 84 35 D0 37 50 CC 88 8D C1 04 EE D6 88 C0 21 07 35 F5 8F 62 7D 34 00 A1 0C E9 62 21 23 82 39 71 B9 C2 A7 7A D0 00 42 04 A0 21 D5 DF 51 00 28 43 43 B8 8A 51 72 7F 2C 71 CB 65 94 2C 00 10 93 9A B9 23 97 D5 B0 0A 10 D0 2B 81 A5 91 6A EB 00 B0 3C 06 30 FF 84 28 0F 46 30 35 F5 3C 02 84 35 6E 3F 9C 5F 71 AD B7 31 5D 1A 0B 40 01 0B 43 B1 93 03 7D 4E 00 A1 0C FE 3B 21 7C B2 12 E9 24 43 F4 71 AF FC 43 0B 64 24 3D 1F 55 40 28 43 3F 3A 13 7F E9 E5 74 27 D1 13 E6 7C 02 10 D0 92 C8 83 A7 D4 00 0A 10 CC 43 9E FD 1F FB 44 42 19 5F A7 DE FF 84 39 C3 91 DD F5 F4 B4 02 84 33 BF 77 E9 DE A9 56 9E 43 60 19 C3 C0 11 0F 64 A6 93 04 7D 4C 00 A1 0D CD 3B E4 82 9B B1 A4 D9 25 E3 4B 0F F8 44 1B EE 26 4B 5F 50 C0 28 43 44 19 58 D8 D0 33 9C 2D D6 88 B0 F4 02 11 11 08 89 1C 17 D5 70 0A 10 CD 38 E6 4F FF 9B 74 96 66 E7 4A 8E FF C4 49 28 46 61 41 F5 08 02 84 33 8D 9C E2 FF 3E CF 08 5E FB CE 21 |
C0 11 13 2D 5D 7E 31 7D 43 00 A1 0C E5 B2 17 41 FA 3A 1F 8A 87 41 C4 10 00 45 31 60 22 A4 1F 52 C0 28 43 2C A2 9C 19 15 10 7F 6E CA FA 24 D4 01 11 53 71 47 C0 87 D4 00 0A 10 D3 FB 3F 7F E5 BC 9C D8 87 90 93 F9 00 C4 58 3A 46 3B ED F5 58 02 84 34 0E DC 77 7F BC 36 B9 1F DF D2 18 BF F1 17 60 25 7B 39 7D 45 00 A1 0D 39 0A 8C 1B 9F 25 90 69 36 3B A0 F0 08 46 14 37 A2 B3 9F 51 80 28 43 72 0E 04 3A 69 CD 76 C7 6F 0F 67 4C 02 11 93 31 17 E5 D7 D3 60 0A 10 CA C3 63 F4 B8 C0 3E F0 27 93 39 2D 00 44 69 39 92 54 21 F4 EC 02 84 33 19 8B 83 2A 66 FE C6 D2 9D 51 95 3F F1 1B 9C 65 98 4C 7D 4B 00 A1 0D 51 30 09 A7 45 83 40 EE 12 9C E2 CF FC 47 03 E6 66 9C 9F 50 C0 28 43 0C 19 7A 0E 38 17 4D ED 97 53 D2 1B FE 11 D2 BC 07 C5 77 D4 90 0A 10 CA 60 E7 18 41 08 A5 B3 DA 7E 24 10 FF C4 79 50 4A 23 1D F5 74 02 84 32 6C 3A 2E 7A 32 3D DC BB B9 95 B4 BF F1 1F 29 EF 89 E6 7D 48 00 A1 0D 51 E2 98 1F 1E E2 9D D3 70 49 7E EF FC 00 00 00 </OCTET_STRING> </lPPPayload> </ver2-PosPayLoad-extension> </posPayLoad> </msSUPLPOS> </message> </ULP-PDU> ==== SUPL POS ================================================================> === mobile => server === <ULP-PDU> <length>41</length> <version> <maj>2</maj> <min>0</min> <servind>0</servind> |
</version> <sessionID> <setSessionID> <sessionId>23376</sessionId> <setId> <iPAddress> <ipv4Address>70 8E 2F 0E</ipv4Address> </iPAddress> </setId> </setSessionID> <slpSessionID> <sessionID>37 37 34 00</sessionID> <slpId> <fQDN>supl.ficom-it.info</fQDN> </slpId> </slpSessionID> </sessionID> <message> <msSUPLPOS> <posPayLoad> <ver2-PosPayLoad-extension> <lPPPayload> <OCTET_STRING>92 08 28 00</OCTET_STRING> </lPPPayload> </ver2-PosPayLoad-extension> </posPayLoad> </msSUPLPOS> </message> </ULP-PDU> === server => mobile === <ULP-PDU> <length>32</length> <version> <maj>2</maj> <min>1</min> <servind>0</servind> |
</version> <sessionID> <setSessionID> <sessionId>23376</sessionId> <setId> <iPAddress> <ipv4Address>70 8E 2F 0E</ipv4Address> </iPAddress> </setId> </setSessionID> <slpSessionID> <sessionID>37 37 34 00</sessionID> <slpId> <fQDN>supl.ficom-it.info</fQDN> </slpId> </slpSessionID> </sessionID> <message> <msSUPLEND> </msSUPLEND> </message> </ULP-PDU> ==== SUPL SESSION END |
(обязательное)
СПЕЦИФИКАЦИЯ ПРОТОКОЛА ПЕРЕДАЧИ МОНИТОРИНГОВОЙ ИНФОРМАЦИИ
И ПРОТОКОЛА УРОВНЯ ПОДДЕРЖКИ УСЛУГ ВЕРСИИ "01"
В приложении приведены описания сервисов в части отличий от версии "02". Реализуя приведенные в приложении отличия, обеспечивают работу согласно версии протокола "01".
Д.1 Перечень сервисов и подсервисов, в части которых внесены изменения при переходе с протокола версии "01" в протокол версии "02"
Таблица Д.1
Перечень сервисов и подзаписей, в части которых внесены
изменения при переходе с протокола версии "01"
к протоколу версии "02"
Раздел | Характер изменений |
Список подзаписей сервиса EGTS_AUTH_SERVICE | Добавлены подзаписи EGTS_SR_DISPATCHER_IDENTITY, EGTS_SR_VEHICLE_DATA_ADD |
Структуры данных, используемые в протоколе уровня поддержки услуг. Формат отдельной записи протокола уровня поддержки услуг | OID (Object Identifier) - изменена длина поля с 4 до 8 байт |
Сервис EGTS_AUTH_SERVICE, подзапись EGTS_SR_TERM_IDENTITY | TID (TerminalIdentifier) - изменена длина поля с 4 до 8 байт. Добавлено поле SSLPV (Service Support Level Protocol Version) |
Сервис EGTS_AUTH_SERVICE, подзапись EGTS_SR_VEHICLE_DATA | Изменены состав и идентификаторы полей |
Сервис EGTS_TELEDATA_SERVICE, подзапись EGTS_SR_POS_DATA | Расширен состав полей |
Сервис EGTS_COMMANDS_SERVICE. Список команд для УСВ | Расширен список команд и соответствующих подтверждений команд: EGTS_TEST_GET_ERRORS EGTS_TEST_CLEAR_ERRORS EGTS_SET_PROTOCOL_CHOICE |
Сервис EGTS_COMMANDS_SERVICE. Список параметров УСВ | Расширен список параметров: EGTS_SELFTEST_INTERVAL EGTS_POST_TEST_REGISTRATION_TIME EGTS_TEST_REGISTRATION_TIMEOUT EGTS_TEST_MODE_WATCHDOG EGTS_USE_GPRS_WHITE_LIST EGTS_GPRS_WHITE_LIST EGTS_UNIT_ANGUAGE_ID EGTS_PROTOCOL_CHOICE EGTS_VEHICLE_VSRM EGTS_VEHICLE_VM EGTS_VEHICLE_VB EGTS_VEHICLE_VOTIN EGTS_VEHICLE_VOPSRN EGTS_VEHICLE_VON |
Сервис EGTS_TELEDATA_SERVICE | Добавлено описание сервиса EGTS_TELEDATA_SERVICE приложением к стандарту |
Сервис EGTS_TELEDATA_SERVICE. Список подзаписей | Расширен список подзаписей, добавлены следующие подзаписи: EGTS_SR_SIGNATURE EGTS_SR_ACCEL_DATA_SIG EGTS_SR_POS_DATA_SIG EGTS_SR_EXT_POS_DATA_SIG EGTS_SR_WEIGHT_CONTROL Расширен список подзаписей, добавлены декларации перспективных блоков спецификации, разрабатываемых совместно с производителем оборудования: EGTS_SR_CARGO_DATA EGTS_SR_AUTOPILOT EGTS_SR_CAN_DATA EGTS_SR_CAM_DATA EGTS_SR_CLEANING_DATA EGTS_SR_DIAG EGTS_SR_DISPATCHING EGTS_SR_MESSAGES EGTS_SR_PAYMENT_DATA EGTS_SR_RFID_DATA EGTS_SR_TOLL_DATA EGTS_SR_EXT_DATA |
Сервис EGTS_TELEDATA_SERVICE, подзапись EGTS_SR_POS_DATA | Расширен состав полей |
Сервис EGTS_TELEDATA_SERVICE, подзапись EGTS_SR_POS_DATA_SIG | Расширен состав полей |
Список источников посылок координатных данных сервиса EGTS_TELEDATA_SERVICE | Добавлен источник 36 "Срабатывания датчика задымления и/или быстрого повышения температуры на борту ТС" |
Д.2 Структуры данных, используемые в протоколе уровня поддержки услуг для версии протокола "01". Структура записи
Формат отдельной записи протокола уровня поддержки услуг приведен в
таблице Д.2.
Таблица Д.2
Формат отдельной записи протокола уровня поддержки услуг
для версии протокола "01"
Бит 7 | Бит 6 | Бит 5 | Бит 4 | Бит 3 | Бит 2 | Бит 1 | Бит 0 | Тип | Тип данных | Размер, байт |
RL (Record Length) | M | USHORT | 2 |
RN (Record Number) | M | USHORT | 2 |
RFL (Record Flags) | M | BYTE | 1 |
SSOD | RSOD | RPP | TMFE | EVFE | OBFE |
OID (Object Identifier) | O | ULONG | 4 |
EVID (Event Identifier) | O | UINT | 4 |
TM (Time) | O | UINT | 4 |
SST (Source Service Type) | M | BYTE | 1 |
RST (Recipient Service Type) | M | BYTE | 1 |
RD (Record Data) | M | BINARY | 3... 65494 |
Д.3 Сервис EGTS_AUTH_SERVICE
Д.3.1 Подзапись EGTS_SR_TERM_IDENTITY
Таблица Д.3
Структура подзаписи EGTS_SR_TERM_IDENTITY
сервиса EGTS_AUTH_SERVICE для версии протокола "01"
Бит 7 | Бит 6 | Бит 5 | Бит 4 | Бит 3 | Бит 2 | Бит 1 | Бит 0 | Тип | Тип данных | Размер, байт |
TID (TerminalIdentifier) | M | ULONG | 4 |
Flags | M | BYTE | 1 |
MNE | BSE | NIDE | SSRA | LNGCE | IMSIE | IMEIE | HDIDE |
HDID (Home Dispatcher Identifier) | O | USHORT | 2 |
IMEI (International Mobile Equipment Identity) | O | STRING | 15 |
IMSI (International Mobile Subscriber Identity) | O | STRING | 16 |
LNGC (Language Code) | O | STRING | 3 |
NID (Network Identifier) | O | BINARY | 3 |
BS (Buffer Size) | O | USHORT | 2 |
MSISDN (Mobile Station Integrated Services Digital Network Number) | O | STRING | 15 |
Д.3.2 Подзапись EGTS_SR_VEHICLE_DATA
Формат подзаписи EGTS_SR_VEHICLE_DATA сервиса EGTS_AUTH_SERVICE приведен в
таблице Д.4.
Таблица Д.4
Формат подзаписи EGTS_SR_VEHICLE_DATA сервиса
EGTS_AUTH_SERVICE для версии протокола "01"
Бит 7 | Бит 6 | Бит 5 | Бит 4 | Бит 3 | Бит 2 | Бит 1 | Бит 0 | Тип | Тип данных | Размер, байт |
VIN (Vehicle Identification Number) | M | STRING | 17 |
VHT (Vehicle Type) | M | UINT | 4 |
VPST (Vehicle Propulsion Storage Type) | M | UINT | 4 |
Поля подзаписи EGTS_SR_VEHICLE_DATA имеют следующие значения:
VIN - идентификационный номер ТС;
VHT - тип ТС:
Бит 31-5 не используется;
Бит 4-0;
0001 - пассажирский (Class M1);
0010 - автобус (Class M2);
0011 - автобус (Class M3);
0100 - легкая грузовая машина (Class N1);
0101 - тяжелая грузовая машина (Class N2);
0110 - тяжелая грузовая машина (Class N3);
0111 - мотоцикл (Class L1e);
1000 - мотоцикл (Class L2e);
1001 - мотоцикл (Class L3e);
1010 - мотоцикл (Class L4e);
1011 - мотоцикл (Class L5e);
1100 - мотоцикл (Class L6e);
1101 - мотоцикл (Class L7e);
VPST - тип энергоносителя ТС. Может быть установлено более одного бита, если установлены носители нескольких типов. Если все биты 0, то тип не задан. (см.
таблицу В.9).
Д.4 Сервис EGTS_TELEDATA_SERVICE
Формат подзаписи EGTS_SR_POS_DATA приведен в
таблице Д.5.
Таблица Д.5
Формат подзаписи EGTS_SR_POS_DATA сервиса
EGTS_TELEDATA_SERVICE для версии протокола "01"
Бит 7 | Бит 6 | Бит 5 | Бит 4 | Бит 3 | Бит 2 | Бит 1 | Бит 0 | Тип | Тип данных | Размер, байт |
NTM (Navigation Time) | M | UINT | 4 |
LAT (Latitude) | M | UINT | 4 |
LONG (Longitude) | M | UINT | 4 |
FLG (Flags) | M | BYTE | 1 |
ALTH | LOHS | LAHS | MV | BB | CS | FIX | VLD |
SPD (Speed) младшие биты | M | USHORT | 2 |
DIRH | ALTS | SPD (Speed) старшие биты |
DIR (Direction) | M | BYTE | 1 |
ODM (Odometer) | M | BINARY | 3 |
DIN (Digital Inputs) | M | BYTE | 1 |
SRC (Source) | M | BYTE | 1 |
ALT (Altitude) | O | BINARY | 3 |
SRCD (Source Data) | O | SHORT | 2 |
Формат подзаписи EGTS_SR_POS_DATA_SIG приведен в
таблице Д.6.
Таблица Д.6
Формат подзаписи EGTS_SR_POS_DATA_SIG сервиса
EGTS_TELEDATA_SERVICE для версии протокола "01"
Бит 7 | Бит 6 | Бит 5 | Бит 4 | Бит 3 | Бит 2 | Бит 1 | Бит 0 | Тип | Тип данных | Размер, байт |
# (Block Number) | M | BYTE | 1 |
NTM (Navigation Time) | M | UINT | 4 |
LAT (Latitude) | M | UINT | 4 |
LONG (Longitude) | M | UINT | 4 |
FLG (Flags) | M | BYTE | 1 |
ALTH | LOHS | LAHS | MV | BB | CS | FIX | VLD | | | |
SPD (Speed) младшие биты | M | USHORT | 2 |
DIRH | ALTS | SPD (Speed) старшие биты | | | |
DIR (Direction) | M | BYTE | 1 |
ODM (Odometer) | M | BINARY | 3 |
DIN (Digital Inputs) | M | BYTE | 1 |
SRC (Source) | M | BYTE | 1 |
ALT (Altitude) | O | BINARY | 3 |
SRCD (Source Data) | O | SHORT | 2 |
| | О безопасности колесных транспортных средств |
| ISO 11898-1:2015 | Road vehicles - Controller area network (CAN) - Part 1: Data link layer and physical signaling [Транспорт дорожный. Местная контроллерная сеть (CAN). Часть 1. Канальный уровень и передача сигналов] |
| ECE/TRANS/WP.29/78 | Сводная резолюция о конструкции транспортных средств (СР.3). Комитета по внутреннему транспорту ЕЭК ООН |
| IEEE 802.11 AK-2018 | Standard for Information technology Telecommunications and information exchange between systems/Local and metropolitan area networks Specific requirements - Part 11: Wireless LAN Medium Access Control (MAC) and Physical Layer (PHY) Specifications (Стандарт по информационной технологии. Телекоммуникации и обмен информацией между системами. Локальные и городские сети. Специальные требования. Часть 11. Спецификации для управления доступом к беспроводной среде передачи данных LAN и для физического уровня) |
| IEC 61162-1(2016) | Maritime navigation and radiocommunication equipment and systems - Digital interfaces - Part 1: Single talker and multiple listeners (Аппаратура и системы морской навигации и радиосвязи. Цифровые интерфейсы. Часть 1. Передача от одного источника на несколько приемников) |
| ETSI TS 126 267 (3GPP TS 26.267) | Technical Specification Group Services and System Aspects; eCall Data Transfer; In-band modem solution; General description, Release 8 (Группа технических спецификаций услуги и системные аспекты; передача данных при экстренном вызове (eCall); тональный модем; общее описание, издание 8) |
| Правила ЕЭК ООН N 10-03 | Единообразные предписания, касающиеся официального утверждения транспортных средств в отношении электромагнитной совместимости |
| ISO 10605:2008 | Road vehicles. Test methods for electrical disturbances from electrostatic discharge (Транспорт дорожный. Методы испытания на электропомехи от электростатических разрядов) |
| ISO 639-2:1998 | Codes for the representation of names of languages - Part 2: Alpha-3 code (Коды для представления названий языков. Часть 2. Трехбуквенный код) |
| ITU-T E.212 | The international identification plan for public networks and subscriptions (План международной идентификации для сетей общего пользования и абонентов) |
| ITU-T E.164 | The international public telecommunication numbering plan (План нумерации электросвязи общего пользования) |
| ISO 3779:2009 | Road vehicles - Vehicle identification number (VIN) - Content and structure [Транспорт дорожный. Идентификационный номер автомобилей (VIN). Содержание и структура] |
| ISO/IEC 8859-1:1998 | Information technology - 8-bit single-byte coded graphic character sets - Part 1: Latin alphabet No. 1 (Информационные технологии. 8-битовые однобайтовые наборы кодированных графических знаков. Часть 1. Латинский алфавит N 1) |
| ISO/IEC 8859-5:1999 | Information technology - 8-bit single-byte coded graphic character sets - Part 5: Latin/Cyrillic alphabet (Информационные технологии. 8-битовые однобайтовые наборы кодированных графических знаков. Часть 5. Латинский/кириллический алфавит) |
| ISO/IEC 8859-8:1999 | Information technology - 8-bit single-byte coded graphic character sets - Part 8: Latin/Hebrew alphabet (Информационные технологии. 8-битовые однобайтовые наборы кодированных графических знаков. Часть 8. Латинский/древнееврейский алфавит) |
| ISO/IEC 10646:2020 | Information technology - Universal Coded Character Set (UCS) [Информационные технологии. Универсальный набор кодированных символов (UCS)] |
УДК 656.13.004:006.354 | |
Ключевые слова: аппаратура спутниковой навигации, ГЛОНАСС, GPS, колесные транспортные средства, телематическая информация, протокол передачи данных |