Главная // Актуальные документы // ГОСТ (Государственный стандарт)СПРАВКА
Источник публикации
М.: ФГБУ "РСТ", 2021
Примечание к документу
Текст данного документа приведен с учетом
поправки, опубликованной в "ИУС", N 8, 2023.
Документ включен в Перечень международных и региональных (межгосударственных) стандартов (
п. п. 864,
909), а в случае их отсутствия - национальных (государственных) стандартов, в результате применения которых на добровольной основе обеспечивается соблюдение требований технического
регламента Таможенного союза "О безопасности машин и оборудования" (ТР ТС 010/2011) (
Решение Коллегии Евразийской экономической комиссии от 09.03.2021 N 28).
Документ
введен в действие с 01.12.2021.
Название документа
"ГОСТ ISO 15143-1-2017. Межгосударственный стандарт. Машины землеройные и машины дорожно-строительные мобильные. Обмен данными на рабочих площадках. Часть 1. Архитектура системы"
(введен в действие Приказом Росстандарта от 24.08.2021 N 801-ст)
"ГОСТ ISO 15143-1-2017. Межгосударственный стандарт. Машины землеройные и машины дорожно-строительные мобильные. Обмен данными на рабочих площадках. Часть 1. Архитектура системы"
(введен в действие Приказом Росстандарта от 24.08.2021 N 801-ст)
агентства по техническому
регулированию и метрологии
от 24 августа 2021 г. N 801-ст
МЕЖГОСУДАРСТВЕННЫЙ СТАНДАРТ
МАШИНЫ ЗЕМЛЕРОЙНЫЕ И МАШИНЫ ДОРОЖНО-СТРОИТЕЛЬНЫЕ МОБИЛЬНЫЕ
ОБМЕН ДАННЫМИ НА РАБОЧИХ ПЛОЩАДКАХ
ЧАСТЬ 1
АРХИТЕКТУРА СИСТЕМЫ
Earth-moving machinery and mobile road construction
machinery. Worksite data exchange. Part 1.
System architecture
(ISO 15143-1:2010, IDT)
ГОСТ ISO 15143-1-2017
Дата введения
1 декабря 2021 года
Цели, основные принципы и общие правила проведения работ по межгосударственной стандартизации установлены
ГОСТ 1.0 "Межгосударственная система стандартизации. Основные положения" и
ГОСТ 1.2 "Межгосударственная система стандартизации. Стандарты межгосударственные, правила и рекомендации по межгосударственной стандартизации. Правила разработки, принятия, обновления и отмены"
1 ПОДГОТОВЛЕН Научно-производственным республиканским унитарным предприятием "Белорусский государственный институт стандартизации и сертификации" (БелГИСС) на основе собственного перевода на русский язык англоязычной версии стандарта, указанного в
пункте 5
2 ВНЕСЕН Государственным комитетом по стандартизации Республики Беларусь
3 ПРИНЯТ Межгосударственным советом по стандартизации, метрологии и сертификации (протокол от 20 апреля 2017 г. N 98-П)
За принятие проголосовали:
Краткое наименование страны по МК (ИСО 3166) 004-97 | Код страны по МК (ИСО 3166) 004-97 | Сокращенное наименование национального органа по стандартизации |
Азербайджан | AZ | Азстандарт |
Армения | AM | ЗАО "Национальный орган по стандартизации и метрологии" Республики Армения |
Беларусь | BY | Госстандарт Республики Беларусь |
Казахстан | KZ | Госстандарт Республики Казахстан |
Киргизия | KG | Кыргызстандарт |
Россия | RU | Росстандарт |
Таджикистан | TJ | Таджикстандарт |
Узбекистан | UZ | Узстандарт |
4
Приказом Федерального агентства по техническому регулированию и метрологии от 24 августа 2021 г. N 801-ст межгосударственный стандарт ГОСТ ISO 15143-1-2017 введен в действие в качестве национального стандарта Российской Федерации с 1 декабря 2021 г.
5 Настоящий стандарт идентичен международному стандарту ISO 15143-1:2010 "Машины землеройные и мобильные дорожно-строительные машины. Обмен данными на рабочих площадках. Часть 1. Архитектура системы" ("Earth-moving machinery and mobile road construction machinery - Worksite data exchange - Part 1: System architecture", IDT).
Международный стандарт разработан подкомитетом SC 3 "Характеристики машин, электрические и электронные системы, эксплуатация и обслуживание" Технического комитета по стандартизации ISO/TC 127 "Землеройные машины" Международной организации по стандартизации (ISO).
При применении настоящего стандарта рекомендуется использовать вместо ссылочных международных стандартов соответствующие им межгосударственные стандарты, сведения о которых приведены в дополнительном
приложении ДА
6 ВВЕДЕН ВПЕРВЫЕ
Информация о введении в действие (прекращении действия) настоящего стандарта и изменений к нему на территории указанных выше государств публикуется в указателях национальных стандартов, издаваемых в этих государствах, а также в сети Интернет на сайтах соответствующих национальных органов по стандартизации.
В случае пересмотра, изменения или отмены настоящего стандарта соответствующая информация будет опубликована на официальном интернет-сайте Межгосударственного совета по стандартизации, метрологии и сертификации в каталоге "Межгосударственные стандарты"
Быстро развивающиеся информационные технологии и измерительная техника используются для разработки информационных систем на рабочих площадках для обеспечения контроля завершения работы, выполняемой машинами, используемыми в строительной отрасли. Уже началось внедрение таких систем на строительных объектах, в том числе для землеройных и дорожно-строительных работ.
Чтобы использовать эти информационные системы на рабочих площадках, должна быть предоставлена возможность для легкого и надежного обмена данными между машинами, измерительным оборудованием и информационными системами на площадке. Если строительный объект начат с поддержкой информационной системой на стройплощадке, то система должна внедряться с такими техническими требованиями, которые соответствуют применяемым машинам и измерительному оборудованию, используемым на объекте, и после использования этой системы во время ограниченного срока строительства объекта их перемещают на другой объект. Таким образом, необходимым условием для использования этой информационной системы на рабочей площадке является то, чтобы с помощью системы можно было обмениваться электронными данными на рабочей площадке со строительными машинами и измерительным оборудованием.
Кроме того, многие заинтересованные стороны, в том числе не только управляющие на рабочей площадке и операторы машин, но и компании, привлекаемые для выполнения работ, владельцы машин и владельцы объекта строительства, должны владеть данными измерений, данными о завершенных работах, данными управления машинами и т.д., используемыми и создаваемыми в ходе проекта. Также предполагается, что и различные информационные системы должны быть в состоянии обмениваться электронными данными.
Обеспечение обмена данными с использованием таких электронных данных затрудняется тем фактом, что наименования и определения данных и форматов данных, как правило, отличаются друг от друга в используемых на рабочих площадках информационных системах строительных машин и измерительного оборудования, что является проблемой, которая серьезно препятствует развитию и использованию информационных систем на рабочих площадках.
Настоящий стандарт предназначен для решения вышеуказанных проблем и обеспечения совместимости данных.
Примечание - Стандарт включает в себя определение данных, описывающих состояние машины при эксплуатации в режиме реального времени. Эти данные не предназначены для управления машиной в реальном времени (но такое использование не запрещено).
Преимуществом использования стандарта является

свобода для разработчиков и пользователей. Изготовители строительной техники, измерительного оборудования и информационных систем выиграют от возможности расширения диапазона своих пользователей и снижения рисков при разработке продукта путем создания продуктов, соответствующих ГОСТ ISO 15143, и снижения своих издержек за счет сокращения сроков разработки продукции и установления более эффективных систем разработки и технического обслуживания. Без применения настоящего стандарта трудно соединить оборудование, созданное разными изготовителями, для использования в таких информационных системах, а разработка системы является крайне рискованным делом, затрудняющим продажу изготовителями своей продукции пользователям систем, созданных другими изготовителями. Еще одной причиной высокой стоимости является необходимость постоянно использовать много специалистов в разработке и поддержании продукции после поставки, в том числе при внедрении новых версий.
Тем не менее применение ГОСТ ISO 15143 может способствовать расширению круга пользователей всех изготовителей, позволяя им разрабатывать и продавать продукцию, которая может быть связана с системами других компаний. И при разработке продукции, которая соответствует ГОСТ ISO 15143, можно будет достичь большей экономии за счет продажи каждым изготовителем своей продукции многим пользователям и в то же время повысить эффективность работ по техническому обслуживанию.
Применение настоящего стандарта принесет пользу подрядчикам благодаря расширению спектра продукции, которую они могут выбрать и использовать от одного поставщика для многих поставщиков, снижению затрат и повышению качества продукции. Разработка системы в прошлом характеризовалась общим отсутствием конкурентоспособности, потому что каждый пользователь мог внедрять только ту продукцию, которая соответствовала характеристикам имеющейся у него системы, и они продолжали зависеть от разработчика системы для ее технического обслуживания. Применение ГОСТ ISO 15143 позволит повысить конкуренцию между изготовителями, снизить затраты и повысить уровень разрабатываемых систем.
Расширение использования информационных систем на рабочих площадках позволит использовать новые, более передовые продукты, оснащенные информационными технологиями. Для изготовителей строительной техники и измерительного оборудования это расширит рынок посредством разработки новых возможностей деловой деятельности. Одним из примеров являются земляные работы без укрепления, замена готовых укреплений, которые указывают цели строительных машин с системами поддержки, которые используют электронные данные, чтобы указать целевые позиции для операторов. Другим примером является разработка строительной техники с автоматизированным управлением ножом.
Владельцам строительных объектов, в том числе правительству, региональным администрациям и пользователям частного сектора, понравятся преимущества более низких расходов на строительство и высокое качество. Эти преимущества возникнут в результате конкуренции, уменьшения геометрических допусков, увеличения передачи данных и точного контроля готовой продукции.
Серия стандартов ГОСТ ISO 15143 под общим наименованием "Машины землеройные и машины дорожно-строительные мобильные. Обмен данными на рабочих площадках" состоит из следующих частей:
- часть 1. Архитектура системы;
- часть 2. Словарь данных.
Настоящий стандарт устанавливает архитектуру системы обмена данными, которая применяется землеройными машинами по ISO 6165 и мобильными дорожно-строительными машинами по ISO 22242 при использовании их для работ, аналогичных землеройным работам, в строительных операциях с управлением данными на рабочей площадке. Настоящий стандарт также применяется для обмена данными на рабочей площадке при техническом обслуживании используемых машин (см.
раздел 4), а также устанавливает определения терминов, относящихся к обмену данными на рабочей площадке.
Настоящий стандарт рассматривает только уровень применения эталонной модели OSI в соответствии с ISO/IEC 7498-1 и не распространяется на представление данных, сеанс работы, средства сообщения, сеть, каналы передачи данных или физический уровень модели. Если обмен данными должен облегчать эксплуатацию, то потребуется заключение специального соглашения (определяющего применяемые требования, стандарты и т.д.), относящегося к этим уровням.
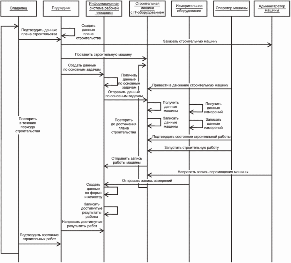
Настоящий стандарт применяется к следующим обменам данными на строительной площадке:
a) обмен информацией между подрядчиком и информационной системой на площадке (этап выполнения работ):
1) информация, направляемая от подрядчика к информационной системе на рабочей площадке, например: основные данные по проекту, расчетные данные, условия эксплуатации;
2) информация, направляемая от информационной системы на рабочей площадке к подрядчику, например: достигнутые результаты работы, запись работы машины;
b) обмен информацией между информационной системой на рабочей площадке и строительной машиной:
1) информация, направляемая от информационной системы на рабочей площадке к строительной машине, например: данные по основным задачам, в том числе целевые данные;
2) информация, направляемая от строительной машины к информационной системе на рабочей площадке, например: записи работы машины (производительность) и записи перемещения машины (исправность).
c) обмен информацией между информационной системой на рабочей площадке и измерительным оборудованием:
1) информация, направляемая от информационной системы на рабочей площадке к измерительному оборудованию, например: данные для пуска;
2) информация, направляемая от измерительного оборудования к информационной системе на рабочей площадке, например: записи измерений, в том числе данные результатов измерений.
Настоящий стандарт не применяется к информации, которой обмениваются владелец проекта и подрядчик:
- информация, передаваемая от владельца проекта к подрядчику, например: сведения о проекте, чертеж с топографическими данными и данные изыскательских работ;
- информация, передаваемая от подрядчика к владельцу проекта, например: исполнительный чертеж и записи контроля качества.
Однако возможность применения стандарта в этой области не исключается.
См. рисунок 1.
Рисунок 1 - Обмен информацией, касающейся обмена данными
на рабочей площадке
Термин "строительная машина" используется в стандарте как обобщенное понятие.
Реальная машина может содержать измерительное оборудование и/или информационную систему. Строительные машины должны использоваться в тех режимах, которые предусмотрены изготовителем.
Стандарты серии ISO 15143 применяются к открытой системе обмена данными и могут применяться для закрытых систем.
Соответствующие услуги см. в
разделе 4 настоящего стандарта.
В настоящем стандарте использованы нормативные ссылки на следующие стандарты. Для датированных ссылок применяют только указанное издание ссылочного стандарта, для недатированных - последнее издание (включая все изменения).
ISO 6165, Earth-moving machinery - Basic types - Identification and terms and definitions (Машины землеройные. Основные типы. Идентификация, термины и определения)
ISO/IEC 7498-1, Information technology - Open Systems Interconnection - Basic Reference Model: The Basic Model (Информационные технологии. Взаимосвязь открытых систем. Базовая эталонная модель. Часть 1. Базовая модель)
ISO/IEC 11179 (все части), Information technology - Metadata registries (MDR) (Информационные технологии. Реестры метаданных (MDR))
ISO/IEC 19501, Information technology - Open Distributed Processing - Unified Modeling Language (UML) Version 1.4.2 (Информационные технологии. Открытая распределенная обработка. Унифицированный язык моделирования (UML). Версия 1.4.2)
ISO 15143-2, Earth-moving machinery and mobile road construction machinery - Worksite data exchange - Part 2: Data dictionary (Машины землеройные и мобильные дорожно-строительные машины. Обмен данными на рабочих площадках. Часть 2. Словарь данных)
ISO 22242, Road construction and road maintenance machinery and equipment - Basic types - Identification and description (Оборудование и машины для строительства и технического обслуживания дорог. Основные типы. Идентификация и описание)
В настоящем стандарте применены термины по ISO 6165, ISO 22242, а также следующие термины с соответствующими определениями.
3.1 Общие термины, относящиеся к обработке информации
3.1.1 блочная пересылка (block transfer): Процесс передачи одного или нескольких блоков данных в одной операции.
Примечание - Блочная пересылка может выполняться со стиранием или без стирания данных из исходного местоположения.
[ISO/IEC 2382-6]
3.1.2 последовательность упорядочения (collating sequence): Заданное расположение в результате сортировки.
[ISO/IEC 2382-6]
3.1.3 конфигурация (configuration): Способ, посредством которого организуются и взаимодействуют аппаратные и программные средства системы обработки информации.
[ISO/IEC 2382-1]
3.1.4 сбор данных (data acquisition): Процесс сбора и ввода данных.
[ISO/IEC 2382-6]
3.1.5 накопление данных (data collection): Процесс свода данных вместе из одной или нескольких точек для использования в компьютере.
Пример - Сбор транзакций, произведенных в филиалах сети передачи данных, для использования в компьютерном центре.
3.1.6 передача данных (data communication): Передача данных между функциональными устройствами в соответствии с набором правил, регулирующих передачу данных и координацию обмена.
[ISO/IEC 2382-9]
3.1.7 ввод данных (data entry): Процесс размещения данных на машинном носителе.
Пример - Ввод данных в файл со списком данных на дискете с терминала.
[ISO/IEC 2382-6]
3.1.8 обработка данных (data processing): Выполнение системой действий над данными.
[ISO/IEC 2382-1]
3.1.9 система обработки данных (data processing system): Один (или более) компьютер, периферийное оборудование и программные средства, обеспечивающие обработку данных.
[ISO/IEC 2382-1]
3.1.10 функциональное устройство (functional unit): Элемент аппаратного, программного или программного и аппаратного средства, предназначенный для выполнения определенной задачи.
[ISO/IEC 2382-1]
3.1.11 индекс (index): Список содержимого файла или документа с ключами или ссылками для поиска содержимого.
[ISO/IEC 2382-6]
3.1.12 обработка информации (information processing): Выполнение системой действий над информацией, которые включают обработку данных и могут включать в себя такие операции, как передача данных и автоматизация делопроизводства.
[ISO/IEC 2382-1]
3.1.13 система обработки информации (information processing system): Одна (или более) система обработки данных и устройств, таких как офисное и коммуникационное оборудование, которое обеспечивает обработку информации.
[ISO/IEC 2382-1]
3.1.14 информационная система (information system): Система обработки информации в совокупности с относящимися к ней ресурсами организации, такими как люди, технические и финансовые ресурсы, которая предоставляет и распределяет информацию.
[ISO/IEC 2382-1]
3.1.15 входной (input): Имеющий отношение к устройству, процессу или каналу, вовлеченным в процесс ввода, или к соответствующим данным или состояниям.
Примечание - Термин "входной" может быть использован вместо терминов "входные данные", "входной сигнал" или "входной процесс", когда такое использование является очевидным в данном контексте.
[ISO/IEC 2382-6]
3.1.16 входные данные (input data): Данные, получаемые или подлежащие получению любой составляющей частью компьютера.
[ISO/IEC 2382-6]
3.1.17 входной процесс (input process): Процесс, который состоит из приема данных любой составляющей частью компьютера.
[ISO/IEC 2382-6]
3.1.18 входной-выходной; I/O (input-output): Имеющий отношение к устройству, процессу или каналу, вовлеченным в процесс ввода и процесс вывода, параллельно или нет, или к соответствующим данным или состояниям.
Примечание - Термин "входной-выходной" может быть использован вместо терминов "входные-выходные данные", "входной-выходной сигнал" или "входной-выходной процесс", когда такое использование является очевидным в данном контексте.
[ISO/IEC 2382-6]
3.1.19 интерфейс (interface): Общая граница между двумя функциональными устройствами, определяемая различными характеристиками, относящимися к функциям, физическим взаимосвязям, обменам сигналами и другим характеристикам устройств, если это применимо.
[ISO/IEC 2382-9]
3.1.20 возможность взаимодействия (interoperability): Возможность связи, выполнения программ или обмена данными между различными функциональными устройствами способом, который требует от пользователя небольших или вообще не требует знаний особенностей этих устройств.
[ISO/IEC 2382-1]
3.1.21 шаблон (mask): Комбинация символов, используемых для управления добавлением или удалением частей другой комбинации символов.
[ISO/IEC 2382-6]
3.1.22 выходной (output): Имеющий отношение к устройству, процессу или каналу, вовлеченному в процесс вывода, или к соответствующим данным или состояниям.
Примечание - Термин "выходной" может быть использован вместо терминов "выходные данные", "выходной сигнал" или "выходной процесс", когда такое использование является очевидным в данном контексте.
[ISO/IEC 2382-6]
3.1.23 выходные данные (output data): Данные, создаваемые или подлежащие созданию любой составляющей частью компьютера.
[ISO/IEC 2382-6]
3.1.24 выходной процесс (output process): Процесс, который состоит из выработки данных любой составляющей частью компьютера.
[ISO/IEC 2382-6]
3.1.25 упаковка (packing): Операция, выполняемая при упаковке данных.
[ISO/IEC 2382-6]
3.1.26 процесс (process): Заданная последовательность событий, определяемая целью или результатом, достигаемым в заданных условиях.
[ISO/IEC 2382-1]
3.1.27 протокол (protocol): Набор правил, которые определяют поведение функциональных устройств для достижения их взаимодействия.
[ISO/IEC 2382-9]
3.1.28 сбрасывать (clear): Вызвать установку одного или нескольких мест хранения в предписанное состояние, которое, как правило, соответствует нулю или символу пробела.
[ISO/IEC 2382-6]
3.1.29 упорядочить (collate): Организовать два или более набора данных в одном в соответствии с заданным порядком.
[ISO/IEC 2382-6]
3.1.30 конвертировать (convert): Изменить форму отображения данных из одной в другую, не изменяя передаваемой информации.
[ISO/IEC 2382-6]
Пример - Преобразование кода, преобразование системы счисления, преобразование аналогового сигнала в цифровой сигнал, перенесение данных с одного носителя на другой.
3.1.31 копировать (copy): Считывать данные с носителя исходных данных, оставляя исходные данные без изменений, и записывать эти данные на носитель данных, который может отличаться от исходного носителя.
Пример - Копирование файла с магнитной ленты на магнитный диск.
[ISO/IEC 2382-6]
3.1.32 декодировать (decode): Преобразовать данные путем реверсирования результатов какого-либо предыдущего кодирования.
[ISO/IEC 2382-6]
3.1.33 создавать копию (duplicate): Копировать с носителя-источника данных на другой носитель данных, который имеет такую же физическую форму.
Пример - Копирование файла с магнитной ленты в другую магнитную ленту.
[ISO/IEC 2382-6]
3.1.34 кодировать (encode, code): Конвертировать данные с использованием кода таким образом, чтобы их можно было повторно раскодировать в исходную форму.
[ISO/IEC 2382-6]
3.1.35 редактировать (edit): Подготавливать данные для последующей обработки.
Примечание - Редактирование может включать в себя перестановку, добавление или модификацию данных, удаление нежелательных данных, изменение формата, преобразование кода и применение стандартных процессов, таких как отбрасывание незначащих нулей.
[ISO/IEC 2382-6]
3.1.36 извлекать (extract): Выбирать и удалять из группы элементов те из них, которые отвечают установленным критериям.
[ISO/IEC 2382-6]
3.1.37 загружать (load): Передавать данные в запоминающее устройство или рабочие регистры памяти.
[ISO/IEC 2382-6]
3.1.38 объединять (merge): Объединять элементы двух или более наборов данных, которые находятся в одинаковом порядке в один набор в том же порядке.
[ISO/IEC 2382-6]
3.1.39 пересылать, передавать (move, transfer): Пересылать данные из одного места хранения в другое.
[ISO/IEC 2382-6]
3.1.40 упаковывать (pack): Конвертировать данные в компактную форму на носителе, используя преимущество известных характеристик данных и носителя данных таким образом, чтобы можно было восстановить исходную форму данных.
Пример - Использование местоположений бита или байта, которые в противном случае оставались бы неиспользованными.
[ISO/IEC 2382-6]
3.1.41 считывать (read): Получать данные с запоминающего устройства, носителя данных или из другого источника.
[ISO/IEC 2382-6]
3.1.42 сортировать (sort): Разделять элементы на группы в соответствии с заданными критериями без необходимости упорядочивания элементов в пределах каждой группы.
[ISO/IEC 2382-6]
3.1.43 транскрибировать (transcribe): Копировать данные с одного носителя данных на другой, конвертируя их, если это необходимо, для приемки принимающим носителем.
[ISO/IEC 2382-6]
3.1.44 трансформировать (transform): Изменять форму данных в соответствии с определенными правилами без существенного изменения определения данных.
[ISO/IEC 2382-6]
3.1.45 транслировать (translate): Изменять часть программы, написанной на одном языке программирования, на другой язык программирования или в какое-либо иное отображение, подходящее для выполнения.
[ISO/IEC 2382-6]
3.1.46 транслитерировать (transliterate): Конвертировать данные посимвольно.
[ISO/IEC 2382-6]
3.1.47 записывать (write): Осуществлять постоянную или кратковременную запись данных в запоминающее устройство или на носитель данных.
Примечание - Фразы "зачитывать на" и "считывать с" зачастую отличаются от фраз "записывать на" и "списывать с" только с точки зрения описания. Например, передачу блока данных из внутреннего запоминающего устройства на внешнее запоминающее устройство можно назвать записью на внешнее запоминающее устройство или считывание внутреннего запоминающего устройства или и тем и другим.
[ISO/IEC 2382-6]
3.2 Специальные термины для обмена данными на рабочих площадках
3.2.1 соглашение (agreement): Определение границ и условий, при которых будут осуществляться рабочие взаимоотношения.
[ISO/IEC 12207]
3.2.2 представитель заказчика (clerk of works): Лицо, назначенное проверять от имени заказчика выполнение строительных работ в соответствии с чертежами, спецификациями работ и другими контрактными документами.
[ISO 6707-2]
3.2.3 заказчик, потребитель, владелец (client, customer, owner): Лицо или организация, которые предоставляют план работы, поручают работу и платят за нее.
[ISO 6707-2]
Примечание - Термин может быть дополнительно уточнен по типу выполняемой работы, например: "заказчик строительного подряда", "потребитель кровельного подряда".
3.2.4 закрытая система (closed system): Изолированная система, не взаимодействующая с окружающей средой.
3.2.5 завершение (completion): Состояние готовности всех выполненных работ, несмотря на то, что некоторые незначительные работы могут быть не завершены.
Примечание - В некоторых контрактах применяется термин "практическое завершение".
[ISO 6707-2]
3.2.6
условия контракта 1 (conditions of contract 1): Условия соглашения, которые в совокупности описывают права и обязанности договаривающихся сторон и согласованные административные процедуры для контроля за выполнением договора.
[ISO 6707-2]
3.2.7
условия контракта 2 (conditions of contract 2): Документ, содержащий условия договора (см.
3.2.6).
[ISO 6707-2]
3.2.8 план строительства (construction plan): План, конкретно показывающий основной комплекс мер по выполнению строительных работ.
Примечание - В плане строительства указываются методы и последовательность выполнения строительных работ, способы закупок и т.д.
3.2.9 контракт (contract): Законодательно закрепленное соглашение на поставку товаров, выполнение работ или предоставление услуг.
[ISO 6707-2]
3.2.10 документ контракта (contract document): Документ, являющийся частью контракта.
[ISO 6707-2]
3.2.11 подрядчик (contractor): Лицо или организация, которые берут на себя обязательства по выполнению строительных работ в соответствии с контрактом.
[ISO 6707-2]
3.2.12 набор данных (data set): Приоритетные наборы элементов данных, структурированные в соответствии с целью использования.
3.2.13 чертеж (drawing): Информация, представленная в графическом виде, которая может включать в себя пояснения.
Примечание - Также может использоваться французский термин dessin.
[ISO 6707-2]
3.2.14 инженер (engineer): Человек, который проектирует и/или руководит выполнением гражданских строительных работ, строительных конструкций и коммуникаций, а также их техническим обслуживанием.
[ISO 6707-2]
3.2.15 формат файла (file format): Способ хранения данных, используемый для загрузки данных в файловые системы.
Примечание - Обычно это относится к способу хранения, который можно использовать в специальной прикладной программе. Такие форматы, как DXF и TEXT, также включаются.
3.2.16 прораб (foreman): Человек, нанимаемый подрядчиком, который должен отвечать за работу на строительной площадке.
[ISO 6707-2]
3.2.17 генеральный подрядчик (general contractor): Подрядчик, который несет ответственность за подготовку, координацию и выполнение всех работ по проекту.
[ISO 6707-2]
3.2.18 общая информация (general information): Информация общего характера, подготовленная для более широкой аудитории в отличие от включаемой в конкретный проект.
[ISO 6707-2]
3.2.19 совместное предприятие (joint venture): Объединение двух или более подрядчиков, действующих в качестве одного юридического лица, когда каждый из них несет ответственность за действия другого.
[ISO 6707-2]
3.2.20 рабочая сила, рабочие (labour, workers): Все лица, физически участвующие в выполнении строительных работ.
[ISO 6707-2]
3.2.21 изготовитель машины (machine manufacturer): Лицо или предприятие, которое изготавливает или продает машину.
3.2.22 основной подрядчик (main contractor): Подрядчик, который заключает субконтракт на часть своего контракта.
[ISO 6707-2]
3.2.23 головной подрядчик (management contractor): Организация, привлекаемая на платной основе, которая несет ответственность перед заказчиком за координацию всех сторон, участвующих в работе по строительному проекту в целом.
[ISO 6707-2]
3.2.24 управленческая информация (management information): Информация, используемая или создаваемая руководством для обеспечения функции управления.
[ISO 6707-2]
3.2.25 измерительное оборудование (measuring equipment): Аппаратура, установленная на строительной машине или размещенная на рабочей площадке для того, чтобы получать информацию о состоянии и ситуации на рабочей площадке.
3.2.26 открытая система (open system): Система, которая передает данные в другие системы от аппаратуры, которая сначала обрабатывает данные.
3.2.27 этап (phase): Часть работы, определяемая в результате разделения проекта или контракта в соответствии с определенным соглашением.
[ISO 6707-2]
3.2.28 план работы (plan of work): Документ, в котором подробно указаны основные этапы проектирования, строительства и технического обслуживания проектов строительства зданий и сооружения инженерно-коммунальных объектов, который определяет основные задачи и работников.
[ISO 6707-2]
3.2.29 информация о проекте (project information): Информация, создаваемая или используемая в конкретном проекте.
[ISO 6707-2]
3.2.30 менеджер проекта (project manager): Лицо, назначенное заказчиком для управления проектированием и строительством по проектам строительства зданий и сооружения инженерно-коммунальных объектов.
Примечание - В контексте контрактов по строительству общественных сооружений или архитектурных контрактов менеджером проекта является внутренняя техническая служба, назначенная разработчиком, чтобы помочь в определении работ, т.е. составлении программы, и действующая в качестве его представителя во время их исполнения (например, утверждения проекта, надзора за рабочей площадкой, подготовки к передаче).
[ISO 6707-2]
3.2.31 спецификация проекта (project specification): Технические требования к работе, определенные для конкретного проекта, в котором описаны строительство, метод строительства и материалы, которые должны использоваться.
[ISO 6707-2]
3.2.32 данные в реальном времени (real-time data): Данные, которые генерируются друг за другом и сразу же обрабатываются и используются.
Примечание - Те данные, которые обрабатываются совместно с данными, которые генерируются друг за другом, в понятие данных в реальном времени не включаются.
3.2.33 исполнительный чертеж (record drawing): Чертеж, на котором строительные работы показаны как завершенные.
[ISO 6707-2]
3.2.34 представитель заказчика (resident engineer): Инженер, нанимаемый для работы на рабочей площадке с целью надзора за работами во время строительства.
[ISO 6707-2]
3.2.35 услуга (service): Деятельность, осуществляемая системой для достижения целей проекта.
3.2.36 информационная система на рабочей площадке (site information system): Система, которая обрабатывает информацию с рабочей площадки так, чтобы ее можно было использовать для реализации проекта строительства.
3.2.37 начальник строительства (site manager): Лицо, нанимаемое подрядчиком для организации и надзора за работами, проводимыми на рабочей площадке.
[ISO 6707-2]
3.2.38 спецификация работы (specification of work): Письменный документ, устанавливающий требования к строительным работам, которые должны быть выполнены.
[ISO 6707-2]
3.2.39 субподряд (subcontracting): Процедура, которая позволяет подрядчику передавать на исполнение часть работы, как правило, специализированного характера, другому подрядчику.
[ISO 6707-2]
3.2.40 субподрядчик (subcontractor): Подрядчик, которому основной подрядчик передает часть своей работы.
[ISO 6707-2]
3.2.41 субуслуга (sub-service): Деятельность, возникающая в результате разделения услуги на основе отдельных подсистем.
Примечание - Субуслуга - это услуга, предоставляемая одной подсистемой другой подсистеме или главной системе.
3.2.42 подсистема (subsystem): Субъект, возникающий в результате разделения системы в соответствии с архитектурой системы для более эффективного достижения цели проекта.
Примечание - На практике подсистема состоит из подмножества функций системы, ориентированных на одну и ту же подцель. Подсистема не обязательно включает компьютерные системы. Система, разделяемая на подсистемы, является фрактальной фигурой, поскольку каждая подсистема сама может подразделяться на разные подподсистемы и т.д.
3.2.43 поставщик (supplier): Лицо или организация, которые предоставляют материалы или изделия для строительства зданий и сооружения инженерно-коммунальных объектов.
[ISO 6707-2]
3.2.44 система (system): Группа функций, направленных на одну общую цель в заданной среде.
Примечание - Система предоставляет услугу в ответ на запрос заказчика (цель может быть подразделена на несколько целей).
3.2.45 техническая спецификация (technical specification): Документ, который описывает технические требования, которым должен соответствовать продукт, процесс или услуга.
[ISO 6707-2]
3.2.46 топографические данные (topographic data): Данные в трехмерной системе координат, воспроизводящие поверхность земли или какой-либо слой дороги и состоящие из данных фактического состояния (или фактических данных) и проектных данных.
3.3 Термины, относящиеся к требованиям и нормированию элементов данных
3.3.1 администрируемый компонент (administered component): Компонент, для которого собираются административные атрибуты.
3.3.2 атрибут (attribute): Характеристика объекта или сущности.
3.3.3 значение атрибута (attribute value): Отображение экземпляра атрибута.
3.3.4 сертифицированный элемент данных (certified data element): Записанный элемент данных, который отвечает требованиям к качеству, установленным в ISO/IEC 11179.
3.3.5 схема классификации (classification scheme): Организация или разделение объектов на группы на основе характеристик, общих для совокупности объектов, например: происхождение, состав, структура, применение, функция и т.д.
3.3.6 элемент схемы классификации; CSI (classification scheme item): Компонент содержимого схемы классификации.
Примечание - Это может быть узел в таксономии или онтологии, термин в тезаурусе и т.д.
3.3.7 компонент классификации (classification component): Любой компонент элемента данных, который может быть классифицирован в одной или нескольких схемах классификации.
Примечание - Эти компоненты включают в себя класс объекта, свойство, класс отображения, концепцию элемента данных, область значения и элемент данных.
3.3.8 комментарии (comments): Поясняющий текст к элементу данных.
3.3.9 концепция (concept): Единица мышления, сформированная посредством абстракции на основе характеристик, общих для совокупности объектов.
3.3.10 контекст (context): Обозначение или описание условий применения или очередности, в которых применяется наименование или из которых оно происходит.
3.3.11 данные (data): Отображение фактов, концепций или инструкций в формализованном виде, подходящем для их передачи, интерпретации или обработки людьми или автоматическими средствами.
3.3.12 словарь данных (data dictionary): База данных, используемая для данных, к которым обращаются при использовании и структурировании других данных, т.е. база данных для хранения метаданных.
3.3.13 элемент данных (data element): Единица данных, для которых определение, идентификация, отображение и допустимые значения установлены посредством набора атрибутов.
3.3.14 словарь элементов данных (data element dictionary): Информационный ресурс, который содержит перечень всех соответствующих элементов данных с их определениями.
Примечание - См. также
3.3.54.
3.3.15 фацет элемента данных (data element facet): Любой аспект элемента данных, подлежащий классификации.
Примечание - Он включает в себя класс объекта, свойство, класс отображения и концепцию элемента данных.
3.3.16 имя элемента данных (data element name): Обозначение из одного или нескольких слов, присвоенное элементу данных.
3.3.17
реестр элементов данных (data element registry): Информационный ресурс, который поддерживается агентством сопровождения или регистрирующим органом и который описывает значение и форму отображения элементов данных, в том числе регистрационные идентификаторы, определений, наименований, области значений, метаданных, административных атрибутов и т.д.
Примечание - См. также
3.3.54.
3.3.18 значение элемента данных (data element value): Значение из совокупности допустимых значений, относящихся к элементу данных.
Примечание - См. также
3.3.24.
3.3.19 экземпляр данных (data item): Один случай употребления элемента данных.
3.3.20 модель данных (data model): Описание организации данных таким образом, чтобы была отражена структура информации.
3.3.21 оператор данных (data steward): Лицо или организация, несущие ответственность за управление определенными ресурсами наборов данных.
3.3.22 тип данных (datatype): Формат, используемый для сбора букв, цифр и/или символов, для изображения значений элемента данных, определяемый операциями, которые могут выполняться с элементом данных.
3.3.23 тип данных значений элементов данных (datatype of data element values): Набор несовпадающих значений для воспроизведения значения элемента данных.
3.3.24
значение данных (data value): Элемент области значения.
3.3.25 определение (definition): Слово или фраза, выражающие основную сущность человека или предмета или класса лиц или предметов; дающие ответ на вопрос "кто это?" или "что это?"; заявляющие о значении словосочетания.
Примечание - В качестве заявления определение выражает основную сущность элемента данных и позволяет отличить его от всех других элементов данных.
3.3.26 область (domain): Набор возможных значений атрибута данных.
3.3.27 сущность (entity): Любая конкретная или абстрактная вещь, вызывающая интерес, в том числе ассоциации между ними.
Примечание - Также см.
3.3.44.
3.3.28 перечисляемая область (enumerated domain): Область значений, которая определяется перечнем всех допустимых значений.
3.3.29 форма отображения (form of representation): Имя или описание формы отображения элемента данных.
Пример - Количественное значение, код, текст, графический символ.
Примечание - См. также
3.3.61.
3.3.30 идентификатор (identifier): Однозначное имя для объекта в данном контексте.
Примечание 1 - К идентификатору также относится независящий от языка уникальный идентификатор элемента данных в агентстве сопровождения или регистрирующем органе.
Примечание 2 - См. также международный идентификатор регистрационных данных.
3.3.31 информация (information): Знания (обработка информации) об объектах, таких как факты, события, вещи, процессы или идеи, в том числе концепции, которые в определенном контексте имеют конкретное значение.
3.3.32 информационный обмен (information interchange): Процесс передачи и приема данных, осуществляемый таким образом, чтобы содержание информации или ее смысл, заданный данными, не изменялись во время передачи.
3.3.33 международный идентификатор регистрационных данных; IRDI (International registration data identifier): Международный уникальный идентификатор для элемента данных.
3.3.34 ключевое слово (keyword): Одно или несколько значимых слов, используемых для поиска элементов данных.
3.3.35 схема отображения (layout of representation): Компоновка символов в значениях элемента данных, выраженная отображением строки символов.
3.3.36 лексический (lexical): Относящийся к словам или словарю языка, отделенный от грамматики и конструкции.
3.3.37 логическая модель (logical model): Информационная модель, выражающая субуслугу по обмену, который осуществляется между системой и различными подсистемами.
Примечание - Логическая модель не включает в себя запись времени или физического положения.
3.3.38 агентство сопровождения; MA (maintenance agency, MA): Организация, уполномоченная регистрировать элементы данных или другие объекты.
3.3.39 идентификатор агентства сопровождения; MAI (maintenance agency identifier, MAI): Идентификатор, присвоенный агентству сопровождения.
3.3.40 максимальный размер значений элемента данных (maximum size of data element values): Максимальное количество единиц памяти (соответствующего типа данных) для отображения значения элемента данных.
3.3.41 минимальный размер значений элемента данных (minimum size of data element values): Минимальное количество единиц памяти (соответствующего типа данных) для отображения значения элемента данных.
3.3.42 имя (name): Первичные средства идентификации объектов и понятий для человека.
3.3.43 объект (object): Любая часть постигаемого или воспринимаемого мира.
3.3.44
класс объекта; набор объектов ((object class), set of objects): Совокупность идей, абстракций или вещей в реальном мире, которые можно идентифицировать с четкими границами и значением, свойства и поведение которых подчиняются одинаковым правилам.
3.3.45 термин класса объекта (object class term): Компонент имени элемента данных, который отображает класс объекта данных, к которому он принадлежит.
Пример - Наемный работник.
3.3.46 допустимые значения элемента данных (permissible data element values): Набор отображений допустимых экземпляров элемента данных соответствующей формы и схемы отображения, типа данных и максимального размера, указанных в соответствующих атрибутах.
Примечание - Набор может определяться именем, ссылкой на ресурс, перечислением отображения экземпляров или правилами образования экземпляров.
3.3.47 физическая модель (physical model): Информационная модель, выражающая поток данных, которыми обмениваются между различным физическим оборудованием.
Примечание - Физическая модель включает в себя запись времени и элементы обмена данными.
3.3.48 модель процесса (process model): Объект, выражающий способ обращения со средствами и данными, необходимыми для связи, состава и цели работы и процесса, включенного в проект.
Примечание - Если создается модель процесса, то может быть разработана содержащаяся в ней модель данных. Модель процесса может быть описана стандартизированной методикой, такой как SADT или IDEF0.
3.3.49 свойство (property): Особенность, общая для всех членов класса объекта.
3.3.50 термин свойства (property term): Компонент имени элемента данных, который выражает свойство класса объекта (компонент имени элемента данных, который выражает категорию, к которой принадлежит элемент данных).
3.3.51 спецификатор (qualifier): Термин, который помогает определить и передать уникальность понятия.
3.3.52 термин спецификатора (qualifier term): Слово или слова, которые помогают определить и отличить имя в базе данных.
3.3.53 записанный элемент данных (recorded data element): Представленный элемент данных, который содержит все обязательные атрибуты и который был записан, но содержание которого может не соответствовать требованиям к качеству, установленным в соответствующей части или частях ISO/IEC 11179.
3.3.54
реестр (register): Набор файлов (бумажных, электронных или их комбинация), содержащий заданные элементы данных и связанную с ними информацию.
Примечание - См. также
3.3.17.
3.3.55 регистрация (registration): Назначение однозначного идентификатора для элемента данных таким образом, чтобы метаданные об этих элементах данных были доступны для заинтересованных сторон.
3.3.56 заявитель на регистрацию (registration applicant): Организация, лицо и т.д., которые запрашивают назначение идентификатора в агентстве сопровождения.
3.3.57 статус регистрации (registration status): Обозначение положения элемента данных в регистрационном жизненном цикле.
3.3.58 ссылка на связанные данные (related data reference): Ссылка между элементом данных и любыми связанными данными.
3.3.59 отображение (representation): Сочетание области значений, типа данных и, при необходимости, единицы измерения или набора символов.
3.3.60 категория отображения (representation category): Тип символа отличительного признака или другого обозначения, используемый для отображения элемента данных.
3.3.61
термин отображения (representation term): Компонент имени элемента данных, который описывает форму отображения.
3.3.62 требования (requirements): То, что определяет содержание услуги, запрашиваемой у системы.
3.3.63 ответственная организация (responsible organization): Организация или подразделение организации, которые несут ответственность за содержание обязательных атрибутов, по которым определяется элемент данных.
3.3.64 семантика (semantics): Раздел лингвистики, который изучает значения слов.
3.3.65 разделитель (separator): Символ или пробел (разграничитель), заключающий или разделяющий компоненты внутри имени.
3.3.66 стандартизированный элемент данных (standardized data element): Сертифицированный элемент данных в реестре элементов данных, предпочтительный для использования.
3.3.67 структура установки (structure set): Способ размещения объектов в контексте выявления их взаимоотношений с другими объектами.
Пример - Модели, связанные с субъектом таксономии и онтологии.
3.3.68 организация-заявитель; SO (submitting organization): Организация или подразделение организации, которые предоставили элемент данных для добавления, изменения, удаления в реестре элементов данных или изъятия из него.
3.3.69 синонимичное имя (synonymous name): Обозначение из одного или нескольких слов, которое отличается от данного имени, но представляет собой тот же концепт элемента данных.
3.3.70 синтаксис (syntax): Структура выражений в языке и правила, регулирующие взаимосвязь структуры языка и символов или групп символов независимо от их значений или способа их интерпретации и использования.
3.3.71 таксономия (taxonomy): Классификация в соответствии с предполагаемыми естественными взаимосвязями между типами и их подтипами.
3.3.72 термин (term): Обозначение определенного понятия в специальном языке посредством лингвистического выражения.
3.3.73 тезаурус (thesaurus): Нормализованная лексика, систематизированная в определенном порядке, в котором отображаются и определяются взаимосвязи между терминами.
3.3.74 тип взаимосвязи (type of relationship): Выражение, которое характеризует взаимоотношение между элементом данных и связанными данными.
3.3.75 идентификатор версии; VI (version indicator, VI): Идентификатор, присвоенный версии, в которой рассматривается или обновляется регистрация элемента данных.
3.4 Термины, относящиеся к обобщенной схеме обмена данными на рабочих площадках
3.4.1 достигнутые результаты работы (achieved work data): Данные, в которых запись измерений/результат работы субъекта записей о ходе работ и характеристиках машины или окружающей среды показаны для каждой единицы работы.
3.4.2 фактические данные (as-built data): Данные, в которых форма и качество субъекта целевой работы, полученные машиной и ее оператором или другими работниками, показаны для каждой единицы работы.
3.4.3 основные данные машины (basic machine data): Данные, в которых указаны технические требования и характеристики машины.
3.4.4 основные данные по проекту (basic project data): Данные, которые показывают основные условия, касающиеся строительства.
3.4.5 данные контроля строительных работ (construction checking data): Данные, которые показывают качество проведенных работ посредством сравнения целевых данных с фактическими данными для каждой единицы работы.
3.4.6 данные плана строительства (construction planning data): Данные, подготовленные на этапе строительства, представляющие форму, структуру и качество объекта рассматриваемого строительства.
3.4.7 расчетные данные (design data): Данные, подготовленные до начала строительства, представляющие форму, структуру и качество объекта рассматриваемого строительства.
3.4.8 данные контроля машины (machine control data): Данные, поступающие в реальном времени, которые показывают отклонение от нормальной работы и работы машины по выполнению рабочей задачи, от рабочего состояния и характеристик машины, данные приводятся для контроля машины или поддержания ее функционирования.
3.4.9 данные по управлению машиной (machine management data): Данные, которые показывают степень работоспособности, фактическое рабочее положение и фактическое состояние технического обслуживания машины на рабочей площадке, направленные на безотказное использование машины.
3.4.10 запись перемещения машины (machine running record): Данные, которые показывают характеристики машины при эксплуатации.
Примечание - Записью перемещения машины являются накопленные данные о положении перемещения машины (см. 3.4.11).
3.4.11 положение перемещения машины (machine running state): Данные, поступающие в реальном времени, которые показывают эксплуатационное состояние машины.
3.4.12 запись работы машины (machine working record): Данные, которые показывают ход выполнения работы и объем работы для каждой работы.
Примечание - Записью работы машины являются накопленные данные о рабочем состоянии машины (см. 3.4.13).
3.4.13 рабочее состояние машины (machine working state): Данные, поступающие в реальном времени, в которых показано состояние работающей машины.
3.4.14
данные измерений (measurement data): Данные, поступающие в реальном времени, которые показывают состояние формы, качества и окружающей среды субъекта строительства.
3.4.15 запись измерений (measurement record): Данные, поступающие в реальном времени, которые показывают изменение состояний формы, качества и окружающей среды субъекта строительства для каждой работы.
Примечание - Записью измерений являются накопленные данные измерений (см.
3.4.14).
3.4.16 данные по основным задачам (mission data): Данные, которые показывают метод и порядок работы, ресурсы (машины, оператор, другие работники, материалы) и цель работы для каждой работы.
3.4.17 целевые данные (target data): Значение для формирования предмета работы или качество, которое должно быть достигнуто с использованием машины или ручного труда, установленное для каждой единицы работы.
3.4.18 данные управления рабочей площадкой (worksite management data): Все данные, используемые информационной системой рабочей площадки для строительной машины.
Настоящий стандарт может применяться:
- для управления строительством;
- инспекционного надзора;
- оценки, заключения контракта и принятия решений;
- строительства с использованием машин;
- выбора оборудования и поставки;
- обеспечения безопасности строительства и охраны окружающей среды.
Применение настоящего стандарта для этих услуг приведет, как ожидается, к повышению качества и эффективности строительных работ.
Полный перечень услуг и субуслуг, к которым может применяться стандарт, приведен в
таблице 1.
Примечание - Перечень субуслуг может быть расширен с помощью процедуры, описанной в
приложении A.
Таблица 1
Услуга | Субуслуга | Пример элемента(ов) субуслуги |
Управление строительством | Контроль за ходом работ | Обновление графика |
Контроль качества | Сравнение качества, предусмотренного проектом, и качества, полученного в результате строительства |
Управление формой | Сравнение формы и размера, предусмотренных проектом и полученных в результате строительства |
Обеспечение потребностей и устойчивое управление | Измерение на рабочей площадке и прогнозирование объема обеспечения потребностей |
Инспекционный надзор | Отчеты руководства | Упорядочивание документов, чертежей и фотографий |
Контроль качества | Сравнение качества, предусмотренного проектом, и качества, полученного в результате строительства |
Управление формой | Сравнение формы и размера, предусмотренных проектом и полученных в результате строительства |
Оценка, заключение контракта и принятие решений | Управление затратами | Управление строительством, которое обеспечивает надлежащую прибыль |
Контроль за ходом работ | Управление материалами, оборудованием, персоналом и затратами |
Строительство с использованием машин | Управление техникой | Управление и техническое обслуживание строительных машин |
Поддержка операций, выполняемых машиной | Поддержка машинных операций для оператора с данными для управления машиной |
Контроль безопасности | Меры безопасности в конструкции машины |
Управление оборудованием и поставками | Логистика | Поставка и управление бюджетом материалов и оборудования |
Управление затратами | Сравнение оценочной и фактической стоимости |
Контроль за ходом работ | Рациональное упорядочивание материалов и оборудования, установленное процессом |
Безопасность конструкции и охрана окружающей среды | Управление окружающей средой | Рассмотрение экологических аспектов для жителей в районе строительной площадки |
Контроль безопасности | Поставка и управление бюджетом материалов и оборудования |
5 Способ обмена данными на рабочей площадке в соответствии с настоящим стандартом
5.1 Принцип
Независимые информационные системы могут иметь уникальные структуры данных и определения. Между различными информационными системами данные первой системы (поставщика данных) конвертируются сначала в стандартизованный набор данных в соответствии с настоящим стандартом, а затем в данные для другой системы.
5.2 Процедура обмена данными
5.2.1 Общие положения
На
рисунке 2 показана модель передачи данных для поставщиков данных и пользователей данных (между различными системами). Структура и содержание данных, предоставленных поставщиком и полученных пользователем, описаны в прикладных схемах обмена данными на рабочей площадке. Для того чтобы данные можно было передавать, должны быть выполнены условия, установленные в 5.2.2 -
5.2.5.
5.2.2 Предварительные условия
Пользователь и поставщик, участвующие в обмене данными, имеют независимые информационные системы на рабочей площадке, и каждый из них имеет словарь данных для информационных систем на рабочей площадке. Это делает прямой обмен данными непрактичным. Пользователь и поставщик должны подготовить систему обмена данными, которая будет соответствовать следующим условиям.
5.2.3 Подготовка прикладной схемы для обмена данными
Пользователь и поставщик должны договориться о разработке прикладной схемы для обмена данными в соответствии с настоящим стандартом. С целью облегчения обмена данными прикладная схема для обмена данными должна быть разработана с использованием прикладных схем пользователя и поставщика из обобщенной ссылочной схемы, как установлено в
разделе 6. Пользователь и поставщик также должны подготовить словарь по обмену данными.
5.2.4 Конвертация данных поставщиком
Поставщик конвертирует прикладные данные, определенные в прикладной схеме поставщика, в набор передаваемых данных, определенных в прикладной схеме для обмена данными.
5.2.5 Конвертация данных пользователем
Пользователь передает набор данных, определенный в прикладной схеме для обмена данными, в набор данных, определенный в прикладной схеме пользователя.
Рисунок 2 - Модель передачи данных
5.3 Применение
5.3.1 Обобщенная схема обмена данными на рабочей площадке
Обобщенная схема обмена данными на рабочей площадке построена с использованием данных, выбранных для обмена и взятых из тех, которые выбраны при моделировании строительных земляных работ (см.
раздел 6, а также
приложение A).
5.3.2 Словарь данных
5.3.2.1 Общие положения
Словарь данных определяет значения и атрибуты каждого элемента данных, которые в совокупности формируют прикладную схему. Подробные требования к словарю данных установлены в ISO 15143-2.
5.3.2.2 Концепция словаря данных
Словарь данных устанавливает имя, определение и другие необходимые атрибуты каждого элемента данных, подвергаемые стандартизированному обмену данными.
Для выбора атрибутов, которые должны быть установлены в словаре данных, см. ISO 11179-3.
5.3.2.3 Функция словаря данных в обмене данными
Если между различными системами требуется обмен данными, то все данные для обмена в пределах обеих систем конвертируются во взаимозаменяемые данные со стандартизированными терминами, определениями и форматом атрибутов данных на основе словаря данных. Таким образом, словарь данных представляет собой инструмент стандартизации обмена данными.
5.3.3 Терминология
В
разделе 3 определены термины, используемые для описания элементов данных, формирующих словарь данных. Эти термины, определения и элементы данных требуют общего понимания. В настоящем стандарте приведены термины и определения, которые необходимы главным образом для описания элементов данных. В ISO 15143-2 приведены дополнительные термины и определения, которые должны использоваться для обмена данными.
6 Обобщенная схема обмена данными на рабочей площадке
6.1 Концепция обобщенной схемы обмена данными на рабочей площадке
Обобщенная схема, описанная для обмена данными на рабочей площадке, определяет структуру данных. При разработке словаря данных необходимо обращаться к этой схеме. Она определяет отношения между обмениваемыми данными, иерархию данных и отношения между данными и специально выполняемой услугой.
Примечание - Для обмена данными между различными системами необходима стандартизация в обобщенной схеме (создание данных, посредством которых выполняется услуга); также необходимо создать словарь данных, который определяет атрибуты элементов данных, включая их значения.
6.2 Функционирование обобщенной схемы обмена данными на рабочих площадках
Если требуется обмен данными между различными системами, то все данные для обмена в пределах обеих систем конвертируются во взаимозаменяемые данные со стандартизированной структурой, основанной на обобщенной схеме обмена данными на рабочей площадке. Таким образом, обобщенная схема обмена данными на рабочих площадках представляет собой инструмент стандартизации обмена данными.
Обобщенная схема обмена данными на рабочей площадке обеспечивает классификацию общей семантики для обмениваемой информации. Классификация основывается на анализе процесса. Схема также обеспечивает семантическую классификацию для словаря данных, установленного в ISO 15143-2.
Примечание 1 - Анализ процесса строительных работ приведен в
приложении F.
Примечание 2 - Состав словаря данных и основной словарь приведены в ISO 15143-2.
6.3 Описание обобщенной схемы обмена данными на рабочих площадках
Основные определения по ISO 15143 приведены в словаре данных. Словарь данных должен поддерживаться схемой данных как описание структуры данных. В настоящем стандарте приведена обобщенная схема обмена данными на рабочей площадке в качестве общей структуры.
Использование формального языка обеспечивает однозначное и согласованное отображение моделей, которые способствуют реализации приложений. В настоящем стандарте используется унифицированный язык моделирования (UML, см. ISO/IEC 19501) в качестве формального языка для описания обобщенной схемы обмена данными на рабочей площадке. Правила, приведенные в
разделе 5, зависят от формата UML.
Обобщенная схема обмена данными на рабочей площадке, приведенная на
рисунке 3, совместно с таблицей 2 является диаграммой классов UML.
Таблица 2
Описания обобщенной схемы, описывающей обмен данными
на рабочей площадке
Класс | Описание |
Данные управления рабочей площадкой для строительной машины | Данный класс отображает все данные, используемые в SIS. Данный класс состоит из основных данных по проекту, данных по основным задачам, достигнутых результатов работы, данных контроля строительных работ и данных по управлению машиной |
Основные данные по проекту | Данный класс - это основные данные проекта строительства. Он включает наименование строительного объекта, срок строительства, место исполнения и т.д. |
Расчетные данные | Данный класс показывает расчетную информацию по проекту строительства, которая была подготовлена до начала строительства, например: технические требования, чертежи и необходимая проектная документация |
Данные плана строительства | Данный класс отображает данные плана строительства, подготовленного на этапе строительства, например: данные контроля формы, данные контроля за ходом выполнения работ, информационные данные о материале, данные по плановому размещению материалов и строительной машины. Данный класс содержит накопленные данные по основным задачам |
Данные по управлению машиной | Данный класс отображает данные планируемого использования машины, технического обслуживания и мониторинга состояния машины. Он содержит основные данные машины и запись перемещения машины (исправность) |
Запись перемещения машины | Данный класс включает в себя накопленные данные для технического обслуживания машины |
Положение перемещения машины | Данный класс включает в себя данные, поступающие в реальном времени, о функционировании машины на рабочей площадке. Кроме того, он обеспечивает передачу группы данных в запись перемещения машины |
Основные данные машины | Данный класс включает в себя информацию о фундаментальных атрибутах, описывающую конкретную машину на рабочей площадке. Например, информация содержит технические характеристики машины, идентификационный номер, класс и т.д. |
Данные по основным задачам | Данный класс включает в себя данные краткосрочного планирования, устанавливающие упорядоченные цели по использованию машины. Эти данные используются для работы, которая определяет последовательность действий строительной машины, например: рабочая зона, тип строительной машины, информация для оператора, рабочий процесс и тип работы. Он содержит накопленные целевые данные |
Целевые данные | Данный класс отображает данные, описывающие форму и качество объекта, который необходимо получить в соответствии с инструкциями |
Фактические данные | Данный класс представляет данные, описывающие форму и качество, полученные в результате выполнения работы в соответствии с направлениями работы. Формат фактических данных следует напрямую сравнивать с целевыми данными |
Данные контроля строительных работ | Данный класс включает в себя разницу между фактическими данными и данными по основным задачам |
Достигнутые результаты работы | Данный класс отображает все данные, показывающие результаты и ход выполнения строительных работ, которые были выполнены в ответ на данные по основным задачам. Он состоит из фактических данных, записи работы машины и записи измерений |
Запись работы машины | Данный класс представляет данные, которые показывают процесс работы машины, также отражает объем работы машины. Данный класс включает техническое состояние строительных машин |
Рабочее состояние машины | Данный класс представляет группу данных, которые показывают техническое состояние каждой строительной машины на рабочей площадке в реальном времени. Он также содержит контент "запись работы машины" |
Запись измерений | Данный класс представляет данные, которые показывают переход состояния объекта исполнения и окружающей среды, полученные от измерительного оборудования на рабочей площадке. Он содержит частично данные измерений. Эти данные используются для контроля качества и управления формой |
Данные измерений | Данный класс - это группа данных, которые включают объект исполнения в реальном времени и окружающую среду, полученных от измерительного оборудования на рабочей площадке. Он также содержит контент "запись измерений" |
Данные контроля машины | Данный класс включает данные, используемые для надзора за машиной или для поддержания функционирования машины во время работы. Он включает отчет об эксплуатации, если машина отклоняется от заданного направления исполнения. Машина может обнаруживать отклонение автоматически и подавать сигнал оператору. Он создается путем сравнения рабочего состояния машины, данных измерений и целевых данных |
Если необходимо сделать расширение к ISO 15143, ориентируясь на рисунок 3, таблицу 2 и ISO 15143-2, то это необходимо сделать в соответствии с приложением A. |

0..1 - нет значения или одно значение; | 1 - только одно значение; |
0..* - ноль или много значений; | 1..* - одно или много значений |
Рисунок 3 - Обобщенная схема для обмена данными
на рабочей площадке
(обязательное)
РАСШИРЕНИЯ К ПРИКЛАДНОЙ СХЕМЕ И СЛОВАРЮ ДАННЫХ,
УСТАНОВЛЕННЫМ В ISO 15143
A.1 Методология выбора экземпляров данных для ISO 15143
Применение ISO 15143 обеспечивает обмен данными между различными системами или машинами на механизированных строительных объектах. Обмен данными используется для шести конкретных областей услуг: управления строительством; инспекционного надзора; оценки, заключения контракта и принятия решений; строительства с использованием машин; управления оборудованием и поставками; обеспечения безопасности строительства и охраны окружающей среды (см.
раздел 4). Этот список охватывает данные, которыми обмениваются между информационными системами на рабочей площадке, строительными машинами и измерительным оборудованием, но многие виды данных необходимы в соответствии с видами машин и услуг, а также условиями и требованиями, уникальными для каждой рабочей площадки.
Первые издания ISO 15143-1 и ISO 15143-2 не распространяются непосредственно на все данные, используемые в настоящее время, для всего диапазона обмена данными на рабочей площадке. Таким образом, применение первых изданий ограничивается основными экземплярами данных. Хотя рисунок A.1 именно это иллюстрирует, он также показывает возможность включения дополнительных экземпляров данных, обычно используемых на многих рабочих площадках.
1 - основные экземпляры данных (ISO 15143);
2 - данные, обычно используемые на многих рабочих площадках;
3 - экземпляры данных, используемые для всего диапазона;
4 - данные о конкретной рабочей площадке
Рисунок A.1 - Классификация элементов данных для ISO 15143
Некоторые экземпляры данных, используемые для всего диапазона, могут быть слишком специфическими и могут не подходить для стандартизации. В результате на определенных рабочих площадках необходимый обмен данными может ограничиваться основными экземплярами данных, стандартизированными в первом издании, в то время как на других рабочих площадках обмен данными может быть связан не только с вышеуказанными основными экземплярами, но и с некоторыми другими, обычно используемыми данными. В последнем случае заинтересованные стороны могут расширить диапазон данных по ISO 15143, чтобы включить в него дополнительные, обычно используемые экземпляры данных. Могут существовать некоторые рабочие площадки, на которых конкретные экземпляры данных, не подходящие для обработки с использованием ISO 15143, необходимы дополнительно и/или на которых определенная замкнутая система может использовать ISO 15143. В таких случаях соответствующие экземпляры данных останутся за пределами области применения ISO 15143, но настоящий стандарт все еще может быть использован как часть этих систем, а также применяться концептуально.
A.2 Процедура расширения
Для подачи на рассмотрение в агентство поддержки (MA) предлагаемых расширений и их обработки используется следующая процедура:
a) входят на веб-сайт http://www.jcmanet.or.jp/english/ISO/15143;
b) открывают одну или обе имеющиеся пустые таблицы Excel: одна таблица - для элементов данных; другая - для областей значений;
c) используя ISO 15143-2:2010 (таблицы A.1 и A.2) для руководства, вводят атрибуты данных предлагаемого(ых) расширения(й) в соответствующую таблицу. Данные, относящиеся к схеме, представлены в графе таблицы "Значение элемента классификационной схемы";
d) переносят таблицу(ы) на локальный диск;
e) отправляют секретарю агентства поддержки (MA) электронное сообщение с прикрепленной(ыми) заполненной(ыми) таблицей(ами) (iso15143maintenance@jcmanet.or.jp);
f) MA проверяет представленное расширение на пригодность, полноту и дублирование с существующими входами:
- термины и определения не должны противоречить тем, которые уже указаны в ISO 15143;
- термины и определения не должны противоречить тем, которые уже установлены в смежных областях (ISO/TC 59, TC 71, TC 127, TC 182, TC 190, TC 195, TC 204, TC 211 и ISO/IEC/JTC 1);
- должна использоваться та же формулировка для тех же значений, насколько это возможно;
- различные формулировки должны быть использованы для различных значений, насколько это возможно.
При необходимости секретарь MA консультируется с членами группы этого агентства (ISO/TC 127/SC 3/WG 5) в отношении пригодности предлагаемого расширения;
g) если заявление будет признано целесообразным, секретарь MA загружает расширение(я) в словари данных URL-расширения на веб-сайте MA, где их могут обсуждать пользователи ISO 15143.
(обязательное)
СОЗДАНИЕ СЛОВАРЯ ДАННЫХ РАБОЧЕЙ ПЛОЩАДКИ
С ПРИМЕНЕНИЕМ ISO 15143
В настоящем приложении описан метод создания словаря данных рабочей площадки, основанный на механизме детализации и на взаимосвязи со средствами, представляемыми в соответствии с настоящим стандартом. В приложении также установлены функции этих средств и описание того, как использовать стандарты. Также в приложении приводятся объяснения, касающиеся обобщенной схемы в соответствии с настоящим стандартом, и словарь данных, установленный в ISO 15143-2, совместно с методом создания словаря для рабочей площадки.
На
рисунке B.1 показаны механизмы детализации и взаимосвязи средств, представляемых в ISO 15143.
B.2 Представляемые средства и их взаимосвязи
B.2.1 Общее представление
Представлен образец схемы и взаимосвязи между обобщенной схемой обмена данными на рабочей площадке (далее - обобщенная схема), словарем данных, соответствующим ISO 15143-2, и словарем данных рабочей площадки в соответствии с ISO 15143, которые являются средствами, представляемыми в ISO 15143. Эта взаимосвязь и представляемые средства разъясняются в разделах B.2.2 и
B.2.3.
B.2.2 Взаимосвязь
Механизм детализации, приведенный на рисунке B.1 (см. вкладку), в основном разделен на две части по горизонтальной линии. Верхняя часть представляет собой четкое представление требований к классификации в области управления данными, основанных на устойчивости и расширении обмена стандартными данными. В нижней части показаны инструменты, используемые для обобщенного понимания между пользователями.
Рисунок B.1 - Средства, предусмотренные ISO 15143,
и механизм детализации
a) Обобщенная схема (ISO 15143-1)
Обобщенная схема показывает видимые взаимосвязи класса данных, которые сформированы на основе процесса строительства и места создания данных. Схема представляет пакет структурированных данных для словаря данных и словаря данных рабочей площадки.
b) Словарь данных (ISO 15143-2)
Словарь данных состоит из двух таблиц: в первой таблице четко классифицируются элементы данных по категориям данных с помощью определений; во второй таблице области значений точно классифицируются выбор и диапазон с указанием категории выражения и диапазона допустимых значений. В словарь данных включаются составные элементы данных экземпляров данных, которые используются в словаре данных рабочей площадки.
c) Словарь данных рабочей площадки
Словарь данных рабочей площадки создается для обобщенного понимания элементов данных между пользователями, которые обмениваются данными. Словарь данных рабочей площадки подтверждает классификацию экземпляров данных в обобщенной схеме и создается путем объединения элементов данных словаря данных и необходимой области значений.
B.2.3 Представляемые средства
B.2.3.1 Обобщенная схема обмена данными на строительной площадке
Областью применения обобщенной схемы является обмен данными на строительной площадке между землеройными машинами/мобильной дорожно-строительной техникой, измерительным оборудованием и информационными системами на месте строительства.
Обобщенная схема состоит из концепции класса, построенной в процессе строительства, как это видится с точки зрения владельца, подрядчика и администратора машины.
Обобщенная схема выполняет функции классификационной схемы, которая классифицирует элементы данных из словаря данных для рабочей площадки, упрощающие обобщенное понимание между пользователями, путем визуализации конструкции данных в качестве классов. Элементы данных, хранящиеся в виде атрибутов в классе схемы, далее делятся на определения и выражения в словаре данных.
Целевые услуги, указанные в настоящем стандарте, могут быть выполнены путем объединения данных, классифицированных в обобщенной схеме. Унифицированный язык моделирования (UML) используется в качестве метода выражения в обобщенной схеме.
При создании схемы с использованием системы передачи данных на строительной площадке специализированные классы могут быть созданы в соответствии с классом обобщенной схемы.
B.2.3.2 Словарь данных
Словарь данных, приведенный в ISO 15143, четко разъясняет экземпляры данных, структурированные по обобщенной схеме, по множеству их атрибутов.
Поскольку ISO 15143 основан на идее постепенного расширения экземпляров, отсутствующих в словаре данных, то необходимо обеспечить надежное удобное расширение и долгосрочную читаемость для экземпляров в этом словаре данных. Их четкая классификация будет содействовать использованию словаря данных посредством использования схемы управления данными по ISO/IEC 11179, чтобы обеспечить расширение.
Для четкого объединения разделенных экземпляров данных словарем данных управляют путем разделения данных на две таблицы - таблицу элементов данных и таблицу области значений (ISO 15143-2), используя метаданные управления данными в соответствии с ISO/IEC 11179-3.
B.2.3.3 Словарь данных рабочей площадки
Словарь данных рабочей площадки - это словарь данных, созданный на рабочей площадке по соглашению нескольких пользователей, которые обмениваются данными в целях повышения эффективности работы на объекте и которые обладают достаточными категориями данных и атрибутов, необходимых для их использования на строительной площадке.
Словарь данных рабочей площадки состоит из комбинации элементов данных и областей значений, как описано в словаре данных по ISO 15143-2. Словарь данных рабочей площадки включает атрибуты данных в виде таблицы, которая содержит все таблицы метаданных элемента данных и областей значений.
Для обеспечения повторного использования и долговечности словаря данных пользователь не должен сокращать метаданные по ISO 15143-2.
ISO 15143 не исключает дополнительных экземпляров новых метаданных или данных во внутреннем словаре данных локальной информационной системы, которая не обменивается данными.
Пользователи должны прийти к соглашению по протоколу передачи данных и методу передачи набора данных под общим пониманием экземпляров данных, определяемых словарем данных рабочей площадки.
В случае если экземпляр данных рабочей площадки не может быть сформирован в соответствии с комбинацией элементов данных и областей значений словаря данных по ГОСТ ISO 15143, словарь данных может быть расширен (см.
приложение A).
B.3 Как создать словарь данных рабочей площадки с помощью ISO 15143
B.3.1 Процедура
Процедура создания словаря данных рабочей площадки на основе обобщенной схемы и словаря данных, представляемых в ISO 15143, включает следующую последовательность:
a) создать сценарий обмена данными для обеспечения эффективной работы;
b) выделить устройство обмена данными и экземпляры данных;
c) проверить экземпляры обмениваемых данных и обобщенную схему;
d) из словаря данных выбрать элемент данных, который соответствует экземплярам обмениваемых данных;
e) создать словарь данных рабочей площадки путем комбинирования элементов данных и областей значений.
В B.3.2 представлены примеры порядка создания словаря данных рабочей площадки на основе обобщенной схемы и словаря данных, представленных в ISO 15143.
B.3.2 Примеры создания словаря данных рабочей площадки
B.3.2.1 Создание сценария обмена данными для обеспечения эффективной работы
Пользователь создает текстовый сценарий по обмену данными, необходимыми для обеспечения согласованной эффективной работы по обмену данными. Этот сценарий должен включать инструмент и экземпляры данных, используемых для обмена, рабочие ситуации и цели использования обмена данными (см. таблицу B.1).
Таблица B.1
Пример сценария обмена данными
Сценарий |
Наряду с эксплуатационными данными катка, используемого для уплотнения насыпей, в информационную систему рабочей площадки передают данные GPS-катка и информацию о материалах засыпки с данными о местоположении. Местоположение катка используется для расчета пути передвижения катка и количества уплотнений, используемых для контроля качества в информационной системе на рабочей площадке |
B.3.2.2 Выделение объектов обмена данными и элементов данных
Выделяют объекты обмена данными и экземпляры данных, которыми они будут обмениваться по сценарию. Для разъяснения задачи сценарий включает в себя внутренние экземпляры элементов данных объекта и объекты, между которыми обмен данными не будет осуществляться (см. таблицы B.2 и
B.3).
Таблица B.2
Примеры объектов обмена данными
Объекты обмена данными |
Катки |
Информационные системы на рабочей площадке |
Таблица B.3
Примеры экземпляров элементов обмена данными
Экземпляры элементов обмена данными |
Данные местоположения, накопленные в катке |
Информация о материалах засыпки с данными местоположения |
B.3.2.3 Проверка экземпляров обмениваемых данных и обобщенной схемы
Пользователи проверяют соответствие экземпляров обмениваемых данных классу обобщенной схемы, указанной в настоящем стандарте. Соответствие поможет пользователям визуализировать концепцию экземпляров данных в рамках обобщенной схемы (см. таблицу B.4).
Таблица B.4
Примеры проверки элементов данных и обобщенная схема
Элементы обмена данными | Наименование класса обобщенной схемы |
Информация о местоположении, накопленная в катке | Рабочее состояние машины |
Информация по определению местоположения площадки для материалов засыпки | Данные плана строительства |
B.3.2.4 Выбор элемента данных, соответствующих экземплярам обмениваемых данных, из словаря данных
Пользователи выбирают элемент данных, который соответствует экземплярам обмениваемых данных, из таблицы элементов данных словаря данных. Таблица элементов данных имеет многоуровневую систему. Класс обобщенной схемы и концепция элемента данных находятся на верхних уровнях элемента данных. Пользователь выбирает имя класса, концепцию элемента данных и элемент данных в порядке, приведенном в таблице элементов данных. Выбранный элемент данных имеет единственную связь с областью значений. Область значений содержит допустимые значения и формат данных. Таблица элементов данных имеет систему для определения правила вывода для нового элемента данных путем объединения нескольких элементов данных. (Если нужный элемент данных отсутствует, предложение по его включению может быть осуществлено с использованием метода, представленного в
приложении A.) (см. таблицу B.5).
Таблица B.5
Примеры проверки категорий данных и обобщенной схемы
Экземпляры обмениваемых данных | Имя класса для обобщенной схемы | Элемент данных для словаря данных | Область значений для словаря данных |
Информация о местоположении, накопленная в катке | Рабочее состояние машины | date_and_time_machine_working_state_1 | datetime_1 |
machine_position_working_state_1 | point_2 |
Информация по определению местоположения площадки для материалов засыпки грунта | Данные плана строительства | fill_material_id_1 | material_id_1 |
fill_material_name_1 | character_string_4 |
B.3.2.5 Создание словаря данных рабочей площадки посредством объединения элементов данных и областей значений
Пользователи создают словарь данных рабочей площадки посредством перечисления всех метаданных (например, определений и формата данных), описанных в словаре данных ISO 15143-2, включая выбранные элементы данных и области значений (см. таблицу B.6).
Таблица B.6
Примеры словаря данных рабочей площадки
Элемент данных | Область значений |
Имя схемы классификации | Концептуальное имя элемента данных | Имя | - | Имя концептуальной области | Имя области значений | - |
Рабочее состояние машины | date_and_time_machine_working_state | date_and_time_machine_working_state_1 | Пропущено | date_and_time | datetime_1 | Пропущено |
machine_position_working_state | date_and_time_machine_working_state_1 | point | point_2 |
Данные плана строительства | fill_material_id | fill_material_id_2 | material_id | material_id_2 |
fill_material_name | fill_material_name_1 | charater_string | chrater_string_4 |
Исходя из того что экземпляры данных из словаря данных рабочей площадки имеют общее понимание среди пользователей, то заключение необходимого соглашения по обмену данными (протокол обмена информацией и формат отображения данных) будет выполнено при заключении соглашения между пользователями.
(справочное)
ОСНОВНЫЕ ДИАГРАММЫ ОБОБЩЕННОЙ СХЕМЫ ОБМЕНА ДАННЫМИ
НА РАБОЧЕЙ ПЛОЩАДКЕ
C.1 Диаграмма вариантов использования обобщенной схемы обмена данными на рабочих площадках
Для целей ISO 15143-1 владелец объекта строительства, подрядчик, администратор строительной машины, ее оператор, информационная система рабочей площадки, сама строительная машина и измерительное оборудование объединены как работники на рабочей площадке.
Диаграмма вариантов использования, приведенная на
рисунке C.1, разъясняет взаимоотношения между работниками и вариантами использования, которые описывают поведение работника при обмене данными на рабочей площадке.
C.2 Диаграмма последовательности обобщенной схемы для обмена данными на рабочей площадке
Диаграмма последовательности, приведенная на
рисунке C.2, описывает взаимодействие работников при каком-либо режиме работы по прошествии длительного периода времени и охватывает режим работы для одного варианта использования обмена данными на рабочей площадке.
C.3 Обобщенная схема обмена данными на рабочей площадке
Объекты для обобщенной схемы обмена данными на рабочей площадке по ISO 15143 извлекаются на основе диаграммы вариантов использования (см.
рисунок C.1) и диаграммы последовательности действий (см.
рисунок C.2).
Обобщенная схема обмена данными на рабочей площадке определяется как диаграмма классов. Диаграмма описывает концептуальную информационную структуру и организацию концептуальной информации в виде классов, которые обобщаются из объектов на диаграмме вариантов использования и диаграмме последовательности.
Рисунок C.1 - Диаграмма вариантов использования
обобщенной схемы обмена данными на рабочей площадке
Рисунок C.2 - Диаграмма последовательности обобщенной схемы
обмена данными на рабочей площадке
(справочное)
ПРИМЕР ПРИМЕНЕНИЯ ISO 15143. СТРОИТЕЛЬСТВО МАШИНАМИ
В настоящем приложении представлен пример применения ISO 15143, основанный на опыте проекта строительства насыпи. Вид работы - это распределение грунта бульдозерами и уплотнение катками.
D.2 Соглашение об обмене данными на рабочей площадке
D.2.1 Цель
Целью обмена данными на рабочей площадке является содействие эффективности и ускорению прогресса в области управления строительством и строительства с использованием машин.
D.2.2 Функционирование системы обмена данными на рабочей площадке
Для достижения цели строительство с использованием машин выполняется без установки стоек, обозначающих пределы. Целью такой системы обмена данными на рабочей площадке является осуществление следующих функций:
a) информационная система рабочей площадки (SIS) контролирует рабочую зону, распределение грунта по толщине, рассчитывает уплотнение и связанные с этим данные.
Примечание 1 - Рабочая область базируется на трехмерных данных (3-D) CAD.
Примечание 2 - На этой рабочей площадке качество строительства насыпи (несущая способность грунта) контролируется расчетом уплотнения. Целевое значение уплотнения определяется при проверочном строительстве для каждого материала почвы;
b) SIS посылает строительной машине необходимое направление выполнения, используя беспроводную локальную сеть;
c) строительные машины обеспечивают работу в соответствии с инструкциями SIS. Операторы бульдозеров выполняют распределение грунта, соответствующее целевой форме 3-D без стоек. Операторы катков выполняют уплотнение в соответствии с заданным значением уплотнения. Строительная машина сообщает оператору о завершении работы;
d) строительная машина отправляет результаты выполнения в SIS по беспроводной локальной сети.
Примечание - Результаты включают окончательную форму, значение уплотнения, несущую способность грунта и связанные с ними данные.
Пример применения функций системы обмена данными на рабочей площадке приведен на
рисунке D.1.
D.2.3 Целевая услуга
В таблице D.1 представлены прикладные услуги, приведенные для примера применения, соответствующие услугам и субуслугам, перечисленным в
таблице 2.
Таблица D.1
Прикладные услуги, соответствующие услугам и субуслугам
Прикладная услуга для примера применения | Субуслуга, соответствующая ISO 15143-1 | Услуга, соответствующая ISO 15143-1 |
Услуга по представлению данных по основным задачам и целевых данных | Поддержка операций, выполняемых машиной | Строительство с использованием машин |
Услуга по поддержанию операций, выполняемых машиной | Поддержка операций, выполняемых машиной | Строительство с использованием машин |
Услуга по оценке исполнения | Контроль качества, управление формой | Управление строительством |
Услуга по предоставлению достигнутых результатов | Контроль качества, управление формой | Управление строительством |
Рисунок D.1 - Пример применения функций системы обмена
данными на рабочей площадке (концептуальное представление)
D.3 Процесс строительных работ и поток данных
D.3.1 Сценарии и варианты использования обмена данными на рабочей площадке
На
рисунке D.2 показан процесс строительных работ и поток данных на концептуальном уровне.
В дальнейшем сценарий представляется для каждой целевой услуги обмена данными, состоящий из основного текста сценария и перечня взаимодействующих исполнителей совместно с классами и данными обмена. Для каждой услуги представлена соответствующая диаграмма вариантов использования (см.
рисунки D.3 -
D.6).
Примечание - Пример применения информационной системы рабочей площадки состоит из сервера в офисе строительной площадки и клиента, который установлен на строительной машине.
Рисунок D.2 - Рабочий процесс и связанные с ним участники
и классы. Концептуальная блок-схема
D.3.2 Подготовительная работа
Начальник строительства и прораб создают данные рабочей площадки, такие как заказ-наряд на производство работ, который должен быть зарегистрирован в информационной системе рабочей площадки на основе (проектных) чертежей и технических требований (документации), а также план (строительства) и план работ (документация).
D.3.3 Услуга по представлению данных по основным задачам и целевых данных
Услуга по представлению данных по основным задачам и целевых данных |
Сценарий |
1) Начальник строительства регистрирует (записывает) основные данные по проекту, данные плана строительства и основные данные машины на сервере информационной системы на рабочей площадке. 2) Из данных, записанных в информационную систему рабочей площадки, начальник строительства извлекает данные по основным задачам, на которые приводится ссылка для определенной операции, выполняемой машиной, затем, основываясь на них, извлекает целевые данные (целевые рабочую зону и толщину уплотнения) и затем регистрирует (записывает) их на сервере информационной системы рабочей площадки. 3) Оператор производит пуск строительной машины, затем клиент, оснащающий ее, из информационной системы рабочей площадки получает данные по основным задачам и целевые данные из сервера информационной системы рабочей площадки и затем регистрирует (записывает) их в системе клиента. |
Исполнители |
Начальник строительства, информационная система рабочей площадки (сервер и клиент) и строительная машина |
Связанные классы и данные |
Основные данные проекта: construction_project_name_1, contractor_name_1, construction_period_beginning_1, construction_period_complete_1, station_beginning_1, station_end_1 |
Основные данные машины: local_machine_id_1, machine_family_1, machine_name_1, cutting_edge_width_1, work_area_capacity_1, work_volume_capacity_1, ground_contact_pressure_1, rolling_width_1, dynamic_liner_load_1, #Laden weight# |
Данные плана строительства: landfill_material_id_1, landfill_material_name_1, landfill_material_characteristic_1 |
Данные по основным задачам: #ID, Type, Name#, work_time_start_1, work_time_end_1, foreman_name_1, machine_operator_name_1, work_area_id_1, work_area_name_1, #Work_area_type_1#, work_area_boundary_1, #Surface ID#, #Triangle ID, Point ID#, work_point_1, #WorkDate, UseMaterial# |
Целевые данные: #TargetMachineName, MachineID#, spreading_elevation_target_1, compaction_quality_target_1 |
| | ИС МЕГАНОРМ: примечание. Текст, выделенный подчеркиванием в официальном тексте документа, в электронной версии документа заключен в символы "#". | |
Примечание - Подчеркнутые данные - это те данные, которые заново определяются на рабочей площадке.
Рисунок D.3 - Диаграмма варианта использования.
Услуга по представлению данных по основным задачам
и целевых данных
D.3.4 Услуга по поддержанию операций, выполняемых машинами
Услуга по поддержанию операций, выполняемых машинами |
Сценарий |
1) Оператор машины подтверждает основную задачу работы, проверяя данные по основным задачам и целевые данные, уже зарегистрированные и записанные в клиенте информационной системы рабочей площадки. 2) Оператор производит пуск машины, получая данные по основным задачам и целевые данные, при необходимости обращаясь также к данным рабочего состояния машины, которые созданы и представлены на рассмотрение датчиком машины, и подтверждая различия (в пределах допуска) между первыми и последними данными. |
Исполнители |
Клиент информационной системы рабочей площадки, строительная машина, оператор машины и измерительное оборудование (датчик) |
Связанные классы и данные |
Основные данные машины: machine_family_1, machine_name_1, cutting_edge_width_1, work_area_capacity_1, work_volume_capacity_1, ground_contact_pressure_1, rolling_width_1, dynamic_linear_load_1, Laden weight |
Данные плана строительства: landfill_material_id_1, landfill_material_name_1, landfill_material_characteristic_1 |
Данные по основным задачам: #ID, Type, Name#, work_time_start_1, work_time_end_1, foreman_name_1, machine_operator_name_1, work_area_id_1, work_area_name_1, #Work_area_type_1#, work_area_boundary_1, #Surface ID, Triangle#, #Point ID#, work_point_1, #WorkDate, UseMaterial# |
Целевые данные: #TargetMachineName, MachineID#, spreading_elevation_target_1, compaction_quality_target_1 |
Записи работы машины: #Refmission#, #Time#, #S (количество слоев распределения)#, #Point (X, Y, Z)#, #N (число проходов уплотнения)#, #D (плотность)#, #D = (уклон в градусах), E (коэффициент упругости), A (ускорение)# |
Примечание - Подчеркнутые данные - это те данные, которые заново определяются на рабочей площадке.
Рисунок D.4 - Диаграмма варианта использования.
Услуга по поддержанию машинных операций
D.3.5 Услуга по оценке исполнения
Услуга по оценке исполнения |
Сценарий |
1) Клиент информационной системы рабочей площадки определяет различия между данными работы машины, которые получены измерительным оборудованием, и целевыми данными как данные контроля строительных работ для оператора машины. 2) Оператор машины завершает работу проверкой соответствия данных контроля строительных работ заданным значениям в пределах соответствующих допусков. |
Исполнители |
Клиент информационной системы рабочей площадки, строительная машина и оператор машины |
Связанные классы и данные |
Основные данные машины: machine_family_1, machine_name_1 |
Данные плана строительства landfill_material_id_1, landfill_material_name_1, landfill_material_characteristic_1 |
Данные по основным задачам: #ID, Type, Name#, work_time_start_1, work_time_end_1, foreman_name_1, _operator_name_1, work_area_id_1, work_area_name_1, #Work_area_type_1#, work_area_boundary_1, #Surface ID, Triangle, Point ID#, work_point_1, #WorkDate, UseMaterial# |
Целевые координаты: #TargetMachineName#, #MachineID#, spreading_elevation_target_1, compaction_quality_target_1 |
Примечание - Подчеркнутые данные - это те данные, которые заново определяются на рабочей площадке.
Рисунок D.5 - Диаграмма варианта использования.
Услуга по экспертизе фактических данных
D.3.6 Услуга по представлению достигнутых результатов
Услуга по представлению достигнутых результатов |
Сценарий |
1) Клиент информационной системы рабочей площадки записывает с накоплением рабочее состояние машины, полученное измерительным оборудованием, как запись работы машины. 2) Клиент информационной системы рабочей площадки представляет на рассмотрение запись работы машины по окончании работы как фактические данные на сервер информационной системы рабочей площадки вместе с данными контроля строительных работ. 3) Менеджер и мастер рабочей площадки контролируют форму и качество работы путем проверки записей на сервере информационной системы на рабочей площадке. |
Исполнители |
Начальник строительства, прораб, оператор машины, сервер информационной системы рабочей площадки, клиент информационной системы рабочей площадки и строительная машина |
Связанные классы и данные |
Основные данные машины: machine_family_1, machine_name_1 |
Данные плана строительства: landfill_material_id_1, landfill_material_name_1, landfill_material_characteristic_1 |
Данные по основным задачам: #ID, Type, Name#, work_time_start_1, work_time_end_1, foreman_name_1, machine_operator_name_1, work_area_id_1, #Surface ID, Triangle ID, Point ID#, work_point_1 |
Целевые данные: spreading_elevation_target_1, compaction_quality_target_1 |
Данные по основным задачам: #ID, Type, Name#, work_time_start_1, work_time_end_1, foreman_name_1, machine_operator_name_1, work_area_id_1, work_area_name_1, #Work_area_type_1#, work_area_boundary_1, #Surface ID, Triangle, Point ID, work_point_1, WorkDate, UseMaterial# |
Целевые данные: #TarqetMachineName, MachineID#, spreading_elevation_target_1, compaction_quality_target_1 |
Запись работы машины: #Refmission#, #Time#, #S (количество слоев распределения)#, #Point (X, Y, Z)#, #N (число проходов уплотнения)#, #D (плотность)#, #D = (уклон в градусах), E (коэффициент упругости), A (ускорение)# |
Примечание - Подчеркнутые данные - это те данные, которые заново определяются на рабочей площадке.
Рисунок D.6 - Диаграмма варианта использования.
Услуга по представлению достигнутых результатов
D.4 Создание прикладной схемы обмена данными на рабочей площадке
Во-первых, сопоставляют собственную прикладную схему обмена данными на рабочей площадке и обобщенную схему в соответствии с ISO 15143. Подтверждают семантику класса и отношение класса.
Во-вторых, имя элемента данных гармонизируют с собственным словарем данных и словарем данных, соответствующим ISO 15143-2.
В-третьих, для данной рабочей площадки создают прикладную схему, которая состоит из необходимых классов по обобщенной схеме обмена данными на рабочей площадке.
Примечание - В этом случае вся семантика данных для обмена данными на конкретной рабочей площадке должна быть гармонизирована с ISO 15143.
Примечание 1 - Некоторые классы показаны как структурированные подклассы для наглядного представления структуры данных.
Примечание 2 - Атрибуты классов показывают основные данные для обмена.
Рисунок D.7 - Прикладная схема управления
строительством насыпи на рабочей площадке
D.5 Соглашение о формате данных и установке системы
D.5.1 Соглашение о формате данных
В качестве формата данных для данной рабочей площадки используют XML. Схему XML для обмена данными на рабочей площадке создают из прикладной схемы для обмена данными на рабочей площадке. Далее приводится пример XML.
Примечание 1 - Использование XML не требуется в соответствии с настоящим стандартом. Поскольку прикладной уровень эталонной модели OSI не включает XML, область применения настоящего стандарта охватывает только прикладной уровень.
Примечание 2 - XML, как показано ниже, является фактическим представлением основных данных.
<?xml version="1.0" encoding="UTF-8"?>
<WMDCM xmlns:xsi="http://www.w3.org/2001/XMLSchema-instance" xsi:noNamespaceSchemaLocation="WMDCM02.xsd">
<basic_project_data>
<construction_project_name_1>String</construction_project_name_1>
<contractor_name_1>String</contractor_name_1>
<construction_period_beginning_1>String</construction_period_beginning_1>
<construction_period_complete_1>String</construction_period_complete_1>
<station_beginning_1>sta###+##.###</station_beginning_1>
<station_end_1> sta###+##.###</station_end_1>
</basic_project_data>>
<basic_machine_data>
<machine>
<local_machine_ID_1>3</local_machine_ID_1>
<machine_family_1>String</machine_family_1>
<machine_name_1>String</machine_name_1>
<cutting_edge_width_1>####.###</cutting_edge_width_1>
<work_area_capacity_1>####.###</work_area_capacity_1>
<work_volume_capacity_1>####.###</work_volume_capacity_1>
<ground_contact_pressure_1>####.###</ground_contact_pressure_1>
<rolling_width_1>####.###</rolling_width_1>
<dynamic_liner_load_1>####.###</dynamic_liner_load_1>
<LadenWeight>####.###</LadenWeight>
</machine>
<machine>
<local_machine_ID_1>4</local_machine_ID_1>
<machine_family_1>String</machine_family_1>
<machine_name_1>String</machine_name_1>
<cutting_edge_width_1>####.###</cutting_edge_width_1>
<work_area_capacity_1>####.###</work_area_capacity_1>
<work_volume_capacity_1>####.###</work_volume_capacity_1>
<ground_contact_pressure_1>####.###</ground_contact_pressure_1>
<rolling_width_1>####.###</rolling_width_1>
<dynamic_liner_load_1>####.###</dynamic_liner_load_1>
<LadenWeight>####.###</LadenWeight>
</machine>
</basic_machine_data>
<construction_planning_data>
<material>
<landfill_material_id_1>1</landfill_material_id_1>
<landfill_material_name_1>String</landfill_material_name_1>
<landfill_material_characteristic_1>String</landfill_material_characteristic_1>
</material>
<material>
<landfill_material_id_1>2</landfill_material_id_1>
<landfill_material_name_1>String</landfill_material_name_1>
<landfill_material_characteristic_1>String</landfill_material_characteristic_1>
</material>
</construction_planning_data>
<mission_data>
<mission ID="1" type="String" name="String">
<work_areawork_area_id_1 ="1"stratum="0"work_area_name_1="String"work_area_type_1="D"status="String">
<work_point_1="1">2 2 2</work_point_1>
<work_point_1="2">1 1 1</work_point_1>
</work_area>
<WorkingSurface refAreaID="1">
<Area ID="1">
<Surface>
<Triangle>
<Point ID="1">1 1 1</Point>
<Point ID="2">1 1 1</Point>
<Point ID="3">1 1 1</Point>
</Triangle>
<Triangle>
<Point ID="4">1 1 1</Point>
<Point ID="5">1 1 1</Point>
<Point ID="6">1 1 1</Point>
</Triangle>
</Surface>
<Surface>
<Triangle>
<Point ID="7">1 1 1</Point>
<Point ID="8">1 1 1</Point>
<Point ID="9">1 1 1</Point>
</Triangle>
<Triangle>
<Point ID="10">1 1 1</Point>
<Point ID="11">1 1 1</Point>
<Point ID="12">1 1 1</Point>
</Triangle>
</Surface>
</Area>
<Area ID="2">
<Surface>
<Triangle>
<Point ID="13">1 1 1</Point>
<Point ID="14">1 1 1</Point>
<Point ID="15">1 1 1</Point>
</Triangle>
<Triangle>
<Point ID="16">1 1 1</Point>
<Point ID="17">1 1 1</Point>
<Point ID="18">1 1 1</Point>
</Triangle>
</Surface>
<Surface>
<Triangle>
<Point ID="19">1 1 1</Point>
<Point ID="20">1 1 1</Point>
<Point ID="21">1 1 1</Point>
</Triangle>
<Triangle>
<Point ID="22">1 1 1</Point>
<Point ID="23">1 1 1</Point>
<Point ID="24">1 1 1</Point>
</Triangle>
</Surface>
</Area>
<Point ID="25">1 1 1</Point>
<Point ID="26">1 1 1</Point>
</WorkingSurface>
<target_data>
<TargetMachineName MachineID="3">
<MachineName1>String</MachineName1>
</TargetMachineName>
<TargetMachineName MachineID="4">
<MachineName1>String</MachineName1>
</TargetMachineName>
<spreading_elevation_target_1>####.###</spreading_elevation_target_1>
<compaction_quality_target_1>0</compaction_quality_target_1>
<machine_operator_name_1>String</machine_operator_name_1>
</target_data>
<WorkDate>
<StartDateTime>2001-12-17T09:30:47-05:00</StartDateTime>
<EndDateTime>2001-12-17T09:30:47-05:00</EndDateTime>
<GroupLeaderName>String</GroupLeaderName>
</WorkDate>
<UseMaterial>
<Material ID="1" Name="String"/>
<Material ID="2" Name="String"/>
</UseMaterial>
</mission>
</mission_data>
<machine_working_record>
<Refmission ID="1">
<RD Time="2001-12-17T09:30:47-05:00" S="0"X="####.###"Y="####.###"Z="####.###" N="0"D="####.###"
E="####.###"A="####.###"/>
<RD Time="2001-12-17T09:30:47-05:00" S="0"X="####.###"Y="####.###"Z="####.###"N="0"D="####.###"
E="####.###"A="####.###"/>
</Refmission>
</machine_working_record>
</WMDCM>
См. рисунок D.8.
Рисунок D.8 - Физическая модель управления
строительством насыпи на рабочей площадке
(справочное)
МОДЕЛИРОВАНИЕ ПРОЦЕССА (КОНЦЕПТУАЛЬНО)
Для целей обмена данными процесс строительных работ моделируется в соответствии с настоящим приложением.
Примечание - Рабочий процесс моделируют для общего понимания теми работниками/устройствами, которые оперируют данными для обмена, так как обмен данными может осуществляться только через это общее понимание.
E.2 Жизненный цикл строительного проекта
E.2.1 Общее представление
Строительный проект, как правило, выполняется в виде жизненного цикла, который показан на рисунке E.1. Настоящий стандарт применяется к этапу строительства и, как ожидается, будет многократно применяться на этапах технического обслуживания.
Рисунок E.1 - Жизненный цикл строительного проекта (IDEF0)
Для разъяснения модели IDEF0 см.
E.3.
E.2.2 Рабочий процесс этапа строительства
На рисунке E.2 показаны действия на этапе строительства.
Рисунок E.2 - Рабочий процесс этапа строительства (IDEF0)
E.2.3 Рабочий процесс на строительной площадке
На рисунке E.3 показан обычный рабочий процесс на строительной площадке.
Рисунок E.3 - Рабочий процесс
на строительной площадке (IDEF0)
E.2.4 Процесс управления машиной
На рисунке E.4 показан процесс управления машиной.
Рисунок E.4 - Процесс управления машиной (IDEF0)
E.3 Методология функционального моделирования (IDEF0)
| | ИС МЕГАНОРМ: примечание. В официальном тексте документа, видимо, допущена опечатка: имеется в виду рисунок E.5, а не рисунок D.5. | |
IDEF0 является методом, предназначенным для моделирования решений, действий и деятельности организации. Графическая диаграмма с прямоугольником и стрелками IDEF0 показывает функцию в виде прямоугольника и средства взаимодействия с функцией в виде стрелок, входящих или выходящих из прямоугольника. Для изображения функции прямоугольники действуют одновременно с другими прямоугольниками с ограничивающими стрелками средств взаимодействия, когда и как операции приводятся в действие и управляются. Базовый синтаксис для модели IDEF0 показан на рисунке D.5.
Рисунок E.5 - Функциональные блоки и стрелки взаимодействия
IDEF0 (http://www.idef.com/)
(справочное)
МОДЕЛИРОВАНИЕ ПРОЦЕССА (ТИПОВЫЕ ПРИМЕРЫ)
F.1 Ход работ
На рисунке F.1 (см. вкладку) показан типовой рабочий процесс сооружения насыпи.
Рисунок F.1 - Рабочий процесс сооружения насыпи
F.2 Физическая модель
На
рисунке F.2 приведена физическая модель потока данных и выполняемых услуг при выполнении строительных работ, относящихся к землеройным. Эта модель изображает машины (и сопутствующее оборудование), действующие совместно физически, а также как сервисно-ориентированные. Также показаны функции каждой машины вместе с ее методами создания данных, ориентированных на требуемые услуги. Созданные данные циркулируют через процессы и являются доступными для услуг, отличных от тех, которые являются специфическими для каждого процесса на
рисунке F.2.
Примечание - В каждом приложении может применяться другая модель.
F.3 Логическая модель
На
рисунке F.3 приведена логическая модель потока данных и выполняемых услуг при выполнении строительных работ, сфокусированных на землеройной операции на основе хода работ, отображенного на
рисунке F.1, логически разработанная и обобщенная на основе рисунка F.2.
Рисунок F.2 - Информационная услуга при сооружении насыпи
(физическая модель)
Рисунок F.3 - Информационная услуга при сооружении насыпи
(логическая модель)
(справочное)
СВЕДЕНИЯ О СООТВЕТСТВИИ ССЫЛОЧНЫХ МЕЖДУНАРОДНЫХ СТАНДАРТОВ
МЕЖГОСУДАРСТВЕННЫМ СТАНДАРТАМ
Таблица ДА.1
Обозначение ссылочного международного стандарта | Степень соответствия | Обозначение и наименование соответствующего межгосударственного стандарта |
ISO 6165 | - | |
ISO/IEC 7498-1 | - | |
ISO/IEC 11179 (все части) | - | |
ISO/IEC 19501 | - | |
ISO 15143-2:2010 | IDT | ГОСТ ISO 15143-2-2017 "Машины землеройные и машины дорожно-строительные мобильные. Обмен данными на рабочих площадках. Часть 2. Словарь данных" |
ISO 22242 | IDT | ГОСТ ISO 22242-2016 "Машины и оборудование для дорожного строительства и обслуживания дорог. Основные виды. Идентификация и описание" |
<*> Соответствующий межгосударственный стандарт отсутствует. Примечание - В настоящей таблице использовано следующее условное обозначение степени соответствия стандартов: - IDT - идентичные стандарты. |
[1] | ISO 1087-1:2000 | Terminology work - Vocabulary - Part 1: Theory and application (Терминологическая работа. Словарь. Часть 1. Теория и применение) |
[2] | ISO 1087-2:2000 | Terminology work - Vocabulary - Part 2: Computer applications (Терминологическая работа. Словарь. Часть 2. Применение информационных технологий) |
[3] | ISO/IEC 2382-1:1993 | Information technology - Vocabulary - Part 1: Fundamental terms (Информационные технологии. Словарь. Часть 1. Основные термины) |
[4] | ISO/IEC 2382-4:1999 | Information technology - Vocabulary - Part 4: Organization of data (Информационные технологии. Словарь. Часть 4. Организация данных) |
[5] | ISO 2382-6:1987 | Information processing systems - Vocabulary - Part 6: Preparation and handling of data (Системы обработки информации. Словарь. Часть 6. Подготовка и обработка данных) |
[6] | ISO/IEC 2382-9:1995 | Information technology - Vocabulary - Part 9: Data communication (Информационные технологии. Словарь. Часть 9. Передача данных) |
[7] | ISO 6707-2:1993 | Building and civil engineering - Vocabulary - Part 2: Contract terms (Строительство зданий и гражданское строительство. Словарь. Часть 2. Договорные термины) |
[8] | ISO/IEC 12207 | Systems and software engineering - Software life cycle processes (Разработка систем и программного обеспечения. Процессы жизненного цикла программного обеспечения) |
[9] | ISO 15645 | Road construction and maintenance equipment - Road milling machinery - Terminology and commercial specifications (Оборудование для строительства и технического обслуживания дорог. Дорожные дробильные машины. Терминология и технические условия на поставку) |
[10] | ISO 15688 | Road construction and maintenance equipment - Soil stabilizers - Terminology and commercial specifications (Оборудование для строительства и технического обслуживания дорог. Стабилизаторы грунтов. Терминология и технические характеристики для коммерческой документации) |
[11] | ISO 15878 | Road construction and maintenance equipment - Asphalt pavers - Terminology and commercial specifications (Оборудование для строительства и технического обслуживания дорог. Асфальтоукладчики. Терминология и технические характеристики для коммерческой документации) |
[12] | ISO 16039 | Road construction and maintenance equipment - Slipform pavers - Definitions and commercial specifications (Оборудование для строительства и технического обслуживания дорог. Дорожные бетоноукладчики со скользящей опалубкой. Определения и технические характеристики на коммерческую документацию) |
[13] | ISO/IEC Directives, Part 1:2008 | Procedures for the technical work (Процедуры для автоматизированных рабочих мест) |
[14] | FIPS Publication 183 | Integration Definition for Function Modelling (IDEF0) (Методология функционального моделирования) <1> |
--------------------------------
<1> Федеральные стандарты обработки информации (FIPS), опубликованы Национальным институтом стандартов и технологии (NIST) Соединенных Штатов.
УДК 621.878.2-11(083.74) (476) | | IDT |
Ключевые слова: архитектура системы, обмен данными, рабочая площадка, словарь данных, строительные машины |