Скачать ГОСТ Р ИСО 10303-502-2006 Системы автоматизации производства и их интеграция. Представление данных об изделии и обмен этими данными. Часть 502. Прикладные интерпретированные конструкции. Каркасное представление формы на основе оболочекДата актуализации: 01.01.2021
|
| Обозначение: | ГОСТ Р ИСО 10303-502-2006 |
| Обозначение англ: | GOST R ISO 10303-502-2006 |
| Статус: | введен впервые |
| Название рус.: | Системы автоматизации производства и их интеграция. Представление данных об изделии и обмен этими данными. Часть 502. Прикладные интерпретированные конструкции. Каркасное представление формы на основе оболочек |
| Название англ.: | Industrial automation systems and integration. Product data representation and exchange. Part 502. Application interpreted constructions. Shell-based wireframe |
| Дата добавления в базу: | 01.09.2013 |
| Дата актуализации: | 01.01.2021 |
| Дата введения: | 01.07.2007 |
| Область применения: | Стандарт определяет интерпретацию интегрированных ресурсов, обеспечивающую соответствие требованиям к представлению формы изделия посредством использования трехмерных каркасных моделей, ограниченных совокупностью оболочек. |
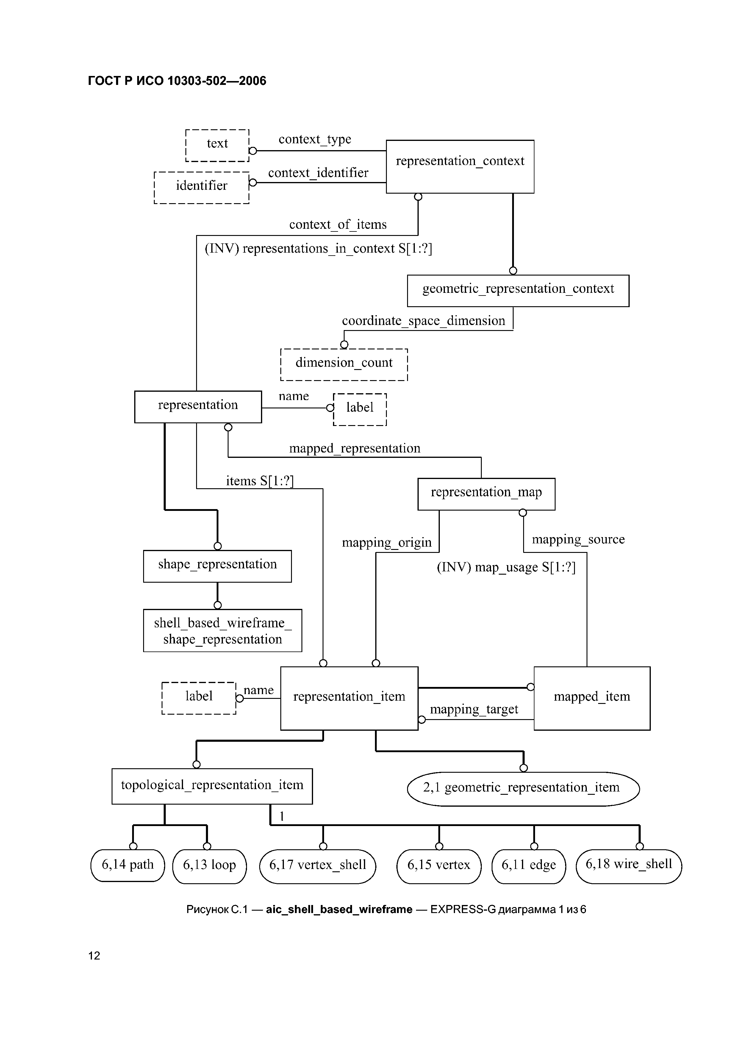
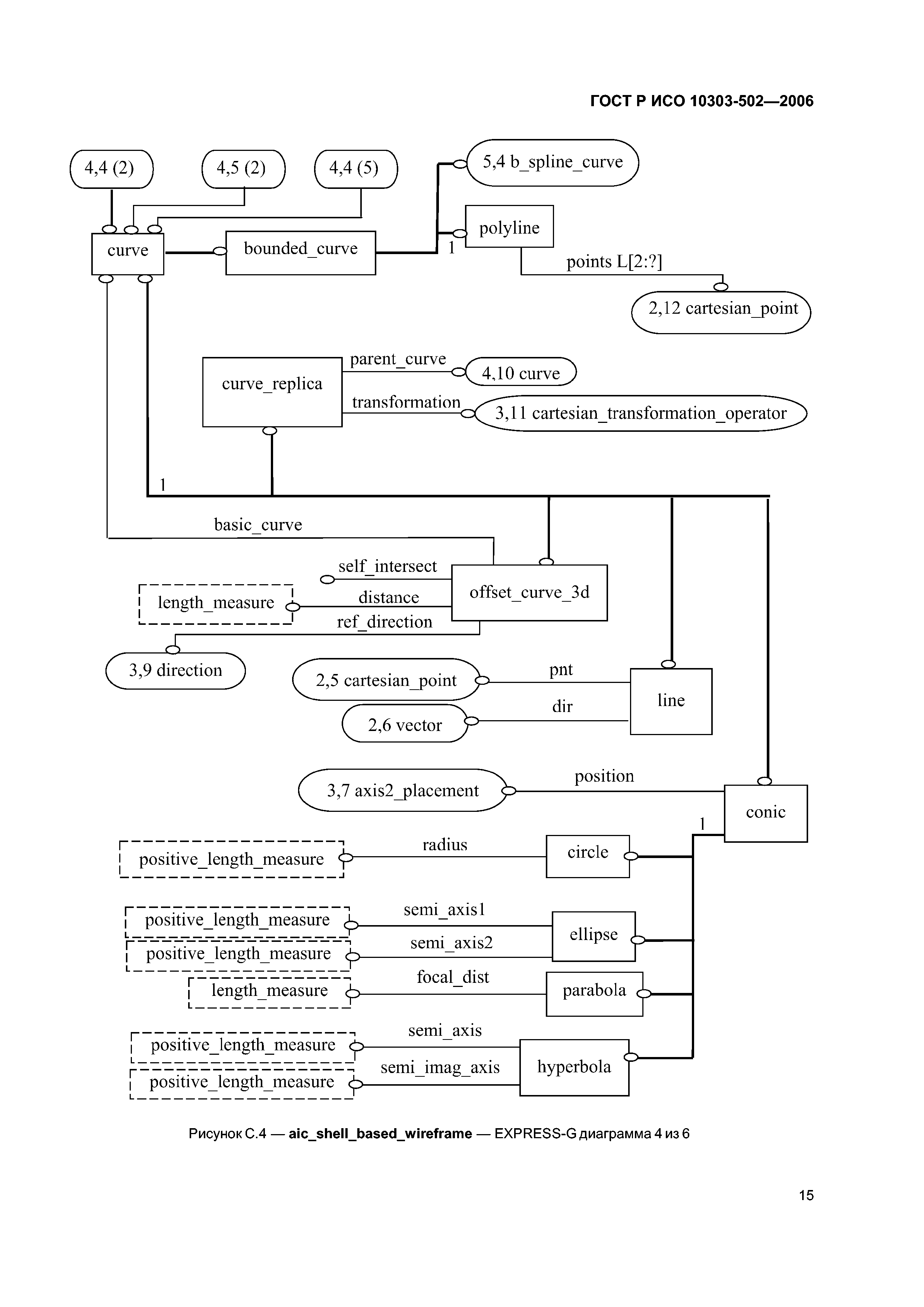
| Оглавление: | 1 Область применения 2 Нормативные ссылки 3 Термины и определения 4 Сокращенный листинг на языке EXPRESS 4.1 Введение 4.2 Основные понятия и допущения 4.3 Определение объекта shell_based_wireflame_shape_representation схемы aic_shell_based_wireflame 4.4 Определение функций схемы aic_shell_based_wireflame Приложение А (обязательное) Сокращенное наименование объекта Приложение В (обязательное) Регистрация информационного объекта Приложение С (справочное) EXPRESS-G диаграммы Приложение D (справочное) Машинно-интерпретируемые листинги Приложение Е (справочное) Сведения о соответствии национальных стандартов Российской Федерации ссылочным международным стандартам |
| Разработан: | ГНУ Центральный научно-исследовательский и опытно-конструкторский институт робототехники и технической кибернетики |
| Утверждён: | 27.12.2006 Росстандарт (487-ст) |
| Издан: | Стандартинформ (2007 г. ) |
| Нормативные ссылки: |
|























