Скачать Методика расчета норм потребления сжиженного углеводородного газа населением при отсутствии приборов учета газаДата актуализации: 01.01.2021 |
| Статус: | действует |
| Название рус.: | Методика расчета норм потребления сжиженного углеводородного газа населением при отсутствии приборов учета газа |
| Дата добавления в базу: | 01.09.2013 |
| Дата актуализации: | 01.01.2021 |
| Дата введения: | 29.11.2009 |
| Область применения: | Методика устанавливает порядок определения норм потребления сжиженного углеводородного газа на бытовые нужды населения при газоснабжении от резервуарных и групповых баллонных установок |
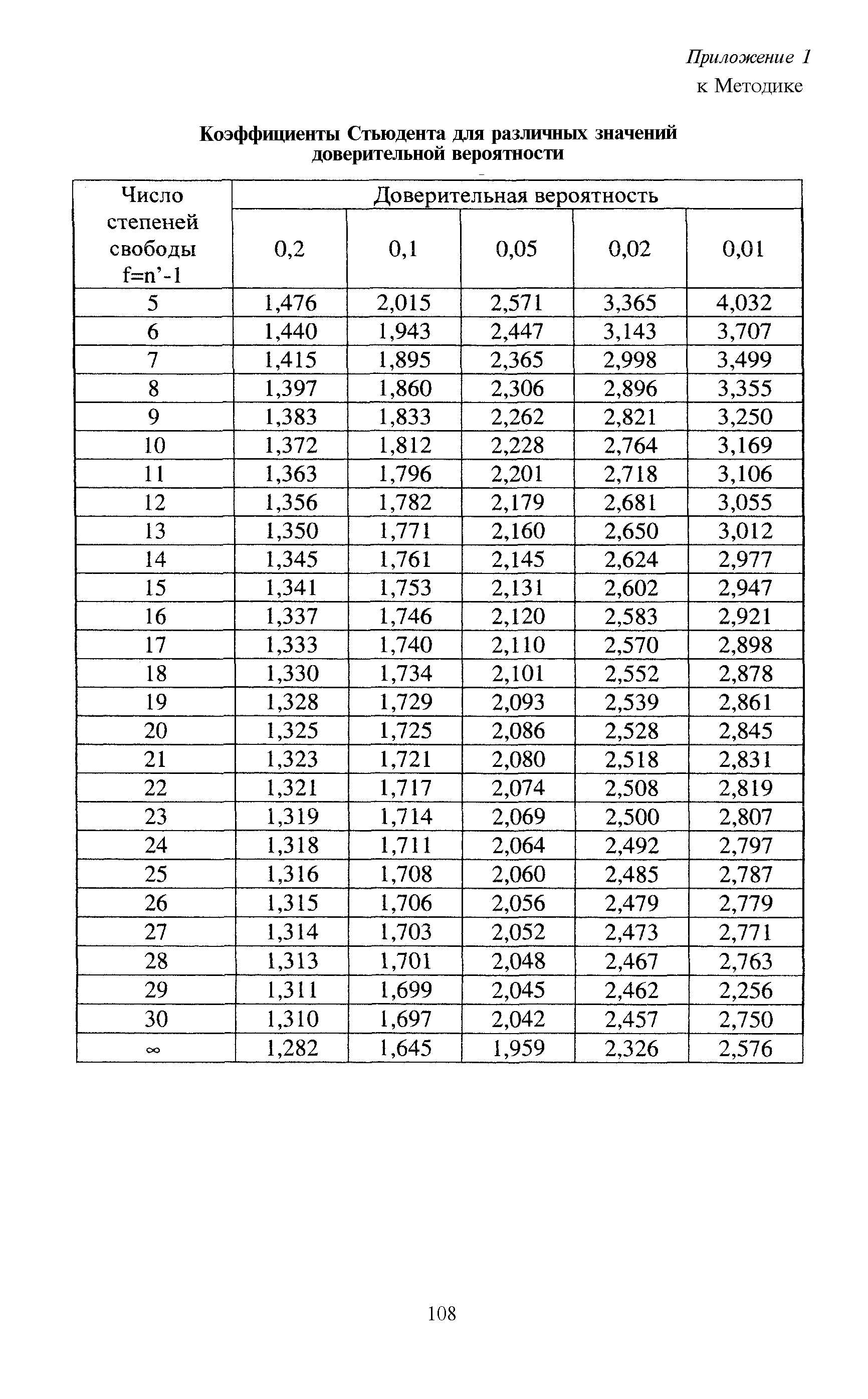
| Оглавление: | I. Область применения II. Общие положения III. Определение норм потребления СУГ методом аналогов IV. Определение норм потребления СУГ расчетным методом Приложение 1 Коэффициенты Стьюдента для различных значений доверительной вероятности Приложение 2 Годовые нормы расхода газа на коммунально-бытовые нужды населения Приложение 3 Физико-химические свойства пропана, н-бутана и их смесей Приложение 4 Усредненные объемно-планировочные показатели жилых зданий (домов) для расчета норм потребления сжиженного углеводородного газа на отопление Приложение 5 Распределение в жилищном фонде региона характерных групп жилых зданий (домов) с потреблением сжиженного углеводородного газа для индивидуального (поквартирного) отопления Приложение 6 Климатические параметры для расчета норм потребления сжиженного углеводородного газа на отопление Приложение 7 Алгоритм определения условного коэффициента теплопередачи здания с учетом теплопотерь за счет инфильтрации и вентиляции Приложение 8 Исходные данные и результаты расчета норм потребления СУГ на отопление жилых зданий (домов) Приложение 9 Примеры расчета норм потребления СУГ |
| Утверждён: | 15.08.2009 Минрегион России (340) |
| Издан: | Российская газета (2009 г. (217)) |
| Нормативные ссылки: |
|









































