Скачать МУК 4.1.2147-06 Методические указания по измерению концентраций хлорсульфурона в атмосферном воздухе населенных мест методом газожидкостной хроматографии

Дата актуализации: 01.01.2021

МУК 4.1.2147-06

Методические указания по измерению концентраций хлорсульфурона в атмосферном воздухе населенных мест методом газожидкостной хроматографии

Обозначение: МУК 4.1.2147-06
Обозначение англ: MUK 4.1.2147-06
Статус:введен впервые
Название рус.:Методические указания по измерению концентраций хлорсульфурона в атмосферном воздухе населенных мест методом газожидкостной хроматографии
Дата добавления в базу:01.09.2013
Дата актуализации:01.01.2021
Дата введения:01.03.2007
Область применения:Методические указания устанавливают методику количественного химического анализа атмосферного воздуха методом газожидкостной хроматографии для определения в нем массовой концентрации хлорсульфурона в диапазоне 0,0005 - 0,1 мг/м3.
Оглавление:Краткая токсикологическая характеристика
Область применения препарата
1. Погрешность измерений
2. Метод измерения
3. Средства измерений, вспомогательные устройства, реактивы и материалы
   3.1 Средства измерений
   3.2 Вспомогательные устройства, материалы
   3.3 Реактивы
4. Требования безопасности
5. Требования к квалификации операторов
6. Условия измерений
7. Подготовка к выполнению измерений
   7.1 Подготовка растворителей
   7.2 Приготовление диазометана
   7.3 Подготовка газохроматографической колонки
   7.4 Приготовление стандартных растворов
   7.5 Подготовка фильтров "синяя лента" для отбора проб воздуха
   7.6 Отбор проб
   7.7 Условия хроматографирования
8. Выполнение измерений
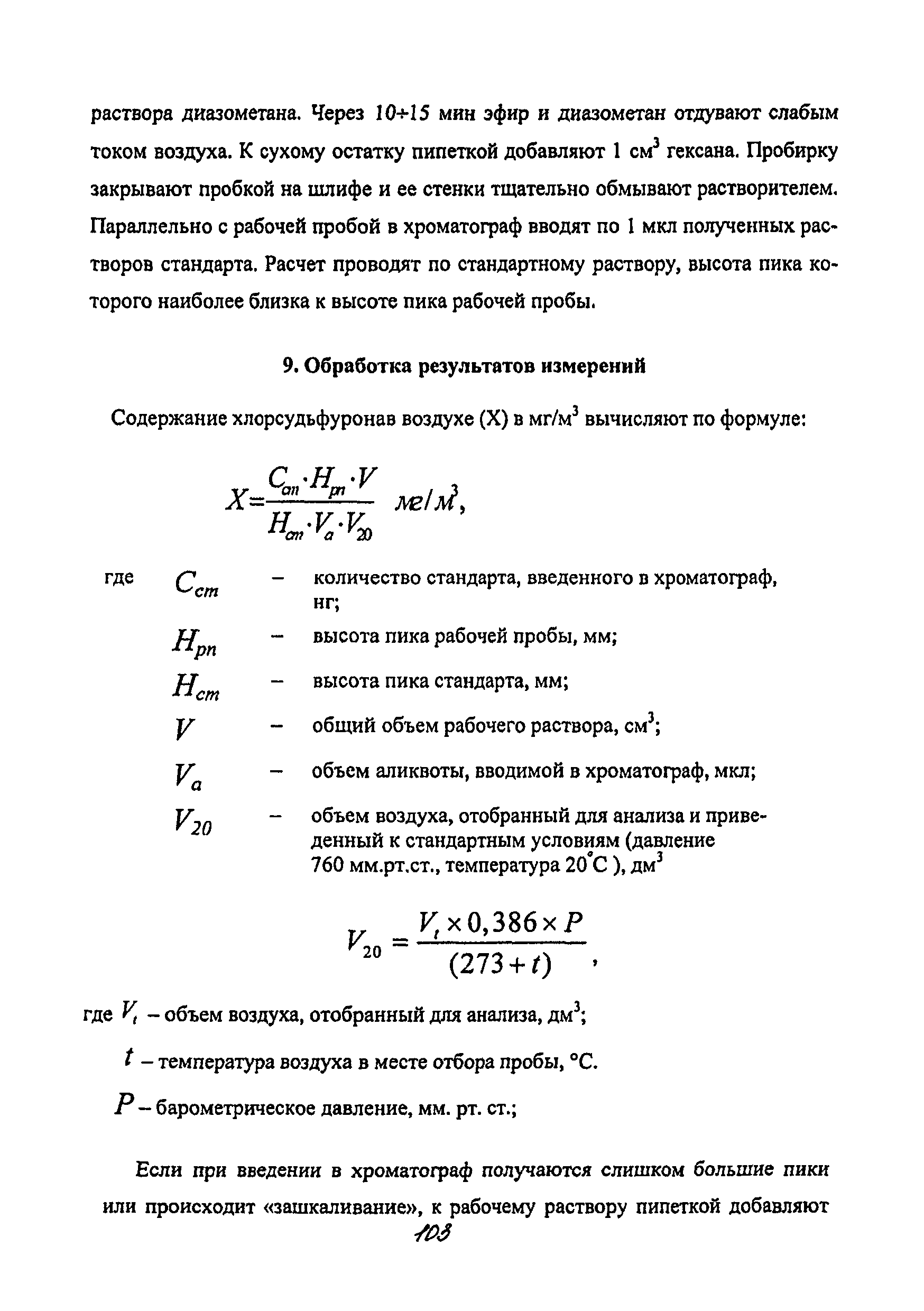
9. Обработка результатов измерений
10. Оформление результатов измерений
11. Контроль погрешности измерений
12. Разработчики
Разработан: Федеральный научный центр гигиены им. Ф.Ф. Эрисмана
ФГУП ВНИИХСЗР
Утверждён:04.12.2006 Главный государственный санитарный врач Российской Федерации
Нормативные ссылки:
МУК 4.1.2147-06МУК 4.1.2147-06МУК 4.1.2147-06МУК 4.1.2147-06МУК 4.1.2147-06МУК 4.1.2147-06МУК 4.1.2147-06МУК 4.1.2147-06МУК 4.1.2147-06МУК 4.1.2147-06МУК 4.1.2147-06МУК 4.1.2147-06МУК 4.1.2147-06МУК 4.1.2147-06МУК 4.1.2147-06