Скачать ПНД Ф 16.1:2:2.2:3.53-08 Количественный химический анализ почв. Методика выполнения измерений массовой доли водорастворимых форм сульфат-ионов в почвах, илах, донных отложениях, отходах производства и потребления гравиметрическим методомДата актуализации: 01.01.2021 ПНД Ф 16.1:2:2.2:3.53-08
Количественный химический анализ почв. Методика выполнения измерений массовой доли водорастворимых форм сульфат-ионов в почвах, илах, донных отложениях, отходах производства и потребления гравиметрическим методом| Обозначение: | ПНД Ф 16.1:2:2.2:3.53-08 | | Обозначение англ: | 16.1:2:2.2:3.53-08 | | Статус: | действует | | Название рус.: | Количественный химический анализ почв. Методика выполнения измерений массовой доли водорастворимых форм сульфат-ионов в почвах, илах, донных отложениях, отходах производства и потребления гравиметрическим методом | | Дата добавления в базу: | 01.09.2013 | | Дата актуализации: | 01.01.2021 | | Область применения: | Документ устанавливает методику количественного химического анализа проб почв, грунтов, илов, донных отложений, отходов производств и потребления для определения в них водорастворимых форм сульфат-ионов при массовой доле от 20,0 до 1000 мг/кг гравиметрическим методом. | | Оглавление: | Область применения 1. Принцип метода 2. Приписанные характеристики погрешности измерений и ее составляющих 3. Средства измерений, вспомогательное оборудование, реактивы и материалы 3.1 Средства измерений, вспомогательное оборудование, посуда и материалы 3.2 Реактивы 4. Условия безопасного проведения работ 5. Требования к квалификации операторов 6. Условия выполнения измерений 7. Отбор и хранение проб воды 8. Подготовка к выполнению измерений 8.1 Приготовление растворов 8.2 Определение влажности пробы 9. Выполнение измерений 10. Обработка результатов измерений 11. Оформление результатов измерений 12. Проверка приемлемости результатов измерений 13. Контроль качества результатов анализа при реализации методики в лаборатории 13.1 Алгоритм оперативного контроля процедуры анализа с использованием метода добавок 13.2 Алгоритм оперативного контроля процедуры анализа с использованием метода варьирования навески 13.3 Алгоритм оперативного контроля процедуры анализа с применением образцов для контроля | | Разработан: | Воронежский филиал ФГУ Центр лабораторного анализа и технических измерений по Центральному федеральному округу
| | Утверждён: | 23.07.2008 ФГУ Федеральный центр анализа и оценки техногенного воздействия
| | Нормативные ссылки: |   ГОСТ 12.0.004-90 «Система стандартов безопасности труда. Организация обучения безопасности труда. Общие положения»  ГОСТ 12.1.004-91 «Система стандартов безопасности труда. Пожарная безопасность. Общие требования»  ГОСТ 12.1.007-76 «Система стандартов безопасности труда. Вредные вещества. Классификация и общие требования безопасности»  ГОСТ 12.1.019-79 «Система стандартов безопасности труда. Электробезопасность. Общие требования и номенклатура видов защиты»  ГОСТ 12.4.009-83 «Система стандартов безопасности труда. Пожарная техника для защиты объектов. Основные виды. Размещение и обслуживание»  ГОСТ 17.4.3.01-83 «Охрана природы. Почвы. Общие требования к отбору проб»  ГОСТ 17.4.4.02-84 «Охрана природы. Почвы. Методы отбора и подготовки проб для химического, бактериологического, гельминтологического анализа»  ГОСТ 24104-2001 «Весы лабораторные. Общие технические требования»  ГОСТ 7328-2001 «Гири. Общие технические условия»  ГОСТ 6709-72 «Вода дистиллированная. Технические условия» ГОСТ 1277-75 «Реактивы. Серебро азотнокислое. Технические условия» ГОСТ 14919-83 «Электроплиты, электроплитки и жарочные электрошкафы бытовые. Общие технические условия» ГОСТ 1770-74 «Посуда мерная лабораторная стеклянная. Цилиндры, мензурки, колбы, пробирки. Общие технические условия» ГОСТ 18300-87 «Спирт этиловый ректификованный технический. Технические условия» ГОСТ 25336-82 «Посуда и оборудование лабораторные стеклянные. Типы, основные параметры и размеры» ГОСТ 29169-91 «Посуда лабораторная стеклянная. Пипетки с одной отметкой»  ГОСТ 29227-91 «Посуда лабораторная стеклянная. Пипетки градуированные. Часть 1. Общие требования»  ГОСТ 3118-77 «Реактивы. Кислота соляная. Технические условия»  ГОСТ 3760-79 «Реактивы. Аммиак водный. Технические условия»  ГОСТ 4108-72 «Реактивы. Барий хлорид 2-водный. Технические условия»  ГОСТ Р ИСО 5725-6-2002 «Точность (правильность и прецизионность) методов и результатов измерений. Часть 6. Использование значений точности на практике»  ПНД Ф 12.1:2:2.2:2.3.2-03 «Отбор проб почв, грунтов, осадков биологических очистных сооружений, шламов промышленных сточных вод, донных отложений искусственно созданных водоемов, прудов-накопителей и гидротехнических сооружений. Методические рекомендации»  ПНД Ф 12.4.2.1-99 «Отходы минерального происхождения. Рекомендации по отбору и подготовке проб. Общие положения»  ГОСТ 9147-80 «Посуда и оборудование лабораторные фарфоровые. Технические условия»
|
                
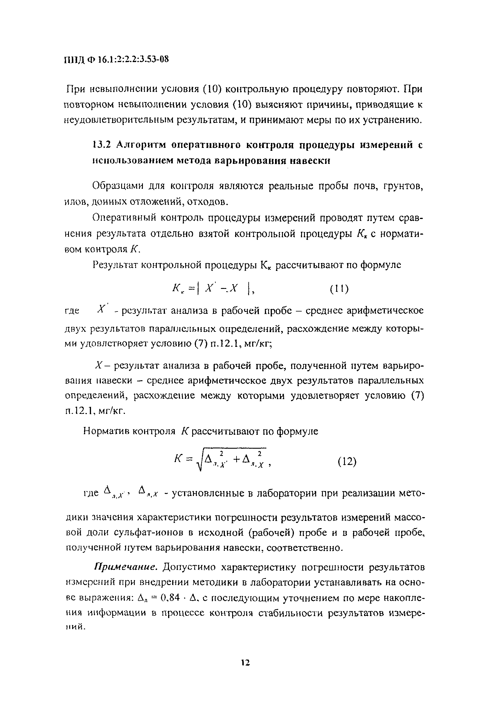
|