Скачать ГОСТ Р 54505-2011 Безопасность функциональная. Управление рисками на железнодорожном транспортеДата актуализации: 01.01.2021
|
| Обозначение: | ГОСТ Р 54505-2011 |
| Обозначение англ: | GOST R 54505-2011 |
| Статус: | отменен |
| Название рус.: | Безопасность функциональная. Управление рисками на железнодорожном транспорте |
| Название англ.: | Functional safety. Risk management on railway transport |
| Дата добавления в базу: | 01.09.2013 |
| Дата актуализации: | 01.01.2021 |
| Дата введения: | 01.08.2012 |
| Дата окончания срока действия: | 01.09.2016 |
| Область применения: | Стандарт устанавливает подход и общие правила управления рисками на железнодорожном транспорте, связанными с функциональной безопасностью объектов инфраструктуры и подвижного состава. Стандарт распространяется на внутренние и внешние по отношению к субъектам деятельности в сфере железнодорожного транспорта (владельцам инфраструктуры, операторам железнодорожного подвижного состава, перевозчикам и пользователям услуг железнодорожного транспорта) риски. Стандарт предназначен для применения субъектами деятельности в сфере железнодорожного транспорта общего и необщего пользования. |
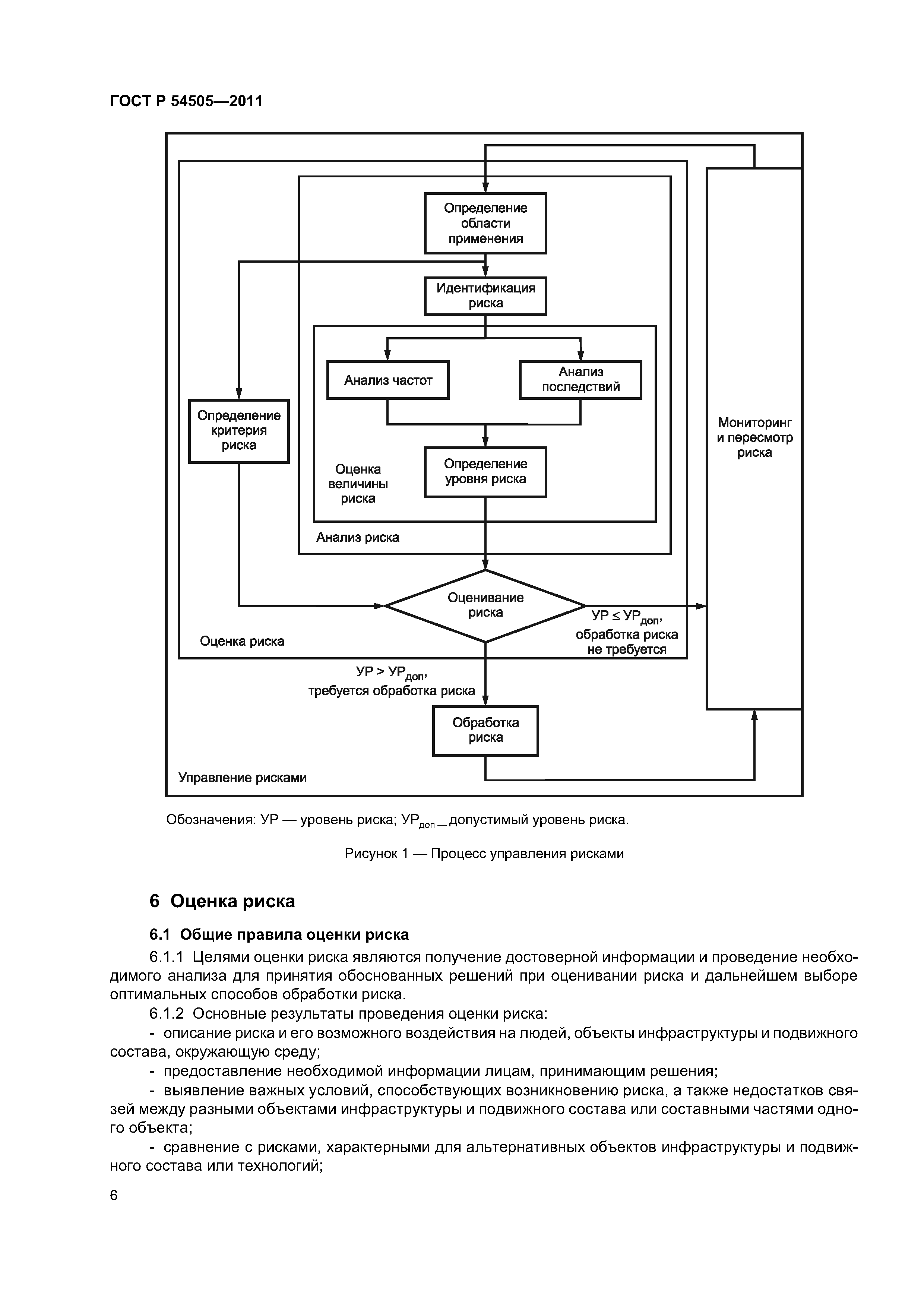
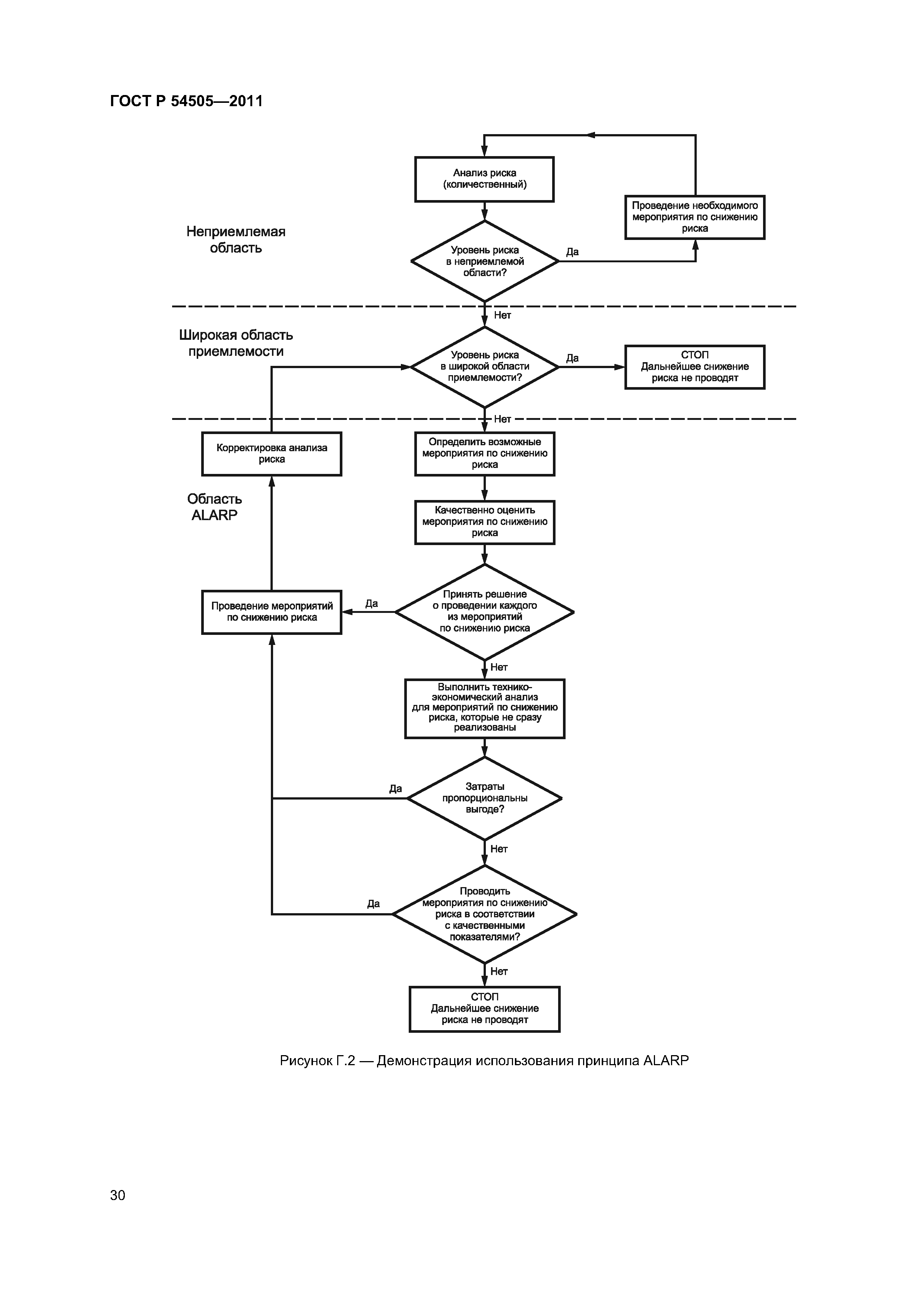
| Оглавление: | 1 Область применения 2 Нормативные ссылки 3 Термины и определения 4 Основные положения 5 Процесс управления рисками 6 Оценка риска 6.1 Общие правила оценки риска 6.2 Документирование 6.3 Анализ риска 6.4 Оценивание риска 7 Обработка риска 8 Мониторинг и пересмотр риска Приложение А (справочное) Примеры проведения оценки риска Приложение Б (обязательное) Форма журнала учета опасностей Приложение В (справочное) Применяемость методов анализа риска на различных этапах оценки риска Приложение Г (справочное) Установление критериев риска в соответствии с принципами принятия риска Библиография |
| Разработан: | ЗАО ИБ Транс |
| Утверждён: | 23.11.2011 Федеральное агентство по техническому регулированию и метрологии (572-ст) |
| Издан: | Стандартинформ (2012 г. ) |
| Нормативные ссылки: |
|





































