Скачать ГОСТ Р ИСО 10303-59-2012 Системы автоматизации производства и их интеграция. Представление данных об изделии и обмен этими данными. Часть 59. Интегрированный обобщенный ресурс. Качество данных о форме изделияДата актуализации: 01.01.2021
|
| Обозначение: | ГОСТ Р ИСО 10303-59-2012 |
| Обозначение англ: | GOST R ISO 10303-59-2012 |
| Статус: | введен впервые |
| Название рус.: | Системы автоматизации производства и их интеграция. Представление данных об изделии и обмен этими данными. Часть 59. Интегрированный обобщенный ресурс. Качество данных о форме изделия |
| Название англ.: | Industrial automation systems and integration. Product data representation and exchange. Part 59. Integrated generic resource. Quality of product shape data |
| Дата добавления в базу: | 01.10.2014 |
| Дата актуализации: | 01.01.2021 |
| Дата введения: | 01.08.2013 |
| Область применения: | Стандарт определяет представление качества данных о трехмерной форме изделия. В стандарте приведены обобщенные спецификации для представления критериев качества, требований к измерению качества, а также спецификации оценки качества и результатов проверки качества для данных об изделии. Спецификации построены таким образом, что они могут быть расширены и использоваться в будущем для качества данных, не относящихся к форме. В стандарте рассмотрены также подробные спецификации для представления критериев качества данных о форме совместно с соответствующими требованиями к измерениям, спецификация оценки качества данных о форме и подробные результаты проверки качества данных о форме. В область применения стандарта входят: - представление высокоуровневых элементов данных для управления данными, относящимися к качеству данных; - представление обобщенных критериев качества данных об изделии; - представление обобщенных критериев качества данных об изделии, связанных с соответствующими требованиями к измерению; - представление обобщенных критериев качества данных об изделии, связанных с соответствующей спецификацией оценки; - представление результатов проверки качества предоставленных данных об изделии; - представление критериев качества для данных о трехмерной форме изделия в сочетании с требованиями к измерениям для оценки критериев качества и связь с соответствующими спецификациями оценки: критерии качества могут быть использованы для представления требований, заявлений или гарантий качества данных о форме изделия; используемые модели данных о форме изделия - это модели, определенные в ИСО 10303-42. - представление результатов проверки качества данных о трехмерной форме изделия. В область применения стандарта не входят: - определение степени соответствия конструкции своему замыслу; - алгоритмы проверки качества; - соотношение качества данных о форме и допусков. |
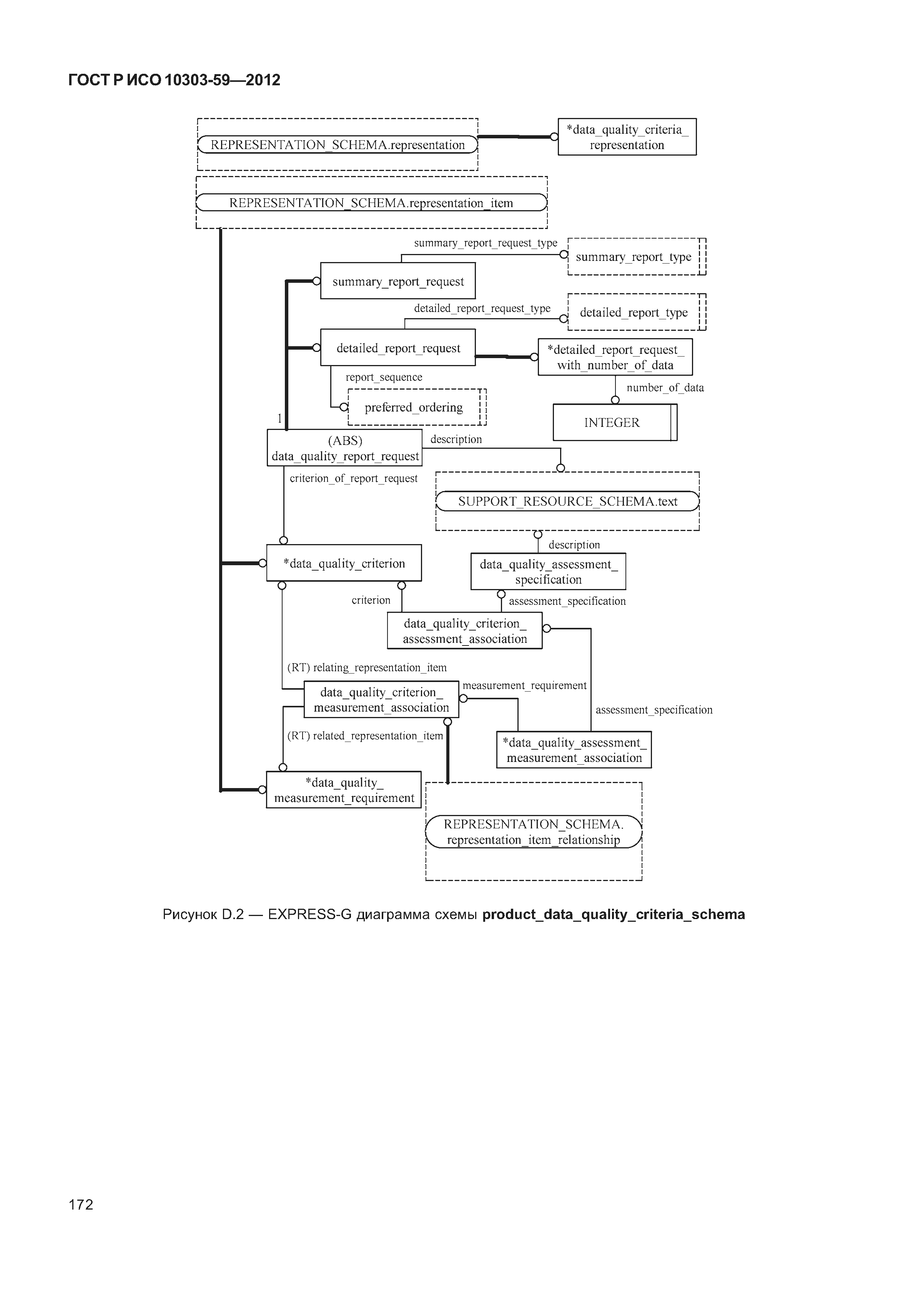
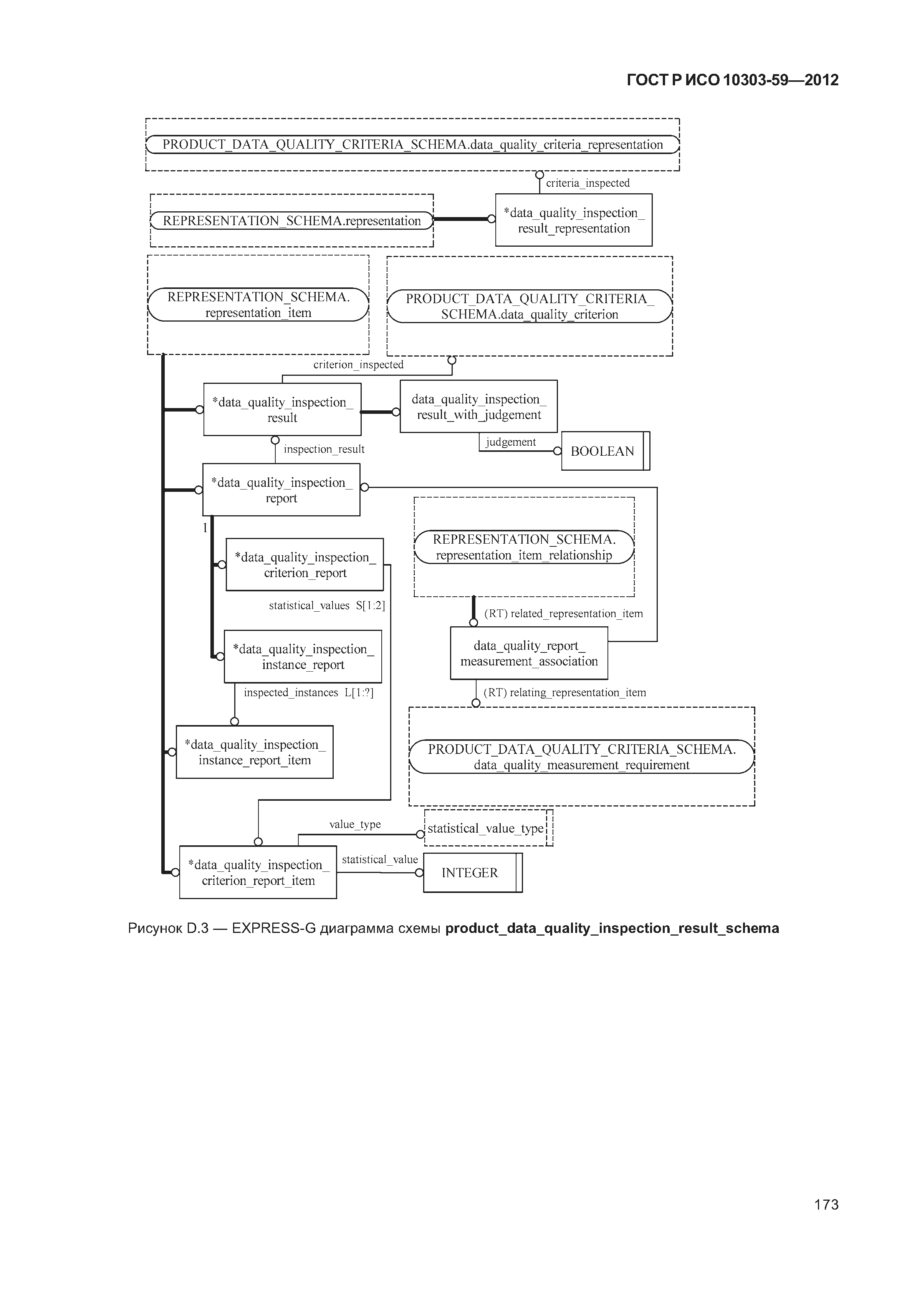
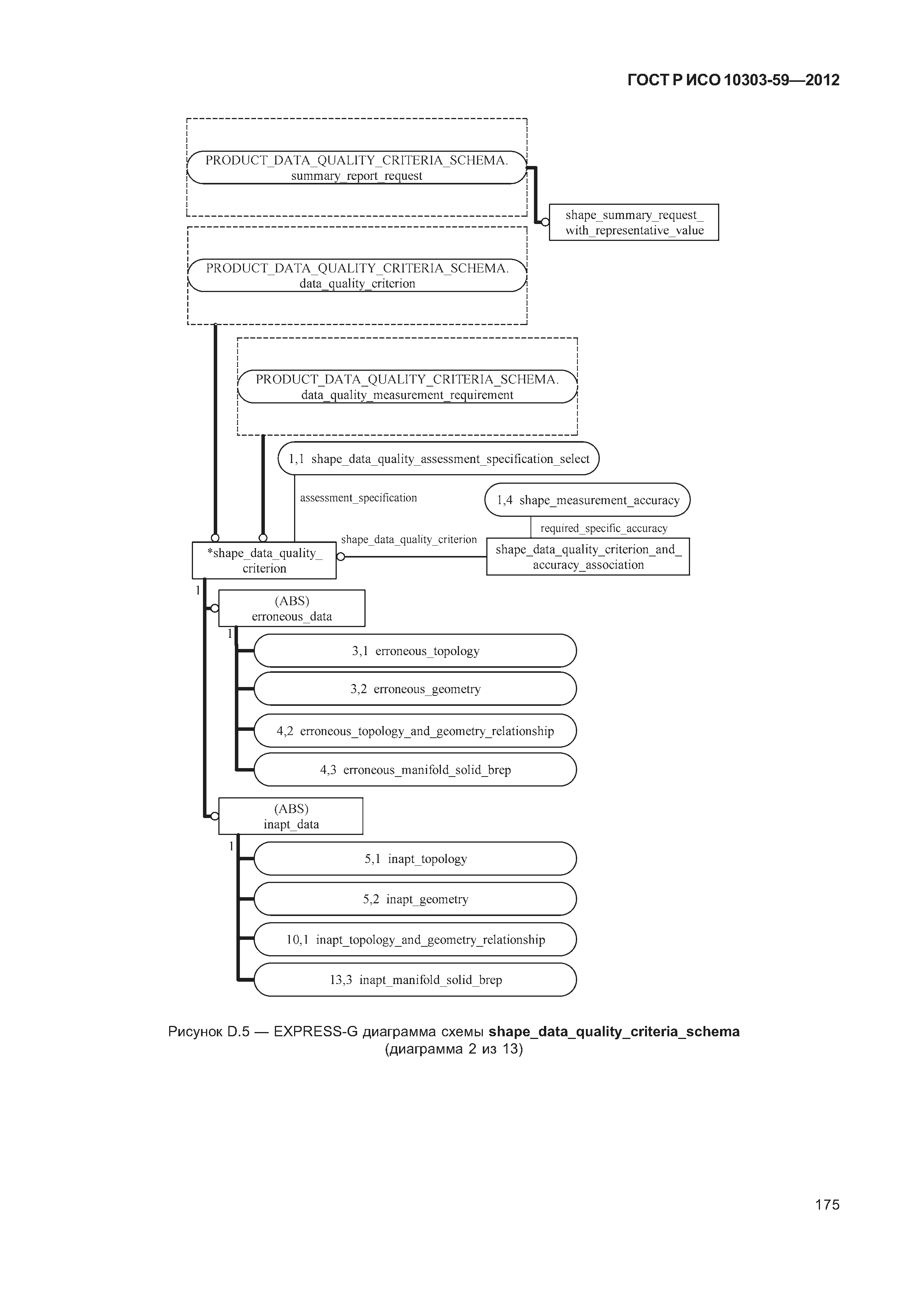
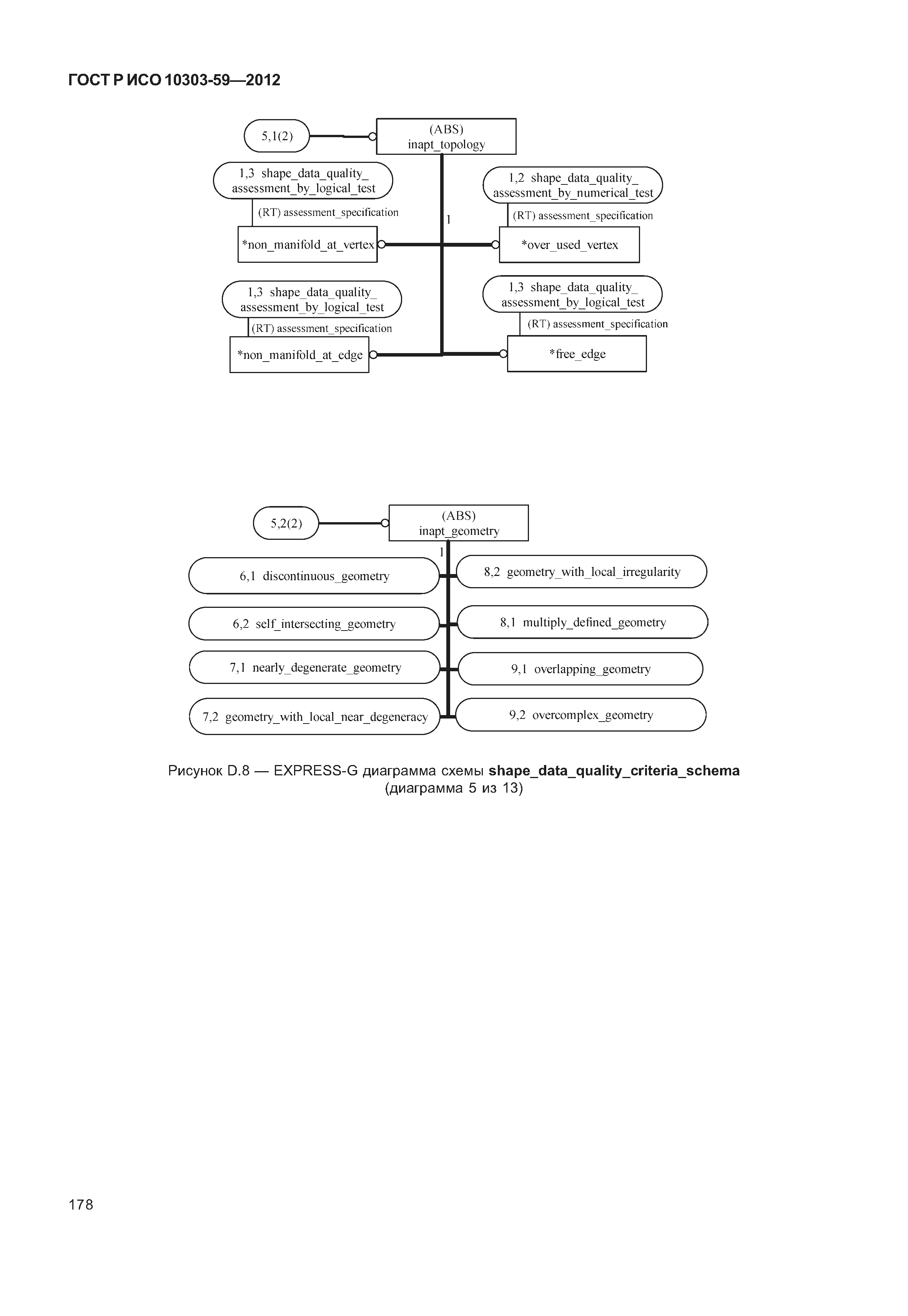
| Оглавление: | 1 Область применения 2 Нормативные ссылки 3 Термины, определения и сокращения 3.1 Термины, определенные в ИСО 10303-1 3.2 Термины, определенные в ИСО 10303-42 3.3 Термины, определенные в ИСО 10303-43 3.4 Термины, определенные в ИСО 9000 3.5 Прочие термины и определения 3.6 Сокращения 4 Схема определения качества данных об изделии 4.1 Введение 4.2 Основные принципы и допущения 4.3 Определение типа данных схемы определения качества данных об изделии 4.4 Определение объектов схемы определения качества данных об изделии 5 Схема критериев качества данных об изделии 5.1 Введение 5.2 Основные принципы и допущения 5.3 Определение типов данных схемы критериев качества данных об изделии 5.4 Определение объектов схемы критериев качества данных об изделии 6 Схема результатов проверки качества данных 6.1 Введение 6.2 Основные принципы и допущения 6.3 Определение типа данных схемы результатов проверки качества данных 6.4 Определение объектов схемы результатов проверки качества данных 6.5 Определение функций схемы результатов проверки качества данных 7 Схема критериев качества данных о форме 7.1 Введение 7.2 Основные принципы и допущения 7.3 Определение типов данных схемы критериев качества данных о форме 7.4 Определение объектов схемы критериев качества данных о форме 7.5 Определение функций схемы критериев качества данных о форме 8 Схема результатов проверки качества данных о форме 8.1 Введение 8.2 Основные принципы и допущения 8.3 Определения типов данных схемы результатов проверки качества данных о форме 8.4 Определение объектов схемы результатов проверки качества данных о форме 8.5 Определение функций схемы результатов проверки качества данных о форме Приложение А (обязательное) Сокращенные наименования объектов Приложение В (обязательное) Регистрация информационных объектов Приложение С (справочное) Машинно-интерпретируемые листинги Приложение D (справочное) EXPRESS-G диаграммы Приложение Е (справочное) Технические вопросы Приложение F (справочное) Сравнение настоящего стандарта и руководящих указаний SASIG PDQ Приложение G (справочное) Сценарии использования настоящего стандарта Приложение Н (справочное) Примеры представления экземпляров объектов Приложение ДА (справочное) Сведения о соответствии ссылочных международных стандартов национальным стандартам Российской Федерации и межгосударственному стандарту Библиография |
| Разработан: | ООО Корпоративные электронные системы |
| Утверждён: | 29.10.2012 Федеральное агентство по техническому регулированию и метрологии (593-ст) |
| Издан: | Стандартинформ (2014 г. ) |
| Нормативные ссылки: |
|

























































































































































































































































