Скачать ГОСТ Р ИСО 15188-2012 Принципы управления проектами стандартизации терминологииДата актуализации: 01.01.2021
|
| Обозначение: | ГОСТ Р ИСО 15188-2012 |
| Обозначение англ: | GOST R ISO 15188-2012 |
| Статус: | введен впервые |
| Название рус.: | Принципы управления проектами стандартизации терминологии |
| Название англ.: | Project management guidelines for terminology standardization |
| Дата добавления в базу: | 01.11.2014 |
| Дата актуализации: | 01.01.2021 |
| Дата введения: | 01.01.2014 |
| Область применения: | Стандарт является руководством, устанавливающим этапы и процедуры выполнения проектов по стандартизации терминологии, а также проектов по гармонизации и унификации как в рамках международной стандартизации, так и за ее пределами, и состоит из двух разделов, один из которых касается стандартизации терминологии вообще, а другой - стандартизации терминологии в рамках международных органов по стандартизации. |
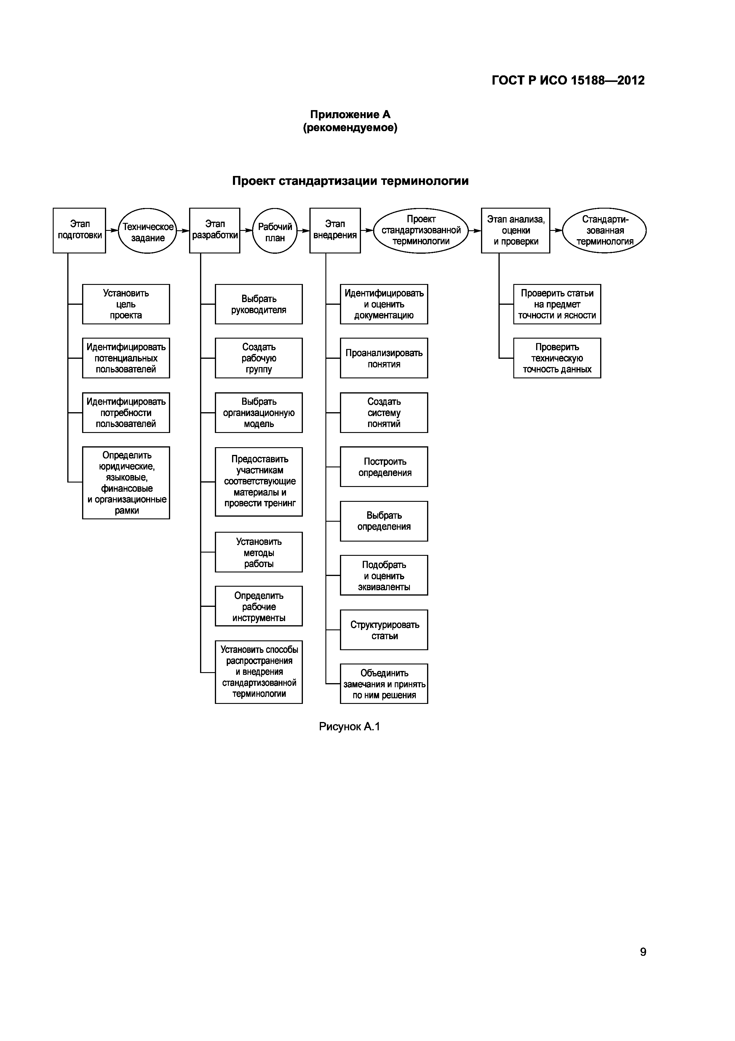
| Оглавление: | 1 Область применения 2 Нормативные ссылки 3 Термины и определения 4 Управление проектами стандартизации терминологии 5 Управление проектами международной стандартизации терминологии Приложение А (рекомендуемое) Проект стандартизации терминологии Приложение В (рекомендуемое) Организационные модели проектов стандартизации терминологии Приложение С (рекомендуемое) Критерии приемки терминологических проектов Приложение D (рекомендуемое) Управление проектами в области стандартизации терминологии Приложение ДА (справочное) Сведения о соответствии ссылочных международных стандартов национальным стандартам Российской Федерации |
| Разработан: | ЗАО Проспект |
| Утверждён: | 20.11.2012 Федеральное агентство по техническому регулированию и метрологии (968-ст) |
| Издан: | Стандартинформ (2014 г. ) |
| Нормативные ссылки: |
|



















